62式军用望远镜标准参数
- 格式:xls
- 大小:72.00 KB
- 文档页数:1
解放军真正意义上的第一款国产望远镜对越反击战侦察兵必备装备当历史的车轮到了上世纪六十年代之后,我国的军事工业已经从建国之初的一穷二白的情况下走了出来,不少独立自主生产制造的武器装备纷纷进入了军队的序列里,其中就包括这一款装备足足数十年之久的62式军用望远镜。
别看这种规格为8X30的望远镜是建国初期军品,但是其性能质量足以达到当时的战场环境的需要,所以不单单装备于解放军各兵种,海运、林业、航空、戡测、狩猎、公安、交通等诸多领域和行业也将其作为重要装备。
62式军用望远镜其实是仿制德国制造的蔡司8X30军用望远镜,规格为8X30,放大倍数为8倍,整体重量仅仅0.68公斤,出瞳距离11.2毫米,视界8º30¹,物镜口径为50毫米。
这种望远镜在结构上采用全金属构造、硫化镉外层,整体坚固耐用、防震、防滑性能也比较不错,完全有能力承受的住长途行军带来的颠簸和震动。
镜片采用全面镀膜,在观察亮度、像质和物像颜色的真实性等方面,在黄昏甚至晨曦等低照度环境下也能清晰舒适地观察望远,即便是拿来与国际同类产品相比也有一定的优势。
这种国产望远镜拥有专业防水目镜,密封性能高,工作温度范围-43℃~+55℃,就算在雨雾雨雪等恶劣天气环境下也能正常使用。
62式军用望远镜右目镜中装有测距用密位线,可以通过计算来概略地测定目标间的距离。
由于采用了类似于现在模块化的组件设计,这种望远镜就算上损坏故障了,也可以快速地更换部件进行修复。
在一般的情况下,一整套标准的制式62式军用望远镜包括,8倍望远镜一具,外包装则是牛皮制造的包装镜盒,内置一块容纳绒制擦镜布,一个带颈带的目镜盖,一份使用维护说明书,其内容包括望远镜的保养和使用细要。
62式军用望远镜除了装备各兵种指战员之外,在对越作为反击战中,还和七四式军用望远镜一道,结合指北针、军用匕首、微声手枪冲锋枪成为解放军侦察兵必备装备。
而作为解放军装备时间最长的国产制式望远镜,制造生产这种望远镜的厂家不止一家,其中生产时间最早、产量最大的生产单位则是著名的云南光学仪器厂,代号298厂,其次还有南京江南光学仪器厂、江西光学仪器总厂、3802厂、3881厂、8807厂、等国营制造单位都生产过这种62式军用望远镜,但要是质量最强、流传最广的还是云南光学仪器厂生产的望远镜,即便是如今的收藏界还是以江南光学仪器厂的62室望远镜价值最高。
国防教育◎文 程刚在革命战争年代里,或是在现代战场上,大家都可以看到这样一幕:战场指挥员站在高地上,手里拿着一个东西查看敌方情况,看上去非常威武。
估计小朋友猜到了,他拿的东西叫望远镜。
这个东西可不得了,被称为军官三件宝之一:望远镜、指北针、地图,也被誉为战场“千里眼”。
1626年的一天,明朝天启皇帝朱由校在早朝上,兴致勃勃地给大家讲到:“朕有一个神奇的千里眼,用上它,200米外也能看清奏折上的字。
”大臣们都不信,天启皇帝便亲自拿出这个东西给大家演示,还真在200米外念出了奏折上的字,大臣们一片哗然。
后来,大家才知道,这是德国传教士汤若望从欧洲带来的,叫望远镜。
后来,汤若望专门翻译了《远镜说》一书。
至此,望远镜传入了中国。
再后来,望远镜被明朝士兵创造性地运用到了火炮瞄准上,也被用到了战舰上。
望远镜在中国军队中的普及越来越广,无论是清朝、近代,还是现代,都成为军营中不可或缺的指挥器材。
战场千里眼:军用望远镜明朝皇帝200米外看奏折印度复古黄铜望远镜19世纪西洋望远镜◎文 程刚那么,军用望远镜为何在军营中不可或缺呢?说到底,还是它的功能决定的。
大家都知道,军营中有许多观测设备,既有雷达的,也有红外线的,更有激光的。
但是,军用望远镜作为一款短距离观测设备,在所有观测设备全部失效的时候,它们依然可以有效地承担起观测任务。
而它之所以不会失效,是由它的特质决定的。
比如,把它们扔进水里,不论多长时间,捞出来后照样可以用,气密性非常好。
还有,军人行军打仗环境恶劣,可随身携带的望远镜很少损坏,因为它的材质非常坚硬而且耐磨。
有人还问,它们会不会像眼镜一样,在寒冷的冬天起雾呢?告诉你,它们是永远不会的。
因为,镜筒中充入了氮气,这种特殊气体有干燥作用。
这回,你应该知道它招人喜欢的理由了吧?军用望远镜为什么是战场必备?古董双筒望远镜航海时代的单筒望远镜望远镜之所以看得远,是能把远的物体放大,让你能看清楚。
在部队单兵配发的望远镜中,通常都为7倍,最高不超过40倍。
部队望远镜考核标准部队望远镜考核标准望远镜是部队装备中重要的观察工具,对于提升作战效能、确保安全具有重要作用。
为了保证望远镜的质量和性能,有必要制定一套科学合理的望远镜考核标准,确保望远镜的正常使用和有效作战。
下面是部队望远镜考核标准的要点:一、质量稳定性考核标准1.机械结构:望远镜机体应具有坚固的外壳,能够在恶劣环境下保持稳定和耐用。
2.光学系统:望远镜的光学系统应具有高分辨率和高对比度的特点,确保清晰度和细节的显示。
3.镜片镀膜:望远镜镜片的镀膜应均匀、透明、无瑕疵,确保光线的透过率和反射率。
4.防雾防水:望远镜应具备防雾和防水功能,能够在潮湿和多雨的环境下正常使用。
二、观察性能考核标准1.放大倍率:望远镜的放大倍率应符合需求,能够满足远距离观察目标的需求。
2.视场角度:望远镜的视场角度应宽广,能够一次性观察到更广泛的区域。
3.夜视功能:望远镜应具备夜视功能,能够在弱光和黑暗环境下进行观察。
4.激光测距功能:望远镜应具备激光测距功能,能够准确锁定目标位置。
三、人机工程性能考核标准1.重量和体积:望远镜的重量应轻便,方便携带,体积应合适,便于操作和操作。
2.操作简便性:望远镜的操作应简单易行,能够快速上手使用。
3.反应速度:望远镜的反应速度应快速,能够实时显示观察目标。
四、环境适应性考核标准1.温度适应性:望远镜应具备良好的温度适应性,能够在不同温度环境下正常使用。
2.抗冷抗热性:望远镜应具备良好的抗冷抗热性,能够在严寒和高温环境下正常使用。
3.防尘防霾性:望远镜应具备防尘和防霾功能,能够在多尘和雾霾环境下正常使用。
以上是部队望远镜考核标准的要点。
只有通过科学合理的考核标准,才能保证望远镜的质量和性能,提高部队的作战效能和安全保障能力。
望远镜的选用和使用应严格按照标准进行,确保部队的观察能力和战斗力的提升。
军用望远镜相关知识下一页军用望远镜测距方法军用望远镜测距坐标的功能和使用方法:计算距离和物体尺寸利用密位公式计算距离(主要用途)在已知某物体的高度或宽度的情况下计算物体与观察者之间的距离密位公式:L=1000xH/a 公式中:L表示观察者至目标的距离(米)H表示目标的宽度或高度(米)a表示用军用望远镜的分化版测出的目标高低角或目标方向角(密位)示例:某一吉普车高度为1.8米,测得低角为0-20(20密位),求吉普车与观察者之间的距离?解:H=1.8(m)a=20(密位)L=1000x1.8/20=90(m) 故吉普车与观察者之间距离是90米。
(图上)利用军用望远镜视距曲线测距离当目标高度为2m时,目标下端对准视距分化的水平线,目标的上端与视距分化的相切处的读数即为目标与观察者之间的距离,如图4所示,目标与观察者之间的距离是550m。
当目标的高度大于或小于2m时,其实际距离按下式计算:L=L1xH/2(m)公式中:L表示观察者与目标的实际距离(m)L1表示观察者至目标测量距离(m)(用目标高度为2m的视距分化和方法进行测量)H表示目标高度(m)示例:某一坦克2.6米,测得距离为1000米,求坦克与观察者间实际距离?解: L1=1000m H=2.6mL=1000x2.6/2=1300m 故坦克与观察者实际距离为1300m.军用望远镜使用方法1、目距调整首先将军用望远镜左右目镜的正负屈光度刻度调整至0刻度。
双手分别握持望远镜的左、右镜身,搜寻远处目标同时拉展或按压左、右镜身,使军用望远镜的目距与人眼的瞳距相同时(人眼看到的全视场为圆形),停止调整。
2、物像调整首先搜索目标,锁定目标后,转动左目镜视度手轮,使望远镜左支系统目标像和分划图象完全清晰后,再转动右目镜视度手轮,使右支系统目标像完全清晰,便完成对所观察目标的调整。
因为军用望远镜光路设计具有动态自动聚焦功能,因此当望远镜清晰度调整好之后,再次观察距离不同的目标时不需重新调焦。
侦察作业箱型号:PZ—0045品牌:浦喆配置清单:62式军标望远镜、62式军标指北针、强光手电、充电式红蓝指挥棒、喊话器、太阳能充电宝、红白信号指挥手旗;1、62式军标望远镜:1、规格:8X302、执行标准:国家标准(GJB)3、62式军用望远镜光学性能放大率:8×视场:8.5°出瞳直径:3.7毫米出瞳距离:11.2毫米视度调节范围:±5屈光度目距调节范围:56~74毫米分辨率:≤7″镜内分划: 方向分划左右各0-50 格值0-05高低分划±0-50 格值0-05视距分划距离范围400~98M4、62式军用望远镜军品五项试验检测指标震动:5~55~5Hz冲击:20g防水:专用棱镜干燥仓高温:+55℃低温:-43℃5、外形尺寸:134×168×63(毫米)6、望远镜重量:680g2、62式指北针;62式军标指北针参数:可同时实现:测方向,测距离,测坡度,测磁偏角,测方位角,测高度,测行军距离,测水平,公尺,绘制地图,反光镜(反光求救),夜光等功能。
技术指标:里程测量比例: 1:25000,1:50000,1:75000,1:100000测量器读数误差: ≤1.25°度盘格值:1°重量: 0.15kg尺寸: 68×63×26(mm)3、强光手电;执行标准:《GA 883-2010公安单警装备—警用强光手电制造与验收规范》。
材质:航空级6061—T6铝合金工艺:精密CNC加工,表面加厚阳极氧化处理,亚钛黑色,开关设计方式为前植轻触式数字控制技术,前端带攻击头。
手电全长:150mm,重量:215(含电池),握柄直径:27mm,头盖外径:35mm,挂绳长度:155.0mm,电池直径:Φ18.6mm,电池长度:69mm。
字及标识高度:3.5mm灯泡:LED灯泡,寿命≥10万小时。
光束亮度:≥100流明,重复充电1000次。
军用望远镜相关知识 YKK standardization office【 YKK5AB- YKK08- YKK2C- YKK18】军用望远镜相关知识军用望远镜测距方法军用望远镜测距坐标的功能和使用方法:计算距离和物体尺寸利用密位公式计算距离(主要用途)在已知某物体的高度或宽度的情况下计算物体与观察者之间的距离密位公式:L=1000xH/a 公式中:L表示观察者至目标的距离(米)H表示目标的宽度或高度(米)a表示用军用望远镜的分化版测出的目标高低角或目标方向角(密位)示例:某一吉普车高度为米,测得低角为0-20(20密位),求吉普车与观察者之间的距离?解:H=(m)a=20(密位)L=20=90(m) 故吉普车与观察者之间距离是90米。
(图上)利用军用望远镜视距曲线测距离当目标高度为2m时,目标下端对准视距分化的水平线,目标的上端与视距分化的相切处的读数即为目标与观察者之间的距离,如图4所示,目标与观察者之间的距离是550m。
当目标的高度大于或小于2m时,其实际距离按下式计算:L=L1xH/2(m)公式中:L表示观察者与目标的实际距离(m)L1表示观察者至目标测量距离(m)(用目标高度为2m的视距分化和方法进行测量)H表示目标高度(m)示例:某一坦克米,测得距离为1000米,求坦克与观察者间实际距离?解: L1=1000m H=L=2=1300m 故坦克与观察者实际距离为1300m.军用望远镜使用方法1、目距调整首先将军用望远镜左右目镜的正负屈光度刻度调整至0刻度。
双手分别握持望远镜的左、右镜身,搜寻远处目标同时拉展或按压左、右镜身,使军用望远镜的目距与人眼的瞳距相同时(人眼看到的全视场为圆形),停止调整。
2、物像调整首先搜索目标,锁定目标后,转动左目镜视度手轮,使望远镜左支系统目标像和分划图象完全清晰后,再转动右目镜视度手轮,使右支系统目标像完全清晰,便完成对所观察目标的调整。
因为军用望远镜光路设计具有动态自动聚焦功能,因此当望远镜清晰度调整好之后,再次观察距离不同的目标时不需重新调焦。
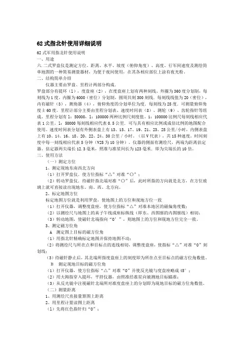
62式指北针使用详细说明62式军用指北针使用说明一、用途六.二式罗盘仪是测定方位、距离、水平、坡度(俯仰角度)、高度、行军间速度及测绘简单地图的一种简易测量器材,为便于夜间使用,在其各相应部位上涂有夜光粉。
二、结构简单介绍仪器主要由罗盘、里程计两部分构成.罗盘部分有提环(l),度盘座(2),在度盘座上划有两种刻线、外圈为360度分划制,每刻线为1度。
内圈为6000(密位)分划制,圆周共刻300刻线.每刻线线值为20(密位),内有磁针(3),测角器(4),俯仰角度的分划单位为度.每刻线为25度.可测量俯仰角度士60度。
里程计部分主要由里程分划表、速度时间表(8)、测轮(9)、齿轮指针等组成。
里程分划有l:50000,l:100000两种比例尺刻度值。
1:100000比例尺每刻线相应代表1公里。
l:50000每刻线相应代表0.5公里.可与具有相应比例或成倍比例的地图配合使用。
速度时间表分划有外侧表盘上有13、15、17、19、21、23、25公里/小时,内侧表盘上有10、14、16、18、20、22、24、30公里/小时。
(以V代表),共15种速度。
时间刻度中每一刻线相应代表5分钟(V25为10分钟)。
仪器的侧面有测绘尺,两端为距离估定器。
估定器两尖端长12.3毫米,照准与准星间长为123毫米.即为尖端长的10倍。
三、使用方法(一)测定方位1、测定现地东南西北方向(1)打开罗盘仪.使方位指标“△”对准“〇”;(2)转动罗盘仪.待磁针指北端对准“〇”后,此时所指的方向就是北方,在方位玻璃上就可直接读出现地东、南、西、北方向。
2、标定地图方位标定地图方位就是利用罗盘,使地图上的方位和现地方位一致(1)打开仪器,调整度盘座,使方位指标“△”对准本地区的磁偏角度数;(2)以测绘尺与地图上的真子午线或座标纵线(即东、西图廓的内图廓线)相切;(3)转动地图,使磁针北端指向“O’”,则地图上的方位和现地方位完全一致。
Kenko 肯高双筒望远镜 New SG 7*18 DH FF WP•分享•转发•收藏••••••••••••••••产品型号:New SG 7*18 DH FF WP库存情况:有货新蛋价:¥降价通知| 价格举报•免运费!购买数量5加入收藏夹•申请分期付款•产品描述•规格参数•包装信息•保修条款•品牌信息注:如有不匹配的商品信息,请点击[纠错]Kenko 肯高双筒望远镜New SG 7*18 DH FF WP比赛,外出旅游,观赏景色……怎能让距离限制了你的双眸?肯高NewSG7*18DH FFWP 双筒望远镜助您放大视觉盛宴,洞察天下精彩!它采用屋脊棱多层镀膜和高精度的棱镜,提高了光的透射率和反射率,让您获得更锐利的图象。
9.3°的超宽视野,让您看到更清晰更精彩的世界;轻便的人体工学设计让内或是室外都得到轻便舒适的使用享受。
肯高望远镜,做工精致,效果好,人见人爱!主要参数特性一览屋脊式棱镜结构肯高New SG 7*18 DH FF WP 双筒望远镜采用了屋脊式棱镜结构,轻便紧凑的设计,更适合户外携带。
多层镀膜(Multi-Coated)肯高New SG 7*18 DH FF WP 双筒望远镜使用多层镀膜和高精度的棱镜,提高了光的透射率和反射率,因而可以获得更锐利明亮的图象。
防水抗冲击设计肯高New SG 7*18 DH FF WP 双筒望远镜采用防水抗冲击的设计,不必担心因湿气入侵或是不经意的泼溅而对其造成的损害,让你的望远镜适应各种恶劣环境。
内附望远镜包肯高New SG 7*18 DH FF WP 双筒望远镜附带的便携包装袋能让您方便的收纳望远镜,同时可以避免随意放置带来的意外损害,让您的望远镜亮丽如新。
品牌介绍:肯高(KENKO)日本肯高集团是一家专业生产照相器材和光学器材的公司,公司产品覆盖了除相机机身外的所有照相器材。
公司商品有1万5千多个品种可供用户选择。
其中以肯高(KENKO)的滤光镜系列,图丽(TOKINA)的照相机镜头系列,竖力(SLIK)的三脚架系列等品牌最为有名。
望远镜知识我国的军事光学工业始于二十世纪三十年代中期,经过70多年地不懈努力,从最初的验收修理发展到现在完全自主研制开发,说明我国的军事水平正在稳健的大踏步地发展。
国产军用望远镜一直是国内军迷的主流收藏品,按生产顺序,常见的国产军用望远镜约有如下几种:中正式6×30望远镜中正式望远镜是中国自行设计生产的第一款军用双筒望远镜,诞生于抗战最艰苦的1939年4月,由中国光学创始人龚祖同和金光路设计研发。
根据生产时间和镜身标识的不同,中正式望远镜可分为昆明二十二和中正式两种。
昆明二十二也称为昆镜,早期命名为敬之式,其镜身涂黑漆,是1939年至1941年由22工厂所生产。
该镜采用当时欧洲流行的矩形框标识,左肩框内上标双望,下标6×30字样,右肩框内上标昆明,下标二十二字样,中轴下盖刻编号。
中正式是1942年22工厂同51工厂合为53工厂后生产的,镜身涂绿漆,左肩棱镜盖刻椭圆形标识框,框内上标篆书中正式,下标篆书五十三字样,标识框以下用篆书标兵工署制字样,右肩刻一椭圆形测距标识,中轴下盖刻编号。
两款望远镜虽然标识不同,但结构却完全相同,共生产了具,其中1939年至1941年由22工厂生产1866具,解放后1950年至1954年生产了4429具,其余的均是由53工厂生产的中正式。
中正式望远镜是中国光学工业的起点,其综合性能基本达到了当时国际水平,在极其艰苦的条件下,工业基础薄弱的中国能自行研制生产这种水平的望远镜是非常不容易的。
值得一提的是,内战时期53工厂还生产了单筒中正式望远镜,单筒中正式饰皮为细颗粒状,且无分划板,仅生产了430具,是非常少见的珍贵藏品。
62式8×30望远镜62式望远镜是建国后我国大批量生产的第一种军用望远镜,国内多个厂家均有生产,但产量最大的要数298厂,至今仍有小批量生产。
该镜是依照苏联技术仿制的,除没有观红钮以外,其造型与Б8观红非常相似,并根据国内实际环境影响增加了干燥舱以提高防潮性能。
以目前采用较广泛的<kelusi科鲁斯潜龙8x30手持式双筒望远镜>为例
由于战场环境(天气、地形、作战背景、战地场景、武器装备和作战人员等)的要求
军用望远镜必须要具备如下几个特点
a.镜片必须要兼具动态自动聚焦功能并且坚固耐用,透光率要求极高,FMC镀膜可以达到非常高
的透光比率。
b.具备超强的密闭性、适应多种气候和外部条件
c.由于人的肌肉会有非自觉的细微机械动作(不受人的意志控制),所以手持双筒望远镜的放大倍
数不可以超过10倍,如果超过10倍,必须要配合使用三脚架实现良好的观测效果。
d.物镜口径30mm-50mm之间为最适。
f. 与民用产品的随意性不同,军用望远镜多采用BAK4棱镜。
g.为了适合不同的人的不同屈光度要求,军用望远镜一定是采用双目调,并且屈光度要在-5 - +5。
h.为了实现开阔的视野,视场角要大于5°。
i.由于我国的地理地貌多种多样,国土范围广泛,从亚热带到亚寒带的气候条件跨度非常大,所以
军用望远镜的工作温度要求的跨度也比其他国家要大,目前科鲁斯潜龙8x30手持式双筒望远镜可以达到-20 - +70°C。
j.单兵负载向高质量,高效率的方向发展,当代的军用望远镜尺寸和重量都比以往的要小,并且整合测距功能,内置测距分化板(各国测距分化方式不同)。
k.在军事应用领域,单兵的运动往往非常剧烈,所以当代军用望远镜广泛采用NBR超耐用外壳。
62式观红望远镜说明书(298厂1965年原版)1962年式八倍观察红外线望远镜说明书(一九六五年一月)目录1、用途 (1)2、战术技术性能 (1)3、备附件、工具 (2)4、构造 (3)5、保管及维护 (8)1、用途六二式八倍观察红外线望远镜,在白天使用时,可供观察指挥之用。
利用分划镜上的密位分划值,可以测定目标间的夹角。
在已知测定目标的大小时,还可以概略的测定目标与观察者之间的距离。
在夜晚,利用红外线感光屏,可以搜索敌方是否使用红外线仪器。
2、战术技术性能1、放大率: (8)倍2、视场不使用感光屏时…………………………………8度20分使用感光屏时……………………………………6度50分3、出口瞳孔直径………………………………………3.7毫米4、出口瞳孔距离………………………………………11.2毫米5、目距调节范围…………………………………56-74毫米6、重量(望远镜本身)………………………………0.68公斤7、全套重量……………………………………………1.15公斤8、外形尺寸…………………………………………长×宽×高=148-168.5×55×120-123毫米3、附件、工具1、带背带的镜盒 (1)个2、带颈带的接眼护罩 (1)个3、皮扣 (1)个4、带框滤色镜 (2)个5、干燥器螺盖 (2)个6、专用扳手 (1)把7、毛刷 (1)把8、擦布 (1)块9、说明书 (1)份4、构造从图1可以看出左右两镜筒的光学系统基本相同,其区别仅仅在于左镜筒内没有分划镜(7),但比右镜筒多了一块透紫外线滤镜(4)和一块感光屏(5)。
其工作原理如下:白天使用时(不用感光屏),远方的物体通过物镜(1),转像棱镜(2)(3)成像在分划镜(7)上,并通过目镜(8)放大,以利于人眼的观察。
为了适应远视或近视眼的人都能观察,可以通过调节目镜视度,使被观察物体与分划镜上的密位分划清晰地成像在人眼地视网膜上,而看清远方物体的形状和测定其张角。
62式8X30高倍高清双筒军用望远镜一、产品简介:62式8x30望远镜是我国参照世界先进国家望远镜的特点,根据全天候使用要求开发成功的高密封、高性能望远镜,能在各种恶劣环境条件下使用,并具有极其小巧的体积,因此被广泛应用于军事、交通、远洋、林业、航空、电力、勘察、狩猎等众多领域,历经40年历史考验,一直备受推崇。
62式这款也是装备我军时间最长的国产制式望远镜,可堪称望远镜收藏爱好者的“入门镜”。
二、产品特别:1.全面镀膜,成像锐利,使62式望远镜在观察亮度,像质和物象颜色的真实性等方面明显优于国内外同类望远镜。
2.具用视野开阔,出瞳直径大,出瞳距离长的优异性能。
62式望远镜在黄昏、黎明等地照度环境及配戴防毒面具(或眼镜)的情况下也能清晰舒适地观察目标。
3.棱镜室干燥仓保护,专业防水目镜,密封性能高,62式望远镜能很好满足全天候作战需要。
4.工作温度范围-43℃~+55℃,62式望远镜能很好满足不同地理位置战区作战需要。
5.62式望远镜采用全金属结构,坚固耐用;硫化镉铠装,减震、防滑设计,具有极强的经受颠簸和振动能力,可承受20个以上的重力加速度的冲击,完全适应野战环境。
6.62式望远镜镜内带有分划,能概略测量目标的距离和方位,完全达到国军标(GJB)的要求,可全天候使用,采用组件化设计,62式**望远镜具有很好的通用维修性能。
三、产品参数:型号:62式8x30放大倍率:8x物镜直径:30mm目镜直径:21mm出瞳直径:3.7mm出瞳距离:11.2mm1000m视野:145m黄昏指数:15.59相对亮度:13.69视场(英尺):435FT/1000YDS棱镜类别:保罗棱镜等级:K4调焦系统:左右目镜独立调焦分辩率:7防水等级:IPX-0产品尺寸:155x47x122mm产品重量:640g。
1,需要事先知道自己的用途:是看演出比赛,还是户外徒步旅游,或者观鸟观星,或者是阳台观景,不同的用途对望远镜的体积重量倍数的要求都不相同。
2,需要明确告知心理价位:同样的规格,价格可以从几十元到几千元甚至超过一万元,类似价位的产品,品质差距可能也比较大,只有明确价格才有最佳推荐3,要相信老玩家的推荐:老玩家的经验都是花了大量金钱和时间获得的,如果你不想交学费,那老玩家的话必须要听,毕竟你只是坐在电脑前空想,玩家是实打实玩了很长的时间和很多产品4,不要选太冷僻的无人问津的产品:一个新手在多如牛毛的产品中能独具慧眼筛选到没被无数玩家发现的精品的几率几乎为05,不要用欲望替代思考:我要高倍、要变倍、要袖珍、要看清楚10公里外的XX等等,欲望必须服从现实——基本的物理规律以及你能承受多高的价位,空想毫无意义。
6,不要用直觉替代思考:比如高倍比低倍好、变倍比定倍好、军用比民用好、进口品牌比国产品牌好、销量大的比销量小的好、大品牌比小众品牌好等等,别轻易下结论,多看多问多想。
7,抵制诱惑:很多低端淘品牌望远镜的商品介绍吹嘘得天花乱坠,天上有地上无,你就想一条:真的这么好为何卖这么便宜?古人说买的永远没卖的精难道错了?一分价格一分货的经济规律也失效了?8,学会妥协:在价格、体积、重量、倍数、口径、品牌等要素中做合理的取舍,别希望样样都如你所愿,只有骗子才告诉你他的产品满足你的所有要求9,多在不同的QQ群,贴吧,论坛等地方看帖和讨论,互相印证理性分析,少看商家写的商品说明,上面充斥了很多似是而非的误导人的信息,新人缺乏辨别能力极易上当10,学会信赖,不是人人都是骗子,总有人值得信赖,他们说的话不一定好听,不一定如你所愿,不过是忠言逆耳而已,心胸开阔一点,放开戒备和大家交流,你会收获更多类似8X30是什么意思?双筒望远镜的规格经常用类似8X30之类的数字表示,8表示望远镜具有8倍放大能力,能够把观测目标的距离拉近8倍,比如一个800米远的目标,通过8倍望远镜观测,成像大小和距离100米远肉眼直接观测一样大(受到大气干扰和望远镜品质影响,观测效果不如100米远时肉眼直接观测)。
望远镜常识(百度﹒彩虹光学吧)望远镜基础常识倍数越高越好吗?一般人凭直觉都认为望远镜的倍数越高越好,这是非常错误的观念。
受到手持望远镜时手抖的影响,以及望远镜的体积重量和大气稳定性的限制,手持望远镜一般7-12倍比较适合。
部队使用的望远镜也基本都是7、8倍为主。
主流的顶级手持双筒也基本都是8-10倍。
除非采用了防抖技术,比如CANON和FUJINON的防抖望远镜,倍数才会调整到10-18倍。
很多厂商利用普通人喜欢高倍的心理,故意虚标望远镜倍数来迎合消费者的欲望,这种不严肃的产品,质量也是很难保证的,建议大家千万不要购买。
变倍双筒望远镜好吗?可以说变倍双筒望远镜基本都是垃圾,效果极差(视野小、畸变大、光轴偏、成像昏暗、观测舒适性差),故障率极高,建议大家千万别买,最好选定的。
类似8X30是什么意思?双筒望远镜的规格经常用类似8X30之类的数字表示,8表示望远镜具有8倍放大能力,能够把观测目标的距离拉近8倍,比如一个800米远的目标,通过8倍望远镜观测,成像大小和距离100米远肉眼直接观测一样大(受到大气干扰和望远镜品质影响,观测效果不如100米远时肉眼直接观测)。
而30表示望远镜的物镜是30毫米直径,这个数字越大,成像越明亮清晰,观测越舒适,但是相应的望远镜的体积、重量、价格都会上升。
保罗棱镜和屋脊棱镜的区别?如果没有棱镜转像,我们看到的像就是倒像,在手持望远镜中经常用到的棱镜分为保罗棱镜和屋脊棱镜,采用保罗棱镜,成像效果好,价格低廉,但是体积和重量偏大。
采用屋脊棱镜,体积重量小,但是存在双像差、相位差、无法全反射的缺点,需要用通过采用高精度棱镜,相位膜和高反膜来客服这些缺陷,导致望远镜的售价比较贵。
BAK4和BK7有什么区别?保罗棱镜经常使用两种材质的镜片,分别是BAK4和BK7。
前者折射率高整个视野都可以实现全反射,后者折射率低边缘视野光线不能全反射。
所以视野中心的成像效果是一样的,而视野边缘部分用BK7会比BAK4成像暗一些。
战场上的望远镜作者:孙立华来源:《百科知识》2009年第14期近年来,人们外出旅游时喜欢带个望远镜。
望远镜已成为人们出行的又一时尚装备。
拥有一架性能优良的望远镜,可以说是每一个旅游爱好者的愿望。
一般来说,世界名牌望远镜无论是光学性能、外观手感、包装都令人赞叹,当然售价也不菲,一般都在3500元以上。
国产六二式、九五式、九八式系列军用望远镜质量也相当不错,售价在1000~2000元之间,性价比颇高。
军用望远镜主要用于观察战场、研究地形地物和侦察目标,也可用右目镜中的密位分划进行简易测量。
目前,我军部分军用望远镜主要规格有:62式军用望远镜8×30,63式军用望远镜15×50,65式大倍率军用观察望远镜25~40×100,74式军用望远镜7×50,等等。
其中,62式8×30军用望远镜是我国参照世界先进国家军用望远镜的特点,根据全天候使用要求开发成功的高密封、高性能军用望远镜,能在各种恶劣环境下使用,并具有极其小巧的体积。
因此,它被广泛应用于军事、公安、交通、远洋、林业、航空、电力、勘察、狩猎等诸多领域,历经40多年历史考验,至今仍受镜友收藏和推崇。
军用望远镜的放大倍率一般分为三等:中倍率(6~10倍)、大倍率(10~20倍)和变倍率(德式20~40倍,国产25~40倍)。
军用望远镜过去以6倍、8倍居多,现在7倍的军用望远镜颇为流行(理由为人的目视距离约7kin)。
除美国、德国之外,俄罗斯、中国相继研制了7倍军用望远镜并装备部队。
军用望远镜并非放大倍率越大越好,如果倍率超过10倍,通常应安装在三脚架上使用,如果仅用胳膊支撑使用,手的颤抖对观察的影响就很严重,观察效果反而变差。
另外在评价选用望远镜时,还应考虑几何光力的大小。
一般地,小光力望远镜适于良好照明条件下使用:中光力适于一般照明条件下使用,如我军62式8倍观察红外望远镜;高光力不仅适合白天使用,而且适合黎明及黄昏低照度条件下使用,如我军新式的Y/GG95-7型望远镜。
Kenko 肯高双筒望远镜 New SG 7*18 DH FF WP•分享•转发•收藏••••••••••••••••产品型号:New SG 7*18 DH FF WP库存情况:有货新蛋价:¥降价通知| 价格举报•免运费!购买数量5加入收藏夹•申请分期付款•产品描述•规格参数•包装信息•保修条款•品牌信息注:如有不匹配的商品信息,请点击[纠错]Kenko 肯高双筒望远镜New SG 7*18 DH FF WP比赛,外出旅游,观赏景色……怎能让距离限制了你的双眸?肯高NewSG7*18DH FFWP 双筒望远镜助您放大视觉盛宴,洞察天下精彩!它采用屋脊棱多层镀膜和高精度的棱镜,提高了光的透射率和反射率,让您获得更锐利的图象。
9.3°的超宽视野,让您看到更清晰更精彩的世界;轻便的人体工学设计让内或是室外都得到轻便舒适的使用享受。
肯高望远镜,做工精致,效果好,人见人爱!主要参数特性一览屋脊式棱镜结构肯高New SG 7*18 DH FF WP 双筒望远镜采用了屋脊式棱镜结构,轻便紧凑的设计,更适合户外携带。
多层镀膜(Multi-Coated)肯高New SG 7*18 DH FF WP 双筒望远镜使用多层镀膜和高精度的棱镜,提高了光的透射率和反射率,因而可以获得更锐利明亮的图象。
防水抗冲击设计肯高New SG 7*18 DH FF WP 双筒望远镜采用防水抗冲击的设计,不必担心因湿气入侵或是不经意的泼溅而对其造成的损害,让你的望远镜适应各种恶劣环境。
内附望远镜包肯高New SG 7*18 DH FF WP 双筒望远镜附带的便携包装袋能让您方便的收纳望远镜,同时可以避免随意放置带来的意外损害,让您的望远镜亮丽如新。
品牌介绍:肯高(KENKO)日本肯高集团是一家专业生产照相器材和光学器材的公司,公司产品覆盖了除相机机身外的所有照相器材。
公司商品有1万5千多个品种可供用户选择。
其中以肯高(KENKO)的滤光镜系列,图丽(TOKINA)的照相机镜头系列,竖力(SLIK)的三脚架系列等品牌最为有名。