高中化学平衡图像全面分类总结实用汇总
- 格式:doc
- 大小:471.00 KB
- 文档页数:14
化学平衡图像题专题分类总结一、化学平衡图像题的解法1、步骤:(1)看图像。
一看面,即看清楚横坐标与纵坐标的意义;二看线,即线的走向和变化趋势;三看点,即起点、、终点、交点、拐点;四看辅助线,如等温线、等压线、平衡线等;五看量的变化,如温度、浓度、压强、转化率、产率、百分含量等的变化趋势(2)想规律。
联想外界条件对反应速率和化学平衡的影响规律。
(3)做判断。
根据图像中体现的关系与所学规律对比,做出符合题目要求的判断。
2、原则:(1)“定一议二”原则在化学平衡图像中,包括横坐标、纵坐标和曲线所表示的三个量,先确定横坐标(或纵坐标)所表示的量,再讨论纵坐标(或横坐标)与曲线的关系。
(2)“先拐先平,数值大”原则在化学平衡图像中,先出现拐点的反应则先达到平衡,先出现拐点的曲线表示温度较高或压强较大。
二、常见的几种图像题的分析1、速率—时间图此类图像揭示了V正、V逆随时间(含条件改变对速率的影响)而变化的规律,体现了平衡的“动、等、定、变”的基本特征,以及平衡移动的方向。
【例1】对于达平衡的可逆反应X+Y W+Z,在其他条件不变的情况下,增大压强,反应速度变化图像如图所示,则图像中关于X,Y,Z,W四种物质的聚集状态为A、Z,W为气体,X,Y中之一为气体()B、Z,W中之一为气体,X,Y为非气体C、X,Y,Z皆为气体,W为非气体D、X,Y为气体,Z,W中之一为气体2、浓度-时间图像此类图像题能说明各平衡体系组分(或某一成分)在反应过程中的变化情况,解题时要注意各物质曲线的拐点(达平衡时刻),各物质浓度变化的内在联系及比例符合化学方程式中化学计量数关系等情况。
【例2】今有正反应放热的可逆反应,若反应开始经t1秒后达平衡,又经t2秒后,由于反应条件改变,使平衡破坏,到t3秒时又建立新的平衡,如图所示:(1)该反应的反应物是_________________(2)该反应的化学方程式为_________________(3)分析从t 2到t 3时曲线改变的原因是( )A 、增大了X 或Y 的浓度B 、使用了催化剂C 、增大了体系压强D 、升高了该反应的温度 【例3】可逆反应2A(g)B(g) △H<0从开始至平衡后改变某一外界条件使平衡发生了移动至重新平衡,该过程中各物质的量浓度(用c 表示)随时间变化情况如图,试分析各图,指出导致平衡移动的因素和平衡移动的方向。
化学平衡图像一.化学平衡图象常见类型注意:(1)首先要看清楚横轴和纵轴意义(特别是纵轴。
表示转化率和表示反应物的百分含量情况就完全相反)以及曲线本身属等温线还是等压线。
(当有多余曲线及两个以上条件时,要注意“定一议二”)(2)找出曲线上的特殊点,并理解其含义。
(如“先拐先平数值大”)(3)根据纵轴随横轴的变化情况,判定曲线正确走势,以淘汰错误的选项。
1、速率—时间图此类图象定性地揭示了v正、v逆随时间(含条件改变对速率的影响)而变化的规律,体现了平衡的“动、等、定、变”的基本特征,以及平衡移动的方向.例1:对达到平衡状态的可逆反应X+Y Z+W,在其他条件不变的情况下,增大压强,反应速率变化图象如图1所示,则图象中关于X、Y、Z、W四种物质的聚集状态为()A.Z、W均为气体,X、Y中有一种是气B.Z、W中有一种是气体,X、Y皆非气体C.X、Y、Z、W皆非气体D.X、Y均为气体,Z、W中有一种为气体专练1:A(g)+3B(g) 2C(g)+Q(Q>0)达到平衡,改变下列条件,正反应速率始终增大,直达到新平衡的是()A.升温 B.加压 C.增大c(A) D.降低c(C) E.降低c(A)2、浓度—时间图此类图象能说明各平衡体系组分(或某一成分)在反应过程中的变化情况.解题时要注意各物质曲线的折点(达平衡时刻)。
例2:图2表示800℃时A、B、C三种气体物质的浓度随时间的变化情况,t1是到达平衡状态的时间.试回答:(1)该反应的反应物是______;(2)反应物的转化率是______;(3)该反应的化学方程式为______.3、含量—时间—温度(压强)图例3:同压、不同温度下的反应:A(g)+B(g)C(g);△HA的含量和温度的关系如图3所示,下列结论正确的是()A.T1>T2,△H>0 B.T1<T2,△H>0 C.T1>T2,△H<0 D.T1<T2,△H<0专练3:现有可逆反应A(g)+2B(g)nC(g);△H<0,在相同温度、不同压强时,A的转化率跟反应时间(t)的关系如图4,其中结论正确的是()A.p1>p2,n>3 B.p1<p2,n>3C.p1<p2,n<3 D.p1>p2,n=34、恒压(温)线该类图象的纵坐标为物质的平衡浓度或反应物的转化率,横坐标为温度或压强.例4:对于反应2A(g)+B(g)2C(g);△H<0,下列图象正确的是()例5:速率—温度(压强)图11.反应2X(气)+Y(气) 2Z(气)(正反应为放热反应),在不同温度(T1和T2)及压强(P1和P2)下,产物Z的物质的量[n(z)]与反应时间(t)的关系如图所示。
高中化学平衡图像全面分类总结实用汇总在高中化学的学习中,平衡反应是一个非常重要的概念。
在平衡反应中,反应物和生成物的浓度会达到一个稳定的状态,而这种状态就称为平衡状态。
为了便于理解和说明平衡反应,我们通常会使用平衡图像来表示平衡反应过程。
在本文中,我们将对高中化学平衡图像进行全面分类总结,为大家提供一份实用的汇总。
1. 反应物-生成物图像最常见的化学平衡图像就是反应物-生成物图像。
在这种图像中,我们通常用“<–”和“–>”来表示反应和生成方向。
例如,对于以下反应:A +B <—>C + D我们可以用如下图像来表示:A +B <-->C + D在这个图像中,箭头向左表示反应方向,箭头向右表示生成方向。
箭头中间的双竖线“<–>”表示反应物和生成物之间可以相互转化。
2. 浓度-时间图像除了反应物-生成物图像之外,我们还可以使用浓度-时间图像来表示化学平衡。
在这种图像中,我们通常把时间放在横轴上,而反应物和生成物的浓度则放在纵轴上。
例如,对于以下反应:A +B <—>C + D我们可以用如下图像来表示:时间 A| || || || ||----------|| || || || | C|__________|比例在这个图像中,我们可以看到,开始时反应物A的浓度非常高,而生成物C的浓度非常低。
随着时间的推移,反应物A的浓度逐渐降低,而生成物C的浓度逐渐升高。
当反应物和生成物的浓度达到一个稳定状态时,我们就称为平衡状态。
3. 能量-反应进度图像在化学反应中,能量变化也是一个非常重要的概念。
因此,我们可以使用能量-反应进度图像来表示化学反应的能量变化。
在这种图像中,我们通常把反应进度放在横轴上,而能量则放在纵轴上。
例如,对于以下反应:A +B <—>C + D我们可以用如下图像来表示:能量↑| /| /| /| /| /| /---------反应进度→在这个图像中,我们可以看到,反应物A和B的能量高于生成物C和D的能量。
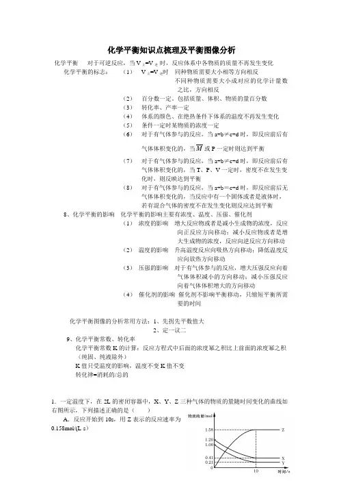
化学平衡知识点梳理及平衡图像分析化学平衡对于可逆反应,当V正=V逆时,反应体系中各物质的质量不再发生变化化学平衡的标志:(1)V正=V逆时同种物质需要大小相等方向相反不同种物质需要大小成对应的化学计量数之比,方向相反(2)百分数一定。
包括质量、体积、物质的量百分数(3)转化率、产率一定(4)体系的颜色、在绝热条件下体系的温度不再发生变化(5)条件一定时某物质的浓度一定(6)对于有气体参与的反应,当a+b≠c+d时,即反应前后有气体体积变化的,当M或P一定时则达到平衡(7)对于有气体参与的反应,当a+b≠c+d时,即反应前后有气体体积变化的,当T、P、V一定时,密度不在发生变化时,则反映达到平衡(8)对于有气体参与的反应,当a+b=c+d时,即反应前后无气体体积变化的,当反应中有一个固体或者是液体时,若有混合气体的密度不在发生变化则反应达到平衡8、化学平衡的影响化学平衡的影响主要有浓度、温度、压强、催化剂(1)浓度的影响增大反应物或者是减小生成物的浓度,反应向正反应方向移动;减小反应物或者是增大生成物的浓度,反应向逆反应方向移动(2)温度的影响升高温度反应向吸热方向移动;降低温度反应向放热方向移动(3)压强的影响对于有气体参与的反应,增大压强反应向着气体体积减小的方向移动;减小压强反应向着气体体积增大的方向移动(4)催化剂的影响催化剂不影响平衡移动,只缩短平衡所需要的时间化学平衡图像的分析常用方法:1、先拐先平数值大2、定一议二9、化学平衡常数、转化率化学平衡常数K的计算:反应方程式中后面的浓度幂之积比上前面的浓度幂之积(纯固、纯液除外)K值只受温度的影响,温度不变K值不变转化律=消耗的/总的1.一定温度下,在2L的密闭容器中,X、Y、Z三种气体的物质的量随时间变化的曲线如右图所示,下列描述正确的是()A.反应开始到10s,用Z表示的反应速率为0.158mol/(L·s)B.反应开始时10s,X的物质的量浓度减少了0.79mol/LC.反应开始时10s,Y的转化率为79.0%D.反应的化学方程式为:X(g)+Y(g)Z(g)2.T℃时,A气体与B气体反应生成C气体。
化学平衡图像专题(超详细版)化学平衡是化学反应中一个非常重要的概念,它描述了在封闭系统中,反应物和物之间的动态平衡状态。
在化学平衡状态下,反应物和物的浓度保持不变,尽管反应仍在进行。
为了更好地理解和应用化学平衡原理,我们可以通过图像来直观地展示和解释这一概念。
一、化学平衡图像概述1. 反应物和物浓度随时间变化的曲线图2. 反应速率随时间变化的曲线图3. 平衡常数与温度、压力等条件的关系图二、反应物和物浓度随时间变化的曲线图在化学平衡图像中,反应物和物浓度随时间变化的曲线图是最常见的一种。
这种图像可以清晰地展示出反应物和物在反应过程中的浓度变化趋势,以及它们何时达到平衡状态。
1. 反应物浓度随时间变化的曲线图:在反应初期,反应物浓度较高,随着反应的进行,反应物浓度逐渐降低。
当反应达到平衡状态时,反应物浓度不再变化,形成一条水平直线。
2. 物浓度随时间变化的曲线图:在反应初期,物浓度较低,随着反应的进行,物浓度逐渐升高。
当反应达到平衡状态时,物浓度不再变化,形成一条水平直线。
3. 反应物和物浓度随时间变化的曲线图:将反应物和物浓度随时间变化的曲线图叠加在一起,可以更直观地展示它们之间的浓度关系。
在平衡状态下,两条曲线会相交,形成一个平衡点。
三、反应速率随时间变化的曲线图反应速率随时间变化的曲线图可以展示出反应速率在反应过程中的变化趋势,以及它如何受到反应物浓度、温度、压力等条件的影响。
1. 反应速率随时间变化的曲线图:在反应初期,反应速率较快,随着反应的进行,反应速率逐渐降低。
当反应达到平衡状态时,反应速率不再变化,形成一条水平直线。
2. 反应速率与反应物浓度的关系图:反应速率通常与反应物浓度成正比,即反应物浓度越高,反应速率越快。
当反应物浓度达到一定值时,反应速率达到最大值,不再随反应物浓度变化。
3. 反应速率与温度的关系图:反应速率通常与温度成正比,即温度越高,反应速率越快。
这是因为温度升高,反应物分子运动加快,碰撞频率增加,从而提高反应速率。
化学平衡标志、平衡移动及常见图形总结work Information Technology Company.2020YEAR可逆反应达到平衡状态的标志及判断在一定条件下的可逆反应里,当正反应速率与逆反应速率相等时,反应物和生成物的物质的量浓度不再发生改变的状态,叫化学平衡状态。
其特点有:(1)“逆”:化学平衡研究的对象是可逆反应。
(2)“等”:化学平衡的实质是正、逆反应速率相等,即:v(=v(逆)。
正)=v(逆) ≠0(3)“动”:v(正)(4)“定”:平衡体系中,各组分的浓度、质量分数及体积分数保持一定(但不一定相等),不随时间的变化而变化。
(5)“变”:化学平衡是在一定条件下的平衡,若外界条件改变,化学平衡可能会分数移动。
(6)“同”:在外界条件不变的前提下,可逆反应不论采取何种途径,即不论由正反应开始还是由逆反应开始,最后所处的平衡状态是相同的,即同一平衡状态。
可逆反应达到平衡状态的标志及判断方法如下:以m A(g) + n B(g) p C(g)+ q D(g)为例:一、直接标志:①速率关系:正反应速率与逆反应速率相等,即:A消耗速率与A的生成速率相等,A消耗速率与C的消耗速率之比等于m : p;②反应体系中各物质的百分含量保持不变。
二、间接标志:①混合气体的总压强、总体积、总物质的量不随时间的改变而改变(m + n≠p + q);②各物质的浓度、物质的量不随时间的改变而改变;③各气体的体积、各气体的分压不随时间的改变而改变。
对于密闭容器中的可逆反应:m A(g) + n B(g) p C(g)+ q D(g)是否达到平衡还可以归纳如下表:化学反应m A(g) + n B(g) p C(g)+ q D(g) 是否平衡混合物体系中各成分的含量①各物质的物质的量或物质的质量分数一定平衡②各物质的质量或质量分数一定平衡③各气体的体积或体积分数一定平衡④总体积、总压强、总物质的量一定不一定平衡正、逆反应速率之间的关系①在单位时间内消耗了m mol A,同时也生成了mmol A,即v(正) = v(逆)平衡②在单位时间内消耗了n mol B,同时也消耗了pmol C,即v(正) =v(逆)平衡③v(A) : v(B) : v(C) : v(D) =m : n : p :q,v(正) 不一定等于v(逆)不一定平衡④在单位时间内生成了n mol B,同时也消耗了qmol D,即叙述的都是v(逆)不一定平衡压强①其它条件一定、总压强一定,且m + n≠p + q平衡②其它条件一定、总压强一定,且m + n=p + q不一定平衡混合气体的平均相对分子质量①平均相对分子质量一定,且m + n≠p + q平衡②平均相对分子质量一定,且m + n=p + q不一定平衡温度任何化学反应都伴随着能量变化,当体系温度一定时平衡气体的密度密度一定不一定平衡颜色反应体系内有色物质的颜色稳定不变平衡三、例题分析:【例题1】可逆反应:2NO2(g) 2NO(g) + O2(g),在体积固定的密闭容器中,达到平衡状态的标志是①单位时间内生成n mol O2的同时生成2n mol NO2②单位时间内生成n mol O2的同时生成2n mol NO③用NO2、NO、O2表示的反应速率的比为2 : 2 : 1的状态④混合气体的颜色不再改变的状态⑤混合气体的密度不再改变的状态⑥混合气体的压强不再改变的状态⑦混合气体的平均相对分子质量不再改变的状态A. ①④⑥⑦B. ②③⑤⑦C. ①③④⑤D. 全部解析:①单位时间内生成n mol O2必消耗2n mol NO2,而生成2n mol NO2时,必消耗n mol O2,能说明反应达到平衡;②不能说明;③中无论达到平衡与否,化学反应速率都等于化学计量系数之比;④有颜色的气体颜色不变,则表示物质的浓度不再变化,说明反应已达到平衡;⑤体积固定,气体质量反应前后守恒,密度始终不变;⑥反应前后△V ≠ 0,压强不变,意味着各物质的含量不再变化;⑦由于气体的质量不变,气体的平均相对分子质量不变时,说明气体中各物质的量不变,该反应△V ≠ 0,能说明该反应达到平衡。
第四讲 化学平衡图像一、解答化学平衡图像题的一般方法化学平衡图像题,一是以时间为自变量的图像;二是以压强或温度为自变量的图像。
从知识载体角度看,其一判断化学平衡特征;其二应用勒夏特列原理分析平衡移动过程;其三逆向思维根据图像判断可逆反应的有关特征;其四综合运用速率与平衡知识进行有关计算。
①确定横、纵坐标的含义。
②分析反应的特征:正反应方向是吸热还是放热、气体体积是增大还是减小或不变、有无固体或纯液体物质参与反应等。
③分清因果,确定始态和终态;必要时可建立中间态以便联系始、终态(等效模型)。
④关注起点、拐点和终点,分清平台和极值点,比较曲线的斜率,把握曲线的变化趋势,抓住“先拐先平数值大”。
⑤控制变量:当图像中有三个变量时,先确定一个量不变,再讨论另外两个量之间的关系。
⑥最后检验结论是否正确。
二、常见化学平衡图像归纳:例:对于反应 mA (g)+nB (g) ⇌ pC (g)+qD (g),若 m+n >p+q 且ΔH >0。
1.v-t 图像增大反应物浓度,V 正>V 逆,平衡正向移动。
正反应吸热,升高温度,平衡正向移动。
m+n >p+q ,增大压强,平衡正向移动。
加催化剂,平衡不移动,减小到达平衡的时间。
2.v-p (T )图像由于m+n >p+q ,在平衡时继续加大压强,V 正>V 逆。
由于ΔH >0,在平衡时继续升温,V 正>V 逆。
3.c-t 图像先拐先平数值大,P 1斜率大,说明C 1的速率大,先拐说明先平衡,P 1>P 2。
先拐先平数值大,T 1斜率大,说明C 1速率大,先拐先平衡,T 1>T 2。
控制变量,正反应吸热,同一压强下,T1温度下C的浓度大于T2温度下C 的浓度,所以T1>T2。
控制变量,m+n>p+q,同一温度下,P1压强下C的浓度大于P2压强下C的浓度,所以P1>P2。
化学平衡图像题专题分类总结一、化学平衡图像题的解法1、步骤:(1)看图像。
一看面,即看清楚横坐标与纵坐标的意义;二看线,即线的走向和变化趋势;三看点,即起点、、终点、交点、拐点;四看辅助线,如等温线、等压线、平衡线等;五看量的变化,如温度、浓度、压强、转化率、产率、百分含量等的变化趋势(2)想规律。
联想外界条件对反应速率和化学平衡的影响规律。
(3)做判断。
根据图像中体现的关系与所学规律对比,做出符合题目要求的判断。
2、原则:(1)“定一议二”原则在化学平衡图像中,包括横坐标、纵坐标和曲线所表示的三个量,先确定横坐标(或纵坐标)所表示的量,再讨论纵坐标(或横坐标)与曲线的关系。
(2)“先拐先平,数值大”原则在化学平衡图像中,先出现拐点的反应则先达到平衡,先出现拐点的曲线表示温度较高或压强较大。
二、常见的几种图像题的分析1、速率—时间图此类图像揭示了V正、V逆随时间(含条件改变对速率的影响)而变化的规律,体现了平衡的“动、等、定、变”的基本特征,以及平衡移动的方向。
【例1】对于达平衡的可逆反应X+Y W+Z,在其他条件不变的情况下,增大压强,反应速度变化图像如图所示,则图像中关于X,Y,Z,W四种物质的聚集状态为A、Z,W为气体,X,Y中之一为气体()B、Z,W中之一为气体,X,Y为非气体C、X,Y,Z皆为气体,W为非气体D、X,Y为气体,Z,W中之一为气体2、浓度-时间图像此类图像题能说明各平衡体系组分(或某一成分)在反应过程中的变化情况,解题时要注意各物质曲线的拐点(达平衡时刻),各物质浓度变化的内在联系及比例符合化学方程式中化学计量数关系等情况。
【例2】今有正反应放热的可逆反应,若反应开始经t1秒后达平衡,又经t2秒后,由于反应条件改变,使平衡破坏,到t3秒时又建立新的平衡,如图所示:(1)该反应的反应物是_________________(2)该反应的化学方程式为_________________(3)分析从t2到t3时曲线改变的原因是()A、增大了X或Y的浓度B、使用了催化剂C、增大了体系压强D、升高了该反应的温度【例3】可逆反应2A(g) B(g) △H<0从开始至平衡后改变某一外界条件使平衡发生了移动至重新平衡,该过程中各物质的量浓度(用c表示)随时间变化情况如图,试分析各图,指出导致平衡移动的因素和平衡移动的方向。
3、含量-时间-温度(压强)图这类图像反映了反应物或生成物的量在不同温度(或压强)下对时间的关系,解题时要注意一定条件下物质含量不在改变时,是反应达到平衡的特征。
【例4】同压、不同温度下的反应:mA(g)+nB(g) pC(g)+qD(g) △H ,C的百分含量(C%)与反应时间(t)的关系如图,下列结论正确的是()A、T1>T2 △H<0B、T1<T2 △H<0C、T1>T2 △H>0D、T1<T2 △H>0【例5】现有可逆反应A(g) + 2 B(g) n C(g) △H<0 ,在相同温度、不同压强时, C的百分含量(C%)与反应时间(t)的关系如图,下面结论正确的是()A、P1>P 2 ,n >3B、P 1<P 2 , n >3C、P 1<P 2, n <3D、P 1<P 2 , n = 3【例6】在密闭容器中进行下列反应:M(g)+N(g)R(g)+2L此反应符合下面图像,下列叙述是正确的是()A、正反应吸热,L是气体B、正反应吸热,L是固体C、正反应放热,L是气体D、正反应放热,L是固体或液体练:在容积固定的密闭容器中存在如下反应:A(g)+3B(g) 2 C(g)(正反应放热),某研究小组研究了其它条件不变时,改变某一条件对上述反应的影响,并根据实验数据作出右边关系图。
下列判断一定错误的是( )A、图Ⅰ研究的是不同催化剂对反应的影响且乙使用的催化剂效率较高。
B、图Ⅱ研究的是压强对反应的影响,且甲的压强较高。
C、图Ⅱ研究的是温度对反应的影响,且甲的温度较高。
D、图Ⅲ研究的是不同催化剂对反应的影响,且甲使用的催化剂效率较高。
4、恒压(温)线【例7】如图所示,反应:X(气)+3Y(气) 2Z(气)△H<0,在不同温度、不同压强(p1>p2)下,达到平衡时,混合气体中Z的百分含量随温度变化的曲线应为()【例8】某可逆反应L(s)+G(g)3R(g) △H>0,本图表示外界条件温度、压强的变化对上述反应的影响。
试判断图中y轴可以表示()(A)平衡混合气中R的质量分数(B)达到平衡时G的转化率(C)平衡混合气中G的质量分数(D)达到平衡时L的转化率练:反应aA(g)+bB(g) cC(g),生成物C的质量分数与压强P和温度的关系如图,方程式中的系数和Q值符合图象的是()(A)a+b>c 正反应为放热反应(B)a+b>c 正反应为吸热反应(C)a+b<c 正反应为吸热反应(D)a+b=c 正反应为放热反应5、速率——温度(压强)图【例9】用来表示可逆反应2A(气)+B(气)2C(气)+Q的正确图象是()6、全程速率-时间图【例10】把在空气中久置的铝片5.0 g投入盛有500 Ml0.5 mol·L-1硫酸溶液的烧杯中,该铝片与硫酸反应产生氢气的速率与反应时间可用如右的坐标曲线来表示,回答下列问题:(1)曲线由0→a段不产生氢气的原因有关的化学方程式为__________________(2)曲线由a→b段产生氢气的速率较慢的原因_____________________________________;(3)曲线由b→c段,产生氢气的速率增加较快的主要原因_____________________ ;(4)曲线由c以后,产生氢气的速率逐渐下降的主要原因_______________ 。
7、其他【例11】如图,条件一定时,反应2NO(g)+O2(g)2NO2(g) △H< 0中NO的最大转化率与T变化关系曲线图,图中有a、b、c、d 四个点,其中表示未达到平衡状态,且V正<V逆的点()A. aB. bC. cD. d练:对于可逆反应mA(s)+nB(g) pC(g)△H<0,在一定温度下B的百分含量与压强的关系如图所示,则下列判断正确的是( )(A)m+n<p (B)n>p(C)x点的状态是v正>v逆(D)x点比y点的反应速度慢19. 图中C%表示某反应物在体系中的百分含量,v表示反应速度,P表示压强,t表示反应时间。
图(A)为温度一定时压强与反应速度的关系曲线;图(B)为压强一定时,在不同时间C%与温度的关系曲线。
同时符合以下两个图像的反应是( )(A)4NH 3(g)+5O2(g)4NO(g)+6H2O(g)(正反应为放热反应)(B)N 2O3(g)NO2(g)+NO(g)(正反应为吸热反应)(C)3NO 2(g)+H2O(l)2HNO3(l)+NO(g)(正反应为放热反应)(D)CO 2(g)+C(s)2CO(g)(正反应为吸热反应)m A(s)+n B(g) e C(g)+f D(g),反应过程中,当其它条件不变时,C的百分含量(C%)与温度(T)和压强(P)的关系如下图:下列叙述正确的是()。
(A)达平衡后,加入催化剂则C%增大(B)达平衡后,若升温,平衡左移(C)化学方程式中n>e+f(D)达平衡后,增加A的量有利于平衡向右移动15. 能正确反映出N2+3H22NH3(正反应为放热反应)的关系的是()6. 可逆反应m A(s) + n B(g) p C(g) + q D(g)反应过程中,当其它条件不变时,C的质量分数与温度(T)和压强(P)的关系如图(T2>T1),根据图中曲线分析,判断下列叙述中正确的是()(A)到达平衡后,若使用催化剂,C的质量分数增大(B)平衡后,若升高温度,平衡则向逆反应方向移动(C)平衡后,增大A的量,有利于平衡向正反应方向移动(D)化学方程式中一定n>p+q7. 现有可逆反应A(气)+B(气)3C(气),下图中甲、乙、丙分别表示在不同的条件下,生成物C在反应混和物中的百分含量(C%)和反应时间的关系:(1)若甲图中两条曲线分别表示有催化剂和无催化剂时的情况,则__ _曲线是表示有催化剂时的情况。
(2)若乙图中的a曲线表示200℃和b曲线表示100℃时的情况,则此可逆反应的正反应是____ _热反应。
(3)若丙图中两条曲线分别表示不同压强下的情况,则___ _曲线是表示压强较大的情况。
4. 恒压(温)线20.图7表示mA(g)+nB(g)pC(g)+qD(g)△H=Q,在不同温度下经过一定时间混合体系中C的质量分数与温度T的关系;图8表示一定条件下达到平衡(v正=v逆)后t时刻改变影响平衡的另一个条件重新建立新平衡的反应过程,判断该反应是()。
A.m+n>p+qQ>0B.m+n>p+qQ<0C.m+n<p+qQ>0D.m+n<p+qQ<012. 图中表示外界条件(T、P)的变化对下列反应的影响:L(s)+G(g) 2R(g)(正反应为吸热反应),y 轴表示的是()(A) 平衡时,混合气中R的百分含量(B) 平衡时,混合气中G的百分含量(C) G的转化率(D) L的转化率3、某物质的转化率(或百分含量)-时间-温度(或压强)图:说明:解这类题的关键是:①看清起点、拐点、终点;②先拐先平。
例如,在转化率-时间图上,先出现拐点的曲线先达到平衡,此时逆向推理可得该变化的温度高、浓度大、压强高。
③遵循“定一议二”原则。
④分析引起平衡移动的因素,判断反应是吸热还是放热,反应前后气体体积的变化;以及条件改变时对反应物的转化率(百分含量)的影响。
例4. 对于m A(g)+n B (g) p C(g)△H=QKJ·mol-1有如下图所示的变化,则:①P1与P2的关系是;②m + n 与p的关系是;③T1与T2的关系是;④Q与0 的关系是。
4、某物质的转化率(或百分含量)-温度(或压强)图:说明:解这类题的关键是:①看清起点、拐点、终点;②先拐先平。
例如,在转化率-时间图上,先出现拐点的曲线先达到平衡,此时逆向推理可得该变化的温度高、浓度大、压强高。
③遵循“定一议二”原则。
④分析引起平衡移动的因素,判断反应是吸热还是放热,反应前后气体体积的变化;以及条件改变时对反应物的转化率(百分含量)的影响。
例5. 有一化学平衡mA(g)+nB(g)pC(g)+qD(g),下图表示的是转化率与压强、温度的关系。
判断:(1)正反应是放热还是吸热反应? (2)m+n与p+q的大小.5. 以转化率(体积分数);压强、温度(p、T)图像判断平衡状态6. 由v-p(T)图像描述平衡移动时正逆v的变化例7 下列反应符合下图p-v变化曲线的是()A. 2HI(g)B.C. 4NO(g)+D. CO(g)+C(s) 2CO(g)7.体积分数;温度()图像例8 在容积相同的不同密闭容器内,分别充入同量的N2和H2,在不同温度,任其发生反应N 2 + 3H22NH3,在第7秒时分别测定其中NH3的体积分数,并绘成下图曲线。