危险源公示、告知制度通用范本
- 格式:docx
- 大小:78.34 KB
- 文档页数:15
2.11 危险源监管及公示、告知制度2.11.1总则1为了贯彻“安全第一、预防为主、综合治理”的安全生产方针,加强建筑工程危险性较大的分部分项工程安全管理,强化施工安全重大危险源的监控,依据国家《安全生产法》和《湖南省建筑工程施工安全重大危险源安全管理实施细则》(湘建建〔2009〕303号),并结合实际制定本制度。
2本制度适用于公司各类房屋建筑、市政工程以及与其配套的线路管道、设备安装和装修工程的新建、改建、扩建和拆除等建筑施工活动及安全管理。
3本制度所称重大危险源是指建筑工程施工中危险性较大的分部分项工程以及对施工安全影响较大的环境和因素。
本制度所称危险性较大的分部分项工程是指建筑工程在施工过程中存在的、可能导致作业人员群死群伤或造成重大不良社会影响的分部分项工程。
4重大危险源控制流程图2.11.2职责2.11.2.1公司的重大危险源管理职责1组织全公司贯彻落实国家有关重大危险源管理的法律、法规及国家标准;2 制定公司重大危险源监管、公示告知制度;3 建立健全公司重大危险源管理系统,严格划分范围,不断完善预测、预警、预案工作;4 部署、组织制定重大事故应急预案及开展演练,组织重大事故的应急救援;5 组织或参加重大危险源造成事故的调查和处理;6 对直接监督管理的重大危险源做到可控备案。
2.11.2.2分公司的重大危险源管理职责1 组织所属项目部认真贯彻落实国家重大危险源管理的法律、法规和公司的规章制度;2 根据公司规定,利用公司重大危险源管理系统,督促做好预测、预警、预案工作,建立重大危险源的档案登记、检测评估、监控管理,对存在的问题落实技术方案和资金,并限期整改;3 完善本单位重大事故应急救援预案,定期开展演练,落实重大事故应急救援工作;4 协助或参加重大事故的调查和处理;5 重大危险源管理必须责任到人,完善规章制度,规范日常管理,对本单位的重大危险源做到可控、在控。
2.11.3重大危险源的控制与公示告知1 项目部应当建立健全施工安全重大危险源的安全管理制度。
安全技术交底及危险源告知制度模版第一章总则第一条为保障企业员工和客户的人身安全、财产安全和环境安全,本制度制订。
本制度适用于本企业所有员工,并且必须严格遵守。
第二条安全技术交底是指雇主向员工作出关于工作岗位上安全生产有关技术、规章、制度的交底交底应及时与员工签订安全技术交底记录。
第三条危险源告知是指企业应及时告知从业人员有关危险源的有关情况,使从业人员掌握危险源的性质、特点及使用和操作要求,识别、分析和评估危险源。
第二章安全技术交底第四条雇主应通过各种方式向员工进行安全技术交底,包括但不限于口头宣传、培训教育、书面通知等。
针对不同工作岗位的员工,采取不同的交底方式。
第五条安全技术交底内容应包括但不限于以下方面:1. 工作岗位上的危险因素和安全规范;2. 应急处理和自救措施;3. 安全设施的使用和维护;4. 职业病危害因素及防护措施;5. 安全生产纪律和应遵守的安全制度;6. 其他与安全相关的事项。
第六条安全技术交底应及时记录,并经员工确认签字。
记录包括但不限于交底日期、交底内容、交底人、受训人员、签字等。
第三章危险源告知第七条企业应制定相应的危险源告知制度,明确告知的方式和内容。
第八条危险源告知应包括但不限于以下方面:1. 危险源的性质、特点和使用方法;2. 危险源的相关操作规程和操作要求;3. 危险源带来的可能危害、风险和应对措施;4. 危险源的图示和标识;5. 其他与危险源有关的事项。
第九条员工应在进入具有危险源的工作岗位之前,经过相应的告知和培训,并签订告知确认书。
第十条员工应严格遵守危险源的使用和操作要求,不得做出超出其权限的操作行为。
第四章复核与追溯第十一条企业应定期对员工进行安全技术交底的复核,并记录复核结果。
第十二条企业应建立完善的安全技术交底和危险源告知的追溯制度,保留相关的记录和证据。
第十三条对于未能按照本制度执行安全技术交底和危险源告知的员工,应依据企业相关的制度进行相应的处理。
危险源公示、告知制度范文一、背景危险源公示、告知制度是为了保障工作场所的安全,预防和减少职业病和事故的发生而制定的一项管理制度。
通过公示和告知,使所有的工作人员充分了解工作场所潜在的危险源及其相关防护措施,从而提高工作人员的安全意识和安全技能,减少意外事故的发生。
二、目的本制度的目的是明确工作场所危险源公示、告知的具体要求和程序,确保工作场所所有人员都能够充分了解和遵守相关安全规定,提高工作场所的安全生产水平。
三、适用范围本制度适用于所有有危险源的工作场所,包括但不限于工厂、建筑工地、实验室、矿山等。
四、内容1. 危险源公示a. 危险源标识:根据相关法律法规和标准,对工作场所内的危险源进行标识,使用明显醒目的标志和标识牌,确保工作人员能够迅速识别和辨认危险源。
b. 危险源位置:在工作场所内明显的位置设立危险源位置说明牌,清晰标示出危险源所在的具体位置,并配以文字说明和图示,方便工作人员查看。
c. 危险源性质:对每个危险源进行分类和描述,明确危险源的性质、危害程度和防护措施等内容,以便工作人员了解危险源的特点和应有的防护措施。
2. 危险源告知a. 员工培训:对新入职员工进行危险源告知的培训,包括相关安全规章制度、危险源的性质和防护措施等内容,确保他们了解相关安全知识。
b. 定期宣传:定期组织安全宣传活动,向全体员工宣传危险源知识和防护措施,提高员工的安全意识和技能。
c. 明示告知:在工作场所的重要位置张贴危险源告知公告,以文字、图示和配图的方式清晰传达危险源的相关信息,要求员工时刻注意安全。
d. 季度安全会议:每季度召开一次安全会议,就危险源的发现和防控工作进行交流和研讨,分享经验和教训,加强工作场所的安全管理。
3. 事故应急措施a. 应急演练:定期组织危险源事故的应急演练,让员工熟悉应急预案和相应的处置措施,提高员工的应急能力和处理危险源事故的能力。
b. 应急物资准备:根据危险源类型和可能发生的事故情况,储备相应的应急物资和设备,保证在危险源事故发生时能够及时进行救援和处理。
编号:SY-AQ-01290( 安全管理)单位:_____________________审批:_____________________日期:_____________________WORD文档/ A4打印/ 可编辑危险源公示、告知制度Hazard publicity and notification system危险源公示、告知制度导语:进行安全管理的目的是预防、消灭事故,防止或消除事故伤害,保护劳动者的安全与健康。
在安全管理的四项主要内容中,虽然都是为了达到安全管理的目的,但是对生产因素状态的控制,与安全管理目的关系更直接,显得更为突出。
危险源是危险的根源,是系统中存在的可能发生意外释放能量的危险物质。
一般危险源的构成要素有潜在危险性、存在条件和触发因素。
对危险源属性的分析,有利于重大危险源的辨识、控制。
根据《中华人民共和国安全法》、《建设工程安全生产管理办法》等相关法律法规,结合本企业施工特点制定本制度,相关内容如下:一,危险源公示内容包括危险源名称、出现的时段、涉及的危险因素、控制措施、责任部门和责任人。
在施工现场入口显著位置和有危险源的作业点附近设置明显的安全警示标志,并对检查、检测、检验情况做好文字记录,建立档案。
二,项目部安全管理部门向作业人员提供必需的安全防护用具和安全防护服装,书面告知危险岗位的操作规范并确保其熟悉和掌握有关内容和违章操作的危害。
三,推行安全技术交底工作。
交底中将施工危险情况、采取的措施、解决的办法以书面告知的形式或告知牌的形式通知作业人员。
四,向从业人员如实告知作业场所和工作岗位存在的危险因素、防范措施以及事故应急措施;1安全风险2,危险源通报3,安全制度和规程4,紧急反应程序5,个人防护使用要求五,重大危险源的辨识防止重大事故的第一步是确认或辨识重大危险源。
对危险源的辨识基本原则是:1,本质属性有潜在的危险性:1),有发生爆炸、火灾危险;2),有中毒窒息的危险;3),有高空坠落危险;4),有烧伤、烫伤、腐蚀危险;5),有飞溅物打击危险6),有被物体绞、辗、挤压、撞击、切割、挂带危险;7),有被车辆系统伤害危险;8),有坍塌、倾覆、滑坡、压埋危险;9),有触电伤害危险10),其他容易导致人员伤害、建筑物破坏、设备损坏危险2,隐患容易产生又不易被发觉、且难于控制。
危险源公示、告知制度危险源是危险的根源,是系统中存在的可能发生意外释放能量的危险物质。
一般危险源的构成要素有潜在危险性、存在条件和触发因素。
对危险源属性的分析,有利于重大危险源的辨识、控制。
根据《中华人民共和国安全法》、《建设工程安全生产管理办法》等相关法律法规,结合本企业施工特点制定本制度,相关内容如下:一,危险源公示内容包括危险源名称、出现的时段、涉及的危险因素、控制措施、责任部门和责任人。
在施工现场入口显著位置和有危险源的作业点附近设置明显的安全警示标志,并对检查、检测、检验情况做好文字记录,建立档案。
二,项目部安全管理部门向作业人员提供必需的安全防护用具和安全防护服装,书面告知危险岗位的操作规范并确保其熟悉和掌握有关内容和违章操作的危害。
三,推行安全技术交底工作。
交底中将施工危险情况、采取的措施、解决的办法以书面告知的形式或告知牌的形式通知作业人员。
四,向从业人员如实告知作业场所和工作岗位存在的危险因素、防范措施以及事故应急措施;1安全风险2,危险源通报3,安全制度和规程4,紧急反应程序5,个人防护使用要求五,重大危险源的辨识防止重大事故的第一步是确认或辨识重大危险源。
对危险源的辨识基本原则是:1,本质属性有潜在的危险性:1),有发生爆炸、火灾危险;2),有中毒窒息的危险;3),有高空坠落危险;4),有烧伤、烫伤、腐蚀危险;5),有飞溅物打击危险6),有被物体绞、辗、挤压、撞击、切割、挂带危险;7),有被车辆系统伤害危险;8),有坍塌、倾覆、滑坡、压埋危险;9),有触电伤害危险10),其他容易导致人员伤害、建筑物破坏、设备损坏危险2,隐患容易产生又不易被发觉、且难于控制。
隐患泛指潜在发生事故,造成人员伤亡或经济损失的物或环境的不安全状态。
从理论上而言,凡存在隐患的设备、岗位、场所都可视为危险源;但是不能一概而论认定凡是有本质属性危险性的设备、岗位、场所都视为存在隐患,都一概作为危险源辨识和风险评价的根本依据,以造成危险源过多过滥,失去重点监控意义。
危险源公示、告知制度模版一、背景介绍随着社会的不断发展,各类危险源在生产、生活、交通等各个领域中不可避免地存在。
为了确保人民群众的生命财产安全和经济社会的持续健康发展,必须建立和完善危险源公示、告知制度。
本制度的制定旨在加强对危险源的公示和告知工作,提高危险源管理水平,保障公众的知情权和参与权,减少事故发生的可能性,切实保护人民群众的人身安全和财产安全。
二、适用范围本制度适用于所有存在危险源的单位和个人。
三、危险源的公示1.危险源的具体描述对于每个危险源,必须进行详细的描述,包括但不限于:危险源的名称、型号、数量、所在位置、特性等。
在公示时,要确保信息准确完整,并配以相应的图片或示意图,以便公众能够直观、清楚地了解危险源的位置和特征。
2.公示时间和方式为了确保公众的知情权,单位和个人必须将危险源的公示信息在规定的时间内向公众进行公示。
公示信息可以通过多种途径进行发布,包括但不限于:单位和个人的官方网站、微信公众号、媒体等。
公示时间和方式应当与所在地区的实际情况相适应。
四、危险源的告知1.告知对象和内容单位和个人有责任向与危险源直接相关的其他单位和个人进行告知。
告知对象包括但不限于:相邻单位、工作人员、租户、周边居民等。
告知内容应包括危险源的名称、位置、特性、防范措施等重要信息。
在告知时,应选择恰当的方式,确保信息的准确传达。
2.告知时间和频次危险源的告知应在危险源建立或发生变化后的合理时间内进行,并且要定期进行更新和重复告知。
具体的告知时间和频次应根据危险源的特性和风险等级进行合理确定。
五、督促检查和处罚措施1.督促检查为确保危险源公示和告知制度的有效实施,相关部门或组织应当定期对单位和个人进行督促检查。
检查内容包括但不限于:危险源公示信息的准确性和完整性、告知对象的核实和记录、告知方式和时间的合理性等。
2.处罚措施对于不履行危险源公示和告知义务的单位和个人,相关部门或组织可以依法采取相应的处罚措施。
重大危险源公示、告知、监管制度一、背景作为一项重要的安全管理措施,重大危险源的公示、告知和监管制度是现代安全管理体系中必不可少的组成部分。
重大危险源的存在直接关系到人民群众的生命财产安全,因此建立健全的重大危险源公示、告知、监管制度对于保障社会安全、预防事故、减少损失具有重要意义。
本文将围绕重大危险源公示、告知、监管制度进行探讨,以期为相关当局和社会大众提供参考。
二、重大危险源公示制度1.公示的对象重大危险源公示制度的首要目的是让公众知晓附近的重大危险源的位置、性质、辐射范围等信息,以便公众能够采取相应的防范措施。
制度的对象应当包括所有的重大危险源单位,包括化工厂、石油化工企业、大型储罐区等。
2.公示的内容公示的内容应当包括但不限于以下几个方面:重大危险源的位置、性质、危险特性、可能产生的危害和应对措施等。
公示应当以直观、易懂的方式进行,如制作公示牌、张贴警示标识等,方便公众获取相关信息。
3.公示的方式公示的方式多种多样,可以结合当地的实际情况进行选择,包括但不限于在当地政府网站公示、报刊媒体发布公告、设置警示牌、张贴警示标识等。
4.公示的周期公示并非一劳永逸,而应当是一个动态过程。
规定了公示的周期十分重要,一般可以根据重大危险源的性质和变化情况来制定。
三、重大危险源告知制度1.告知的主体重大危险源告知制度的主要目的是保障周边居民、企事业单位和相关从业人员的知情权,使其能够对周边重大危险源的安全风险有所了解。
制度的主体包括重大危险源单位和周边居民、企事业单位。
2.告知的内容重大危险源告知的内容应当充分、客观、真实,包括但不限于重大危险源的性质、可能产生的危害、应对措施、逃生路线等。
3.告知的方式告知的方式应当注重便捷和全面,包括但不限于发放告知书、举办安全知识讲座、张贴告知公告等。
4.告知的频次告知的频次应当根据实际情况确定,一般应当做到定期告知、临时告知和重大变化告知等。
四、重大危险源监管制度1.监管的主体重大危险源监管制度的主体应当包括政府监管部门、企业自身和相关从业人员。
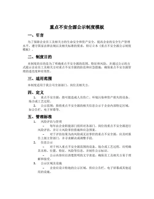
重点不安全源公示制度模板一、引言为了保障企业员工及相关方的生命安全和资产安全,提高企业的安全生产管理水平,遵守国家法律法规以及相关标准的要求,特订立本《重点不安全源公示制度模板》。
二、制度目的本制度的目的是为了明确重点不安全源的范围、特征和风险,并通过公示的方式提示企业员工及相关方对重点不安全源的防范和应急措施,确保重点不安全源管理的透亮度和有效性。
三、适用范围本制度适用于我公司全部部门、岗位及相关方。
四、定义1.重点不安全源:指可能造成人员伤亡、环境污染和资产损失的设备、场合或工艺过程。
2.公示范围:指将重点不安全源的相关信息公示于企业内部特定区域,如公告栏、电子屏幕等。
五、管理标准1.风险评估与管理–每年由企业职能部门组织对各部门、岗位的重点不安全源进行风险评估,并订立风险掌控措施和应急预案。
–对于评估结果为高风险或无法掌控的重点不安全源,应及时报告上级主管部门,并寻求解决或调整手段。
2.信息公示–对于列入重点不安全源范围的设备、场合或工艺过程,应明确其名称、位置、特征、风险等信息,并制作公示标识。
–公示内容应以清楚简明的文字表述,确保员工及相关方易于理解和接受。
3.公示区域及设施–企业应设立特地的公示区域,供应公告栏、电子屏幕或其他适用的设施。
–公示区域应位于员工集中活动区域,保证信息的容易获得和阅读。
4.定期更新和维护–企业应定期对重点不安全源信息进行更新和维护,确保公示的真实、准确。
–涉及重点不安全源的管理更改、修缮或报废等情况,应及时更新公示信息。
六、考核标准1.相关部门应依据重点不安全源公示制度的要求,进行内部自查,并将自查报告提交企业职能部门。
2.企业职能部门应定期组织对各部门、岗位的重点不安全源公示制度的执行情况进行考核。
3.考核结果应作为绩效评估、培训和奖惩的依据。
七、责任与义务1.企业职能部门负责订立和维护本制度,并对各部门的执行情况进行监督和考核。
2.各部门应严格执行本制度,确保重点不安全源的及时公示和更新。
危险源告知书
各位同事、工友:
在施工作业现场,存在各种危险源,现将危险源及预防措施告知您,请严格遵守规章制度,切实采取安全技术措施,认真做好安全防范,保障生产安全。
1、高处坠落、物体打击告知防范措施
(1)正确使用劳动防护用品,戴好安全帽,系好安全带,挂好安全网,穿好防滑鞋,禁止穿硬底鞋;(2)高空作业点下方设置警戒区域,下方不得有人逗留;(3)在大雨和五级大风以上时,禁止高处露天作业。
(4)注意四口五临边防护,及时采取预防措施;(2)临边作业必须戴好安全帽,系好挂好安全带。
3、触电、火灾
告知防范措施
(1)各线路不得超负荷运行,专业电工规范接线,禁止非专业电工接电。
(2)施工用电系统必须有保证灵敏可靠的两级以上漏电保护;施工用电与生活用电线路分开架设。
(3)发生电气设备触电事故时,首先切断电源,然后进行抢救、抢修。
(4)现场生产和生活用电要统一规范、布局合理,并保持接地、接零装置可靠,做到“三级配电”,“两级保护二
4、机械伤害、起重伤害
告知防范措施
(1)操作前首先要了解机器设备性能;(2)操作前首先要掌握机器的操作规程;
(3)现场作业时,要保证足够的安全距离;(4)严禁非专业人员进行机器操作。
5、爆炸、中毒、窒息
告知防范措施
(1)氧气瓶、乙瓶固定放置,间隔不小于5叱(2)氧气瓶乙瓶不能爆晒,要保存在通风良好的通风地方放置;(3)有限空间作业必须遵循“先通风、再检测、后作业”原则。
(4)必须佩戴好安全帽,系紧帽绳及其它防尘用品;高空作业必须系好安全带。
被告知人:。
危险因素告知制度范本一、引言为了保障员工的安全、减少事故发生的可能性,以及提高工作场所的整体安全性,本公司制定了危险因素告知制度。
在本制度中,公司将向员工充分告知工作环境中存在的危险因素,并提供相应的防范措施和应急措施。
本制度的目的旨在促进员工对工作环境的风险进行认识,加强安全意识,以保障他们的人身安全和健康。
二、定义1. 危险因素:指工作环境中可能对员工健康和安全造成伤害或危险的因素,包括但不限于物理、化学、生物、心理、人为等因素。
2. 员工:指本公司正式雇用的员工,包括全职员工、兼职员工以及临时工。
三、告知内容1. 物理危险因素告知本部分主要涵盖工作场所中可能存在的物理危险因素,包括但不限于高处操作、机械设备操作、电气安全等。
公司将会向员工详细介绍这些危险因素,并提供相应的安全操作规程和防护措施,确保员工能够安全地开展工作。
2. 化学危险因素告知该部分将向员工介绍可能存在的化学危险因素,包括但不限于有毒、易爆、易燃、腐蚀等化学物质。
公司将提供相应的化学品标识,告知员工正确识别和储存危险化学品,并提供相应的防护装备和急救措施。
3. 生物危险因素告知本部分将告知员工可能存在的生物危险因素,包括但不限于病原体、有害微生物等。
员工将会了解到如何正确防护,如何避免交叉感染,以及如何正确处理可能与生物危险因素相关的工作。
4. 心理危险因素告知该部分将向员工介绍可能存在的心理危险因素,如长时间高强度工作压力、情绪紧张、人际冲突等。
公司将提供相应的心理健康指导,并建立心理援助机制,帮助员工应对工作中可能出现的心理压力。
5. 人为危险因素告知本部分将告知员工可能存在的人为危险因素,包括但不限于违规操作、不当使用设备、不按工作程序进行工作等。
公司将加强员工培训,明确违规行为的后果,并建立举报机制,保障员工的安全。
四、责任与义务1. 公司责任公司应负责建立健全的安全管理制度,提供安全培训和防护措施,并确保员工能够了解并遵守相关的告知制度。
企业危险源公示、告知制度实施方案危险源公示、告知制度一、定义和识别危险源1.1 危险源是指可能导致伤害、疾病、财产损失、环境破坏的根源或状态。
在生产、工作场所中,危险源可能存在的事故隐患,如:电气设备漏电、机械装置失灵、危险品泄漏等。
1.2 每个工作场所都存在各种危险源,因此每个员工都应熟知本岗位存在的危险源,以及可能带来的危害。
二、评估和分级危险源2.1 对已识别的危险源进行评估,确定其危险程度及可能造成的后果。
评估内容包括:事故发生的可能性、事故发生后可能造成的影响范围、可能造成的伤害程度等。
2.2 根据评估结果,将危险源分级,一般分为“重大危险源”和“一般危险源”两个级别。
三、设立危险源公示牌和标识3.1 在工作场所设置危险源公示牌,明确标明危险源的名称、位置、等级等信息。
3.2 对重大危险源要设置明显的警示标识,提示员工注意安全。
四、定期更新危险源信息4.1 当工作场所的危险源发生变化时,应及时更新危险源信息,包括危险源的名称、位置、等级等信息。
4.2 定期对危险源进行评估,一般每年至少一次。
对评估结果进行记录,并及时更新公示牌和标识。
五、与员工进行危险源告知5.1 在新员工入职时,应进行危险源告知,告知内容包括工作场所存在的危险源及可能带来的危害。
5.2 在员工复工时,应重新确认其熟知本岗位存在的危险源及应对措施。
六、制定危险源应对措施6.1 对每一项危险源都要制定应对措施,包括发现、处理、紧急应对等步骤。
6.2 对重大危险源应制定详细应急预案,明确各环节的责任人及应对流程。
定期进行演练,确保员工熟悉操作流程及注意事项。
七、员工使用危险源告知卡7.1 为每位员工制作危险源告知卡,卡中明确标明该员工工作场所存在的危险源及应对措施。
7.2 员工在工作中应随身携带危险源告知卡,以便在需要时能及时查阅。
同时,员工有义务在岗位上熟知并掌握所涉及的危险源及应对措施。
八、监督与考核8.1 设立专门的监督小组,定期对各工作场所的危险源公示牌和标识进行检查,确保其内容准确无误。
危险源公示、告知制度是指在特定场所或特定情况下,需要对危险源进行公示和告知,以便提醒人们注意,做好防范措施,避免发生事故或伤害。
本文将围绕危险源公示、告知制度展开,阐述其重要性、内容、实施方式及存在的问题等方面,总结出科学、规范实施危险源公示、告知制度的必要性和意义。
一、危险源公示、告知制度的重要性危险源公示、告知制度是保障人们生命财产安全的一项重要制度,具有以下重要意义:1. 促进风险意识的提升。
危险源公示、告知制度的实施,可以将危险源的相关信息公之于众,提醒人们关注和注意潜在的危险。
通过公示和告知,可以使公众增强风险意识,时刻保持警惕,从而形成自我保护和防范危险的能力。
2. 增强危险源管理的透明度和公正性。
危险源公示、告知制度要求相关单位对危险源进行公开,并明确告知相关方,使其具备了解和应对潜在危险的能力。
这样可以避免信息不对称,增强危险源管理的透明度和公正性,促进相关单位依法依规管理危险源。
3. 保障公众的知情权和参与权。
公示和告知使公众有权知道危险源的发生和存在情况,从而可以对危险源进行评估和选择,减少自身的风险暴露。
公众对危险源管理过程的参与,可以提高管理的科学性和准确性,增加舆论监督和公众问责的压力,最终推动危险源管理的正确性和有效性。
4. 减少事故和伤害的发生。
通过危险源公示、告知,可以提醒人们注意危险源的存在和危险性,以及应对的措施,帮助公众避免事故和伤害的发生。
在特定场所或特定情况下,公示和告知可以使人们采取相应的预防措施,避免因为对危险源的无知而造成的意外损失。
综上所述,危险源公示、告知制度对促进风险意识、增强管理透明度、保障知情权和参与权、减少事故和伤害具有重要意义。
二、危险源公示、告知制度的内容危险源公示、告知制度的具体内容包括以下几个方面:1. 危险源的类别和性质。
公示和告知应明确标明危险源的类别和性质,包括爆炸、有毒有害、放射性、火灾等不同类型的危险源,以及其对人体和环境的危害程度。
重大危险源公示、告知和跟踪监控管理制度
1.为准确掌握本项目重大危险源的数量和分布状况,及时对项目重大危险源进行监控,杜绝较大以上安全事故的发生,特制定本制度。
2.重大危险源范围
法规规定的“危险性较大的分部分项工程”及识别评价出的重要风险危险源。
3.工程开工前,项目部在施工现场建立重大危险源公示制度,公示施工中不同阶段、不同时段的重大危险源,设置危险源的警戒线和警示标记,醒目位置挂设“重大危险源公示牌”,公示牌内容应注明危险源、施工部位、防护措施和责任人等内容。
对存在重大危险源的分项分部工程编制专项施工方案,建立重大危险源安全管理档案和台帐。
专项施工方案除应包括相应的安全技术措施外,还应按规定提供专家论证审查意见(超过一定规模的)、监控措施、应急预案以及紧急救护等内容。
4.项目部在办理建设工程项目安全监督手续时,如实申报拟建工程的重大危险源,按照主管部门的要求进行重大危险源部位施工。
5.项目安全部将重大危险源分部分项工程作为安全监督的重点,建立监管责任制,并制定重大危险源分部分项工程跟踪监督计划,将本辖区重大危险源分部分项工程安全监管情况及时上报。
6.危险源的分级监控
项目部要严格按规定对一般危险源、重大危险源、危险性较大分部分项工程及超过一定规模危险性较大分部分项工程的管理,制定目标、指标和管理方案;制定安全专项方案;制定管理规定;执行管理规划和规定;制定应急预案;实施教育和培训;加强现场监督检查;制定管理制度;制定作业指导书。
7.本制度由本项目部负责解释。
危险源公示、告知制度模版第一章总则第一条为了加强对危险源的管理,保障员工和公众的生命财产安全,根据相关法律法规,制定本危险源公示、告知制度。
第二条本制度适用于我单位存在的各类危险源的公示、告知工作。
第三条危险源公示、告知工作应遵循公开、公正、公平、公众参与的原则。
第四条本制度内容由单位负责相关工作的部门制定,并提请单位领导审批后执行。
第二章危险源公示第五条危险源公示是指将我单位存在的危险源信息进行公示,通过适当的方式向社会公众告知。
第六条危险源公示应包括危险源的名称、地址、类别、所属单位、危险程度等基本信息。
第七条危险源公示的方式可以采用以下方式之一或者多种方式相结合:1. 在单位内部张贴危险源公示牌;2. 通过公司网站、微信公众号等互联网平台发布危险源公示信息;3. 在主要通道、重要区域设置危险源公示板。
第三章危险源告知第八条危险源告知是指向员工和公众传达危险源存在及相关风险信息的过程。
第九条危险源告知应包括危险源存在的基本信息、可能造成的风险、防护措施等内容。
第十条危险源告知的方式应根据实际情况灵活选择,包括但不限于以下方式:1. 新员工入职培训时告知;2. 定期开展危险源告知专题培训;3. 在风险区域设置告知牌;4. 通过内网或邮件发送告知文件。
第四章公众参与第十一条危险源公示、告知工作应当充分尊重公众的知情权、参与权和监督权,加强与公众的沟通与交流。
第十二条单位应当建立健全与公众沟通的渠道,及时回应公众对危险源公示、告知工作的意见和建议。
第十三条危险源公示、告知工作应充分利用公众的监督力量,接受社会各界的监督和评估。
第五章违反规定的责任和处罚第十四条违反本规定,未履行危险源公示、告知义务的,由单位负责相关工作的部门按职责追究相关责任人的责任。
第十五条违反本规定,故意隐瞒或者歪曲危险源信息,造成严重后果的,依法追究法律责任。
第六章附则第十六条本制度由单位负责相关工作的部门负责解释和修订。
第十七条本制度自颁布之日起实施。
管理制度编号:LX-FS-A73125 危险源公示、告知制度标准范本In The Daily Work Environment, The Operation Standards Are Restricted, And Relevant Personnel Are Required To Abide By The Corresponding Procedures And Codes Of Conduct, So That The Overall BehaviorCan Reach The Specified Standards编写:_________________________审批:_________________________时间:________年_____月_____日A4打印/ 新修订/ 完整/ 内容可编辑危险源公示、告知制度标准范本使用说明:本管理制度资料适用于日常工作环境中对既定操作标准、规范进行约束,并要求相关人员共同遵守对应的办事规程与行动准则,使整体行为或活动达到或超越规定的标准。
资料内容可按真实状况进行条款调整,套用时请仔细阅读。
危险源是危险的根源,是系统中存在的可能发生意外释放能量的危险物质。
一般危险源的构成要素有潜在危险性、存在条件和触发因素。
对危险源属性的分析,有利于重大危险源的辨识、控制。
根据《中华人民共和国安全法》、《建设工程安全生产管理办法》等相关法律法规,结合本企业施工特点制定本制度,相关内容如下:一,危险源公示内容包括危险源名称、出现的时段、涉及的危险因素、控制措施、责任部门和责任人。
在施工现场入口显著位置和有危险源的作业点附近设置明显的安全警示标志,并对检查、检测、检验情况做好文字记录,建立档案。
二,项目部安全管理部门向作业人员提供必需的安全防护用具和安全防护服装,书面告知危险岗位的操作规范并确保其熟悉和掌握有关内容和违章操作的危害。
三,推行安全技术交底工作。
危险源公示、告知制度危险源是危险的根源,是系统中存在的可能发生意外释放能量的危险物质。
一般危险源的构成要素有潜在危险性、存在条件和触发因素。
对危险源属性的分析,有利于重大危险源的辨识、控制。
根据《中华人民共和国安全法》、《建设工程安全生产管理办法》等相关法律法规,结合本企业施工特点制定本制度,相关内容如下:一,危险源公示内容包括危险源名称、出现的时段、涉及的危险因素、控制措施、责任部门和责任人。
在施工现场入口显著位置和有危险源的作业点附近设置明显的安全警示标志,并对检查、检测、检验情况做好文字记录,建立档案。
二,项目部安全管理部门向作业人员提供必需的安全防护用具和安全防护服装,书面告知危险岗位的操作规范并确保其熟悉和掌握有关内容和违章操作的危害。
三,推行安全技术交底工作。
交底中将施工危险情况、采取的措施、解决的办法以书面告知的形式或告知牌的形式通知作业人员。
四,向从业人员如实告知作业场所和工作岗位存在的危险因素、防范措施以及事故应急措施;1安全风险2,危险源通报3,安全制度和规程4,紧急反应程序5,个人防护使用要求五,重大危险源的辨识防止重大事故的第一步是确认或辨识重大危险源。
对危险源的辨识基本原则是:1,本质属性有潜在的危险性:1),有发生爆炸、火灾危险;2),有中毒窒息的危险;3),有高空坠落危险;4),有烧伤、烫伤、腐蚀危险;5),有飞溅物打击危险6),有被物体绞、辗、挤压、撞击、切割、挂带危险;7),有被车辆系统伤害危险;8),有坍塌、倾覆、滑坡、压埋危险;9),有触电伤害危险10),其他容易导致人员伤害、建筑物破坏、设备损坏危险2,隐患容易产生又不易被发觉、且难于控制。
隐患泛指潜在发生事故,造成人员伤亡或经济损失的物或环境的不安全状态。
从理论上而言,凡存在隐患的设备、岗位、场所都可视为危险源;但是不能一概而论认定凡是有本质属性危险性的设备、岗位、场所都视为存在隐患,都一概作为危险源辨识和风险评价的根本依据,以造成危险源过多过滥,失去重点监控意义。
重大危险源公示、告知制度一、危险源概述:危险源是危险的根源,是系统中存在的可能发生意外释放能量的危险物质。
一般危险源的构成要素有潜在危险性、存在条件和触发因素。
对危险源属性的分析,有利于重大危险源的辨识、控制。
根据建筑业的施工特点,依据《安全生产法》和《建设工程安全生产管理条例》,坚持安全生产“以人为本”的指导思想,牢固树立提前预防预控、抓源头、控过程的安全生产管理意识,结合本项目施工特点制定本制度:1、防护用品:项目部向作业人员提供必需的安全防护用品,危险部位、危险岗位挂设操作规程并告知违章操作的危害。
2、推行安全技术交底工作:交底中将施工危险情况、采取的措施、解决的办法以书面告知的形式或告知牌的形式通知作业人员。
3、班前活动:通过班前讲话向从业人员进行安全教育,如实告知作业场所和工作岗位存在的危险因素、防范措施:4、安全教育通过安全教育和安全技术交底告知作业人员施工过程中存在的各种风险和防止事故发生所必须遵守的规章制度及安全措施。
二、什么是隐患隐患泛指潜在发生事故,造成人员伤亡或经济损失的物或环境的不安全状态。
从理论上而言,凡存在隐患的设备、岗位、场所都可视为危险源;重点告知内容:1、危险源:高处坠落,物体打击告知措施:(1)安装、拆卸施工升降机、脚手架、模板、钢结构安装等设施时,应当编制拆装方案、制定安全施工措施,报监理单位审批,并在施工时由专业技术人员现场监督。
(2)在高处作业人员,要进行安全教育,提高安全意识。
(3)带好安全帽,系好安全带,拴好安全网。
(4)高空作业点下方不得有人逗留,工作中严禁上下抛掷工具和材料。
(5)严禁用绳索、软线、链条等代替安全带。
(6)开挖深度超过2m时,其边缘上面作业同样应视为高处作业,要设置警告标志。
(7)大雨和五级以上大风时,应停止高处露天作业、吊装作业。
2、危险源:触电告知措施:(1)施工所用电气设备绝缘必须良好,凡有裸露带电的电气设备和易发生电击的危险区,都要设围栏、护网、箱、闸等屏护设栏设施。
内部编号:AN-QP-HT431
版本/ 修改状态:01 / 00 In A Group Or Social Organization, It Is Necessary T o Abide By The Rules Or Rules Of Action And Require Its
Members To Abide By Them. Different Industries Have Their Own Specific Rules Of Action, So As To Achieve The Expected Goals According T o The Plan And Requirements.
编辑:__________________
审核:__________________
单位:__________________
危险源公示、告知制度通用范本
危险源公示、告知制度通用范本
使用指引:本管理制度文件可用于团体或社会组织中,需共同遵守的办事规程或行动准则并要求其成员共同遵守,不同的行业不同的部门不同的岗位都有其具体的做事规则,目的是使各项工作按计划按要求达到预计目标。
资料下载后可以进行自定义修改,可按照所需进行删减和使用。
危险源是危险的根源,是系统中存在的可能发生意外释放能量的危险物质。
一般危险源的构成要素有潜在危险性、存在条件和触发因素。
对危险源属性的分析,有利于重大危险源的辨识、控制。
根据《中华人民共和国安全法》、《建设工程安全生产管理办法》等相关法律法规,结合本企业施工特点制定本制度,相关内容如下:
一,危险源公示内容包括危险源名称、出现的时段、涉及的危险因素、控制措施、责任部门和责任人。
在施工现场入口显著位置和有危险源的作业点附近设置明显的安全警示标
志,并对检查、检测、检验情况做好文字记录,建立档案。
二,项目部安全管理部门向作业人员提供必需的安全防护用具和安全防护服装,书面告知危险岗位的操作规范并确保其熟悉和掌握有关内容和违章操作的危害。
三,推行安全技术交底工作。
交底中将施工危险情况、采取的措施、解决的办法以书面告知的形式或告知牌的形式通知作业人员。
四,向从业人员如实告知作业场所和工作岗位存在的危险因素、防范措施以及事故应急措施;
1安全风险
2,危险源通报
3,安全制度和规程
4,紧急反应程序
5,个人防护使用要求
五,重大危险源的辨识
防止重大事故的第一步是确认或辨识重大危险源。
对危险源的辨识基本原则是:
1,本质属性有潜在的危险性:
1),有发生爆炸、火灾危险;
2),有中毒窒息的危险;
3),有高空坠落危险;
4),有烧伤、烫伤、腐蚀危险;
5),有飞溅物打击危险
6),有被物体绞、辗、挤压、撞击、切割、挂带危险;
7),有被车辆系统伤害危险;
8),有坍塌、倾覆、滑坡、压埋危险;
9),有触电伤害危险
10),其他容易导致人员伤害、建筑物破坏、设备损坏危险
2,隐患容易产生又不易被发觉、且难于控制。
隐患泛指潜在发生事故,造成人员伤亡或经济损失的物或环境的不安全状态。
从理论上而言,凡存在隐患的设备、岗位、场所都可视为危险源;但是不能一概而论认定凡是有本质属性危险性的设备、岗位、场所都视为存在隐患,都一概作为危险源辨识和风险评价的根本依据,以造成危险源过多过滥,失去重点监控意义。
六,重点内容告知
危险源:高处坠物,物体打击
告知措施:
1,在高处作业人员,要进行安全教育,提高安全意识。
2,带好安全帽,系好安全带,栓好安全网。
3,高空作业点下方不得有人逗留,工作中严禁上下抛掷工具和材料。
4,严禁用绳索、软线、链条等代替安全带。
5,开挖深度超过2m时,其边缘上面做也同样应视为高处作业,要设置警示标识。
危险源:预防触电
告知措施:
1、新开工程项目必须编制施工用电组织设计,实行三相五线制,三级配电,二级保护。
使用标准配电箱,动力箱与照明要分开。
2、支线架设要架空,不准把支线架在钢管脚手架上和其他导电体上,现场照明不准使用花线。
3、砼振动器的电源线,严禁在钢筋网上拖拉,以免钢筋丝穿进电源线,造成传电在钢筋上,发生重大触电事故。
4、按规范要求,现场值班电工,每班不少于2人,特别是夜间值班。
5、未经专业安全技术培训,不准操作电工作业,电工必须持证上岗。
6、施工现场不准使用无箱家用电器的塑料插座,三角型塑料插座,必须使用末级配电箱。
7、地下室和潮湿的作业场所的照明,必须
使用安全电压。
8、现场电源接头用绝缘胶布包扎良好,不准用塑料包扎,接头不能放在潮湿地上和水中。
9、配电箱内的破损电器要及时更换,接线不能搭设或采用线头直插,不准把出线直接接在漏电保护器上。
10、在施工工程外侧与边缘有外高压电线,安全距离小于最小规定要求的,要加屏障遮护,用围栏或防护网进行防护,防止塔吊、脚手架以及长钢筋等触及高压线发生事故。
危险源:预防机械伤害
告知措施:
1、现场上固定的加工机械的电源线必须加塑料套管埋地保护,以防止被加工件压破发生
触电。
2、按照《建筑施工临时用电安全技术规范》要求,做好各类电动机械和手持电动工具的接地或接零保护,防止发生漏电。
3、各种机械的传动部分必须要有防护罩和防护套。
4、现场使用的圆锯应相应固定。
有连续二个断齿和裂纹长度超过2公分的不能使用,短于50CM的木料要用推棍,锯片上方要安装安全挡板。
5、木工平刨口要有安全装置。
木板厚度小于3公分,严禁使用平刨。
平刨和圆锯不准使用倒顺开关。
6、使用套丝机、立式钻床、木工平刨作业等,严禁戴手套。
7、砼搅拌机在运转中,严禁将头和手伸入料斗察看进料搅拌情况,也不得把铁锹伸入拌筒。
清理料斗坑,要挂好保险绳。
8、机械在运转中不得进行维修、保养、紧固、调整等到作业。
9、机械运转中操作人员不得擅离岗位或把机械交给别人操作,严禁无关人员进入作业区和操作室。
作业时思想要集中,严禁酒后作业。
10、打夯机要二人同时作业,一人理线,操作机械要戴绝缘手套,穿绝缘鞋。
严禁在机械运转中清理机上积土。
11、使用砂轮机、切割机,操作人员必须戴防护眼镜。
严禁用砂轮切割22#钢筋扎丝。
12、操作钢筋切断机切50CM以下短料
时,手要离开切口15CM以上。
13、操作起重机械、物料提升机械、砼搅拌机、砂浆机等必须经专业安全技术培训,持证上岗。
坚持十不吊。
14、加工机械周围的废料必须随时清理,保持脚下清,防止被废料拌倒,发生事故。
危险源:预防坍塌
告知措施:
1、坑、沟、槽土方开挖,深度超过1.5米以下的,必须按规定放坡或支护。
2、挖掘土方应从上而下施工,禁止采用挖空底脚的操作方法,并做好排水措施。
3、挖出的泥土要按规定放置或外运,不得随意沿围墙或临时建筑堆放。
4、基坑、井坑的边坡和支护系统应随时检
查,发现边坡有裂痕,疏松等危险征兆,应立即疏散人员采取加固措施,消除隐患。
5、挖孔施工应按照"人工挖孔桩安全管理办法"执行。
6、各种模板支撑,必须按照模板支撑设计方案要求,立杆、横杆间距必须满足要求,不能减少和扩大,特别是采用木支撑施工法,防止模板砼施工时坍塌。
7、施工中必须严格控制建筑材料、模板、施工机械、机具或其他物料在楼层或屋面的堆放数量和重量,以避免产生过大的集中荷载,造成楼板或屋面断裂坍塌。
8、距临时围墙2米内不能搭建宿舍、仓库等设施。
9、安装和拆除大模板,吊车司机与安装人
员应经常检查索具,密切配合,做到稳起、稳落、稳就位,防止大模板大幅度摆动,碰撞其他物体,造成倒塌。
10、拆除工程必须编制施工方案和安全技术措施,经上级部门技术负责人批准后方可动工,较简单的拆除工程,也要制定有效、可行的安全措施。
11、拆除建筑物,应该自上而下顺序进行,禁止数层同时拆除,当拆除某一部分的时候,应该防止其他部分发生坍塌。
12、除建筑物一般不能采用推倒办法,遇有特殊情况必须采用推倒方法的时候,必须遵守下列规定:
a)砍切墙根的深度不能超过墙厚的三分之一,墙的厚度小于两块半砖的时候,不许进行
掏掘。
b)为防止墙壁向掏掘方向倾倒,在掏掘前,要用支撑撑牢。
c)建筑物推倒前,应该发出信号,待全体工作人员避至安全地带后,才能进行。
13、架子上不能集中堆放模板或其他材料,防止架子坍塌。
危险源:爆炸
告知措施:
1、氧气瓶乙炔瓶固定放置,间隔不小于5m
2、氧气瓶乙炔瓶不能暴晒,气管不能混用。
3、具体安全措施见施工安全技术规程。
七,严格执行危险源告知制度,在施工现
场或危险源作业场所要进行公示或警示,内容包括危险源名称、造成事故的后果、控制措施、应急措施等,使在危险源场所的全体作业人员了解和掌握危险源的基本常识,做到相互监督,自觉遵章守纪。
可在此位置输入公司或组织名字
You Can Enter The Name Of The Organization Here。