各行业有限元软件比较
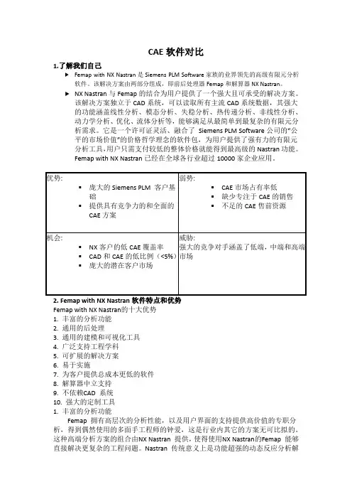
- 格式:pdf
- 大小:634.64 KB
- 文档页数:32
有限元分析(FEA)软件ANSYS /ANSA /ADINA/ ABAQU/MSC 及Wiseteam图形工作站有限元分析(FEA)是对于结构力学分析迅速发展起来的一种现代计算方法。
它是50年代首先在连续体力学领域--飞机结构静、动态特性分析中应用的一种有效的数值分析方法,随后很快广泛的应用于求解热传导、电磁场、流体力学等问题,有限元方法已经应用于水工、土建、桥梁、机械、电机、冶金、造船、飞机、导弹、宇航、核能、地震、物探、气象、渗流、水声、力学、物理学等,几乎所有的科学研究和工程技术领域。
有限元分析软件目前最流行的有:ANSYS、ADINA、ABAQUS、MSC四个比较知名比较大的公司。
基于有限元分析(FEA)算法编制的软件,即所谓的有限元分析软件。
通常,根据软件的适用范围,可以将之区分为专业有限元软件和大型通用有限元软件。
常见通用有限元软件包括LUSAS,MSC.Nastran、Ansys、Abaqus、LMS-Samtech、Algor、Femap/NX Nastran、Hypermesh、COMSOL Multiphysics、FEPG等等。
ANSYSANSYS软件是融结构、流体、电场、磁场、声场分析于一体的大型通用有限元分析软件。
由世界上最大的有限元分析软件公司之一的美国ANSYS开发,它能与多数CAD软件接口,实现数据的共享和交换,如Creo, NASTRAN, Alogor, I-DEAS, AutoCAD等,是现代产品设计中高级CAE工具之一。
ANSYS有限元软件包是一个多用途的有限元法计算机设计程序,可以用来求解结构、流体、电力、电磁场及碰撞等问题。
因此它可应用于以下工业领域:航空航天、汽车工业、生物医学、桥梁、建筑、电子产品、重型机械、微机电系统、运动器械等。
ANSAANSA是目前公认的全球最快捷的CAE前处理软件,也是一个功能强大的通用CAE前处理软件。
ANSA具有很多独创的技术特色,因而使得它比之其他同类软件具有非常高的效率和能力,并在全球范围得到了非常广泛的应用,包括汽车、航天航空、电子、船舶、铁路、土木等工业领域。
UG有限元分析什么是有限元分析有限元分析(FEA)是一种计算机辅助工程(CAE)方法,用于解决复杂工程问题。
它通过将结构或物体离散化为有限数量的子区域(有限元),并在每个子区域内确定适当的物理模型,从而近似求解连续结构中的应力、位移和其他物理特性。
有限元分析广泛应用于工程设计、结构分析、强度校核等领域。
UG(Unigraphics)是一款由西门子公司开发的集成化CAD/CAM/CAE软件。
它具有强大的建模和模拟功能,提供了一套完整的有限元分析工具,用于分析产品设计在各种载荷下的行为和性能。
UG有限元分析模块以其高度精确的计算结果和先进的求解算法而受到广泛的认可和应用。
UG有限元分析的优势1. 稳定性和准确性UG有限元分析采用了现代化的数值计算方法和稳定的数学模型,确保结果的准确性和可靠性。
它能够捕捉复杂结构的精细细节,并提供准确的应力和位移预测,帮助工程师做出准确的决策和优化设计。
2. 模拟功能的丰富性UG提供了丰富的分析类型和功能选项,使工程师能够模拟各种不同条件下的结构行为。
它支持静态分析、动态分析、热分析、疲劳分析等多种分析类型,以及多种材料模型和加载条件的设置,可满足不同工程需求的模拟分析。
3. 建模和后处理的高效性UG具有强大的建模工具和用户友好的界面,使建模过程变得高效和便捷。
用户可以通过简单的操作创建复杂的几何模型,并将其转化为有限元模型。
后处理工具提供了丰富的结果显示和分析功能,可对分析结果进行可视化处理,便于工程师对结果的理解和评估。
4. 与其他模块的集成性作为一款集成化的软件,UG有限元分析模块与UG其他模块(如CAD和CAM)的紧密集成,提供了全面的产品设计和工程分析解决方案。
它可以自动获取CAD模型的几何和材料信息,并将分析结果应用于后续的产品开发和制造过程中。
UG有限元分析的应用UG有限元分析在各个行业和领域都有广泛的应用,以下是一些典型的应用场景:1. 结构分析UG可以帮助工程师进行结构强度和刚度分析,对结构的载荷和约束条件进行预测和评估。
三维CADCAMCAE主流软件介绍1. SolidWorks:SolidWorks是一款功能强大而易于使用的三维CAD软件。
它提供了丰富的建模工具,可以进行零件和装配件的设计,还支持渲染和动画功能。
SolidWorks还提供了CAE模块,可以进行有限元分析、动态仿真和优化设计。
2.CATIA:CATIA是由达索系统公司开发的大型三维CAD软件。
它提供了全面的设计和制造功能,适用于汽车、航空航天和工业设计等领域。
CATIA还包括了CAE模块,可以进行各种仿真分析,如结构分析、流体力学分析和热分析等。
3.NX:NX是西门子数字工业软件公司开发的三维CAD、CAM和CAE软件。
它具有强大的建模和装配功能,支持多种制造过程,如数控编程、冲压和注塑成型等。
NX还提供了先进的仿真功能,如结构分析、流体流动分析和多体动力学分析等。
4. Creo:Creo是PTC公司开发的三维CAD软件,前身是Pro/ENGINEER。
它提供了全面的CAD功能,包括零件建模、装配设计和绘图等。
Creo还包括了CAM和CAE模块,可以进行数控编程和有限元分析等。
5. AutoCAD:AutoCAD是由美国Autodesk公司开发的三维CAD软件。
它是一个通用的CAD软件,用于设计和绘图。
AutoCAD提供了广泛的建模和绘图工具,可以进行二维和三维设计。
它还支持插件,并与其他CAD软件和CAE软件兼容。
6. Ansys:Ansys是一款强大的有限元分析软件,用于进行结构力学、流体力学和热力学分析。
它提供了全面的仿真功能,并支持多种物理效应的模拟。
Ansys还可以与CAD软件集成,将设计数据直接导入进行分析。
7. Abaqus:Abaqus是由Dassault Systèmes公司开发的有限元分析软件。
它适用于各种仿真分析,包括结构、热、电、磁和流体等。
Abaqus具有高度可扩展性和精度,可以处理复杂的物理问题。
8. HyperWorks:HyperWorks是由阿尔泰亚公司开发的一套集成化的CAE软件平台。
ABAQUS软件与NASTRAN软件的对比分析1.在世界范围内的知名度:两种软件同为国际知名的有限元分析软件,在世界范围内具有各自广泛的用户群。
NASTRAN软件历史悠久,长期以来以其高质量的程序代码及成功的应用实例在工业界尤其是航空航天和汽车工业用户中享有良好的声誉。
ABAQUS软件以其强大的非线性分析功能以及解决复杂和深入的科学问题的能力,除了在广大工业用户中得到认可外,也在以高等院校、科研院所等为代表的高端用户中得到广泛赞誉。
随着研究水平提高所引发的对高水平分析工具需求的加强,ABAQUS软件各行业用户群中所占据的地位也越来越突出。
很多成功应用的范例都证明,ABAQUS软件无论在解决问题的广度方面还是在深度方面都是分析工程师的一种理想选择。
目前,世界上几乎所有大的汽车制造企业如福特、通用等,所有大的飞机制造企业如波音、空中客车、洛克希德-马丁等,以及其他一些知名企业如摩托罗拉、诺基亚等都是ABAQUS的用户。
2.应用领域:NASTRAN具有很强的求解线性静力学和线性动力学问题的能力,在航空航天和汽车领域具有崇高的地位,很多公司甚至将其定为线性分析的标准软件,其针对这些领域的一些特殊功能如气动弹性分析等到目前为止仍然是其独有的。
ABAQUS软件除了能很好地解决常规的线性问题外,更致力于解决复杂的非线性问题。
这决定了它比其他软件在应用领域上更加广泛和深入。
其用户范围除航空航天和汽车工业外,还横跨土木工程、石油和海洋工程、核工业、材料处理以及生活消费品生产等众多工业领域。
3.求解器功能NASTRAN具有很好的线性静力学分析能力,通常认为其解决超大型模型的能力较强;其线性动力学分析能力也很突出,具有多种不同的特征值求解器;另外它在设计灵敏度分析和优化设计、超单元分析等方面也有优势。
ABAQUS软件在求解非线性问题方面具有非常明显的优势,其非线性涵盖材料非线性、几何非线性和状态非线性等多个方面。
ABAQUS软件的求解器是智能化的求解器,可以解决其它软件不收敛的非线性问题,其它软件也收敛的非线性问题,ABAQUS软件的计算收敛速度较快,并更加容易操作和使用。
近些年,随着电脑的飞速发展,有限元软件的开发也是日新月异。
特别是随着人们对结构分析的精确性和高端性的追求,越来越多的国内外有限元软件被结构工程师所采用。
大致整理了一下,目前国内建筑结构领域使用的计算软件有:PKPM、3D3S、MTS、MST、同济启明星、ETABS、SAP2000、SAFE、PERFORM-3D 、MIDAS、STAAD PRO、ROBOT 、EASY、FORTEN、ANSYS、ABAQUS、NASTRAN、MARC、LS-DYNA等。
其中PKPM、3D3S、MTS、MST、同济启明星属于国内开发的软件,目前使用的也比较普遍,效果也不错;ETABS、SAP2000、SAFE、PERFORM-3D 、MIDAS、STAAD PRO、ROBOT 、ANSYS、ABAQUS、NASTRAN、MARC、LS-DYNA是国外引进的软件,目前在国内使用的也是十分普遍,而且因为一些国人有崇洋媚外的习惯,所以相对来讲国外软件使用的更多,认可度也更高,当然,老外软件的质量起到了关键的作用。
那么这么多软件在实际使用中怎么选择呢?其实,每个软件都有其独到之处,针对计算工程的不同特点,可以选择不同的分析软件,有时候可以起到事半功倍的效果。
下面就谈一下自己的一点拙见:(1)在国内PKPM可以将是葵花宝典级别的。
对于多高层结构特别好用,其最大的优点,也是大家所依赖的就是可以很快的配筋并出图。
现在也可以实现一些空间结构的建模与分析,但是使用起来还是有些不方便。
早期人们一直都是用PKPM行遍天下,只是后来随着ETABS等国外软件进来后才有人开始对其有些微词。
因为很多人觉得PKPM算起来有问题,比如不同版本算的结果区别啦、不规则结构建模不方便啦等等。
但是只要是做设计的,PKPM的。
(2)3D3S不知道如何给它定位。
这是同济大学张其林老师开发的,可以计算的结构体系有:轻钢、厂房、多高层结构、空间钢结构、索膜结构等,可以进行中国规范校核。
有限元分析软件及应用有限元分析(Finite Element Analysis,简称FEA)是一种工程力学的数值计算方法,用于模拟和分析材料或结构在力学、热学、流体力学等领域的行为。
有限元分析软件是用于进行有限元分析的工具,提供了对复杂问题进行建模、求解和分析的功能。
下面将介绍几种常用的有限元分析软件及其应用。
1. ANSYS:ANSYS是全球领先的有限元分析软件之一,适用于多个领域,如结构力学、流体力学、电磁场等。
在结构分析方面,ANSYS可以进行静力学、动力学、疲劳分析等,可应用于航空、汽车、能源、医疗等行业。
2. ABAQUS:ABAQUS是另一个广泛使用的有限元分析软件,适用于结构、热、流体、电磁等多个领域的分析。
ABAQUS提供了丰富的元件模型和边界条件,可以进行复杂结构的非线性、瞬态、热源等分析,广泛应用于航空航天、汽车、能源等领域。
3. MSC Nastran:MSC Nastran是一款专业的有限元分析软件,主要用于结构和动力学分析。
它提供了丰富的分析和模拟工具,可进行静力学、动力学、疲劳分析等。
MSC Nastran广泛应用于航空、汽车、船舶等领域,具有较高的准确性和可靠性。
4. LS-DYNA:LS-DYNA是一款用于求解非线性动力学问题的有限元分析软件。
它可以进行结构和流体的动态响应分析,主要应用于汽车碰撞、爆炸、冲击等领域。
LS-DYNA具有强大的求解能力和灵活性,可以模拟复杂的物理现象和材料性能。
除了上述几个常用的有限元分析软件外,还有许多其他软件也具有广泛的应用。
有限元分析在实际工程中有着广泛的应用,下面以汽车结构分析为例进行介绍。
汽车结构分析是有限元分析的一个重要应用领域。
有限元分析软件可以帮助工程师对汽车的结构进行模拟和分析,评估其在碰撞、强度、刚度等方面的性能。
首先,工程师可以使用有限元分析软件对汽车的结构进行建模。
软件提供了各种几何建模工具,可以根据汽车的三维CAD数据进行建模,或者使用简化的二维平面模型。
道设计相关软件对比手机震动,来一条微信消息,他说:“我开好房间了,等你!他们都说你技术好,我想试试真假。
真的,我平时对你也不错吧,你可不能让我干等着呀。
”她回:“那好吧,你先等我,我在家里,先洗个澡,换身衣服吧。
”半个小时后,她问:“你在哪里开房?”“欢乐斗地主,电信一区,12号房间,不见不散哦。
”“给老娘滚!”当然,以上是个笑话。
不过,近日成都一家燃气公司也发生了一件类似的事情,董事长在微信里发了一个六十块钱的红包,三名员工一时手痒,按耐不住诱惑,结果伸手一抢纷纷中招:工作时间玩手机,罚款五百!在面对记者采访时,董事长表示:“我为了了解大家的思想动态,所以加入了员工的微信群里。
”贵董事长显然忘记了,微信是一款私人社交APP,主要用于朋友间的情感交流,如果谈工作,我们有OA或IMO等专门的办公协作软件。
如果公司实在不成气候,一时没有使用这样的专业应用程序,也应当提前与员工约定,公司把QQ或者微信当做办公交流的专用软件。
没有事先的约定,董事长从微信里冒出来,就是以“朋友”的身份,而非“老板”的身份。
朋友发红包,抢还是不抢呢?朋友上班抢红包,罚还是不罚呢?显然,天真的员工把董事长当做了朋友,所以抢了红包,而老谋深算的董事长没有把员工当做朋友,所以罚了员工。
试探是一把双刃剑,你在试探别人的时候,往往先暴露了自己。
然而,朋友圈里的试探之风经久不衰。
最常见的试探:“清清吧,不用回。
试试吧,复制我发的消息,找到微信里的设置,通用,群发助手,全选,粘贴复制的信息发送就行,谁的发送失败了,就是把你拉黑了,你再扔掉那些尸体就OK啦!”发出这种试探信息的人,骨子里肯定极端自卑,而且平时很可能不大受待见,要不怎么老怀疑自己被朋友删了呢?像马云,我猜他一定不会纠结于自己是不是被微信好友给删了。
我一般收到这样的消息,会当下把对方拉黑。
既然你连这点做人的底气都没有,咱俩之间的友谊连这点信任的基础都没有,我还有必要把你保留在我的朋友圈里吗?试探朋友关系的升级版,是在朋友圈求助。
MFSAP、SAP2000和STARDYNE三个软件动力计算结果差异分析摘要]MFSAP、STARDYNE 和SAP2000三个有限元软件都可以用来进行汽轮发电机基础动力分析,本文使用三个软件对一个假想的汽机基础进行动力计算,通过对结果的分析发现:三个软件计算得到的结构自振频率是一致的,相差在2%以内;幅频曲线趋势一致,数量上略有差异,这种差异随位移幅值的数量增加而减小,在幅值10μm以上时,差异在10%以内;计算中由于采用阻尼形式的不同(粘滞阻尼和结构阻尼)引起的位移幅值的差异在3%以内。
[关键词] 汽轮发电机基础有限元幅频曲线阻尼一、MFSAP、STARDYNE 和SAP2000简介MFSAP(TGFP的升级版)是国内电力行业应用较为广泛的汽机基础动力分析软,软件使用方便,与中国规范结合良好,是一个很好的计算工具。
在设计岭澳核电站二期中的弹簧隔振基础时,我院接触到了STARDYNE软件,并有幸向德国GERB公司汽机基础设计专家学习了使用方法。
STARDYNE是STAAD软件中的一个高级分析模块,在STAAD软件界面虽然可以调用STARDYNE分析模块,但STARDYNE软件中大部分很好、很有用的功能无法使用,包括了用于汽机基础动力分析的稳态分析的功能,德国GERB公司专家是通过批处理文件来调用STARDYNE频域分析的功能,并且通常要借助其他前(后)处理软件(如FEMAP)来进行建模或观察计算结果,所以操作起来不太方便。
为便于进行弹簧隔振基础设计,我们考虑用SAP2000软件替代STARDYNE软件来进行汽机基础的动力分析。
SAP2000的稳态分析功能适合解决汽机基础动力问题,并且软件操作界面直观、友好,并且已经能够根据中国规范进行构件设计,可以完成常规汽机基础和弹簧隔振基础动、静力计算和构件设计,是进行汽机基础动力分析的一个很好的工具。
由于以前很少使用STARDYNE和SAP2000软件进行汽机基础的动力分析,缺乏经验,为验证软件分析结果的正确性,同时也为了解各个软件结果的差异程度,我们选了一个算例,用三个软件分别进行动力分析,并对结果进行分析和比较。
1、Simufact软件简述Simufact公司从1995年就为MSC公司提供金属成形有限元源程序,且注重技术的发展,拥有多项专利技术。
Simufact.forming是MSC.SuperForm和MSC.SuperForge的升级版本,由德国Simufact公司和美国MSC.Software公司达成协议,基于MSC.Superform和MSC.SuperForge的基础上开发的独立软件。
Simufact将原MSC.SuperForge的易用性和MSC.Superform的精确性完美的结合在一起。
可以对多种材料加工工艺进行仿真计算,是世界上唯一一款多工艺仿真优化平台。
Simufact软件功能:模锻、辊锻、旋压、环轧、摆辗、楔横轧、穿孔斜轧、开坯锻、多向锻造、挤压等体积成形工艺,以及板材冲压、液压、热成形、轧制和管材弯曲、径向锻造、轧制以及材料在加工过程中的模具受力、微观组织、相变热处理和焊接工艺仿真。
软件核心:简单易用、精确、功能强大、求解快我们的竞争对手软件主要有:Abaqus、Deform、Forge、Qform、Marc、Sysweld、Pam-stamp。
2、总体介绍DEFORM、forge、Qform与simufact中forming模块即原superforge模块比较相似,都擦用windows风格界面,以上这些相对于MARC、ANSYS、ABAQUS 等通用软件来说都属于专业软件。
而simufact公司将原superform即原MARC的求解器融入到其中,使simufact软件较之DEFORM、FORGE、QFORM等更加专业,更加高端,成为一款专注于材料加工工艺的仿真优化平台。
QForm由俄罗斯Quantor公司专家基于有限元计算方法开发而成Qform,专门用于解决锻造问题,具有简单明了友好操作界面,初始化参数准备,具有全自动向导功能,模拟过程自动完成,而现在Qform在中国被使用较少,目前国内用户主要集中在锻压协会的一些会员单位,操作较简单,功能较simufact和DEFORM来说较少。
ABAQUS软件与NX.NASTRAN软件的对比分析1.在世界范围内的知名度:ABAQUS软件以其强大的非线性分析功能以及解决复杂和深入的科学问题的能力,除了在广大工业用户中得到认可外,也在以高等院校、科研院所等为代表的高端用户中得到广泛赞誉。
随着研究水平提高所引发的对高水平分析工具需求的加强,ABAQUS软件各行业用户群中所占据的地位也越来越突出。
很多成功应用的范例都证明,ABAQUS软件无论在解决问题的广度方面还是在深度方面都是分析工程师的一种理想选择。
目前,世界上几乎所有大的汽车制造企业如福特、通用等,所有大的飞机制造企业如波音、空中客车、洛克希德-马丁等,以及其他一些知名企业如摩托罗拉、诺基亚等都是ABAQUS的用户。
2.应用领域:ABAQUS软件除了能很好地解决常规的线性问题外,更致力于解决复杂的非线性问题。
这决定了它比其他软件在应用领域上更加广泛和深入。
其用户范围除航空航天和汽车工业外,还横跨土木工程、石油和海洋工程、核工业、材料处理以及生活消费品生产等众多工业领域。
3.求解器功能ABAQUS软件在求解非线性问题方面具有非常明显的优势,其非线性涵盖材料非线性、几何非线性和状态非线性等多个方面。
ABAQUS软件的求解器是智能化的求解器,可以解决其它软件不收敛的非线性问题,其它软件也收敛的非线性问题,ABAQUS软件的计算收敛速度较快,并更加容易操作和使用。
由于ABAQUS/Standard(通用程序)和ABAQUS/Explicit(显式积分)同为ABAQUS公司的产品,它们之间的数据传递非常方便,可以很容易地考虑静力分析和高速非线性动力分析相结合的计算情况。
随着ABAQUS稀疏矩阵求解器的改进,其解决线性问题的能力得到大大加强。
有数据表明,ABAQUS软件在线性静力问题求解和进行Lanczos特征值提取等过程中计算速度优于其它软件。
4.人机交互界面ABAQUS/CAE是ABAQUS公司新近开发的软件运行平台,它汲取了同类软件和CAD软件的优点,同时与ABAQUS求解器软件紧密结合。
Abaqus软件介绍及应用Abaqus是一款通用有限元分析软件,能够应用于工程、科学和生物医学等领域。
Abaqus由美国科技公司SIMULIA开发,旨在为用户提供高质量的有限元分析解决方案。
本文将从的特点、应用领域等多个方面对其进行介绍。
一、的特点1.全面且灵活的分析使用强大的有限元分析引擎和高效的求解方法,可以针对各种复杂问题进行全面的分析。
它可以模拟工程材料的力学行为、应力分布、变形和破坏等多个方面,还可以模拟液体、气体、多相流等物质的流动和反应过程。
2.可定制化的模拟提供了广泛且灵活的建模工具,帮助用户快速搭建符合实际情况的模型,同时,它也提供了强大的脚本编程功能,允许用户按照自己的需求进行模拟。
3.多功能后处理提供了多种视觉化和数字分析工具,可以轻松产生高质量、有意义的结果。
它还能够完成大规模数据的处理和输出,以及在多个平台和格式之间的转换。
二、的应用领域1.工程领域在工程领域中得到广泛应用,特别是在汽车制造、轨道交通、建筑工程等领域。
例如,在汽车工业中,可以帮助工程师对车辆的碰撞、气囊系统、车身结构等方面进行仿真分析,以优化方案并提高安全性能。
2.科学研究在科学研究中的应用也非常广泛。
例如,在材料科学中,可以模拟材料的力学特性,以预测材料的强度、刚度和破坏性。
另外,在生物医学领域,也可以用于人体骨骼的模拟,以帮助医生诊断和治疗骨骼疾病。
3.科技创新在科技创新领域中也被广泛应用。
例如,在航空航天行业中,被用于模拟飞行器的性能和飞行过程,以优化设计和提高安全性能。
在能源领域中,它可以帮助工程师优化发电机的结构和运行模式,提高能源利用效率。
三、的未来趋势随着科技的不断发展,也在不断升级和优化。
例如,SIMULIA 公司已经推出了Abaqus 2021版本,该版本提供了更好的多物理场耦合、随机模拟、生物仿真和人工智能等功能。
未来,将继续在性能、精度、易用性等方面进行改进,以满足用户不断增长的需求。
有限元分析软件2篇第一篇:ANSYS有限元分析软件ANSYS是一款全球领先的有限元分析软件,在航空、汽车、能源、制造等领域广泛应用。
它能够对各种物理现象进行仿真,并帮助用户设计、优化产品。
以下是ANSYS软件的主要特点:1.多学科仿真ANSYS能够支持多个应用领域的仿真,如机械、流体、电磁等领域。
它可以分析各种物理过程,如结构、温度场、流动场等,并进行多物理场耦合仿真。
2.可扩展性ANSYS软件可根据不同应用领域和用户需求进行灵活的扩展。
它可以支持CAD、FEM、CFD等多种文件格式,方便用户进行数据交换。
3.友好的用户界面ANSYS的用户界面非常友好,能够帮助用户轻松建模、设置仿真参数以及进行后处理分析。
同时,它还提供大量的教程和视频,方便用户了解软件的使用方法。
4.高效的求解器ANSYS软件的求解算法非常高效,能够快速解决复杂的仿真问题。
它还支持并行计算,能够利用多核计算机进行并行计算,提高求解效率。
5.全面的后处理功能ANSYS提供丰富的后处理功能,包括模态分析、频率分析、应力分析等,能够生成各种图表、动画等结果展示。
总之,ANSYS是一款功能强大、应用广泛的有限元分析软件。
它能够帮助用户快速解决复杂的物理问题,并提供优化方案,是各行业工程师必备的分析工具之一。
第二篇:ABAQUS有限元分析软件ABAQUS是一款由美国SST公司开发的有限元分析软件,主要应用于航空、汽车、能源等领域。
它在多物理场耦合、大变形、非线性等方面具有较强的计算能力。
以下是ABAQUS软件的主要特点:1.多物理场仿真ABAQUS能够进行多物理场耦合仿真,如结构-热耦合、结构-电磁耦合等。
它能够解决多物理场的相互作用问题,对于多种复杂的物理过程提供准确的仿真分析。
2.高级材料建模ABAQUS支持多种高级材料建模,如非线性弹性、塑性、损伤等模型。
通过这些模型,用户可以准确地分析材料的行为,包括静态、动态、疲劳等多种条件下的行为。
SolidWorks ,UG.Auto CAD 和Proe的区别是什么?目前国内外的三维设计软件主要有来自美国PTC公司的高端Pro/E, 美国UGS公司的高端UG和中端Solidedge,法国Dassault公司的高端CATIA和中端Solidworks,以及Autodesk公司的Inventor。
同时,这两年国内院校开发的北航海尔CAXA在低端市场也占有一定份额。
根据调研结果,下面将这几个软件从公司背景到产品功能做个系统的比较,便于最终决策。
公司、软件背景PTC:美国公司,有三维设计软件Pro/E和产品数据管理软件Windchill,以一体化的产品解决方案而著称业界。
从三维设计、分析、仿真/优化、数控加工、布线系统到产品数据管理等各方面都有相应模块,产品覆盖企业设计/管理全流程。
它的销售方式是根据企业不同阶段、不同层次的需求,购买相应的模块,逐步扩充形成完整的产品研发系统,保证了企业在CAD/CAE/CAM/PLM方面有统一的数据平台。
PTC公司成立于1989年,是目前三大设计软件公司最年轻的,拥有最先进的技术,公司名称为参数技术公司,在美国Nasdaq上市,其Pro/E软件以参数化、全相关、实体特征设计文明,在通用机械设计行业占据领先地位。
典型用户:卡特匹勒、John-Deer、小松、现代重工、北起、徐工、宣工、柳工、厦工等。
销售模式:直销/渠道,在中国有6家办事处,215名员工,800免费售后服务热线中心(中国热线中心22个技术支持)。
UGS:美国公司,有高端三维设计软件UG和产品数据管理软件TeamCenter,近年来先后收购了三维绘图软件Solidedge和高端设计软件I-DEAS。
它的销售方式是根据客户的资金情况向客户推荐中低端的Solidedge和高端的UG(I-DEAS 基本上已经不销售,逐步转变为UG NX)。
因UG和Solidedge及I-DEAS属于不同公司开发的产品,所以数据并不兼容,往往出现客户重复投资的现象。
CAE常用软件介绍解析CAE(计算机辅助工程)是一种利用计算机技术进行工程设计和分析的过程。
CAE软件是CAE工程师进行建模、分析和优化的工具。
下面将介绍一些常用的CAE软件及其功能。
1. ANSYS(ANSYS Inc.)ANSYS是一款广泛使用的CAE软件,可以进行结构力学、热传导、流体动力学等多个领域的工程分析。
它具有强大的前后处理功能,可以进行复杂的物理场分析和多物理场耦合分析。
ANSYS的强大之处在于其丰富的材料库和各种物理模型,适用于各种行业的工程分析。
2. Abaqus(Dassault Systèmes)Abaqus是一款用于线性和非线性有限元分析的软件。
它可以处理结构、热、电、磁等多种物理场的分析。
Abaqus具有强大的非线性分析能力,可以模拟材料的塑性、蠕变、疲劳等行为。
此外,Abaqus还支持多物理场耦合分析,如热-机械耦合、热-电耦合等。
3. COMSOL Multiphysics(COMSOL Inc.)COMSOL Multiphysics是一款用于多物理场模拟的软件。
它具有可扩展的模块化结构,可以模拟各种物理场,如机械、电磁、热、流体等。
COMSOL Multiphysics具有强大的建模和后处理功能,可以使用有限元法进行多物理场耦合分析。
该软件适用于各种行业的工程设计和优化。
4. MSC Nastran(MSC Software)MSC Nastran是一款用于结构力学分析的软件。
它可以进行线性和非线性分析,包括静力分析、模态分析、疲劳分析等。
MSC Nastran具有强大的后处理功能,可以生成详细的分析报告和动画。
此外,MSC Nastran还支持多物理场耦合分析,并具有优化设计和优化参数自适应分析的能力。
5. SolidWorks Simulation(Dassault Systèmes)SolidWorks Simulation是一款专为SolidWorks设计软件开发的CAE模块。