形成性考核作业(一)讲评
- 格式:doc
- 大小:68.00 KB
- 文档页数:13
《现代礼仪》课程形成性考核册: _______________________ 学校名称: _______________________ 名姓: _______________________ 号学: _______________________班级1江苏广播电视大学《现代礼仪》形成性考核要求一、本课程对于网上教学活动要求1.根据网上课程论坛BBS实时教学活动大课表的时间安排,省校安排三次BBS 实时教学活动,每位学生每学期至少参加两次网上实时教学活动。
2.鉴于本课程所选人数众多,请发帖的同学和老师务必注意:本学期开始,所有网上形成性考核的作业帖和提问贴,一律以学校为单位集中发帖,发布作业和提问的同学只需找到自己所属学校的主题帖,跟帖即可。
请任课教师(或班长)务必尽快建立所属学校的主题贴,以便大家跟帖,这样,也给平时成绩的评定带来了便利。
3.为了管理方便,没有所属学校的单独发帖,一律作删除处理。
4.在规定的教学时间段内,如果发提问帖,请以主题为“我是××电大0×(秋或春)××班的×××,学号××××××”作为帖子的标题,贴子内容须围绕教学主题,不得为空(空贴删除)。
二、网上形成性考核要求1.请各位同学于2011年12月1日之前在网上以教学点为单位以论坛发帖的形式完成以下题目。
主题为“我是××电大0×(秋或春)××班的×××,学号××××××,以下为网上形成性考核作业。
”本次作业占平时成绩的成绩的50%(另外50%的平时成绩由任课教师根据其他三次的“平时作业”以及上课表现综合评定),占期末总成绩的15%。
2.上传形成性考核作业请以“纯文本”的形式发布,不要使用附件。
《社交礼仪》第一次形成性考核文档作业讲评与参考答案一、填空(每空3分,共30分)1.我国早有“礼立于(敬)而源于祭”的说法,所以从某种意义上说,早期礼仪又是原始社会宗教信仰的产物。
2.“礼,履也。
所以事神致福也。
”出自(《说文解字》)3. 《周礼》和《仪礼》《礼记》合称“三礼”,是我国最早的礼仪学专著。
4. “不学礼,无以立”(《论语·季氏》),“质胜文则野,文胜质则史。
文质彬彬,然后君子”(《论语·雍也》)。
5. 董仲舒把儒家礼仪具体概括为“三纲五常”:“三纲”即“君为臣纲,父为子纲,夫为妻纲”,“五常”即仁、义、礼、智、信。
5. (礼仪)是传统文化的核心。
二、单项选择题(每空2分,共20分)1. 在正式场合,有长者、尊者到来或离去时,在场者应()表示欢迎和送别,以示敬意。
A. 点头B. 起立C. 举手D. 鼓掌2. 在职场上,若需要化妆或补妆,可在进行。
A. 办公室B. 餐厅C. 走廊D. 洗手间3. 以下那一项不是穿西装必备的()A. 一定要打领带B. 一定要穿皮鞋C. 一定要穿深色袜子D. 一定要佩戴领带夹4. “不学礼,无以立”出自()。
A. 诗经B. 礼记C. 论语D. 周易5. 1966年~1976年,中国进行了文化大革命,十年动乱使国家遭受了难以弥补的严重损失,也给“礼仪”带来一场浩劫。
这是当代礼仪的()阶段。
A. 革新B. 退化C. 复兴D. 发展6. ()是人们在社会交往中以建立和谐关系为目的的各种约定俗成的行为准则与规范。
A. 礼貌B. 礼节C. 礼仪D. 仪式7. 服饰颜色搭配应注意,一般不超过()种颜色。
A. 2B. 1C. 3D. 48. 全面介绍周朝礼仪制度的是中国流传至今的第一部礼仪专著。
A. 礼仪B. 仪礼C. 礼记D. 周礼9. 古希腊哲学家对礼仪有许多精彩的论述,率先提出了“美德即是一种和谐与秩序”的观点的是()。
A. 毕达哥拉斯B. 苏格拉底C. 柏拉图D. 亚里士多德10. 在与对方距离较远或没有时间寒暄时,可以()打招呼。
第一次形考作业讲评
王同军2013-11-03 大家好!平时作业是远程开放教育教学质量保证体系的重要组成部分,完成作业的过程是一个再学习的过程。
作为教管学考一体化课程,服务营销学课程作业包括由五次网上测试。
第一次测试主要涉及第1章服务营销学课程、第二章现服务营销环境分析。
这次作业相对简单,在完成的作业过程中,要以对书本知识的理解为基础。
下面我将以往带有普遍性的问题反馈给大家,以供借鉴。
1.因为是随机抽题,要求同学们在通读内容的基础上,熟练掌握教学辅导栏目中每章后面所附的测试练习题,全部掌握后再参加测试,但很多同学匆忙上网答题,结果效果不佳,达不到要求还要反复重做。
2.一部分同学不是在掌握知识点的基础上做题,而是靠猜测,如:单项选择题中“()是指利用服务人员服务的熟练程度、技艺、能力等来吸引和满足顾客,充分发挥技能在服务营销中的作用。
”应选“服务技能化”,许多同学选“服务专业化”。
3.判断题中容易出错的是“营销调研系统是指服务管理人员用以了解有关外部环境发展趋势的信息的各种来源和程序。
”服务营销的信息系统主要有内部报告系统、营销情况报系统、营销调研系统、营销分析系统构成,各系统的主要任务需要熟练掌握,此题中涉及的主要任务由营销情报系统完成,营销调研系统的主要任务是收集、评价、传递管理人员制定决策所必须的各种信息,所以判断为“错误”。
4.单选题中比较容易出现的错误主要是第二章中根据不同标准划分的决策的种类。
- 1 -。
《组织行为学》形成性考核册答案(作业1至作业5)组织行为学作业1一、案例分析(50分)王安电脑公司王安电脑公司曾是20世纪美国IT业界的一颗闪亮的明星。
美籍华裔科学家、企业家王安在美国波士顿创办了一家尺码世界的“王安电脑公司”...........王安电脑公司就是这样在发展着,并以此丰富自己的成果经验。
思考题:1、根据西方人性假设理论,王安的人性观属于哪一种?2、如果用M(积极性的高低)=E(期望值)*V(效价)来表示王安激励员工的过程,那么请你指出这个模型中什么是目标、变量和关系。
答:(1)从案例我们可以看出王安目光远大,办事果断,懂得人才开发的重要,充分重视人的作用。
对于人的使用,自始至终充满尊重、理解和信赖。
王安认为,公司是人组成的,能不能把每个员工的积极性发挥出来,将关系到公司的成败。
平日里,王安从不插手一个具体项目的日常管理工作,只是在他认为非要他管不可的时候,他才露面。
而且公司内部每一个员工的意见他都爱听。
公司很少解雇员工,他以最大努力发挥公司里每一个人的积极性。
根据西方人性假设理论,王安的人性观属于“自我实现人性的假设”。
此假设认为:第一、工作可以成为满意的源泉;第二、人们在实现他们所承诺的目标任务时,会进行自我管理和自我控制;第三、对目标、任务的承诺取决于实现这些目标、任务后能得到的报偿的大小;第四、在适当条件下,一般的人不但懂得接受,而且懂得去寻求负有职责的工作;第五、在解决组织问题时,大多数人具有运用相对而言的高度想象力、机智和创造性的能力。
(2)如果用M=E*V来表示王安激励员工的过程,那么这个模型中目标是自我实现、变量是王安和员工,关系是尊重、理解和信赖。
激发力量=效价×期望值(M=V.E)M代表激发力量的高低,是指动机的强度,即调动一个人积极性,激发其内在潜力的强度。
它表明人们为达到设置的目标而努力的程度。
V代表效价,是指目标对于满足个人需要的价值,即一个人对某一结果偏爱的强度。
英语国家概况(1)课程形成性考核题英语国家概况(1)课程第1次形成性考核答案与讲评(Unit 01-05)The United Kingdom (I)I. T rue or False:Unit 1 A Brief Introduction to the United Kingdom I(T) 01. Britain is no longer an imperial country. (Unit 1)(T) 02. The stereotype of the English gentleman never applied the majority of the British people.(Unit 1)(T) 03. When people outside the UK talk about England, they mistake it as Britain sometimes.(Unit 1)(F) 04. Scotland was once conquered by the Romans. (Unit 1)Scotland was never conquered by the Romans. (T)(F) 05. Cardiff, the capital of Scotland, is a large city. (Unit 1)Cardiff, the capital of Wales, is a large city. (T)(F) 06. The title of Prince of Wales is held by a Welsh to tradition. (Unit 1)The title of Prince of Wales is held by the King’s or Queen’s eldest son. (T)Unit 2 A Brief Introduction to the United Kingdom II(T) 07. “Ulster”, referring to Northern Island, was once an ancient Irish Kingdom. (Unit 2)(F) 08. The Majority of Irish people were descendants of the original Celtic people who inhabitedBritish Isles before the English arrived 2000 years ago. (Unit 2)The Majority of Irish people were descendants of the original Celtic people who inhabited British Isles before the Romans arrived 2000 years ago. (T)(F) 09. Most British people are Catholics while most Irish people are Protestants. (Unit 2)Most British people are Protestants while most Irish people are Catholics. (T)(F) 10. Sinn Fein is an illegal political party in Northern Ireland now. (Unit 2)Sinn Fein is a legal political party in Northern Ireland now. (T)(T) 11. The Anglo-Irish Agreement of 1985 guaranteed the loyalist Protestant community their right to decide their future in Northern Island. (Unit 2)(T) 12. The Good Friday Agreement was approved on 10 April 1988. (Unit 2)Unit 3 The Government of the United Kingdom(F) 13. In Britain, the process of state-building has been a revolution rather than an evolution, incontrast to that of France. (Unit 3)In Britain, the process of state-building has been an evolution rather than a revolution, in contrast to that of France. (T)(T) 14. The oldest institution of government in Britain is the Monarchy. (Unit 3)(F) 15. James I was executed in the civil war of Britain. (Unit 3)Charles I was executed in the civil war of Britain. (T)(T) 16. Britain is both a parliamentary democracy and a constitutional monarchy. (Unit 3)(F) 17. Members of Parliament elect the Prime Minister and the Prime Minister appoints theCabinet. (Unit 3)Members of Parliament elect the Prime Minister and the Cabinet. (T)(T) 18. Common laws are laws which have been established through common practice in the courts. (Unit 3)Unit 4 Politics, Class and Race(T) 19. In the UK, a government cannot stand for longer than five years except in exceptional circumstances. (Unit 4)(T) 20. Anyone who is eligible to vote with 500 pounds as deposit can stand as an MP. (Unit 4) (F) 21. The amount of spent in national campaign is not limited as well as that on TV. (Unit 4)The amount of spent in national campaign is not limited other than that on TV. (T)(T) 22. Children from upper-middle class usually have a better education than those from the working class or middle class. (Unit 4)(F) 23. The majority of middle-class people today have upper-class parents or grandparents. (Unit4)The majority of middle-class people today have working-class parents or grandparents. (T) (F) 24. Most immigrants earn a living by opening restaurants or becoming writers or musicians.(Unit 4)Some immigrants earn a living by opening restaurants or becoming writers or musicians.(T)Unit 5 The UK Economy(T) 25. By the 1880s, the British economy was dominant in the world. (Unit 5)(F) 26. Both the U.S. and Canada overtook Britain in economy by 1900. (Unit 5)Only the U.S. overtook Britain in economy by 1900. (T)(T) 27. Another reason for British decline is the loss of its colonies, especially India, which gained its independence in 1947. (Unit 5)(T) 28. In the 1970s, with the soaring price of oil and high rate of inflation, Britain went through a bad period. (Unit 5)(F) 29. The secondary industry produces approximately two-thirds of the national wealth. (Unit 5)The tertiary industry produces approximately two-thirds of the national wealth. (T)(T) 30. The service industry in the UK employs 70% of the total work force. (Unit 5)II. Choose the best answer:Unit 1 A Brief Introduction to the United Kingdom I01. Which of the following is NOT considered a characteristic of London? (Unit 1) Key DA. The cultural centre.B. The business centre.C. The financial centre.D. The football centre.02. Which of the following is NOT true about the characteristic of Britain? (Unit 1) Key BA. Economic differences between north and south.B. Difference of social systems between Scotland and Wales.C. Class differences between a white-collar worker and a blue-collar worker.D. Cultural differences between immigrants and the British.03. Which of the following can NOT be found in London? (Unit 1) Key AA. Teahouses.B. Art galleries.C. Museums.D. Theatres.04. Which is the largest city in Scotland? (Unit 1) Key CA. Cardiff.B. Edinburgh.C. Glasgow.D. Manchester.05. Which of the following statements is NOT true? (Unit 1) Key BA. Wales was invaded by the Romans.B. Wales was occupied by the Anglo-Saxons.C. Wales was conquered by the Normans.D. Wales was threatened by the English.06. When did Scotland join the Union by agreement of the English and Scottish parliament?(Unit 1) Key BA. In 1688.B. In 1707.C. In 1715.D. In 1745.Unit 2 A Brief Introduction to the United Kingdom II07. In the 17th century, the English government encouraged people from Scotland and NorthernEngland to emigrate to the north of Ireland because ______. (Unit 2) Key AA. they wanted to increase its control over IrelandB. they had too many people and didn’t have enough space for them to live in BritainC. they intended to expand their investmentD. they believed that Ireland was the best place for them08. Northern Ireland is the smallest of the four nations, but is quite well-known in the world for______. (Unit 2) Key DA. its most famous landmark, the “Giant’s Causeway”B. its rich cultural lifeC. its low living standardD. its endless political problems09. Faced with conflicting demands, the British government chose a compromise and organised apartition of Ireland in 1921 because ______. (Unit 2) Key BA. the British government wouldn’t be able to control Ireland any longer by forceB. the British government intended to satisfy both sides—Catholics and ProtestantsC. Catholics in Ireland demanded a partition of IrelandD. Protestants welcomed the idea of partition10. Why did the British government decide to replace the power-sharing policy with “direct-rule”from London? (Unit 2) Key DA. The power-sharing policy was not accepted by the majority of Protestants.B. The Northern Irish Parliament could not govern the power effectively.C. The Power-sharing policy couldn’t be carried out.D. All the above.11. Which of the following agreements is accepted by both Catholics and Protestants in NorthernIreland? (Unit 2) Key CA. The Anglo-Irish AgreementB. The Belfast AgreementC. The Good Friday AgreementD. The Multi-Party Agreement12. According to the Good Friday Agreement, Northern Ireland today should be governed by thefollowing jurisdictions except ______. (Unit 2) Key BA. the jurisdiction of the Republic of IrelandB. the jurisdiction of loyalist ministersC. the jurisdiction of Great BritainD. the jurisdiction of Northern IrelandUnit 3 The Government of the United Kingdom13. Which of the following is NOT a characteristic of British government? (Unit 3) Key AA. It offers the Queen high political status and supreme power.B. It is both a parliamentary democracy and a constitutional monarchy.C. It is the oldest representative democracy in the world.D. It has no written form of Constitution.14. What happened in 1215? (Unit 3) Key BA. It was the year of Norman Conquest in British history.B. Forced by barons, King John signed the Magna Carta.C. Henry IV granted the Commons the power to review money grants.D. King Egbert united England under his rule.15. Under whose reign was the Bill of Rights passed? (Unit 3) Key BA. James II.B. William of Orange.C. Oliver Cromwell.D. George I.16. Which of the following in NOT related to the Constitution? (Unit 3) Key AA. It is a written document which lists out the basic principles for government.B. It is the foundation of British government today.C. Conventions and laws passed by Parliament are part of the Constitution.D. The common laws are part of the constitution.17. Which of the following is NOT a true description of the Queen’s role? (Unit 3) Key AA. The Queen selects the Prime Minister and the Cabinet.B. The Queen symbolises the tradition and unity of the United Kingdom.C. The Queen acts as a confidante to the Prime Minister.D. The Queen is the temporal head of the Church of England.18. Which of the following is NOT a feature of the House of Lords? (Unit 3) Key CA. Lords do not receive salaries and many do not attend Parliament sittings.B. It consists of the Lords Spiritual and the Lords Temporal.C. The lords are expected to represent the interests of the public.D. Most of the lords in the House of Lords are males.Unit 4 Politics, Class and Race19. Which group of people cannot vote in the General Election? (Unit 4) Key BA. Members in the House of Commons.B. Lords in the House of Lords.C. The UK citizens above the age of 18.D. The UK resident citizens of the Irish Republic.20. By whom is a “vote of no confidence” decided? (Unit 4) Key AA. The House of Commons.B. The House of Lords.C. The two major parties.D. The Prime Minister.21. Which of the following is NOT true about the electoral campaign? (Unit 4) Key AA. Big parties can buy time to broadcast their policies on the television.B. There is a limit on the amount of money candidates can spend in their campaign.C. Candidates and their supporters go door-to-door persuading voters to vote for them.D. Candidates criticise each other’s policies to show how good their policies are.22. How many seats in the House of Commons should a party hold at least in order to win theelection? (Unit 4) Key AA. 326B. 351C. 626D. 65023. Which of the following statements is NOT true about class system in the UK? (Unit 4)Key BA. People of different classes tend to read different kinds of newspapers.B. Class division is only decided by people’s income.C. Though social advancement is possible, class affects a person’s life chances.D. The way people speak may identify them as belonging to a particular class.24. Which of the following is NOT an effect of immigration on British society? (Unit 4)Key BA. There is now a varied cuisine for people to choose from.B. Class tension has increased.C. New forms of popular music have emerged.D. Different religious beliefs have been practices actively.Unit 5 The UK Economy25. Which of the following statements is NOT true about the UK economy? (Unit 5) Key CA. Britain remained one of the Group of Seven large industrial economies.B. Britain has experienced a relative economic decline since 1945.C. There has been a period of steady decreasing of living standards.D. Some smaller economies have overtaken the UK in terms of output per capita.26. Which of the following livestock has the biggest number in the UK? (Unit 5) Key DA. Beef cattle.B. Dairy cattle.C. Chicken.D. Sheep.27. Where is the best agricultural land in Britain? (Unit 5) Key AA. In the southeast of England.B. In the northeast of England.C. In the southeast of Scotland.D. In the northeast of Scotland.28. In the aerospace industry, which two countries are ahead of Britain? (Unit 5) Key BA. The U.S. and Germany.B. The U.S. and Russia.C. Germany and Russia.D. France and Germany.29. Which civil airline was started in 1924 after the First World War? (Unit 5) Key AA. Imperial Airways.B. British Airways.C. Hawker-Siddeley Corporation.D. The British Aircraft Corporation.30. Which of the following two companies merged into British Aerospace? (Unit 5) Key AA. The British Aircraft Corporation and Hawker-Siddeley A viationB. The British Aircraft Corporation and Rolls Royce.C. Hawker-Siddeley A viation and GEC A vionics.D. Hawker-Siddeley A viation and Rolls Royce.III. E xplain the following terms:Unit 1 A Brief Introduction to the United Kingdom I01. Anglo-Saxons (Unit 1)They were two groups of Germanic people who settled down in England from the 5th century. They were regarded as the ancestors of the English and the founders of England.02. King Harold (Unit 1)He was the Saxon King whose army was defeated in the Battle of Hastings in 1066, when William the Conqueror invaded England from France.Unit 2 A Brief Introduction to the United Kingdom II03. The Provisional IRA (Unit 2)In 1919, a group calling itself the IRA (Irish Republic Army) expanded fighting for the Irishfreedom and independence. The Provisional IRA is the radical faction of the IRA. They prefer the use of force and believe that armed force is the only way to get the British out and to have a unified Ireland.04. The Good Friday Agreement (Unit 2)As a result of multi-party negotiation, the Good Friday Agreement was approved on 10 April, 1998. This agreement assures the loyalist community that Northern Ireland remains part of the United Kingdom and it won’t change its political status unless the majority of the people of Northern Ireland agree. Under the terms of agreement, Northern Ireland should be governed by three separate jurisdictions: that of the Republic of Ireland, that of Great Britain and that of its own elected executive government of ten ministers.Unit 3 The Government of the United Kingdom05. The Bill of Rights of 1689 (Unit 3)In 1688, King James II’s daughter Mary and her husband William were invited by the politicians and church authorities to take the throne, on condition that they would respect the rights of Parliament. The Bill of Rights was passed in 1689 to ensure that the King would never be able to ignore Parliament.06. The functions of Parliament (Unit 3)The functions of Parliament are: to pass laws, to vote for taxation, to scrutinise government policy, administration and expenditure and to debate the major issues of the day.07. The House of Lords (Unit 3)The house of Lords consists of the Lords Spiritual, who are the Archbishops and most prominent bishops of the Church of England, and the Lords Temporal, which refers to those lords who either have inherited the seat from their forefathers or they have been appointed. The lords mainly represent themselves instead of the interests of the public.08. The House of Commons (Unit 3)The House of Commons is the real centre of British political life because it is the place where about 650 elected representatives (Members of Parliament) make and debate policy. These MPs are elected in the General Election and should represent the interest of the people who vote for them.Unit 4 Politics, Class and Race09. The importance of general elections (Unit 4)General elections are very important in western democracy. According to Unit 4, they provide opportunities for people to influence future government policies and to replace those incompetent political leaders.10. The formation of the British government (Unit 4)Before a general election, the political parties would start their electoral campaign in order to make their ideologies and policies known to the public. The campaign involves advertisements in newspapers, door-to-door campaigning, postal deliveries of leaflets and “party electoral broadcasts” on the television. The parties also try to attack and criticise the opponents’ policies. Therefore, these campaigns sometimes can be quite aggressive and critical.Unit 5 The UK Economy (Unit 5)11. Privatisation in 1980s (Unit 5)The British economy went through a particular bad period in the 1970s, with high rate of inflation and devaluation of the Pound. Therefore, in the 1980s, when the Conservative party under Margret Thatcher was in power, an extensive programme of privatisation was carried out. Many state-owned businesses (such as steel, telecom, gas, and aerospace) were turned into private companies. Privatisation was successful in controlling inflation but at the same time unemployment rate increased rapidly.12. Main sectors of the UK economy (Unit 5)The UK national economy can be divided into three main areas: primary industries, such as agriculture, fishing and mining; secondary industries which manufacture complex goods from those primary products; tertiary (or service) industries such as banking, insurance, tourism and the retailing.。
形成性考核作业(一)1.如何理解循证医学(EBM)在临床药学中应用的意义循证医学的应用过程实际上是医师或药师将个人的临床经验与外部所能获得的最佳证据相结合,提出最佳治疗方案的过程。
1.临床上可以根据EBM,选择治疗方法及其实施步骤,充分体现“临床医生的工作能力、有说服力的临床试验证据、患者自身的价值和期望”三个基本要素的有效结合。
2.EBM可以帮助我们解决一些药物治疗学中困惑的问题3.用EBM的思想和方法帮助决策医院制定具体的药品采购计划;医院新药品种的录用;招标品种的选择;国家基本药物目录的、基本医疗保险药品目录和非处方药品目录的制定;标准治疗指南的制定;淘汰药品品种的选择;卫生经济政策的制定等。
4 EBM的应用还有助于:干预不合理用药;帮助判定药物的不良反应;为科学选题和企业开发新药提供依据;用于药学教育和继续教育。
ECM已成为开展临床药学工作的重要工具。
2.简述酶抑制剂对肝药酶的抑制作用及意义酶抑制剂:能够抑制或减弱肝脏细胞色素P450药物代谢酶的活性(酶抑作用),从而减慢其它药物代谢、导致药效增强或不良反应增多的药物,称为酶抑制剂。
酶抑制剂能对肝药酶产生抑制作用,使药物代谢减慢,药物作用时间延长、作用增强。
但同时可能增加了不良反应发生的危险。
下列是因为药酶抑制而产生的具有重要临床意义的药物相互作用:①酮康唑、伊曲康唑、红霉素和克拉霉素能抑制特非那丁的代谢(CYP3A4),增加特非那丁的血药浓度,从而引起严重的心律失常;②地尔硫卓、维拉帕米、伊曲康唑能抑制短效苯二氮卓类和咪达唑仑的代谢,延长其作用时间,增强其镇静强度;③地尔硫卓、维拉帕米、氮唑类抗真菌药、红霉素能抑制环孢素的代谢(CYP3A4),增强后者对肾脏和中枢神经系统的毒性。
但合理利用酶抑作用也可产生有利的影响。
如地尔硫卓、维拉帕米与环孢素A合用可增加环孢素A的血药浓度,从而减少环孢素A用量,成为降低环孢素剂量从而节省药费开支的一种有效方法。
第一次形成性考核作业题目解析《办公室管理》课程是中央广播电视大学为开放教育(专科)现代文员专业和行政管理专业开设的必修课。
在该课程的教学实施过程中,我们设计了形成性考核作业册,共安排了四次笔答形式的作业。
作业题目设计的基本思想是,希望学生通过教材的阅读,认真梳理相关教学内容,通过作业的完成,强化并加深对相关知识点的认识和理解,把握相关基本知识和基本技能,能够对一些重要问题有一些感性认识,进而形成一些理性思考。
为了使学生在回答问题后有一个基本参照标准,我们将形成性考核作业册中的有些问题进行了适当整理,供同学们参照使用。
必须说明的是,这些要点的整理完全是基于教材的,同学们的学习应该回归教材,还一定要将自己的学习与实际结合起来,特别是那些需要联系实际的题目,同学们在回答问题时一定要自己动手、动脑。
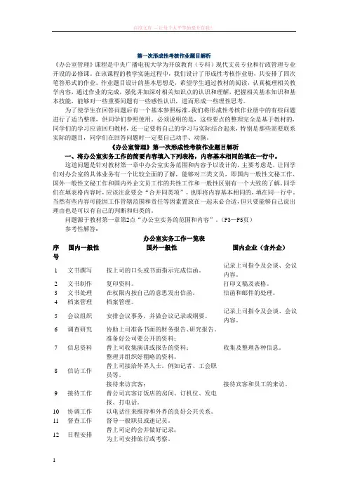
《办公室管理》第一次形成性考核作业题目解析一、将办公室实务工作的简要内容填入下列表格,内容基本相同的填在一行中。
这道问题是针对教材第一章中办公室实务范围和内容予以设计的,主要考虑是,让同学们对办公室的具体业务有一个比较全面的了解,能够对三类文员,即国内一般性文秘工作、国外一般性文秘工作和国内外企文员工作的共性工作和一般性区别有一个大致的了解。
同学们在填表格内容时,应该注意要会“合并同类项”,也即将内容基本相同的,填在同一行中。
当然有些内容可能因工作管辖范围和责任等因素置放在一起未必合适,但只要能够自己说出理由也是可以有自己的判断和归类的。
问题源于教材第一章第2点“办公室实务的范围和内容”。
(P3—P5页)参考性解答:办公室实务工作一览表序号国内一般性国外一般性国内企业(含外企)1 文书撰写按上司的口头或书面指示完成信函。
记录上司指令及会谈、会议内容。
2 文书制作复印资料。
打印文稿及表格。
3 文书处理在权限内按自己的意思发出信函。
信函和邮件的处理。
4 档案管理档案管理。
5 会议组织安排会议事务,并做会议记录或纲要。
作业讲评(1)上形考答案的优秀文档在这里-您需要的一切-现代礼仪课程形成性评估书学校名称:_ _ _ _ _ _ _ _ _ _ _ _ _ _ _ _ _ _ _ _ _ _ _ _ _ _ _ _ _ _姓氏:_ _ _ _ _ _ _ _ _ _ _ _ _ _ _ _ _ _ _ _ _ _ _ _学校编号:_ _ _ _ _ _ _ _ _ _ _ _ _ _ _ _ _ _ _ _ _ _ _ _班级:_ _ _ _ _ _ _ _ _ _ _ _ _ _ _ _ _ _ _ _ _-精细文档-精细文档在此-您需要的一切-江苏广播电视大学“现代礼仪”形成性评估要求1,本课程要求2。
鉴于本课程选择了大量学生,请注意,从本学期开始,所有在线形成性评估的家庭作业和问题帖子将逐校公布。
发表家庭作业和问题的学生只需要找到他们学校的主题帖子并跟随帖子。
请老师(或班长)尽快设置好他们学校的主题帖子,以便每个人都能跟上帖子。
这也将为通常结果的评估带来便利。
3。
为了便于管理,学校不会删除任何单独的帖子。
4。
如果在指定的教学期间内发布了问题帖子,请使用主题“我是XXX电视大学0 XXX班XXX(秋季或春季)的XXX,学生编号XXX XXX”作为帖子的标题。
帖子的内容必须集中在教学主题上,不得为空(空帖子将被删除)2,网上形成性评价要求1。
请在12月1日前以论坛帖子的形式完成以下主题,XXXX在网上以教学点为单位主题是“我是XXX,来自XX电大0 xx班(秋季或春季),学生编号是XXX。
以下是在线形成性评估工作“这份作业占平时成绩的50%(平时成绩的另外50%由老师根据另外三份“平时作业”和班级表现综合评定),占总期末成绩的15%2。
请以“纯文本”形式上传形成性评价作品,不要使用附件请注意最后期限。
12月1日之后上传的所有作业都将被删除。
15%的正常分数是03。
路径:江苏广播电视大学网上平台(2.0版)-我的课程××××-课程论3,形成性评价比例-优良文献-优良文献在此-您需要的一切-考试持续时间期末评价方法形成性评价比例(正常作业)30%(论文15%,网上15%)(分钟)半开放90总结性评价70%“现代礼仪”课程形成性评价形成性评估包括书面作业(15%)、网上作业(10%)和学习活动表现(5%)有3份书面作业和1份在线作业。
电大【文献检索】形考作业1-4答案作业只供参考,请核对后再抄写《文献检索》作业讲评(1)责任教师:陈郑军《文献检索》是开放教育本科护理学专业的一门专业基础课。
从现在开始,我会在四次作业评讲中,把同学们在做形成性考核题时出现的主要问题讲解一下,以帮助大家克服学习这门课的难点,更好地掌握教学内容。
1.文献检索知识点:名词解释参考答案:是将文献按照一定方式集中组织和存储起来,并按照文献用户需求查找出有关文献或文献中包含的信息内容的过程。
广义的文献检索包括文献的存储和文献的检索两个过程。
狭义的文献检索就是找出自己所需的文献。
2.检索语言知识点:名词解释参考答案:是用于描述检索系统中文献的内容特征及外表特征和表达用户检索提问的一种专门化的标识系统。
检索的匹配就是通过检索语言的匹配来实现的。
3.后组织式语言知识点:名词解释参考答案:是指在检索前检索系统中的检索标识是独立的,实施检索后,才根据检索需要进行组配的检索语言。
如叙词语言、单元词语言、关键词语言属此类型。
4.电子文献资源知识点:名词解释参考答案:电子文献资源是以电子数据的形式,把文学、声音、图像、视频等多种形式的文献存储在光、磁等非印刷纸质的载体中,以电信号、光信号的形式传输,并通过网络通信、计算机或终端和其他外部设备等方式再现出来的一种新型文献资源。
5.参考数据库知识点:名词解释参考答案:是指包括各种数据、信息或知识的原始来源和属性的数据库。
数据库的记录是通过对数据、信息或知识的再加工和过滤,如编目、索引、摘要、分类等,然后形成的。
一般来说,参考数据库主要针对印刷型出版物而开发的,它包括书目数据库和指南数据库两种。
6.OPAC知识点:名词解释参考答案:是英文Online Public Access Catlogue的首字母缩写,可以译为“联机公共书目查询系统”,是一个基于网络,供读者查询图书馆藏书目信息的联机检索系统。
它是图书馆自动化的基础,也是未来数字图书馆的有机组成部分。
《现代礼仪》课程形成性考核册学校名称: _______________________姓名: _______________________学号: _______________________班级: _______________________江苏广播电视大学《现代礼仪》形成性考核要求一、本课程对于网上教学活动要求1.根据网上课程论坛BBS实时教学活动大课表的时间安排,省校安排三次BBS实时教学活动,每位学生每学期至少参加两次网上实时教学活动。
2.鉴于本课程所选人数众多,请发帖的同学和老师务必注意:本学期开始,所有网上形成性考核的作业帖和提问贴,一律以学校为单位集中发帖,发布作业和提问的同学只需找到自己所属学校的主题帖,跟帖即可。
请任课教师(或班长)务必尽快建立所属学校的主题贴,以便大家跟帖,这样,也给平时成绩的评定带来了便利。
3.为了管理方便,没有所属学校的单独发帖,一律作删除处理。
4.在规定的教学时间段内,如果发提问帖,请以主题为“我是××电大0×(秋或春)××班的×××,学号××××××”作为帖子的标题,贴子内容须围绕教学主题,不得为空(空贴删除)。
二、网上形成性考核要求1.请各位同学于2011年12月1日之前在网上以教学点为单位以论坛发帖的形式完成以下题目。
主题为“我是××电大0×(秋或春)××班的×××,学号××××××,以下为网上形成性考核作业。
”本次作业占平时成绩的成绩的50%(另外50%的平时成绩由任课教师根据其他三次的“平时作业”以及上课表现综合评定),占期末总成绩的15%。
2.上传形成性考核作业请以“纯文本”的形式发布,不要使用附件。
第一次作业参考答案及讲评第一次作业覆盖教材 章的内容:机械制图的基本知识与技能及投影法基本知识。
这部分作业共计 个大题,现给出全部作业答案(红色)和部分作业题讲评。
.将给出的图形抄画在右边( 分)☯讲评第一题主要是手工绘图中各种图线及尺寸线的抄画练习,完成此题时要注意绘图工具及铅笔的使用。
绘图工具包括一副三角板、圆规、橡皮等;铅笔建议用三支:其硬度分别为☟、☟、 ,硬度为☟的铅笔通常用来画细线、箭头;硬度为☟的铅笔通常用来粗实线直线和点划线圆弧;硬度为 的铅笔通常用来画粗实线圆弧。
请辅导教师示范用两个三角板配合画平行线过程。
.分析下列图形的特点,并注出尺寸(数值从图中量,取整数)。
( 分)( )注出各方向的尺寸 ( )注出角度( )注出狭小部位的尺寸( )注出各圆的直径.尺寸标注改错:下面图形中标出正确的尺寸( 分).用 : 比例在指定位置画出平面图形,并标注尺寸。
( 分)☯讲评画平面图形时,一般先要分析平面图形,平面图形由那些几何要求组成;分析基准是那些要素;分析那些是已知线段,那些是中间线段,那些是连接线段。
本题作图思路:)画φ 水平竖直中心线, 水平中心线;)画φ 圆、 、 圆弧、与 相切的水平直线和 °直线;)画 圆弧 先要根据其与 内切的关系确定出 水平方向的圆心位置后才能画 圆弧;)画 、 圆弧 先根据其相邻线段两侧的关系确定出 与 圆弧的圆心再画圆弧。
下图画图思路与上相同。
.将下图以 : 的比例画在✌图纸上,图名:几何作图。
( 分)☯讲评画图思路同 题。
.将下图用✌◆♦☐✌ 软件作图,并用 : 比例打印输出,图名:几何作图。
( 分)☯讲评画图思路同 题。
用✌◆♦☐✌软件作图,实际就是用计算机模拟手工画图,✌◆♦☐✌二维绘图命令、二维编辑命令、尺寸标注设置及应用的熟练程度直接影响画图的质量和速度,这道题也是上机练习的题目,建议学员在辅导教师的指导下一步一步地绘制。
第七章预算管理第八章成本控制第九章责任会计第十章管理会计的新发展一.单项选择题1.全面预算包括财务预算、特种决策预算与()三大类内容。
A.经营预算B.资本预算C.销售预算D.生产预算【讲评】全面预算是一系列预算的总称,就是企业根据其战略目标与战略规划所编制的经营、资本、财务等方面的年度总体计划,包括日常业务预算(经营预算)、特种决策预算(资本预算)与财务预算三大类内容。
【答案】A2.财务预算不包括()。
A.预计利润表B.现金收支预算C.银行借款预算D.预计资产负债表【讲评】财务预算是一系列专门反映公司未来一定预算期内预计财务状况和经营成果,以及现金收支等价值指标的各种预算的总称。
它具体包括预计资产负债表、预计利润表和现金收支预算等内容。
【答案】C3.预算控制包括预算执行与()两个方面。
A.预算编制B.预算分析C.预算评价D.预算激励【讲评】预算控制包括预算执行与预算分析两个方面。
【答案】B4.不受现有费用项目限制,能够调动各方面降低费用的积极性和有助于企业未来发展,是指()方法的优点。
A.固定预算B.弹性预算C.零基预算D.定期预算【讲评】零基预算优点是(1)不受现有费用项目限制(2)能够调动各方面降低费用的积极性(3)有助于企业未来发展【答案】C5.与零基预算相对应的预算是( )。
A.增量预算 B.固定预算C.弹性预算 D.定期预算【讲评】成本费用预算根据预算编制的出发点特征不同,可分为增量预算方法和零基预算方法两大类。
所以和零基预算相对应的预算是增量预算。
【答案】A6.预算控制原则不包括()。
A.分级控制B. 全员控制C.全程控制D. 全面控制【讲评】在实行预算控制的时候,需要遵循以下原则:全面控制、全程控制和全员控制。
【答案】A7.预算控制的方法主要有三种类型,其中不包括()。
A.预算授权控制B.预算审核控制C.预算调整控制D.预算变动控制【讲评】预算控制的方法主要包括三种类型:预算授权控制、预算审核控制和预算调整控制。
形成性考核作业(一)1.如何理解循证医学(EBM)在临床药学中应用的意义循证医学的应用过程实际上是医师或药师将个人的临床经验与外部所能获得的最佳证据相结合,提出最佳治疗方案的过程。
1.临床上可以根据EBM,选择治疗方法及其实施步骤,充分体现“临床医生的工作能力、有说服力的临床试验证据、患者自身的价值和期望”三个基本要素的有效结合。
2.EBM可以帮助我们解决一些药物治疗学中困惑的问题3.用EBM的思想和方法帮助决策医院制定具体的药品采购计划;医院新药品种的录用;招标品种的选择;国家基本药物目录的、基本医疗保险药品目录和非处方药品目录的制定;标准治疗指南的制定;淘汰药品品种的选择;卫生经济政策的制定等。
4 EBM的应用还有助于:干预不合理用药;帮助判定药物的不良反应;为科学选题和企业开发新药提供依据;用于药学教育和继续教育。
ECM已成为开展临床药学工作的重要工具。
2.简述酶抑制剂对肝药酶的抑制作用及意义酶抑制剂:能够抑制或减弱肝脏细胞色素P450药物代谢酶的活性(酶抑作用),从而减慢其它药物代谢、导致药效增强或不良反应增多的药物,称为酶抑制剂。
酶抑制剂能对肝药酶产生抑制作用,使药物代谢减慢,药物作用时间延长、作用增强。
但同时可能增加了不良反应发生的危险。
下列是因为药酶抑制而产生的具有重要临床意义的药物相互作用:①酮康唑、伊曲康唑、红霉素和克拉霉素能抑制特非那丁的代谢(CYP3A4),增加特非那丁的血药浓度,从而引起严重的心律失常;②地尔硫卓、维拉帕米、伊曲康唑能抑制短效苯二氮卓类和咪达唑仑的代谢,延长其作用时间,增强其镇静强度;③地尔硫卓、维拉帕米、氮唑类抗真菌药、红霉素能抑制环孢素的代谢(CYP3A4),增强后者对肾脏和中枢神经系统的毒性。
但合理利用酶抑作用也可产生有利的影响。
如地尔硫卓、维拉帕米与环孢素A合用可增加环孢素A的血药浓度,从而减少环孢素A用量,成为降低环孢素剂量从而节省药费开支的一种有效方法。
治疗人免疫缺陷病毒(HIV)感染的蛋白酶抑制剂沙奎那韦生物利用度很低,而同类药利托那韦是CYP3A4抑制剂,两药合用可使沙奎那韦的生物利用度增加20倍,可在保持疗效的同时减少该药剂量降低治疗成本。
3.简述A 型药物不良反应和B型药物不良反应的特点和发生的原因1 A型药物不良反应A型药物不良反应又称为剂量相关型不良反应(量变型异常)。
药物的副作用、毒性作用、过度作用,以及继发反应、首剂效应、停药综合征和后遗作用等均属于A型药物不良反应。
2 B型药物不良反应B型药物不良反应又称为剂量不相关的不良反应(质变型异常)。
药物的变态反应、特异质反应、三致作用和某些发病机制尚不清楚的不良反应均属于B型药物不良反应。
如青霉素所致的过敏性休克。
药物不良反应发生的原因4.简述成本-效益分析的常用指标,并比较四种药物经济学评价方法的特点成本-效益分析是卫生经济学中的一种投入(成本)和产出(效益)的分析方法。
成本-效益分析的常用评价指标有3种:时间性指标、价值型指标、效率型指标。
常用的药物经济学评价方法主要有四种::最小成本分析、成本--效益分析、成本--效果分析和成本--效用分析。
最小成本分析一般认为是其它3种方法的特例。
四种药物经济学评价方法的比较四种评价方法的适用范围不同:最小成本法:预防、诊治或干预的收益相同的两个或多个备选方案的成本进行比较成本效益法:可用于比较单一结果的不同方案,而且可以对具有多重结果的不同方案进行比较成本效果法:不适用于对单一方案的经济性评价,适用于对两个或多个备选方案进行比较而选择相对最优方案的药物经济学评价成本-效用分析:主要用于对慢性病和肿瘤诊疗方案的评价5.何谓特殊人群?对妊娠妇女和儿童用抗菌素应特别注意什么?特殊人群:指的是婴幼儿、妊娠妇女、哺乳妇女、老年人。
抗菌药物是妊娠期间最常用的药物,为了使感染部位达到足够的药物浓度,尤其是子宫内感染,必须增加药物剂量,采用静脉给药。
妊娠期间可安全使用的抗菌药:青霉素最为安全有效、头孢菌素类、红霉素、克林霉素。
妊娠期慎用和禁用的抗菌药:氨基糖苷类、四环素类、氟喹诺酮类、磺胺类。
抗病毒药:阿昔洛韦和齐多夫定属C类。
抗真菌药:局部应用克霉唑、咪康唑以及全身应用两性霉素B,属B类。
小儿感染性疾病用药原则与成人基本相同,但有些药如磺胺类、氯霉素、庆大霉素注射剂等均不适于婴幼儿特别是新生儿使用。
首次药物过敏反应通常在幼儿或儿童发生,且反应严重,应予重视。
在使用青霉素、链霉素以及其他特殊要求的抗生素时,均应作过敏试验。
形成性考核作业(二)1.简述高血压药物的分类和各类药物的适应证,不良反应及禁忌证目前常用的降压药物可分为五大类,即利尿剂,肾上腺素受体阻滞剂,钙通道阻滞剂(CCB),血管紧张素转换酶抑制剂(ACEI)和血管紧张素Ⅱ受体拮抗剂(ARB)。
1.利尿剂(1)分类:包括①噻嗪类:氢氯噻嗪、甲氯噻嗪、多噻嗪、吲达帕胺;②袢利尿药:呋塞米、托尔塞米和布美他尼;③保钾利尿药:螺内酯、氨苯蝶啶和阿米洛利。
(2)适应证:适用于轻、中度高血压。
对盐敏感高血压,合并肥胖或糖尿病,更年期妇女和老年人高血压有较强的降压效应。
袢利尿剂主要用于肾功能不全时。
利尿剂能增强其它降压药的疗效。
(3)不良反应:一般利尿剂的不良反应是低血钾症和影响血脂、血糖和血尿酸代谢,往往发生在大剂量时。
其它不良反应主要是乏力及尿量增多。
(4)禁忌证:痛风者禁用。
保钾利尿剂可引起高血钾。
肾功能不全者禁用。
2.肾上腺素受体阻滞剂(1)分类:包括:①α受体阻滞剂:哌唑嗪、多沙唑嗪、特拉唑嗪、酚妥拉明、妥拉唑林和乌拉地尔;②β受体阻滞剂:普萘洛尔、阿替洛尔、噻吗洛尔、比索洛尔、卡替洛尔和喷布洛尔;③α、β受体阻滞剂:拉贝洛尔、阿罗洛尔和卡维地洛。
(2)适应证:适用于各种不同严重程度高血压,尤其是心率较快的中青年患者或合并心绞痛患者。
对老年人高血压疗效相对较差。
(3)不良反应:β受体阻滞剂的抑制心功能,还会增加气道阻力,增加胰岛素抵抗,掩盖降糖治疗过程中的低血糖症,用药时应予以注意。
(4)禁忌证:急性心力衰竭、支气管哮喘、病态窦房结综合征、房室传导阻滞和外周血管病等。
3.钙通道阻滞剂(1)分类:包括①二氢吡啶类:氨氯地平、非洛地平、硝苯地平、尼群地平和尼莫地平等;②非二氢吡啶类:维拉帕米和地尔硫卓。
(2)适应证:长期控制血压的能力和服药依从性较好。
对嗜酒患者也有明显降压作用。
可用于合并糖尿病、冠心病或外周血管病患者。
(3)禁忌证:非二氢吡啶类抑制心肌收缩力自律性和传导性,不宜在心力衰竭、窦房结功能低下或心脏传导阻滞患者中应用。
4.血管紧张素转换酶抑制剂(ACEI)(1)分类:常用制剂有卡托普利、依那普利、贝那普利、赖诺普利、西拉普利、培朵普利、雷米普利和福辛普利。
(2)适应证:对肥胖、糖尿病和心脏、肾脏靶器官受损的高血压患者具有较好的疗效。
特别适用于伴有心力衰竭、心肌梗死后,糖耐量减退或糖尿病、肾病的高血压患者。
(3)不良反应:①刺激性干咳发生率约10-20%,可能与体内缓激肽增多有关,停药后消失。
②血管性水肿,较少发生。
③高血钾症。
(4)禁忌证:妊娠妇女、高血钾症和双侧肾动脉狭窄患者禁用。
5.血管紧张素Ⅱ受体拮抗剂(ARB)(1)分类:常用制剂氯沙坦、缬沙坦、伊贝沙坦、替米沙坦和坎地沙坦。
(2)特点:降压作用起效缓慢,但持久而平稳,一般在6-8周时才达最大作用,作用持续时间可达24小时以上。
低盐饮食或与利尿剂合用能明显增强疗效。
疗效与剂量呈正相关,治疗窗较宽。
(3)适应证:对肥胖、糖尿病和心脏、肾脏靶器官受损的高血压患者具有较好的疗效。
特别适用于伴有心力衰竭、心肌梗死后,糖耐量减退或糖尿病、肾病的高血压患者。
(4)禁忌证:妊娠妇女、高血钾症和双侧肾动脉狭窄患者禁用。
2.简述调节血脂药物的分类,他汀类和贝特类药物的作用特点和临床应用调节血脂药物的分为:他汀类、贝特类、烟酸及其衍生物、胆酸螯合剂、多烯脂肪酸(多不饱和脂肪酸)。
他汀类药物的作用特点和临床应用他汀类有明显的调血脂作用,对低密度脂蛋白-胆固醇(LDL-C)的降低作用最强,总胆固醇(TC)次之,同时也降低甘油三酯(TG)和升高高密度脂蛋白-胆固醇(HDL-C)。
临床应用:主要用于杂合子家族性和非家族性Ⅱa、Ⅱb和Ⅲ型高脂血症,也可用于2型糖尿病和肾病综合征引起的高胆固醇血症,亦可用于肾病综合征、血管成形术后再狭窄以及预防心、脑血管急性事件等,对轻、中度高甘油三酯血症也有一定的疗效。
贝特类药物的作用特点和临床应用药理作用:贝特类既有调脂作用也有非调脂作用。
能降低血浆TG和提高HDL-C水平,减少VLDL 的合成和分泌,可轻度降低LDL-C水平。
临床应用:主要用于高甘油三酯血症或以TG升高为主的混合型高脂血症,对Ⅲ型高脂血症有较好疗效,亦可用于2型糖尿病的高脂血症。
3.简述支气管哮喘治疗原则和药物分类治疗原则:哮喘的药物治疗应坚持对因治疗、对症治疗以及预防复发相结合,最终达到症状消失或减轻、发作次数明显减少,最大呼气流速峰值接近正常的目标。
在给药途径方面以吸入疗法优于全身注射或口服治疗,前者的优点是气道内局部药物浓度高,用药量少,无或极少有全身不良反应。
根据病因与发病机制,哮喘的药物治疗分为具有抗炎作用和支气管扩张作用两大类,某些药物兼有以上两种作用。
抗炎药物包括糖皮质激素、色甘酸钠、酮替酚以及某些炎性介质的拮抗剂(白三烯调节剂);支气管扩张剂,包括β2受体激动剂、茶碱类药物和抗胆碱能类药物。
1.糖皮质激素(以下简称激素):激素是最有效的抗变态反应炎症的药物。
激素给药途径包括吸入、口服及静脉应用等。
吸入型激素是长期治疗持续性哮喘的首选药物。
有气雾剂、干粉吸入剂和溶液3种类型。
②口服给药及静脉用药,急性发作病情较重的哮喘或重度持续哮喘应早期口服激素或经静脉及时给予大剂量琥珀酸氢化可的松或甲基泼尼松龙。
2.β2受体激动剂:(1)短效β2受体激动剂:常用的药物如沙丁胺醇和特布他林等。
是缓解轻~中度急性哮喘症状的首选药物,也可用于运动性哮喘的预防。
(2)长效β2受体激动剂:沙美特罗、福莫特罗。
适用于哮喘(尤其是夜间哮喘和运动诱发哮喘)的预防和持续期的治疗。
3.茶碱(1)口服给药:包括氨茶碱和控(缓)释型茶碱。
用于轻~中度哮喘发作和维持治疗。
(2)静脉给药:适用于哮喘急性发作且近24小时内未用过茶碱类药物的患者。
4.抗胆碱能药物吸入抗胆碱能药物如溴化异丙托品、溴化氧托品和溴化泰乌托品等, 对有吸烟史的老年哮喘患者较为适宜。
5.白三烯调节剂白三烯调节剂包括半胱氨酰白三烯受体拮抗剂和5-脂氧化酶抑制剂,是一类新的治疗哮喘的药物。
可减轻哮喘症状,改善肺功能,减少哮喘的恶化。
但其作用不如吸入型激素,也不能取代激素。