办公室卫生值日规定
- 格式:docx
- 大小:13.09 KB
- 文档页数:1
办公室卫生值日表模板(精选)办公室卫生值日表篇1一、目的:为了更好的给办公室人员营造一个洁净干净的工作环境,维护正常的工作秩序,特制定以下值日表:值日区域:本办公室公共区域。
值日时间:每日办公室打扫2次。
值日人员早上7:50到司打扫卫生,下班后应再打扫一遍。
周末值日:当日在司全部人员共同负责值日办公室卫生。
二、值日范围及要求:1、公共区域卫生:坚持每天清扫,要求地面无纸屑,地面线路电脑及器材无灰尘、全部物品摆放整齐。
2、每天早晨应提前打好开水,下午下班后办公室地面要拖一遍。
3、垃圾:当天垃圾准时清理掉。
4、平安:下班离开时要切断一切电源,关闭电脑,打印机,关好门窗。
5、特别状况处理:如消失请假或其他不行并避开的缘由,无法履行值日义务时,因提前调配更换值日人员,以免消失值日空缺现象。
6、以上说明如消失当值人员不履行其义务,一次罚款20元。
办公室卫生值日表篇2为营造一个洁净舒适的办公环境,即日起针对办公区域做出以上值日支配:1、个人值日时间为早上上班时清洁办公区域。
2、各种用具存放整齐有序,不要在室内随便丢弃纸屑等杂物。
3、值日人员必需做到每日一小扫,每周一大扫,形成制度,坚持长期。
(当日值日员工如调休应提前与未休息员工更换值日)值日范围:1、总经理办公室与公共办公室:要求留意地面清扫,卫生间清洁。
2、办公设备:传真机、复印机、扫描仪、饮水机等保持无灰尘。
3、公共办公室桌则由个人自行负责整理。
4、当天值日人员下班时要负责关好门窗、关掉全部电源。
请各位同事仔细协作执行!3、坚持每日轮番清扫卫生制度,做到地面、桌面、柜上、窗台上清洁、整齐、窗明几净。
室内无蜘蛛网。
7、值日员工必需做到每日一小扫,每周一大扫,形成制度,坚持长期。
彼得物业管理处办公室卫生值日表篇3项目责任人星期扫地(含倒垃圾)负责人(姓名)(姓名)(姓名)(姓名)(姓名)(姓名)擦桌子负责人检查确认人备注①为了大家能够在这样舒适和洁净的环境下,心情开心的工作,请大家遵守这个值日表!②"我可不想我的`办公桌被拍照作为最混乱的办公桌公示在公司的宣扬栏上';③如有大扫除,大家一起努力;④其它状况,详细状况,详细对待。
一、目的为营造一个整洁、舒适、卫生的办公环境,提高工作效率,保障员工身心健康,特制定本制度。
二、适用范围本制度适用于公司所有办公室及公共区域。
三、卫生管理职责1. 办公室卫生由各部门负责人负责,负责安排本部门值日生,确保办公区域卫生。
2. 值日生应认真履行职责,确保办公区域卫生整洁。
3. 各部门负责人应定期检查本部门办公室卫生,发现问题及时整改。
四、值日生职责1. 每日早8:00前,负责清理办公桌、地面、卫生间等区域,确保环境整洁。
2. 及时清理垃圾,保持垃圾桶清洁。
3. 定期擦拭办公桌、椅子、文件柜等设施,保持设施干净。
4. 发现异常情况(如漏水、停电等),及时上报相关部门处理。
5. 值日结束后,将办公区域恢复原状,保持整洁。
五、卫生检查与考核1. 公司每月对各部门办公室卫生进行检查,检查内容包括地面、桌面、卫生间、垃圾桶等。
2. 检查结果纳入部门绩效考核,对卫生状况差的部门进行通报批评,并要求整改。
3. 值日生在值日过程中,如发现他人违反卫生规定,应及时制止并上报。
六、奖惩措施1. 对认真履行职责、保持办公区域卫生的值日生给予表彰和奖励。
2. 对违反卫生规定、造成不良影响的值日生,给予批评教育,情节严重者,追究责任。
3. 对因个人原因导致办公区域卫生状况恶劣的,给予相应处罚。
七、附则1. 本制度自发布之日起实施,如有未尽事宜,由公司行政部门负责解释。
2. 本制度由公司行政部门负责监督执行。
八、具体实施1. 各部门负责人根据本制度要求,安排值日生,并定期进行卫生检查。
2. 值日生应按时到岗,认真履行职责,确保办公区域卫生。
3. 公司行政部门定期对各部门办公室卫生进行检查,并将检查结果反馈给相关部门。
4. 各部门负责人应重视办公室卫生工作,加强管理,提高员工卫生意识。
通过实施本制度,我们相信,公司办公环境将得到明显改善,员工身心健康得到保障,工作效率得到提高。
让我们共同努力,为打造一个整洁、舒适、卫生的办公环境而努力。
办公室卫生值日制度一、制度目的办公室卫生值日制度的目的是确保办公环境的整洁和卫生,提高员工的工作效率和身体健康,营造良好的工作氛围。
二、适用范围本制度适用于公司所有办公室及相关区域,包括办公室、会议室、洗手间等。
三、具体内容1. 值日轮换1.1 按照部门进行值日轮换,每个部门每周指定一名员工负责办公室卫生。
1.2 值日轮换表由部门主管负责制定,确保每个员工都有机会参与值日工作。
1.3 值日周期为一周,从周一至周日。
1.4 值日员工需提前安排好自己的工作时间,确保能够充分履行值日职责。
2. 值日职责2.1 清洁办公桌:- 擦拭桌面、键盘、鼠标等办公用品。
- 整理文件和文件柜,保持整齐有序。
2.2 打扫地面:- 扫地、拖地,保持地面清洁。
- 清理垃圾桶,及时更换垃圾袋。
2.3 清洁公共区域:- 擦拭门把手、开关等公共设施。
- 清洁洗手间、茶水间等公共区域,保持干净整洁。
2.4 检查卫生用品:- 检查并补充洗手液、纸巾、卫生纸等卫生用品。
- 及时向负责采购的同事反馈卫生用品的需求。
2.5 汇报问题:- 发现办公室设施损坏或卫生问题,及时向上级主管汇报并协助解决。
- 如遇紧急情况,需立即向相关人员报告并采取必要的应急措施。
3. 值日记录3.1 值日员工需在每次值日结束后填写值日记录表,记录自己的工作内容和发现的问题。
3.2 值日记录表由部门主管进行审核,确保值日工作的落实和问题的及时解决。
3.3 值日记录表应保存至少三个月,以备参考和查阅。
四、培训和考核1. 培训1.1 公司应定期组织办公室卫生值日制度培训,向员工介绍制度的内容和要求。
1.2 培训内容包括卫生清洁的方法和技巧、卫生用品的使用和补充等。
2. 考核2.1 部门主管应定期对员工的值日工作进行考核,并记录考核结果。
2.2 考核结果将作为员工绩效评估的一部分,对员工的晋升和薪资调整具有一定的影响。
五、奖惩措施1. 奖励1.1 公司将设立卫生明星奖,每月评选出表现突出的值日员工,给予奖励和表彰。
2024年办公室卫生管理制度及值日表范文一、值日规定1、为了维护一个干净、整洁的学习环境,我们自即日起实施学习区域的值日制度。
2、每位同学的值日时间为早晨上课前及下午课后,需确保学习区域的清洁。
3、所有用具需有序存放,禁止在室内乱丢纸屑等垃圾。
4、值日将按顺序轮换,形成固定的制度,要求每位同学持续遵守。
5、对于迟到或早退的学生,将被安排当日的值日任务,具体负责区域由组长决定。
6、如值日生未完成规定的清洁任务,将按照学校规定扣分,严重者将受到严重警告,并记录在个人的学籍档案中。
7、若教室整体卫生不达标,当日的值日组长需承担全部责任。
三、值日职责范围1、教室:确保地面清洁,无遗漏死角,窗台需擦拭干净。
2、黑板、课桌椅、饮水机等设施应保持无尘状态。
3、个人课桌椅的整理工作由各自使用者负责。
4、值日生在下课时需负责关闭门窗,电灯则由最后离开的同学负责关闭。
以上规定自公布之日起执行,期待每位同学的积极配合。
2024年办公室卫生管理制度及值日表范文(二)值日职责涵盖如下方面:1、办公室作为教师处理教学事务的场所,每位教师有责任维护其文明、整洁、舒适、节约的环境。
2、值日以周为单位进行,每位轮到的教师需承担一周的值日工作。
3、确保每日的清洁工作,保持地面清洁,桌面物品、卫生用具等摆放有序。
每日早晨需烧好开水。
4、负责办公室的财产安全,放学后需确保门窗关闭,检查所有电脑、电台板是否关闭,以及灯光、电风扇、空调是否已关闭。
如不能最后离开,需将职责明确委托给办公室内剩余的教师,否则后果自负。
5、每位教师需自行整理个人工作区域,妥善保管私人物品,离校前关闭个人电脑、电台板并切断电源。
6、如其他教师在非工作时间需使用办公室,也需承担值日教师的职责,离开时确保门窗反锁,关闭所有电器设备。
7、若值日教师因故无法履行职责,可自行与其他教师协商调换。
2024年办公室卫生管理制度及值日表范文(三)第一条,为构建一个整洁有序的办公环境,强化员工对公司的责任感和归属感,推动日常工作的规范化和有序化,塑造公司的专业形象,特此制定本规定。
办公室卫生值日表
负责人:
注:
一、值日范围:办公室公共区域(个人办公桌区域个人自行维护卫生)
二、值日范围及要求:
1、坚持每日清扫,要求地面清洁,死角的清扫,桌、椅表面干净无明显灰尘,电脑、电话及所有线路无灰尘,所有物品摆放整齐。
2、垃圾:当天垃圾及时清理,禁止出现过夜垃圾;
3、安全:下班时关好门、窗,切断空调、电脑等电源。
五、各人办公桌、垃圾自己清理,每周五大扫除。
六、特殊情况处理:因出差、请假或其他原因,无法在值日履行值日义务时,可及时提前调配更换值日人员,以免出现值日空缺。
七、领导会不定期检查,没有履行值日义务或卫生不达标者,首次警告,两次以上给予经济处罚10元-100元。
八、以上值日班,请大家自觉遵守,形成制度,养成习惯。
办公室卫生管理制度及值日表模版一、卫生管理制度1. 值日制度1.1. 为了保证办公室的整洁和卫生,制定了值日制度,每天轮流值日一位同事负责清洁、整理办公室。
1.2. 值日人员需按照值日表的轮换顺序,履行好以下职责:1.2.1. 每日清晨开启办公室门窗,通风换气。
1.2.2. 打扫办公桌、椅子和文件柜、文件架等办公家具表面的灰尘和污垢。
1.2.3. 清理办公室地面,包括地毯、地板等,确保干净整洁。
1.2.4. 检查办公区域的垃圾桶和垃圾袋,及时更换。
1.2.5. 维护办公室公共设施的卫生,包括洗手间、茶水间等。
1.2.6. 维护办公用品的整洁,如饮水机、电脑、打印机等。
2. 办公室卫生整治制度2.1. 定期进行办公室卫生整治,确保办公环境整洁。
2.2. 每周清理办公桌、椅子、文件柜等家具,清除灰尘和污垢。
2.3. 每月对办公室地面、地毯进行彻底清洁,保持干净无尘。
2.4. 定期检查办公室设施的使用状况,如洗手间、茶水间等,及时修复和更换。
3. 卫生用品管理制度3.1. 办公室卫生用品包括垃圾袋、清洁剂、纸巾等,由专人统一管理和发放。
3.2. 定期检查卫生用品的库存情况,及时补充和采购。
3.3. 出现卫生用品短缺或损坏时,应及时向主管或行政部门报告。
4. 餐饮管理制度4.1. 办公室内禁止食用有异味、易散发污染物的食品,如辣椒、蒜等。
4.2. 禁止在办公桌上就餐,应前往茶水间或餐厅就餐。
4.3. 饭后应及时清理餐具,并归还到指定的地方。
4.4. 定期清洁茶水间和餐具消毒设备,保证饮水设施的卫生。
二、值日表模板日期值日人员第1天 XX第2天 XX第3天 XX第4天 XX第5天 XX第6天 XX第7天 XX轮流值日,依次循环。
以上为办公室卫生管理制度及值日表模板,具体实施细节可根据实际情况进行调整和补充。
通过严格执行卫生管理制度和值日制度,可以有效促进办公室环境的整洁和卫生,提升工作效率和员工的工作满意度。
办公室卫生管理制度及值日表一、值日章程1、为营造一个干净舒适的学习环境,即日起针对学习区域做出值日安排。
2、个人值日时间为早上上课前及下午下课后及时清洁学习区域。
3、各种用具存放整齐有序,不要在室内随意丢弃纸屑等杂物。
4、各位同学按排列轮流值日,形成制度,坚持长久。
5、迟到或早退的同学将被排入当日值日生行列,负责区域由组长自行安排。
6、值日生未按要求完成当日清扫卫生任务时,按学校规章制度扣分,情节严重者给予严重警告并记录在学生档案中。
7、教室整体卫生不合格时,当日负责值日组长负全部责任。
三、值日范围1、教室。
要求注意地面清扫,死角的清洁、窗台擦拭干净。
2、黑板、课桌椅、一台饮水机等保持无灰尘。
3、各人课桌椅由个人自行负责整理。
4、当天值日生下课时要负责关好门窗、关掉电灯或由最后离开的同学执行。
以上规定即日起生效,请各位同学配合执行。
办公室卫生管理制度及值日表(二)办公室卫生管理制度1. 概述办公室是员工工作的场所,卫生管理对于创造良好的工作环境和提高员工的工作效率至关重要。
制定科学合理的办公室卫生管理制度可以保证办公室的清洁和卫生,并规范员工的日常行为。
2. 负责人和职责分工为了保证卫生管理的顺利进行,需要指定专门的负责人和明确各人的职责分工。
负责人主要负责卫生管理的组织策划、卫生设备的采购和维护、卫生检查、员工培训等工作;其他员工则负责日常卫生工作的执行和协助负责人做好管理工作。
3. 办公室布局和设计办公室布局和设计应以卫生、清洁、舒适为原则。
办公桌、椅子、文件柜等设备应摆放整齐,并定期清洁和擦拭。
尽量避免摆放过多杂物,保持通风良好,避免灰尘和异味的滋生。
4. 办公室卫生设备和物品的管理办公室应配备必要的卫生设备,如垃圾桶、清洁工具、洗手液、纸巾等,并定期检查和更换。
使用过的卫生设备和物品应及时清理和消毒,以保证卫生环境的良好。
5. 办公室卫生清洁工作办公室应定期进行卫生清洁工作,包括地面清洁、桌面擦拭、窗户清洁等。
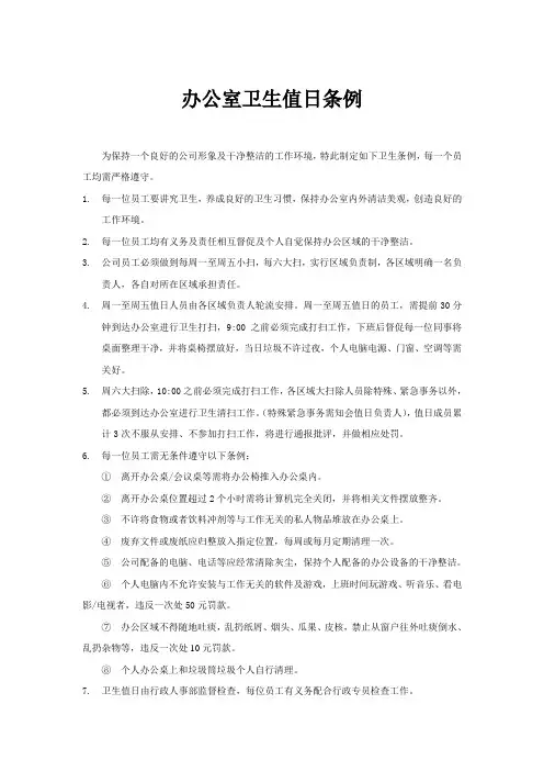
办公室卫生值日条例为保持一个良好的公司形象及干净整洁的工作环境,特此制定如下卫生条例,每一个员工均需严格遵守。
1.每一位员工要讲究卫生,养成良好的卫生习惯,保持办公室内外清洁美观,创造良好的工作环境。
2.每一位员工均有义务及责任相互督促及个人自觉保持办公区域的干净整洁。
3.公司员工必须做到每周一至周五小扫,每六大扫,实行区域负责制,各区域明确一名负责人,各自对所在区域承担责任。
4.周一至周五值日人员由各区域负责人轮流安排。
周一至周五值日的员工,需提前30分钟到达办公室进行卫生打扫,9:00之前必须完成打扫工作,下班后督促每一位同事将桌面整理干净,并将桌椅摆放好,当日垃圾不许过夜,个人电脑电源、门窗、空调等需关好。
5.周六大扫除,10:00之前必须完成打扫工作,各区域大扫除人员除特殊、紧急事务以外,都必须到达办公室进行卫生清扫工作。
(特殊紧急事务需知会值日负责人),值日成员累计3次不服从安排、不参加打扫工作,将进行通报批评,并做相应处罚。
6.每一位员工需无条件遵守以下条例:①离开办公桌/会议桌等需将办公椅推入办公桌内。
②离开办公桌位置超过2个小时需将计算机完全关闭,并将相关文件摆放整齐。
③不许将食物或者饮料冲剂等与工作无关的私人物品堆放在办公桌上。
④废弃文件或废纸应归整放入指定位置,每周或每月定期清理一次。
⑤公司配备的电脑、电话等应经常清除灰尘,保持个人配备的办公设备的干净整洁。
⑥个人电脑内不允许安装与工作无关的软件及游戏,上班时间玩游戏、听音乐、看电影/电视者,违反一次处50元罚款。
⑦办公区域不得随地吐痰,乱扔纸屑、烟头、瓜果、皮核,禁止从窗户往外吐痰倒水、乱扔杂物等,违反一次处10元罚款。
⑧个人办公桌上和垃圾筒垃圾个人自行清理。
7.卫生值日由行政人事部监督检查,每位员工有义务配合行政专员检查工作。
8.区域划分及责任人:区域A区域B区域C区域D区域E区域F区域G区域责任人值日成员储藏室管理储藏室管理电机房管理图片公司:9.各分公司根据本办法相应原则因地制宜制定分公司的卫生管理条例。
办公室卫生值日制度一、制度背景为了营造一个整洁、卫生、舒适的办公环境,提高员工的工作效率和生活质量,公司特制定了办公室卫生值日制度。
该制度旨在明确员工的卫生责任,规范办公室的清洁管理,确保办公室的卫生状况得到有效维护。
二、制度内容1. 值日周期:制度按照周为周期进行,每周轮换一次值日人员。
值日人员由各部门轮流派出,确保每一个员工都能参预到卫生管理中来。
2. 值日职责:a. 早晨到岗前:值日人员需提前到岗,检查办公室的卫生状况,确保办公桌、椅子、电脑、电话等设备的整洁无尘。
b. 每日清扫:值日人员需负责办公室的日常清扫工作,包括地面、墙壁、门窗、洗手间等的清洁,确保办公室整洁干净。
c. 垃圾处理:值日人员需负责办公室垃圾的分类、采集和处理工作,确保垃圾桶及时清空,避免异味和细菌滋生。
d. 定期消毒:值日人员需定期对办公室的公共区域进行消毒,包括门把手、电梯按钮、水龙头等,确保员工的健康安全。
e. 值日记录:值日人员需记录每天的卫生工作情况,包括清洁的内容、时间和问题反馈等,以便后续的管理和改进。
3. 值日轮换:每一个部门根据人数多少,制定值日轮换表。
轮换表应提前发布,确保每位员工都能提前知晓自己的值日时间和职责。
4. 值日考核:公司将对每位值日人员的工作进行考核。
考核内容包括工作的及时性、质量和效果等方面。
考核结果将作为员工绩效考核的一部份,对工作评价和晋升有一定的影响。
5. 管理监督:公司将设立专门的卫生管理部门,负责对办公室的卫生状况进行监督和管理。
该部门将定期检查办公室的卫生情况,并向部门负责人和值日人员提出改进建议和意见。
三、制度执行1. 培训宣传:公司将对所有员工进行办公室卫生值日制度的培训,确保每位员工都了解制度的内容和要求。
2. 值日安排:各部门负责人根据轮换表安排员工的值日时间,并将安排结果及时通知到员工。
3. 值日催促:部门负责人应对值日人员进行催促和检查,确保值日工作的顺利进行和落实。
办公室值日制度办公室值日制度(精选4篇)办公室值日制度篇1一目的为规范公司办公区域环境卫生管理,创建文明、整洁、优美的工作环境,特制订本规定。
二适用范围本规定适用于办公区及周边区域卫生值日的管理。
三工作职责各部门值日人员保持各部门办公区及周边区域的环境卫生管理人员负责检查各部门值日执行情况四工作规定1 值日人员需在当天8点20之前到岗,对部门办公区域进行简单规整,包括:所有人员办公桌的简单整理、垃圾箱的检查清理、办公室的开窗通风、保证可视范围内没有垃圾;保证所有门窗桌面办公设备上无灰尘。
2 值日人员需检查会议室的卫生,清理会议室内垃圾桶、烟灰缸,保证会议室环境的整洁。
3 外出时找人替代并安排好工作,无人值班对当日值班人员各罚10元。
4 离开公司前关闭所有照明设施,空调、电脑、打印机、饮水机等设备电源;为公司移动电话充电。
5 值日人员需在当日下班时清理办公室及卫生间的垃圾桶、烟灰缸,保证办公室的整洁,将会议室、办公区走道等地面拖干净。
6开启110报警系统,锁门。
7 管理人员负责抽查值日情况,发现问题,及时通知值班人员。
五值日表办公室卫生检查标准1、地面扫清拖净,无纸屑、碎末、等废弃物,无积水,不留任何死角。
2、门、玻璃、走廊扶手、墙面墙角、洗手池擦拭干净,保证洁净明亮,无灰尘、蛛网及污渍。
3、办公区内桌椅、电脑、打印机、电话、会议桌、饮水机等设备设施擦拭干净,无灰尘,无污渍,饮水机水槽无积水及水垢。
4、工作区电脑键盘鼠标保证在一条直线上,座椅一一对应,保证整齐划一。
5、办公区内烟灰缸、垃圾篓需清理干净,垃圾达到3/2时及时更换新垃圾袋。
6、扫把、抹布、拖把、桶等卫生用品使用完后需清理干净,并摆放整齐有序。
7、盆栽内无杂物并清理盆底周边,并保持植物叶面干净无灰尘。
8、办公区计算机桌面整洁,不能摆放笔和本子以外物品;员工离开时桌面不能留任何私人物品,座椅要归还原位摆放整齐。
办公室值日制度篇2办公室是管理学院学生会工作的主要场所,为使办公室值日工作井然有序,能真正及时解决和处理问题,现对办公室值日工作作如下规定:1) 团结友爱,言行文明,互助帮助,微笑服务,注意仪表,着装整齐,不穿拖鞋、背心进入办公室,不得从事与学生会事务无关的活动;2) 保持办公室整洁美观,不得在办公室内吸烟、喝酒、吐痰、乱丢垃圾;3) 不得在办公室内大声喧闹,不得从事打牌、下棋等娱乐活动;4) 办公室的一切财物归管理学院学生会所有,要爱护公共财物,不得损毁电话、电脑、资料柜、办公桌等办公室财产,不能擅自拿走办公用品;5) 值日人员职责:1. 按时值日,须佩带工作证,请使用普通话;2. 打扫卫生,保持办公室整洁;3. 主动热情接待来访者,做好来访登记表的纪录,协调各方面工作;4. 遇到突发事件不能处理时,应及时请示部长或主席团;5. 收集和分类保存好上交的文件资料,并做好相关的登记;6. 值班人员不得无故缺席、迟到或早退。
办公室卫生值日制度1、值日教师负责本办公室当天的保洁工作。
2、值日教师上、下午上班后半小时做好卫生打扫工作,放学离开办公室时,负责切断电源、关好门窗,做好安全工作。
3、坚持每日轮流清扫卫生制度,做到地面、桌面、柜上、窗台上清洁、整齐、窗明几净。
室内无蜘蛛网。
4、室内不许存放垃圾,及时把垃圾倒入室外垃圾桶。
5、各位教师自已的办公用品和各种用具存放整齐有序,不准在室内和走廊堆放物品、燃烧废纸、乱贴乱画。
6、办公室工作人员要讲究卫生,养成良好的卫生习惯,保持办公室内外清洁美观,创造良好的工作环境。
7、值日教师必须做到每日一小扫,每周一大扫,形成制度,坚持长久。
8、本室人员有义务提醒外来人员:不准随地吐痰,乱扔纸屑、烟头、瓜果、皮核,禁止从窗户往外吐痰倒水、乱扔杂物办公室卫生值日制度(2)是一种组织和管理办公室卫生的制度,通过轮流负责卫生值日的方式来保持办公室的整洁和卫生。
具体实施细则可以包括以下内容:1. 人员轮换:确定办公室内所有员工的轮换次序,确保每个员工都有机会参与卫生值日。
2. 值日时间:确定每次值日的时间安排,可以是每天、每周或每月一次,根据办公室的具体情况来决定。
3. 责任分工:确定每个值日人员所负责的具体工作内容,包括清理桌面、擦拭地面、清洁卫生间等。
4. 清洁用品:提供必要的清洁用品,如清洁剂、拖把、抹布、垃圾袋等,确保员工可以进行有效的清洁工作。
5. 检查和评估:设立相应的检查机制,对值日人员的工作进行检查和评估,及时发现问题并加以解决。
6. 奖惩机制:建立奖惩机制,对认真履行职责的员工进行表扬和奖励,对不按时完成或未能达到要求的员工进行批评和警告。
通过实施办公室卫生值日制度,可以促进员工的卫生意识,提高办公室的整洁度和卫生水平,营造一个良好的工作环境,提高工作效率和员工的工作满意度。
办公室卫生值日制度(3)是一种常见的管理制度,旨在保持办公环境的整洁、卫生和舒适。
本文将详细介绍办公室卫生值日制度的内容和原则,并探讨它的重要性和执行方法。
办公室卫生值日制度一、背景介绍办公室是工作、学习和交流的场所,保持办公室的卫生整洁对于提高工作效率和员工的工作积极性至关重要。
为了确保办公室环境的清洁和卫生,提高员工的卫生意识和责任感,制定办公室卫生值日制度是必要的。
二、制度目的该制度的目的是规范办公室卫生管理,确保办公室环境整洁、卫生,并倡导员工共同参预卫生值日工作,共同营造良好的工作环境。
三、制度内容1. 值日轮换根据办公室人数和工作岗位,制定值日轮换表。
每一个员工按照轮换表的安排,轮流担任卫生值日员,负责办公室的日常清洁和卫生管理工作。
2. 卫生值日工作内容(1)办公桌面清洁:每天上班前和下班后,值日员应清理办公桌面,包括清理杂物、整理文件、擦拭桌面等。
(2)地面清洁:每天上班前和下班后,值日员应清扫地面,包括打扫地毯、擦拭地板、清理垃圾等。
(3)公共区域清洁:值日员应定期清理公共区域,包括会议室、洗手间、走廊等,保持其整洁和卫生。
(4)垃圾处理:值日员负责垃圾桶的清理和分类处理,确保垃圾分类准确。
(5)卫生用品管理:值日员负责检查和补充卫生用品,如纸巾、洗手液等,确保供应充足。
3. 值日员责任(1)按时完成卫生值日工作,并确保工作质量。
(2)及时上报办公室卫生问题,如卫生设施损坏、卫生用品不足等。
(3)提醒他人注意办公室卫生,共同维护整洁的工作环境。
(4)协助卫生检查工作,配合上级进行卫生巡查和整改。
四、制度执行1. 值日轮换表的制定由行政部门负责制定值日轮换表,并及时通知全体员工。
轮换表应包含员工姓名、值日日期和工作内容,确保每位员工都能清晰了解自己的值日任务。
2. 值日员培训新员工入职时,应进行卫生值日制度的培训,包括卫生工作的要求、方法和注意事项等,确保新员工能够顺利适应卫生值日工作。
3. 监督与考核行政部门应定期进行卫生检查,对值日员的工作进行考核和评价。
对于工作不到位的员工,应及时进行纠正和培训,确保制度的有效执行。
4. 奖惩机制对于认真履行卫生值日工作的员工,可赋予表扬和奖励。
办公室卫生值日制度办公室卫生值日制度是一项重要的管理措施,旨在保持办公环境的整洁和卫生,提高员工的工作效率和健康水平。
以下是办公室卫生值日制度的详细内容:一、制度目的办公室卫生值日制度的目的是确保办公环境的整洁和卫生,提供一个良好的工作环境,促进员工的身心健康,提高工作效率。
二、制度范围该制度适合于公司所有办公室和工作区域,包括公共区域和个人工作区。
三、制度内容1. 值日制度安排1.1 每一个部门设立卫生值日负责人,由部门经理指定,负责协调和监督卫生值日工作。
1.2 每周制定卫生值日表,明确每一个员工的值日日期和职责。
2. 办公室日常卫生2.1 每一个员工在值日当天负责清扫和维护自己的工作区域,包括桌面、文件柜、椅子等。
2.2 每周由负责人组织员工对公共区域进行卫生清洁,包括走廊、洗手间、会议室、茶水间等。
2.3 每月进行一次大拂拭,清理办公室角落、灯具、地毯等难以清洁的地方。
3. 垃圾处理3.1 每一个员工负责将自己的垃圾分类放入指定的垃圾桶中。
3.2 每天由负责人统一采集和处理办公区域的垃圾,确保垃圾桶及时清空。
4. 办公设备和用品维护4.1 每一个员工应妥善保管和使用办公设备和用品,如电脑、打印机、电话等。
4.2 发现设备故障或者损坏应及时上报维修部门,并配合维修人员进行维修和保养。
5. 环境卫生监督5.1 负责人定期检查办公室卫生情况,对发现的问题及时指导和整改。
5.2 员工应积极配合负责人的检查和指导,及时整理和清理自己的工作区域。
6. 奖惩机制6.1 对于卫生值日工作表现优秀的员工,可以赋予表扬和奖励。
6.2 对于卫生值日工作不到位的员工,应进行批评教育,并根据情节轻重赋予相应的纪律处分。
四、制度执行1. 部门经理负责组织实施办公室卫生值日制度,并对其执行情况进行监督和评估。
2. 员工应严格遵守该制度,配合卫生值日工作,保持办公区域的整洁和卫生。
3. 负责人应认真履行职责,及时处理卫生问题,并对员工的工作进行指导和培训。
办公室卫生值日标准的规定
为了更好的给办公室人员营造一个干净舒适整洁的办公环境,维护正常的工作秩序,树立良好的公司形象,特制定如下办公室值日标准,要求如下:
1. 值日时间:星期一至星期五值日人员按照值日安排表负责当天的卫
生清洁工作(包括早上上班和下班后的清洁)
2. 值日范围:办公室地面、沙发沙发椅、茶几茶具、卫生间洗手台、
地面,打印机饮水机办公设备等。
办公室公共区域的清洁卫生由值日人员负责,个人区域的清洁卫生由员工个人负责。
3. 值日及检查标准:
1) 保持办公室地面干净无垃圾,办公室内货物摆放整齐,茶几沙发
椅、打印机饮水机需每天擦拭,茶具使用过后及时清洗,保持卫
生间洗手台、地面、马桶洁净无污渍斑点。
2) 综合部每周将不定期检查,卫生情况不达标的,按卫生严重情
况,给予责任人处以二十元以上两百元以下罚款。
办公室是我们共同的家,希望每位员工都能自觉维护办公环境,讲究卫生,养成良好的卫生习惯,保持室内干净整洁,创造良好的工作环境。
通知员工安排值日
尊敬的全体员工:
大家好!为了更好地管理和维护公司的日常运营秩序,确保办公环境的整洁与卫生,特此通知安排值日事宜。
请各位员工按照以下安排积极参与值日工作。
一、值日范围和时间
1. 本次值日工作范围为公司各个部门,每个部门轮流值日,值日周期为一周。
2. 值日时间为每周一至周五,上午8点至下午5点。
二、值日内容
1. 值日人员负责办公室的卫生清洁工作,包括但不限于:清扫地面、擦拭桌面、保洁卫生间、清理垃圾等。
2. 值日人员需确保厨房和茶水间的卫生和整洁,及时清理餐具、整理杯具、保持茶水间和冰箱的干净。
三、值日安排
根据部门的人数和工作强度,我们将安排每个部门的值日人员。
请各位部门主管按照以下名单通知员工值日日期:部门:人力资源部
值日人员:李明、王丽
值日日期:6月1日至6月5日
部门:财务部
值日人员:张磊、刘芳
值日日期:6月8日至6月12日
部门:市场部
值日人员:陈伟、杨霞、赵刚
值日日期:6月15日至6月19日
部门:研发部
值日人员:李涛、刘洋、王勇、张强
值日日期:6月22日至6月26日
部门:销售部
值日人员:张明、王娟、杨洋、杨静
值日日期:6月29日至7月3日
请各位值日人员务必按时完成值日任务,确保办公环境的整洁和卫生。
同时,值日人员需确保安全,遵守公司的各项规章制度,不得擅自离岗或违规操作。
感谢大家的配合和支持!通过大家的共同努力,我们一定能够保持良好的工作环境,提升工作效率,为公司的发展做出更大的贡献。
祝工作顺利!
公司行政部
日期:2022年5月28日。
办公室卫生值日制度范本办公室是一个集体劳动的场所,为了保持办公室的整洁和卫生,提高工作效率和员工的工作环境舒适度,许多公司都会实行办公室卫生值日制度。
本文将以一个办公室卫生值日制度的范文为例,详细介绍该制度的目的、实施方法和具体安排。
一、制度目的办公室卫生值日制度的目的是保持办公室的整洁和卫生,提高工作效率和员工的工作环境舒适度。
通过每个员工定期参与办公室卫生工作,培养大家的责任感和集体意识,建立公共场所的文明习惯。
二、实施方法1.值日轮换:按照事先制定的值日轮换表,每个员工每隔一段时间进行一次值日,确保每个员工都有机会参与。
2.卫生工具分配:公司提供必要的卫生工具,如扫把、拖把、垃圾桶、清洁剂等,员工在值日时可以使用。
3.卫生标准:明确办公室卫生的标准,如地面清洁干净、办公桌整齐、垃圾桶及时清空等,确保每个员工在值日时能够按照标准进行清洁工作。
三、具体安排1.地面清洁:每个员工在值日时负责清洁自己负责的区域地面。
清洁地面时,应先清理杂物,再用扫帚扫除灰尘,最后用拖把拖地。
2.办公桌整理:每个员工在值日时负责清理自己的办公桌。
清理办公桌时,应将杂物归类整理,文具摆放整齐,桌面清洁无尘。
3.垃圾处理:每个员工在值日时负责自己负责区域的垃圾处理。
垃圾桶应及时清空,并将垃圾分类投放到指定的垃圾桶中。
4.公共区域卫生:每个员工在值日时负责清理办公室公共区域的卫生。
如洗手间、会议室、走廊等。
保持公共区域的卫生干净整洁。
5.其他卫生工作:根据具体办公室的需求,可以增加其他一些卫生工作,如窗户擦拭、设备清洁等。
具体工作内容根据实际情况进行补充。
四、制度考核与奖惩1.制度考核:公司将会对每位员工在值日工作期间的表现进行考核,包括是否按时参与值日,是否按照卫生标准进行清洁工作等。
2.奖惩制度:对于优秀表现的员工,公司将给予表扬和奖励;对于不按时参与值日或不按照卫生标准进行清洁工作的员工,公司将给予批评和相应的处罚。
【办公室卫生标准--值日表(新)】办公室卫生值
日要求
办公室卫生值日表
一、值日标准:
每位员工均有义务保证其干净整洁,达到五净、三齐、两无的标准:
1.五净:地面净、门窗净、办公家具净、销售道具净、墙壁净。
3.两无:无污迹斑点、无杂乱物品。
二、值日范围和时间:
1、办公区域内严禁吸烟。
2、公共区域:会客厅的茶几、茶具、沙发;地面、窗台、门窗
等玻璃、垃圾桶、打印机、饮水机、电话、文件柜;洗手间的水池、台面、马桶等。
4、每天下午下班后。
当天值日生下班时要负责关好门窗、关掉
所有电源或由
最后离开的人员执行。
三、责任划分和特殊情况处理:
1、办公室公共区域的清洁卫生由值日人员负责。
3、因请假或其他原因,无法履行值日义务时,可及时提前调配
更换值日人员,以免出现值日空缺,如有人员变动及时更新值日表。
以上规定即日起生效,请各位同事配合执行!。
办公室卫生值日规定
值日规定:
1、为营造一个干净的办公环境,需要大家集体参与,共同维护,即日起对办公区域卫生做出值班安排。
2、个人办公桌卫生整理由个人自行负责。
3、办公室各种用具需拜访整齐有序,不得在办公室内随意丢弃纸屑等杂物。
4、办公室卫生以部门为单位,轮流值日,形成制度,长久坚持。
部门主管为值日负责人,负责本部门值日工作安排。
5、因请假或其他原因无法值日的,需提前调配更换值日人员,也可自行协商调配。
值日范围:
1、所有办公室范围地面清扫,死角清除,做到干净明亮。
2、办公桌、电脑无灰尘。
3、每两周进行一次全员大扫除,清洁玻璃,柜子等办公家具。
值日安排表:。