逸夫小学五年级作息时间及课程表
- 格式:docx
- 大小:7.03 MB
- 文档页数:4
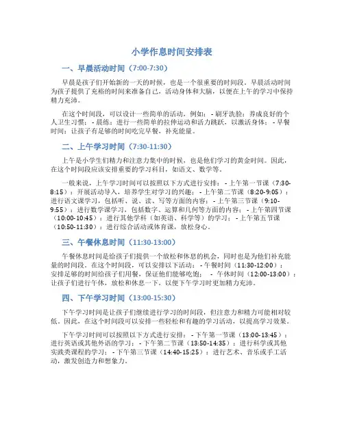
小学作息时间安排表一、早晨活动时间(7:00-7:30)早晨是孩子们开始新的一天的时候,也是一个很重要的时间段。
早晨活动时间为孩子提供了充裕的时间来准备自己,活动身体和大脑,以便在上午的学习中保持精力充沛。
在这个时间段,可以设计一些简单的活动,例如: - 刷牙洗脸:养成良好的个人卫生习惯; - 晨练:进行一些简单的拉伸运动和活力跳跃,以激活身体; - 早餐时间:让孩子有足够的时间吃完早餐,补充能量。
二、上午学习时间(7:30-11:30)上午是小学生们精力和注意力集中的时候,也是他们学习的黄金时间。
因此,在这个时间段应该安排重要的学习科目,如语文、数学等。
一般来说,上午学习时间可以按照以下方式进行安排: - 上午第一节课(7:30-8:15):开展活动导入,培养学生对学习的兴趣; - 上午第二节课(8:20-9:05):进行语文课学习,包括听、说、读、写等方面的内容; - 上午第三节课(9:10-9:55):进行数学课学习,包括数字、运算和几何等方面的内容; - 上午第四节课(10:00-10:45):进行其他学科(如英语、科学等)的学习; - 上午第五节课(10:50-11:30):进行综合活动或体育课,放松身心。
三、午餐休息时间(11:30-13:00)午餐休息时间是给孩子们提供一个放松和休息的机会,同时也是为他们补充能量的时间段。
在这个时间段,可以安排以下活动: - 午餐时间(11:30-12:00):安排足够的时间给孩子们用餐,保证他们能够吃饱;- 午休时间(12:00-13:00):让孩子们进行午休,放松和休息一下,以便下午学习时更加精力充沛。
四、下午学习时间(13:00-15:30)下午学习时间是让孩子们继续进行学习的时间段,但注意力和精力可能相对较低。
因此,在这个时间段可以安排一些轻松和有趣的学习活动,以提高学习效果。
下午学习时间可以按照以下方式进行安排: - 下午第一节课(13:00-13:45):进行英语或其他外语的学习; - 下午第二节课(13:50-14:35):进行科学或其他实践类课程的学习; - 下午第三节课(14:40-15:25):进行艺术、音乐或手工活动,激发创造力和想象力。
五年级寒假作息规划表寒假是孩子们期盼已久的假期,是他们放松心情,恢复体力的好机会。
在五年级的阶段,寒假是一个重要的时间节点,学生们需要巩固学过的知识,并为下学期的学习打下基础。
因此,为了让五年级学生度过一个充实而有意义的寒假,我们制定了以下寒假作息规划表。
时间:2023年1月10日-2月20日周一至周五安排:7:00 - 8:00 起床洗漱(60分钟)8:00 - 8:30 早餐(30分钟)8:30 - 9:00 阅读(30分钟)9:00 - 10:30 自主学习(90分钟)10:30 - 10:45 休息(15分钟)10:45 - 11:45 做作业(60分钟)11:45 - 12:00 放松(15分钟)12:00 - 13:00 午餐休息(60分钟)13:00 - 14:30 运动活动(90分钟)14:30 - 15:00 学习和阅读(30分钟)15:00 - 15:15 休息(15分钟)15:15 - 16:15 做作业(60分钟)16:15 - 16:45 放松娱乐(30分钟)16:45 - 17:30 复习和预习(45分钟)17:30 - 18:00 晚餐(30分钟)18:00 - 19:00 家庭活动(60分钟)19:00 - 20:00 自主学习(60分钟)20:00 - 20:30 读书(30分钟)20:30 - 21:00 洗漱准备睡觉(30分钟)21:00 - 22:00 休息放松(60分钟)周末安排:7:00 - 8:00 起床洗漱(60分钟)8:00 - 9:00 早餐(60分钟)9:00 - 10:30 户外活动(90分钟)10:30 - 10:45 休息(15分钟)10:45 - 11:45 学习和阅读(60分钟)11:45 - 12:00 放松(15分钟)12:00 - 13:00 午餐休息(60分钟)13:00 - 16:00 与家人互动(180分钟)16:00 - 16:15 休息(15分钟)16:15 - 17:15 自主学习(60分钟)17:15 - 18:00 家庭活动(45分钟)18:00 - 19:00 晚餐(60分钟)19:00 - 20:00 休息放松(60分钟)20:00 - 20:30 读书(30分钟)20:30 - 21:00 洗漱准备睡觉(30分钟)寒假期间还有一些特殊日子,如放假日、春节等,可以进行适当调整,但总体上仍保持规律有序。
完整版)小学作息时间表小学作息时间表
上午入校音乐:7:40
上课预备铃:7:58
第一节课:8:00-8:40
第二节课:8:50-9:30
眼保健操预备铃:9:30
大课间活动:9:30-10:00
内容包括眼保健操、课间活动和广播操。
第三节课:10:00-10:40
第四节课:10:50-11:30
下午入校音乐:2:15
经典诵读:2:30-2:50
上课预备铃:2:49
第五节课:2:50-3:30
第六节课:3:40-4:20
第七节课:4:30-5:10
下班铃:5:30
下午放学时间:5:30
小学生的作息时间表十分重要,它能帮助孩子们更好地规划自己的时间和生活。
上午的课程包括两节课,中间有一个大课间,进行眼保健操、课间活动和广播操。
下午的课程也有三节课,每节课之间都有预备铃响起。
下午放学时间是5:30,让孩子们有足够的时间做自己喜欢的事情。
小学五年级暑假学习计划表
1.早起时间:7:00 AM
2.早餐时间:7:30 AM
3.语文学习时间:8:00 AM - 9:30 AM
4.数学学习时间:10:00 AM - 11:30 AM
5.午饭时间:12:00 PM
6.室外活动时间:1:00 PM - 3:00 PM
7.英语学习时间:3:30 PM - 4:30 PM
8.完成作业时间:4:30 PM - 5:30 PM
9.晚饭时间:6:00 PM
10.自由活动时间:7:00 PM - 8:00 PM
11.复习或阅读时间:8:00 PM - 9:00 PM
12.就寝时间:10:00 PM
第二部分:每周重点学习内容
周一:语文复习(词语积累、课文理解)周二:数学复习(四则运算、几何图形)周三:英语复习(单词拼写、语法规则)周四:综合复习(综合练习题)周五:阅读与写作练习周六:户外实践活动(参观博物馆、郊游等)周日:放松时间(看电影、游戏等)第三部分:学习目标与评估
1.语文目标:提高阅读理解能力,每周背诵一篇古诗文
2.数学目标:熟练掌握四则运算,练习解决应用题
3.英语目标:背诵单词,练习口语表达能力
4.阅读与写作目标:每周阅读一本书,完成一篇作文
5.自我评估:每周末自我评估学习进展,及时调整学习计划
第四部分:动手实践与创意
1.动手实践:每周进行一次手工制作或科学实验
2.创意活动:开展小组比赛或分享会,展示学习成果
总结:通过制定详细的学习计划和目标,小学五年级学生在暑假期间可以系统地进行知识的巩固和提高,同时培养学习自律意识和创造力,为新学期的学习打下坚实的基础。
希望每位同学都能在暑假中度过充实而有意义的时光,取得令人满意的学习成果!。
作息时间表小学生
作息时间表小学生
小学生的作息时间表非常重要,因为它可以帮助他们养成好的作息习惯,保证身体和心理健康。
下面是一份小学生的作息时间表。
早上:
6:00-6:30:起床、洗漱、换衣服
6:30-7:00:早餐时间
7:00-7:30:刷牙、整理书包
上午:
7:30-11:30:学习时间
11:30-12:20:午餐时间
下午:
12:20-13:20:午休时间
13:20-15:00:学习时间
15:00-15:20:小憩时间
15:20-16:50:学习时间
晚上:
16:50-17:30:做作业时间
17:30-18:00:晚餐时间
18:00-20:00:自由时间(可以看书、写作业、玩耍等)20:00-20:30:洗漱时间
20:30-21:00:阅读时间
21:00-21:30:睡前放松(可以听轻音乐、冥想等)
21:30:睡觉时间
以上是小学生的作息时间表。
家长可以根据孩子的实际情况适当调整。
同时,还要提醒孩子不能熬夜、过度使用电子设备等对健康不利的行为。
希望孩子们能养成好的作息习惯,健康快乐成长!。
逸夫小学五年级作息时间及课程表逸夫小学延迟开学线上开课五年级课程表第一周(3月2-6日)五年级时间 3.2(周一) 3.3(周二) 3.4(周三) 3.5(周四) 3.6(周五)上午9:00—9:20语文语文语文语文语文古诗三首(第一课时)古诗三首(第二课时)古诗三首(第三课时)祖父的园子(第一课时)祖父的园子(第二课时)9:20—9:35 课间休息、音乐欣赏9:35—9:55数学数学数学音乐数学观察物体练习一第一单元整理复习春到沂河因数与倍数(第一课时)9:55—10:00 眼保健操10:00—10:20体育运动(课间操)、课间休息室内韵律舞蹈/室内互动运动/室内跨越性练习/室内韵律舞蹈/室内互动运动10:20—10:40英语道德与法治科学英语综合实践U1 My day-1 读懂彼此的心物体在水中是沉还是浮U1 My day-2 风扇的制作中午10:40-13:00每周一歌、午休下午13:00—13:20课外阅读13:20-13:35 课间休息13:35-14:05完成作业14:05-14:35眼保健操、体育锻炼(学校推送健美操、舞蹈等视频资源)14:35-15:00自主安排(微信公众号推送益智课程、动手操作、劳动实践等资源)15:00-15:30 线上答疑逸夫小学五年级作息时间表上午9:00—9:20 第一节9:20—9:35 课间休息、音乐欣赏9:35—9:55 第二节9:55—10:00 眼保健操10:00—10:20 体育运动、课间休息10:20—10:40 第三节下午13:00—13:20 课外阅读13:20-13:35 课间休息13:35-14:05 完成作业14:05-14:35 眼保健操、体育运动14:35-15:00 自主安排15:00-15:30 线上答疑。
五年级(5)班课程表
班主任:唐 敏
星期一 星期二 星期三 星期四 星期五
上 午
8:30-8:50 早 操
8:50-9:00
集体 朝会
常规 管理
法制 教育
健康 教育
一周 小结
1 9:05-9:45
语文 数学 数学 语文 科学
2 9:55-10:35 英语 语文 语文 英语 语文 3
10:45-10:50
眼 操
10:50-11:30 数学 体育 科学
数学 数学
4 11:40-12:20
科学辅 导活动
信息 美术 体育
品德 与社会
中 午 12:20-1:10 午 餐
1:10-1:50
午 间 活 动
下 午 1 2:00-2:40
美术
艺术辅 导活动
体育
心里健康(单) 生命安全(双)
英语
2
2:50-2:55 眼 操
2:55-3:35
品德 与社会
体育辅 导活动
声乐
书法辅 导活动 少先队 活动
备注:1、星期一上午8:30集体朝会。
周二至周五8:50各班进行学生个人卫生检查。
2、星期五3:35放学,4:00校车发车,4:00—5:00政治学习。
科 目 星期
时间
午 别。
五年级作息时间
小学五年级,是一个学生成长的关键时期,也是老师充分考验教学能力的重要学段。
五年级学生已经有了基本的自主能力,同时也正处在成长的艰辛时期,正确安排学生的休息休学,对他们成长起着至关重要的作用。
一、早上六点钟起床
早上六点钟起床,让孩子们有足够的时间准备上学。
让孩子们有充足的时间完成清晨的基本准备,包括吃早饭、洗澡等,不要因为拖延而影响孩子的学习。
二、八点半上课
八点半上课,有利于孩子们有效率的学习,也有利于孩子们把大脑中的知识点深入的理解和积累。
学校鼓励学生积极思考、主动提问、勤于思考,让他们有足够的时间在课堂上提出自己的观点和思考,对他们理解知识点、掌握技能以及发展思维能力有着重要作用。
三、上午十点休息
上午十点休息,可以让孩子们稍作休息后,再投入在学习中,保护孩子们的身心发展,提高学习效率。
在这段短暂的时间里,可以鼓励孩子们思考与讨论自己的学习需求,让他们更好的学习。
四、下午三点放学
下午三点放学,保证学生的学习效率,让他们有足够的时间学习,也可以让他们有足够的时间参加课外活动,以放松身心,增强体质,进行他们喜欢的运动和游戏,提供他们健康成长的良好平台。
五、晚上九点半睡觉
晚上九点半睡觉,保证孩子们有充足的睡眠,提高孩子的学习效率和记忆力,对他们的健康也有很大的帮助。
在规定的睡眠时间内,可以让孩子们放松一下,也能保证孩子们每天有充足的睡眠时间,使他们更好的掌握所学内容。
从上面可以看出,小学五年级的作息时间非常重要,影响着学生成长和学习的效果。
因此,学校以及家长都应该对此非常重视,以便让孩子得到良好的成长与发展。
五年级作息表
孩子每天的作息表是影响他们健康、学习和发展的重要因素。
为了确保子子能够有效地利用时间和精力,五年级作息表必须是有计划的,有规律的,有秩序的,有安排的。
一般来说,五年级学生的作息表应如下。
早上7点半,孩子起床,梳理衣着,洗漱完毕,准备吃早餐。
然后,孩子们在8点往学校出发,尽量提前到校,这样可以更安心地完成包装和准备工作。
9点,学校正式上课,孩子们开始沉浸在学习的乐趣中。
下午12点,学校正式放学,孩子们收拾好自己的书包,准备回家。
放学后,孩子们应该把学校的课程认真复习,把各科作业完成,这样可以更有效地提高孩子们各科学习能力。
下午4点,孩子们整理完自己的课程后,可以开展一些有趣的活动来增进他们的社会性,发展他们的爱好,比如运动、艺术、实验或自然学等,丰富他们的生活,发挥孩子们的潜力,培养他们的趣。
晚上7点,孩子们准备洗澡和睡觉,每天早上8点起床,准备开始新的一天。
五年级学生的作息表不仅分配充足的时间,还应当注意充足的睡眠,保证能够充足的休息和放松,这对孩子的身体和心理健康来说尤其重要。
因此,家长和老师要督促孩子们健康的作息规律,确保孩子能够按时睡觉,做好准备,迎接新的一天。
总而言之,五年级作息表是孩子健康、学习和发展的重要保障,家长和老师都要确保孩子们按照这一作息表来生活,为他们的未来做好准备。
逸夫小学延迟开学线上开课五年级课程表
第一周(3月2-6日)
五年级
时间 3.2(周一) 3.3(周二) 3.4(周三) 3.5(周四) 3.6(周五)
上午
9:00—9:20
语文语文语文语文语文古诗三首
(第一课时)
古诗三首
(第二课时)
古诗三首
(第三课时)
祖父的园子
(第一课时)
祖父的园子
(第二课时)9:20—9:35 课间休息、音乐欣赏
9:35—9:55
数学数学数学音乐数学观察物体练习一
第一单元
整理复习
春到沂河
因数与倍数
(第一课时)9:55—10:00 眼保健操
10:00—10:20
体育运动(课间操)、课间休息
室内韵律舞蹈/室内互动运动/室内跨越性练习/室内韵律舞蹈/室内互动运动10:20—10:40
英语道德与法治科学英语综合实践U1 My day-1 读懂彼此的心
物体在水中
是沉还是浮
U1 My day-2 风扇的制作
中
午10:40-13:00
每周一歌、午休
下午13:00—13:20
课外阅读
13:20-13:35 课间休息
13:35-14:05
完成作业
14:05-14:35
眼保健操、体育锻炼
(学校推送健美操、舞蹈等视频资源)
14:35-15:00
自主安排
(微信公众号推送益智课程、动手操作、劳动实践等资源)15:00-15:30 线上答疑
逸夫小学五年级作息时间表
上午
9:00—9:20 第一节
9:20—9:35 课间休息、音乐欣赏9:35—9:55 第二节
9:55—10:00 眼保健操
10:00—10:20 体育运动、课间休息10:20—10:40 第三节
下午
13:00—13:20 课外阅读
13:20-13:35 课间休息
13:35-14:05 完成作业
14:05-14:35 眼保健操、体育运动14:35-15:00 自主安排
15:00-15:30 线上答疑。