Excel 数据库函数条件区域设置详解
- 格式:pptx
- 大小:73.87 KB
- 文档页数:21
利用Excel进行数据表的数据表的条件字段设置数据源设置和行列字段设置利用Excel进行数据表的条件字段设置、数据源设置和行列字段设置Excel是一款功能强大的电子表格软件,可以用于管理和处理大量的数据。
在Excel中,我们可以对数据表进行条件字段设置、数据源设置和行列字段设置,以满足不同的需求。
一、条件字段设置条件字段设置是指根据特定条件对数据进行筛选和分类,以便更好地组织和分析数据。
在Excel中,条件字段设置可以通过筛选和排序功能来实现。
1. 筛选数据Excel提供了强大的筛选功能,可以根据指定的条件,筛选出符合条件的数据。
在Excel的数据表中,选择需要筛选的数据范围,然后点击“数据”菜单中的“筛选”按钮,即可打开筛选功能。
根据需要,在各列头部出现的下拉菜单中选择条件,Excel会自动筛选出符合条件的数据。
2. 排序数据排序数据可以按照某一列或多列的数值大小、字母顺序等进行排序,以便更好地查看和比较数据。
在Excel的数据表中,选择需要排序的数据范围,然后点击“数据”菜单中的“排序”按钮,即可打开排序功能。
根据需要,在排序对话框中选择排序的列和排序方式,点击确定后,Excel会按照选择的条件对数据进行排序。
二、数据源设置数据源设置是指在Excel中连接和管理外部数据源,以便在数据表中使用外部数据。
在Excel中,可以通过“数据”菜单中的“来自其他源”功能来设置数据源。
1. 连接数据库如果需要在Excel中使用数据库中的数据,可以选择“来自其他源”中的“从数据库获取数据”,然后按照引导,设置连接数据库的相关参数,如数据库类型、服务器名称、用户名、密码等。
设置完成后,可以选择需要导入的数据库表或查询进行数据导入。
2. 连接Web数据如果需要在Excel中使用Web上的数据,可以选择“来自其他源”中的“从Web获取数据”,然后输入Web数据的URL地址,按照引导,设置数据导入的相关参数。
设置完成后,可以选择需要导入的数据表进行数据导入。
excel条件公式和条件区域Excel是一款功能强大的电子表格软件,广泛应用于数据处理、分析和管理。
在Excel中,条件公式和条件区域是常用的功能,能够帮助用户根据特定的条件进行数据筛选、计算和显示。
本文将围绕这两个主题展开,介绍它们的作用、用法和注意事项。
一、什么是条件公式和条件区域?条件公式是Excel中的一种函数,它根据指定的条件来判断数据是否满足要求,并返回相应的结果。
常见的条件公式包括IF、SUMIF、COUNTIF等。
通过使用条件公式,用户可以根据不同的条件对数据进行分类、求和、计数等操作,从而实现数据的有效管理和分析。
条件区域是Excel中用于设置条件公式的范围。
用户可以选择要进行条件判断的数据区域,并在条件区域中设置相应的条件公式。
条件区域可以是单个单元格,也可以是多个单元格组成的区域。
通过设定条件区域,用户可以对指定的数据范围进行条件筛选和计算。
二、条件公式的用法和示例条件公式在Excel中的使用非常灵活,可以根据具体的需求进行设置。
下面以IF函数为例,介绍条件公式的基本用法和示例。
IF函数是一种常用的条件公式,用于根据指定的条件来进行逻辑判断,并返回不同的结果。
它的基本语法为:IF(条件, 结果1, 结果2)。
其中,条件是一个逻辑表达式,用于判断数据是否满足要求;结果1和结果2是条件成立和条件不成立时的返回结果。
例如,我们有一列数据A1:A10,现在需要根据这些数据的大小,判断它们是否大于等于5,并返回相应的结果。
可以使用IF函数来实现这个需求。
在B1单元格中输入公式:=IF(A1>=5, "满足", "不满足"),然后拖动填充手柄,将公式应用到B2:B10单元格中。
这样,B列就会显示对应的判断结果。
三、条件区域的设置和操作条件区域的设置是在使用条件公式时进行的,用户可以根据具体的数据范围和条件要求来进行设置。
下面以SUMIF函数为例,介绍条件区域的设置和操作。
如何在Excel中使用数据表来进行数据表的数据源设置和字段设置和样式设置和条件判断和值设置Excel中使用数据表进行数据源设置、字段设置、样式设置、条件判断和值设置Excel是一款广泛应用于数据处理和分析的电子表格软件。
在Excel 中,利用数据表可方便地进行数据源设置、字段设置、样式设置、条件判断和值设置。
本文将详细介绍如何在Excel中使用数据表进行这些操作。
一、数据源设置在Excel中,数据源是指数据表所对应的数据来源。
在Excel的数据选项卡中,可以通过导入外部数据、连接数据源、查询数据、从文本导入等方式设置数据表的数据源。
1. 导入外部数据:可以从其他Excel文件、Access数据库、文本文件和Web数据等导入数据,并将其作为数据表的数据源。
2. 连接数据源:可以通过ODBC、OLE DB等技术与各种数据库进行数据连接,将数据库中的数据作为数据表的数据源。
3. 查询数据:可以通过Excel的查询工具,如查询向导、查询编辑器等,从数据源中查询所需的数据,并将查询结果导入数据表。
4. 从文本导入:可以从文本文件中选择需要导入的数据,并通过设置字段分隔符等选项,将其导入数据表。
通过以上方式,可以根据实际需求设置数据表的数据源,确保数据的准确性和完整性。
二、字段设置字段是数据表中具体数据的列标题,用于表示数据的不同属性。
在Excel中,可以通过数据选项卡中的工具和命令设置数据表的字段。
1. 添加字段:在数据表中,可以点击“添加字段”按钮或使用快捷键Ctrl + T,添加新的字段。
可以根据需要设置字段名称、数据类型、格式等属性。
2. 编辑字段:在数据表中,可以选中字段名称并右击,选择“编辑字段”,对字段的名称、数据类型、格式等进行修改。
3. 删除字段:在数据表中,可以选中字段名称并右击,选择“删除字段”,删除不再需要的字段。
通过以上操作,可以灵活地设置数据表的字段,以便于对数据进行统计、排序、筛选等操作。
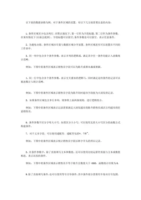
以下面的数据表格为例,对于条件区域的设置,有以下几方面需要注意的内容:1,条件区域至少包含两行,在默认情况下,第一行作为字段标题,第二行作为条件参数。
在某些情况下(后面会提到),字段标题可以留空;条件参数也可以留空,表示任意条件。
2,为避免出错,条件区域应尽量与数据区域分开放置,条件区域甚至可以放置在不同的工作表中。
3,同一列中包含多个条件参数,表示并列的逻辑或,满足其中任一条件均能计入函数统计范畴。
例如:下图中的条件区域表示销售员字段可以为陈升或林木森或秋颖。
4,同一行中包含多个条件参数,表示交叉叠加的逻辑与,同时满足这些条件的记录可以被函数计入统计范畴。
例如:下图中的条件区域表示销售员字段为陈升同时超市字段值为大润发的记录。
5,如果条件区域包含多行多列,则参照上面两条规则,进行逻辑组合。
例如:下图中的条件区域表示记录需要满足大润发超市的陈升销售员或沃尔玛超市的任意销售员。
6,条件参数不区分字母大小写。
如需区分大小写,可以使用支持大小写区分的函数公式构建条件。
7,对于文本字段,可以使用通配符,通配符包括*、?和~。
例如:下图中的条件区域表示统计销售员字段以林字开头的所以记录。
8,在条件参数中,除了直接填写文本和数值,还可以使用比较运算符直接与文本或数值相连,表示比较的条件。
例如:下图中的条件区域表示销售员不等于陈升且数量大于4000,函数统计结果为6。
9,除了直接填写条件,也可以使用等号引导条件,其中条件部分需要用半角双引号包围。
例如:下图中的条件区域显示了其中可以输入的条件。
10,条件参数还可以使用公式(上面那种还不能算作真正的公式)。
当使用公式作为条件时,字段标题必须留空或使用其他数据表中不存在的标题。
条件公式必须是进行逻辑判断的公式。
11,条件参数的公式中不能直接引用字段标题,当需要引用整个字段时,可以使用第一条记录所在单元格作为引用,且必须使用相对引用方式。
例如:下图中的条件区域显示了其中可以输入的条件公式。
Excel中的条件函数使用技巧及实用案例分享Excel是一款功能强大的电子表格软件,广泛应用于各个行业和领域。
在Excel中,条件函数是一种常用的功能,它可以根据指定的条件返回相应的结果。
在本文中,我们将介绍Excel中的条件函数使用技巧,并分享一些实用的案例。
一、IF函数的使用技巧IF函数是Excel中最基本的条件函数之一,它的结构如下:=IF(条件, 值1, 值2)1. 嵌套IF函数:当需要根据多个条件判断时,可以使用嵌套IF函数。
例如,我们需要根据销售额的不同区间给予不同的奖金,可以使用嵌套IF函数来实现:=IF(销售额>=100000, "奖励10000元", IF(销售额>=50000, "奖励5000元", IF(销售额>=10000, "奖励1000元", "未获得奖励")))2. 使用IF函数处理错误值:当某些单元格中存在错误值时,可以使用IF函数将错误值替换为指定的结果。
例如,我们需要对某列数据进行求和,但是其中存在若干错误值,可以使用IF函数排除错误值后再进行求和:=SUM(IF(ISNUMBER(数据范围), 数据范围, 0))二、AND函数和OR函数的使用技巧AND函数和OR函数是Excel中用于多条件判断的函数,它们分别表示与关系和或关系。
1. AND函数:AND函数返回的结果为TRUE或FALSE,当所有条件均为TRUE时,返回TRUE;当至少一个条件为FALSE时,返回FALSE。
例如,我们需要判断某学生的数学成绩和英语成绩均大于80分才能获得奖励,可以使用AND函数进行判断:=AND(数学成绩>80, 英语成绩>80)2. OR函数:OR函数返回的结果为TRUE或FALSE,当至少一个条件为TRUE时,返回TRUE;当所有条件均为FALSE时,返回FALSE。
利用Excel进行数据表的数据表的条件布局字段设置数据源设置行列字段设置值字段设置和样式设置利用Excel进行数据表的条件布局字段设置数据源设置行列字段设置值字段设置和样式设置条件布局在Excel中,利用条件布局可以根据数据的不同要求进行灵活的布局设置。
通过条件布局,我们可以根据数据的特点自动进行格式化和显示。
具体步骤如下:1. 打开Excel,并选中要设置条件布局的数据表。
2. 在顶部菜单栏中选择“开始”,然后在“样式”组中点击“条件格式”。
3. 在弹出的条件格式窗口中,可以选择不同的条件格式化规则,比如单元格值的大小、颜色、图标等。
选择适合你数据的条件格式化规则。
4. 在设置好条件格式化规则后,点击“确定”即可完成条件布局的设置。
字段设置在Excel中,字段设置是指对数据表中的各个字段进行个性化的设置,包括字段的名称、格式、宽度等。
下面是字段设置的具体方法:1. 选中数据表中的某一列或某几列。
2. 在顶部菜单栏中选择“开始”,然后在“单元格”组中点击“格式”。
3. 在弹出的格式窗口中,可以设置字段的格式化方式,比如数字、文本、日期等。
4. 可以进一步设置字段的对齐方式、字体、边框等。
5. 设置好字段的格式后,点击“确定”即可完成字段设置。
数据源设置在Excel中,数据源设置是指将外部数据源的数据导入到Excel中,并进行进一步的处理和分析。
下面是数据源设置的具体方法:1. 在Excel中选择“数据”选项卡,在“获取外部数据”组中点击“从其他数据源”。
2. 在弹出的向导中选择对应的外部数据源,比如文本文件、数据库等。
3. 根据具体的外部数据源类型进行设置,比如选择对应的文件或数据库的路径、用户名、密码等。
4. 设置好数据源后,点击“确定”即可将外部数据源的数据导入到Excel中。
行列字段设置在Excel中,行列字段设置是指对数据表中的行和列进行调整和设置,以满足数据展示和分析的要求。
下面是行列字段设置的具体方法:1. 选中需要进行行列字段设置的部分或全部数据。
利用Excel进行数据表的数据表的条件行列字段设置Excel是一款功能强大、广泛使用的电子表格软件,可以帮助我们管理和处理各种数据。
在Excel中,我们可以使用条件行列字段设置来筛选和显示我们所需的数据表。
一、什么是条件行列字段设置条件行列字段设置是指在Excel数据表中,通过预先定义的条件来过滤和展示特定数据的行、列、字段。
通过设定条件,我们可以很方便地筛选数据,快速找到所需的信息。
二、设置条件行列字段的步骤1. 打开Excel并导入数据表在Excel中创建一个新的工作簿或打开一个已有的工作簿,并导入需要进行条件行列字段设置的数据表。
2. 选择数据表范围选中需要设置条件的数据表范围。
可以通过鼠标拖动选中或者使用Ctrl键+鼠标点击进行多选。
3. 进入条件行列字段设置对话框点击Excel菜单栏中的“数据”选项,然后在数据工具组中选择“条件”命令。
点击后会弹出条件行列字段设置对话框。
4. 设置条件在条件行列字段设置对话框中,我们可以设置条件表达式、条件值、操作符等参数来进行筛选。
4.1 条件表达式条件表达式是根据我们所需的条件来定义的逻辑表达式。
可以使用运算符(如大于、小于等)、单元格引用等实现。
4.2 条件值条件值是用于对条件表达式进行比较的值。
可以手动输入、选择单元格引用,或者是通过函数计算得出。
4.3 操作符操作符定义了条件表达式与条件值之间的比较关系。
可以选择大于、小于、等于等不同的操作符。
5. 设置格式我们还可以对符合条件的数据进行格式化设置,以便更好地区分和展示。
例如,可以通过设置字体、填充颜色等方式来强调或标记特定数据。
6. 应用条件设置设置好条件后,点击确认或应用按钮,Excel会根据条件进行筛选和显示数据。
三、应用场景举例1. 筛选特定条件的数据通过条件行列字段设置,我们可以根据所设定的条件来筛选和显示特定条件的数据。
例如,在一个销售数据表中,我们可以设置条件为“单位销售额>1000”,然后将符合条件的数据行显示出来,便于我们分析高额销售额的业绩。
如何使用Excel进行数据的表字段值设置条件设置在Excel中,表字段值的条件设置是一项重要的功能,它可以帮助我们对数据进行筛选、排序和计算等操作。
在本文中,我们将介绍如何使用Excel进行数据的表字段值设置条件设置。
一、什么是表字段值设置条件设置表字段值设置条件设置是指在Excel中,我们可以根据特定的条件对数据进行筛选和计算的操作。
通过设置条件,我们可以实现按照一定规则对数据进行筛选和排序,从而快速获取我们所需的数据。
二、表字段值设置条件设置的步骤1. 打开Excel,并导入需要进行条件设置的数据表。
2. 在需要进行条件设置的列上,选中第一个单元格。
3. 在Excel的菜单栏中选择“数据”,然后再选择“排序与筛选”,在下拉菜单中选择“高级”选项。
4. 在弹出的“高级筛选”对话框中,选择相应的“条件列表区域”和“筛选区域”。
5. 在“条件列表区域”中输入所需的条件,可以设置多个条件。
6. 根据需要选择“筛选结果复制到其他位置”或“筛选结果原地替换”选项。
7. 点击“确定”按钮完成表字段值设置条件设置。
三、常用的表字段值设置条件1. 等于:表示所选字段的值等于指定条件的值。
例如,设置“等于10”表示筛选出字段值等于10的数据。
2. 大于:表示所选字段的值大于指定条件的值。
例如,设置“大于10”表示筛选出字段值大于10的数据。
3. 小于:表示所选字段的值小于指定条件的值。
例如,设置“小于10”表示筛选出字段值小于10的数据。
4. 包含:表示所选字段的值包含指定条件的值。
例如,设置“包含abc”表示筛选出字段值中包含有abc的数据。
5. 不等于:表示所选字段的值不等于指定条件的值。
例如,设置“不等于10”表示筛选出字段值不等于10的数据。
四、表字段值设置条件设置的实际应用表字段值设置条件设置在实际工作中有着广泛的应用。
下面以一个销售数据表为例,介绍其实际应用。
假设我们有一个销售数据表,包含了产品名称、销售额和销售数量等字段。
如何使用Excel进行数据表的数据表的条件数据源和行列字段设置如何使用Excel进行数据表的条件数据源和行列字段设置在Excel中,数据表是一种非常有用的工具,可以帮助我们有效地管理和分析数据。
为了让数据表更加灵活和智能,我们可以使用条件数据源和行列字段设置来进行进一步的操作和配置。
本文将介绍如何在Excel中使用条件数据源和行列字段设置来创建和优化数据表。
一、条件数据源的设置条件数据源可以根据预设条件来筛选数据,在数据表中只显示符合条件的数据。
下面是设置条件数据源的步骤:1. 打开Excel并选中需要创建数据表的区域。
2. 在功能区中找到“数据”选项卡,并点击“高级”选项。
3. 在弹出的“高级筛选”对话框中,选择“复制到其他位置”选项并指定目标区域,这个目标区域将用于存放筛选后的数据。
4. 在条件区域中输入筛选条件。
条件区域的格式为:列标题+条件符号+条件值,多个条件之间使用“与”或“或”连接。
5. 点击“确定”按钮,Excel会根据指定的条件筛选数据并将筛选结果复制到目标区域。
二、行列字段的设置行列字段设置可以让我们自定义数据表的显示方式,按照需求对数据进行分类和汇总。
下面是设置行列字段的步骤:1. 打开Excel并选中数据表区域。
2. 在功能区中找到“数据”选项卡,并点击“数据工具”下的“数据分析”选项。
3. 在弹出的“数据分析”对话框中,选择“透视表和透视图向导”选项,并点击“下一步”按钮。
4. 在第一个步骤“选择数据源”中,确认数据表区域的范围,并选择数据源来自于Excel表格或外部数据库。
5. 在第二个步骤“透视表布局”中,选择需要设置为行或列的字段,并将其拖动到相应的区域。
可以根据需要添加或删除字段,并调整字段的顺序和层级关系。
6. 在第三个步骤“透视表选项”中,可以对透视表的样式、排序、汇总方式等进行进一步的设置和调整。
7. 点击“完成”按钮,Excel会根据设置的行列字段生成透视表,并将其显示在新的工作表中。
excel中满足多个条件的区域设置Excel是一款功能强大的电子表格软件,广泛应用于数据分析、统计和管理等领域。
在Excel中,我们经常需要根据特定的条件来筛选和设置区域。
本文将介绍如何在Excel中满足多个条件的区域设置。
首先,我们需要明确满足多个条件的区域设置的目的。
通常情况下,我们希望根据多个条件来筛选和设置数据,以便更好地进行数据分析和统计。
例如,我们可能需要找出某个地区、某个时间段内销售额超过一定数值的产品。
在Excel中,我们可以使用“高级筛选”功能来实现满足多个条件的区域设置。
具体操作如下:首先,选中需要筛选的数据区域。
在Excel中,我们通常将数据存储在一个表格中,每一列代表一个字段,每一行代表一条记录。
选中需要筛选的数据区域后,点击“数据”选项卡中的“高级”按钮。
接下来,在弹出的“高级筛选”对话框中,选择“复制到其他位置”选项,并在“条件区域”中输入条件的范围。
条件区域是一个独立的区域,其中每一列代表一个条件,每一行代表一个条件的取值。
在条件区域中,我们可以设置多个条件,每个条件可以是等于、大于、小于等关系。
然后,在“复制到”区域中选择一个空白单元格作为结果的起始位置。
这个区域将用于存储满足条件的数据。
在“高级筛选”对话框中,我们还可以选择是否将筛选结果复制到其他工作表中。
最后,点击“确定”按钮,Excel将根据我们设置的条件来筛选数据,并将满足条件的数据复制到指定的位置。
我们可以根据需要对筛选结果进行进一步的分析和统计。
除了“高级筛选”功能,Excel还提供了其他一些功能来满足多个条件的区域设置。
例如,我们可以使用“条件格式”功能来根据条件对数据进行格式化。
在“条件格式”对话框中,我们可以设置多个条件,并为每个条件指定不同的格式,以便更直观地显示满足条件的数据。
此外,Excel还提供了“数据透视表”功能,可以根据多个条件对数据进行透视分析。
在“数据透视表”中,我们可以选择需要分析的字段和条件,并根据需要进行数据汇总和计算。
如何使用Excel进行数据表的数据表的条件字段设置如何使用Excel进行数据表的条件字段设置Excel是一款功能强大的电子表格软件,可以用于管理和分析数据。
在Excel中,条件字段设置是一种非常常见和有用的操作,可以根据某些条件自动筛选和显示数据。
本文将介绍如何使用Excel进行数据表的条件字段设置。
一、什么是条件字段设置条件字段设置是指在数据表中创建条件,根据这些条件对数据进行筛选和显示。
通过条件字段设置,我们可以快速定位和查看符合某些条件的数据,提高数据处理的效率。
二、如何进行条件字段设置下面将详细介绍在Excel中进行条件字段设置的步骤:1. 打开Excel并导入数据表首先,打开Excel软件。
然后,导入包含数据的工作表。
可以通过“文件”菜单中的“打开”选项来打开已有的工作表,或者使用“新建”选项创建一个新的工作表。
2. 选择需要设置条件字段的数据范围在Excel中,数据一般以表格的形式呈现,每一列代表一个字段,每一行代表一条记录。
在设置条件字段之前,需要先选择需要设置条件字段的数据范围。
可以通过点击表格左上角的方框来选择整个数据范围,或者按住鼠标拖动来选择特定的数据范围。
3. 进入“数据”选项卡在Excel的菜单栏中,点击“数据”选项卡,进入数据处理相关的功能区。
4. 点击“条件字段设置”按钮在“数据”选项卡的功能区中,可以看到一个名为“条件字段设置”的按钮,点击该按钮。
5. 设置条件字段在“条件字段设置”对话框中,可以输入需要设置的条件字段和相应的条件。
根据实际需求,可以设置多个条件字段。
常用的条件包括等于、不等于、大于、小于、包含等。
6. 确定条件字段设置设置完条件字段后,点击对话框中的“确定”按钮,Excel会根据条件字段自动筛选并显示符合条件的数据。
筛选的结果将显示在原有数据表的基础上,或者可以选择将筛选结果放在新的工作表中。
三、条件字段设置的注意事项在进行条件字段设置时,需要注意以下几点:1. 条件字段设置是针对整个数据表的,对所有数据都会生效。
如何使用Excel进行数据表的数据条件设置使用Excel进行数据表的数据条件设置Excel是一款非常强大的电子表格软件,它不仅可以用来处理数据,还可以进行数据的条件设置。
数据条件设置可以帮助我们筛选和分析数据,从而更好地利用数据。
本文将介绍如何使用Excel进行数据表的数据条件设置。
一、什么是数据条件设置数据条件设置,又称数据筛选,是通过设定条件来筛选出符合条件的数据。
通过设置条件,我们可以根据特定的要求快速定位、筛选出所需的数据,而不必手动逐行查找。
二、进行数据表的数据条件设置的步骤在Excel中进行数据条件设置,一般包括以下几个步骤:1. 打开Excel并导入数据表首先,打开Excel软件。
在Excel的工作簿中,导入您需要进行数据条件设置的数据表。
导入数据表的方式有多种,您可以通过直接输入数据、从外部数据源导入数据、导入已有的Excel文件等方式进行。
2. 选中需要设置条件的数据范围在导入数据表后,根据需要设置条件的数据范围,选择对应的数据区域。
你可以通过鼠标拖拽的方式选择一个矩形区域,也可以按住Ctrl 键选择多个离散的区域。
3. 打开“数据”选项卡并选择“筛选”在Excel的导航栏中,点击“数据”选项卡。
在“数据”选项卡中,可以看到“筛选”按钮,点击它将打开筛选面板。
4. 设置条件在筛选面板中,可以根据具体需求设置条件。
Excel提供了多种条件设置方式,包括等于、大于、小于、包含、不包含等。
您可以根据实际情况选择适合的条件。
5. 应用条件设置设置好条件后,点击“确定”按钮来应用条件设置。
Excel将根据条件筛选出符合要求的数据,并将它们显示在当前的工作表中。
三、数据条件设置的常见应用场景数据条件设置在实际的数据分析工作中具有广泛的应用。
以下是一些常见的应用场景:1. 筛选特定条件下的数据例如,在一张销售数据表中,我们可能需要筛选出某个地区的销售额超过10000的产品信息。
通过设置条件,我们可以迅速准确地找到符合要求的数据。
Excel中的数据表的数据表的条件值字段和样式设置技巧Excel中的数据表的条件值字段和样式设置技巧数据表在Excel中是一种非常有用的工具,它能够让我们快速而方便地对数据进行管理和分析。
数据表中的条件值字段和样式设置是使数据表更加直观和易于理解的重要技巧。
本文将介绍一些在Excel中设置数据表的条件值字段和样式的技巧,帮助读者更好地使用Excel进行数据处理。
一、条件值字段设置技巧1. 条件格式设置条件格式是Excel中强大的功能之一,它可以根据事先设定的条件在数据表中进行标记或显示,帮助用户更好地理解数据。
以下是一些条件格式设置的技巧:(1)使用颜色标记:可以根据数值大小或特定条件设置不同的颜色,如设置较大的数值为红色,较小的数值为绿色,以便更快地看出数据的差异。
(2)使用图标集标记:可以根据数据的大小或变化趋势,在数据表中使用不同的图标表示,如使用箭头图标表示数据的增加或减少。
(3)使用数据条标记:可以使用数据条对比数据的大小,较大的数据使用较长的数据条,较小的数据使用较短的数据条,以便更直观地比较数据的差异。
2. 条件函数设置条件函数是Excel中用于判断特定条件是否满足的函数,通过设置条件函数可以在数据表中进行筛选和排序。
以下是一些常用的条件函数设置技巧:(1)SUMIF函数:可以根据指定的条件对数据表中的数值进行求和,如对某一列的数值进行求和,仅获取满足特定条件的数值。
(2)COUNTIF函数:可以根据指定的条件对数据表中的数值进行计数,如计算某一列中满足特定条件的数值个数。
(3)AVERAGEIF函数:可以根据指定的条件对数据表中的数值进行平均值计算,如计算某一列中满足特定条件的数值的平均值。
二、样式设置技巧1. 单元格样式设置单元格样式对于数据表的呈现非常重要,它可以使数据表更加美观和易于读取。
以下是一些单元格样式设置的技巧:(1)字体设置:在Excel中,可以设置单元格中字体的类型、大小和颜色,以及是否加粗、倾斜或下划线。
如何使用Excel进行数据表的数据表的条件值字段设置在Excel中,数据表的条件值字段设置是一项重要的功能,它允许我们根据特定条件对数据进行筛选和分析。
本文将介绍如何使用Excel 进行数据表的条件值字段设置,以满足我们对数据的需求。
一、打开Excel并准备数据首先,打开Excel并准备待处理的数据表。
可以手动输入数据,也可以通过复制粘贴的方式将数据导入Excel中。
确保数据的结构和格式正确无误。
二、创建条件值字段1.选中数据表在Excel中,选中需要设置条件值字段的数据表。
2.进入数据选项卡点击Excel顶部的数据选项卡,进入数据操作和数据分析相关的功能区。
3.点击筛选在数据选项卡中,点击“筛选”按钮,弹出筛选选项。
4.设置条件在弹出的筛选选项中,选择“自定义”或“高级”,进入条件值字段设置界面。
5.设置条件属性在条件值字段设置界面中,可以设置字段的条件属性,如等于、大于、小于、包含等。
选择适当的属性,并输入相应的数值或文本。
6.添加多个条件如果需要添加多个条件,可以点击“添加条件”按钮,继续设置相应的条件属性和数值或文本。
7.确定条件设置完成条件值字段的设置后,点击确定按钮,使设置生效。
三、应用条件值字段1.筛选数据设置完条件值字段后,Excel会自动根据条件筛选数据。
可以通过筛选按钮的下拉菜单选择“筛选”或“高级筛选”,以便查看符合条件的数据。
2.数据分析通过条件值字段设置,可以方便地对数据进行分析。
在数据表中,可以使用函数、公式或透视表等工具,对符合条件的数据进行统计、计算或汇总。
四、更新和调整条件值字段1.编辑条件如果需要修改已有的条件值字段设置,可以选择数据表中已有的条件,再次进入条件值字段设置界面进行编辑。
2.删除条件如果需要删除条件值字段设置,可以在条件值字段设置界面中选择相应的条件,点击“删除”按钮。
3.增加条件如果需要增加新的条件值字段,可以在条件值字段设置界面中点击“添加条件”按钮,设置新的条件属性和数值或文本。
excel条件区间公式Excel 条件区间公式在数据处理中那可真是个“大宝贝”!咱们先来说说啥是条件区间公式。
比如说,在一张成绩表中,你想要根据分数的不同区间来给学生评定等级。
分数在 90 分及以上就是“优秀”,80 - 89 分是“良好”,60 - 79分是“及格”,60 分以下就是“不及格”。
这时候,条件区间公式就派上用场啦。
咱们常用的条件区间公式就是 IF 函数。
就拿刚刚说的成绩评定等级的例子,公式可以写成这样:=IF(A1>=90,"优秀",IF(A1>=80,"良好",IF(A1>=60,"及格","不及格"))) 。
这里的 A1 就是分数所在的单元格。
我记得之前在处理公司员工绩效数据的时候,就用到了这个条件区间公式。
那是一个让人头疼的数据表,密密麻麻的全是各种绩效得分。
领导要求快速根据得分情况划分出不同的绩效等级,并且要在短时间内整理好报告。
当时我看着那堆数据,心里直发怵。
但一想到可以用条件区间公式来解决,瞬间又有了信心。
我全神贯注地在 Excel 表格里输入公式,眼睛紧紧盯着屏幕,生怕出错。
每输入一个字符,都感觉像是在攻克一个小难关。
当我按下回车键,看到数据按照设定的区间准确地显示出对应的等级时,那种成就感简直无法形容!就好像在黑暗中摸索了好久,突然看到了一束光。
除了 IF 函数,还有 VLOOKUP 函数也能实现类似的效果。
比如,你有一个价格区间表,根据不同的销售数量确定对应的折扣价格。
通过 VLOOKUP 函数就能快速找到对应的价格。
另外,COUNTIFS 和 SUMIFS 函数在处理条件区间统计和求和时也是非常实用的。
比如说,要统计某个分数区间内的人数,或者计算某个区间内数值的总和。
总之,Excel 条件区间公式就像是一把神奇的钥匙,能帮我们打开数据处理的方便之门。
只要熟练掌握,就能在面对各种数据难题时游刃有余,节省大量的时间和精力。
如何使用Excel进行数据表的数据表的条件值字段设置样式设置条件排序和筛选如何使用Excel进行数据表的条件值字段设置样式设置条件排序和筛选Excel是一款功能强大的电子表格软件,广泛应用于数据处理和分析的场景中。
在Excel中,我们可以通过条件值、字段设置、样式设置以及条件排序和筛选等功能,对数据表进行灵活有效的操作和管理。
本文将详细介绍如何使用Excel进行这些操作。
一、条件值字段设置条件值字段设置是根据一定的条件对数据表中的数值进行分类和标识,使数据表更加直观和易于分析。
以下是一些常用的条件值字段设置操作:1. 条件格式设置条件格式设置是Excel中常用的一个功能,可以根据设定的条件对选定的单元格进行颜色填充、字体加粗等操作,以突出显示符合条件的数据。
操作步骤如下:(1)选中需要设置条件格式的数据范围;(2)在Excel的菜单栏中点击“开始”选项卡,找到“条件格式”按钮,点击后弹出条件格式设置的选项;(3)在条件格式设置中选择适当的条件和设置参数,比如大于、小于、等于等操作符,并设定相应的数值;(4)点击确定,即可完成条件格式设置。
2. 数据验证数据验证功能可以限制用户输入的范围和数据类型,防止数据表出现错误或者无效的数据。
操作步骤如下:(1)选中需要进行数据验证的单元格或者数据范围;(2)在Excel的菜单栏中点击“数据”选项卡,找到“数据验证”按钮;(3)在数据验证对话框中选择适当的验证条件和设置参数,比如整数、小数、日期、文本等,并设定合适的范围;(4)点击确定,即可完成数据验证设置。
二、样式设置样式设置是为了美化数据表,提高数据表的可读性和可视性。
以下是一些常用的样式设置操作:1. 单元格样式设置单元格样式设置可以调整文字大小、字体样式、颜色填充等因素,使数据表更加美观。
操作步骤如下:(1)选中需要进行样式设置的单元格或者数据范围;(2)在Excel的菜单栏中点击“开始”选项卡,找到“样式”按钮,点击后弹出样式设置的选项;(3)在样式设置中选择合适的样式,比如宋体、加粗、斜体等,并可以调整文字大小和颜色填充;(4)点击确定,即可完成样式设置。
excel 条件区域范围Excel条件区域是一种非常实用的功能,它可以根据特定的条件来筛选和提取数据。
通过使用条件区域,我们可以轻松地对大量数据进行分类、排序和统计分析。
本文将介绍Excel条件区域的用法和一些注意事项。
一、什么是Excel条件区域?Excel条件区域是一种通过设置条件来筛选数据的功能。
它可以根据指定的条件,从一个或多个数据范围中提取满足条件的数据。
通过使用条件区域,我们可以快速地找到我们所需要的数据,而不必手动筛选和查找。
二、如何使用Excel条件区域?1. 首先,我们需要选择一个数据范围,作为条件区域的基础。
这个数据范围可以是一个单独的列,也可以是多个列组成的表格。
2. 然后,我们需要在条件区域中设置筛选条件。
条件可以是简单的比较操作,如等于、大于、小于等,也可以是复杂的逻辑表达式。
3. 接下来,我们需要将条件区域应用到需要筛选的数据范围上。
这可以通过选择数据范围,然后点击"数据"选项卡中的"筛选"按钮来实现。
4. 一旦条件区域应用到数据范围上,Excel会自动根据条件来筛选数据。
满足条件的数据会被保留,不满足条件的数据会被隐藏起来。
5. 如果我们需要修改筛选条件,只需修改条件区域中的值即可。
Excel会自动根据新的条件重新筛选数据。
三、Excel条件区域的注意事项1. 在使用条件区域的过程中,我们需要注意一些细节。
首先,条件区域必须与要筛选的数据范围在同一个工作表中。
2. 其次,条件区域的列数必须与数据范围的列数相同。
否则,Excel 无法正确识别条件区域和数据范围之间的对应关系。
3. 此外,条件区域和数据范围之间不能有任何空行或空列。
这会导致筛选结果不准确。
4. 最后,条件区域中的条件不能包含公式。
如果我们需要使用公式来设置条件,可以先将公式计算出结果,然后将结果复制到条件区域中。
四、Excel条件区域的实际应用Excel条件区域可以应用于各种场景,下面是一些常见的应用案例:1. 筛选某个日期范围内的数据。