企业购进固定资产的账务处理方法
- 格式:docx
- 大小:16.85 KB
- 文档页数:2
财会实操-企业购买二手固定资产的账务处理
1、购入旧的固定资产,按购买时的实际成本作为原始价值入账,不考虑以前计提折旧情况,做以下分录处理:
固定资产购入当月时:
借:固定资产(包括买价、相关税费、运输费、装卸费、安装费等)
贷:银行存款
2、当月不计提折旧,次月开始计提折旧;当月减少仍提折旧,次月不提折旧,做以下分录处理:
借:制造费用/管理费用等
贷:累计折旧
二手固定资产的折旧年限如何确定?
对于企业购买二手固定资产的折旧年限,可以以购入价加上相关支出作为固定资产的计税成本,再以固定资产的类别确认折旧年限。
根据《企业会计准则第4号——固定资产》相关规定:
一、外购固定资产的成本,包括购买价款、相关税费、使固定资产达到预定可使用状态前所发生的可归属于该项资产的运输费、装卸费、安装费和专业人员服务费等。
二、企业应当对所有固定资产计提折旧,但除了已提足折旧仍继续使用的固定资产和单独计价入账的土地外。
根据《中华人民共和国企业所得税法实施条例》相关规定:
一、外购的规定资产,其计税基础为购买价款和支付的相关税费以及直接归属于使该资产达到预定用途发生的其他支出。
二、固定资产计算折旧的最低年限(除国务院财政、税务主管部门另有规定外):
1.房屋、建筑物,为20年;
2、飞机、火车、轮船、机器、机械和其他生产设备,
为10年;
3、与生产经营活动有关的器具、工具、
家具等,为5年;
4、飞机、火车、轮船以外的运输工具,为5年;
5、电子设备,为5年。
怎样处理固定资产的账务怎样处理固定资产的账务⼀、本科⽬核算企业持有的固定资产原价。
建造承包商的临时设施,以及企业购置计算机硬件所附带的、未单独计价的软件,也通过本科⽬核算。
⼆、本科⽬可按固定资产类别和项⽬进⾏明细核算。
融资租⼊的固定资产,可在本科⽬设置“融资租⼊固定资产”明细科⽬。
三、固定资产的主要账务处理。
(⼀)企业购⼊不需要安装的固定资产,按应计⼊固定资产成本的⾦额,借记本科⽬,贷记“银⾏存款”等科⽬。
购⼊需要安装的固定资产,先记⼊“在建⼯程”科⽬,达到预定可使⽤状态时再转⼊本科⽬。
购⼊固定资产超过正常信⽤条件延期⽀付价款、实质上具有融资性质的,按应付购买价款的现值,借记本科⽬或“在建⼯程”科⽬,按应⽀付的⾦额,贷记“长期应付款”科⽬,按其差额,借记“未确认融资费⽤”科⽬。
(⼆)⾃⾏建造达到预定可使⽤状态的固定资产,借记本科⽬,贷记“在建⼯程”科⽬。
已达到预定可使⽤状态、但尚未办理竣⼯决算⼿续的固定资产,应按估计价值⼊账,待确定实际成本后再进⾏调整。
(三)融资租⼊的固定资产,在租赁期开始⽇,按应计⼊固定资产成本的⾦额(租赁开始⽇租赁资产公允价值与最低租赁付款额现值两者中较低者,加上初始直接费⽤),借记本科⽬或“在建⼯程”科⽬,按最低租赁付款额,贷记“长期应付款”科⽬,按发⽣的初始直接费⽤,贷记“银⾏存款”等科⽬,按其差额,借记“未确认融资费⽤”科⽬。
租赁期届满,企业取得该项固定资产所有权的,应将该项固定资产从“融资租⼊固定资产”明细科⽬转⼊有关明细科⽬。
(四)固定资产存在弃置义务的,应在取得固定资产时,按预计弃置费⽤的现值,借记本科⽬,贷记“预计负债”科⽬。
在该项固定资产的使⽤寿命内,计算确定各期应负担的利息费⽤,借记“财务费⽤”科⽬,贷记“预计负债”科⽬。
(五)处置固定资产时,按该项固定资产账⾯价值,借记“固定资产清理”科⽬,按已提的累计折旧,借记“累计折旧”科⽬,按其账⾯原价,贷记本科⽬。
低于5000元的固定资产账务处理一、引言固定资产是企业经营活动所需而投入的长期使用的物品,具有一定价值且预期使用期限超过一年。
在企业的经营过程中,固定资产的购买、使用和处置是一个重要的环节,对固定资产的账务处理需要严格规范和有效管理。
而对于价值低于5000元的固定资产,其账务处理较为特殊,本文将围绕低于5000元的固定资产账务处理展开讨论。
二、购置低于5000元的固定资产在购置低于5000元的固定资产时,应当按照企业内部的购置流程进行操作。
一般情况下,低于5000元的固定资产可以按照常规的采购流程进行购置,包括物品需求申请、采购计划编制、供应商选择、采购合同签订等环节。
企业应当建立健全固定资产购置的审批制度,确保采购的固定资产符合企业的实际需求,并且具备合适的品质和性能。
三、低于5000元的固定资产入账处理对于低于5000元的固定资产,其入账处理可以参照以下方法之一进行。
1. 直接费用入账法根据企业的资产管理规定,低于5000元的固定资产可以直接按照费用入账处理,不纳入固定资产的账面价值中。
具体操作上,可以通过编制相应的费用凭证或者直接记入其他费用科目中,以便后续核算和分析。
2. 即时入账法将低于5000元的固定资产即时入账,列入固定资产的清册中,但不计提折旧。
该方法适用于固定资产的价值虽然不高,但是具备一定的使用价值,并且预计将在一定期限内使用完毕,属于企业正常经营活动中不可或缺的一部分。
3. 将低于5000元的固定资产置于库存中低于5000元的固定资产也可以视为一种库存物品,而不进行入账。
企业在需要使用这些固定资产时,再从库存中取出,并按照固定资产入账的相应规定进行处理。
这种方法在企业的固定资产规模较小,且需要频繁调整和更新固定资产配置时比较适用。
四、低于5000元的固定资产的使用与处置对于已经入账的低于5000元的固定资产,企业应当按照实际使用情况对其进行管理和核算。
1. 使用管理低于5000元的固定资产同样需要进行定期的保养和维护,以确保其正常使用和良好状态。
固定资产购入业务怎么核算固定资产购入业务怎么核算固定资产购入业务的核算,主要是反映固定资产增加的业务。
现以机器设备为例说明购进固定资产业务的会计处理。
企业购入的机器设备中,有的不需要安装即可投入生产使用,有的则需要安装、调试后才能投入生产使用。
如果购入的是不需要安装的设备,应按购入时的实际成本(即原始价值)入账,实际成本包括买价、运杂费、包装费、交纳的有关税金等;如果购入的是需要安装的设备,则应通过“在建工程”账户核算其安装工程成本,将其购进时支付的买价、运杂费、包装费以及安装时发生的安装费记入“在建工程”账户的借方。
当安装工程达到预定可使用状态时,再按安装工程的全部支出(即实际成本),从“在建工程”账户的贷方转入“固定资产”账户的借方。
例1:企业购入管理用不需要安装的设备一台,买价150 000元,运杂费2 500元,保险费500元,全部款项已用银行存款支付。
分析:企业收用银行存款购买不需要安装设备,涉及企业资产要素内部的增减变动。
应记入反映企业固定资产资产增减变动情况的”固定资产”账户和反映企业流动资产增减变动情况的”银行存款”账户。
不需要安装设备的购入是企业资产的增加,可直接记入”固定资产”账户的借方;银行存款的支付是企业资产的减少,应记入”银行存款”账户的贷方。
两个账户登记的金额分别是153 000元。
会计分录如下:借:固定资产153 000贷:银行存款153 000例2:企业购入生产用需要安装的甲设备一台,买价250 000元,运杂费4 000元。
款项已用银行存款支付。
分析:企业用银行存款购入需要安装设备,涉及到企业资产要素内部的增减变化。
由于需要安装设备购入后在继续安装过程中还会发生一些费用,因而,应先记入反映企业资产要素中在建工程成本增减变动情况的”在建工程”账户和反映企业流动资产要素增减变动情况的”银行存款”账户。
购入需要安装设备是企业资产的增加,应记入”在建工程”账户的借方;银行存款的支付是企业资产的减少,应记入”银行存款”账户的贷方。
企业的固定资产处置是比较常见的会计业务,对于企业财务人员应该熟悉和运用该科目下业务的核算方法,通过下文的介绍相信对各位有所帮助。
1、将固定资产清理时的账面价值转入“固定资产清理”借:固定资产清理累计折旧固定资产减值准备贷:固定资产2、支付清理费借:固定资产清理贷:银行存款3、固定资产处置回收价值借:其他应收款、银行存款或原材料贷:固定资产清理应交税费——应交增值税(销项税额)【如果是简易计税,二级科目为简易计税】4、固定资产处置实现盈余时借:固定资产清理贷:营业外收入5、固定资产处置形成亏损时借:营业外支出贷:固定资产清理二、已经购买的固定资产,发票未到,如何进行处理?按照《企业会计准则第4号—固定资产》应用指南以下规定处理:(二)已达到预定可使用状态但尚未办理竣工决算的固定资产,应当按照估计价值确定其成本,并计提折旧;待办理竣工决算后,再按实际成本调整原来的暂估价值,但不需要调整原已计提的折旧额。
三、预缴增值税如何进行账务处理?关于印发《增值税会计处理规定》的通知(财会〔2016〕22号)文件相关规定预缴增值税的账务处理。
企业预缴增值税时,借记“应交税费——预交增值税”科目,贷记“银行存款”科目。
月末,企业应将“预交增值税”明细科目余额转入“未交增值税”明细科目,借记“应交税费——未交增值税”科目,贷记“应交税费——预交增值税”科目。
房地产开发企业等在预缴增值税后,应直至纳税义务发生时方可从“应交税费——预交增值税”科目结转至“应交税费——未交增值税”科目。
固定资产与企业经营紧密相联,是企业生产与正常运营的保证,相关的财务核算以及税务处理会对企业的财务数据产生重大影响。
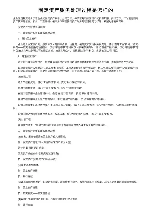
固定资产账务处理过程是怎样的企业应当制定适合于本企业的固定资产⽬录、分类⽅法、每类或每项固定资产的折旧年限、折旧⽅法,作为进⾏固定资产核算的依据。
那么,下⾯店铺⼩编来为你解答固定资产账务处理过程是怎样的,希望对你有所帮助。
固定资产的账务处理过程:⼀、固定资产取得的账务处理过程1、外购固定资产企业购⼊固定资产时,按实际⽀付的购买价款、运输费、装卸费和其他相关税费等,借记“在建⼯程”科⽬、“应交税费——应交增值税(进项税额)”,贷记“银⾏存款”等科⽬;⽀付安装费⽤等时,借记“在建⼯程”科⽬,贷记“银⾏存款”等科⽬;安装完毕达到预定可使⽤状态时,按其实际成本,借记“固定资产”科⽬,贷记“在建⼯程”科⽬。
2、建造固定资产企业⾃⾏建造固定资产,应按建造该项资产达到预定可使⽤状态前所发⽣的必要⽀出,作为固定资产的成本。
⾃建固定资产应先通过“在建⼯程”科⽬核算,⼯程达到预定可使⽤状态时,再从“在建⼯程”科⽬转⼊“固定资产”科⽬。
企业⾃建固定资产,主要有⾃营和出包两种⽅式,由于采⽤的建设⽅式不同,其会计处理也不同:(1)⾃营⼯程购⼊⼯程物资时,借记“⼯程物资”科⽬,贷记“银⾏存款”等科⽬。
领⽤⼯程物资时,借记“在建⼯程”科⽬,贷记“⼯程物资”科⽬。
在建⼯程领⽤本企业原材料时,借记“在建⼯程”科⽬,贷记“原材料”等科⽬。
在建⼯程领⽤本企业⽣产的商品时,借记“在建⼯程”科⽬,贷记“库存商品”等科⽬。
⾃营⼯程发⽣的其他费⽤(如分配⼯程⼈员⼯资等),借记“在建⼯程”科⽬,贷记“银⾏存款”、“应付职⼯薪酬”等科⽬。
⾃营⼯程达到预定可使⽤状态时,按其成本,借记“固定资产”科⽬,贷记“在建⼯程”科⽬。
(2)出包⼯程在这种⽅式下,“在建⼯程”科⽬主要是企业与建造承包商办理⼯程价款的结算科⽬。
⼆、固定资产处置的账务处理过程(1)出售、报废和毁损的固定资产转⼊清理时,借:固定资产清理(转⼊清理的固定资产帐⾯价值)累计折旧(已计提的折旧)固定资产减值准备(已计提的减值准备)贷:固定资产(固定资产的账⾯原价)(2)发⽣清理费⽤时,借:固定资产清理贷:银⾏存款(3)计算交纳增值税时,企业销售房屋、建筑物等不动产,按照税法的有关规定,应按其销售额计算交纳增值税,借:固定资产清理贷:应交税费——应交增值税(4)收回出售固定资产的价款、残料价值和变价收⼊等时,借:银⾏存款原材料等贷:固定资产清理(5)应由保险公司或过失⼈赔偿时,借:其他应收款贷:固定资产清理(6)固定资产清理后的净收益,借:固定资产清理贷:长期待摊费⽤(属于筹建期间)资产处置损益(属于⽣产经营期间)(7)固定资产清理后的净损失,借:长期待摊费⽤(属于筹建期间)营业外⽀出——⾮常损失(属于⽣产经营期间由于⾃然灾害等⾮正常原因造成的损失)资产处置损益(属于⽣产经营期间正常的处理损失)贷:固定资产清理固定资产清理完成后,属于⽣产经营期间正常的处理损失,借记“营业外⽀出——处置⾮流动资产损失”科⽬,贷记本科⽬;属于⾃然灾害等⾮正常原因造成的损失,借记“营业外⽀出——⾮常损失”科⽬,贷记本科⽬。
企业会计准则固定资产账务处理说到企业会计准则下的固定资产账务处理,哎呀,这事儿看上去好像挺复杂的,但其实它一点儿也不神秘。
要知道,固定资产就是那些企业买回来以后,准备长期用的“大家伙”,比如机器设备、厂房、办公楼啥的。
想象一下,如果一个公司没有这些“硬核”的资产,那它的生产和经营得多麻烦?光是纸面上的账单,那是远远不够的。
企业得拿出真金白银来投资,才能把这些“老铁”弄到手。
不过,你知道,固定资产可不是一笔就能搞定的账目。
它不像你买个包包,三百块就一挥而就。
你得根据会计准则,一步步来,得把它当成“长跑”来看,长期的操作。
首先得把这笔钱记下来,对吧?你去买机器设备,假设花了个小一百万,这时候可得把这个设备记录到账本里。
这样做的目的就是,让大家都清楚知道,你买了个啥,花了多少钱,这个资产是属于你公司的。
然后,不是完事儿了,咱们得接着往下看。
这个设备,可不是买回来就能放那儿,像摆个摆设似的。
它是要投入使用的,所以,咱得记得开始计提折旧。
折旧嘛,就是告诉大家,这个设备每年因为使用和老化,价值是会逐渐减少的。
比如一个设备用了十年,那这十年里每年它的价值都在“缩水”,但它依然对公司有用。
折旧计算出来后,就得把每年“缩水”的部分,按会计准则规定的比例,把它从账上划去。
想象一下,那个一百万的设备,第一年折旧十万,那这设备的账面价值就剩下九十万了。
你可能会想,哎,折旧这事儿是不是也太麻烦了点?但其实吧,这就是精打细算的体现。
折旧给公司带来的,不仅仅是账面的数字调整,更多的是税务上的好处。
折旧可以算成本,减少企业的税负,就像给公司减轻了压力一样。
你想啊,少交点税,赚得更多,这不是一举两得吗?不过,说到这里,有些小伙伴可能会想,这样算来,设备使用了那么多年,最后是不是就全成废铁了?不不不,折旧再怎么算,设备总会有一个残值。
这就像是一个人,到了老年,虽然走不动了,但也不可能一无所有,总得有点价值不是?这个残值就是设备到最后也不会完全没有价值,可能卖个二手,也能值点钱。
企业按揭购⼊固定资产的⼀般会计处理固定资产贷款是银⾏对企业的固定资产投资发放的贷款。
国营企业的固定资产由国家财政拨款,集体企业的固定资产则⾃筹。
下⾯店铺⼩编来为你解答,希望对你有所帮助。
⼀、企业按揭购⼊固定资产的⼀般会计处理企业按揭贷款是⼀种向银⾏等⾦融机构融资⽤于向供货商购置所需固定资产并分期归还本息的贷款⽅式。
按揭购⼊固定资产可分为两类:⼀类是购⼊固定资产后,⼀般不需继续发⽣⼤的⽀出即可投⼊使⽤,如按揭购⼊汽车或带装修的办公⽤房;另⼀类是购⼊固定资产后不能马上投⼊使⽤,如按揭购⼊不带装修的办公⽤房,需按办公要求装修后⽅可使⽤。
企业按揭购⼊固定资产的会计处理主要涉及以下⼏个问题:(⼀)固定资产⼊账价值的确定根据《企业会计准则第4号——固定资产》,“购买固定资产的价款超过正常信⽤条件延期⽀付,实质上具有融资性质的,固定资产的成本以购买价款的现值为基础确定。
实际⽀付的价款与购买价款的现值之间的差额,除按照《企业会计准则第17号——借款费⽤》应予资本化的以外,应当在信⽤期间内计⼊当期损益。
”根据《企业会计准则第17号——借款费⽤》,“购建或者⽣产符合资本化条件的资产达到预定可使⽤或者可销售状态时,借款费⽤应当停⽌资本化。
在符合资本化条件的资产达到预定可使⽤或者可销售状态之后所发⽣的借款费⽤,应当在发⽣时根据其发⽣额确认为费⽤,计⼊当期损益。
”所购建固定资产达到预定可使⽤状态,具体可以从以下⼏个⽅⾯进⾏判断:l.固定资产的实体建造(包括安装)⼯作已经全部完成或实质上已经完成;2.所购建的固定资产与设计要求或合同要求相符或者基本相符,即使有个别与设计或合同要求不相符的地⽅,也不影响正常使⽤;3.继续发⽣在所购建固定资产上的⽀出⾦额很少或⼏乎不再发⽣。
据此可得出以下结论:1.按揭购⼊后即可投⼊使⽤的固定资产,分期⽀付的按揭利息在投⼊使⽤前应计⼊当期损益,不予资本化;按揭购⼊后不能马上投⼊使⽤的固定资产,分期⽀付的按揭利息在投⼊使⽤前应予资本化,投⼊使⽤后则应计⼊当期损益。
如何正确处理企业的固定资产账务处理企业的固定资产账务是企业会计工作中非常重要的一部分,它直接关系到企业资产的价值管理和财务报表的准确性。
正确处理企业的固定资产账务可以提高企业的资产管理效率,降低资产浪费和遗失的风险。
本文将从以下几个方面介绍如何正确处理企业的固定资产账务。
一、固定资产的入账与计量固定资产的入账是指将购入或自行制造的固定资产记录在企业账簿中的过程。
在入账时,应该准确记录固定资产的名称、数量、金额、计量单位和购置日期等信息。
同时,应该按照财务会计准则的规定,选择合适的计量基准进行资产计量,比如原价计量法或成本计量法。
在计量时,应该考虑资产的使用寿命、预计残值以及折旧方法等因素,确保计量结果的准确性和可靠性。
二、固定资产的折旧核算固定资产的折旧核算是指根据折旧政策和折旧方法,按照一定的折旧年限和折旧率,确定资产每年的折旧金额,并将折旧费用分摊到相应的会计期间。
在折旧核算时,应该遵循财务会计准则的规定,选择合适的折旧方法,如直线法、加速折旧法或减少残值法等。
同时,应该根据资产的实际使用状况和经济用途,调整折旧政策和折旧率,确保折旧核算的合理性和准确性。
三、固定资产的减值测试固定资产的减值测试是指根据财务会计准则的要求,对资产进行定期或不定期的减值测试,以判断资产价值是否下降到需要计提减值准备的程度。
在进行减值测试时,应该全面考虑资产的市场价值、收益能力和使用价值等因素,结合资产所在行业的发展状况和预测,做出准确的减值判断。
同时,在计提减值准备时,应该按照财务会计准则的规定,计算并确认减值损失的金额,并及时记录到企业账簿中。
四、固定资产的处置与报废固定资产的处置与报废是指在资产达到预计使用寿命、不再使用或需要更新时,按照相关规定对资产进行出售、报废或折价处理的过程。
在资产处置时,应该核对资产名称、数量、金额和计量单位等信息,并记录处置的原因和方式。
同时,在处置时,应该按照财务会计准则的要求,计算和确认处置损失的金额,并及时核销相关的固定资产账户和减值准备账户。
固定资产的账务处理概述固定资产是企业长期持有用于生产或出租目的的不易转化为现金的资产,例如土地、建筑物、机器设备等。
在企业的经营过程中,固定资产的账务处理是重要的一环,它涉及到资产的计量、确认、评估、减值、折旧等方面,对企业财务状况和经营结果有着重要的影响。
本文将对固定资产的账务处理进行详细介绍。
固定资产的计量固定资产的计量是指对固定资产的确认和计量方法。
根据会计准则的规定,企业应将已购买或建造的固定资产确认为资产,满足以下条件方可计入账户:具备明确的权益归属、能够产生经济利益、成本能够可靠计量。
计量方法主要有原价法和公允价值法两种。
•原价法是指按照固定资产购置或建造时的实际成本计量,包括购买价、运输费、安装费等直接与资产相关的费用。
采用原价法计量的固定资产在使用过程中,按照折旧方法进行计提折旧,最终净值为资产原价减去累计折旧。
•公允价值法是指按照市场上同类型资产的市场价值计量,当固定资产的公允价值高于实际成本时,差额计入资产增值;当公允价值低于实际成本时,差额计入资产减值准备。
固定资产的确认和评估企业在购买或建造固定资产时,需要确认固定资产并进行评估。
确认固定资产是指确认资产所有权的归属、价值的存在以及收益的可预期。
评估固定资产是指对固定资产的实际价值进行估计,以便确定确认的准确性。
确认固定资产的步骤通常包括以下几个方面:1.验证资产的实际存在和完整性,包括进行实地考察、核对固定资产清单和单据等。
2.验证资产所有权的合法性,确认资产的所有权是否属实并合法。
3.验证资产是否符合相关会计准则的要求,如确认资产是否能够产生经济利益、成本是否可以可靠计量等。
评估固定资产的方法有多种,常见的包括市价法、成本法和收益法等。
根据不同的情况和需求,企业可以选择合适的方法进行资产评估。
固定资产的减值测试固定资产在使用过程中可能会发生损坏、技术更新或市场变化等情况,导致其价值下降或不能产生预期的经济利益。
因此,企业需要对固定资产进行减值测试,识别和计提减值损失。
处理固定资产的账务处理引言:固定资产是企业在日常经营活动中所持有并长期使用的资产,包括土地、建筑物、机器设备等。
在企业的会计核算中,准确处理固定资产的账务是非常重要的,不仅涉及到企业的财务状况和经营成果的准确反映,还对企业的财务分析和决策提供了重要依据。
本文将从固定资产的会计处理、资产的添加与处置、计提折旧等方面详细介绍固定资产的账务处理。
一、固定资产的会计处理固定资产的会计处理主要包括原值确认、折旧计提和减值准备。
首先,在取得固定资产时,应当按照实际支付的价款或其他取得成本确认固定资产的原值。
其次,在固定资产的使用过程中,应当根据固定资产的预计使用寿命和预计净残值来计算固定资产的折旧费用,并按照折旧费用的计算方法计提固定资产的折旧。
最后,当固定资产的价值下降时,应当按照企业会计准则的要求计提固定资产的减值准备。
通过这些会计处理,可以准确反映固定资产的价值变动和利润的分配。
二、固定资产的添加固定资产的添加是指企业购置新的固定资产或对现有固定资产进行改建、扩充等行为。
在固定资产的添加过程中,需要进行以下账务处理:1. 购置新的固定资产:当企业购置新的固定资产时,首先需要将购置资金从银行账户转账到固定资产账户,确认固定资产的原值。
同时,还需要将购置固定资产的税金、运输费用等费用加入到固定资产原值中,确保购置成本的完整性和准确性。
2. 对现有固定资产进行改建、扩充:如果企业对现有的固定资产进行改建、扩充等行为,同样需要进行相应的账务处理。
首先,需要将改建费用从银行账户转账到固定资产账户,并将改建费用确认为相应的固定资产原值。
同时,还需要计算增加的固定资产的预计使用寿命和预计净残值,根据新的使用寿命计提相应的折旧。
三、固定资产的处置固定资产的处置是指企业以出卖、报废、捐赠等方式处理固定资产。
在固定资产的处置过程中,需要进行以下账务处理:1.出售固定资产:当企业出售固定资产时,首先需要将出售收入记入银行账户,同时将固定资产原值从固定资产账户中转出,并根据固定资产净残值和使用寿命计算实际发生的折旧。
固定资产业务的账务处理一、固定资产的定义与分类固定资产是指企业长期使用、具有所有权的、对企业生产经营具有重要意义并预期使用期限超过一年的有形资产。
固定资产主要包括土地、房屋及建筑物、机器设备、交通运输工具、电子设备、家具及装修等。
固定资产可以按照其资产价值进行分类,常见的分类方式包括:低值易耗品(如文具、办公设备等)、固定资产(机器设备、房屋等)、在建工程(正在施工的建筑、装修等)和投资性房地产等。
二、固定资产的购置与计价1. 购置固定资产企业购置固定资产一般需要进行招标采购或向相关供应商购买,购置固定资产的决策应由公司的管理层进行,以保证良好的资金利用和资产配置。
2. 计价与评估固定资产的计价一般采用历史成本法,即识别、记录和计量资产时按照实际发生的交易价格进行记账,包括购置价、安装费用等。
在特殊情况下,如资产重置或改良,按照实际发生的费用增加计价。
3. 固定资产的折旧与摊销固定资产的折旧是指固定资产在使用过程中因长期使用和经济效益的消耗,按照一定的计算方法在一定期限内分摊到每个会计期间的过程。
主要有直线法、年金法和工作量法等。
三、固定资产的使用和维护1. 固定资产的使用固定资产的使用应符合企业长远经营的需要,根据生产经营计划进行安排,合理使用固定资产,保证资产的正常工作和发挥效益。
2. 固定资产的维护固定资产的维护工作是确保固定资产保持良好状态、延长使用寿命和维持其正常功能的重要工作。
维护工作包括定期保养、故障维修、零部件更换等。
四、固定资产处置和报废1. 固定资产的处置当某个固定资产因不再需要或已无法继续使用时,企业可以对其进行处置。
常见的处置方式包括出售、报废和赠予等。
处置资产的账务处理应按照实际交易价格或预计收益进行处理。
2. 固定资产的报废固定资产报废是指对无法继续使用和修复的固定资产进行记录和处理。
报废的资产需要进行相关凭证的记账处理,包括资产减值准备的转回、累计折旧的清零等。
五、固定资产的盘点与检查固定资产的盘点是企业对固定资产进行实物数量和质量核实的过程,目的是确保底册记录的与实物一致。
会计实务:固定资产的会计处理
引言
固定资产是企业长期使用并取得经济利益的非货币性资产,会
计处理固定资产是会计实务中的一个重要内容。
本文将介绍固定资
产的会计处理方法。
会计处理方法
1. 固定资产的入账
- 在购买固定资产时,应进行入账。
根据会计准则,以成本作
为固定资产的初始计量基础。
- 入账时应记录固定资产的名称、数量、购置金额等相关信息,并在固定资产明细账上进行登记。
2. 固定资产的折旧
- 固定资产的使用年限有限,因此需要进行折旧处理。
折旧是
将固定资产的成本分摊到其预计使用年限内的过程。
- 会计准则提供了不同的折旧方法,如直线法、加速折旧法等。
企业可根据实际情况选择适用的折旧方法进行会计处理。
3. 固定资产的减值
- 若固定资产发生了减值情况,应及时进行减值处理。
减值是指固定资产的实际价值低于其账面价值的情况。
- 在发生减值时,应根据会计准则的规定,对固定资产进行减值计提,并将减值准备进行相应调整。
4. 固定资产的处置
- 当固定资产达到预计使用年限、不再使用或其他原因时,需要进行处置处理。
- 处置时应记录固定资产的处置金额、方法等相关信息,并将其从固定资产明细账中进行注销。
结论
固定资产的会计处理在会计实务中扮演着重要的角色。
企业应根据会计准则的要求,正确处理固定资产的入账、折旧、减值和处置等环节,确保账务的准确性和合规性。
参考资料:
- 《企业会计准则》
- 《固定资产会计处理准则》。
固定资产账务处理流程固定资产是企业资产中非常重要的一部分,因此对于固定资产的账务处理流程,企业需要做到严谨规范,以确保企业的财务数据准确无误。
本文将从固定资产清查、购置、验收、计提折旧、处置等方面介绍固定资产账务处理流程。
一、固定资产清查固定资产清查是企业固定资产账务处理的第一步。
企业需要对所有固定资产进行清查,建立固定资产台账。
清查时需要注意以下几点:1. 对固定资产进行分类:将固定资产按照不同的类别进行分类,例如土地、房屋、机器设备等。
2. 实物清查:对每一笔固定资产进行实物清查,确认其数量、规格等是否与台账相符。
3. 审核固定资产台账:对固定资产台账进行审核,确保台账中的固定资产与实物清查结果相符。
二、固定资产购置当企业需要购置新的固定资产时,需要进行以下账务处理:1. 采购单的填写与审核:采购部门需要填写采购单,审批部门需要对采购单进行审核。
2. 采购发票的验收:财务部门需要对采购发票进行验收,确认采购物品的数量、价格是否与采购单相符。
3. 固定资产台账更新:将新购置的固定资产录入固定资产台账。
三、固定资产验收固定资产验收是确认新购置的固定资产是否符合企业要求的重要步骤。
在验收时需要注意以下几点:1. 确认固定资产是否符合企业要求:对新购置的固定资产进行检查,确认其是否符合企业的需求。
2. 确认采购发票是否正确:确认采购发票的价格、数量是否与实际购置的固定资产相符。
3. 记录验收结果:将验收结果记录在验收单上,作为固定资产台账的一部分。
四、计提折旧固定资产的折旧是企业会计核算中非常重要的一部分。
在计提折旧时需要注意以下几点:1. 确认固定资产的预计使用寿命:不同的固定资产预计使用寿命不同,因此需要对每一个固定资产进行评估。
2. 确认固定资产的残值:残值是固定资产预计使用寿命结束后的估值。
3. 根据固定资产的预计使用寿命和残值计算折旧金额:根据固定资产的预计使用寿命和残值,计算每年的折旧金额。
公司固定资产怎么做账务处理固定资产怎么做账务处理" alt="公司固定资产怎么做账务处理" width="450" border="0" vspace="0" />会计处理对于公司的固定资产非常重要,包括购买记录、折旧、维护、变动处理、盘点、报废等。
一、购置记录:1、根据购买合同建立固定资产购买记录,记录购买日期、资产名称、单价、数量、累计借记金额等相关信息。
2、将采购合同、采购凭证、发票等原始凭证存档,必要时作为证据进行审核。
二、计提折旧:1、根据税务法规、会计准则确定固定资产的折旧方法及期限并进行折旧;2、根据折旧费用确定折旧期限,确定固定资产净额;3、把固定资产购置期间,发生的购置费用计入固定资产费用,将固定资产净值按期限分摊计入损益科目;三、维护保养:1、定期对固定资产进行维护保养:定期检查设备状况,更换损坏的零部件,维护机械设备常规等,以保证设备正常运行;2、确定固定资产的折旧周期或折旧率并根据其进行折旧;3、定期进行盘点,并将发现的有关固定资产的变动及时记录;四、变动处理:1、固定资产出租、出售、调拨、折旧终止等变动均需符合有关的税法和会计准则,并经公司相关领导审批;2、根据变动情况在账务上做出相应的处理,如出售、调拨、折旧终止等情况,账务上需要将原有资产净值原帐新增一个抬头借贷帐处理;3、按照变动的清偿方式记录出售、调拨等变动的收入或损失;五、盘点清查:1、定期根据会计政策对各类固定资产的盘点清查,以查明资产的数量、位置和状况;2、将发现的固定资产数量、位置及状况与账务记录进行比对;3、将与会计记录不符的情况及时处理,确保会计核算的准确性。
六、报废处理:1、根据报废的情况将固定资产的折旧期间提前终止,并将固定资产的折旧累计数减去折旧期间的累计折旧;2、将报废的固定资产收入银行结算或报废回收站进行回收处理;3.当报废资产的净值大于报废价值时,用取得的收入补偿原固定资产的净值,并对报废资产进行准确处理。
购进固定资产的进项税
纳税人允许抵扣的固定资产进项税额,是指纳税人2009年1月1日以后实际发生,并取得2009年1月1日以后开具的增值税扣税凭证上注明的或者依据增值税扣税凭证计算的增值税税额。
财税[2009]113号进一步明确,以建筑物或者构筑物为载体的附属设备和配套设施,无论在会计处理上是否单独记账与核算,均应作为建筑物或者构筑物的组成部分,其进项税额不得在销项税额中抵扣。
附属设备和配套设施是指:给排水、采暖、卫生、通风、照明、通讯、煤气、消防、中央空调、电梯、电气、智能化楼宇设备和配套设施。
一.购进不需安装的固定资产
增值税一般纳税人自2009年1月1日起,购进(包括接受捐赠、实物投资)固定资产发生的进项税额,凭增值税专用发票、海关进口增值税专用缴款书和运输费用结算单据从销项税额中抵扣。
同时,取消进口设备免征增值税和外商投资企业采购国产设备增值税退税政策。
为保证政策调整平稳过渡,财税[2008]176号文规定,外商投资企业在2009年6月30日以前购进的国产设备,在增值税专用发票稽核信息核对无误的情况下,可选择按原规定继续执行增值税退税政策,外商投资企业购进的已享受增值税退税政策的国产设备,由主管税务机关负责监管,监管期为5年。
在监管期内,如果企业性质变更为内资企业,或者发生转让、赠送等设备所有权转让情形,或者发生出租、再投资等情形的,应当向主管退税机关补缴已退税款,应补税款按以下公式计算:应补税款=国产设备净值*适用税率。
企业购入不需安装的机器设备等动产作为固定资产的,按照专用发票或海关完税凭证上应计入固定资产成本的金额,借记“固定资产”等科目,按照专用发票或海关完税凭证上注明的增值税额,借记“应交税费一应交增值税(进项税额)”科目(若购进固定资产涉及支付运输费用时,运输费用按照7%的扣除率计算增值税额),按照应付或实际支付的金额,贷记“银行存款”、“应付账款”、“应付票据”、“长期应付款”等科目。
企业购入的以上固定资产若专用于非增值税应税项目、免征增值税项目、集体福利或者个人消费,其进项税额不得抵扣,计入固定资产成本。
企业购入房屋建筑等不动产作为固定资产的,专用发票或海关完税凭证上注明的增值税额不得抵扣,应计人固定资产成本,借记“固定资产”等科目。
二.购进需安装固定资产
会计上对于外购需要安装的固定资产,先按应计入外购固定资产成本的金额(不含增值税进项税额),借记“在建工程”科目,按外购固定资产增值税扣税凭证注明或据以计算的增值税,借记“应交税费——应交增值税(进项税额)”科目,按计入固定资产成本的金额与准予抵扣的增值税之和,贷记“银行存款”等科目;如安装领用生产用原材料,则按原材料成本,借记“在建工程”科目,贷记“原材料”等科目,领用的原材料购进时的增值税不再转出计入固定资产成本。
固定资产达到预定可使用状态时,再将工程成本(不含增值税)从“在建工程”科目转入“固定资产”科目。
三.接受捐赠固定资产
接受捐赠的固定资产的入账价值与转型前确定的入账价值不同的是不再包括增值税。
以不需安装固定资产为例,企业按确定的固定资产的人账价值,借记“固定资产”科目,按取得的增值税扣税凭证上注明的增值税,借记“应交税费——应交增值税(进项税额)”科目,按应支付的相关税费,贷记“银行存款”等科目,按借贷差额,贷记“营业外收入”科目。
四.接受投资转入固定资产
接受投资转入固定资产,应当按照投资合同或协议约定的价值(不含增值税),借记“固定资产”科目(不需安装的)、“在建工程”科目(需安装的),按取得的增值税扣税凭证上注明的增值税,借记“应交税费——应交增值税(进项税额)”科目,按投入固定资产的人账价值与进项税额之和,贷记“实收资本”等科目。
五.自制固定资产
一般纳税人购进货物或应税劳务用于自制(包括改扩建、安装)机器设备等动产作为固定资产而发生的进项税额,凭增值税专用发票、海关进口增值税专用缴款书和运输费用结算单据从销项税额中抵扣。
购入时,按照专用发票或海关完税凭证上记载的应计人工程物资或在建工程成本的金额,借记“工程物资”、“在建工程”等科目,按专用发票或海关完税凭证上注明的增值税额,借记“应交税费一应交增值税(进项税额)”科目。
按照应付或实际支付的金额。
货记“应付账款”、“应付票据”、“银行存款”、“长期应付款”等科目。
一般纳税人购进货物或应税劳务用于自制(包括改扩建、安装)房屋建筑等不动产作为固定资产而发生的进项税额不得抵扣,应计人工程物资或在建工程成本,借记“工程物资”、“在建工程”等科目。
企业购入作为存货核算的原材料,以及为机器设备等动产工程购入的工程物资,如用于建造房屋建筑等不动产工程,应借记“在建工程”等科目,按该部分存货或工程物资的成本贷记“原材料”、“工程物资”等科目,按该部分货物对应的增值税进项税额,贷记“应交税费一应交增值税(进项税额转出)”科目。
企业为建造房屋建筑等不动产工程购入的工程物资,如用于机器设备等动产工程,或转为企业生产用原材料,则应按增值税专用发票上注明的不含税价格借记“在建工程”、“原材料”等科目,按增值税额借记“应交税费一应交增值税(进项税额)”科目,贷记“工程物资”科目。
企业为建造房屋建筑等不动产工程领用了本企业产品,根据新会计准则应用指南中“在建工程”科目的使用说明,若用于建造房屋建筑等不动产工程,按领用产品的成本及应负担的增值税额借记“在建工程”科目,按领用产品成本贷记“库存商品”科目,按应负担的增值税额贷记“应交税费一应交增值税(销项税额)”科目:若用于建造机器设备等动产工程。
则按领用产品成本借记“在建工程”科目,货记“库存商品”科目。