原材料入库单
- 格式:doc
- 大小:37.50 KB
- 文档页数:1
采购入库单
采购入库单是指企业在采购物品或原材料到货后,将其入库的一种单据。
采购入库单用于记录和管理采购物品的数量、规格、价格以及相关的供应商等信息。
同时,采购入库单还用于财务部门对采购成本进行核对和入账。
通常,采购入库单包含以下主要信息:
1. 采购入库单号:用于区分不同的采购入库单。
2. 供应商信息:包括供应商名称、联系人、联系方式等。
3. 物品信息:包括物品名称、规格型号、数量、单价等。
4. 入库日期:记录采购物品入库的具体日期。
5. 入库人员:记录执行入库操作的人员姓名。
6. 备注:可用于记录特殊情况或其他需要说明的内容。
采购入库单的流程一般为:
1. 采购部门根据需求发起采购申请,将采购订单发送给供应商。
2. 供应商接受采购订单,并按照约定的时间和地点将物品或原材料发货到企业。
3. 企业收到货物后,仓库人员进行入库操作,填写采购入库单,记录入库信息。
4. 入库单经过库房管理员和财务部门的审核后,根据需要进行入账和付款事宜。
采购入库单的主要作用是方便管理和跟踪采购物品的流程,确保物品及时入库,方便后续使用和销售,同时也方便财务人员核对和处理采购成本。
收款收据、入库单传递流程
采购与保管
1.每次采购的原材料、办公用品、伙房用品、化验用品、建设用品都要有收款收据。
2、保管根据收款收据点数、入库。
入库单一式三份,保管留存根,记账联给采购,供货商联给供应商。
采购与出纳
采购根据入库单记账联、收款收据记完帐后,传给出纳,出纳根据入库单、收款收据,供应商要求付款并记账。
出纳与会计
出纳根据入库单、收款收据记完帐后传给会计,会计记完账后把收款收据入库单订成凭证。
保管好以便以后查账用。
对账
采购与出纳半月一对账
出纳与会计一月一对账。
原材料入库单样本
1. 入库单概述
入库单是一个重要的文档,用于记录原材料的入库信息。
通过
填写入库单,可以准确记录原材料的种类、数量和质量等关键信息,以便于后续的管理和追溯。
该样本入库单包含以下几个主要的部分:
- 入库单信息:包括入库单号、创建日期、供应商等。
- 原材料明细:记录每种原材料的名称、规格、数量、单价等
重要信息。
- 入库确认:用于确认原材料的入库情况,包括验收人员的签
字和日期。
2. 入库单样本
入库单信息
- 入库单号:[填写入库单号]
- 创建日期:[填写创建日期,格式为YYYY-MM-DD]
- 供应商:[填写供应商名称]
- 联系人:[填写联系人姓名]
- 联系[填写联系电话]
原材料明细
入库确认
验收人员:_________________ 日期:________________ 3. 使用说明
- 在填写入库单时,请仔细核对原材料的名称、规格、数量和单价等信息,确保准确性。
- 当有多种原材料时,可根据实际情况添加对应的行。
- 入库确认部分需由验收人员在原材料入库后进行填写并签字确认。
以上是本样本的原材料入库单,希望能对您有所帮助。
如果有任何问题或需要进一步的协助,请随时联系我们。
仓管出入库管理
(一)原材料入库
1、供应商随货送货单,仓管员按实核对材料品名、数量,确认签字进行原材料入库。
供应商送货单、材料入库单送至财务审核。
2、无送货单,仓管员按实核对材料品名、数量,确认签字进行原材料入库。
材料入库单送至财务审核,由财务对接采购核实供应商再对入库单进行修改审核。
3、项目直接采购材料送至项目部,由项目管理人核对材料品名、数量,确认签字拍照回传公司财务,由公司财务直接进行入库,并同时做出库处理。
项目管理人签字确认的送货单原件月底归集带回或者快递公司。
(二)原材料出库
1、工厂车间领料,仓管按实际品名、数量出库,并在出库单上注明项目名称。
2、财务成本核算以移动加权平均法核算。
3、项目领用材料,由万总确认后按实出库。
(不是非下料单才能出库,可以销售原材料)
(三)加工材料出入库
1、仓库设立外加工台账,见附表1(已经发给工厂财务)
2、外加工货物返回开具送货单仓库确认签字后,送至财务来做加工费入库及出库。
如不清楚项目由财务对接万总处理。
(四)盘点事项
1、每月最后一天做盘点管理。
提前做好材料入库,成品出库,及库存材料整理。
2、财务做好盘点表双方确认签字上报总经理。
以管家婆库存为基准,去盘点库存材料。
物料出入库管理规定1、总则:1.1、制定目的:规范入库流程,使之有章可循。
1.2、适用范围:本公司使用的原材料,《辅助材料,板材,工具》悉依本规定办理。
2、原材料入库规定:2.1、暂收作业流程:①、采购人员与供应商于送交物料到公司时,仓库人员必须填写《入库单》一式三联,详细填写订购单号码、日期、品名、料号、数量并送到点收处,并将《入库单》立即交于IQC人员。
②、仓库人员将《入库单》与本公司《订购单》核对;IQC人员接到《入库单》后,立即开立《进料检验单》并对来料进行检验,确认无误在入库单上签字。
③、仓库人员将《入库单》与本公司《订购单》核对;点收人员对进入供应商所送之物料进行点收,核对物料质量与《入库单》无误后,再核对订单数量与所交数量是否相符入库,是否有超交现象。
④、超交之物料以退回为原则,但可以考虑让厂商寄存,而不作进料验收之处理。
⑤、点收人员核对无误后,在《入库单》上签章,并将其内容转记于《原材料暂收日报表》。
⑥、点收人员若在核对送交物料时,发现数量不符,或混有其他物料,以及其它特殊情况时,必须要求供应商之送货人员立即修改《送货单》或予以拒收。
2.2、验收检查:①、原材料的验收检查,由品质部进料检验依《进料检验规定》,实施检验。
②、进料检验结果有三种,即合格(或允收)、不合格(或拒收)与特采(或让步接受)。
③、判定合格时,须将良品总数填入《进料检验单》合格栏内并签字,经部门主管/经理核准后,第一至三联转交仓库人员,以利办理入库手续。
④、判定不合格时,须于《进料检验单》上注明,并签字,同时填写《不合格处理单》一式两联,经部门主管/经理审核后,留存《进料检验单》第三联及《不合格处理单》第二联,将《进料检验单》第一、二联转仓管人员,将《不合格处理单》第一联转采购人员,以利办理退货手续。
⑤、判定不合格而暂收之物料应予以办理退货,但因实际需要,须对暂收中的物料的一部分或全部进行特采使用时,依《来料作业指导书》中有关特采的流程办理特采。
原材料入库单
1. 名称
原材料入库单
2. 目的
该文档用于记录公司原材料的入库情况,以便于管理和追踪库存。
3. 内容
- 入库日期:记录原材料入库的日期。
- 入库单号:每个入库单都有一个独特的入库单号,用于唯一标识该入库单。
- 原材料名称:记录入库的原材料的名称。
- 原材料数量:记录入库的原材料的数量。
- 单位:记录原材料的计量单位,如个、千克等。
- 供应商名称:记录原材料的供应商名称。
- 批次号:记录原材料的批次号,用于追踪和管理质量。
- 质检报告:如适用,记录原材料的质检报告编号。
- 操作人员:记录执行该次入库操作的人员姓名。
4. 使用方法
- 经办人员在入库时,填写入库单,将入库单号、入库日期、原材料名称、数量、单位、供应商名称等信息准确填写,并将批次号、质检报告编号(如适用)填写到相应位置。
- 管理人员在收到入库单后,核对原材料数量、批次号等信息的准确性。
- 入库单必须妥善保存,并通过电子方式备份。
5. 示例
6. 注意事项
- 入库单必须准确无误地填写,避免信息错误导致库存混乱。
- 如有质检报告,应妥善保存,并与原材料一起存放,以备查验和追溯。
- 入库单应及时上报给相关部门和人员,确保及时更新库存记录。
以上为《原材料入库单》的文档内容,希望对您有所帮助。
仓库原材料入库流程原材料仓库出入库流程物料进仓时,仓库管理员必须凭送货单、检验合格单办理入库手续;如属回用物资应凭回用单办理入库手续。
WTT给大家整理了关于仓库原材料入库流程,希望你们喜欢!仓库原材料入库流程(1)需严格按照“收货入库单”的流程进行作业。
(2)采购员将“客户送货单”给到仓库后,仓库需将此物料放在指定的检验区内,作好防护措施。
(3)仓库收货时需要求采购人员给到“客户送货单”,没有时需追查,直到拿到单据为止,仓库人员有追查和保管单据的责任。
(4)仓库收货时的原材料必须有物料部门提供的采购订单(或者说PO),否则拒绝收货。
(5)仓库人员与采购共同确认送货单的数量和实物,如不符由采购人员联系供货商处理,并由采购人员在送货单签字确认实收数量。
(6)仓库人员对已送往仓库的原材料及时通知IQC进行物料品质检验。
(7)对IQC检验的合格原材料进行开“物料入库单”并经仓库主管签名确认后进仓,对不合格原材料进行退货。
(8)仓库原则上当天送来的原材料当天处理完毕,如有特殊最迟不得超过一个星期。
(9)仓库对已入库的原材料进行分区分类摆放,不得随意堆放,如有特殊情况需在当天内完成。
(10)仓库对不合格的原材料放在指定的退货区,由仓库主管、采购共同确定退货。
仓库管理出库入库的流程入库管理1、物料进仓时,仓库管理员必须凭送货单、检验合格单办理入库手续;如属回用物资应凭回用单办理入库手续,拒绝不合格或手续不齐全的物资入库,杜绝只见发票不见实物或边办理入库边办理出库的现象。
2、入库时,仓库管理员必须查点物资的数量、规格型号、合格证件等项目,如发现物资数量、质量、单据等不齐全时,不得办理入库手续。
未经办理入库手续的物资一律作待检物资处理放在待检区域内,经检验不合格的物资一律退回,放在暂放区域,同时必须在短期内通知经办人员负责处理。
3、一切原材料的购入都必须用增植税专用发票方可入库报销,无税票的,其材料价格必须下浮到能补足扣税额为止。
第一篇:原材料入库及领用流程公司原材料入库及领用流程一、原材料入库流程1.由库管员填制一式三联的入库单,一联库管员留存,一联传会计处计账,一联送货单位留存2.入库单据必须填写原料入库时间、原料厂家、原料名称、数量、库管员签名二、原材料领用流程1. 由库管员填制一式三联的出库单,一联库管员留存,一联传会计处计账,一联领用部门留存2.出库单据必须填写原料领用时间、领用部门、原料名称、领用数量、库管员签名、领用人签名、以上原材料出入库数据月底会计与库管员进行核对,核对无误后由会计汇总本月《原材料出入库、结存明细账》报总经理处。
公司产成品入库及出库流程一、产成品入库流程1.由库管员填制一式三联的入库单,一联库管员留存,一联传会计处计账,一联生产部门留存(月底结算生产工资用)2.入库单据必须填写产成品入库时间、产成品名称及数量、库管员签名、生产负责人签名二、产成品出库流程1. 由库管员填制一式三联的产品出库单,一联库管员留存,一联传会计处计账,一联购货单位(或承运人)留存2.出库单据必须填写出库时间、购货单位名称、产成品名称、出库数量、库管员签名、购货单位(或承运人)签名并留下承运车号、承运人身份证号及联系方式3.出库单必须有财务人员签字方可出库以上产成品出入库数据月底会计与库管员进行核对,核对无误后由会计汇总本月《产成品出入库、结存明细账》报总经理处公司样品模块出入库及结算流程一. 模块入库流程1. 模块做好后由库管员填写入库单一式三联,一联库管员留存,一联传会计处计账,一联备查留存2. 入库单据必须填写模块入库时间、名称及数量、库管员签名、由生产厂长确认后签名二、模块领用流程1. 由库管员填制一式三联的出库单,一联库管员留存,一联传会计处计账,一联领用部门留存2.出库单据必须填写出库时间、使用部门、模块名称、领用数量、库管员签名、领用人签名、以上模块出入库数据月底会计与库管员进行核对,核对无误后由会计汇总计算出制做模块费用,报总经理处审批后才能发放第二篇:物资领用申请流程物资领用申请流程一、推广物资采购申请1.推广部门负责人根据当月推广需要,至少提前一周向人事行政处提交《物资采购申请单》或者以邮件形式发送给人事行政部。
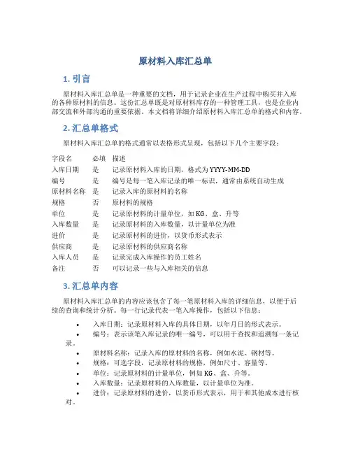
原材料入库汇总单1. 引言原材料入库汇总单是一种重要的文档,用于记录企业在生产过程中购买并入库的各种原材料的信息。
这份汇总单既是对原材料库存的一种管理工具,也是企业内部交流和外部沟通的重要依据。
本文档将详细介绍原材料入库汇总单的格式和内容。
2. 汇总单格式原材料入库汇总单的格式通常以表格形式呈现,包括以下几个主要字段:字段名必填描述入库日期是记录原材料入库的日期,格式为YYYY-MM-DD编号是编号是每一笔入库记录的唯一标识,通常由系统自动生成原材料名称是记录入库的原材料的名称规格否原材料的规格单位是记录原材料的计量单位,如KG、盒、升等入库数量是记录原材料的入库数量,以计量单位为准进价是记录原材料的进价,以货币形式表示供应商是记录原材料的供应商名称入库人员是记录完成入库操作的员工姓名备注否可以记录一些与入库相关的信息3. 汇总单内容原材料入库汇总单的内容应该包含了每一笔原材料入库的详细信息,以便于后续的查询和统计分析。
每一行记录代表一笔入库操作,包括以下信息:•入库日期:记录原材料入库的具体日期,以年月日的形式表示。
•编号:表示该笔入库记录的唯一编号,可以用于查找和追溯每一条记录。
•原材料名称:记录入库的原材料的名称,例如水泥、钢材等。
•规格:可选字段,记录原材料的规格,例如尺寸、容量等。
•单位:记录原材料的计量单位,例如KG、盒、升等。
•入库数量:记录原材料的入库数量,以计量单位为准。
•进价:记录原材料的进价,以货币形式表示,用于和其他成本进行核对。
•供应商:记录原材料的供应商名称,用于追溯原材料的来源和质量。
•入库人员:记录完成入库操作的员工姓名,用于追责和内部管理。
•备注:可选字段,用于记录与入库相关的其他信息。
4. 汇总单使用原材料入库汇总单的使用对于企业来说至关重要。
它可以作为企业库存管理的重要参考依据,帮助企业做好库存盘点、采购计划和供应链管理工作。
此外,汇总单还可以作为内部沟通和外部合作的依据,方便与其他部门和供应商进行对接和协作。
原材料入库流程及注意事项下载温馨提示:该文档是我店铺精心编制而成,希望大家下载以后,能够帮助大家解决实际的问题。
文档下载后可定制随意修改,请根据实际需要进行相应的调整和使用,谢谢!并且,本店铺为大家提供各种各样类型的实用资料,如教育随笔、日记赏析、句子摘抄、古诗大全、经典美文、话题作文、工作总结、词语解析、文案摘录、其他资料等等,如想了解不同资料格式和写法,敬请关注!Download tips: This document is carefully compiled by theeditor. I hope that after you download them,they can help yousolve practical problems. The document can be customized andmodified after downloading,please adjust and use it according toactual needs, thank you!In addition, our shop provides you with various types ofpractical materials,such as educational essays, diaryappreciation,sentence excerpts,ancient poems,classic articles,topic composition,work summary,word parsing,copy excerpts,other materials and so on,want to know different data formats andwriting methods,please pay attention!一、原材料入库流程1. 采购订单下达采购部门根据生产需求或库存情况,下达采购订单,明确采购的原材料种类、数量、价格等信息。
装饰材料入库单范文The decoration materials for our project have arrived, and we need to create an entry for our inventory system. 我们项目的装饰材料已经到货了,我们需要为我们的库存系统创建一个入库单。
This is an essential step in keeping track of our inventory and ensuring that we have all the materials we need for the project. 这是跟踪我们库存和确保我们有项目所需所有材料的一个重要步骤。
Creating an entry for the decoration materials involves documenting the quantity, quality, and specifications of the materials. 创建装饰材料的入库单包括记录材料的数量、质量和规格。
This ensures that we have an accurate record of what materials are in our inventory and helps us manage our resources effectively. 这样可以确保我们准确记录了我们库存中有什么材料,并帮助我们有效地管理我们的资源。
When documenting the quantity of the materials, we need to be precise and accurate in our measurements. 在记录材料的数量时,我们需要在测量上非常精确和准确。
This is crucial for knowing exactly how much of each material we have on hand and for planning futureorders. 这对于确切地知道我们手头上每种材料的数量并规划未来的订单非常重要。
原材料入库财务制度一、总则为规范公司原材料的入库管理,保证公司财务数据的真实、准确和完整,特制定本制度。
二、适用范围本制度适用于公司所有原材料的入库管理。
三、相关人员1. 采购部门:负责采购原材料,并填写《原材料采购订单》。
2. 仓储部门:负责对原材料进行验收、存储和管理。
3. 财务部门:负责核对原材料入库单和相关凭证,并记录入账。
4. 其他相关部门:在工作中有关原材料入库方面的协助和配合。
四、流程规定1. 采购部门向供应商购买原材料,填写《原材料采购订单》,并要求供应商提供发票和相关凭证。
2. 仓储部门接收原材料,并进行验收。
验收内容包括原材料的品种、数量、质量等。
验收合格的原材料,填写《原材料入库单》,并送达财务部门。
3. 财务部门核对原材料入库单和相关凭证,确认无误后,进行入账。
4. 财务部门向采购部门、仓储部门传达相关信息,以便及时更新库存信息。
五、责任制定1. 采购部门负责向供应商购买原材料,并填写《原材料采购订单》。
2. 仓储部门负责对原材料进行验收,并填写《原材料入库单》。
3. 财务部门负责核对原材料入库单和相关凭证,并进行入账。
4. 相关部门负责协助配合,确保原材料入库管理工作的顺利进行。
六、附则1. 本制度自发布之日起生效。
2. 凡原材料入库管理涉及的具体问题,按照本制度执行;如有特殊情况需要变更,应经公司领导同意后方可实施。
3. 本制度由财务部门负责解释和修订。
以上为公司原材料入库财务制度,希望全体员工自觉遵守,并确保公司财务数据的真实性和完整性。