钢管的常见缺陷.docx
- 格式:docx
- 大小:369.09 KB
- 文档页数:4
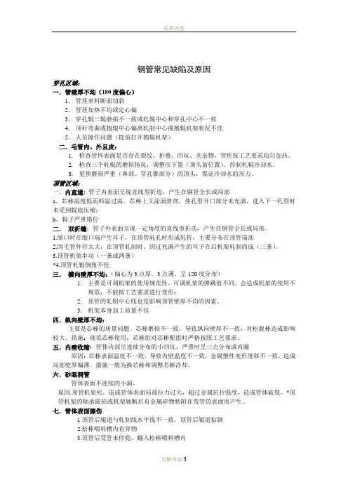
钢管常见缺陷及原因穿孔区域:一.管壁厚不均(180度偏心)1.管坯来料断面切斜2.管坯加热不均或定心偏3.穿孔辊三辊磨损不一致或轧辊中心和穿孔中心不一致4.顶杆弯曲或抱辊中心偏离轧制中心或抱辊机架状况不佳5.人员操作问题(提前打开抱辊机架)二.毛管内、外且皮:1.检查管坯表面是否存在裂纹、折叠、凹坑、夹杂物,管坯按工艺要求均匀加热。
2.检查三个轧辊的磨损情况,调整压下量(顶头前位置)。
控制轧辊冷却水。
3.更换磨损严重(鼻部、穿孔锥部分)的顶头,保证冷却水的压力。
顶管区域:一.内直道:管子内表面呈现直线型折迭,产生在钢管全长或局部a、芯棒温度低而料温过高,芯棒上又涂润滑剂,使孔型开口部分未充满,进入下一孔型时未受到辊底压缩;b、辊子严重错位二.双折缝:管子外表面呈现一定角度的直线型折迭,产生在钢管全长或局部。
1.缩口时在缩口端产生耳子,在顶管轧孔时形成轧折,主要分布在顶管端部2.因毛管外径太大,在顶管轧制时,因过充满产生的耳子在后机架轧制而成(三条)。
3.顶管机架串动(一条或两条)*4.顶管轧辊倒角不佳三.横向壁厚不均:(偏心为3点厚,3点薄,呈120度分布)1.主要是可调机架的使用规范性。
可调机架的弹跳值不同,会造成机架的使用不规范,不能按工艺要求进行变形;2.顶管的轧制中心线也是影响顶管壁厚不均的因素。
3.机架本身加工质量不佳四.纵向壁厚不均:主要是芯棒的质量问题。
芯棒磨损不一致,导致纵向壁厚不一致,对松脱棒造成影响较大。
措施:规范芯棒使用,芯棒组对芯棒配组时严格按照工艺要求。
五.内壁收缩:管体内部呈连续分布的小凹坑,严重时呈三点分布或内圈原因:芯棒表面温度不一致,导致内壁温度不一致,金属塑性变形滑移不一致,造成局部壁厚偏薄。
措施一般为换芯棒和调整芯棒冷却。
六.砂眼洞管管体表面不连续的小洞。
原因.顶管机架死,造成管体表面局部拉力过大,超过金属抗拉强度,造成管体破裂。
*顶管机架的轴承破损或机架轴断后有金属碎物粘附在荒管的表面而产生。
钢管焊接过程中常见的质量问题焊接过程中在焊接接头上产生的不符合标准要求的缺陷称为焊接缺陷。
一般来讲,评定焊接接头质量是以焊接接头存在缺陷的性质、大小、数量和危害程度作为依据的。
因此,焊接缺陷的存在,决定焊接接头质量的优劣。
按缺陷在焊接接头上存在的位置分类焊接缺陷可分为表面缺陷和内部缺陷。
表面缺陷包括,咬边、未焊满、表面气孔、表面裂纹等;内部缺陷包括夹渣、气孔、未焊透、未熔合和裂纹等。
焊缝咬边焊缝出现咬边(1)现象与图例沿焊缝与母材的边界部分产生连续的或间断的沟槽或凹陷,俗称“咬肉”(见图)。
(2)危害咬边会减少母材的有效截面积,降低结构的承载能力,同时还会造成应力集中,发展为裂纹源。
(3)原因分析1 )焊接电流过大,电弧过长,焊条角度不正确;2)横焊时,电弧在上坡口停留时间过长;电弧热量太高,即电流太大,运条速度太小;3)焊条与工件间角度不正确;摆动不合理;电弧过长;焊接次序不合理等都会造成咬边;直流焊时电弧的磁偏吹也是产生咬边的一个原因。
(4)防治措施1 )矫正操作姿势;2)选用合理的焊接参数,采用良好的运条方式都会有利于消除咬边;3)焊角焊缝(焊接法兰)时,用交流焊代替直流焊也能有效地防止咬边。
焊缝烧穿焊缝出现烧穿(1)现象与图例焊接过程中,熔深超过管道壁厚,熔化金属自焊缝背面流出,形成穿孔性缺陷(见图)。
(2)危害破坏了焊缝致密性,使焊接接头丧失连接及承载能力,是压力管道上不允许存在的缺陷。
(3)原因分析1 )焊接电流过大,速度太慢,电弧在焊缝处停留过久,都会产生烧穿缺陷;2)焊缝间隙太大,钝边太小也容易出现烧穿现象。
(4)防治措施1)焊接时,根据管道壁厚选择焊条直径,再根据焊条直径选择焊接电流,并配以恰当的运条速度;2)优先采用切削方式切断管道,若采用氧一乙炔火焰切割切断,要将切口打磨,消除凹凸;3)管道对口时,控制接头间隙均匀,不要过大或过小;4)注意坡口两侧停留时间。
焊缝存在气孔焊缝存在气孔(1 )现象与图例.焊缝内部或表面存在气孔缺陷(见图 )。
无缝钢管常见缺陷分析预防及处置无缝钢管是一种常用的管道材料,应用广泛于石油、天然气、化工、机械等行业。
在无缝钢管的生产过程中,可能会存在一些常见的缺陷,如裂纹、气孔、夹杂物等。
本文将对这些常见的缺陷进行分析,并提出相应的预防和处置方法。
首先,裂纹是无缝钢管常见的缺陷之一、裂纹的形成可能是由于材料内部的应力超过了其强度极限,或者在加工过程中出现异常。
为了预防裂纹的产生,在生产过程中应严格控制加工温度和冷却速率,以减少应力的产生。
同时,加工过程中应合理选择合金元素的含量和轧制工艺,以提高材料的抗裂性能。
如果发现裂纹,应及时采取措施进行处置,如对裂纹进行修补或剪切。
其次,气孔也是无缝钢管常见的缺陷之一、气孔的形成可能是由于材料中存在气体或金属元素的挥发物,或者在加工过程中入侵了大量的空气。
为了预防气孔的产生,在生产过程中应严格控制材料的熔化温度和气氛的成分,以减少气体的生成。
同时,在加工过程中应加强防护措施,减少空气的侵入。
如果发现气孔,应进行补焊或采用其他方法进行修补。
夹杂物是无缝钢管常见的另一种缺陷。
夹杂物的形成可能是由于材料中存在不溶性的杂质,或者在加工过程中混入了一些外来物质。
为了预防夹杂物的产生,在生产过程中应严格控制原材料的质量,减少杂质的含量。
同时,在加工过程中应严格执行清洁规范,防止外来物质的混入。
如果发现夹杂物,应进行热处理或采用其他方法进行去除。
总结起来,无缝钢管常见的缺陷包括裂纹、气孔和夹杂物。
为了预防这些缺陷的产生,在生产过程中应控制加工温度和冷却速率,合理选择合金元素的含量和轧制工艺,严格控制材料的熔化温度和气氛的成分,加强防护措施,并严格执行清洁规范。
如果发现这些缺陷,应及时采取适当的措施进行修补或去除,以保证无缝钢管的质量和使用效果。
无缝钢管的表面缺陷汇集一、热轧无缝钢管1、裂缝(又称裂纹):特征:钢管的内外表面呈直线或螺旋形的开裂,有的呈网状的且裂纹的两端和底部都是尖角状的。
产生原因:1)钢质不良,有皮下气孔和皮下夹杂。
2)管坯加热不当。
3)变形压力过大。
2、发纹:特征:在钢管的外表面上呈连续或不连续的发状细纹,多为螺旋形,螺旋方向与穿孔机旋转方向相反,螺距较大,也有的近似于直线形。
产生原因:1)钢质不良,有皮下气孔和皮下夹杂。
2)管坯表面清理不彻底。
3、内折(俗称内且)特征:在钢管的内表面上呈直线或螺旋形的锯齿状缺陷。
对于高合金钢管,这种缺陷呈不规则的块状,分布在进口处。
如果由于定心产生的内折,一般为半圈到一圈,且在头部。
产生原因:1)顶头前压下量过大。
2)顶头磨损严重。
3)在穿孔过程中,坯料中心部分的金属承受强烈的交变应力作用,因而在碾轧时荒管内壁易出现内折。
4)高合金钢管进口处的内折则由于穿孔时轧辊受力不均所致。
4、外折迭特征:钢管的外表面上呈螺旋形的折迭,其螺旋的方向与荒管在穿孔机上的螺旋方向相反,且螺距较大。
产生原因:1)管坯表面上残存着裂纹或者耳子等缺陷。
2)钢质不良,有夹杂物或者严重的疏松。
5、轧制折迭:特征:钢管的外表面上呈规律性的折迭缺陷。
产生原因:主要是由于穿孔机轧辊或轧管机轧辊的损伤造成的。
6、扎折:特征:轧制中,金属进入轧辊的间隙或管子失去稳定性,使之形成曲折,经定径后在钢管的表面上呈局部的凸起、凹入的皱折。
产身原因:1)均整机出口管径大于定、减径机孔型。
2)调整不正确,轧辊错位,中心线不一致等。
3)定径机架次安装颠倒。
7、直道内折:特征:钢管的内表面呈对称或单条的直线形折迭,分布在钢管的全长或局部。
产生原因:1)顶头磨损严重或粘上金属。
2)毛管的外径大于轧槽孔型宽度,内径过于大或管壁太薄。
3)穿孔机、轧管机的压下量分布不合理。
4)轧制的第二道前,90°之翻转未翻好。
8、直道:特征:钢管的内外表面呈具有一定宽度和深度的直线形划痕,分布在钢管的全长或局部。
钢管常见缺陷及原因穿孔区域:一.管壁厚不均(180度偏心)1.管坯来料断面切斜2.管坯加热不均或定心偏3.穿孔辊三辊磨损不一致或轧辊中心和穿孔中心不一致4.顶杆弯曲或抱辊中心偏离轧制中心或抱辊机架状况不佳5.人员操作问题(提前打开抱辊机架)二.毛管内、外且皮:1.检查管坯表面是否存在裂纹、折叠、凹坑、夹杂物,管坯按工艺要求均匀加热。
2.检查三个轧辊的磨损情况,调整压下量(顶头前位置)。
控制轧辊冷却水。
3.更换磨损严重(鼻部、穿孔锥部分)的顶头,保证冷却水的压力。
顶管区域:一.内直道:管子内表面呈现直线型折迭,产生在钢管全长或局部a、芯棒温度低而料温过高,芯棒上又涂润滑剂,使孔型开口部分未充满,进入下一孔型时未受到辊底压缩;b、辊子严重错位二.双折缝:管子外表面呈现一定角度的直线型折迭,产生在钢管全长或局部。
1.缩口时在缩口端产生耳子,在顶管轧孔时形成轧折,主要分布在顶管端部2.因毛管外径太大,在顶管轧制时,因过充满产生的耳子在后机架轧制而成(三条)。
3.顶管机架串动(一条或两条)*4.顶管轧辊倒角不佳三.横向壁厚不均:(偏心为3点厚,3点薄,呈120度分布)1.主要是可调机架的使用规范性。
可调机架的弹跳值不同,会造成机架的使用不规范,不能按工艺要求进行变形;2.顶管的轧制中心线也是影响顶管壁厚不均的因素。
3.机架本身加工质量不佳四.纵向壁厚不均:主要是芯棒的质量问题。
芯棒磨损不一致,导致纵向壁厚不一致,对松脱棒造成影响较大。
措施:规范芯棒使用,芯棒组对芯棒配组时严格按照工艺要求。
五.内壁收缩:管体内部呈连续分布的小凹坑,严重时呈三点分布或内圈原因:芯棒表面温度不一致,导致内壁温度不一致,金属塑性变形滑移不一致,造成局部壁厚偏薄。
措施一般为换芯棒和调整芯棒冷却。
六.砂眼洞管管体表面不连续的小洞。
原因.顶管机架死,造成管体表面局部拉力过大,超过金属抗拉强度,造成管体破裂。
*顶管机架的轴承破损或机架轴断后有金属碎物粘附在荒管的表面而产生。
摩减用45钢钢管生产缺陷分析与解决措施由于目前市场的需要,对45钢精密管的质量有了更高的要求,针对目前生产中产生的各种问题,采取措施综合如下:一.无缝管部分:一)缺陷及产生原因:1. 轧后弯曲影响产品质量的最严重的问题是轧后扭曲弯。
扭曲弯形成主要原因:1)穿孔毛管的钢温偏低或不均;2)因穿孔顶头鼻部单边水孔堵塞而单边鼻部塌斜造成毛管壁厚呈螺旋型的偏差;3)轧辊或导板错位,穿孔参数调整不当造成毛管呈螺旋状;生产中的常出现的问题是钢温偏低或不均。
08年四季度至09年一月产生问题的原因是钢温偏低(煤质差)和穿孔机轧辊串动。
2.表面翘皮表面翘皮对精密管产品而言,是不允许的缺陷。
表面翘皮的产生原因是管坯在穿孔过程中受到了碰、擦伤或存在附加变形而造成毛管表面不平整或不光滑,冷拔(轧)后在钢管表面形成大小不一的外折叠,俗称翘皮。
1)容易碰、擦伤的部位:A.前台的受料槽、进口嘴——管坯旋转进料过程中,依靠受料槽、进口嘴的衬托,如遇到某部位损坏或有棱角,则使得管坯表面因碰伤有不规则的凹坑,穿孔后形成早期的毛管外折叠(翘皮)。
这种原因形成的缺陷特点是:毛管前段无缺陷,缺陷出现在毛管后2/3段,呈间断分布的月牙形外折叠。
出现的受料槽原因的周期大约半年左右,进口嘴的原因周期约3个月。
B.导板印——因导板质量问题或安装偏差、导板座松动,或钢温过高,易造成导板粘钢而产生对毛管的刮伤,形成导板印。
轻微的导板印不影响后续无缝管、精密管的质量(有磨削工序),但严重(有一定深度)的导板印会使冷轧后形成类似外折叠的裂纹缺陷,磨削不能消除而造成成品报废。
缺陷的特征是从头到尾间断或连续的、有规则螺旋形外划伤。
C.后台抱辊、翻料钩的调整不当也会使得毛管外表被刮伤,在冷拔、冷轧后形成外折叠。
缺陷的特征是从头开始连续的、有规则螺旋形外划伤,后段1/3无缺陷。
2)附加变形A 轧辊老化——因轧辊咬入段磨损后形成台阶,碾轧时边缘压入而形成早期的毛管外折叠(翘皮)。
结疤(seam)钢材表面缺陷之一,表现为产品表面有疤状金属薄片。
常呈舌、块或鱼鳞状,且呈不规则分布。
(见图)结疤的大小不一,深浅不等,下面常有夹杂物。
轧制时产生的结疤称为轧疤,其分布部位、形状和大小基本一致,缺陷下面有较多的氧化铁皮。
一般冶金产品表面不允许有结疤。
结疤产生的原因是:(1)注锭操作不当,使散流或飞溅的钢液粘于模壁,被氧化后贴在钢锭表面,不能与钢锭基体焊合;(2)钢锭表面存在粘模、凸包、网纹、重皮、翻皮等缺陷。
在轧制中形成结疤;(3)轧钢过程中,成品孔前某道次因刮伤形成的表面飞翅粘附在轧件表面上,或轧槽磨损严重,轧件形成凸包再轧制造成。
防止和消除办法有:(1)改善注锭和整模操作,加强炼钢工序原材料管理,提高钢锭质量;(2)加强钢锭质量检查,不合格钢锭不投产;(3)加强钢坯质量检查,对有结疤缺陷的钢坯必须在清除合格后投产;(4)防止轧低温钢、避免轧槽掉肉,严格轧辊刻痕操作;(5)及时更换磨损严重的导卫板和轧槽,避免轧件刮伤。
白斑(white spot)在酸浸横向试样上呈现的大小不等白色点状的内部缺陷。
白斑的形状不规则,表面光滑并略有凸起,多出现在尺寸较大和合金含量高的轧材和锻件的中心部位。
产生白斑的原因是化学成分不均、成分偏析和某些合金元素聚集。
缺陷处因不易腐蚀故在酸浸试样上呈现为白色斑点。
防止白斑的办法是采用炉外精炼、吹氩搅拌,以均匀成分,采用连铸技术或控制钢锭的冷却速度,可防止液析。
分层(pipe lamination)金属基体上存在的大片组织结构分离,是金属塑性加工产品的一种内部缺陷。
分离面平行于加工表面,纵横断面上均呈现为长一裂缝,裂缝中有少量非金属夹杂和偏析,破坏了金属基体的完整性。
分层是由于缩孔、内裂、气泡等缺陷经塑性加工而延伸、拉长,又未能焊合形成的。
(见图)发纹(hair crack)钢材表面缺陷之一,表现为在产品表面有发状细纹。
比裂纹浅而短,顺轧制方向分散或成簇分布。
钢管的常见缺陷1、内表面缺陷(1)内折特征:在钢管的内表面上呈现直线或螺旋、半螺旋形的锯齿状缺陷。
产生原因:1) 管坯:中心疏松、偏析;缩孔残余严重;非金属夹杂物超标。
2) 管坯加热不均、温度过高或过低、加热时间过长。
3) 穿孔区域:顶头磨损严重;穿孔机参数调整不当;穿孔辊老化等。
检判:钢管内表面不允许存在内折,管端内折应修磨或再切,修磨处壁厚实际值不得小于标准要求最小值;通长内折判废。
(2)内结疤特征:钢管内表面呈现斑疤,一般不生根易剥落。
产生原因:1) 石墨润滑剂中带有杂质。
2) 荒管后端铁耳,被压入钢管内壁等。
检判:钢管内表面不允许存在,管端处应修磨及再切,修磨深度不应超标准要求负偏差,实际壁厚不得小于标准要求最小值;通长内结疤判废。
(3)翘皮特征:钢管内表面呈现直线或断续指甲状翘起的小皮。
多出现在毛管头部,且易于剥落。
产生原因:1) 穿孔机调整参数不当。
2) 顶头粘钢。
3) 荒管内氧化铁皮堆积等。
检判:钢管内表面允许存在无根易剥落(或在热处理时可烧掉)的翘皮。
对有根的翘皮应修磨或切除。
(4)内直道特征:在钢管内表面存在具有一定宽度和深度的直线形划伤。
产生原因:1) 轧制温度低,芯棒粘有金属硬物。
2) 石墨中含有杂质等。
检判:1)套管和普管允许深度不超过5%(压力容器类最大深度0.4mm)的内直道存在。
慎独超查德内直道应修磨、切除。
2)边缘尖锐的内直道应修磨平滑。
(5)内棱特征:在钢管内表面存在具有一定宽度和深度的直线形凸起。
产生原因:芯棒磨损严重,修磨出不圆滑或过深等。
检判:1)套管、管线管允许存在高度不超过壁厚道8%,最大高度不超过0.8mm不影响通径的内棱存在。
超差应修修磨及再切。
2)普管、管线管允许存在高度不超过壁厚8%(最大高度为0.8mm)的内棱存在。
超差应修磨及再切。
3)对L2级(即N5)探伤要求钢管,内棱高度不得超过5%(最大高度为0.5mm)。
超差应修磨及再切。
4)边线尖锐的内棱应修磨平滑。
无缝钢管的热轧工艺常见缺陷总结1. 离层缺陷特征:位于无缝钢管内表面呈纵向分布,呈凸起螺旋状,块状金属分离或破裂状夹层。
产生原因:材质不良造成有非金属夹杂物,残余缩孔或严重疏松。
2. 直道内折缺陷特征:位于无缝管内表面呈纵向分布,呈现对称或单条直线形的折迭有通长,也有局部。
产生原因:芯棒润滑不良,芯棒表面有缺陷或表面附有氧化铁皮,铁屑等使钢管内表面划成沟道,荒管在轧制过程中,在连轧机孔型内过充满。
3. 内孔不规则缺陷特征:位于无缝管内表面呈纵向分布,①有一个或二个相差180°的管壁增厚现象,或在钢管内表面与芯棒分离点处有壁厚增厚状,也称内鼓包。
②钢管内园呈六方形的壁厚不均状,也称内六方。
产生原因:内鼓色:连轧压下量分配或张力选择不当,使金属过充满芯棒选用不当。
内六方:张减孔型与张力参数选择不当,张减机单机架减经或总减径率较大。
4. 管壁收缩缺陷特征:位于钢管内表面上,钢管横向断面最薄处钢管内表面凹陷,壁厚局部变薄,严重的收缩几乎撕破。
产生原因:连轧机延伸过大,钢管在孔型侧壁部分,局部被拉薄连轧机各机架压下调整不当和延伸系数分配不合理。
5. 内轧疤缺陷特征:无缝管内表面纵向呈指甲状结疤、凸起或块状折迭,钢管内表面压痕。
产生原因:芯棒润滑状态不良,造成芯棒局部磨损、损坏、粘金属,顶头严重磨损、粘金属、缺肉或大裂纹穿孔耳子被压在钢管的内壁上。
6. 内折迭缺陷特征:位于无缝管内表面的端部,局部或纵向呈螺旋状半螺旋状或无规律分布的片状折迭。
产生原因:穿孔过程中轧机调整不当,顶头严重磨损,管坯材质不好,芯棒严重损坏。
7. 轧折缺陷特征:位于合金管内表面纵向管壁局部或全长上呈外凹里凸的皱折或在钢管外表面纵向通长有两道对称明显沟痕,一般为直线形,个别为斜线形。
产生原因:连轧荒管外径过大或荒管橢圆度太大,竹节控制强度不够或润滑状态不好,横移装置将连轧荒管碰瘪,连轧机转速错误。
8. 撕破缺陷特征:位于钢管表面纵向上管体呈现不同程度的横向破裂,菱状和椭圆状穿透管体的孔洞。
所有钢材常见缺陷及原因钢材是一种常用的金属材料,广泛应用于建筑、制造等领域。
然而,由于生产过程中的各种因素,钢材可能会出现各种缺陷。
以下是常见的钢材缺陷及其原因:1.气孔:气孔是在钢材中形成的空洞,通常由高温熔化过程中的气体造成。
这可能是由于钢材在熔化和凝固过程中产生的气体没有被完全排出。
2.夹杂物:夹杂物是在钢材中发现的杂质,如氧化物、硫化物、硅酸盐等。
这些杂质会降低钢材的强度和韧性,并可能导致断裂。
3.结晶偏析:在钢材中,存在着不同成分的偏析现象。
这是由于不同元素在熔融过程中的浓度差异所导致的。
结晶偏析可能导致钢材中局部区域的成分不均匀,从而降低材料的性能。
4.热裂纹:热裂纹是在钢材冷却过程中形成的裂纹,通常发生在高温的条件下。
这可能是由于钢材受到过快或不均匀的冷却导致的。
5.焊接缺陷:钢材在焊接过程中可能出现焊接缺陷,如焊缝内的气孔、夹杂物和裂纹。
这可能是由于焊接过程中的温度和应力造成的。
6.疲劳裂纹:疲劳裂纹是由于长期的应力加载和卸载造成的,通常在结构或机械部件中发现。
这可能是由于钢材的低韧性和高应力环境导致的。
7.化学成分偏差:钢材的化学成分对其性能有重要影响。
如果生产过程中的化学成分控制不当,可能会导致钢材的力学性能不稳定。
8.表面缺陷:钢材在加工、运输和存储过程中可能会出现表面缺陷,如划痕、凹痕和腐蚀。
这可能是由于人为因素、机械磨损或化学腐蚀造成的。
9.剥离:剥离是在钢材上发现的一种缺陷,表现为钢材表层的剥离或分离。
这可能是由于材料的粘结性能不足或加工过程中的热应力造成的。
10.形状缺陷:钢材的形状缺陷包括弯曲、弯曲和扭曲等问题。
这可能是由于生产过程中的机械应力和热应力引起的。
以上是常见的钢材缺陷及其原因。
这些缺陷可能会对钢材的性能产生负面影响,并可能导致结构不安全或使用寿命缩短。
因此,在钢材的生产、加工和使用过程中,需要严格控制这些缺陷的发生,并采取有效的措施来预防和修复这些缺陷。
无缝钢管的热轧工艺常见缺陷总结1. 离层缺陷特征:位于无缝钢管内表面呈纵向分布,呈凸起螺旋状,块状金属分离或破裂状夹层。
产生原因:材质不良造成有非金属夹杂物,残余缩孔或严重疏松。
2. 直道内折缺陷特征:位于无缝管内表面呈纵向分布,呈现对称或单条直线形的折迭有通长,也有局部。
产生原因:芯棒润滑不良,芯棒表面有缺陷或表面附有氧化铁皮,铁屑等使钢管内表面划成沟道,荒管在轧制过程中,在连轧机孔型内过充满。
3. 内孔不规则缺陷特征:位于无缝管内表面呈纵向分布,①有一个或二个相差180°的管壁增厚现象,或在钢管内表面与芯棒分离点处有壁厚增厚状,也称内鼓包。
②钢管内园呈六方形的壁厚不均状,也称内六方。
产生原因:内鼓色:连轧压下量分配或张力选择不当,使金属过充满芯棒选用不当。
内六方:张减孔型与张力参数选择不当,张减机单机架减经或总减径率较大。
4. 管壁收缩缺陷特征:位于钢管内表面上,钢管横向断面最薄处钢管内表面凹陷,壁厚局部变薄,严重的收缩几乎撕破。
产生原因:连轧机延伸过大,钢管在孔型侧壁部分,局部被拉薄连轧机各机架压下调整不当和延伸系数分配不合理。
5. 内轧疤缺陷特征:无缝管内表面纵向呈指甲状结疤、凸起或块状折迭,钢管内表面压痕。
产生原因:芯棒润滑状态不良,造成芯棒局部磨损、损坏、粘金属,顶头严重磨损、粘金属、缺肉或大裂纹穿孔耳子被压在钢管的内壁上。
6. 内折迭缺陷特征:位于无缝管内表面的端部,局部或纵向呈螺旋状半螺旋状或无规律分布的片状折迭。
产生原因:穿孔过程中轧机调整不当,顶头严重磨损,管坯材质不好,芯棒严重损坏。
7. 轧折缺陷特征:位于合金管内表面纵向管壁局部或全长上呈外凹里凸的皱折或在钢管外表面纵向通长有两道对称明显沟痕,一般为直线形,个别为斜线形。
产生原因:连轧荒管外径过大或荒管橢圆度太大,竹节控制强度不够或润滑状态不好,横移装置将连轧荒管碰瘪,连轧机转速错误。
8. 撕破缺陷特征:位于钢管表面纵向上管体呈现不同程度的横向破裂,菱状和椭圆状穿透管体的孔洞。
摩减用45钢钢管生产缺陷分析与解决措施由于目前市场的需要,对45钢精密管的质量有了更高的要求,针对目前生产中产生的各种问题,采取措施综合如下:一.无缝管部分:一)缺陷及产生原因:1. 轧后弯曲影响产品质量的最严重的问题是轧后扭曲弯。
扭曲弯形成主要原因:1)穿孔毛管的钢温偏低或不均;2)因穿孔顶头鼻部单边水孔堵塞而单边鼻部塌斜造成毛管壁厚呈螺旋型的偏差;3)轧辊或导板错位,穿孔参数调整不当造成毛管呈螺旋状;生产中的常出现的问题是钢温偏低或不均。
08年四季度至09年一月产生问题的原因是钢温偏低(煤质差)和穿孔机轧辊串动。
2.表面翘皮表面翘皮对精密管产品而言,是不允许的缺陷。
表面翘皮的产生原因是管坯在穿孔过程中受到了碰、擦伤或存在附加变形而造成毛管表面不平整或不光滑,冷拔(轧)后在钢管表面形成大小不一的外折叠,俗称翘皮。
1)容易碰、擦伤的部位:A.前台的受料槽、进口嘴——管坯旋转进料过程中,依靠受料槽、进口嘴的衬托,如遇到某部位损坏或有棱角,则使得管坯表面因碰伤有不规则的凹坑,穿孔后形成早期的毛管外折叠(翘皮)。
这种原因形成的缺陷特点是:毛管前段无缺陷,缺陷出现在毛管后2/3段,呈间断分布的月牙形外折叠。
出现的受料槽原因的周期大约半年左右,进口嘴的原因周期约3个月。
B.导板印——因导板质量问题或安装偏差、导板座松动,或钢温过高,易造成导板粘钢而产生对毛管的刮伤,形成导板印。
轻微的导板印不影响后续无缝管、精密管的质量(有磨削工序),但严重(有一定深度)的导板印会使冷轧后形成类似外折叠的裂纹缺陷,磨削不能消除而造成成品报废。
缺陷的特征是从头到尾间断或连续的、有规则螺旋形外划伤。
C.后台抱辊、翻料钩的调整不当也会使得毛管外表被刮伤,在冷拔、冷轧后形成外折叠。
缺陷的特征是从头开始连续的、有规则螺旋形外划伤,后段1/3无缺陷。
2)附加变形A 轧辊老化——因轧辊咬入段磨损后形成台阶,碾轧时边缘压入而形成早期的毛管外折叠(翘皮)。
结疤(seam)钢材表面缺陷之一,表现为产品表面有疤状金属薄片。
常呈舌、块或鱼鳞状,且呈不规则分布。
(见图)结疤的大小不一,深浅不等,下面常有夹杂物。
轧制时产生的结疤称为轧疤,其分布部位、形状和大小基本一致,缺陷下面有较多的氧化铁皮。
一般冶金产品表面不允许有结疤。
结疤产生的原因是:(1)注锭操作不当,使散流或飞溅的钢液粘于模壁,被氧化后贴在钢锭表面,不能与钢锭基体焊合;(2)钢锭表面存在粘模、凸包、网纹、重皮、翻皮等缺陷。
在轧制中形成结疤;(3)轧钢过程中,成品孔前某道次因刮伤形成的表面飞翅粘附在轧件表面上,或轧槽磨损严重,轧件形成凸包再轧制造成。
防止和消除办法有:(1)改善注锭和整模操作,加强炼钢工序原材料管理,提高钢锭质量;(2)加强钢锭质量检查,不合格钢锭不投产;(3)加强钢坯质量检查,对有结疤缺陷的钢坯必须在清除合格后投产;(4)防止轧低温钢、避免轧槽掉肉,严格轧辊刻痕操作;(5)及时更换磨损严重的导卫板和轧槽,避免轧件刮伤。
白斑(white spot)在酸浸横向试样上呈现的大小不等白色点状的内部缺陷。
白斑的形状不规则,表面光滑并略有凸起,多出现在尺寸较大和合金含量高的轧材和锻件的中心部位。
产生白斑的原因是化学成分不均、成分偏析和某些合金元素聚集。
缺陷处因不易腐蚀故在酸浸试样上呈现为白色斑点。
防止白斑的办法是采用炉外精炼、吹氩搅拌,以均匀成分,采用连铸技术或控制钢锭的冷却速度,可防止液析。
分层(pipe lamination)金属基体上存在的大片组织结构分离,是金属塑性加工产品的一种内部缺陷。
分离面平行于加工表面,纵横断面上均呈现为长一裂缝,裂缝中有少量非金属夹杂和偏析,破坏了金属基体的完整性。
分层是由于缩孔、内裂、气泡等缺陷经塑性加工而延伸、拉长,又未能焊合形成的。
(见图)发纹(hair crack)钢材表面缺陷之一,表现为在产品表面有发状细纹。
比裂纹浅而短,顺轧制方向分散或成簇分布。
钢管热处理的主要质量缺陷讨论管材热处理的主要质量缺陷,以调质热处理⼯艺为典型⼯艺予以叙述。
管材热处理所产⽣的质量问题主要体现在⼏⽅⾯(性能、组织、缺陷、尺⼨、表⾯等)。
1 性能和组织问题性能和组织问题,取决于材料成分和原始状态以及热处理⼯艺的合理性和⼯序控制⽔平,这是热处理质量控制最核⼼的内容。
热处理⼯艺制定或执⾏不好,管材的性能(如屈服、抗张、延伸)将会超出标准所规定的要求;对组织将出现魏⽒体、带状等标准不允许的组织存在。
2 尺⼨问题主要表现在长度⽅向(轴向)的弯曲和截⾯⽅向(径向)的椭圆度和外径超差。
2.1 钢管产⽣弯曲的原因2.1.1 钢管加热不均产⽣弯曲钢管加热不均,沿管⼦轴向⽅向温度不同,淬⽕时组织转变时间不同,钢管的体积的变化时间不同,产⽣弯曲。
2.1.2 钢管淬⽕产⽣弯曲淬⽕是⾼强套管和⾼钢级管线管⽣产的⾸选热处理⽅式。
淬⽕时组织转变⾮常迅速,钢管的组织转变带来体积的变化。
由于钢管的各部分冷却速度不⼀致⽽导致组织转变速度不⼀致,也会产⽣弯曲。
2.1.3 管坯引起弯曲若钢管的化学成分存在偏析,即使冷却条件完全⼀致,在冷却时也会产⽣弯曲。
2.1.4 冷却不均产⽣弯曲合⾦钢管在热处理之后,通常要将钢管边回转边⾃然冷却。
此时钢管的轴向和周向冷却速度是不均匀的,会产⽣弯曲。
钢管若弯曲度不能满⾜要求,将会影响后续的加⼯(如运输、矫直等),甚⾄会影响其性能。
2.1.5 定径机上产⽣弯曲合⾦钢管特别是外径公差范围较窄的钢管(如管线管、套管)在回⽕后⼀般要求定径。
如果定径机架中⼼线不⼀致,钢管会产⽣弯曲。
2.2 钢管椭圆度和外径超差的主要原因淬⽕时,由于钢管各部分组织转变是不⼀致的,钢管会产⽣椭圆度;由于存在椭圆度,所以⼤部分钢管在调质处理后需要定径,若定径控制⼯艺不好,外径会出现超差。
3 缺陷和表⾯问题3.1 钢管的淬⽕裂纹钢管的淬⽕加热温度过⾼,或加热时间过长,或加热温度严重不均易造成淬⽕裂纹。
管道焊接的常见缺陷与质量控制1、在焊接过程中比较常见的缺陷及如何预防1。
1 咬边缺陷在沿着焊道的母材部位烧熔所形成的低于母材表面的凹陷或沟槽称为咬边,咬边可出现于焊缝一侧或两侧,可以是连续的或间断的.这主要是由于焊接参数选择不当,或者在焊接过程中的操作方法不规范、不正确所致.是由于焊接过程中,焊件边缘的母材金属被熔化后,未及时得到熔化金属的填充所致。
咬边缺陷的存在,在一定程度上不仅弱焊接的接头强度,而且还会因为应力集中引发裂纹。
预防措施:选取正确的焊接速度级焊接电流,电弧不可被拉过长,确保运条均匀。
(1)危害:咬边将削弱焊接接头的强度,产生应力集中。
在疲劳载荷作用下,使焊接接头的承载能力大大下降。
它往往还是引起裂纹的发源地和断裂失效的原因。
焊接技术条件中一般规定了咬边的容限尺寸。
(2)形成原因:焊接工艺参数不当,操作技术不正确造成。
如焊接电流大,电弧电压高(电弧过长),焊接速度太快。
(3)防止措施:选择适当的焊接电流和焊接速度,采用短弧操作,掌握正确的运条手法和焊条角度,坡口焊缝焊接时,保持合适的焊条离侧壁距离。
1。
2 气孔缺陷这种缺陷的形成是由于焊接过程中熔池中气体当凝固时未能逸出而引起空穴的产生。
预防措施:在解决此问题时,应加强焊前的处理工作.及时做好相关的清理工作,如果天气湿度过大或者是雨天,应采取有效的措施,以防止气孔的产生。
1。
3 未熔合缺陷这是因为在焊接过程中,母材同焊道间或焊道彼此间未能进行完全熔合。
预防措施:选择正确合适的焊接工艺参数,精心操作、加强层间清理,达到提高焊工操作技术水平的目的.1.4 裂纹缺陷在焊接时,焊缝热影响区在冷却过程中所形成的裂纹。
预防措施:尽可能控制焊缝中低熔点共晶物的存在,同时尽量降低冷却时的拉应力.此外还有夹渣缺陷。
针对这种缺陷,应在对天然气管道焊接之后,应及时清理残留在焊缝中的熔渣,防止不必要问题的滋生.2、形成焊接变形的原因及如何改变变形提高焊接质量焊接变形是由于焊接过程中,被焊接物体结构发生了变化,焊接变形原因很多,不均匀受热和冷却是最主要的原因,焊接过程中,焊件的局部受热致使温差的产生,热胀冷缩是焊件固有的性质,因此,物体产生了形状上的差异.2.1 焊接变形的控制,在焊接过程中焊接尺寸直接影响焊接变形的大小,焊接尺寸大的不但焊接量大, 在焊接过程中变形也相对应比较大,所以,在这种情况下为了保证焊接的变形最小化,可以采用开坡口的焊缝可以比一般的角焊减少焊缝金属,对于防止变形有利.在焊接过程中减少不必要的焊缝也是重要的,合理的焊接,力求焊接的数量尽量减少.在设计焊接结构时,安排焊缝的对称行也是必要是.期刊文章分类查询,尽在期刊图书馆2。
结疤(seam)
钢材表面缺陷之一,表现为产品表面有疤状金属薄片。
常呈舌、块或鱼鳞状,且呈不规则分布。
(见图)结疤的大小不一,深浅不等,下面常有夹杂物。
轧制时产生的结疤称为轧疤,其分布部位、形状和大小基本一致,缺陷下面有较多的氧化铁皮。
一般冶金产品表面不允许有结疤。
结疤产生的原因是:(1)注锭操作不当,使散流或飞溅的钢液粘于模壁,被氧化后贴在钢锭表面,不能与钢锭基体焊合;
(2)钢锭表面存在粘模、凸包、网纹、重皮、翻皮等缺陷。
在轧制中形成结疤;
(3)轧钢过程中,成品孔前某道次因刮伤形成的表面飞翅粘附在轧件表面上,或轧槽磨损严重,轧件形成凸包再轧制造成。
防止和消除办法有:(1)改善注锭和整模操作,加强炼钢工序原材料管理,提高钢锭质量;(2)加强钢锭质量检查,不合格钢锭不投产;(3)加强钢坯质量检查,对有结疤缺陷的钢坯必须在清除合格后投产;(4)防止轧低温钢、避免轧槽掉肉,严格轧辊刻痕操作;(5)及时更换磨损严重的导卫板和轧槽,避免轧件刮伤。
白斑(white spot)
在酸浸横向试样上呈现的大小不等白色点状的内部缺陷。
白斑的形状不规则,表面光滑并略有凸起,多出现在尺寸较大和合金含量高的轧材和锻件的中心部位。
产生白斑的原因是化学成分不均、成分偏析和某些合金元素聚集。
缺陷处因不易腐蚀故在酸浸试样上呈现为白色斑点。
防止白斑的办法是采用炉外精炼、吹氩搅拌,以均匀成分,采用连铸技术或控制钢锭的冷却速度,可防止液析。
分层(pipe lamination)
金属基体上存在的大片组织结构分离,是金属塑性加工产品的一种内部缺陷。
分离面平行于加工表面,纵横断面上均呈现为长一裂缝,裂缝中有少量非金属夹杂和偏析,破坏了金属基
体的完整性。
分层是由于缩孔、内裂、气泡等缺陷经塑性加工而延伸、拉长,又未能焊合形成的。
(见图)
发纹(hair crack)
钢材表面缺陷之一,表现为在产品表面有发状细纹。
比裂纹浅而短,顺轧制方向分散或成簇分布。
发纹是产品一般允许存在的缺陷,但其深度应符合有关标准规定。
发纹产生的原因是:(1)钢锭皮下气泡、皮下夹杂在轧制中暴露;(2)坯料原有裂纹;(3)在蓝脆区(250~300℃)剪切钢材产生蓝脆发纹。
防止和消除办法有:(1)加强坯料的验收检查,不合格坯料不投产;(2)尽可能增大原料断面,增加锭材压缩比,并采用合适的加热、压下和冷却制度;(3)严禁在蓝脆温度区剪切产品。
带状组织(banded orientation)
钢材内缺陷之一,出现在热轧低碳结构钢显微组织中,沿轧方向平行排列、成层状分布、形同条带的铁素体晶粒与珠光体晶粒(见图)。
这是由于钢材在热轧后的冷却过程中发生相变时铁素体优先在由枝晶偏析和非金属夹杂延伸而成的条带中形成,导致铁素体形成条带,铁素体条带之间为珠光体,两者相间成层分布。
带状组织的存在使钢的组织不均匀,并影响钢材性能,形成各向异性,降低钢的塑性、冲击韧性和断面收缩率,造成冷弯不合、冲压废品率高、热处理时钢材容易变形等不良后果。
产品标准中有带状组织评级图片,根据用途确定允许的级别。
表面缺陷(surface defect)
出现在钢材和有色金属合金材表面并影响产品质量的各种疵病的总称。
表面缺陷的种类很多,大多以该缺陷的形貌来命名,也有的以其产生的原因命名。
生产中常以缺陷的产生工序将产品表面缺陷分成两大类。
一类是钢质不良缺陷,如离层、结疤、拉裂、裂纹、发纹、气泡等,这些缺陷大多是由于钢锭质量不良造成的。
另一类是加工操作不良缺陷,包括折叠、耳子、麻点、凸包、刮伤、压痕、压入氧化铁皮、毛刺等,这类缺陷,是在塑性加过程中产生的。
对各种用途产品的表面缺陷所采用的检查方法,在相应的产品标准中有明确的规定,包括:(1)肉眼检查。
对普通用途的产品,以目力检查表面缺陷,有时也借助%26ldquo;试铲%26rdquo;或%26ldquo;试磨%26rdquo;的方法来鉴别缺陷。
(2)酸洗检查。
适用重要用途的产品。
(3)喷丸检查。
适用特殊用途的钢坯。
(4)无损探伤。
对特别重要用途的产品j根据其质量要求,分别采用涡流探伤、磁粉探伤、渗透探伤、超声波探伤的方法检查表面缺陷(见缺陷的物理检测)。
毛刺(burr)
钢材表面缺陷之一,表现为冷切、热锯或火焰切割的钢材端部有不齐的飞边,焊管时焊缝处有挤出的多余金属。
冷切产品端部毛刺的厚度取决于刀刃间的缝隙。
一般产品允许有一定高度的毛刺存在;但焊管的内外毛刺必须刮除。
毛刺产生的原因是:(1)剪切刀刃变钝,间隙过大;锯片迟钝,或安装不当;(2)冲头磨损或安装不当;(3)火焰切割操作不当;(4)焊接制度不规范。
防止和消除毛刺的办法有:(1)正确安装剪切、锯切和冲孔装置;(2)及时更换磨损的刀刃、锯片和冲具;
(3)加强产品切割操作的管理;(4)调整焊接制度.
一般产品允许有一定高度的毛刺存在;焊管的内外毛刺必须刮除.。