业追讨债务流程(1)
- 格式:doc
- 大小:411.00 KB
- 文档页数:8
委托律师追回欠款的流程在商业交易中,遇到对方拖欠款项是常见的问题。
面对这种情况,通过法律途径追回欠款是一种有效的解决方式。
本文将详细介绍委托律师追回欠款的流程,帮助债权人依法维护自己的权益。
一、初步咨询与评估首先,债权人需要向专业律师进行咨询,了解自己的权利和可能的法律途径。
律师会根据欠款情况、证据完整性及债务人的财务状况等因素进行初步评估,判断案件的可行性和成功率。
二、签订委托合同确定要通过法律手段追讨欠款后,债权人需与律师签订委托合同,明确双方的权利、义务和责任。
合同中应包括律师费用、服务范围、保密条款等内容。
三、准备诉讼材料律师会指导债权人准备诉讼所需的各项材料,包括但不限于合同文本、欠款证明、往来通信记录等。
这些材料将成为后续诉讼的关键证据。
四、提交诉状准备好所有诉讼材料后,律师将代表债权人向法院提交诉状,正式启动法律程序。
诉状中会详细列明债权债务关系、欠款金额、违约情况等关键信息。
五、参加庭审法院受理案件后,会安排庭审日期。
债权人及其代理律师需要按时出席庭审,陈述事实、提供证据,参与法庭辩论。
律师在此过程中扮演着至关重要的角色。
六、判决执行法院审理完毕后,会作出判决。
如果判决结果支持债权人的诉求,律师将协助债权人进行判决的执行工作,包括申请强制执行等,确保债权人能够实际收回欠款。
七、后续跟进即便在判决执行阶段,律师也会持续跟进案件进展,处理可能出现的各种后续问题,如债务人的上诉、财产调查等,直至债权人完全收回欠款。
总结而言,委托律师追回欠款是一个复杂但必要的过程。
通过专业的法律服务,可以有效提高追债成功率,保护债权人的合法权益。
在整个过程中,保持与律师的良好沟通,及时提供所需信息和材料,是确保流程顺利进行的关键。
企业追欠款的有效方法企业追欠款是一项重要且常见的任务,对于企业来说,及时回收欠款是维持资金流动、确保业务正常运转的关键。
以下是一些有效的方法,帮助企业成功追回欠款。
1. 建立合同和付款条款:在与客户进行业务交易前,确保签订详细的合同和付款条款,明确款项的金额、支付方式和期限。
这将为您提供法律依据和强有力的救济途径。
2. 发送催款通知:一旦客户逾期未付款,立即发送催款通知。
这通常包括一封正式信函,提醒客户其逾期款项,并明确具体的付款日期和金额。
确保通知书内容严肃但礼貌,并要求客户尽快支付。
3. 预警信函和电话催款:如果催款通知无果,您可以进行进一步的沟通。
通过电话或再次书面通知客户,强调他们逾期付款的严重性,并提供付款的最后期限。
在此过程中,要始终保持专业和友好的态度,以促使客户履行义务。
4. 寻求法律帮助:如果客户仍拒绝付款或失联,寻求法律协助可能是必要的。
在此阶段,您可以委托律师起草正式的法律函件,并考虑对方付款的法律诉讼程序。
法律手段可能会迫使欠款方采取行动,避免进一步的法律后果。
5. 债权转让:如果您无法通过上述方法成功追回欠款,您可以考虑将债权转让给专业的债务追讨公司。
这些公司通常具有专业知识和资源,可以更有针对性地追回欠款,但需要支付一定的费用。
6. 建立良好的客户关系:维护良好的客户关系是预防和解决追欠款问题的最佳方法。
建立透明、公正的合作关系,及时与客户进行沟通,并解决出现的问题,有助于降低追欠款的风险。
追欠款是企业经营中的一项重要任务,可以采取多种方法来解决这个问题。
通过合同和付款条款的明确,催款通知的发送,法律协助的寻求,以及与客户建立良好的合作关系,企业可以有效地追回欠款,并维护良好的财务状况。
遇到债权债务问题?赢了网律师为你免费解惑!访问>>个人追讨公司欠款起诉程序如果公司欠个人钱不还的,个人可以向公司所在地的人民法院提起诉讼,要求其履行债务,起诉需要递交起诉状。
那么,个人追讨公司欠款起诉程序是怎样的呢?今天,赢了网小编整理了以下内容为您答疑解惑,希望对您有所帮助。
个人追讨公司欠款起诉程序一、诉讼风险评估主要从证据是否充足,以保证案件胜诉;被诉对象财产状况,以保证胜诉后执行能到位等。
二、债务人财产调查立即对债务人的财产状况进行调查摸底。
三、准备诉讼材料到法院立案准备诉讼材料向法院立案,包括起草起诉状、准备证据、准备原、被告双方的身份材料等。
四、(诉前)财产查封起草并提交财产保全申请、提供债务人财产清单、提供财产保全担保等,在诉前或诉讼立案时先行或同步财产查封。
五、案件审理通过法院审理,取得胜诉生效判决。
六、申请执行取得胜诉判决后,申请强制执行,运用拘留、限制高消费、限制出境、登报等方式迫使债务人还款。
相关阅读:追讨欠款起诉书原告:xxx(姓名),xxx(性别),xxxx年xx月xx日,汉族,文化程度xxxx,工作单位xxxx,职位xxxx,住址:xxxxxxxxxxxxxxxx被告:xxx(姓名),xxx(性别),xxxx(姓名),xxxx年xx月xx日,汉族,文化程度xxxx,工作单位xxxx,职位xxxx,住址:xxxxxxxxxxxxxxxx请求事项:1、判决被告偿还欠款xxx元及利息XXX元。
2、判决被告承担本案全部诉讼费用。
事实和理由:200*年*月*日,债务人***从原告处借走人民币x万元,并当场向原告写下欠条一份。
然而,到还款日期后,被告以各种理由和借口迟迟不肯偿还债务,其行为严重损害了原告的合法权益。
现诉请法院判决被告XXX偿还原告XXX人民币x万元,并支付利息,以维护原告合法权益。
此致XXXX人民法院原告:xxxXXXX年X月XX日个人追讨公司欠款,需要进行起诉风险评估,然后递交起诉状,进行开庭审理,双方需要进行法庭辩论,提交相应的证据,最后法院判决。
诉讼催收工作流程一、引言诉讼催收是指债权人通过法律途径追回债务的过程。
在债务人拒绝履行还款义务或无力偿还债务情况下,债权人可以选择采取诉讼催收的方式。
本文将介绍诉讼催收的工作流程,帮助读者了解该过程的各个环节和流程。
二、立案阶段1. 债权人准备材料:债权人需准备相关债权证明文件、欠款合同、债务人的身份证明等材料。
2. 债权人委托律师:债权人可以选择委托专业的律师来处理诉讼催收事宜,律师将代表债权人进行法律程序和诉讼活动。
3. 提交诉状:律师根据债权人提供的材料,撰写诉状并提交给相关法院。
诉状中应包括债权人的基本情况、债务人的基本情况、欠款金额、欠款事由等相关信息。
三、庭前准备阶段1. 法院受理:法院收到诉状后,将进行受理,并发出受理通知书给债权人和债务人。
2. 传票送达:法院根据债权人提供的债务人地址,将传票送达给债务人,通知其出庭参加诉讼。
3. 调解和和解:在庭前准备阶段,法院可能会安排调解,以促使债权人和债务人达成和解协议。
若双方达成和解,案件将提前终结,债务人需按照和解协议履行还款义务。
四、庭审阶段1. 开庭:法院根据通知书确定开庭时间,并通知债权人、债务人、律师等相关人员。
开庭时,法官将主持庭审过程。
2. 举证和质证:在庭审过程中,债权人和债务人可以提供证据支持自己的主张,并对对方提供的证据进行质证和辩驳。
3. 辩论和陈述:双方可以在庭审中进行辩论和陈述,阐明自己的观点和理由,以争取法院的支持。
4. 判决和裁定:法院将根据庭审过程和相关法律规定,对案件做出判决或裁定。
判决是对案件争议的解决,裁定是对案件程序的决定。
五、执行阶段1. 判决生效:如果判决没有被上诉,法院将发生生效裁定书,判决生效。
2. 执行申请:债权人凭债务人的判决书向法院申请执行,法院会对申请进行审查。
3. 执行程序:法院依法对债务人进行查控财产、拍卖财产等执行措施,以追回债务。
4. 追缴欠款:法院将追缴到的欠款支付给债权人,完成执行程序。
催收债务时的法律程序与流程催收债务是指向债务人追讨欠款的过程。
在进行催收债务时,债权人需要遵守一定的法律程序与流程,以确保合法性和顺利进行催收工作。
本文将介绍催收债务时的法律程序与流程,包括法律依据、程序步骤和注意事项。
一、法律依据在催收债务时,债权人需要遵守相关的法律法规。
我国《合同法》、《侵权责任法》等法律涉及了催收债务的相关规定,同时,还有《中华人民共和国民事诉讼法》等法律适用于涉及到法院介入的催收程序。
债权人在催收债务时应当严格按照法律规定进行操作,以确保自身权益的维护。
二、程序步骤1. 写信催收催收债务的第一步通常是书面催收,即通过信函或邮件向债务人发送催收通知。
在催收信函中,应明确指出债务的具体金额、期限、利息等相关信息,并催促债务人尽快偿还债务。
债权人需保留好催收信件或邮件的发送和接收记录,以备后续可能的法律争议。
2. 联系债务人如果债权人没有收到债务人的还款回应,可以通过电话或其他途径联系债务人,了解情况并敦促其尽快偿还债务。
在与债务人沟通时,债权人应当保持冷静、礼貌,并记录下沟通内容及时间,以备可能的日后证明之用。
3. 催收提醒若债务人对催收通知置之不理,债权人可以采取进一步催收措施,例如发送提醒短信、律师函或者上门催收。
债权人在进行进一步催收时应当遵守法律规定,不得使用暴力、威胁等非法手段。
4. 法律诉讼若经过持续的催收工作后仍无法实现债务人的偿还,债权人可以通过诉讼途径来追讨欠款。
这一步需要债权人准备好相关证据材料,并委托律师代理诉讼。
法庭将会根据相关证据进行审理,并依法做出判决。
三、注意事项1. 合法催收在催收债务过程中,债权人必须合法催收,不得违反法律法规,在催收过程中禁止使用暴力、恐吓、诽谤或侮辱等不当手段。
债权人应尊重债务人的合法权益,同时注意保护自身权益。
2. 数据保护债权人在催收债务时需要妥善保护债务人的个人信息,不得泄露、篡改信息。
债权人在保存和处理债务人信息时应遵循相关法规,确保信息安全。
追讨债务的起诉流程:
追讨债务的起诉流程如下:
1.收集证据:尽量收集借款的证据,包括借条、欠条、聊天记录、催款记录、通话录
音、证人证言、录像视频等。
2.确认管辖法院:一般是被告户籍或常居地所在的法院。
由于案件情况不同,也可以
尝试在原告所在地法院起诉。
3.撰写起诉状:起诉状应当包含原告、被告的基本信息、诉讼请求、事实和理由。
4.向法院递交起诉状:起诉状和相关证据,并按照被告人数准备副本。
法院在经过一
定的审查过后,如果认为符合法定起诉条件的,应当予以受理并在规定期限内立案。
5.等待开庭通知:立案之后等待开庭通知即可。
6.开庭审理:开庭审理阶段是诉讼的实质性阶段,主要是审查证据,查明案情,分清
是非,确认当事人的权利、义务。
它包括以下几个程序:法庭调查、法庭辩论、法官主持调解等。
7.判决:法院根据审理情况作出判决。
如果原告胜诉,则债务人需要履行还款义务。
如果被告提出上诉,则需要进行二审程序。
欠钱不还的实用讨债方法!欠钱不还是一种不负责任的行为,对于债权人来说,如何有效地追回欠款成为一项重要任务。
在合法的前提下,我们可以采用一些实用的讨债方法来解决这个问题。
以下是一些可以帮助你讨回欠款的实用方法:1. 第一次催债:在欠款人拖欠一段时间后,你可以通过电话、短信或邮件等方式第一次催债。
要礼貌地提醒对方欠款,并表达你的期望,要求对方尽快偿还欠款。
2. 联系亲友:如果第一次催债没有效果,你可以尝试联系欠款人的亲友。
通过亲友了解欠款人的情况,可能会为你提供一些有价值的信息,甚至帮助你说服欠款人偿还欠款。
3. 发送律师函:如果欠款人对你的催债无动于衷,你可以考虑请律师撰写一封正式的律师函。
律师函通常具有更强的法律约束力,可以对欠款人施加更大的压力,迫使其偿还欠款。
4. 利用法律途径:如果欠款人依然拒绝偿还欠款,你可以考虑通过法律途径来讨债。
你可以向法院提起诉讼,要求法院判决欠款人偿还债务。
在法律程序中,你需要准备好相关证据并确保合法合规地进行诉讼。
5. 委托专业讨债机构:如果你不愿意或不擅长处理讨债事务,你可以考虑委托专业的讨债机构来帮助你追回欠款。
这些机构通常有丰富的经验和专业的技巧,可以更好地处理讨债事务,提高追回欠款的成功率。
6. 公开曝光:如果以上方法都无效,你可以考虑通过公开曝光的方式来追回欠款。
你可以在社交媒体上发表相关信息,向公众曝光欠款人的行为。
这样做可能会对欠款人的声誉产生负面影响,从而促使其偿还欠款。
7. 与欠款人协商:最后,如果欠款人表现出与你合作的意愿,你可以考虑与其协商制定一份还款计划。
通过与欠款人达成协议,你可以让欠款人按照约定的方式和时间偿还欠款,避免进一步的纠纷和法律程序。
总结起来,要追回欠款,我们可以尝试多种实用的讨债方法。
从最初的催债到法律途径,再到委托专业机构或公开曝光,我们可以根据实际情况选择合适的方式。
无论采用何种方法,我们都应该保持冷静和理性,合法合规地处理讨债事务。
企业催款流程是为确保客户及时支付欠款而设计的一系列步骤和策略。
以下是一般的企业催款流程:
1. 账期设定:在交易开始时,明确付款条款和账期。
这可以包括发票的到期日、付款方式等信息。
确保客户清楚了解付款期限。
2. 发出账单/发票:及时向客户发送详细的账单或发票。
确保发票准确无误,包括商品或服务的详细信息、价格、数量等。
3. 付款提醒:发送付款提醒通知,提醒客户即将到期或已经逾期的账款。
这可以通过电子邮件、信函、电话等方式进行。
4. 逾期通知:如果客户逾期未付款,发送更严厉的通知,强调逾期情况并可能包含逾期费用或利息的信息。
5. 电话跟进:进行电话催款,了解客户的付款计划,解决可能存在的问题,并争取尽快的付款。
6. 灵活的支付选项:提供多种支付选项,以方便客户快速支付。
这可以包括在线支付、电汇等方式。
7. 设定还款计划:对于一些客户,特别是有长期合作关系的客
户,可以考虑制定分期还款计划,使其更容易管理欠款。
8. 法律手段:如果所有的催款努力都没有取得成效,可能需要考虑采用法律手段,比如雇佣律师或通过法院提起诉讼。
9. 委外催款服务:有时候,公司可能会选择将催款服务委托给专业的催收机构,以加强催款效果。
10. 记录和监控:始终记录催款活动,以便跟踪进展,并在需要时作为法律证据。
监控整个催款流程的效果,不断改进和优化。
这些步骤可以根据企业的具体情况进行调整,关键是要保持有效的沟通和灵活性,以便更好地应对各种欠款情况。
债务追偿纠纷的法律索赔流程在经济和社会发展的进程中,无法避免地会出现债务追偿纠纷。
当债务方无法按时履行合同或无法归还债务时,债权方有权采取法律手段来追回相应的债务。
本文将重点介绍债务追偿纠纷的法律索赔流程,以供参考。
第一步:收集证据在进行债务追偿纠纷索赔之前,债权方应当充分收集相关证据以支持其主张。
这包括但不限于合同、发票、付款凭证、信函、短信、电子邮件等与债务相关的文件和通信记录。
这些证据将在后续的法律程序中发挥重要作用,因此确保证据的真实性和完整性至关重要。
第二步:协商解决在正式采取法律行动之前,双方当事人可以尝试通过协商解决债务追偿纠纷。
债权方可以与债务方进行沟通,尽量提出合理的解决方案,寻求达成和解。
如果债务方愿意履行债务或提出合理的还款计划,双方可以达成协议,避免进一步纠纷。
第三步:起诉如果协商解决无果或债务方拒绝履行债务,债权方可以选择采取法律行动来追索债务。
首先,债权方需要准备好起诉的材料,包括起诉状、证据清单、诉讼请求等。
然后,债权方需要向法院递交起诉状,并缴纳相应的诉讼费用。
法院将根据收到的起诉状决定是否受理该案件。
第四步:开庭审理一旦法院受理债务追偿纠纷的案件,双方当事人将接受开庭审理。
在开庭审理中,债权方需要出示收集到的证据,并向法院阐述其主张和诉求。
同时,债务方也有权利进行辩护和质证。
法院将根据双方的陈述和证据,作出裁决。
第五步:执行裁决如果法院作出有利于债权方的裁决,债务方将被要求履行裁决所规定的义务。
在这一阶段,债权方可以向法院申请强制执行程序,并要求法院采取相应的执行措施,如查封财产、冻结银行账户等,以便追回债务。
债务方必须按照裁决所规定的方式和期限履行债务,否则将承担更严重的法律后果。
总结:债务追偿纠纷的法律索赔流程主要包括收集证据、协商解决、起诉、开庭审理和执行裁决等环节。
在每个阶段,债权方都需要充分了解自己的权益和法律地位,并采取相应的行动来保护自己的权益。
同时,债务方也应当认真对待债务,并遵守合同约定,以避免发生债务追偿纠纷。
催收作业处置流程
一、提醒通知阶段
1.催收准备:对逾期未还款的借款人进行分类,明确催收对象和催收
目标。
二、上门催收阶段
5.外包催收:如果催收人员上门拜访操作不当或借款人态度恶劣,可
以将催收任务外包给专业的催收机构,以提高催收效果。
三、法律诉讼阶段
6.发送律师函:如果以上催收方式均无效,可以通过律师函发起法律
催收程序,对借款人进行法律警告,要求其承担法律责任,并尽快还清债务。
7.提起诉讼:如果律师函无果,可以向法院提起诉讼,要求借款人偿
还债务。
在提起诉讼之前,需要准备相关的证据材料和法律文件。
8.执行阶段:如果法院判决借款人偿还债务,但其仍然拒绝履行义务,可以通过强制执行手段来追缴借款。
常见的强制执行手段包括查封、扣划
工资、冻结资产等。
四、逾期不良资产处置阶段
9.委外处置:如果借款人的逾期贷款被认定为不良资产,可以将其委
托给专业的不良资产处理机构,以获取尽可能多的追偿款项。
10.债务重组和清偿:对于有意愿还款但无力偿还的借款人,可以通过债务重组等方式进行债务清偿的安排。
在此过程中,催收方需要与借款人进行协商,寻求双方都能接受的解决方案。
催收作业处置流程的具体步骤和运作方式可能会因催收的行业和法律法规的不同而有所差异,但一般都会包括以上的阶段和步骤。
在整个催收流程中,借款人的配合和合作是至关重要的,催收方需要灵活运用各种催收手段和技巧,以提高催收的成功率和效果。
同时,催收过程中需要合法合规地进行,遵守相关的法律法规和道德准则,以保护借款人和催收方的合法权益。
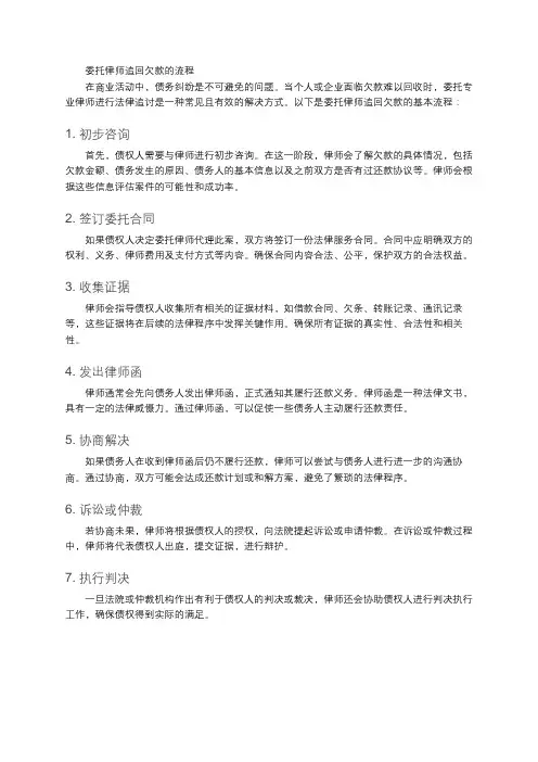
委托律师追回欠款的流程在商业活动中,债务纠纷是不可避免的问题。
当个人或企业面临欠款难以回收时,委托专业律师进行法律追讨是一种常见且有效的解决方式。
以下是委托律师追回欠款的基本流程:1. 初步咨询首先,债权人需要与律师进行初步咨询。
在这一阶段,律师会了解欠款的具体情况,包括欠款金额、债务发生的原因、债务人的基本信息以及之前双方是否有过还款协议等。
律师会根据这些信息评估案件的可能性和成功率。
2. 签订委托合同如果债权人决定委托律师代理此案,双方将签订一份法律服务合同。
合同中应明确双方的权利、义务、律师费用及支付方式等内容。
确保合同内容合法、公平,保护双方的合法权益。
3. 收集证据律师会指导债权人收集所有相关的证据材料,如借款合同、欠条、转账记录、通讯记录等,这些证据将在后续的法律程序中发挥关键作用。
确保所有证据的真实性、合法性和相关性。
4. 发出律师函律师通常会先向债务人发出律师函,正式通知其履行还款义务。
律师函是一种法律文书,具有一定的法律威慑力。
通过律师函,可以促使一些债务人主动履行还款责任。
5. 协商解决如果债务人在收到律师函后仍不履行还款,律师可以尝试与债务人进行进一步的沟通协商。
通过协商,双方可能会达成还款计划或和解方案,避免了繁琐的法律程序。
6. 诉讼或仲裁若协商未果,律师将根据债权人的授权,向法院提起诉讼或申请仲裁。
在诉讼或仲裁过程中,律师将代表债权人出庭,提交证据,进行辩护。
7. 执行判决一旦法院或仲裁机构作出有利于债权人的判决或裁决,律师还会协助债权人进行判决执行工作,确保债权得到实际的满足。
结语委托律师追回欠款是一个专业且复杂的过程,需要债权人与律师紧密合作,合理运用法律手段。
在整个过程中,保持耐心和信心是非常重要的,同时也要遵守法律法规,确保整个过程的合法性和正当性。
催收诉讼流程及步骤一、准备阶段。
要是走到催收诉讼这一步,那前期准备可不能马虎呢。
债权人得先把各种证据整理好,像借条啊、合同啊、转账记录之类的。
这些就像是你的武器,没有它们,打官司可就有点悬喽。
比如说你借钱给别人,借条上得清楚写着借款金额、还款日期这些关键信息。
要是转账记录,那得能明确看出来钱是给到对方的。
而且,要确定这个债务还在诉讼时效内哦,要是过了时效,法律可能就不太好保护你啦,就像过期的面包,虽然看着还能吃,但可能吃了会闹肚子呢。
二、起诉阶段。
证据都齐活了,就可以去法院起诉啦。
这时候要写好起诉状,起诉状就像是你给法院讲的一个故事,要把事情的来龙去脉讲清楚。
比如说,你和债务人是怎么认识的,为什么会借给他钱,他怎么答应还钱却没还的。
然后把起诉状和证据一起交到法院。
法院呢,就像一个很公正的裁判,会审查你的这些东西。
如果符合要求,就会受理这个案子。
这个过程就像是在排队等入场券,要是资料都对,就拿到入场券,可以开始打官司这个大“游戏”啦。
三、审理阶段。
法院受理后,就会通知债务人来应诉。
这时候债务人要是乖乖地来,那就大家坐下来好好谈。
法院会根据双方提供的证据和说法来判断这个债务到底存不存在,该怎么还。
要是债务人不来呢,也别怕,法院可以缺席审判。
就像他自己放弃了为自己辩解的机会。
在这个审理过程中,法官会很认真地听双方的话,就像一个很耐心的老师听学生解释为什么没做作业一样。
四、判决阶段。
最后呢,法院就会根据审理的结果作出判决。
如果判决债权人赢了,那债务人就得按照判决的要求还钱啦。
要是债务人还是不还钱,那债权人还可以申请强制执行。
这就像是给债务人最后的通牒,要是还不听话,法院就有办法让他听话,比如冻结他的银行账户,查封他的财产之类的。
反正啊,法律会保护大家的合法权益的。
不过呢,能不走到诉讼这一步还是尽量不走啦,毕竟大家都和和气气的多好呀。
合法的催收流程
催收是指债权人通过合法手段追回债务的过程。
合法的催收流程包括以下几个步骤:
1. 联系债务人:债权人首先会与债务人进行联系,确认债务的存在并提醒债务人履行还款义务。
联系方式可以通过电话、邮件、短信等多种方式进行,但必须遵守相关法律法规,不得进行骚扰、辱骂等不当行为。
2. 发送催收函:如果债务人未履行还款义务,债权人可以向债务人发送催收函或律师函,明确债务的金额、逾期时间以及采取法律行动的意愿。
催收函应该包含合法、客观、明确的内容,不得威胁、恐吓或侵犯债务人的合法权益。
3. 采取法律行动:如果债务人在催收函规定的期限内仍未履行还款义务,债权人可以采取法律行动,如向法院提起诉讼。
在诉讼过程中,债权人需要提供充分的证据证明债务的存在和债务人的违约行为。
4. 执行判决:如果债权人在诉讼中胜诉,法院会做出判决,要求债务人履行还款义务。
债权人可以通过法院的执行程序,要求法院强制执行判决,追回债务。
5. 合法催收机构介入:债权人也可以委托专业的合法催收机构进行催收工作。
合法催收机构会根据相关法律法规,采取合法、合规的方式进行催收,包括电话催收、上门催收等。
催收机构应该遵守相关法律法规,不得使用暴力、威胁等非法手段进行催收。
需要注意的是,催收过程中必须遵守相关法律法规,不得使用
暴力、威胁、骚扰等不当手段进行催收。
催收人员应该尊重债务人的合法权益,进行合法、公正、诚信的催收工作。
同时,债务人也有权利提供相关证据,维护自己的合法权益。
个人欠款起诉流程是怎样一、追讨欠款起诉流程有哪些法律常识:债权人起诉时的流程:1、准备材料,搜集证据;债权人起诉前,应当将对方欠款证据准备好,明确的债权债务关系将会对债权人实现债权起到非常重要的作用。
2、带上身世分量证及相关材料到法院进行立案;准备好相关材料,债权人就可以直接到人民法院去起诉了,起诉填写材料可根据立案大厅工作人员指示填写;3、将证据提交到法院;立案后,债权人应当在有效的举证期间提交对自己有利的证据;4、参与审判,等待法院判决;证据提交后,债权人只需出庭参与审判即可,法院将会根据债权人及债务人出具的相关情况来作出判决;5、债务人不履行判决,债权人可向法院申请强制执行;法院作出判决后,如果债务人不执行法院判决,债权人可申请法院强制执行债务人名下的财产。
法律依据根据《民事诉讼法》第120条规定:起诉应当向人民法院递交起诉状,并按照被告人数提出副本。
书写起诉状确有困难的,可以口头起诉,由人民法院记入笔录,并告知对方当事人。
二、民事欠款起诉流程一、民事欠款起诉流程(一)在我们决定起诉的时候,需要由被借钱的当事人写好起诉书起诉借钱的人。
(二)当我们起诉书写好之后,我们需要拿出之前借钱时的借条,如果没有借条则需要提供其他的证据,例如:微信聊天记录,其他见证人的证词等。
当将所有的证据收集好之后,带上证据和写好的起诉书到当地的法院申请立案。
并且你需要交诉讼费。
(三)当法院对你提供的证据和起诉书进行了审查之后,确定情况属实之后就会受理你的申请,并且进行开庭。
(四)当法院开庭之后,法院会通过实际情况进行判定借钱的人需要向你支付多少钱。
当法院进行判决之后,会对借钱的人要求一个期限,并且规定他在这个期限之内,将所需要给你的钱还给你。
至此欠钱不还的法院起诉流程就结束了。
在生活中,我们一定要对自己的亲戚朋友有一个很明确的认知,哪些亲戚朋友是可以借钱的,哪些是不能借钱的。
不然,一旦只要有人来向你借钱,你就借出去,这样会给自己找他们还钱的时候造成一定的困扰。
催收流程操作细则上门催收的步骤和技巧催收流程是一种有效的债务追讨方式,而上门催收作为其中重要的环节之一,在实践中具有重要的地位和作用。
本文将重点介绍上门催收的具体步骤和技巧,帮助催收人员提高催收效率,加强沟通能力,实现债务的催收。
一、催收流程操作细则1. 确认债务信息在上门催收之前,催收人员需要准确了解债务信息,包括欠款金额、逾期期限、欠款原因等。
通过与公司内部的沟通和核实,确定债务的真实性和逾期情况,为催收工作做好准备。
2. 制定催收计划根据债务情况,制定具体的催收计划。
计划包括催收时间、地点、催收方式、催收目标等,确保整个催收过程有条不紊。
同时,针对不同的债务情况,催收人员需要制定不同的应对策略。
3. 预约催收时间在进行上门催收之前,催收人员需要提前与债务人进行电话沟通,预约催收时间。
通过电话沟通,了解债务人的具体情况,知道债务人的可接受范围,为后续的催收工作做好准备。
4. 准备催收资料在上门催收时,催收人员需要准备相关的催收资料,包括欠款明细、还款计划、催收函等。
这些资料可以直观地向债务人展示债务情况,加强沟通的说服力。
5. 催收沟通技巧在上门催收的过程中,催收人员需要具备良好的沟通技巧。
首先要保持冷静和耐心,理解债务人的情况,并与其建立信任关系。
其次是要善于倾听,了解债务人的问题和困难,并提供合理的解决方案。
最后要积极表达,明确催收目标和还款期限,并与债务人达成共识。
6. 确认还款方式在催收过程中,催收人员需要与债务人确定还款方式。
根据债务人的经济状况和可接受范围,提供多种还款方式供其选择,以便更好地实现债务的清偿。
7. 跟进催收情况上门催收后,催收人员需要跟进催收情况,并将相关信息及时反馈给公司。
根据债务人的还款承诺及时提醒还款,避免再次逾期。
二、催收技巧1. 保持礼貌和耐心在上门催收过程中,催收人员需要保持礼貌和耐心。
即使债务人态度不友好或情绪激动,也要保持冷静和理性,不影响催收工作的进行。
催收业务流程催收业务是金融领域的一项重要支持服务,主要涉及各类债务的回收,包括信用卡逾期、个人贷款欠款、商业借款拖欠等。
催收业务的主要目标是追回债务本金和利息,并协助债务人尽快偿还债务。
在催收过程中,催收团队通常会采取多种方式,如电话催收、上门催收、信函催收等,以与债务人取得联系并提醒其偿还债务。
催收业务的存在对于维护金融市场秩序、保护债权人权益具有重要意义。
同时,催收工作也需要遵守相关法律法规,确保合法合规。
催收业务流程主要包括以下几个步骤:1.识别和确认债务:首先,催收团队需要识别和确认债务,这包括获取债务人的信息,了解债务的详细情况,以及确认债务的合法性和有效性。
2.制定催收策略:根据债务的具体情况,催收团队需要制定相应的催收策略。
这可能包括确定催收的方式(如电话、邮件、信函等),确定催收的频率和强度,以及制定针对不同债务人的个性化策略。
3.发起催收:一旦催收策略制定完毕,催收团队就可以开始进行催收。
他们可以通过电话、邮件、信函等方式与债务人联系,提醒他们偿还债务。
4.跟进和记录:在催收过程中,催收团队需要持续跟进债务人的还款情况,并记录下每次跟进的情况。
这有助于团队了解债务人的还款意愿和能力,以及及时调整催收策略。
5.采取法律行动:如果债务人拒绝偿还债务,或者经过多次催收仍未偿还,催收团队可能需要采取法律行动。
这可能包括起诉债务人,或者与律师合作,通过法律手段追讨债务。
6.结束催收:当债务人偿还全部债务,或者经过法律程序确定债务人的无力偿还,催收流程就可以结束。
在此过程中,催收团队需要确保所有相关文件和记录得到妥善保存。
需要注意的是,催收业务流程可能因具体的行业和地区而有所不同。
此外,催收工作需要遵守相关法律法规,确保合法合规。
办理债务催收催收流程解析债务催收是指债权人通过特定的流程从债务人处收取欠款的过程。
在进行债务催收时,应遵循一定的流程和规定,以确保合法、有效地进行催收。
本文将对债务催收的流程进行解析,以帮助债权人在催收过程中更好地进行操作。
一、建立债务催收策略在进行债务催收之前,债权人需要制定一套催收策略。
这包括确定催收目标、催收时间表、采取的催收手段等。
债权人需要了解债务人的经济状况、资产情况等信息,以便选择合适的催收手段。
二、与债务人沟通在开始催收之前,债权人应与债务人进行有效的沟通。
可以通过电话、信函等方式联系债务人,提醒其履行还款义务。
在沟通中,应注意语气友好、耐心倾听债务人的解释和反驳,并保持良好的沟通记录,以备后续使用。
三、发出催收函如果债务人不配合还款或沟通无果,债权人应编写并发送正式的催收函。
催收函应包括债务人的基本信息、债务明细、欠款金额、还款截止日期等内容。
同时,催收函的语气应坚定但不过激,以避免引发争议。
四、采取法律手段如果债务人仍然拒绝履行还款义务,债权人可以寻求法律援助。
首先,可以委托律师起草并送达正式的催收通知书。
在收到催收通知书后,债务人有一定期限来做出回应。
如果债务人仍然不履行还款义务,债权人可以向法院提起诉讼,并获得法院的支持。
五、执行债务如果法院判决债务人履行还款义务并债务人仍然不履行,债权人可以向法院申请执行。
法院执行官将采取各种措施实现债务的执行,例如查封、冻结债务人的财产,强制扣款等。
在执行过程中,债权人需要积极配合法院的工作,并向法院提供必要的证据和信息。
六、催收后续工作在债务催收完成之后,债权人应及时记录并归档相关的文件和记录。
如果债务人在催收过程中表现良好并履行还款义务,债权人可以适当给予其一定的优惠或承诺。
如果债务人无法履行还款义务,债权人可以选择采取其他手段追索欠款。
结论债务催收是一个复杂的过程,需要债权人严格按照规定的流程进行操作。
在催收过程中,债权人需要注重沟通与合作,并在必要时寻求法律援助。
企业讨债手段百万富翁两手空空
企业讨债流程:600米接力
法官
律师
法务人员
清欠人员
财务人员
销售人员
第一轮讨债文书催讨函
23第二轮讨债文书追讨函
24
第三轮讨债文书
25
对方打算还钱做好还款计划的时候要核对对帐单
26
27
逾期帐款追索路径
路径一———————————销售人员追讨。
路径二逾期帐款追索路径———————————财务人员追讨。
路径三———————————信用管理员(清欠办)追讨。
路径四———————————委托第三方追讨。
路径五———————————委托律师追讨。
路径六———————————诉讼追讨。
路径七———————————特殊案件公安立案追讨。
路径八———————————死帐主动放弃追讨。
追帐手段
追讨目的: 是得到客户付款或付款承诺。
•追讨————用每日追帐清单追讨,是一种低成本的快速追讨手段。
•信函追讨————财务部门对帐单、销售部门催讨函、信用部门追讨函、法务部门追索函,是一种严格正式的追讨手段。
•传真追讨————正式而快捷的追讨手段。
•电子————最现代化的追讨手段。
•可视————低成本、高效率、互动性的快速追讨手段。
•面访追讨————预约、债权文件、谈判,是高成本高效率的追讨手段。