工程监理企业资质标准2017
- 格式:doc
- 大小:132.00 KB
- 文档页数:13
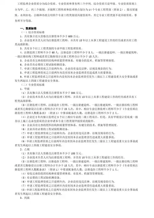
工程监理企业资质分为综合资质、专业资质和事务所三个序列.综合资质只设甲级。
专业资质原则上分为甲、乙、丙三个级别,并按照工程性质和技术特点划分为14个专业工程类别(附表2);除房屋建筑、水利水电、公路和市政公用四个专业工程类别设丙级资质外,其它专业工程类别不设丙级资质。
事务所不分等级.一、资质标准(一)综合资质标准1、具有独立法人资格且注册资本不少于600万元。
2、企业技术负责人应为注册监理工程师,并具有15年以上从事工程建设工作的经历或者具有工程类高级职称。
3、具有5个以上工程类别的专业甲级工程监理资质。
4、注册监理工程师不少于60人,注册造价工程师不少于5人,一级注册建造师、一级注册建筑师、一级注册结构工程师或者其它勘察设计注册工程师合计不少于15人次。
5、企业具有完善的组织结构和质量管理体系,有健全的技术、档案等管理制度.6、企业具有必要的工程试验检测设备。
7、申请工程监理资质之日前两年内,企业没有违反法律、法规及规章的行为。
8、申请工程监理资质之日前两年内没有因本企业监理责任造成重大质量事故。
9、申请工程监理资质之日前两年内没有因本企业监理责任发生三级以上工程建设重大安全事故或者发生两起以上四级工程建设安全事故。
(二)专业资质标准1、甲级(1)具有独立法人资格且注册资本不少于300万元。
(2)企业技术负责人应为注册监理工程师,并具有15年以上从事工程建设工作的经历或者具有工程类高级职称.(3)注册监理工程师、注册造价工程师、一级注册建造师、一级注册建筑师、一级注册结构工程师或者其它勘察设计注册工程师合计不少于25人次;其中,相应专业注册监理工程师不少于《专业资质注册监理工程师人数配备表》(附表1)中要求配备的人数,注册造价工程师不少于2人。
(4)企业近2年内独立监理过3个以上相应专业的二级工程项目,但是,具有甲级设计资质或一级及以上施工总承包资质的企业申请本专业工程类别甲级资质的除外.(5)企业具有完善的组织结构和质量管理体系,有健全的技术、档案等管理制度。
监理工程师理论与法规2017重点:工程监理企业资质管理工程监理企业的资质管理一、工程监理企业的资质等级标准和业务范围(一)工程监理企业资质:工程监理企业资质是企业技术能力、管理水平、业务经验、经营规模、社会信誉等综合性实力指标。
对工程监理企业进行资质管理的制度是我国政府实行市场准人控制的有效手段。
工程监理企业应当按照所拥有的注册资本、专业技术人员数量和工程监理业绩等资质条件申请资质,经审查合格,取得相应等级的资质证书后,才能在其资质等级许可的范围内从事工程监理活动。
工程监理企业的注册资本不仅是企业从事经营活动的基本条件,也是企业清偿债务的保证。
工程监理企业所拥有的专业技术人员数量主要体现在注册监理工程师的数量,这反映企业从事监理工作的工程范围和业务能力。
工程监理业绩则反映工程监理企业开展监理业务的经历和成效。
工程监理企业的资质按照等级分为综合资质、专业资质和事务所资质。
其中专业资质分甲级、乙级,其中房屋建筑、水利水电、公路合市政公用专业可设丙级,按照工程性质和技术特点分为14个专业工程类别,每个专业工程类别按照工程规模或技术复杂程度又分为三个等级。
(二)工程监理企业的资质等级标准综合资质标准:1、具有独立法人资格且注册资本不少于600万元。
2、具有5个以上工程类别的专业甲级工程监理资质。
3、注册监理工程师不少于60人,注册造价工程师不少于5人,一级注册建造师、一级注册建筑师、一级注册结构工程师或者其它勘察设计注册工程师合计不少于15人次。
4、企业具有完善的组织结构和质量管理体系,有健全的技术、档案等管理制度。
5、企业具有必要的工程试验检测设备。
6、申请工程监理资质之日前2年内没有规定禁止的行为。
7、申请工程监理资质之日前2年内没有因本企业监理责任造成重大质量事故。
8、申请工程监理资质之日前2年内没有因本企业监理责任发生三级以上工程建设重大安全事故或者发生两起以上四级工程建设安全事故。
专业资质标准1、甲级:1)具有独立法人资格且注册资本不少于300万元。
工程监理企业资质分为综合资质、专业资质和事务所三个序列。
综合资质只设甲级。
专业资质原则上分为甲、乙、丙三个级别,并按照工程性质和技术特点划分为14个专业工程类别(附表2);除房屋建筑、水利水电、公路和市政公用四个专业工程类别设丙级资质外,其它专业工程类别不设丙级资质。
事务所不分等级。
一、资质标准(一)综合资质标准1、具有独立法人资格且注册资本不少于600万元。
2、企业技术负责人应为注册监理工程师,并具有15年以上从事工程建设工作的经历或者具有工程类高级职称。
3、具有5个以上工程类别的专业甲级工程监理资质。
4、注册监理工程师不少于60人,注册造价工程师不少于5人,一级注册建造师、一级注册建筑师、一级注册结构工程师或者其它勘察设计注册工程师合计不少于15人次。
5、企业具有完善的组织结构和质量管理体系,有健全的技术、档案等管理制度。
6、企业具有必要的工程试验检测设备。
7、申请工程监理资质之日前两年内,企业没有违反法律、法规及规章的行为。
8、申请工程监理资质之日前两年内没有因本企业监理责任造成重大质量事故。
9、申请工程监理资质之日前两年内没有因本企业监理责任发生三级以上工程建设重大安全事故或者发生两起以上四级工程建设安全事故。
(二)专业资质标准1、甲级(1)具有独立法人资格且注册资本不少于300万元。
(2)企业技术负责人应为注册监理工程师,并具有15年以上从事工程建设工作的经历或者具有工程类高级职称。
(3)注册监理工程师、注册造价工程师、一级注册建造师、一级注册建筑师、一级注册结构工程师或者其它勘察设计注册工程师合计不少于25人次;其中,相应专业注册监理工程师不少于《专业资质注册监理工程师人数配备表》(附表1)中要求配备的人数,注册造价工程师不少于2人。
(4)企业近2年内独立监理过3个以上相应专业的二级工程项目,但是,具有甲级设计资质或一级及以上施工总承包资质的企业申请本专业工程类别甲级资质的除外。
(5)企业具有完善的组织结构和质量管理体系,有健全的技术、档案等管理制度。
工程监理企业资质分为综合资质、专业资质和事务所三个序列。
综合资质只设甲级。
专业资质原则上分为甲、乙、丙三个级别,并按照工程性质和技术特点划分为14个专业工程类别(附表2);除房屋建筑、水利水电、公路和市政公用四个专业工程类别设丙级资质外,其它专业工程类别不设丙级资质。
事务所不分等级。
一、资质标准(一)综合资质标准1、具有独立法人资格且注册资本不少于600万元。
2、企业技术负责人应为注册监理工程师,并具有15年以上从事工程建设工作的经历或者具有工程类高级职称。
3、具有5个以上工程类别的专业甲级工程监理资质。
4、注册监理工程师不少于60人,注册造价工程师不少于5人,一级注册建造师、一级注册建筑师、一级注册结构工程师或者其它勘察设计注册工程师合计不少于15人次。
5、企业具有完善的组织结构和质量管理体系,有健全的技术、档案等管理制度。
6、企业具有必要的工程试验检测设备。
7、申请工程监理资质之日前两年内,企业没有违反法律、法规及规章的行为。
8、申请工程监理资质之日前两年内没有因本企业监理责任造成重大质量事故。
9、申请工程监理资质之日前两年内没有因本企业监理责任发生三级以上工程建设重大安全事故或者发生两起以上四级工程建设安全事故。
(二)专业资质标准1、甲级(1)具有独立法人资格且注册资本不少于300万元。
(2)企业技术负责人应为注册监理工程师,并具有15年以上从事工程建设工作的经历或者具有工程类高级职称。
(3)注册监理工程师、注册造价工程师、一级注册建造师、一级注册建筑师、一级注册结构工程师或者其它勘察设计注册工程师合计不少于25人次;其中,相应专业注册监理工程师不少于《专业资质注册监理工程师人数配备表》(附表1)中要求配备的人数,注册造价工程师不少于2人。
(4)企业近2年内独立监理过3个以上相应专业的二级工程项目,但是,具有甲级设计资质或一级及以上施工总承包资质的企业申请本专业工程类别甲级资质的除外。
(5)企业具有完善的组织结构和质量管理体系,有健全的技术、档案等管理制度。
工程监理企业资质标准工程监理企业资质标准工程监理企业资质分为综合资质、专业资质和事务所三个序列。
综合资质只设甲级。
专业资质原则上分为甲、乙、丙三个级别,并按照工程性质和技术特点划分为14个专业工程类别(附表2);除房屋建筑、水利水电、公路和市政公用四个专业工程类别设丙级资质外,其它专业工程类别不设丙级资质。
事务所不分等级。
一、资质标准(一)综合资质标准1、具有独立法人资格且注册资本不少于600万元。
2、企业技术负责人应为注册监理工程师,并具有15年以上从事工程建设的经历或者具有工程类高级职称。
3、具有5个以上工程类别的专业甲级工程监理资质。
4、注册监理工程师不少于60人,注册造价工程师不少于5人,一级注册建造师、一级注册建筑师、一级注册结构工程师或者其它勘察设计注册工程师合计不少于15人次。
5、企业具有完善的组织结构和质量管理体系,有健全的技术、档案等管理制度。
6、企业具有必要的工程试验检测设备。
7、申请工程监理资质之日前两年内,企业没有违反法律、法规及规章的行为。
8、申请工程监理资质之日前两年内没有因本企业监理责任造成重大质量事故。
以上工程建设重大安全事故或者发生两起以上四级工程建设安全事故。
(二)专业资质标准1、甲级(1)具有独立法人资格且注册资本不少于300万元。
(2)企业技术负责人应为注册监理工程师,并具有15年以上从事工程建设工作的经历或者具有工程类高级职称。
(3)注册监理工程师、注册造价工程师、一级注册建造师、一级注册建筑师、一级注册结构工程师或者其它勘察设计注册工程师合计不少于25人次;其中,相应专业注册监理工程师不少于《专业资质注册监理工程师人数配备表》(附表1)中要求配备的人数,注册造价工程师不少于2人。
(4)企业近2年内独立监理过3个以上相应专业的二级工程项目,但是,具有甲级设计资质或一级及以上施工总承包资质的企业申请本专业工程类别甲级资质的除外。
(5)企业具有完善的组织结构和质量管理体系,有健全的技术、档案等管理制度。
工程监理企业资质等级标准综合资质、事务所资质不分级别。
专业资质分为甲级、乙级;其中,房屋建筑工程、水利水电工程、公路和市政公用工程专业资质可设立丙级。
(一)综合资质标准1、具有独立法人资格且注册资本不少于600万元。
2、企业技术负责人应为注册监理工程师,并具有15年以上从事工程建设工作的经历或者具有工程类高级职称。
3、具有5个以上工程类别的专业甲级工程监理资质。
4、注册监理工程师不少于60人,注册造价工程师不少于5人,一级注册建造师、一级注册建筑师、一级注册结构工程师或者其它勘察设计注册工程师合计不少于15人次;其中:具有一级注册建造师不少于1人次、具有一级注册结构工程师或者其它勘察设计注册工程师或一级注册建筑师不少于1人次。
5、企业具有完善的组织结构和质量管理体系,有健全的技术、档案等管理制度。
6、企业具有必要的工程试验检测设备。
7、申请工程监理资质之日前一年内没有《工程监理企业资质管理规定》(建设部令第158号)第十六条禁止的行为。
8、申请工程监理资质之日前一年内没有因本企业监理责任造成重大质量事故。
9、申请工程监理资质之日前一年内没有因本企业监理责任发生三级以上工程建设重大安全事故或者发生两起以上四级工程建设安全事故。
(二)专业资质标准1、甲级(1)具有独立法人资格且注册资本不少于300万元。
(2)企业技术负责人应为注册监理工程师,并具有15年以上从事工程建设工作的经历或者具有工程类高级职称。
(3)注册监理工程师、注册造价工程师、一级注册建造师、一级注册建筑师、一级注册结构工程师或者其它勘察设at注册工程师合计不少于25人次;其中,相应专业注册监理工程师不少于《专业资质注册监理工程师人数配备表》(见附表)中要求配备的人数,注册造价工程师不少于2人。
(4)企业近2年内独立监理过3个以上相应专业的二级工程项目,但是,具有甲级设计资质或一级及以上施工总承包资质的企业申请本专业工程类别甲级资质的除外。
遇到建筑工程纠纷问题?赢了网律师为你免费解惑!访问>>建筑工程承包的资质标准(2017年最新版)特级资质标准:1、企业注册资本金3亿元以上。
2、企业净资产3.6亿元以上。
3、企业近3年年平均工程结算收入15亿元以上。
4、企业其他条件均达到一级资质标准。
一级资质标准:1、企业近5年承担过下列6项中的4项以上工程的施工总承包或主体工程承包,工程质量合格。
(1)25层以上的房屋建筑工程;(2)高度100米以上的构筑物或建筑物;(3)单体建筑面积3万平方米以上的房屋建筑工程;(4)单跨跨度30米以上的房屋建筑工程;(5)建筑面积10万平方米以上的住宅小区或建筑群体;(6)单项建安合同额1亿元以上的房屋建筑工程。
2、企业经理具有10年以上从事工程管理工作经历或具有高级职称;总工程师具有10年以上从事建筑施工技术管理工作经历并具有本专业高级职称;总会计师具有高级会计职称;总经济师具有高级职称。
企业有职称的工程技术和经济管理人员不少于300人,其中工程技术人员不少于200人;工程技术人员中,具有高级职称的人员不少于10人,具有中级职称的人员不少于60人。
企业具有的一级资质项目经理不少于12人。
3、企业注册资本金5000万元以上,企业净资产6000万元以上。
4、企业近3年最高年工程结算收入2亿元以上。
5、企业具有与承包工程范围相适应的施工机械和质量检测设备。
二级资质标准:(1)12层以上的房屋建筑工程;(2)高度50米以上的构筑物或建筑物;(3)单体建筑面积1万平方米以上的房屋建筑工程;(4)单跨跨度21米以上的房屋建筑工程;(5)建筑面积5万平方米以上的住宅小区或建筑群体;(6)单项建安合同额3000万元以上的房屋建筑工程。
企业经理具有8年以上从事工程管理工作经历或具有中级以上职称;技术负贪人具有8年以上从事建筑施工技术管理工作经历并具有本专业高级职称;财务负责人具有中级以上会计职称。
企业有职称的工程技术和经济管理人员不少于150人,其中工程技术人员不少于100人;工程技术人员中3具有高级职称的人员不少于2人,具有中级职称的人员不少于20人。
工程监理企业资质标准工程监理企业资质分为综合资质、专业资质和事务所三个序列。
综合资质只设甲级。
专业资质原则上分为甲、乙、丙三个级别,并按照工程性质和技术特点划分为14个专业工程类别(附表2);除房屋建筑、水利水电、公路和市政公用四个专业工程类别设丙级资质外,其它专业工程类别不设丙级资质。
事务所不分等级。
一、资质标准(一)综合资质标准1、具有独立法人资格且注册资本不少于600万元。
2、企业技术负责人应为注册监理工程师,并具有15年以上从事工程建设工作的经历或者具有工程类高级职称。
3、具有5个以上工程类别的专业甲级工程监理资质。
4、注册监理工程师不少于60人,注册造价工程师不少于5人,一级注册建造师、一级注册建筑师、一级注册结构工程师或者其它勘察设计注册工程师合计不少于15人次。
5、企业具有完善的组织结构和质量管理体系,有健全的技术、档案等管理制度。
6、企业具有必要的工程试验检测设备。
7、申请工程监理资质之日前两年内,企业没有违反法律、法规及规章的行为。
8、申请工程监理资质之日前两年内没有因本企业监理责任造成重大质量事故。
9、申请工程监理资质之日前两年内没有因本企业监理责任发生三级以上工程建设重大安全事故或者发生两起以上四级工程建设安全事故。
(二)专业资质标准1、甲级(1)具有独立法人资格且注册资本不少于300万元。
(2)企业技术负责人应为注册监理工程师,并具有15年以上从事工程建设工作的经历或者具有工程类高级职称。
(3)注册监理工程师、注册造价工程师、一级注册建造师、一级注册建筑师、一级注册结构工程师或者其它勘察设计注册工程师合计不少于25人次;其中,相应专业注册监理工程师不少于《专业资质注册监理工程师人数配备表》(附表1)中要求配备的人数,注册造价工程师不少于2人。
(4)企业近2年内独立监理过3个以上相应专业的二级工程项目,但是,具有甲级设计资质或一级及以上施工总承包资质的企业申请本专业工程类别甲级资质的除外。
工程监理企业资质标准工程监理企业资质分为综合资质、专业资质和事务所三个序列.综合资质只设甲级。
专业资质原则上分为甲、乙、丙三个级别,并按照工程性质和技术特点划分为14个专业工程类别(附表2);除房屋建筑、水利水电、公路和市政公用四个专业工程类别设丙级资质外,其它专业工程类别不设丙级资质。
事务所不分等级。
一、资质标准(一)综合资质标准1、具有独立法人资格且注册资本不少于600万元.2、企业技术负责人应为注册监理工程师,并具有15年以上从事工程建设工作的经历或者具有工程类高级职称。
3、具有5个以上工程类别的专业甲级工程监理资质。
4、注册监理工程师不少于60人,注册造价工程师不少于5人,一级注册建造师、一级注册建筑师、一级注册结构工程师或者其它勘察设计注册工程师合计不少于15人次.5、企业具有完善的组织结构和质量管理体系,有健全的技术、档案等管理制度。
6、企业具有必要的工程试验检测设备。
7、申请工程监理资质之日前两年内,企业没有违反法律、法规及规章的行为.8、申请工程监理资质之日前两年内没有因本企业监理责任造成重大质量事故。
9、申请工程监理资质之日前两年内没有因本企业监理责任发生三级以上工程建设重大安全事故或者发生两起以上四级工程建设安全事故。
(二)专业资质标准1、甲级(1)具有独立法人资格且注册资本不少于300万元。
(2)企业技术负责人应为注册监理工程师,并具有15年以上从事工程建设工作的经历或者具有工程类高级职称。
(3)注册监理工程师、注册造价工程师、一级注册建造师、一级注册建筑师、一级注册结构工程师或者其它勘察设计注册工程师合计不少于25人次;其中,相应专业注册监理工程师不少于《专业资质注册监理工程师人数配备表》(附表1)中要求配备的人数,注册造价工程师不少于2人。
(4)企业近2年内独立监理过3个以上相应专业的二级工程项目,但是,具有甲级设计资质或一级及以上施工总承包资质的企业申请本专业工程类别甲级资质的除外.(5)企业具有完善的组织结构和质量管理体系,有健全的技术、档案等管理制度。
工程监理企业资质分为综合资质、专业资质和事务所三个序列。
综合资质只设甲级。
专业资质原则上分为甲、乙、丙三个级别,并按照工程性质和技术特点划分为14个专业工程类别;除房屋建筑、水利水电、公路和市政公用四个专业工程类别设丙级资质外,其它专业工程类别不设丙级资质。
事务所不分等级。
一、综合资质标准1、具有独立法人资格且注册资本不少于600万元。
2、企业技术负责人应为注册监理工程师,并具有15年以上从事工程建设工作的经历或者具有工程类高级职称。
3、具有5个以上工程类别的专业甲级工程监理资质。
4、注册监理工程师不少于60人,注册造价工程师不少于5人,一级注册建造师、一级注册建筑师、一级注册结构工程师或者其它勘察设计注册工程师合计不少于15人次。
5、企业具有完善的组织结构和质量管理体系,有健全的技术、档案等管理制度。
6、企业具有必要的工程试验检测设备。
7、申请工程监理资质之日前两年内,企业没有违反法律、法规及规章的行为。
8、申请工程监理资质之日前两年内没有因本企业监理责任造成重大质量事故。
9、申请工程监理资质之日前两年内没有因本企业监理责任发生三级以上工程建设重大安全事故或者发生两起以上四级工程建设安全事故。
业务范围可以承担所有专业工程类别建设工程项目的工程监理业务,以及建设工程的项目管理、技术咨询等相关服务。
二、专业资质标准1、甲级(1)具有独立法人资格且注册资本不少于300万元。
(2)企业技术负责人应为注册监理工程师,并具有15年以上从事工程建设工作的经历或者具有工程类高级职称。
(3)注册监理工程师、注册造价工程师、一级注册建造师、一级注册建筑师、一级注册结构工程师或者其它勘察设计注册工程师合计不少于25人次;其中,相应专业注册监理工程师不少于《专业资质注册监理工程师人数配备表》(附表1)中要求配备的人数,注册造价工程师不少于2人。
(4)企业近2年内独立监理过3个以上相应专业的二级工程项目,但是,具有甲级设计资质或一级及以上施工总承包资质的企业申请本专业工程类别甲级资质的除外。
工程监理企业资质标准工程监理企业资质分为综合资质、专业资质和事务所三个序列。
综合资质只设甲级。
专业资质原则上分为甲、乙、丙三个级别,并按照工程性质和技术特点划分为14个专业工程类别(附表2);除房屋建筑、水利水电、公路和市政公用四个专业工程类别设丙级资质外,其它专业工程类别不设丙级资质。
事务所不分等级。
一、资质标准(一)综合资质标准1、具有独立法人资格且注册资本不少于600万元。
2、企业技术负责人应为注册监理工程师,并具有15年以上从事工程建设工作的经历或者具有工程类高级职称。
3、具有5个以上工程类别的专业甲级工程监理资质。
4、注册监理工程师不少于60人,注册造价工程师不少于5人,一级注册建造师、一级注册建筑师、一级注册结构工程师或者其它勘察设计注册工程师合计不少于15人次。
5、企业具有完善的组织结构和质量管理体系,有健全的技术、档案等管理制度。
6、企业具有必要的工程试验检测设备。
7、申请工程监理资质之日前两年内,企业没有违反法律、法规及规章的行为。
8、申请工程监理资质之日前两年内没有因本企业监理责任造成重大质量事故。
9、申请工程监理资质之日前两年内没有因本企业监理责任发生三级以上工程建设重大安全事故或者发生两起以上四级工程建设安全事故。
(二)专业资质标准1、甲级(1)具有独立法人资格且注册资本不少于300万元。
(2)企业技术负责人应为注册监理工程师,并具有15年以上从事工程建设工作的经历或者具有工程类高级职称。
(3)注册监理工程师、注册造价工程师、一级注册建造师、一级注册建筑师、一级注册结构工程师或者其它勘察设计注册工程师合计不少于25人次;其中,相应专业注册监理工程师不少于《专业资质注册监理工程师人数配备表》(附表1)中要求配备的人数,注册造价工程师不少于2人。
(4)企业近2年内独立监理过3个以上相应专业的二级工程项目,但是,具有甲级设计资质或一级及以上施工总承包资质的企业申请本专业工程类别甲级资质的除外。
中华人民共和国建设部令第158号《工程监理企业资质管理规定》已于2006年12月11日经建设部第112次常务会议讨论通过,现予发布,自2007年8月1日起施行。
部长汪光焘二○○七年六月二十六日工程监理企业资质管理规定第一章总则第一条为了加强工程监理企业资质管理,规范建设工程监理活动,维护建筑市场秩序,根据《中华人民共和国建筑法》、《中华人民共和国行政许可法》、《建设工程质量管理条例》等法律、行政法规,制定本规定。
第二条在中华人民共和国境内从事建设工程监理活动,申请工程监理企业资质,实施对工程监理企业资质监督管理,适用本规定。
第三条从事建设工程监理活动的企业,应当按照本规定取得工程监理企业资质,并在工程监理企业资质证书(以下简称资质证书)许可的范围内从事工程监理活动。
第四条国务院建设主管部门负责全国工程监理企业资质的统一监督管理工作。
国务院铁路、交通、水利、信息产业、民航等有关部门配合国务院建设主管部门实施相关资质类别工程监理企业资质的监督管理工作。
省、自治区、直辖市人民政府建设主管部门负责本行政区域内工程监理企业资质的统一监督管理工作。
省、自治区、直辖市人民政府交通、水利、信息产业等有关部门配合同级建设主管部门实施相关资质类别工程监理企业资质的监督管理工作。
第五条工程监理行业组织应当加强工程监理行业自律管理。
鼓励工程监理企业加入工程监理行业组织。
第二章资质等级和业务范围第六条工程监理企业资质分为综合资质、专业资质和事务所资质。
其中,专业资质按照工程性质和技术特点划分为若干工程类别。
综合资质、事务所资质不分级别。
专业资质分为甲级、乙级;其中,房屋建筑、水利水电、公路和市政公用专业资质可设立丙级。
第七条工程监理企业的资质等级标准如下:(一)综合资质标准1、具有独立法人资格且注册资本不少于600万元。
2、企业技术负责人应为注册监理工程师,并具有15年以上从事工程建设工作的经历或者具有工程类高级职称。
3、具有5个以上工程类别的专业甲级工程监理资质。
工程监理企业资质标准工程监理企业资质分为综合资质、专业资质和事务所三个序列。
综合资质只设甲级。
专业资质原则上分为甲、乙、丙三个级别,并按照工程性质和技术特点划分为14 个专业工程类别(附表2);除房屋建筑、水利水电、公路和市政公用四个专业工程类别设丙级资质外,其它专业工程类别不设丙级资质。
事务所不分等级。
一、资质标准(一)综合资质标准1、具有独立法人资格且注册资本不少于600 万元。
2、企业技术负责人应为注册监理工程师,并具有15 年以上从事工程建设工作的经历或者具有工程类高级职称。
3、具有 5 个以上工程类别的专业甲级工程监理资质。
4、注册监理工程师不少于60 人,注册造价工程师不少于 5 人,一级注册建造师、一级注册建筑师、一级注册结构工程师或者其它勘察设计注册工程师合计不少于15 人次。
5、企业具有完善的组织结构和质量管理体系,有健全的技术、档案等管理制度。
6、企业具有必要的工程试验检测设备。
7、申请工程监理资质之日前两年内,企业没有违反法律、法规及规章的行为。
8、申请工程监理资质之日前两年内没有因本企业监理责任造成重大质量事故。
9、申请工程监理资质之日前两年内没有因本企业监理责任发生三级以上工程建设重大安全事故或者发生两起以上四级工程建设安全事故。
(二)专业资质标准1、甲级(1)具有独立法人资格且注册资本不少于300 万元。
(2)企业技术负责人应为注册监理工程师,并具有15 年以上从事工程建设工作的经历或者具有工程类高级职称。
(3)注册监理工程师、注册造价工程师、一级注册建造师、一级注册建筑师、一级注册结构工程师或者其它勘察设计注册工程师合计不少于25 人次;其中,相应专业注册监理工程师不少于《专业资质注册监理工程师人数配备表》(附表1)中要求配备的人数,注册造价工程师不少于 2 人。
(4)企业近 2 年内独立监理过 3 个以上相应专业的二级工程项目,但是,具有甲级设计资质或一级及以上施工总承包资质的企业申请本专业工程类别甲级资质的除外。
工程监理企业资质标准工程监理企业资质分为综合资质、专业资质和事务所三个序列。
综合资质只设甲级。
专业资质原则上分为甲、乙、丙三个级别,并按照工程性质和技术特点划分为14个专业工程类别(附表2);除房屋建筑、水利水电、公路和市政公用四个专业工程类别设丙级资质外,其它专业工程类别不设丙级资质。
事务所不分等级。
一、资质标准(一)综合资质标准1、具有独立法人资格且注册资本不少于600万元。
2、企业技术负责人应为注册监理工程师,并具有15年以上从事工程建设工作的经历或者具有工程类高级职称。
3、具有5个以上工程类别的专业甲级工程监理资质。
4、注册监理工程师不少于60人,注册造价工程师不少于5人,一级注册建造师、一级注册建筑师、一级注册结构工程师或者其它勘察设计注册工程师合计不少于15人次。
5、企业具有完善的组织结构和质量管理体系,有健全的技术、档案等管理制度。
6、企业具有必要的工程试验检测设备。
7、申请工程监理资质之日前两年,企业没有违反法律、法规与规章的行为。
8、申请工程监理资质之日前两年没有因本企业监理责任造成重大质量事故。
9、申请工程监理资质之日前两年没有因本企业监理责任发生三级以上工程建设重大安全事故或者发生两起以上四级工程建设安全事故。
(二)专业资质标准1、甲级(1)具有独立法人资格且注册资本不少于300万元。
(2)企业技术负责人应为注册监理工程师,并具有15年以上从事工程建设工作的经历或者具有工程类高级职称。
(3)注册监理工程师、注册造价工程师、一级注册建造师、一级注册建筑师、一级注册结构工程师或者其它勘察设计注册工程师合计不少于25人次;其中,相应专业注册监理工程师不少于《专业资质注册监理工程师人数配备表》(附表1)中要求配备的人数,注册造价工程师不少于2人。
(4)企业近2年独立监理过3个以上相应专业的二级工程项目,但是,具有甲级设计资质或一级与以上施工总承包资质的企业申请本专业工程类别甲级资质的除外。
工程监理企业资质标准工程监理企业资质分为综合资质、专业资质和事务所三个序列。
综合资质只设甲级.专业资质原则上分为甲、乙、丙三个级别,并按照工程性质和技术特点划分为14个专业工程类别(附表2);除房屋建筑、水利水电、公路和市政公用四个专业工程类别设丙级资质外,其它专业工程类别不设丙级资质。
事务所不分等级。
一、资质标准(一)综合资质标准1、具有独立法人资格且注册资本不少于600万元。
2、企业技术负责人应为注册监理工程师,并具有15年以上从事工程建设工作的经历或者具有工程类高级职称.3、具有5个以上工程类别的专业甲级工程监理资质。
4、注册监理工程师不少于60人,注册造价工程师不少于5人,一级注册建造师、一级注册建筑师、一级注册结构工程师或者其它勘察设计注册工程师合计不少于15人次。
5、企业具有完善的组织结构和质量管理体系,有健全的技术、档案等管理制度.6、企业具有必要的工程试验检测设备.7、申请工程监理资质之日前两年内,企业没有违反法律、法规及规章的行为.8、申请工程监理资质之日前两年内没有因本企业监理责任造成重大质量事故.9、申请工程监理资质之日前两年内没有因本企业监理责任发生三级以上工程建设重大安全事故或者发生两起以上四级工程建设安全事故。
(二)专业资质标准1、甲级(1)具有独立法人资格且注册资本不少于300万元。
(2)企业技术负责人应为注册监理工程师,并具有15年以上从事工程建设工作的经历或者具有工程类高级职称。
(3)注册监理工程师、注册造价工程师、一级注册建造师、一级注册建筑师、一级注册结构工程师或者其它勘察设计注册工程师合计不少于25人次; 其中,相应专业注册监理工程师不少于《专业资质注册监理工程师人数配备表》(附表1)中要求配备的人数,注册造价工程师不少于2人。
(4)企业近2年内独立监理过3个以上相应专业的二级工程项目,但是,具有甲级设计资质或一级及以上施工总承包资质的企业申请本专业工程类别甲级资质的除外。
工程监理企业资质标准工程监理企业资质分为综合资质、专业资质和事务所三个序列。
综合资质只设甲级.专业资质原则上分为甲、乙、丙三个级别,并按照工程性质和技术特点划分为14个专业工程类别(附表2);除房屋建筑、水利水电、公路和市政公用四个专业工程类别设丙级资质外,其它专业工程类别不设丙级资质。
事务所不分等级.一、资质标准(一)综合资质标准1、具有独立法人资格且注册资本不少于600万元。
2、企业技术负责人应为注册监理工程师,并具有15年以上从事工程建设工作的经历或者具有工程类高级职称.3、具有5个以上工程类别的专业甲级工程监理资质。
4、注册监理工程师不少于60人,注册造价工程师不少于5人,一级注册建造师、一级注册建筑师、一级注册结构工程师或者其它勘察设计注册工程师合计不少于15人次。
5、企业具有完善的组织结构和质量管理体系,有健全的技术、档案等管理制度。
6、企业具有必要的工程试验检测设备.7、申请工程监理资质之日前两年内,企业没有违反法律、法规及规章的行为。
8、申请工程监理资质之日前两年内没有因本企业监理责任造成重大质量事故。
9、申请工程监理资质之日前两年内没有因本企业监理责任发生三级以上工程建设重大安全事故或者发生两起以上四级工程建设安全事故。
(二)专业资质标准1、甲级(1)具有独立法人资格且注册资本不少于300万元。
(2)企业技术负责人应为注册监理工程师,并具有15年以上从事工程建设工作的经历或者具有工程类高级职称。
(3)注册监理工程师、注册造价工程师、一级注册建造师、一级注册建筑师、一级注册结构工程师或者其它勘察设计注册工程师合计不少于25人次;其中,相应专业注册监理工程师不少于《专业资质注册监理工程师人数配备表》(附表1)中要求配备的人数,注册造价工程师不少于2人.(4)企业近2年内独立监理过3个以上相应专业的二级工程项目,但是,具有甲级设计资质或一级及以上施工总承包资质的企业申请本专业工程类别甲级资质的除外。
工程监理企业资质标准工程监理企业资质分为综合资质、专业资质和事务所三个序列。
综合资质只设甲级。
专业资质原则上分为甲、乙、丙三个级别,并按照工程性质和技术特点划分为14个专业工程类别(附表2);除房屋建筑、水利水电、公路和市政公用四个专业工程类别设丙级资质外,其它专业工程类别不设丙级资质。
事务所不分等级。
一、资质标准(一)综合资质标准1、具有独立法人资格且注册资本不少于600万元。
2、企业技术负责人应为注册监理工程师,并具有15年以上从事工程建设工作的经历或者具有工程类高级职称。
3、具有5个以上工程类别的专业甲级工程监理资质。
4、注册监理工程师不少于60人,注册造价工程师不少于5人,一级注册建造师、一级注册建筑师、一级注册结构工程师或者其它勘察设计注册工程师合计不少于15人次。
5、企业具有完善的组织结构和质量管理体系,有健全的技术、档案等管理制度。
6、企业具有必要的工程试验检测设备。
7、申请工程监理资质之日前两年内,企业没有违反法律、法规及规章的行为。
8、申请工程监理资质之日前两年内没有因本企业监理责任造成重大质量事故。
9、申请工程监理资质之日前两年内没有因本企业监理责任发生三级以上工程建设重大安全事故或者发生两起以上四级工程建设安全事故。
(二)专业资质标准1、甲级(1)具有独立法人资格且注册资本不少于300万元。
(2)企业技术负责人应为注册监理工程师,并具有15年以上从事工程建设工作的经历或者具有工程类高级职称。
(3)注册监理工程师、注册造价工程师、一级注册建造师、一级注册建筑师、一级注册结构工程师或者其它勘察设计注册工程师合计不少于25人次;其中,相应专业注册监理工程师不少于《专业资质注册监理工程师人数配备表》(附表1)中要求配备的人数,注册造价工程师不少于2人。
(4)企业近2年内独立监理过3个以上相应专业的二级工程项目,但是,具有甲级设计资质或一级及以上施工总承包资质的企业申请本专业工程类别甲级资质的除外。
工程监理企业资质分为综合资质、专业资质和事务所三个序列。
综合资质只设甲级。
专业资质原则上分为甲、乙、丙三个级别,并按照工程性质和技术特点划分为 个专业工程类别(附表 );除房屋建筑、水利水电、公路和市政公用四个专业工程类别设丙级资质外,其它专业工程类别不设丙级资质。
事务所不分等级。
一、资质标准
(一)综合资质标准
、具有独立法人资格且注册资本不少于 万元。
、企业技术负责人应为注册监理工程师,并具有 年以上从事工程建设工作的经历或者具有工程类高级职称。
、具有 个以上工程类别的专业甲级工程监理资质。
、注册监理工程师不少于 人,注册造价工程师不少于 人,一级注册建造师、一级注册建筑师、一级注册结构工程师或者其它勘察设计注册工程师合计不少于 人次。
、企业具有完善的组织结构和质量管理体系,有健全的技术、档案等管理制度。
、企业具有必要的工程试验检测设备。
、申请工程监理资质之日前两年内,企业没有违反法律、法规及规章的行为。
、申请工程监理资质之日前两年内没有因本企业监理责任造成重大质量事故。
、申请工程监理资质之日前两年内没有因本企业监理责任发生三级以上工程建设重大安全事故或者发生两起以上四级工程建设安全事故。
(二)专业资质标准
、甲级
( )具有独立法人资格且注册资本不少于 万元。
( )企业技术负责人应为注册监理工程师,并具有 年以上从事工程建设工作的经历或者具有工程类高级职称。
( )注册监理工程师、注册造价工程师、一级注册建造师、一级注册建筑师、一级注册结构工程师或者其它勘察设计注册工程师合计不少于 人次;其中,相应专业注册监理工程师不少于《专业资质注册监理工程师人数配备表》(附表 )中要求配备的人数,注册造价工程师不少于 人。
( )企业近 年内独立监理过 个以上相应专业的二级工程项目,但是,具有甲级设计资质或一级及以上施工总承包资质的企业申请本专业工程类别甲级资质的除外。
( )企业具有完善的组织结构和质量管理体系,有健全的技术、档案等管理制度。
( )企业具有必要的工程试验检测设备。
( )申请工程监理资质之日前两年内,企业没有违反法律、法规及规章的行为。
( )申请工程监理资质之日前两年内没有因本企业监理责任造成重大质量事故。
( )申请工程监理资质之日前两年内没有因本企业监理责任发生三级以上工程建设重大安全事故或者发生两起以上四级工程建设安全事故。
、乙级
( )具有独立法人资格且注册资本不少于 万元。
( )企业技术负责人应为注册监理工程师,并具有 年以上从事工程建设工作的经历。
( )注册监理工程师、注册造价工程师、一级注册建造师、一级注册建筑师、一级注册结构工程师或者其它勘察设计注册工程师合计不少于 人次。
其中,相应专业注册监理工程师不少于《专业资质注册监理工程师人数配备表》(附表 )中要求配备的人数,注册造价工程师不少于 人。
( )有较完善的组织结构和质量管理体系,有技术、档案等管理制度。
( )有必要的工程试验检测设备。
( )申请工程监理资质之日前两年内,企业没有违反法律、法规及规章的行为。
( )申请工程监理资质之日前两年内没有因本企业监理责任造成重大质量事故。
( )申请工程监理资质之日前两年内没有因本企业监理责任发生三级以上工程建设重大安全事故或者发生两起以上四级工程建设安全事故。
、丙级
( )具有独立法人资格且注册资本不少于 万元。
( )企业技术负责人应为注册监理工程师,并具有8年以上从事工程建设工作的经历。
( )相应专业的注册监理工程师不少于《专业资质注册监理工程师人数配备表》(附表 )中要求配备的人数。
( )有必要的质量管理体系、档案管理和规章制度。
( )有必要的工程试验检测设备。
(三)事务所资质标准
、取得合伙企业营业执照,具有书面合作协议书。
、合伙人中有不少于 名注册监理工程师,合伙人均有 年以上从事建设工程监理的工作经历。
、有固定的工作场所。
、有必要的质量管理体系、档案管理和规章制度。
、有必要的工程试验检测设备。
二、业务范围
(一)综合资质
可以承担所有专业工程类别建设工程项目的工程监理业务,以及建设工程的项目管理、
技术咨询等相关服务。
(二)专业甲级资质
可承担相应专业工程类别建设工程项目的工程监理业务 见附表 ,以及相应类别建
设程的项目管理、技术咨询等相关服务。
(三)专业乙级资质
可承担相应专业工程类别二级 含二级 以下建设工程项目的工程监理业务 见附表
,以及相应类别和级别建设工程的项目管理、技术咨询等相关服务。
(四)专业丙级资质
可承担相应专业工程类别三级建设工程项目的工程监理业务 见附表 ,以及相应类
别和级别建设工程的项目管理、技术咨询等相关服务。
(五)事务所资质
可承担三级建设工程项目的工程监理业务 见附表 ,以及相应类别和级别建设工程
项目管理、技术咨询等相关服务。
但是,国家规定必须实行强制监理的建设工程监理业务除
外。
附表
专业资质注册监理工程师人数配备表
(
单
位
:
人
)
注:表中各专业资质注册监理工程师人数配备是指企业取得本专业工程类别注册的注册监理
说明
、表中的“以上”含本数,“以下”不含本数。
、未列入本表中的其他专业工程,由国务院有关部门按照有关规定在相应的工程类别中划分等级。
、房屋建筑工程包括结合城市建设与民用建筑修建的附建人防工程。