物资最低库存标准管理办法
- 格式:doc
- 大小:17.50 KB
- 文档页数:2
物资标准化管理制度物资标准化管理制度是企业或组织为优化物质资源的配置与利用而建立的一套规范管理体系。
它通过建立统一的物资标准和规范流程,使各种物资的采购、储存、使用、报废等环节能够有序进行,以提高物资管理效率、降低管理成本、保证物资质量和安全,为企业经营和发展提供有力支撑。
一、物资标准化管理的重要性物资标准化管理是现代企业管理的重要组成部分,对于企业的发展和运营至关重要。
以下是物资标准化管理的重要性所在。
1. 提高采购效率:物资标准化管理制度可以明确规范采购的流程和标准,减少重复采购,降低采购成本,提高采购效率。
2. 保证物资质量:物资标准化管理制度建立了一套监督机制,确保物资的质量符合标准,减少次品率,提升产品质量和信誉度。
3. 降低库存成本:通过物资标准化管理制度,可以合理规划物资库存,避免库存积压,减少库存成本,提高资金运转效率。
4. 管理物资风险:物资标准化管理制度可以对物资进行分类管理,确保物资的安全和可靠性,防止损失和风险的发生。
5. 优化物资配置:物资标准化管理制度通过统一标准和规范流程,可以实现物资的最优配置,提高资源利用效率,降低浪费。
二、物资标准化管理制度的建立步骤建立物资标准化管理制度需要经过一系列的步骤,下面是一般情况下的建立步骤。
1. 制定管理规章制度:企业需要组织相关人员,制定物资标准化管理的规章制度,明确各级管理人员的职责和权限。
2. 制定物资管理标准与规范:通过对各类物资进行分类,制定相应的管理标准与规范,包括物资的采购、入库、出库、盘点、报废等环节的操作流程和标准。
3. 建立物资管理信息系统:建立符合企业需求的物资管理信息系统,集中管理各种与物资相关的信息,实现信息的共享与查询。
4. 培训与人员准备:对各级管理人员和物资管理人员进行培训,并确保他们具备相关的管理和操作知识。
5. 持续改进与监督:建立监督机制,定期对物资管理制度进行评估和改进,及时发现问题并进行纠正,确保物资管理制度的有效性和可持续性。
物资库储备管理制度第一章緒論第一條为规范和加强物资库储备管理工作,提高物资库储备管理水平,制定本制度。
第二條本制度适用于我单位所有的物资库储备管理工作。
第三條物资库储备管理应以服务本单位工作目标和业务发展需求为宗旨,强化库存管理、供应管理、资产管理和质量管理等内容,确保库存物资的合理配置和有效利用。
第四條物资库储备管理要严格按照国家相关法律法规和规章制度执行,做好必要的信息报送和备案。
第五條物资库储备管理应当建立明确的责任制度和操作规程,确保各项管理措施得到切实执行并能够持续改进。
第二章组织机构第六條我单位设立物资库储备管理部门,负责物资库储备管理工作的组织协调和具体实施。
第七條物资库储备管理部门应当配备专职管理人员,具备一定的管理经验和专业知识。
第八條物资库储备管理部门应当制定和完善物资库储备管理的相关制度、规章和操作流程,并进行定期的检查和评估。
第九條各部门和单位应当根据实际情况设立物资库储备管理工作小组,配备足够的工作人员,负责本部门的物资库储备管理工作。
第十條物资库储备管理部门应当与其他相关部门建立相互协调、信息共享的机制,实现信息的及时传递和共享。
第三章库存管理第十一條物资库储备管理部门应当根据我单位的实际情况和业务需求,合理确定各类物资的库存数量和种类。
第十二條库存物资应当按照不同的种类、用途和特性进行分类存放,并建立详细的登记账簿,确保信息的准确和完整。
第十三條库存物资应当进行定期的盘点和清点,确保库存物资数量和品质的准确性。
第十四條库存物资应当根据其需要进行合理的分配和调配,做到及时供应和有效利用。
第十五條库存物资在使用和管理过程中,应当严格按照相关规定进行登记和备案,确保物资的安全和便捷。
第四章供应管理第十六條物资库储备管理部门应当建立健全的供应管理制度,确保物资的及时采购和供应。
第十七條供应商应当根据我单位的采购计划和需求,提供符合要求的物资和服务。
第十八條物资库储备管理部门应当建立供应商名录、采购合同和质量检验等相关制度,提高供应管理效率和质量。
医院库存物资管理制度一、本科目核算医院为开展医疗服务及其辅助活动而储存的药品、卫生材料、低值易耗品和其他材料的实际成本。
二、本科目应当按照库存物资的类别,如“药品”、“卫生材料”、“低值易耗品”、“其他材料”等设置一级明细科目。
“药品”一级明细科目下应设置“药库”、“药房”两个二级明细科目,并按“西药”、“中成药”、“中草药”进行明细核算。
医院物资管理等部门应当在本科目明细账下,按品名、规格等设置数量金额明细账。
三、库存物资的主要账务处理如下:(一)库存物资在取得时,应当以其成本入账。
取得库存物资单独发生的运杂费,能够直接计入医疗业务成本的,计入医疗业务成本;不能直接计入医疗业务成本的,计入管理费用。
1.外购的库存物资,其成本按照采购价格(含增值税额,下同)确定。
外购的物资验收入库,按确定的成本,借记本科目,贷记“银行存款”、“应付账款”等科目。
使用财政补助、科教项目资金购入的物资验收入库,按确定的成本,借记本科目,贷记“待冲基金”科目;同时,按照实际支出金额,借记“财政项目补助支出”、“科教项目支出”等科目,贷记“财政补助收入”、“零余额账户用款额度”、“银行存款”等科目。
2.自制的库存物资加工完成并验收入库,按照所发生的实际成本(包括耗用的直接材料费用、发生的直接人工费用和分配的间接费用),借记本科目,贷记“在加工物资”科目。
3.委托外单位加工收回的库存物资,按照所发生的实际成本(包括加工前发出物资的成本和支付的加工费),借记本科目,贷记“在加工物资”科目。
4.接受捐赠的库存物资,其成本比照同类或类似物资的市场价格或有关凭据注明的金额确定。
接受捐赠的物资验收入库,按照确定的成本,借记本科目,贷记“其他收入”科目。
(二)库存物资在发出时,应当根据实际情况采用个别计价法、先进先出法或者加权平均法确定发出物资的实际成本。
计价方法一经确定,不得随意变更。
1.开展业务活动领用或加工发出库存物资,按照其实际成本,借记“医疗业务成本”、“管理费用”、“在加工物资”等科目,贷记本科目。
仓库标准化管理制度仓库管理制度仓库标准化管理制度仓库管理制度一、工作目的:加强库房物资规范管理,保证内部物流畅通、为公司经营计划顺利实施,满足顾客需求,提供基础保障。
二、工作范围:本规范适用于公司原材料库、车间在制品、成品库和综合库(含:工具、辅料、备件等)的管理。
三、工作职责:1、生产技术质量部负责:车间在制品管理,在厂物资的质量检验、验收和质量监督检查。
2、行政人事财务部:原材料库、综合库和成品库的管理、进、出厂物资的稽查。
四、工作基本要求:1、厂区、库内物品,应按区域,整齐摆放,合理有序、方便生产;每发生一次进、出事项,应立即按进、出单具,据实填存放卡片,登记记账。
2、所有物资出、入库必须凭有效单据(入库单、出库单、发货通知单、领用单、报废单),方可办理。
3、认真把好入库关,切实做到三不收:无入库单手续不收;实物件号、名称、数量与入库单件号、名称、数量不符不收;件号名称数量零部件外观质量不符合要求不收;4、认真把好出库关,切实做到三不发:无发货通知单或出库单不发;成品(零部件)外观质量不符合要求不发;外包装不牢固不发;5、车间、库房要保持整洁,业务无关人员不准进入,认真做好“三防”工作(防火、防盗、防破坏)。
6、建立健全各类物资台帐和报表制度:A:原材料收、发、存台帐、月末库存报表(外协加工的应含:在外数)。
B:车间在制品(压制→刮灰→打磨→喷漆→装配)收、入、存台帐、月末在制品库存报表。
C:成品库收、发、存台帐、月末库存报表。
D:综合库收、发、存台帐、月末库存报表。
E:复核当日操作者工票数量,每天登帐、月末汇总报表。
五、操作细则:1、原材料、辅料、工具、备件入库:A:原材料、辅料、工具、备件入库,库管员应对照送货单清点核对物资的名称、规格、型号、数量等是否一致,核对无误后方可在送货单上签字。
B:库房收货后应将来料放置在待检区,通知检验人员员检验,检验合格后出具检验报告。
C:库管员依据送货单及合格检验报告单,填写入库单,办理入库手续与单据传递,并即时报告相关人员。
物资库房管理制度物资库房管理制度在生活中,制度的使用频率呈上升趋势,制度对社会经济、科学技术、文化教育事业的发展,对社会公共秩序的维护,有着十分重要的作用。
相信很多朋友都对拟定制度感到非常苦恼吧,以下是小编收集整理的物资库房管理制度,欢迎大家分享。
物资库房管理制度1一、入库和验收(一)供货商所送货物入库时,库管人员需仔细核对物品种类、质量、数量、单价是否符合本公司订货要求,按有效送货单验收,核对完全无误后,开具《入库单》,将物品入库存放。
(二)工程维修部所用的光源电器、维修材料送货时,库管人员可会同专业技术人员共同验收物品的种类、规格、型号、性能、质量等是否符合本公司使用要求。
对于不符合使用要求的物品,可采取直接退货并安排补货。
(三)对于采购人员零星购回后直接交付使用的物品,库管人员也需核对实物数量、种类、金额,验收实物。
核对无误后,开具《验收单》,再由相关部门相关人员办理领用手续。
(四)直接送货到各项目上的.各类物料,由项目小区主任开具验收单,其中“品名”、“规格”、“送缴”、“实收”、“单价”、“金额”、“项目名称/领用部门”、“填单人”、“验收人”、“领用人”、“小区主任签名”各项内容应填具完备。
二、领用(一)物品的领用严格按已核有效申购计划数量领用。
突发事件和特殊情况例外。
(二)物品领用一律须填制规范《领料单》,领用部门的主管或领班必须清楚、准确填写物品名称、单位、请领数量、工作辖区、领用人签字,经部门负责人签字审核后生效。
如出现手续不完全、项目不清楚,库管人员有权拒发。
库管人员核对后,填写实发数量,予以发放。
三、库存物资的管理:(一)根据物料的用途分为:办公用品、清洁用具、清洁用品、劳保用品、服装、光源电器、维修材料、印刷品、闲置物品、已报损回收物品等类别。
物资管理人员应按类别,分门别类码放物品,摆放整齐,并做好标识,确保各类物料不得误发或混用,合理有效地使用库容,保证出入方便、整齐有序。
库存管控管理办法一、目的:根据集团产品的计划要求,以保证生产和销售需求为第一原则,控制库存资金占用,加速物料库存周转,特制定本管理办法.二、使用范围:1、本制度适用于所有与生产相关的物料;2、本制度适用于集团及各分子公司。
三、术语解释:库存管控:在保证公司生产、经营需求的前提下,以减少库存资金占用为目的,通过动态管理,使库存量经常保持在合理的水平上。
四、库存物资分类:1、生产用原材料;2、低值易耗件、设备备件、工具模具备件等与生产相关的通用物资;3、临时请购的非通用性物资;4、积压物资;五、库存管控目标:1、降低库存成本,减少资金压力,实现集团的年度预算目标和库存周转标准;2、预防缺货风险,保障物料正常供应;3、预防库存积压风险,降低库存积压物资占比;六、管理细则1、生产用原材料库存管理:(1)采购计划管理:1)根据集团年度财务目标,制定月度库存当量和周转天数目标;2)结合技术工艺信息、交货周期、生产计划等制定采购规则(包含采购周期、安全库存、库存上下线、订货点库存,订购批量等);3)监控库存,根据生产、销售节奏动态调整采购计划,控制厂内库存合理性,避免库存紧缺或冗余;4)跟踪物料使用情况,对使用困难的物资,及时制定消化方案,避免造成积压;5)监控库存结构合理性,提出库存管控点,并组织制定改进方案。
(2)采购过程管理:1)根据物料需求,制定物料供应保障方案;2)确定供应商,并根据库存目标,制定供货规则(如交货周期、物料代管、供货份额等);3)处理采购过程中出现的质量、交付问题,并针对重大问题出具书面处理意见;4)监控供应商库存,并将定期反馈到计划部门,指导采购计划编制.(3)仓储管理:1)向计划、采购部门提供准确的库存信息;2)监控库存量,并对到达安全库存、库存上线、库存下线的物资信息及时反馈给计划部门; 3)监控实际使用信息,对使用变更信息及时进行反馈;4)监控车间现场余料,查明余料产生原因,反馈信息并出具处理意见,指导采购计划制定。
物资供应计划管理办法一、编制目的为统一计划格式,明确职责分工与范围,满足甲方要求及工程施工需要,根据公司文件规定,结合本项目部特点,制定以下管理规定。
二、主要内容(一)工程主材计划1、计划员在收到图纸或收到工程联络单的____天内,编制材料预算。
2、材料预算格式按合资工程管理处合同科要求编制,将甲供1类、甲供2类、乙供类分开编制。
3、材料预算送审时应附计算公式、软盘。
4、各计划员根据要求按时编制材料周计划、月计划、季度计划、年度计划。
5、计划员的发料依据是各施工员提供的净料限额领料单。
6、施工员在收到图纸的____天内向物资部提供净料限额,限额准确率不小于____%,各单位领料员凭施工员的限额领料单到物资部领用材料。
7、班组用料超出限额时,由班组长填写“限额外用料申请单”,经施工员审核,项目主管领导批准后到物资部领料。
8、限额外用料造成的成本费用由各施工班组承担,费用从当月奖金中扣除。
(二)自购材料计划1、预算内工程辅材由施工员根据施工图纸,参照施工进度每月底报下月计划,预算部门审核,经分项目项目经理或总工程师批准后交物资部,分割后由各专业计划员编制采购计划。
2、预算外工程辅材由班组长根据施工进度每周末报下周计划,经分项目项目经理或总工程师批准后交物资部,分割后由各专业计划员编制采购计划。
3、工程暂设材料由施工员提出用料限额,经工程部审核,项目主管领导批准,报物资部,由供应专业计划员编制采购计划。
4、施工手段用料由施工员提用料限额,技术部根据经甲方审批的施工方案(措施)审核,经分项目部总工程师批准,报物资部,供应专业计划员编制采购计划。
5、宗消耗材料(三气、焊材、油漆、砂轮片等)由施工员提限额,预算部门审批,作为物资部招标参考依据。
6、供应计划员按公司要求建立必要的台帐(资源台帐、计划台帐、需用台帐等)。
7、所有计划均采用a4纸打印。
三、以上规定自____月____日起执行。
材料采购管理办法一、编制目的为规范采购行为,严肃采购纪律,既满足施工生产需要,又要有效地降低采购成本,根据公司有关文件规定,特制定以下管理规定。
存货管理规定集团企业公司编码:(LL3698-KKI1269-TM2483-LUI12689-ITT289-存货管理制度目录第一章总则第一条为规范集团及下属子公司、医院(以下简称“集团及下属单位”或“公司”)存货管理工作,提高存货入库、领用、出库、盘点等工作效率,有效防范风险,保障业务管理活动的有序开展,制定本制度。
第二条本制度所称存货,是指药品、内植入物(一般耗材和贵重耗材)、一般性医疗耗材(一次性卫生材料、医用耗材)、办公耗材等为开展医疗服务及其他活动而储存的物资。
其中:内植入物(一般耗材)是指单件价值在20000元以下的植入物;内植入物(贵重耗材)是指单件价值在20000元或20000元以上的植入物;办公耗材是指单位价值在1000元以下的办公低值易耗品。
第三条本制度所称存货管理,是指入库、领用、出库、退/换货、盘点、减值计提等与存货有关的全过程管理活动。
第四条本制度适用于集团及下属各子公司、医院的存货管理工作。
第二章职责分工第五条各医院设备器械科负责物资验收,审查物资供应商“三证”,物资登记入库、办理出库,药品、一般性医疗耗材、办公耗材台账(指管理信息系统)登记及部分一般性医疗耗材、办公耗材保管等。
第六条各医院药房负责药品物资仓储保管、领用,日常管理和月末盘点等。
第七条各医院采购联络人负责内植入物(一般耗材)物资仓储保管、领用,内植入物采购台账(指《内植入物信息登记表》)登记,日常管理和月末盘点等。
第八条各医院财务部门负责物资入账、物资付款,库存物资的监督和盘点监盘。
第三章存货的概述第一节存货的特征第九条存货一般特征:(一)存货是有形资产,存货包括药品、内植入物、一般性医疗耗材、办公耗材等,它们具有物质实体,区别于无形资产、应收账款、对外投资等没有实物形态的资产;(二)存货具有较强的流动性。
存货通常都会在短期内被耗用或销售,并不断地被重置,具有较强的变现能力和流动性,其区别于固定资产、在建工程等;(三)医院储备存货的目的是为了在医疗服务过程中被耗用或销售;(四)医院的存货价值可能发生减值。
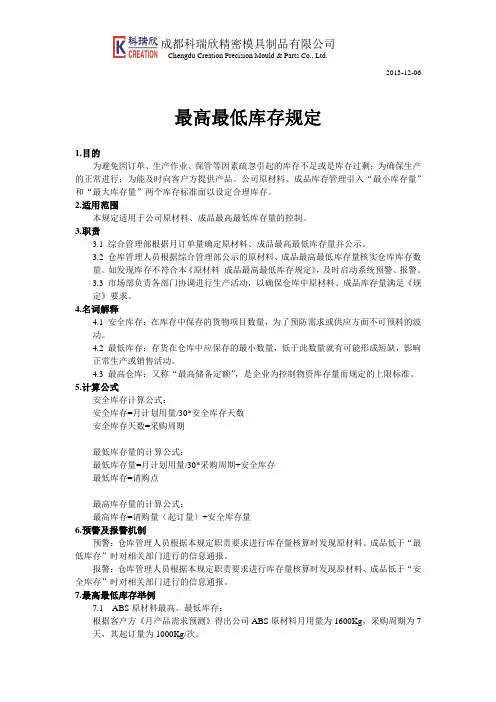
最高最低库存规定1.目的为避免因订单、生产作业、保管等因素疏忽引起的库存不足或是库存过剩;为确保生产的正常进行;为能及时向客户方提供产品。
公司原材料、成品库存管理引入“最小库存量”和“最大库存量”两个库存标准面以设定合理库存。
2.适用范围本规定适用于公司原材料、成品最高最低库存量的控制。
3.职责3.1 综合管理部根据月订单量确定原材料、成品最高最低库存量并公示。
3.2 仓库管理人员根据综合管理部公示的原材料、成品最高最低库存量核实仓库库存数量。
如发现库存不符合本《原材料成品最高最低库存规定》,及时启动系统预警、报警。
3.3 市场部负责各部门协调进行生产活动,以确保仓库中原材料、成品库存量满足《规定》要求。
4.名词解释4.1 安全库存:在库存中保存的货物项目数量,为了预防需求或供应方面不可预料的波动。
4.2 最低库存:存货在仓库中应保存的最小数量,低于此数量就有可能形成短缺,影响正常生产或销售活动。
4.3 最高仓库:又称“最高储备定额”,是企业为控制物资库存量而规定的上限标准。
5.计算公式安全库存计算公式:安全库存=月计划用量/30*安全库存天数安全库存天数=采购周期最低库存量的计算公式:最低库存量=月计划用量/30*采购周期+安全库存最低库存=请购点最高库存量的计算公式:最高库存=请购量(起订量)+安全库存量6.预警及报警机制预警:仓库管理人员根据本规定职责要求进行库存量核算时发现原材料、成品低于“最低库存”时对相关部门进行的信息通报。
报警:仓库管理人员根据本规定职责要求进行库存量核算时发现原材料、成品低于“安全库存”时对相关部门进行的信息通报。
7.最高最低库存举例7.1 ABS原材料最高、最低库存:根据客户方《月产品需求预测》得出公司ABS原材料月用量为1600Kg,采购周期为7天,其起订量为1000Kg/次。
ABS原材料安全库存=1600/30*7=374KgABS原材料最低库存=1600/30*7+374=748KgABS原材料最高库存=1000+374=1374Kg7.2 NCS基板产品最高、最低库存:根据客户方《月产品需求预测》得出公司NCS基板产品月供货量为16000套,采购周期为2天,其起订量为2000套/次。
第1篇第一章总则第一条为加强公司库存物资的管理,确保物资的合理使用和有效控制,提高物资管理效率,降低库存成本,特制定本规定。
第二条本规定适用于公司所有库存物资的出入库管理,包括原材料、半成品、成品、备品备件、工具等。
第三条库存物资出入库管理应遵循以下原则:(一)科学合理,严格控制;(二)责任明确,流程规范;(三)账实相符,及时准确;(四)节约使用,避免浪费。
第二章组织机构及职责第四条公司设立物资管理部门,负责公司库存物资的出入库管理工作。
第五条物资管理部门的主要职责:(一)制定库存物资出入库管理制度;(二)负责库存物资的验收、保管、发放、盘点等工作;(三)对库存物资的出入库进行监督、检查和考核;(四)定期向公司领导汇报库存物资管理情况。
第六条各部门应设立专职或兼职物资管理员,负责本部门库存物资的日常管理工作。
第七条物资管理员的主要职责:(一)按照规定办理库存物资的出入库手续;(二)负责本部门库存物资的验收、保管、发放和盘点;(三)及时向物资管理部门反馈库存物资的使用情况;(四)配合物资管理部门进行库存物资的检查和考核。
第三章出入库管理流程第八条库存物资出入库应按照以下流程进行:一、采购入库1. 采购部门根据生产计划和库存情况,提出采购申请;2. 采购部门与供应商签订采购合同,明确采购物资的规格、数量、质量、价格、交货期等;3. 供应商将物资送达公司,物资管理员进行验收;4. 验收合格后,物资管理员填写入库单,办理入库手续;5. 物资入库后,物资管理员及时更新库存信息。
二、领用出库1. 领用部门根据生产计划或实际需要,填写领用申请单;2. 物资管理员审核领用申请单,确认领用物资的库存情况;3. 物资管理员填写出库单,办理出库手续;4. 领用部门凭出库单领取物资;5. 物资管理员更新库存信息。
三、报废出库1. 废报部门根据实际情况,提出报废申请;2. 物资管理员审核报废申请,确认报废物资的库存情况;3. 物资管理员填写报废出库单,办理报废出库手续;4. 废报部门将报废物资移至废品处理区;5. 物资管理员更新库存信息。
为全面贯彻执行国家和上级有关物资工作的方针、政策、法律、法规,认真执行IS09000 族标准,建立现代企业制度,进一步做好集团公司物资采购、供应和管理,特制定本办法。
物资管理是建造企业管理的重要组成部份,它直接影响着工程成本、工程进度、工程质量和企业的经济效益,是企业健康发展的基础,也是反腐倡廉、加强廉政建设的重要内容。
物资管理要面向基层,积极其施工生产服务,要面向市场,用最低的成本,最佳的方式,最优的质量,及时、准确地满足施工生产的物资需要。
物资工作总的要求是:以提高企业效益为中心,以保障供应为重点,以优质服务为宗旨,以提升管理水平为目标,讲究职业道德,严守物资纪律,做到采购供应制度化、业务程序规范化、管理手段科学化、物资管理标准化。
各级领导必须重视物资供应管理工作,集团公司所属各单位都应有一位行政领导分管物资工作。
集团公司物资部、各工程公司物资科及各工程公司所属三级公司 (项目部)物资部门负责权限内物资供应和管理工作。
工程队应配有材料员、保管员。
各级物资管理机构在业务上属于上下级关系。
各类物资业务由物资部门逐级办理。
各级物资职能部门的职责:l、贯彻执行国家物资政策和上级物资管理规定,制定集团公司物资管理的目标和规章制度。
2、负责集团公司物资管理工作。
对所属物资部门进行业务指导,协调集团公司范围物资的采购和供应管理。
3、掌握物资的市场信息,建立物资采购网络信息库,指导和协调集团公司各单位合格供方的评价和管理,参预和指导大批量的物资招标采购工作。
4、参预合同评审,审查合同标书中的物资供应渠道、保障能力及措施,审查由业主提供产品的供应办法,保障能力及措施。
5、掌握物资行业规范及标准,会同有关部门编制物资消耗定额,汇总上报各类物资报表,参预成本活动分析,指导所属单位做好物资核算工作。
6、组织集团公司的物资管理检查和监察。
抓好物资管理标准化建设,总结推广先进经验,提升管理水平。
7、制定和下达集团公司主要物资的节约指标,做好节能降耗增进效益的工作,积极推广新材料的应用。
公司物资管理办法第一章总则第一条为了加强公司物资管理,规范物资采购、存储、使用和处置等环节,提高物资使用效率,降低成本,保证生产经营活动的正常进行,特制定本办法。
第二条本办法适用于公司内所有物资的管理,包括原材料、辅助材料、零部件、成品、办公用品等。
第三条物资管理的原则包括:1、计划性原则:物资的采购、存储等应根据公司的生产经营计划进行。
2、节约性原则:在满足生产经营需求的前提下,尽量节约物资,减少浪费。
3、合理性原则:物资的采购、存储和使用应合理安排,避免积压和短缺。
第二章物资采购管理第四条采购部门负责公司物资的采购工作,应根据公司的生产经营计划和物资库存情况,制定采购计划。
第五条采购计划应包括物资的名称、规格、数量、预计采购时间等内容,并经过相关部门审核批准。
第六条采购人员应按照采购计划,选择合适的供应商进行采购。
供应商的选择应遵循质量可靠、价格合理、交货及时、服务良好的原则。
第七条采购合同应明确物资的名称、规格、数量、质量标准、价格、交货时间、地点、付款方式等条款,确保合同的合法性和有效性。
第八条采购物资到货后,应由质量检验部门进行检验,合格后方可入库。
第三章物资存储管理第九条仓库负责公司物资的存储管理工作,应建立健全物资存储管理制度,确保物资的安全、完整。
第十条物资入库时,仓库管理人员应认真核对物资的名称、规格、数量、质量等,无误后办理入库手续,并及时登记入账。
第十一条仓库应按照物资的类别、性质、用途等进行分类存放,做到摆放整齐、标识清晰、易于查找。
第十二条仓库应定期对库存物资进行盘点,确保账物相符。
如发现账物不符,应及时查明原因,并进行处理。
第十三条对易变质、易损坏、易燃易爆等特殊物资,应采取特殊的存储方式和保管措施,确保物资的安全。
第四章物资使用管理第十四条各部门根据生产经营需要,填写物资领用申请单,经部门负责人审核批准后,到仓库领取物资。
第十五条仓库管理人员应根据领用申请单,发放物资,并及时登记出库台账。
物资仓库管理规定………………………………………………………………………………1 范围本标准规定了物资仓库的主要任务、管理要求、管理内容和检查与考核。
本标准适用于公司物资仓库的管理。
2 主要任务仓库是物资供应体系的一个重要组成部分,是公司各种物资的周转储备环节,同时担负着物资管理的多项业务职能。
它的主要任务是:保管好库存物资,做到数量正确、质量完好、确保安全、收发迅速、面向生产、服务周到、降低费用、加速物资流转。
3 管理要求仓库管理必须按照Q/JHO02-13-2030《产品防护控制程序》的有关规定执行。
仓库设置,要根据生产需要和库房设置条件统筹规划、合理布局。
内部要建立责任制,进行科学合理分工,形成物资分口管理的保证体系。
业务上要实行工作质量标准化,应用现代化管理技术,不断提高仓库管理水平。
4 管理内容4.1 物资验收入库4.1.1 物资验收基本要求4.1.1.1 保管员必须收货到现场,采取与供方相一致的计量单位和相应的计量方法进行数量验收。
有质量检验要求的物资,由采购员填写《进公司物资送检单》,送检验部门,由检验部门抽样检验。
4.1.1.2 根据入库凭证仔细查点核对物资的品种、名称、规格、牌号、型号、数量、外观和包装质量。
如发现数量短缺,名称、规格、牌号、型号与入库凭证不符或破损等,保管员应立即通知采购员共同查对属实后,将原物资单独存放,并保留原包装物。
由采购员及时查询处理。
未查清处理之前,不得动用和办理入库手续。
4.1.1.3 应严格按照合同规定的内容和有关技术标准对入库的物资一律开箱、解包、解捆进行称量、点件和技术测量,如实反映物资当时实际情况。
4.1.1.4 物资到公司后12小时内出验收结果,以保证物资尽快入库,及时供应生产需要。
4.1.1.5 物资质量经检验不合格时,保管员应立即向采购处反映,由采购处与供方办理返工(返修)、回用、退货、索赔或降价手续。
4.1.1.6 物资数量不符,在规定磅差以内,仓库可按实际收货数量验收入库。
物资仓库管理规定第一章总则第一条为了规范物资仓库的管理工作,提高仓储效率,保障物资安全,制定本规定。
第二条物资仓库是指用于存放、保管和管理各类物资的专门场所。
第三条本规定适用于所有单位的物资仓库管理工作。
第四条物资仓库的管理原则是合理布局、规范操作、安全防护、信息管理。
第五条物资仓库管理工作应当依法依规、科学管理、切实加强监督,确保物资的正常运转。
第二章仓库基本要求第六条物资仓库的选址、建设和装修应符合国家相关标准和规定,并便于物资进出、保管和区分。
第七条物资仓库应具备防火、防盗、防水、防潮、防老鼠等基本设施和措施。
第八条物资仓库应具备足够的储存空间和设备,以满足存放各类物资的要求。
第九条物资仓库应按照物资属性和使用频率合理划分存放区域,并设有标识和标注,便于管理和查找。
第十条物资仓库应设置合理的货架、托盘等储存设备,以提高储存效率和空间利用率。
第三章物资入库管理第十一条物资入库时应进行严格的验收,核对物资品种、数量、规格、质量等,确保入库物资与采购计划一致。
第十二条入库物资应当立即进行登记和标识,包括物资名称、规格型号、单位、数量、生产日期等信息。
第十三条临时存放在仓库的物资应与正式入库物资分开存放,并明确标注存放期限和负责人。
第十四条有特殊要求的物资入库前应进行特殊处理,包括防潮、防尘、防腐等措施,并进行特别标识。
第十五条原材料、半成品、成品等物资应根据其特性和使用要求进行分类存放,并设置不同区域或仓位。
第四章物资出库管理第十六条物资出库应按照相关手续和流程进行,包括出库申请、审批、登记、领用等环节。
第十七条出库申请应当有明确的理由和依据,包括使用单位、物资名称、规格型号、数量、用途等。
第十八条出库前应对物资进行清点和条码扫描等操作,确保出库物资准确无误。
第十九条出库单据和相关记录应按照规定进行归档和保存,以备后续查询和审核。
第二十条必须出库的物资应记录出库时间、领用人员和领用用途,并进行相应登记和备案。
第1篇第一章总则第一条为加强物资库存管理,提高物资使用效率,降低库存成本,确保物资供应的及时性和准确性,根据国家有关法律法规,结合我单位实际情况,制定本规定。
第二条本规定适用于我单位所有物资的采购、验收、保管、使用、报废等环节。
第三条物资库存管理应遵循以下原则:(一)统一领导,分级管理;(二)计划采购,按需领用;(三)节约使用,减少浪费;(四)及时盘点,确保准确;(五)安全保管,预防事故。
第二章物资采购第四条物资采购应按照以下程序进行:(一)编制物资采购计划:各部门根据工作需要,编制物资采购计划,经部门负责人审批后报采购部门。
(二)采购部门根据物资采购计划,进行市场调研,选择合适的供应商,进行询价、比价、议价,确定采购方案。
(三)签订采购合同:采购部门与供应商签订采购合同,明确采购物资的品种、规格、数量、质量、价格、交货时间、验收标准、违约责任等内容。
(四)合同执行:供应商按照合同约定,按时、按质、按量供货;采购部门负责接收、验收、入库。
第三章物资验收第五条物资验收应按照以下程序进行:(一)验收人员:验收人员由采购部门指定,验收人员应具备相应的专业知识和技能。
(二)验收时间:物资到货后,应在约定的时间内进行验收。
(三)验收内容:验收人员应按照采购合同、质量标准、验收标准等要求,对物资的品种、规格、数量、质量、包装等进行验收。
(四)验收结果:验收合格,办理入库手续;验收不合格,及时通知供应商进行整改或退货。
第四章物资保管第六条物资保管应遵循以下要求:(一)库房设置:库房应具备防火、防盗、防潮、防尘、防虫等设施,符合国家有关标准。
(二)物资分类:物资应按照品种、规格、型号等进行分类存放,标识清晰。
(三)库存管理:库存物资应定期盘点,做到账、卡、物相符。
(四)安全防范:加强库房安全管理,预防火灾、盗窃等事故发生。
第五章物资使用第七条物资使用应遵循以下要求:(一)按需领用:各部门应根据工作需要,向采购部门提出领用申请。
廊坊卓远汽车部件制造有限责任公司物资最低库存标准管理办法LFZY-G-CGB-05版本:Ⅰ编制:采购部审核:部门负责人批准:佟娇娇受控状态:发放号:发布日期:201 年月日实施日期:201 月月日一、目的:为了有效降低生产成本,又不影响生产经营的正常进行,做到零库存。
特订此标准。
二、范围:适用于公司采购的物资有一定规律、价格相对稳定,且一两年内所采购的物资不易被淘汰。
三、采购部、生产部涉及的生产现场类库房,应将所用物资依影响生产经营的程度分为:关键、重要和一般,记为A、B、C三类。
生产部根据历年消耗规律确定可采用零库存的物资品种,列出年消耗量、制造周期、最低库存量等数据,订立各类物资的最低库存量。
注:公司发放受控的表格《物资最低库存标准表》二、各类库房的主管部门应设专人兼理库房物资的库存状况,经常查看帐、物、卡符合性。
唯此,才能做到“零库存”的保证。
让最低库存成本,最大满足生产经营。
三、各库房的管理绩效将纳入公司的年度考评打分。
绩效内容:1.在年度服务中,A类物资是否出现过断货,影响生产经营一天以上(含一天),频数三次以上(含三次)注:此项由生产调度的工作日记提供。
2 .B、C类物资是否有年度积压现象(由库房进货日期至实物存库期)品种数五种以上(含五种),超出最低库存量三倍以上(含三倍)。
注:此项由盘点组提供。
3.依据各库房最低库存标准,盘点小组对照帐、卡、物检查,提供各类物资库存状态,列表盘点。
注:表中“超量”项用“+”、“-”记超欠。
4.依据以上三项的盘点数据,考核组纳入年度评审奖惩。
使用表单LFZY-JL-7.4-09 《物资最低库存标准表》LFZY-JL-7.4-10 《各类物资库存盘点表》。
廊坊卓远汽车部件制造有限责任公司物资最低库存标准管理办法
LFZY-G-CGB-05
版本:Ⅰ
编制:采购部
审核:部门负责人
批准:佟娇娇
受控状态:发放号:
发布日期:201 年月日实施日期:201 月月日
一、目的:
为了有效降低生产成本,又不影响生产经营的正常进行,做到零库存。
特订此标准。
二、范围:
适用于公司采购的物资有一定规律、价格相对稳定,且一两年内所采购的物资不易被淘汰。
三、采购部、生产部涉及的生产现场类库房,应将所用物资依影响生产经营的程度分为:
关键、重要和一般,记为A、B、C三类。
生产部根据历年消耗规律确定可采用零库存的物资品种,列出年消耗量、制造周期、最低库存量等数据,订立各类物资的最低库存量。
注:公司发放受控的表格《物资最低库存标准表》
二、各类库房的主管部门应设专人兼理库房物资的库存状况,经常查看帐、物、卡符合性。
唯此,才能做到“零库存”的保证。
让最低库存成本,最大满足生产经营。
三、各库房的管理绩效将纳入公司的年度考评打分。
绩效内容:
1.在年度服务中,A类物资是否出现过断货,影响生产经营一天以上(含一天),频数三次以上(含三次)
注:此项由生产调度的工作日记提供。
2 .B、C类物资是否有年度积压现象(由库房进货日期至实物存库期)
品种数五种以上(含五种),超出最低库存量三倍以上(含三倍)。
注:此项由盘点组提供。
3.依据各库房最低库存标准,盘点小组对照帐、卡、物检查,提供各类物资库存状态,列表盘点。
注:表中“超量”项用“+”、“-”记超欠。
4.依据以上三项的盘点数据,考核组纳入年度评审奖惩。
使用表单
LFZY-JL-7.4-09 《物资最低库存标准表》
LFZY-JL-7.4-10 《各类物资库存盘点表》。