广告设计报价表
- 格式:doc
- 大小:187.50 KB
- 文档页数:9
第1篇一、工程概况本工程为室外广告工程,包括广告牌设计、制作、安装及售后服务等环节。
广告牌类型包括但不限于LED发光字、不锈钢字、铝塑板字、亚克力字等。
以下为详细报价。
二、材料费用1. LED发光字材料费用:每平方米1000元;2. 不锈钢字材料费用:每平方米1500元;3. 铝塑板字材料费用:每平方米800元;4. 亚克力字材料费用:每平方米1200元;5. 钢结构材料费用:每平方米1200元;6. 施工材料费用:每平方米200元。
三、人工费用1. 设计费用:每平方米100元;2. 制作费用:每平方米200元;3. 安装费用:每平方米300元;4. 售后服务费用:每平方米50元。
四、安装费用1. 吊装费用:每平方米100元;2. 搬运费用:每平方米50元;3. 质量检测费用:每平方米50元。
五、管理费用及税金1. 管理费用:每平方米200元;2. 税金:按国家相关政策执行。
六、总报价1. LED发光字总报价:1000元/平方米;2. 不锈钢字总报价:1500元/平方米;3. 铝塑板字总报价:800元/平方米;4. 亚克力字总报价:1200元/平方米;5. 钢结构总报价:1200元/平方米;6. 施工材料总报价:200元/平方米;7. 设计费用:100元/平方米;8. 制作费用:200元/平方米;9. 安装费用:300元/平方米;10. 售后服务费用:50元/平方米;11. 吊装费用:100元/平方米;12. 搬运费用:50元/平方米;13. 质量检测费用:50元/平方米;14. 管理费用:200元/平方米;15. 税金:按国家相关政策执行。
综上所述,室外广告工程施工总报价如下:1. LED发光字:每平方米1100元;2. 不锈钢字:每平方米1700元;3. 铝塑板字:每平方米1000元;4. 亚克力字:每平方米1250元;5. 钢结构:每平方米1400元;6. 施工材料:每平方米220元。
注:以上报价仅供参考,具体价格以实际工程为准。
设计报价表1.简单标志设计ﻫ产品类别价格备注商标标志一般小商品(十六开以内)1200元ﻫ商标标志大型企业,集团公司产品3000-10000元企业标志中小型企业2000—4000元ﻫ企业标志大型企业,集团公司5000—15000元2.企业形象设计(此项服务根据企业规模、要求制定相应价格)ﻫ别系统(VI)在内的整体企业识别系统.CIS(企业形象识别系统)包括:理念识别系统(MI)行为识别系统(BI)视觉识CIS以创造良好的企业形象为目标,最终达到企业文化的传播和促销的目的.一个好的企业标志需要把企业的经营思想和管理素质通过视觉化的传达形式明晰地表现出来,就不能不考虑整个企业展开运用的识别要求,识别性是企业标志第一要求,不要指望一个标志包罗万象、寓意深远.ﻫ我们向客户提供的CIS策划服务,有别于纯粹的视觉识别系统,注重把CIS策划与广告宣传战略、商品和市场流通融为一体,从而实现综合性的企业信息传达战略,为客户提供具有建设性的CIS战略方案.ﻫ根据企业的行业特征和发展阶段的不同,CIS策划的目的和内容也有所不同.制定完善的CIS手册及细致完整的推广应用,对加强企业内部凝聚力,提高员工士气,建立独特的企业形象,以及企业的未来发展壮大有着至关重要的作用。
ﻫ3、平面设计报价单ﻫﻫ项目内容单位单价备注ﻫ 1.封套设计个1200。
00元2.内页页500.00元ﻫ3。
手提袋个1500.00元4.展板张1200。
00元5.海报招贴张1800.00元7.挂历套(7页) 2500。
00元租片另计6。
报纸广告创意1/4版个1600.00元ﻫ套(13页)3500。
00元8.台历套2000.00元10。
卡通形象个3600.00元改变动作收取制作费500元9。
贺卡个1000.00元ﻫ11。
DM单页页1500。
00元ﻫ12.产品手册16页以上500.00元4.网站设计策划、网页设计制作维护ﻫ网站策划ﻫ内容报价备注小型企业网站策划3500元均带设计制作大型企业网站策划8000-15000元均带设计制作大型专业网站策划面议均带设计制作ﻫﻫ名称内容报价备注首页设计ﻫ企业普通级静态免费修改2次(修改范围10%以内1200元/页免费修改2次(修改范围10%以内)ﻫ企业精美级静态,版式可根据客户需要设计,精美有艺术感2500元/页免费修改2次(修改范围10%以内)ﻫ企业专业级与公司产品及形象相配合的网页,图片精美度更高3000元/页免费修改2次(修改范围10%以内)ﻫ首页形象设计根据企业提供的资料,设计紧扣企业形象的主页1500元/页免费修改2次(修改范围10%以内)ﻫﻫ二级页面(页面包含与首页及其他平级、下级页面的链接)ﻫ名称内容报价备注ﻫ普通级静态600元/页平行级页面均算一个页面精美级与首页风格保持一致版式可根据客户需要设计1500元/页ﻫ基本页(客户提供内容及电子文档)名称内容报价备注ﻫ纯文字页每页为A4大小1千字以内基本链接60元/页免费修改1次(修改范围10%以内),20页以上可八折。
平面设计收费标准表一、设计费用。
1. 企业形象设计。
标志设计,¥2000-5000。
VI设计,¥5000-10000。
CI设计,¥10000-20000。
2. 宣传品设计。
宣传单页,¥500-1000。
宣传折页,¥1000-2000。
海报设计,¥1000-3000。
3. 包装设计。
包装盒设计,¥2000-5000。
包装袋设计,¥1000-3000。
包装标签设计,¥500-1000。
4. 平面广告设计。
平面广告设计,¥1000-3000。
杂志广告设计,¥2000-5000。
报纸广告设计,¥1000-3000。
5. 产品画册设计。
产品宣传册,¥2000-5000。
产品画册,¥3000-8000。
产品手册,¥1000-3000。
6. 品牌推广设计。
品牌推广策划,¥5000-10000。
品牌推广方案设计,¥3000-8000。
品牌推广宣传设计,¥2000-5000。
二、排版费用。
1. 书籍排版。
文字排版,¥5-10/千字。
插图排版,¥10-20/张。
封面设计,¥1000-3000。
2. 杂志排版。
杂志版面设计,¥2000-5000。
杂志内容排版,¥5-10/千字。
杂志封面设计,¥1000-3000。
3. 宣传品排版。
宣传单页排版,¥500-1000。
宣传折页排版,¥1000-2000。
海报排版,¥1000-3000。
4. 包装盒排版。
包装盒设计,¥2000-5000。
包装袋设计,¥1000-3000。
包装标签设计,¥500-1000。
5. 平面广告排版。
平面广告设计,¥1000-3000。
杂志广告设计,¥2000-5000。
报纸广告设计,¥1000-3000。
6. 产品画册排版。
产品宣传册,¥2000-5000。
产品画册,¥3000-8000。
产品手册,¥1000-3000。
三、其他费用。
1. 图片素材费用。
正版图片,按照图片使用次数收费。
非正版图片,按照图片使用次数收费。
2. 字体使用费用。
商用字体,按照字体使用次数收费。
地产广告设计付费标准清单报价清单付费标准清单如下:第一部分:现场包装(1)围墙———————————————1500元/画面(2)户外T牌——————————————2000元/画面(3)楼体招示布—————————————350元/块(4)楼层进度牌——————————————350元/块(5)导示牌————————————————1200元/块(6)刀旗———————————————800元/块(7)欢迎标牌————————————————500元(8)车体广告———————————————2000元/辆第二部分:卖场包装(1)形象墙设计————————————2000元/画面(2)实体展板——————————————1000元/版(31)售楼书————————————————800元/P (4)折页—————————————————2000元/P (5)单页——————————————1000元/P(6)付款方式清单落格———————————300元/P(7)手袋设计———————————————800元(8)销售人员工作牌———————————300元/版(9)信封、信纸、名片——————————300元/版(10)海报8开——————————————1500元/P海报4开——————————————2000元/P海报对开—————————————2500元/P第三部分:样板间形象包装(1)楼梯氛围布置——————————————600元/版(2)楼梯间欢迎牌——————————————400元/版(3)展示中心导示牌—————————————400元/版(4)户型标牌————————————————500元/版第四部分:媒体广告设计(1)整版报纸广告———————————————3000元(2)半版报纸广告———————————————2000元(3)1/4版及以下报纸广告———————————1800元(4)杂志广告—————————————————1800元/P(5)夹报———————————————————1500元/P。
深圳广告设计公司报价表所属分类设计项目名称设计价格/收费标准备注说明标识设计2个标识设计方案,30个工作日内免费修改到您满意为止1600元起初稿时间:5个工作日内出标识设计稿内容包括:标识创意设计及创意简介设计方案:2个标识设计方案供客户选择。
30个工作日内免费修改到您满意为止。
追加标识创意方案600元/个起标志设计/商标设计标志设计、企业标志设计、LOGO设计、商标设计、产品标志设计2000元起初稿时间:6个工作日内出标志设计稿内容包括:标志图形、标准字、标准色,标志创意设计及创意简介设计方案:2个标志设计方案供客户选择。
30个工作日内免费修改到您满意为止。
追加标志创意方案600元/个起画册设计宣传单设计、画册设计、产品目录设计宣传单设计:500元/P(8页以上,300元/页,20页以上,250元/页)企业形象画册设计:500元/1P起产品画册设计:16P起200元/P起海报设计:1款1200元起招贴设计:1款500元起适用于:产品形象彩页设计、企业形象彩页设计、产品目录设计画册类设计收费标准:封面、底:500元/页画册内页设计收费标准:300元(16P以上,200元/页)*个别产品目录类内页制作可以低至100元/P。
企业办公用品系列规范设计名片设计、信封设计、信笺(便签)设计、工作证设计、胸卡设计、票据/单据设计、文件袋设计、文件夹设计名片设计:200元款信封设计:200元款信笺(便签)设计:200元款工作证设计:200元款胸卡设计:200元款票据/单据设计:100元款企业票据、单据:300元款文件袋设计:200元款文件夹设计:200元款本收费标准只适用于已经在我公司设计过标志、标识、画册、网站、光盘的客户,而且我公司暂时不提供小于3个的企业办公用品系列规范设计服务。
电子办公规范设计传真纸设计、WORD文档规范设计、PPT规范设计、网页规范设计200元/款电子办公规范设计主要是电子文档、文件的顶端和底部设计,本收费标准不适用于内容排版设计手挽袋设计手提袋设计、环保袋设计、无纺袋设计、品牌手提袋设计800元/款收费标准:800元/款起设计时间:4个工作日出初稿方案提供(服务标准):提供1套设计方案供客户审阅并修改。
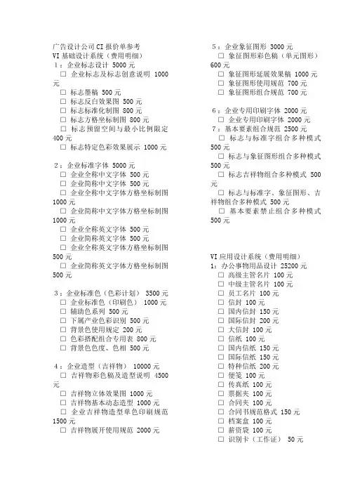
广告设计公司CI报价单参考VI基础设计系统(费用明细)1:企业标志设计 5000元□ 企业标志及标志创意说明 1000元□ 标志墨稿 500元□ 标志反白效果图 500元□ 标志标准化制图 800元□ 标志方格坐标制图 800元□ 标志预留空间与最小比例限定400元□ 标志特定色彩效果展示 1000元2:企业标准字体 5000元□ 企业全称中文字体 500元□ 企业简称中文字体 500元□ 企业全称中文字体方格坐标制图1000元□ 企业简称中文字体方格坐标制图1000元□ 企业全称英文字体 500元□ 企业简称英文字体 500元□ 企业全称英文字体方格坐标制图500元□ 企业简称英文字体方格坐标制图500元3:企业标准色(色彩计划) 3500元□ 企业标准色(印刷色) 1000元□ 辅助色系列 500元□ 下属产业色彩识别 500元□ 背景色使用规定 200元□ 色彩搭配组合专用表 800元□ 背景色色度、色相 500元4:企业造型(吉祥物) 10000元□ 吉祥物彩色稿及造型说明 4500元□ 吉祥物立体效果图 1000元□ 吉祥物基本动态造型 1000元□ 企业吉祥物造型单色印刷规范1500元□ 吉祥物展开使用规范 2000元5:企业象征图形 3000元□ 象征图形彩色稿(单元图形)600元□ 象征图形延展效果稿 1000元□ 象征图形使用规范 700元□ 象征图形组合规范 700元6:企业专用印刷字体 2000元□ 企业专用印刷字体 2000元7:基本要素组合规范 2500元□ 标志与标准字组合多种模式500元□ 标志与象征图形组合多种模式500元□ 标志吉祥物组合多种模式 500元□ 标志与标准字、象征图形、吉祥物组合多种模式 500元□ 基本要素禁止组合多种模式500元VI应用设计系统(费用明细)1:办公事物用品设计 25200元□ 高级主管名片 100元□ 中级主管名片 100元□ 员工名片 100元□ 信封 100元□ 国内信封 150元□ 国际信封 200元□ 大信封 100元□ 信纸 100元□ 国内信纸 150元□ 国际信纸 150元□ 特种信纸 200元□ 便笺 100元□ 传真纸 100元□ 票据夹 100元□ 合同夹 100元□ 合同书规范格式 150元□ 档案盒 100元□ 薪资袋 100元□识别卡(工作证) 50元□ 临时工作证 50元□ 出入证 50元□ 工作记事簿 100元□ 文件夹 150元□ 文件袋 250元□ 档案袋 200元□ 卷宗纸 150元□ 公函信纸 150元□ 备忘录 150元□ 简报 150元□ 签呈 200元□ 文件题头 150元□ 直式、横式表格规范 250元□ 电话记录 250元□ 办公文具 1500元□ 聘书 300元□ 岗位聘用书 200元□ 奖状 200元□ 公告 150元□ 维修网点名址封面及内页版式1500元□ 产品说明书封面及内页版式5000元□ 考勤卡 150元□ 请假单 100元□ 名片盒 100元□ 名片台 100元□ 办公桌标识牌 500元□ 及时贴标签 150元□ 意见箱 600元□ 稿件箱 500元□ 企业徽章 200元□ 纸杯 200元□ 茶杯、杯垫 1000元□ 办公用笔、笔架 500元□ 笔记本 300元□ 记事本 300元□ 公文包 500元□ 通讯录 150元□ 财产编号牌 150元□ 培训证书 150元□ 国旗、企业旗、吉祥物旗旗座造型 2500元□ 挂旗 1000元□ 屋喜欢你的作品,向你学习吊旗 1200元□ 竖旗 1000元□ 桌旗 500元2:公共关系赠品设计 8100元□ 贺卡 200元□ 专用请柬 250元□ 邀请函及信封 500元□ 手提袋 800元□ 包装纸 500元□ 钥匙牌 200元□ 鼠标垫 250元□ 挂历版式规范 500元□ 台历版式规范 500元□ 日历卡版式规范 500元□ 明信片版式规范 300元□ 小型礼品盒 1500元□ 礼赠用品 600元□ 标识伞 1000元3:员工服装、服饰规范 13300元□ 管理人员男装(西服礼装\白领\领带\领带夹) 1500元□ 管理人员女装(裙装\西式礼装\领花\胸饰) 1500元□ 春秋装衬衣(短袖) 800元□ 春秋装衬衣(长袖) 800元□ 员工男装(西装\蓝领衬衣\马甲) 1500元□ 员工女装(裙装\西装\领花\胸饰) 1500元□ 冬季防寒工作服 1000元□ 运动服外套 1000元□运动服、运动帽、T恤(文化衫) 1500元□ 外勤人员服装 1500元□ 安全盔 200元□ 工作帽 500元4:企业车体外观设计 7100元□ 公务车 800元□ 面包车 700元□ 班车 1000元□ 大型运输货车 1100元□ 小型运输货车 1000元□ 集装箱运输车 1200元□ 特殊车型 1300元5:标志符号指示系统49600元——54100元□ 企业大门外观 2000元——3500元□ 企业厂房外观 2000元——5000元□ 办公大楼体示意效果图 1500元□ 大楼户外招牌 500元□ 公司名称标识牌 1000元□ 公司名称大理石坡面处理 1500元□ 活动式招牌 500元□ 公司机构平面图 1000元□ 大门入口指示 100元□ 玻璃门 1000元□ 楼层标识牌 1000元□ 方向指引标识牌 500元□ 公共设施标识 600元□ 布告栏 500元□ 生产区楼房标志设置规范 1000元□ 立地式道路导向牌 1000元□ 立地式道路指示牌 1000元□ 立地式标识牌 1500元□ 欢迎标语牌 1000元□ 户外立地式灯箱 1000元□ 停车场区域指示牌 1500元□ 立地式道路导向牌 1500元□ 车间标识牌与地面导向线 1500元□ 车间标识牌与地面导向线 1200元□ 生产车间门牌规范 2000元□ 分公司及工厂竖式门牌 2500元□ 门牌 1500元□ 生产区平面指示图 2500元□ 生产区指示牌 2500元□ 接待台及背景板 2500元□ 室内企业精神口号标牌 500元□ 玻璃门窗醒示性装饰带 1500元□ 车间室内标识牌 2000元□ 警示标识牌 1500元□ 公共区域指示性功能符号1200元□ 公司内部参观指示 1300元□ 各部门工作组别指示 2500元□ 内部作业流程指示 1500元□ 各营业处出口/通路规划1200元6:销售店面标识系统 20000元□ 小型销售店面 2000元□ 大型销售店面 2500元□ 店面横、竖、方招牌 2000元□ 导购流程图版式规范 1500元□ 店内背景板(形象墙) 2000元□ 店内展台 2000元□ 配件柜及货架 2500元□ 店面灯箱 2000元□ 立墙灯箱 2500元□ 资料架 1500元□ 垃圾筒 500元□ 室内环境 3000元7:企业商品包装识别系统 37000元□ 大件商品运输包装 5000元□ 外包装箱(木质、纸质) 5000元□ 商品系列包装 10000元□ 礼品盒包装 6000元□ 包装纸 2000元□ 配件包装纸箱 5000元□ 合格证 500元□ 产品标识卡 1000元□ 存放卡 500元□ 保修卡 200元□ 质量通知书版式规 300元□ 说明书版式规范 1000元□ 封箱胶 800元□ 会议事务用品 1500元8:企业广告宣传规范 109500元□ 电视广告标志定格 5000元□ 报纸广告系列版式规范(整版、半版、通栏) 10000元□ 杂志广告规范 10000元□ 海报版式规范 5000元□ 系列主题海报 12000元□ 大型路牌版式规范 8000元□ 灯箱广告规范 1000元□ 公交车体广告规范 1000元□ 双层车体车身广告规范 2000元□ T恤衫广告 1000元□ 横竖条幅广告规范 2000元□ 大型氢气球广告规范 2000元□ 霓红灯标志表现效果 1000元□ 直邮DM宣传页版式 1000元□ 广告促销用纸杯 500元□ 直邮宣传三折页版式规范 1000元□ 企业宣传册封面、版式规范 5000元□ 年度报告书封面版式规范 3000元□ 宣传折页封面及封底版式规范3000元□ 产品单页说明书规范 1000元□ 对折式宣传卡规范7 1000元□ 网络主页版式规范 500元□ 分类网页版式规范 1000元□ 光盘封面规范 1000元□ 擎天拄灯箱广告规范 2000元□ 墙体广告 2500元□ 楼喜欢你的作品,向你学习灯箱广告规范 1000元□ 户外标识夜间效果 2000元□ 展板陈列规范 3000元□ 柜台立式POP广告规范 2000元□ 立地式POP规范 2000元□ 悬挂式POP规范 1500元□ 产品技术资料说明版式规范2000元□ 产品说明书 500元□ 路牌广告版式 1000元9:展览指示系统 9650元□ 标准展台、展板形式 1000元□ 特装展位示意规范 1500元□ 标准展位规范 1000元□ 样品展台 1500元□ 样品展板 1500元□ 产品说明牌 2500元□ 资料架 150元□ 会议事务用品 1000元10:再生工具 19500元□ 色票样本标准色 5000元□ 色票样本辅助色 5000元□ 标准组合形式 1000元□ 象征图案样本 3500元□ 吉祥物造型样本 5000元。
千里之行,始于足下。
广告公司广告设计报价表广告设计报价表项目名称:广告设计服务项目时间:XX年XX月XX日至XX年XX月XX日项目概述:本次广告设计服务为客户供应全方位的广告设计方案,包括广告概念设计、平面设计、摄影服务、视频制作等。
我们将依据客户需求和预算,供应专业、高效、创新的广告设计服务。
设计费用:依据不同项目的简单程度和设计时间,设计费用将有所不同。
以下是我们供应的价格参考表格:设计类型费用平面广告设计 XX元/张户外广告设计 XX元/平米电子广告设计 XX元/版企业标志设计 XX元/套产品包装设计 XX元/款海报设计 XX元/张宣扬册设计 XX元/本LOGO设计 XX元/套宣扬单页设计 XX元/版名片设计 XX元/张第1页/共3页锲而不舍,金石可镂。
广告语创作 XX元/句注:以上费用仅为设计费用,不包含后期制作、印刷及发布等其他费用。
支付方式:1. 预付50%设计费用;2. 设计完成后,客户审核通过后支付余款。
3. 支付方式可通过网银或线下转账等方式完成。
留意事项:1. 全部设计费用均为税前价,不包含税费。
2. 如有媒体投放需求,请另行协商投放费用。
3. 如有设计修改需求,将视状况另行协商收费。
4. 以上价格为参考价格,具体费用依据项目需求而定。
总结:本设计报价表仅为参考,请依据项目具体要求和预算进行调整。
我们将依据客户需求进行共性化报价,保证为客户供应高质量的广告设计服务。
有效期限:本设计报价表的有效期为XX天,逾期无效,请准时联系我们以确认设计服务需求。
联系方式:公司名称:XXX广告设计有限公司千里之行,始于足下。
地址:XXX联系人:XXX电话:XXX邮件:XXX感谢您选择我们的广告设计服务,我们将竭诚为您服务!第3页/共3页。
广告设计公司CI报价单参考广告设计公司CI报价单参考VI基础设计系统(费用明细)1:企业标志设计(标志创意说明+标志墨稿+标志反白效果图+标志标准化制图+标志方格坐标制图+标志特定色彩效果展示+企业标准字体+企业标准色(色彩计划))5000元4:企业造型(吉祥物)10000元□吉祥物彩色稿及造型说明4500元□吉祥物立体效果图1000元□吉祥物基本动态造型1000元□企业吉祥物造型单色印刷规范1500元□吉祥物展开使用规范2000元VI应用设计系统(费用明细)1:办公事物用品设计(名片、信封、信纸、便笺、票据夹、合同夹、档案盒、工作证、临时工作证、出入证、工作记事簿、考勤卡、请假单、办公桌标识牌、意见箱、纸杯、杯垫、通讯录、企业旗、吉祥物旗旗座造型、挂旗)100002:公共关系赠品设计(贺卡、专用请柬、邀请函及信封、手提袋、挂历、台历、标识伞、服饰规范)8100元4:企业车体外观设计(公务车、面包车、班车、运输货车)5000元□公司名称标识牌1000元□楼层标识牌1000元□方向指引标识牌500元□公共设施标识600元□生产区楼房标志设置规范1000元□立地式道路导向牌1000元□立地式道路指示牌1000元□立地式标识牌1500元□欢迎标语牌1000元□户外立地式灯箱1000元□停车场区域指示牌1500元□立地式道路导向牌1500元□车间标识牌与地面导向线1500元□车间标识牌与地面导向线1200元□生产车间门牌规范2000元□分公司及工厂竖式门牌2500元□门牌1500元□生产区平面指示图2500元□生产区指示牌2500元□接待台及背景板2500元□室内企业精神口号标牌500元□玻璃门窗醒示性装饰带1500元□车间室内标识牌2000元□警示标识牌1500元□公共区域指示性功能符号1200元□公司内部参观指示1300元□各部门工作组别指示2500元□内部作业流程指示1500元□各营业处出口/通路规划1200元6:[url=]销售店[/url]面标识系统20000元□小型销售店面2000元□大型销售店面2500元□店面横、竖、方招牌2000元□导购流程图版式规范1500元□店内背景板(形象墙)2000元□店内展台2000元□配件柜及货架2500元□店面灯箱2000元□立墙灯箱2500元□资料架1500元□垃圾筒500元□室内环境3000元7:企业商品包装识别系统37000元□大件商品运输包装5000元□外包装箱(木质、纸质)5000元□商品系列包装10000元□礼品盒包装6000元□包装纸2000元□配件包装纸箱5000元□合格证500元□产品标识卡1000元□存放卡500元□保修卡200元□质量通知书[url=]版式[/url]规300元□说明书版式规范1000元□封箱胶800元□会议事务用品1500元8:企业广告宣传规范109500元□电视广告标志定格5000元□报纸广告系列版式规范(整版、半版、通栏)10000元□杂志广告规范10000元□海报版式规范5000元□系列主题海报12000元□大型路牌版式规范8000元□ [url=]灯箱[/url]广告规范1000元□公交车体广告规范1000元□双层车体车身广告规范2000元□T恤衫广告1000元□横竖条幅广告规范2000元□大型氢气球广告规范2000元□霓红灯标志表现效果1000元□直邮DM宣传页版式1000元□广告促销用纸杯500元□直邮宣传三折页版式规范1000元□企业宣传册封面、版式规范5000元□年度报告书封面版式规范3000元□宣传折页封面及封底版式规范3000元□产品单页说明书规范1000元□对折式宣传卡规范7 1000元□网络主页版式规范500元□分类网页版式规范1000元□光盘封面规范1000元□擎天拄灯箱广告规范2000元□墙体广告2500元□楼喜欢你的作品,向你学习灯箱广告规范1000元□户外标识夜间效果2000元□展板陈列规范3000元□柜台立式POP广告规范2000元□立地式POP规范2000元□悬挂式POP规范1500元□产品技术资料说明版式规范2000元□产品说明书500元□路牌广告版式1000元9:展览指示系统9650元□标准展台、展板形式1000元□特装展位示意规范1500元□标准展位规范1000元□样品展台1500元□样品展板1500元□产品说明牌2500元□资料架150元□会议事务用品1000元10:再生工具19500元□色票样本标准色5000元□色票样本辅助色5000元□标准组合形式1000元□象征图案样本3500元□ [url=]吉祥物[/url]造型样本5000元(注:以上VI识别系统开发设计费用为329950元整,如有调整根据实际规划而定。
广告传媒公司对外常规报价单
一、广告设计及制作服务
1. 广告设计
- 单张海报设计:200元/张
- 折页、宣传册设计:500元/页
- 社交媒体广告设计:300元/张
2. 广告制作
- 平面广告制作:根据设计稿定价
- 视频广告制作:根据时长和复杂度定价
- 社交媒体广告制作:根据需求定价
二、广告投放服务
1. 媒体策划
- 媒体选择和投放策略:500元/小时
- 媒体报价及谈判:根据合作媒体定价
2. 广告投放
- 线上广告投放费用:根据媒体需求定价
- 线下广告投放费用:根据媒体需求定价
三、策划及执行服务
1. 活动策划
- 广告活动策划:根据项目复杂度定价
- 媒体合作及赞助策划:根据项目需求定价
2. 活动执行
- 活动现场布置及管理:根据活动规模定价
- 活动后期数据分析:根据需求定价
四、其他服务
1. 品牌咨询
- 品牌定位和策略咨询:500元/小时
- 品牌形象设计和建议:根据项目需求定价
2. 多媒体制作
- 录音、配音及音频制作:根据时长和复杂度定价- 广告片剪辑及特效制作:根据时长和复杂度定价
以上报价仅供参考,具体价格会根据项目要求和复杂度进行调整。
如有更多需求或合作意向,请随时联系我们,我们将为您提供满意的服务。
感谢您对我们公司的关注和支持!。
广告宣传公司对外常规报价单
一、广告策划服务费
- 单项策划服务费:按项目具体情况进行报价
- 综合策划服务费:根据项目规模和复杂程度进行报价
二、创意设计费
- 平面设计费用:根据设计项目的要求和工作量进行报价- 平面设计修订费:根据修订次数和工作量进行报价
- 多媒体设计费用:根据设计项目的要求和工作量进行报价- 多媒体设计修订费:根据修订次数和工作量进行报价
三、制作费用
- 印刷制作费用:根据制作品类、数量和质量要求进行报价- 印刷制作修订费:根据修订次数和工作量进行报价
- 幕布制作费用:根据制作规格和材料要求进行报价
- 幕布制作修订费:根据修订次数和工作量进行报价
- 电视广告制作费用:根据广告片长度和复杂程度进行报价
四、媒体投放费用
- 媒体选取费用:根据媒体渠道选择的复杂程度进行报价
- 媒体购买费用:根据广告位大小、时段和出现频率进行报价
- 网络广告费用:根据广告形式、点击量和展示量进行报价
五、其他费用
- 拍摄费用:根据拍摄场地、时间和设备要求进行报价
- 人员费用:根据工作人员规模和工作时间进行报价
- 版权费用:根据创意内容和使用期限进行报价
- 特殊效果费用:根据特殊效果的复杂程度进行报价
以上报价单仅供参考,具体报价根据实际项目细节会有所调整。
希望能够为贵公司的广告宣传项目提供满意的报价和服务。
如有任
何疑问,请随时与我们联系。
谢谢!。
广告设计公司VI报价单参考广告设计公司CI报价单参考VI基础设计系统(费用明细)1:企业标志设计5000元□ 企业标志及标志创意说明1000元□ 标志墨稿500元□ 标志反白效果图500元□ 标志标准化制图800元□ 标志方格坐标制图800元□ 标志预留空间与最小比例限定400元□ 标志特定色彩效果展示1000元2:企业标准字体5000元□ 企业全称中文字体500元□ 企业简称中文字体500元□ 企业全称中文字体方格坐标制图1000元□ 企业简称中文字体方格坐标制图1000元□ 企业全称英文字体500元□ 企业简称英文字体500元□ 企业全称英文字体方格坐标制图500元□ 企业简称英文字体方格坐标制图500元3:企业标准色(色彩计划)3500元□ 企业标准色(印刷色)1000元□ 辅助色系列500元□ 下属产业色彩识别500元□ 背景色使用规定200元□ 色彩搭配组合专用表800元□ 背景色色度、色相500元4:企业造型(吉祥物)10000元□ 吉祥物彩色稿及造型说明4500元□ 吉祥物立体效果图1000元□ 吉祥物基本动态造型1000元□ 企业吉祥物造型单色印刷规范1500元□ 吉祥物展开使用规范2000元5:企业象征图形3000元□ 象征图形彩色稿(单元图形)600元□ 象征图形延展效果稿1000元□ 象征图形使用规范700元□ 象征图形组合规范700元6:企业专用印刷字体2000元□ 企业专用印刷字体2000元7:基本要素组合规范2500元□ 标志与标准字组合多种模式500元□ 标志与象征图形组合多种模式500元□ 标志吉祥物组合多种模式500元□ 标志与标准字、象征图形、吉祥物组合多种模式500元□ 基本要素禁止组合多种模式500元VI应用设计系统(费用明细)1:办公事物用品设计25200元□ 高级主管名片100元□ 中级主管名片100元□ 员工名片100元□ 信封100元□ 国内信封150元□ 国际信封200元□ 大信封100元□ 信纸100元□ 国内信纸150元□ 国际信纸150元□ 特种信纸200元□ 便笺100元□ 传真纸100元□ 票据夹100元□ 合同夹100元□ 合同书规范格式150元□ 档案盒100元□ 薪资袋100元□ 识别卡(工作证)50元□ 临时工作证50元□ 出入证50元□ 工作记事簿100元□ 文件夹150元□ 文件袋250元□ 档案袋200元□ 卷宗纸150元□ 公函信纸150元□ 备忘录150元□ 简报150元□ 签呈200元□ 文件题头150元□ 直式、横式表格规范250元□ 电话记录250元□ 办公文具1500元□ 聘书300元□ 岗位聘用书200元□ 奖状200元□ 公告150元□ 维修网点名址封面及内页版式1500元□ 产品说明书封面及内页版式5000元□ 考勤卡150元□ 请假单100元□ 名片盒100元□ 名片台100元□ 办公桌标识牌500元□ 及时贴标签150元□ 意见箱600元□ 稿件箱500元□ 企业徽章200元□ 纸杯200元□ 茶杯、杯垫1000元□ 办公用笔、笔架500元□ 笔记本300元□ 记事本300元□ 公文包500元□ 通讯录150元□ 财产编号牌150元□ 培训证书150元□ 国旗、企业旗、吉祥物旗旗座造型2500元□ 挂旗1000元□ 屋喜欢你的作品,向你学习吊旗1200元□ 竖旗1000元□ 桌旗500元2:公共关系赠品设计8100元□ 贺卡200元□ 专用请柬250元□ 邀请函及信封500元□ 手提袋800元□ 包装纸500元□ 钥匙牌200元□ 鼠标垫250元□ 挂历版式规范500元□ 台历版式规范500元□ 日历卡版式规范500元□ 明信片版式规范300元□ 小型礼品盒1500元□ 礼赠用品600元□ 标识伞1000元3:员工服装、服饰规范13300元□ 管理人员男装(西服礼装\白领\领带\领带夹)1500元□ 管理人员女装(裙装\西式礼装\领花\胸饰)1500元□ 春秋装衬衣(短袖)800元□ 春秋装衬衣(长袖)800元□ 员工男装(西装\蓝领衬衣\马甲)1500元□ 员工女装(裙装\西装\领花\胸饰)1500元□ 冬季防寒工作服1000元□ 运动服外套1000元□ 运动服、运动帽、T恤(文化衫)1500元□ 外勤人员服装1500元□ 安全盔200元□ 工作帽500元4:企业车体外观设计7100元□ 公务车800元□ 面包车700元□ 班车1000元□ 大型运输货车1100元□ 小型运输货车1000元□ 集装箱运输车1200元□ 特殊车型1300元5:标志符号指示系统49600元——54100元□ 企业大门外观2000元——3500元□ 企业厂房外观2000元——5000元□ 办公大楼体示意效果图1500元□ 大楼户外招牌500元□ 公司名称标识牌1000元□ 公司名称大理石坡面处理1500元□ 活动式招牌500元□ 公司机构平面图1000元□ 大门入口指示100元□ 玻璃门1000元□ 楼层标识牌1000元□ 方向指引标识牌500元□ 公共设施标识600元□ 布告栏500元□ 生产区楼房标志设置规范1000元□ 立地式道路导向牌1000元□ 立地式道路指示牌1000元□ 立地式标识牌1500元□ 欢迎标语牌1000元□ 户外立地式灯箱1000元□ 停车场区域指示牌1500元□ 立地式道路导向牌1500元□ 车间标识牌与地面导向线1500元□ 车间标识牌与地面导向线1200元□ 生产车间门牌规范2000元□ 分公司及工厂竖式门牌2500元□ 门牌1500元□ 生产区平面指示图2500元□ 生产区指示牌2500元□ 接待台及背景板2500元□ 室内企业精神口号标牌500元□ 玻璃门窗醒示性装饰带1500元□ 车间室内标识牌2000元□ 警示标识牌1500元□ 公共区域指示性功能符号1200元□ 公司内部参观指示1300元□ 各部门工作组别指示2500元□ 内部作业流程指示1500元□ 各营业处出口/通路规划1200元6:销售店面标识系统20000元□小型销售店面2000元□ 大型销售店面2500元□ 店面横、竖、方招牌2000元□ 导购流程图版式规范1500元□ 店内背景板(形象墙)2000元□ 店内展台2000元□ 配件柜及货架2500元□ 店面灯箱2000元□ 立墙灯箱2500元□ 资料架1500元□ 垃圾筒500元□ 室内环境3000元7:企业商品包装识别系统37000元□ 大件商品运输包装5000元□ 外包装箱(木质、纸质)5000元□ 商品系列包装10000元□ 礼品盒包装6000元□ 包装纸2000元□ 配件包装纸箱5000元□ 合格证500元□ 产品标识卡1000元□ 存放卡500元□ 保修卡200元□ 质量通知书版式规300元□ 说明书版式规范1000元□ 封箱胶800元□ 会议事务用品1500元8:企业广告宣传规范109500元□ 电视广告标志定格5000元□ 报纸广告系列版式规范(整版、半版、通栏)10000元□ 杂志广告规范10000元□ 海报版式规范5000元□ 系列主题海报12000元□ 大型路牌版式规范8000元□ 灯箱广告规范1000元□ 公交车体广告规范1000元□ 双层车体车身广告规范2000元□ T恤衫广告1000元□ 横竖条幅广告规范2000元□ 大型氢气球广告规范2000元□ 霓红灯标志表现效果1000元□ 直邮DM宣传页版式1000元□ 广告促销用纸杯500元□ 直邮宣传三折页版式规范1000元□ 企业宣传册封面、版式规范5000元□ 年度报告书封面版式规范3000元□ 宣传折页封面及封底版式规范3000元□ 产品单页说明书规范1000元□ 对折式宣传卡规范7 1000元□ 网络主页版式规范500元□ 分类网页版式规范1000元□ 光盘封面规范1000元□ 擎天拄灯箱广告规范2000元□ 墙体广告2500元□ 楼喜欢你的作品,向你学习灯箱广告规范1000元□ 户外标识夜间效果2000元□ 展板陈列规范3000元□ 柜台立式POP广告规范2000元□ 立地式POP规范2000元□ 悬挂式POP规范1500元□ 产品技术资料说明版式规范2000元□ 产品说明书500元□ 路牌广告版式1000元9:展览指示系统9650元□ 标准展台、展板形式1000元□ 特装展位示意规范1500元□ 标准展位规范1000元□ 样品展台1500元□ 样品展板1500元□ 产品说明牌2500元□ 资料架150元□ 会议事务用品1000元10:再生工具19500元□ 色票样本标准色5000元□ 色票样本辅助色5000元□ 标准组合形式1000元□ 象征图案样本3500元□ 吉祥物造型样本5000元。
2019年度框架协议(广告设计制作部分)报价明细表报价单位:xxx广告有限公司
单位地址:
联系人:
联系电话:
单位开户行及账号:
单位性质(一般纳税人或小规模纳税人):
- 1 -
- 2 -
- 3 -
- 4 -
- 5 -
- 6 -
- 7 -
- 8 -
- 9 -
- 10 -
- 11 -
- 12 -
- 13 -
- 14 -
- 15 -
- 16 -
- 17 -
- 18 -
- 19 -
注:1、以上采购数量为暂估量,实际以订单中采购数量为准。
2、该报价表需加盖单位鲜章(公章)方可有效。
3、该价格执行期间为1年。
4、以上价格含增值税专票税率价格。
5、价格包含但不仅限于:制作、运输(包含各店物流配送)、损耗、保管、装卸车、安装、调试、配合、协调、办理相关手续、交叉作业、多次搬运、到甲方进行安装所需的差旅费用、各种保险、管理、利润、税金等乙方完成本协议工作所需的一切费用。
此价格为包干单价,原则上将不会因工资、物价、费率或汇率的变动或政府颁发的任何调价文件等因素而调整。
乙方已充分考虑到可能导致今后市场价格变化的因素,其价格在协议期内原则上不作任何调整。
- 20 -。
专业的平面设计工作报价单尊敬的客户,感谢您对我们的平面设计服务感兴趣。
以下是我们提供的专业平面设计工作的报价单,其中包括了各项服务的详细内容和价格。
一、项目概述我们的专业平面设计服务包括但不限于品牌形象设计、宣传物料设计、包装设计、广告设计等。
我们的设计师将根据您的需求,提供创意、专业、高质量的设计方案。
二、服务内容及价格1. 品牌形象设计- 企业标志设计:人民币 10,000 元- 企业视觉识别系统(VIS):人民币 15,000 元2. 宣传物料设计- 宣传册设计:人民币 5,000 元- 海报设计:人民币 2,000 元/张- 名片设计:人民币 1,000 元/款3. 包装设计- 产品包装设计:人民币 8,000 元4. 广告设计- 户外广告设计:人民币 10,000 元- 网络广告设计:人民币 5,000 元5. 其他服务- 插画/手绘图设计:人民币 1,000 元/张- 摄影/图片处理:人民币 1,500 元/组三、项目流程1. 沟通需求:我们将与您进行详细的沟通,了解您的设计需求、目标受众、设计风格等。
2. 制定方案:根据您的需求,我们的设计师将提供合适的设计方案。
3. 修改完善:在方案确定后,我们将根据您的反馈进行修改和完善。
4. 交付成果:在您满意后,我们将提供设计文件的最终成果。
四、其他说明1. 报价有效期为30天,请在有效期内完成合作意向确认。
2. 项目具体执行过程中,如需额外服务,将根据实际情况进行额外收费。
3. 设计过程中产生的税费由客户承担。
请您仔细阅读并确认报价单内容,如有任何疑问或需要进一步沟通,请随时与我们联系。
我们期待与您建立长期、良好的合作关系。
此致,[您的公司名称]。
广告平面设计常规价格参考一。
品牌形象类标志设计 3000。
00起不含基础系统设计VI视觉基础系统设计 5000.00起含标志设计VI视觉应用系统设计 8000.00起VI视觉形象设计 20000。
00起含基础、应用及延展部分全套设计VI视觉形象整合设计 13000。
00起已有标志广告模板统一设计 800。
00/款电视、户外、纸媒体等名片 500.00/款含一盒样板(特种印刷工艺价格另算)信封/信纸/便笺纸/传真纸/表格抬头 2000。
00/套二。
广告平面(均不含摄影费用、输出稿制作费用及安装制作材料费) 企业形象海报 2000。
00/A1 纯创意产品海报 1600。
00/A1 纯创意海报系列根据同类型的数量核算总价户外海报 2000.00/幅大型喷绘及灯箱,按难度增加制作费企业文化装饰画系列 300.00/幅纯创意杂志广告 800.00/P 系列广告酌减报纸广告 1000。
00/款满版(彩色、红黑同价)600.00/款专栏(12/16/24通栏,彩色、红黑同价)宣传单张 500.00/P A4、(同风格系列价钱酌减)折页广告单张 500。
00/P 风琴式折页/信封式折页,210×285标准尺寸宣传画册/产品画册 400.00/P 8P以上,(特殊尺寸打稿另算)银行卡/贵宾卡设计 1200.00/款电话卡/储值卡设计(IC/IP/200) 800。
00/款系列设计价钱减半(四款或以上/套)三.策划展览类(均不含施工、材料、模特、嘉宾、消耗品等费用)楼盘推介会 20000。
00起酒会/新闻发布会 10000.00起展览 10000。
00起非标准展位5000。
00起标准展位(3M×3M类推)包装设计项目:内容 : 单价:(1) 礼品盒设计(盒装 3000 元—10000元(2) 礼品袋设计 ( 袋装 2500 元(3) 手机盒设计 3000 元(4)月饼盒设计 5000-10000元(5)食品袋设计(以具体规格来定 1500-2000 元(6) 电器盒设计 2500 元(7)手提袋设计 1500 元(8) 饮品包装设计 ( 单指外包装样本 4000 元(9)饮品标签设计 ( 如矿泉水,酒瓶,乳品外标签 1000 元(10) 烟、酒包装(单指外包装样本 4000 元(11) 茶叶包装设计 ( 礼盒 3500 元(12) 药品、保健品包装设计 3000 元(13)化妆品包装设计 ( 单指外包装 5000 元(14) 玩具包装设计 3000 元(15)菜牌版式设计(封面+封底 2500 元,内页 400 元/p)(16) CD盒包装设计 ( 封面+封底 2500 元)(17) 书籍装帧 ( 封面+封底 2000 元,内页:单指文字性页面 100 元/P)(18)吊旗设计 1500 元(19) 宣传海报设计 2000 元(20) 标志设计 ( 两套选一 3000—10000元)(21) 名片设计 (500元)(22) 企业宣传册设计(封面+封底 2500 元,内页 800 元/P)(23)灯箱广告牌设计 3500 元(24)台历设计(一套 4800 元(25) VI设计(一套 2万—8万元)(26) CI设计 ( 一套 5万-15万元)(27)其它议价网站设计报价设计标准设计精美而内容简洁明了,适合建立中小型宣传网站.价格:人民币3,500元/套域名空间:一个国际顶级域名(。
设计报价表1.简单标志设计产品类别价格备注商标标志一般小商品(十六开以内) 1200元商标标志大型企业,集团公司产品 3000-10000元企业标志中小型企业 2000-4000元企业标志大型企业,集团公司 5000-15000元2.企业形象设计(此项服务根据企业规模、要求制定相应价格)CIS(企业形象识别系统)包括:理念识别系统(MI)行为识别系统(BI)视觉识别系统(VI)在内的整体企业识别系统.CIS以创造良好的企业形象为目标,最终达到企业文化的传播和促销的目的.一个好的企业标志需要把企业的经营思想和管理素质通过视觉化的传达形式明晰地表现出来,就不能不考虑整个企业展开运用的识别要求,识别性是企业标志第一要求,不要指望一个标志包罗万象、寓意深远.我们向客户提供的CIS策划服务,有别于纯粹的视觉识别系统,注重把CIS策划与广告宣传战略、商品和市场流通融为一体,从而实现综合性的企业信息传达战略,为客户提供具有建设性的CIS战略方案.根据企业的行业特征和发展阶段的不同,CIS策划的目的和内容也有所不同.制定完善的CIS手册及细致完整的推广应用,对加强企业内部凝聚力,提高员工士气,建立独特的企业形象,以及企业的未来发展壮大有着至关重要的作用.3、平面设计报价单项目内容单位单价备注1. 封套设计个 1200.00元2. 内页页 500.00元3. 手提袋个 1500.00元4. 展板张 1200.00元5. 海报招贴张 1800.00元6. 报纸广告创意 1/4版个 1600.00元7. 挂历套(7页) 2500.00元租片另计套(13页) 3500.00元8. 台历套 2000.00元9.贺卡个 1000.00元10.卡通形象个 3600.00元改变动作收取制作费500元11.DM单页页 1500.00元12.产品手册 16页以上 500.00 元4.网站设计策划、网页设计制作维护网站策划内容报价备注小型企业网站策划 3500元均带设计制作大型企业网站策划 8000-15000元均带设计制作大型专业网站策划面议均带设计制作首页设计名称内容报价备注企业普通级静态免费修改2次(修改范围10%以内 1200元/页免费修改2次(修改范围10%以内)企业精美级静态,版式可根据客户需要设计,精美有艺术感2500元/页免费修改2次(修改范围10%以内)企业专业级与公司产品及形象相配合的网页,图片精美度更高3000元/页免费修改2次(修改范围10%以内)首页形象设计根据企业提供的资料,设计紧扣企业形象的主页1500元/页免费修改2次(修改范围10%以内)二级页面(页面包含与首页及其他平级、下级页面的链接)名称内容报价备注普通级静态 600元/页平行级页面均算一个页面精美级与首页风格保持一致版式可根据客户需要设计 1500元/页基本页(客户提供内容及电子文档)名称内容报价备注纯文字页每页为A4大小1千字以内基本链接60元/页免费修改1次(修改范围10%以内),20页以上可八折.图文页面每页为A4大小、图文容量100K以内图像5幅以内,1000字以内的描述,不限链接180元/页免费修改1次(修改范围10%以内),20页以上可八折.每页图片超过5幅后每幅增加50元.动态页面美化为已经设计好的动态页面做美化修饰400元/页免费修改1次(修改范围10%以内)20页以上250元/页FLASH网页设计、多媒体设计、动画设计名称内容报价备注简单的FLASH动画(不包括按钮) 500元/个客户提出创意简单的FLASH动画(不包括按钮) 850元/个起我方创意FLASH广告设计 1000元/个起客户提出创意FLASH广告设计 1500元/个起我方创意单项设计名称内容报价备注网站LOGO设计 2500元/个起Gif广告BANNER 网络标准尺寸,画面在3-10桢 500元/个起图片处理 80元/幅维护及推广名称内容报价备注推广策划企业网站市场调研+推广策划包括广告策划书,媒体联系与发布,广告创意. 80000元/页起5.建筑效果图室内效果图制作家庭装饰效果图室内效果图制作家庭装饰效果图复杂客厅及其复式楼客厅1000元/张,其他客厅800元/张,其他房间等600元/张工程装饰酒店大厅,办公大厅,大会议室,大餐厅等1500元-3000元/张,其他1000元/张.商业空间展示设计买场设计1000元/张,展示设计1000元/张,展示柜设计600元/张.建筑表现图制作建筑外景设计起点1500-5000元/张园林小区设计起点3000元/张-50000元/套以上夜景在原有报价基础上增加18%施工图设计制作家庭装饰全套施工图设计 10-20元/平米 30元/以上包含效果图设计工程设计工程预算总价格的1-2% 3%以上包含效果图设计零星施工图制作平面图根据复杂程度100-500元/张立面100-150元/张节点50-100元/张彩色施工图300元以上,根据复杂程度现场定价虚拟现实与建筑动画家庭装饰虚拟现实 5000元起点-10000元/套工程装饰虚拟现实 30000元起点-100000元/套房地产景点虚拟现实 50000-200000元/套室内外建筑动画 800元/秒-1400元/秒6.多媒体制作对于新客户,我们将和客户多多交流,尽量了解客户的多媒体制作目的,本着物尽其用的思想,对制作的多媒体需加入什么样的元素(如3d动画、解说录音、视频编辑等等)我们都会考虑其中,然后根据每项做出相应价格.我们也可以根据整个项目的难易及大小等做出整体的项目价格.我们在做价时都经过了深思熟虑的预算,为客户节约每一分钱,制作最佳效果的多媒体项目.对于长期合作的老客户,我们将给您提供良好的后期维护工作.我们将根据自己的专业经验为您做参谋.项目完成后我们可以再次给您提供内容修改的维护免费业务和各种咨询服务.我们希望每个客户都成为我们的朋友,而不是简单的商业往来.企业整体形象宣传多媒体片长:15分钟左右内容:公司工作环境、公司领导致词、公司结构组成、主体产品性能优势、产品市场应用、公司未来发展…包含项目:图片、背景音乐、声效、文字、动画、三维造型……普通型:一般的普通演示多媒体.价格:8000元增强型:设计制作比较复杂如加入声音解说,视频、互动性较强.价格: 16000元豪华型:全面体现企业形象、产品、理念、案例等.各部分增加3维动画、复杂互动场景等.价格: 28000元多媒体项目素材项目内容单价素材文字录入含校对 20元/千字图片扫描按精度 5-10元/幅胶片扫描 1元/兆图片素材 5-20元/幅背景MIDI音乐编制 500元/分钟音效处理 300元/段解说(配音) 30-300元/分钟专业配音录音棚和专业配音员 3000元/次拍摄面议设计制作flash片头 3000元起二维动画 300元/秒起三维动画 500元/秒起视频特技 300元/段视频编辑 300-1500元/分钟界面设计界面 300元/页窗口设计 300元/个功能及编程整合编程 20%(5000元起)Botton 三态 100元/个下拉菜单 300元/个创意脚本创作如需要 15%导演如需要 10%艺术指导如需要 10%特殊创意面议平面设计报价单项目规格说明报价CI、VI(企业形象)设计小型VI设计10-40个项目适合刚创立的品牌。
30000-80000元中型VI设计30-70个项目适合已成规模或招加盟商。
50000-150000元大型VI设计70-200个项目适合企业已成规模而品牌却逐渐老化,150000-500000元或为了适应国际竞争改头换脸的企业。
CI形象策划企业整体形象战略BI、MI、VI全方位策划设计。
300000元起标志设计企业标志设计适合不同媒体、介质展示运用。
5000-10000元品牌商标设计适合不同媒体、介质展示运用。
3000-8000元活动展会标志适合不同媒体、介质展示运用。
3000-8000元大型国家级运动会徽适合不同媒体、介质展示运用。
20000-80000元VI商务广告公司样本16开500元/P产品样本16开400元/P海报4开2000元吊旗设计4开800元灯箱广告牌设计根据现场尺寸设计规格2000元起台历设计一套4000元菜牌版式设计封面+封底1000元(内页200元/p)展板、易拉宝标准尺寸如:60 x 90cm800元杂志期刊设计封面+封底8开1500元内页制作16开200元/p插页广告16开2000元/p包装设计高档精装礼盒设计盒装8000-30000元礼品袋设计袋装2000元涂料建材桶装设计根据客户产品大小设计规格3000-8000元食品饮料包装根据客户产品大小设计规格5000-15000元手提袋设计4开或对开3000元饮品包装设计单指外包装样本2000元烟、酒包装单指外包装样本8000元药品包装设计根据客户产品大小设计规格8000-15000元CD盒包装设计封面+封底1500元书籍装帧封面+封底2000元一、设计费量的定制:设计费在10万以上的(包括10万)省外工程方能承接。
其工作内容有:景观概念规划设计、方案设计、初步设计、施工图设计、效果图绘制及多媒体制作等。
二、设计费的取费标准:居住区、道路、广场、公园及其它景观项目,根据工程项目的具体情况,可分别按工程总造价(图纸概算)的5%-10%进行取费。
包装是800-1200.画册150一页..... 画册一般是200-300A:设计费:200—500元/P包打样.胶片制作费:130—200元/P包打样.胶片打字费:一个P5—10元(根据多少和难度而定)B:胶片.硫酸纸费用:一个P进口胶片10元;国产8元/P一个P硫酸纸2.00元/P喷墨打样:一个P15—20元C:扫描:根据扫描网点数和多少:300线,0.70元/兆14.印后费用报价?A.过塑费:光胶对开大0.26光胶对开正0.23光胶四开大0.14光胶四开正0.12光胶六开大0.14光胶六开正0.12光胶八开大0.14光胶八开正0.12哑胶对开大0.35哑胶对开正0.31哑胶四开大0.15哑胶四开正0.14哑胶六开大0.19哑胶六开正0.17哑胶八开大0.11哑胶八开正0.10B.粘信封和文件袋价格:2号封.5号封.6号封每个0.01元7号封每个0.015元9号封每个0.025元手挽袋0.40元/个加啤板50—80元文件袋.档案袋0.15元/个C.粘纸盒.小箱.书.刊费用报价?根据大小.多少来定价,一般一手粘0.005—0.02元/手粘包书封面0.05—0.10元/本,骑马订.平钉0.05元/本,折页一手0.01元/手折D.捡联报价一令纸10—35元(折页次.包头.点数.次数具体定价)E.打号码一个印次0.02—0.03元/印次F.啤工费:0.02—0.05元/印次加板费30—200元/个板以上印后工序加工费还有一些没有报价,根据实际情况由工厂再定价。