IPO财经公关费用及项目介绍
- 格式:docx
- 大小:21.17 KB
- 文档页数:6
很多中小型企业都想要快速发展成大企业,快速发展就需要企业能够智慧的利用资本市场的杠杆。
上市是每个企业进入资本市场的必经之路。
那么IPO上市的各项成本费用有哪些呢?1、上市筹备费用(辅导费用):上市筹备工作是一个系统工程,不仅需要各个职能部门按照上市公司的规范性要求提升管理工作水平,还要求组建一个专业的上市筹备工作团队对整个上市筹备工作进行组织与协调。
上市筹备费用主要包括:上市筹备工作团队以及各部门为加强管理而新增的人力成本;公司治理、制度规范、流程再造培训费用;为加强内部控制规范而新增的管理成本等。
2、中介费用:上市是企业的辅导机构与中介机构合作才能实现的工作。
在市场准入的保护伞下,中介服务成为了一种稀缺资源,使得中介费用成为主要的上市成本之一。
企业上市必需的合作中介包括券商、会计师事务所、资产评估机构、律师事务所、其他咨询机构、财经公关机构等。
3、风险成本:企业上市决策面临的最大风险就是上市申报最终不能得到发审委的通过,这意味着企业上市工作失败。
这一失败会给企业带来许多威胁。
严格的信息披露要求,使得公司的基本经营情况被公开,给了竞争对手一个学习的机会。
另外,中介机构也掌握着大量企业的重要信息,同样面临流失的风险。
上市工作的失败,还使得改制规范过程中付出的税务成本、上市筹备费用、中介费用等前期成本费用支出变成沉没成本,无法在短期内得到弥补。
因此素质过硬的上市辅导团队显得尤为重要。
4、人员报酬:资本市场的财富效应使得企业在上市决策过程中必须考虑高级管理人员的报酬问题。
除了高管的固定薪资之外,还要考虑符合公司发展战略的高管激励政策。
高管固定薪资一般不会因企业上市而带来增量成本,但高管激励政策往往成为拟上市公司新增的高额人力资源成本。
在劳动密集型企业,往往存在劳动用工不规范的问题。
比如降低社保基数、少报用工人数、以综合保险代替城镇社保、少计加班工资、少计节假工资等等。
证监会对于企业劳动用工的规范要求比较严格,因此,拟上市公司需要付出一定的规范成本。
股票发行及上市财经公关有关情况介绍一、股票公开发行路演的作用(一)路演简介路演(Road Show),也叫路演推介,是股票承销商在发行前帮助发行人安排的调研和向投资者进行推介的活动。
一般来讲,网下向机构投资者和网上向公众投资者的路演推介可能采取不同的方式。
对于网下向机构投资者的推介,通常选择现场路演推介的形式,承销商先选择一些可能销出股票的地点和可能的投资者,带领发行人逐个地点去召开会议,向投资者介绍发行人的情况,同时了解投资人的投资意向;对于网上的路演推介,承销商可以通过互联网采用网上直播的方式向投资者进行公司推介,也可辅以现场推介。
承销商和发行人通过现场路演推介,可以比较客观地决定发行量、发行价(或发行价格区间)及发行时机等。
根据中国证监会有关询价制度的规定:首次公开发行股票的发行人及其保荐人采用向专业机构投资者询价的方式确定股票发行价格。
目前这些专业机构投资者包括证券投资基金治理公司、证券公司、财务公司、信托投资公司、保险公司和合格境外机构投资者等。
询价分为两个阶段:第一个阶段为发行人及其保荐人向专业机构投资者初步询价,征询发行价格区间。
专业机构投资者分别向主承销商提交报价,主承销商同发行人在报价总区间内选择确定发行价格区间并宣布。
第二个阶段是发行人和主承销商在确定的发行价格区间内向专业机构投资者征询发行价格。
专业机构投资者在宣布的发行价格区间和发行规模内选择一个或多个申购价格和申购数量后,将所有价格和申购数量对应的申购金额(∑申购价格×申购数量)汇入主承销商指定账户,发行人和保荐人根据总的申购情况选定一个合适的价格作为发行价格。
低于发行价格的申购将不能获配股票,高于或等于发行价格的申购将按照超额认购情况获得基于申购数量的一定比例的配售。
询价制度使机构投资者参与到发行价格的确定过程中来,使一级市场发行价格更好地体现市场供求的状况,更好地发挥市场配置资源的功能,是我国证券市场发行定价机制的一项重大改革。
ipo财务工作内容IPO即InitialPublicOffering,也称首次公开发行,是指企业首次通过金融市场向大众发行股票,由此融资形成公司资本,实现股权重组,筹集资金,并进行投资融资活动的一种重要方式。
其中,IPO 的财务工作也至关重要,将会影响公司的财务活动和财务报表,具体内容如下:一、财务分析:IPO财务工作的开始,首先需要对公司的会计财务状况进行深入的分析,了解公司的历史财务表现,为IPO的正确进行提供依据。
财务分析也可以帮助公司了解潜在投资项目的现金流量预测,从而确定IPO时公司财务需求情况,合理设置IPO募资价格,完成IPO发行计划执行。
二、财务报表审计:IPO财务工作涉及企业IPO发行前后财务报表的审计,审计报告是IPO财务工作的重要环节,其目的是为投资者提供符合实际情况的财务报表,帮助投资者增加对发行的产品的认知度,并依据财务报表对IPO发行产品进行决策。
三、财务模型开发:IPO财务工作中,为了使投资者更加清楚的了解发行产品,需要为投资者开发适合IPO发行的财务模型,来模拟公司未来的财务状况,并为投资者提供投资决策的参考。
四、财务指标分析:在IPO的财务工作中,为了更好的了解公司的财务指标,需要对公司的财务指标进行分析,比如分析公司的盈利能力和运营状况,以及将来的经营预测。
通过财务指标分析,公司可以更好的提高财务报表的可信度,帮助投资者进行决策。
五、财务风险评估:IPO财务工作中,还要对IPO发行产品可能存在的财务风险进行评估,如果存在财务风险,则应为此设置相应的抗风险机制,以减轻IPO发行产品存在的财务风险,进而提高投资者对投资者的信心。
总之,IPO财务工作内容十分复杂,细节又多,是IPO进行的过程中一个重要环节,也是IPO顺利完成的基础。
正确的IPO财务工作能够有效的帮助IPO的发行计划进行顺利,使发行的资本轻松融资,进而为发行企业带来长久的利润。
IPO财经公关费用及项目介绍IPO(Initial Public Offering,首次公开募股)是指企业首次通过证券交易所向公众发行股票,从而实现股票在公开市场上的交易。
IPO可以帮助企业快速筹集大量资金,增强企业实力,拓展市场,提高知名度和声誉,并在股票市场上形成一定的估值。
然而,IPO过程中涉及到许多费用,其中包括财经公关费用。
财经公关费用的具体项目包括以下几个方面:1.IPO策划费用:这是最初的费用,用于雇佣财经公关专家进行IPO策划,制定推广和传播方案,并与证券交易所、承销商和投资者进行沟通。
2.媒体宣传费用:企业需要向媒体购买广告位、特稿或报纸杂志的专题报道,以增加媒体对企业IPO的关注度和曝光率,从而吸引更多的投资者。
3.投资者关系管理费用:在IPO过程中,企业需要与潜在投资者和现有股东进行广泛的沟通和交流,以提供相关的财务和经营信息。
投资者关系管理费用主要用于组织投资者路演、发布公告、管理投资者关系和答复投资者的疑问等。
4.品牌建设费用:企业需要修订企业宣传资料、设计和印刷招股书、更新企业网站等,以提高企业形象和品牌价值,让潜在投资者对企业产生信任和好感。
总的来说,财经公关费用在整个IPO过程中占比较大,但是这些费用是必要的,可以帮助企业在IPO过程中顺利推进,并取得较好的市场反应和投资者认可。
在控制费用的过程中,企业需要合理规划财经公关费用的预算,并与财经公关机构进行有效的沟通和协商,以确保费用的有效利用和最大化的宣传效果。
此外,企业在IPO过程中的项目介绍非常重要,可以帮助投资者更好地了解企业的经营状况、市场前景和投资价值。
以下是一个可能的IPO项目介绍的结构:1.公司简介:介绍企业的抽象、成立时间、核心业务和主要市场。
2.公司治理:阐述企业的治理结构、董事会配置、高管团队以及内部控制体系等。
3.产业分析:对企业所在行业的市场规模、增长趋势、竞争情况等进行详细分析。
4.财务状况:包括企业过去几年的财务数据,如销售额、净利润、毛利率等,并进行相应的财务比率分析。
精品文档的承销费用全程指引IPO大体讲,企业发行上市成本包括三部分:中介机构费用、发行与交易所费用和推广辅助费用。
上述三项费用中,中介机构费用是大头,其余两项费用在整个上市成本中比例很小。
中介机构费用主要包括会计师费用、律师费用、保荐与承销费用、财务顾问费用等。
如果需要评估资产还需评估费用。
在中介机构费用中,会计师费用、律师费用、券商保荐与承销费用三项是最主要费用。
从以往实际情况看,会计师费用在万之间。
万之间,保荐与承销费用在1000-150080-150万之间,律师费用在80-120 6%。
家中小板企业统计,平均上市成本1676万元,占融资额的根据深交所的对106以上的证券承销费用是在发行90%需要说明的是,在发行成本中,约占发行成本股票成功后,从募集资金中扣除。
在进行企业是否上市的决策过程中,需要考虑的成本因素主要包括:税务成本、社保成本、上市筹备费用、高级管理人员报酬、中介费用、上市后的边际经营成本费用以及风险成本等几个方面。
发行费用的一块大头是承销费用,其收取金额是新股发行募资总额的5%-10%,甚至有的项目高达13%,由此发行费用=保荐审计等费用+发行股份数×发行价格×承销费用率。
一、税务成本企业在改制为股价公司之前即需补缴大量税款,这是拟上市公司普遍存在的问题。
一般情况下,导致企业少缴税款的原因主要包括:1、企业财务人员信息和业务层面的原因导致少缴税款。
比如对某些偶然发生的应税业务未申报纳税;税务与财务在计税基础的规定上不一致时,常导致未按照税务规定申报纳税的情况发生。
2、财务管理不规范,收入确认、成本费用列支等不符合税法规定,导致少缴税款。
这种现象在企业创立初期规模较小时普遍发生,尤其是规模较小时税务机关对企业实行核定征收、所得税代征等征税方式的情况下,许多企业对成本费用列支的要求不严,使得不合规发票入账、白条入账等情况大量存在。
一旦这些情况为税务机关掌握,税务机关有权要求企业补税并予以处罚。
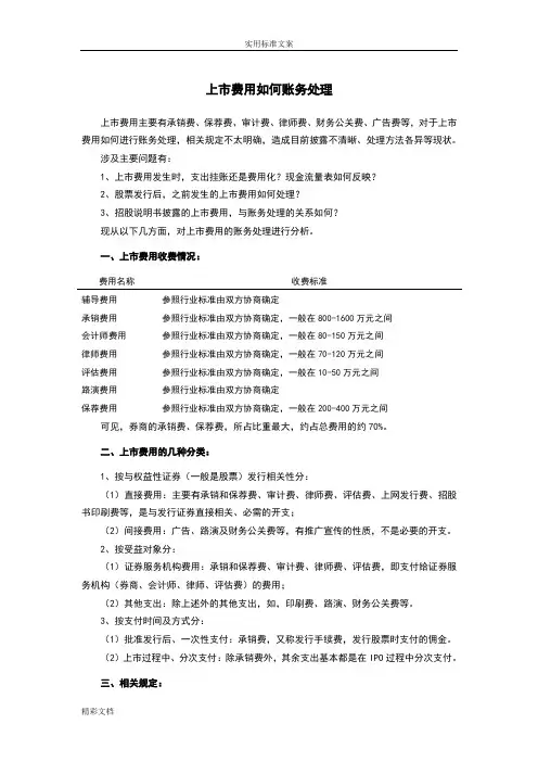
上市费用如何账务处理上市费用主要有承销费、保荐费、审计费、律师费、财务公关费、广告费等,对于上市费用如何进行账务处理,相关规定不太明确,造成目前披露不清晰、处理方法各异等现状。
涉及主要问题有:1、上市费用发生时,支出挂账还是费用化?现金流量表如何反映?2、股票发行后,之前发生的上市费用如何处理?3、招股说明书披露的上市费用,与账务处理的关系如何?现从以下几方面,对上市费用的账务处理进行分析。
一、上市费用收费情况:费用名称收费标准辅导费用参照行业标准由双方协商确定承销费用参照行业标准由双方协商确定,一般在800-1600万元之间会计师费用参照行业标准由双方协商确定,一般在80-150万元之间律师费用参照行业标准由双方协商确定,一般在70-120万元之间评估费用参照行业标准由双方协商确定,一般在10-50万元之间路演费用参照行业标准由双方协商确定保荐费用参照行业标准由双方协商确定,一般在200-400万元之间可见,券商的承销费、保荐费,所占比重最大,约占总费用的约70%。
二、上市费用的几种分类:1、按与权益性证券(一般是股票)发行相关性分:(1)直接费用:主要有承销和保荐费、审计费、律师费、评估费、上网发行费、招股书印刷费等,是与发行证券直接相关、必需的开支;(2)间接费用:广告、路演及财务公关费等,有推广宣传的性质,不是必要的开支。
2、按受益对象分:(1)证券服务机构费用:承销和保荐费、审计费、律师费、评估费,即支付给证券服务机构(券商、会计师、律师、评估费)的费用;(2)其他支出:除上述外的其他支出,如,印刷费、路演、财务公关费等。
3、按支付时间及方式分:(1)批准发行后、一次性支付:承销费,又称发行手续费,发行股票时支付的佣金。
(2)上市过程中、分次支付:除承销费外,其余支出基本都是在IPO过程中分次支付。
三、相关规定:2010年6月23日,中国证监会会计部上市公司执行企业会计准则监管问题解答(2010年第一期、总第四期)问题3“上市公司在发行权益性证券过程中发生的各种交易费用及其他费用,应如何进行会计核算?”解答:上市公司为发行权益性证券发生的承销费、保荐费、上网发行费、招股说明书印刷费、申报会计师费、律师费、评估费等与发行权益性证券直接相关的新增外部费用,应自所发行权益性证券的发行收入中扣减,在权益性证券发行有溢价的情况下,自溢价收入中扣除,在权益性证券发行无溢价或溢价金额不足以扣减的情况下,应当冲减盈余公积和未分配利润;发行权益性证券过程中发行的广告费、路演及财经公关费、上市酒会费等其他费用应在发生时计入当期损益。
ipo项目第一篇:IPO项目介绍随着经济的持续发展和国际化程度不断提高,越来越多的企业开始选择通过IPO(首次公开发行股票)来融资。
IPO项目是一个复杂的过程,需要经过多轮筹备和审核,执行过程中要遵循严格的法律、财务和行政规定。
一般来说,IPO项目的过程分为前期准备、发行和申报三个阶段。
前期准备阶段包括对公司的财务状况进行审计,编制招股书和券商报告,确定股票发行方式,目标投资者和募资规模等。
发行阶段是指将股份发行给公众,通常会有一个发行价格和发行日期,在此之后,公司的股票将在证券交易所上市交易。
申报阶段是指向证监会(中国证券监督管理委员会)提交IPO申请文件,涉及到审批程序。
在IPO项目中,最核心的是公司核心业务和财务状况的评估。
根据各个阶段的不同侧重点,可以评估公司的优点、弱点和风险。
发行股票的前提是公司需要有一个可靠的财务结构,确定了IPO目标后,公司要制定和落实一个详细的计划来确保顺利上市,在任何时候都遵循诚信原则和要求,以便增强投资者的信任。
随着IPO市场的不断扩大,公司越来越多地参与到股票交易市场中来。
通过IPO发行股票,公司能够获得更高的曝光度,提高企业财务结构的品牌价值和公信力。
同时,IPO还为公司提供了重要的资金原则,为公司未来的发展提供了强劲的支持。
尽管IPO项目有一定的风险和不确定性,但对于公司而言,获得上市权利所带来的长期好处是显而易见的。
第二篇:IPO项目的优劣势分析IPO项目不仅有好处,还有一些不利因素。
我们需要认真考虑IPO项目财务风险、项目可操作性及其他风险因素。
首先,IPO融资本身有一定的风险。
随着公司财务结构的公开和管理水平的提高,投资者也要求更高的回报。
如果没有明确的发行计划和资产规划,公司可能无法吸引到足够的投资者或者股票价格可能不如预期。
这将会使公司的IPO过程缓慢或取消,甚至会对公司的声誉和品牌产生负面影响。
其次,IPO项目对公司的经营和治理也会带来影响。
上市过程中各中介机构的收费
企业上市过程中需要涉及到多个中介机构,包括保荐机构、律师事务所、会计师事务所、资产评估机构等。
这些中介机构的收费通常是按照项目的复杂程度、工作量、市场行情等因素来确定的。
保荐机构的收费通常是按照发行募集资金总额的一定比例来收取的,一般在 1%-3%之间。
律师事务所的收费通常是按照工作量和项目复杂程度来计算的,一般在几十万到数百万不等。
会计师事务所的收费通常是按照审计工作量和项目复杂程度来计算的,一般在几十万到数百万不等。
资产评估机构的收费通常是按照评估资产的价值来计算的,一般在几十万到数百万不等。
需要注意的是,不同的中介机构收费标准可能会有所不同,具体收费情况还需要根据项目的具体情况来确定。
此外,企业在选择中介机构时,除了考虑收费因素外,还需要考虑中介机构的专业能力、经验、信誉等因素,以确保企业上市过程的顺利进行。
IPO上市的实际承销费用IPO上市的实际承销费用大体讲,企业发行上市成本包括三部分:中介机构费用、发行与交易所费用和推广辅助费用。
上述三项费用中,中介机构费用是大头,其余两项费用在整个上市成本中比例很小。
中介机构费用主要包括会计师费用、律师费用、保荐与承销费用、财务顾问费用等。
如果需要评估资产还需评估费用。
在中介机构费用中,会计师费用、律师费用、券商保荐与承销费用三项是最主要费用。
从以往实际情况看,会计师费用在80-150万之间,律师费用在80-120万之间,保荐与承销费用在1000-1500万之间。
根据深交所的对106家中小板企业统计,平均上市成本1676万元,占融资额的6%。
需要说明的是,在发行成本中,约占发行成本90%以上的证券承销费用是在发行股票成功后,从募集资金中扣除。
在进行企业是否上市的决策过程中,需要考虑的成本因素主要包括:税务成本、社保成本、上市筹备费用、高级管理人员报酬、中介费用、上市后的边际经营成本费用以及风险成本等几个方面。
发行费用的一块大头是承销费用,其收取金额是新股发行募资总额的5%-10%,甚至有的项目高达13%,由此发行费用=保荐审计等费用+发行股份数×发行价格×承销费用率。
一、税务成本企业在改制为股价公司之前即需补缴大量税款,这是拟上市公司普遍存在的问题。
一般情况下,导致企业少缴税款的原因主要包括:1、企业财务人员信息和业务层面的原因导致少缴税款。
比如对某些偶然发生的应税业务未申报纳税;税务与财务在计税基础的规定上不一致时,常导致未按照税务规定申报纳税的情况发生。
2、财务管理不规范,收入确认、成本费用列支等不符合税法规定,导致少缴税款。
这种现象在企业创立初期规模较小时普遍发生,尤其是规模较小时税务机关对企业实行核定征收、所得税代征等征税方式的情况下,许多企业对成本费用列支的要求不严,使得不合规发票入账、白条入账等情况大量存在。
一旦这些情况为税务机关掌握,税务机关有权要求企业补税并予以处罚。
ipo费用资本化准则【最新版】目录1.IPO 费用概述2.资本化准则的定义和作用3.IPO 费用的资本化准则4.遵循 IPO 费用资本化准则的原因5.结论正文1.IPO 费用概述IPO(首次公开募股)费用是指企业在进行 IPO 过程中产生的各种费用,包括但不限于律师费、会计师费、承销费用、发行手续费用等。
这些费用在 IPO 过程中起着重要作用,帮助企业满足监管要求、完善公司治理结构,并为企业成功上市提供支持。
2.资本化准则的定义和作用资本化准则是会计准则中的一项重要规定,它主要涉及企业将某些支出转化为资产的过程。
资本化准则的作用在于,将一些短期内产生的支出分摊到资产的使用寿命内,从而更加准确地反映企业的财务状况和经营成果。
3.IPO 费用的资本化准则在 IPO 过程中,部分费用可以按照资本化准则进行处理,即将这些费用作为资产成本计入相关资产账户,从而在资产的使用寿命内逐步摊销。
这些费用通常包括:(1)发行费用:包括承销费用、保荐费用、律师费用、会计师费用等;(2)审计费用:企业在 IPO 过程中需要进行财务审计,产生的审计费用也可以资本化;(3)评估费用:企业 IPO 过程中需要进行资产评估,产生的评估费用同样可以资本化。
4.遵循 IPO 费用资本化准则的原因遵循 IPO 费用资本化准则有以下原因:(1)准确反映企业财务状况:将 IPO 费用按照资本化准则处理,有助于更准确地反映企业的财务状况,避免因短期费用导致企业利润波动;(2)符合会计信息质量要求:遵循资本化准则可以提高会计信息的可靠性和稳定性,有助于投资者更好地了解企业真实的经营状况;(3)有利于企业长远发展:企业在 IPO 过程中产生的费用,很多都是为了满足监管要求、完善公司治理结构,这些费用对于企业的长远发展具有积极意义。
5.结论总之,IPO 费用资本化准则是企业进行 IPO 过程中需要遵循的重要会计准则。
将部分费用按照资本化准则处理,有助于更准确地反映企业的财务状况,符合会计信息质量要求,有利于企业长远发展。
伟达公关2017.01美图公司财经公关服务建议书美图上市市场反应回顾+新闻报道(香港+境外)-引起广泛关注-主要留意集资规模、过往盈利表现China ‘Selfie’ App-Maker Meitu Plans Hong KongIPO Worth Up to $1 Billion” -华尔街日报美图申下季上市,集资最多78亿” -香港经济日报+新闻角度中性偏负面,对美图的变现能力及盈利前景充满疑问+主要关注点1.过往的财务表现欠佳:报导焦点集中在过去三年的财务报表中,公司业绩连年续亏,甚至误解为累计亏蚀人民币63亿元2.未来的变现能力:报导关注到目前美图的收入主要依赖手机,如何将庞大的用户群转化成盈利收入为美图未来可持续发展的关键。
+应对策略/ 活动境外媒体普遍对公司的认识不深,大部份只停留于“美图秀秀”开发商的程度。
美图的业务模式独特,媒体单凭公开资料很难短时间内掌握其投资亮点,且容易被片面资料所误导。
然而,由于受规管所限,公司能主动发布的消息有限。
伟达利用M6手机发布为打开香港市场的切入点,把美图品牌、美图产品,于此期间,若能提早与重点媒体进行非正式会面,透过深入介绍美图业务特点,藉此协助外界理解公司商业模式特质,从而达到舆情锚定效应,主动为媒体日后解读公司业务时的角度定调。
移动互联网社交平台+新闻报道标题(香港+境外)随着市场上美图公司相关的讯息增多,媒体由描述性报导转向为分析性报导。
标题以对业务发展及前景看法为主。
Meitu marks biggest tech IPO in HK since 2007-China Daily Asia美图抢攻男士市场-东方日报+新闻角度主流境外媒体态度正面,国际媒体态度客观中性+主要关注点随着M6发布会、多轮媒体非正式沟通,及至后期的正式新闻发布会,境外传媒对美图公司的业务及财务有更多正确解读,对美图有更全面的认知。
主要关注点如下:•集资规模、招股价格及市场反应•内地科网市场市场竞争环境•创办人背景•基础投资者阵容及背景•公司发展策略•公司上市对香港资本市场开拓科网板块的意义+应对策略/ 活动经过伟达公关每个财经媒体背后沟通,并安排公司管理层与精选主流国际及香港媒体进行非正式的深入交流,媒体明显对公司的业务模式、发展,以至前景均有更清晰准确的理解。
A股IPO漫谈:IPO过程中的发行上市费用如何确定?A股IPO漫谈:IPO过程中的发行上市费用如何确定?(作者:沈春晖)一、需要承担的发行上市费用类型企业为实现IPO上市需要支付的与发行上市相关的费用,主要包括三个部分:其一,中介机构费用。
包括保荐机构收取的费用(具体包括改制财务顾问费、辅导费用、保荐费、承销费)、会计师费用、律师费用等。
其二,交易所费用。
包括上市初费和年费等。
与境外相比,境内上市的初费与年费均较低。
其三,推广辅助费用。
主要包括印刷费、媒体及路演宣传推广费用等。
二、发行上市费用的支付时间与会计核算在整个发行上市费用中占比最大的是中介机构费用。
中介机构费用中占比最大的是保荐机构收取的费用。
保荐机构收取的费用中,除了改制财务顾问费与辅导费需要按工作进程支付外,占大头的承销费与保荐费一般只付按工作进程支付一小部分(例如合同约定申报材料被证监会受理后支付部分保荐费)。
而剩余绝大部分是在发行成功后支付(即保荐机构直接从募集资金中扣除尚未支付的部分)。
会计师费用的支付一般与工作进程和其实际投入直接相关,律师费的前期支付比例也较保荐承销费用为高。
就发行上市费用的会计核算而言,中国证监会会计部《上市公司执行企业会计准则监管问题解答(2010年第一期,总第四期)》明确规定:上市公司为发行权益性证券发生的承销费、保荐费、上网发行费、招股说明书印刷费、申报会计师费、律师费、评估费等与发行权益性证券直接相关的新增外部费用,应自所发行权益性证券的发行收入中扣减,在权益性证券发行有溢价的情况下,自溢价收入中扣除,在权益性证券发行无溢价或溢价金额不足以扣减的情况下,应当冲减盈余公积和未分配利润;发行权益性证券过程中发行的广告费、路演及财经公关费、上市酒会费等其他费用应在发生时计入当期损益。
《财政部关于执行企业会计准则的上市公司和非上市企业做好2010年年报工作的通知》(财会[2010]25号)也规定:正确对因发行权益性证券而发生的有关费用进行会计处理。
实务汇总:企业IPO需要聘请的各种中介名单、收费标准、工作内容目前A股IPO的中介机构,券商、会计师、律师这三大机构,为一般的大众所熟悉。
但实际上,A股IPO最多有可能涉及到26个中介机构,分别为:1.IPO顾问、2.券商、3.会计师、4.中国律师、5.海外律师、6.评估师、7.募投咨询顾问、8.行业顾问、9.IPO信息服务提供商、10.内控顾问、11.IT审计机构、12.市场调查公司、13.股权激励顾问、14.Pre-IPO私募融资顾问FA、15.财经公关、16.媒体事务服务机构、17.舆情监测和危机公关服务、18.知识产权顾问、19.高新技术企业咨询顾问、20.商业背景调查机构、21.环保中介机构、22.保险机构、23.质量检测机构、24.翻译机构、25.印刷商、26.电子底稿服务商。
众多的中介机构也表明A股IPO是一项高度专业化、系统化的行为。
公司首次发行股票并上市,是一家企业迈向卓越的里程碑,意义非凡;在前期整体准备阶段,形成良好的盈利能力和规范运作体现、选择优秀适合的中介机构,是IPO成功的重要因素。
No.1IPO顾问(1)重要性:★★★★★(2)是否法定IPO机构:否(3)目的及工作内容①论证IPO的可行性,让企业了解资本市场的基本规则,同时做好相关的对接中介机构的前期准备工作,由于IPO中介机构的独立性要求,IPO顾问的角色越来越重要。
海外上市一般聘请该等机构;②在专业尽调的基础上,为公司制定上市整改规范框架性建议及资本运作路线图——不走弯路;③为企业提供财务整改建议与咨询服务,并督促企业持续执行;④为公司设计合理的持股结构和持股方式,以便于企业开展资本运作、合理避税;⑤为企业上市前产业并购中的财务、交易结构等事项提供专业支持;⑥在股权架构搭建、经营管理过程中,为公司提供全面的税务筹划。
(4)业内主要机构越来越多的投行专业人士、有成功IPO经验的董秘或CFO创业从事此方面的工作, 但行业无权威排名。
IPO的承销费用全程指引大体讲,企业发行上市成本包括三部分:中介机构费用、发行与交易所费用和推广辅助费用。
上述三项费用中,中介机构费用是大头,其余两项费用在整个上市成本中比例很小。
中介机构费用主要包括会计师费用、律师费用、保荐与承销费用、财务顾问费用等。
如果需要评估资产还需评估费用。
在中介机构费用中,会计师费用、律师费用、券商保荐与承销费用三项是最主要费用。
从以往实际情况看,会计师费用在80-150万之间,律师费用在80-120万之间,保荐与承销费用在1000-1500万之间。
根据深交所的对106家中小板企业统计,平均上市成本1676万元,占融资额的6%。
需要说明的是,在发行成本中,约占发行成本90%以上的证券承销费用是在发行股票成功后,从募集资金中扣除。
在进行企业是否上市的决策过程中,需要考虑的成本因素主要包括:税务成本、社保成本、上市筹备费用、高级管理人员报酬、中介费用、上市后的边际经营成本费用以及风险成本等几个方面。
发行费用的一块大头是承销费用,其收取金额是新股发行募资总额的5%-10%,甚至有的项目高达13%,由此发行费用=保荐审计等费用+发行股份数×发行价格×承销费用率。
一、税务成本企业在改制为股价公司之前即需补缴大量税款,这是拟上市公司普遍存在的问题。
一般情况下,导致企业少缴税款的原因主要包括:1、企业财务人员信息和业务层面的原因导致少缴税款。
比如对某些偶然发生的应税业务未申报纳税;税务与财务在计税基础的规定上不一致时,常导致未按照税务规定申报纳税的情况发生。
2、财务管理不规范,收入确认、成本费用列支等不符合税法规定,导致少缴税款。
这种现象在企业创立初期规模较小时普遍发生,尤其是规模较小时税务机关对企业实行核定征收、所得税代征等征税方式的情况下,许多企业对成本费用列支的要求不严,使得不合规发票入账、白条入账等情况大量存在。
一旦这些情况为税务机关掌握,税务机关有权要求企业补税并予以处罚。
财经公关
一.财经公关的作用:
1.自2012年2月份起,拟上市公司预披露时间从原来的提前5天改为提前
一个月,引起大量媒体对拟上市公司的关注。
一些媒体通过对拟上市公司一些敏感或负面信息的报道,甚至大肆渲染,影响投资者对公司的看法;
2.同时,证监会也通常要求保荐券商对拟上市公司敏感媒体报道信息进行核
查及解释。
若负面信息过多将对公司的上市产生了一些不必要的负面影响,甚至影响公司的发行进程;
3.因此,很多拟上市公司都通过引入财经公关公司的方式,通过与媒体提前
沟通,让媒体了解公司,从而减少不必要的负面报道,营造公司良好的舆情环境,协助保荐券商和企业更好地推动IPO进程。
二.费用情况:总费用预估为565万到735万之间
三.何时引入财经公关:
1.比较受媒体关注的,如金融、与消费者直接相关公司,大多在上市辅导期
间引入;
2.有的公司虽不受媒体关注,但公司管理层希望早点定下来的,也提早引入:
a)后期很多人或渠道推荐,让公司迎接不暇,难以推脱,可能最后选
择的并不是最好或者最合适的财经公关公司;
b)早期引入财经公关公司,对于公司来说服务费用不变,但服务时间
可提前至即签约,即服务,减轻了企业的负担及可能面临媒体恶意
报道的风险性。
3.其他具有敏感性的公司,如为政府部门提供服务,往往也提早引入。
4.相反,早引入财经公关的一个可能弊端是:如果财经公关“吃两头”,就
会让公司提早引起媒体关注。
四.具体项目说明
2.财经公关公司收取服务费用:25万左右;服务内容详见附件。
3.媒体费用
a)法定信息披露:(可计入发行费用)
●4大报(中证、上证、证券时报、证券日报):150 –170万:
证监会规定企业只需选择一家投放,但实际上一般投四家。
可
选择1-2家进行常年信批地投放。
深交所上市的企业的常年信
息披露一般会选择证券时报。
●全景网IPO全套网上信息披露+网上路演,计30万;另外一般
会谈打包5年披露费用约60万, 合计90万。
●证券市场红周刊和证券市场周刊,合计27万。
企业一般也会
考虑选择投放,尽量避免其写企业的敏感或负面报道。
b)非法定信息披露:200-250万之间:21世纪经济报道、第一财经、
每日经济新闻、理财周报、华夏时报等:
●有源发且具影响力的:平面媒体每家20-35万,网络媒体每家
15-30万;
●二类(有源发力但影响力不够):5-10万
●其他:5万以下
4.路演推介:主要配合券商:全国三地路演行程安排、协调、酒店布置等
a)推荐团队住宿、交通,15-20万元(10人以内,不包括餐饮)
b)一对多会场租赁:15万
c)相关材料制作(印刷等):10万
d)企业形象宣传片:10-30万元之间
e)以上不包礼品(七月一号以后禁止发一对多推荐路演礼品,但还是
会有一对一路演推荐的礼品,500-1000元一份,另外计算)
5.上市公关
a)上市酒会:上市前夜:40-80人规模,40-100万(包括礼品费,每人
1000至3000元不等)
b)上市仪式:深交所牵头做,15万以内可以搞定,包括和深交所交换
礼品。
附件:财经公关在企业IPO期间提供的服务内容。