变压器气体继电器故障分析与改进措施正式样本
- 格式:docx
- 大小:147.27 KB
- 文档页数:17
升压变压器气体继电器效验报告
以下是升压变压器气体继电器效验报告的模板:
升压变压器气体继电器效验报告
前言:
本报告旨在对升压变压器的气体继电器进行效验和评估。
气体继电器是变压器的重要保护装置,能够监测变压器内部的气体浓度,及时发现潜在的故障和异常,保证变压器的安全运行。
一、气体继电器基本信息
1.1 继电器型号:
1.2 继电器制造商:
1.3 继电器安装位置:
二、效验项目和方法
2.1 外观检查:检查继电器外观是否完好,无明显损坏或腐蚀。
2.2 连接检查:检查继电器与变压器的连接是否牢固,无松动。
2.3 参数校验:使用合适的测试设备对继电器的参数进行校验,包括报警浓度、动作时间等。
2.4 效验记录:将各项效验结果记录在表格中。
三、效验结果
3.1 外观检查结果:(填写检查结果)
3.2 连接检查结果:(填写检查结果)
3.3 参数校验结果:(填写校验结果)
四、效验结论
根据以上效验结果,结合继电器的技术要求和标准,现对气体继电器的状态进行综合评估,并给出以下结论:
4.1 继电器状态:(填写继电器当前状态,如正常、异常等)4.2 建议措施:(如有必要,填写建议的维修或更换措施)
五、其他问题及建议
(可根据实际情况填写)
六、检验人员签字
报告编制人:______________
报告审查人:______________
报告日期:_____________
以上是升压变压器气体继电器效验报告的模板,具体内容可根据实际情况进行修改和补充。
变压器的运行维护和故障处理范本一、变压器运行维护1. 温度检测与控制:对变压器进行定期的温度检测,确保其工作温度在正常范围内。
一般来说,变压器的温度应控制在额定温度以下,同时需要及时处理温度过高的情况,如检查散热器、风扇以及冷却系统等是否正常运行。
2. 油质监测:变压器运行过程中,监测油质的变化情况至关重要。
定期进行油样的采集,并进行物理性质和化学成分的检测。
如果发现油质不正常,应及时进行处理,如进行油的过滤、干燥或更换。
3. 压力监测:对变压器的油箱和气体绝缘开关进行定期的压力监测,避免因压力过高或过低导致的故障。
同时,要定期检查压力释放装置的正常工作情况,保证安全运行。
4. 绝缘监测:定期进行变压器的绝缘监测,可以采用绝缘电阻测试、局部放电检测等方法。
及时发现绝缘问题,采取相应的维护措施,如清除污垢、提高绝缘强度等。
5. 通风系统维护:定期检查变压器的通风系统,确保通风孔畅通无阻,风扇正常运转。
同时,定期清洗风扇叶片,避免灰尘的积聚影响通风效果。
6. 周围环境清理:保持变压器周围环境的整洁,避免杂物积聚、灰尘沉积等,防止维护作业时的风险,同时也有利于放热和通风,提高变压器的运行效率。
二、变压器故障处理1. 温度过高故障处理:a. 确认温度过高的原因,如风扇故障、冷却系统故障等。
b. 检查风扇是否正常运转,如异常,尽快维修或更换。
c. 检查散热器是否被阻塞,清理污垢或杂物。
d. 检查冷却系统的泵、管路、阀门等是否正常,修复或更换故障部件。
e. 定期检测变压器的温度,确保故障得到彻底解决。
2. 油质异常故障处理:a. 进行油样测试,确认油质异常的原因。
b. 若油中含有杂质,需对油进行过滤处理,或更换油。
c. 如果油中水分过高,可进行油的干燥处理。
d. 检查密封件是否完好,若发现密封不严,需要予以修复或更换。
e. 定期监测油质,确保油质正常,避免故障产生。
3. 绝缘失效故障处理:a. 进行绝缘电阻测试,确认绝缘失效的位置和程度。
浅析主变压器气体继电器故障1 概况大型电力变压器最重要的非电量保护装置非气体继电器莫属。
以往事实表明,如果变压器装有气体继电器,当变压器发生绝缘性快速分解或是变压器本体发生放电性故障时,气体继电器往往最先做出反应。
它能有效减少变压器故障带来的损失。
目前市面上主要出售QJ-25、QJ-50、QJ-80等几种改进的QJ系列的气体继电器,它们的基本结构相同,用哪一种都能起到同样保护的效果。
此类产品的型号、规格及技术要求等问题在《气体继电器》(JB/T9647-1999)中有详细说明。
QJ系列气体继电器在速动油压继电器、皮托继电器、BR-1型等进口继电器中也有采用。
遗憾的是,到现在为止,技术工程师仍然没有找到一种非电量保护装置可以取代气体继电器在大型变压器的设置。
气体继电器是如何运行并起到保护作用?以下做简要分析。
当变压器内部发生轻微非正常现象时,油分解产生的气体会迅速升到继电器的上部,达到饱和程度时,上开口杯会下降到继电器的磁铁与干簧接点吸合的位置,这时气体继电器就会发出轻瓦斯信号。
注意区分当油位降低时,也会迫使轻瓦斯发出求救信号。
绝缘油会在变压器发生故障时自动大量分解,并迅速翻腾浪涌,如果油流速度达到气体继电器启动定值,油流就会冲击拍打油管内的挡板,当达到一定程度时,继电器上的磁铁会与干簧接点吸合,发出重瓦斯信号,重瓦斯发生作用,切断故障。
当然,气体继电器也有失误时,本文主要对继电器的非正常运作情况进行分析总结,归纳其产生失误的原因,同时提出改进措施。
为正常使用继电器,使重瓦斯发生动作,有效规避风险提供参考。
2 气体继电器故障分析气体继电器是电力设备正常安全运行的有力保证。
这一保护装置发生的非正常运行的类别主要有线路接触不良,接线错误、短路、自身材质不达标、抗干扰能力弱等常见问题,具体分析结果如下:2.1 电压互感器的接线故障问题继电保护装置经常发生的运行错误就是电压互感器的接线问题,又分为二次中性点接线错误、回路短路、接地、断线等现象。
变压器在电力系统中的作用是变换电压,以利于功率的传输。
电压经升压变压器升压后,可以减少输电线路损耗,提高送电的经济性,达到远距离送电的目的。
而降压变压器则能把高电压变为用户所需要的各级使用电压,满足用户的需要。
变压器的故障情况变电所的值班人员在变压器运行中发现不正常现象时,应设法尽快消除,并立即报告上级领导并做好记录。
当发现变压器严重故障时,可不经向调度汇报即应将变压器停运。
若有运行中的备用变压器,尽可能先将其投入运行,然后报告调度和领导。
如:1、变压器声响明显增大,很不正常,内部有爆裂声。
2、严重漏油或喷油,使油面下降到低于油位设计的指示限度。
3、套管有严重的破损和放电现象。
4、变压器冒烟着火。
变压器的故障处理一、变压器声响明显增大,很不正常,内部有爆裂声。
1、检查变压器的负载及冷却介质的温度,并与以往同样负载及冷却条件相比较;2、检查温度测量装置;3、检查散热器阀是否打开,冷却装置或变压器室通风情况是否正常。
若以上均正常,油温比以往同样条件下高出10℃,且还是在继续上升时,则可断定变压器内部有故障,如铁芯发火或匝间短路等。
铁芯发火可能是涡流所致,或夹紧用的穿心螺钉与铁芯接触,或硅钢片的绝缘破坏,此时,差动保护的瓦斯保护不动作。
铁芯发火逐渐发展引起油色逐渐变暗,并由于发火部分温度很快上升致使油的温度渐渐升高,并达到发火点的温度,这是很危险的,若不及时切除变压器,就有可能发生火灾或爆炸事故。
因此,应立即报告上级,将变压器停运并进行检修。
二、主变压器漏油和着火。
当变压器大量漏油而使油位迅速下降时,禁止将重瓦斯保护改为只作用于信号。
因油面过低(低于顶盖)没有重瓦斯保护动作于跳闸,会损坏引线绝缘。
有时变压器内部有“咝咝”的放电声,且变压器顶盖下形成了空气层,应有很大的危险,所以必须迅速采取措施,阻止漏油。
变压器着火时,应立即切断电源,停止运行冷却器。
若是顶盖上部着火,如变压器加装有远离本体的事故排油阀时,应立即打开事故放油阀,将油放至低于着火处放油槽内,同时用二氧化碳灭火机或砂子灭火,并注意油流方向,以防止火灾扩大而引起其他设备着火。
气体继电器是变压器内部故障的一种基本保护。
正确地分析气体继电器动作的原因,判断故障性质,正确地进行处理,是保证变压器可靠运行的基础。
1、变压器内部故障当变压器内部出现匝间短路、绝缘损坏、接触不良、铁心多点接地等故障时,都将产生大量的热能,使油分解出可燃性气体,向油枕方向流动。
当流速超过气体继电器的整定值时,气体继电器的挡板受到冲击,使断路器跳闸,从而避免事故扩大,此为重瓦斯保护动作。
当气体沿油面上升,聚集在气体继电器内部超过30mL时,也可以使气体继电器的信号接点接通,发出警报,此为轻瓦斯保护动作。
2、附属设备异常(1)呼吸系统不畅通变压器的呼吸系统包括气囊呼吸器、有载调压呼吸器等。
呼吸系统不畅或堵塞会造成轻、重瓦斯保护动作。
(2)冷却系统漏气当冷却系统密封不严进入了空气,或新投入运行的变压器未经真空脱气时,都会引起气体继电器的动作。
(3)冷却器入口阀门关闭冷却器入口阀门关闭造成堵塞也会引起气体继电器频繁动作。
(4)散热器上部进油阀门关闭散热器上部进油阀门关闭,也会引起气体继电器的频繁动作。
(5)潜油泵有缺陷潜油泵缺陷对油中气体的影响一是潜油泵本身烧损,使本体油热分解,产生大量可燃性气体;二是当窥视玻璃破裂时,由于轴尖处油流急速而造成负压,可以带入大量空气。
以上两种情况都会造成气体继电器动作。
(6)变压器进气轻瓦斯动作的原因绝大多数是变压器进气造成的。
造成进气的原因主要有:密封垫老化和破损、法兰结合面变形、油循环系统进气、潜油泵滤网堵塞、焊接处砂眼进气等。
(7)变压器内部出现负压区变压器在运行中有的部位的阀门可能被误关闭,如:①油枕下部与油箱连通管上的蝶阀或气体继电器与油枕连通管之间的蝶阀;②安装时,油枕上盖关得很紧而吸湿器下端的密封胶圈又未取下。
由于上述阀门被误关闭,当气温下降时,变压器主体内油的体积缩小,进而缺油又不能及时补油,致使油箱顶部或气体继电器内出现负压区,有时在气体继电器中还会形成油气上下浮动。
变压器故障的分析处理及预防措施变压器是电力系统中非常重要的设备之一,它用于将高电压的输电线路的电能转换为适合用户使用的低电压。
然而,由于长期运行、环境影响和设计缺陷等原因,变压器可能会发生故障。
本文将对变压器故障的分析处理以及预防措施进行详细讨论。
首先,我们来分析变压器故障的种类和原因。
常见的故障包括短路、过载、绝缘损坏和局部放电等。
故障的原因可以归结为以下几点:1.设计不合理:变压器在设计阶段存在缺陷,如不合理的绕组接地设计、不合适的绝缘材料选择等。
2.环境因素:变压器长期运行在恶劣的环境中,如高温、潮湿、污染等,这些因素都可能导致变压器的故障。
3.运行条件:变压器在运行过程中可能由于过载、电流不平衡等原因而发生故障。
针对不同类型的故障,我们可以采取以下分析和处理方法:1.短路故障:当变压器发生短路故障时,首先应立即切断电源,确保人身安全。
然后检查并修复短路点,如短路的绕组、导线等。
2.过载故障:当变压器发生过载故障时,应立即减少负载并切断电源。
需要检查负载是否合理、是否有异常的绝缘材料等。
必要时进行维修或更换。
3.绝缘损坏:绝缘损坏可能导致变压器绝缘能力下降,进而导致其他故障的发生。
因此,定期进行绝缘材料的检查和测试是必要的。
一旦发现绝缘损坏,应及时修复或更换。
4.局部放电:发生局部放电可能会导致绝缘材料损坏,甚至火灾。
因此,应定期进行局部放电检测,并及时修复。
在预防措施方面,我们可以采取以下几个方面的措施:1.设计合理:在变压器的设计阶段,应优化设计以减少故障的发生。
选择合适的绝缘材料、合理的绕组接地设计、合适的散热系统等。
2.环境保护:为了避免环境对变压器的影响,我们应确保变压器的安装位置远离湿度、腐蚀性气体等有害环境。
定期进行清洁和维护以确保变压器的正常运行。
3.运行监控:对变压器的运行情况进行实时监测是非常重要的。
定期检查变压器的温度、电流、绝缘材料等参数是否正常,并在发现异常时及时采取措施。
变压器气体继电器误动原因分析及对策气体继电器具有灵敏度高、动作迅速、接线简单等优点,作为变压器的非电量保护装置能反映变压器油箱中的故障和油面降低等问题。
然而近年来变压器非电量保护继电器相关的缺陷和事故事件时有发生,其中一部分原因则是由于气体继电器误动故障造成,因此本文针对气体继电器误动的原因进行了具体的分析,同时提出了相应的防止变压器气体继电器误动的措施。
标签:气体继电器;非电量保护;缺陷;误动故障1 概述气体继电器具有灵敏度高、动作迅速、接线简单等优点,可以用来反映变压器油箱中的故障和油面降低等问题。
当绕组轻微匝间故障、局部放电等低能量故障及铁芯发热等非电气网络故障时,瓦斯保护针对变压器内部轻微故障较电量保护具有更高的灵敏度及快速性。
然而近年来变压器非电量保护继电器相关的缺陷和事故事件时有发生,其中一部分原因则是由于气体继电器误动故障造成的。
因此,本文就气体继电器误动原因进行分析并提出相应的防范措施。
2 氣体继电器的主要功能(1)轻瓦斯保护。
轻瓦斯保护是指变压器内部过热,或局部放电,使变压器油温上升而分解,产生一定的气体,汇集于继电器内,达到了一定量后触动继电器,发出预警信号。
正常工作中,有足够的油在气体继电器里面,在油中会有一个上浮球,也叫浮子,上浮位置处,将会断开干簧的触点。
如果变压器出现的运行中故障,会有异常热出现在故障点的局部,在其周围的变压器油,会有一定改变,那就是受热膨胀,油出现了溶解,并会有空气出来,变成气泡上到上面,发生这样变化的过程中,油还会同其他材料受到放电与电弧的影响,发生电离反应,产生出瓦斯。
假设故障不严重,瓦斯气体会尽到气体继电器中,降低油面高度,上浮求出现了下沉运动,接通了干簧触点,有危险信号发出。
(2)重瓦斯保护。
重瓦斯保护是指变压器内发生严重短路后,将对变压器油产生冲击,作用到油,其会朝着继电器挡板做流冲运动,这时发生跳闸动作。
假设变压器出现的严重故障,瓦斯气体数量较多,就会突然之间变压器内增加更大的压力,油朝向油枕做冲击运动,挡板护受到油的冲击,但是挡板还需要去对抗磁铁阻力,为了能带起磁铁,移动到干簧触点,促使其接通,促使跳闸出现。
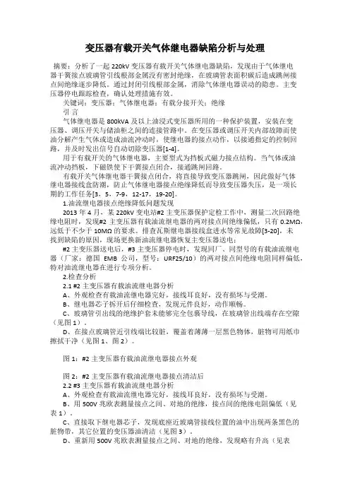
变压器有载开关气体继电器缺陷分析与处理摘要:分析了一起220kV变压器有载开关气体继电器缺陷,发现由于气体继电器干簧接点玻璃管引线根部金属没有密封绝缘,在玻璃管表面积碳后造成跳闸接点间绝缘逐步降低。
通过封闭引线根部金属,消除气体继电器误动的隐患。
主变压器停电跟踪检查,确认处理措施有效。
关键词:变压器;气体继电器;有载分接开关;绝缘引言气体继电器是800kVA及以上油浸式变压器所用的一种保护装置,安装在变压器、调压开关与储油柜之间的连接管路中。
在变压器或调压开关内部故障而使油分解产生气体或造成油流冲动时,使继电器的接点动作,以接通指定的控制回路,并及时发出信号自动切除变压器[1-4]。
用于有载开关的气体继电器,主要型式为挡板式磁力接点结构。
当气体或油流冲动挡板,下磁铁使下干簧接点闭合,接通跳闸回路。
有载开关气体继电器干簧接点闭合,将直接导致变压器跳闸,因此做好气体继电器接线盒防潮,防止气体继电器接点绝缘降低而导致变压器失压,是一项长期的工作任务[3,5,7-9,12-17,19-20]。
1.油流继电器接点绝缘降低问题发现2013年4月,某220kV变电站#2主变压器保护定检工作中,测量二次回路绝缘电阻时,发现#2主变压器有载油流继电器的两对接点间绝缘偏低,只有0.2MΩ,远低于不少于10MΩ的要求。
排查瓦斯继电器接线盒进水等常见故障[3-20],未找到缺陷的原因,现场更换新油流继电器恢复主变压器送电;#2主变压器送电后,#3主变压器停电时,发现同厂、同型号的有载油流继电器(厂家:德国EMB公司,型号:URF25/10)的两对接点间绝缘电阻同样偏低,特对油流继电器在进行专项分析。
2.检查分析2.1 #2主变压器有载油流继电器分析A、外观检查有载油流继电器完好,接线耳良好,没有损坏与受潮。
B、继电器芯子拆开后仔细检查,发现元件良好,动作顺畅。
C、玻璃管引出线的绝缘护套未能够完全包裹导线,在玻璃管出线端存在空隙(见图1)。
变压器事故分析及维修方案
现象:变压器运抵工厂后,经拆解发现,变压器油有很大的糊味,并且颜色变黑变压器油,变压器B相有明显烧毁痕迹,AB相待测,说明变压器可以受到很高的电流冲击,导致B 毁坏,绝缘碳化分解,高压线圈已完全变形,烧毁,完全不能使用,油箱及器身上到处是碳化物和少量融化的铜渣,变压器油有较大糊味。
事故分析:经实测,原变压器高压B线圈已损坏严重,变压器均为高压线圈烧毁低压严重变形,应该是比较典型的外部过电压造成高压线圈击穿,层间绝缘老化,且变压器油中和器身内有碳化物和铜渣铜瘤。
修理方案:
1、由于原变压器内部出现严重变形烧毁,变压器油已严
重碳化,碳化物随油路附着于变压器各个部分,所以变压器内的各绝缘件及变压器油需要全部更换;
2、更换明显变形损毁的高压包单价6000,换变压器油
2200。
3、变压器油箱重新打磨喷塑处理1000元。
变压器运行的安全性、可靠性保证了生产的连续性,文章整理了一些变压器的常见故障,并提出了相关解决方案。
在连续性生产的大型化工企业,对变压器运行的安全性、可靠性要求越来越高。
变压器的故障类型多种多样,引起故障的原因也纷繁复杂,要完全避免故障是不可能的,只有不断总结各类变压器故障及其处理方法,不断总结经验,提高水平,才能确保变压器长期、安全、稳定运行。
1 变压器跳闸故障分析⑴变压器送电跳闸。
原因有:外壳闭锁装置触点不到位或者接线错误,这种问题可用万用表检查一下触点情况加以判断和及时整改;与变压器配套的高压柜电流保护装置设定的整定值偏小。
因为变压器在空载合闸时,瞬间引起的励磁涌流可达额定电流的6~8倍,甚至更高。
因此需重新设定高压柜电流保护装置的整定值;⑵运行时变压器保护动作跳闸。
在未查明原因前不得将变压器投入运行。
对以下重点因素,作排查做出综合判断:①变压器外观有无明显反映故障性质的异常现象。
②变压器其他继电保护装置动作情况。
③温控与风机装置是否一致。
④保护及直流等二次回路是否正常。
⑤输出侧电网和开关控制柜等设备有无故障。
2 绝缘电阻下降⑴若是变压器高低压绕组全部都是由环氧树脂浇注而成,一般不会出现高低压绕组对地绝缘下降,如出现绝缘电阻下降,一般多为绕组表面水蒸气凝露、灰尘等杂物引起的。
处理方案是清洁一下绕组表面,表面水蒸气凝露用抹布擦一下风干即可解决。
⑵若是高压绕组用环氧树脂浇注而低压绕组不浇注的话,紧固低压绕组用的环氧板也易因吸潮导致绝缘降低,解决此种吸潮可采用太阳灯烘干、风机通风等方法。
⑶在变压器的安装就位过程中,低压绕组内部和铁心柱之间也易落入杂物使得整体绝缘下降。
可断开三相的连接铜排,用兆欧表确定问题出在哪一相,再仔细查找。
⑷在用兆欧表测量铁心对地的绝缘时,也很容易下降,铁心的绝缘下降可从以下三方面考虑:一是是否存在多点接地现象;二是检查铁心覆盖漆本身绝缘是否下降;三是铁心上使用的绝缘板是否吸潮使绝缘下降。
变压器的常见故障分析及其处理措施变压器是电力系统中非常重要的设备,负责将供电系统中的电压进行变换和传输。
然而,由于使用时间的增长和外界环境的影响,变压器可能出现各种故障。
因此,了解变压器的常见故障以及相应的处理措施对于保证电力系统的安全稳定运行非常重要。
一、有关外部环境的故障:1.异常温度:变压器运行时,由于负载过大、冷却系统故障或环境温度过高等原因,可能导致变压器温度过高。
处理措施包括检查冷却系统、减小负载、提高通风等。
2.潮湿和污染:变压器长期运行在湿润和污染的环境中,可能导致绝缘击穿、绝缘老化等问题。
处理措施包括定期清洁和维护、提高绝缘等级、加强绝缘材料的保护等。
二、有关绝缘的故障:1.绝缘击穿:绝缘击穿是指绝缘材料在电压过高或短路情况下失效,导致电流异常增大。
处理措施包括查找击穿原因、修复绝缘或更换更好的绝缘材料。
2.绝缘老化:绝缘老化是由于长期使用和外界因素影响导致绝缘材料变质和损坏。
处理措施包括定期检查和维护绝缘、更换老化的绝缘材料等。
三、有关线圈的故障:1.短路:线圈的短路可能是由于绝缘击穿、过载和外界物质的进入等原因造成的。
处理措施包括查找短路原因、维修线圈或更换更好的线圈。
2.匝间短路:匝间短路是指绕组中的匝间发生电压短路,可能导致线圈的局部过热和故障。
处理措施包括修复线圈或更换线圈。
四、有关电气和机械故障:1.漏油:变压器的运行过程中,绝缘油可能泄漏,导致绝缘性能下降。
处理措施包括检查和修复油漏点、更换密封件等。
2.内部故障:内部故障是指变压器的电气和机械部件出现故障,如开关元件损坏、继电器故障等。
处理措施包括维修或更换故障组件。
五、其它故障:1.噪音和振动:变压器的噪音和振动可能是由于机械部件的松动和不良运行引起的。
处理措施包括检查和紧固机械部件、修复振动噪音源等。
2.过载和短路保护失效:过载和短路保护装置失效可能导致变压器的过载和短路故障。
处理措施包括定期检查和测试保护装置的可靠性,修复或更换失效的装置。
变压器检修维护中常见故障的分析与解决变压器是电力系统中不可缺少的重要设备,它起着变压升降电压、传输和分配电能的作用。
长时间运行下来,变压器也会出现各种故障,给生产和生活带来不便。
对变压器进行定期的检修维护显得尤为重要。
下面我们将就变压器检修维护中常见的故障进行分析与解决。
一、变压器内部绕组故障1. 分析:变压器内部绕组故障是变压器常见的故障之一,可能是由于绕组短路、接地、绝缘老化等原因引起的。
2. 解决:一旦发现绕组故障,需要及时进行绝缘测试,找出故障点进行修复,确保绕组的绝缘性能达到标准要求。
二、变压器油温过高1. 分析:变压器工作时,油温过高可能是由于变压器内部散热不良、负载过大、浸泡油老化等原因引起的。
2. 解决:针对油温过高的问题,可以采取增加冷却设备、降低负载、更换浸泡油等措施来解决问题,确保变压器在正常温度下工作。
三、变压器绝缘老化1. 分析:变压器长时间运行后,绝缘材料可能会老化,导致绝缘性能下降,进而引起漏电、绕组短路等问题。
2. 解决:为了解决绝缘老化问题,可以定期对变压器进行绝缘测试,一旦发现绝缘老化现象,需要及时更换绝缘材料,确保变压器的安全运行。
四、变压器接地故障1. 分析:变压器的接地故障可能是因为接地电阻增大、接地装置失效、接地线断裂等原因导致的。
2. 解决:对于变压器的接地故障,需要通过定期的接地测试来发现问题,并及时进行排除,确保变压器能够正常接地,避免发生意外事故。
五、变压器内部松动故障1. 分析:变压器长时间振动和运行后,内部的连接部件可能会出现松动现象,造成电气连接不良。
2. 解决:对于变压器内部松动的问题,需要定期进行检查,一旦发现松动现象,及时进行紧固处理,确保变压器内部连接牢固可靠。
六、变压器润滑不良故障1. 分析:变压器的机械运行部件需要定期进行润滑保养,一旦润滑不良,可能导致摩擦增大、磨损加剧等问题。
2. 解决:对于润滑不良的问题,需要定期添加润滑油并清洁润滑部件,确保变压器的机械运行部件能够正常工作。
气体继电器与变压器的安全气体继电器与变压器是电力系统中常见的设备,其安全性对于电力供应的稳定性和用户的安全性至关重要。
本文将从气体继电器和变压器的安全性角度进行探讨,并提出一些常见的安全问题及其解决方案。
1. 气体继电器的安全性气体继电器是一种常用于高压电气设备中的开关装置,其工作原理是通过电磁力驱动气体进行开断操作。
由于气体继电器常用于高压环境中,其安全性尤为重要。
(1)泄漏问题:由于气体继电器中常含有高压气体,如果发生泄漏会导致电气火灾或爆炸。
因此,应加强对气体继电器的封闭性检查,确保不发生气体泄漏。
(2)过载问题:某些情况下,气体继电器可能会承受超出其额定电流的负载,从而导致设备过热,甚至引发火灾。
为了保证气体继电器的安全性,应根据实际负载情况选择适当的额定电流,并定期检查继电器的状态。
(3)电弧问题:在开断操作中,气体继电器可能会产生电弧。
电弧不仅会造成高温、瞬时高压等危险,还会产生电磁辐射和声波,对操作人员和设备造成伤害。
为了解决这个问题,可以采用电弧控制器等相关设备,将电弧控制在可控的范围内,从而提高气体继电器的安全性。
2. 变压器的安全性变压器是电力系统中用于变换电压的设备,其安全性对电力系统的正常运行起着重要作用。
(1)过热问题:变压器常常在高负载运行状态下,容易产生过热。
过热不仅会降低变压器的效率,还会损坏绝缘材料,引发设备故障。
为了解决这个问题,可以采用冷却装置,如风扇、风冷式散热器等,及时散热,避免变压器过热。
(2)绝缘问题:变压器中常使用油作为介质,以绝缘电压和冷却设备。
如果绝缘油泄漏或老化,就会导致设备绝缘损坏,引发火灾或设备故障。
因此,应定期检查变压器的绝缘状况,及时更换绝缘油或维修绝缘系统。
(3)放电问题:当变压器在运行过程中产生过电压时,会产生放电现象。
放电不仅会导致设备故障,还会产生电磁辐射和噪音,给操作人员和设备带来危险。
为了避免放电问题,可以采用过电压保护装置,及时检测并消除过电压,保证变压器的安全运行。
66电工电气 (2020 No.3)信息与交流气体继电器误动作的常见原因及预控措施李文志,朱娟(国网湖南省电力有限公司检修公司,湖南 长沙 410004)0 引言当变压器内部发生故障,使变压器油分解出特征气体或产生油流涌动时,气体继电器将会报警或跳闸信号,不仅保护了变压器,也防止了事故进一步扩大,确保了电力系统的安全稳定运行。
但在实际应用中,经常会发生因非变压器内部故障原因导致气体继电器误动作的事故发生,在处理过程中不仅浪费了大量资源,而且变压器突然退出运行,也会给整个电网系统的稳定运行造成很大影响。
因此,气体继电器正确、可靠的动作,对变压器甚至整个电网系统的安全运行都起到了至关重要的作用。
因此,对引起气体继电器误动作的常见原因进行总结及分析是十分有意义的。
1 气体继电器工作原理目前应用最广泛的气体继电器为QJ 系列,它主要是由开口杯、挡板、干簧触点、弹簧等元件组成。
气体继电器结构原理如图1所示。
正常运行时,气体继电器内部充满油,开口杯处于上浮位置,干簧触电断开。
当变压器内部发生故障时,故障点局部发生高热,造成故障点周围变压器油温升高,油内溶解的气体析出。
同时变压器油及其他材料在高温、电解作用下会分解产生气体。
当故障较轻时,产生的气体将缓慢进入气体继电器,使油面降低,开口杯以支点为轴顺时针旋转,当旋转一定角度后,干簧触点吸合,轻瓦斯动作。
当变压器内部发生严重故障时,大量气体产生,造成油流涌动,冲击气体继电器挡板,当挡板达到一定角度后,重瓦斯动作。
对于双浮球结构的气体继电器,除了轻瓦斯和重瓦斯外,还有低油位报警或跳闸信号。
当气体继电器内部的油面高度下降时,浮球高度也会随之下降,当下降到一定位置后将会发出报警信号,如果继续下降,将会导致跳闸。
2 气体继电器误动作常见原因及分析一般情况下,气体继电器是在变压器内部发生故障时发出报警或跳闸信号,以保护变压器。
但实际应用过程中,变压器内部虽未发生故障,也会由于某些原因导致气体继电器误动作。
变压器的常见故障分析及维护措施变压器是一种非常重要的电力设备,广泛应用于各种领域。
由于其长期运行,容易出现各种故障,给生产和生活带来很大的影响。
因此,对于变压器的常见故障进行正确的分析和处理,以及合适的维护措施,对于保障其正常运行具有非常重要的意义。
变压器的常见故障绕组故障变压器绕组是电流通过的主要部分,其故障是变压器最为常见的问题。
绕组故障的表现有:发热、短路和断路。
发热变压器绕组中,存在着额定电流时的正常发热过程,但当变压器载荷过重时,绕组的发热速度会加快,导致绕组温度上升,甚至可能引起更严重的故障。
短路变压器绕组短路故障通常为局部短路和全面短路。
局部短路的表现是抽头处温度升高、冒烟、压力异常等,全面短路的表现是变压器输出电压骤降甚至消失。
变压器绕组断路通常是由于绕组的机械受损,例如老化变形等因素引起的。
断路的表现是无输出电压,多数情况下需要进行换芯或更换绕组等维修措施。
绝缘故障变压器的绝缘是保障其安全运行的关键因素之一,存在绝缘故障将会严重影响变压器的安全和可靠性。
局部放电局部放电是指部分绝缘体表面在电压作用下产生电弧放电,引发的故障因素包括杂质、气侯和绝缘老化等。
局部放电的表现是变压器声音异常、局部温升过高、油中气体含量升高等。
短路绕组在高温条件下老化短路绕组在高温条件下老化是绝缘热老化的一种表现,通常表现为油温异常升高,以及局部放电,甚至烧毁。
冷却系统故障变压器冷却系统故障是变压器日常维护中最常见的问题之一,它只能在减少发热和延长设备使用寿命方面发挥重要作用。
油温异常变压器油温异常是导致变压器损坏的常见因素之一。
油温异常的原因可能是冷却系统失效,循环油流不流畅等。
油泡主要由于变压器内部过热,冷却不足引起的。
它的表现是变压器内部存在明显的气鸟,影响变压器的正常运行,甚至使变压器停机。
变压器的维护针对以上变压器常见故障,可以采取以下维护措施:绕组维护检查变压器负荷和电流、变压器内部温度和温升,以及油中的气体含量等等。
文件编号:TP-AR-L4477In Terms Of Organization Management, It Is Necessary To Form A Certain Guiding And Planning Executable Plan, So As To Help Decision-Makers To Carry Out Better Production And Management From Multiple Perspectives.(示范文本)编制:_______________审核:_______________单位:_______________变压器气体继电器故障分析与改进措施正式样本变压器气体继电器故障分析与改进措施正式样本使用注意:该解决方案资料可用在组织/机构/单位管理上,形成一定的具有指导性,规划性的可执行计划,从而实现多角度地帮助决策人员进行更好的生产与管理。
材料内容可根据实际情况作相应修改,请在使用时认真阅读。
变压器气体继电器故障分析与改进措施气体继电器是大型电力变压器最重要的非电量保护装置。
实践证明,装有气体继电器的变压器,在变压器本体发生放电性或由其他因素引起的绝缘油快速分解故障时,反映最灵敏的往往是气体继电器。
它的正确动作能大大减少变压器故障后的损失。
目前,QJ系列的气体继电器主要有QJ-25、QJ-50、QJ-80等几种或其改进型产品,它们的结构基本相同。
在JB/T9647-1999《气体继电器》中,规定了此类产品的型号、技术要求等。
在一些显示器变压器上也有采用,如速动油压继电器、皮托(PITOT)继电器、BR-1型继电器或MK-10型继电器等。
但到目前为止,尚没有出现一种可以完全取代气体继电器的大型电力变压器的非电量保护装置。
当变压器内部出现轻微故障时,因油分解产生的气体逐渐积聚到气体继电器上部,达到一定量时,使上开口杯下降到某一限定位置,其上的磁铁使干簧接点吸合,发出轻瓦斯保护动作,发出信号。
当变压器内部发生严重故障时,绝缘油被迅速并大量分解,使油箱内压力急剧升高,出现油的浪涌现象,气体继电器连接油管内产生油流达到继电器启动定值时,油流冲击挡板,当挡板旋转到某一限定位置时,其上的磁铁使干簧接点吸合,使生瓦斯保护动作、开关跳闸、切除故障。
气体继电器的动作有正确动作和误动作之分。
文章就气体继电器因使用不当或制造缺陷原因,产生非正常动作的情况加以统计分析,并提出一些改进措施,为正确使用变压器瓦斯保护装置提供参考。
2辽宁电网发生的主事故实例2.1使用维护不当引起重瓦斯保护动作2.1.1呼吸系统不畅(1)1991年1月12日,太平哨电厂2号主变压器正常运行中(SFPL-120000/220型),重瓦斯保护动作跳闸。
当时有功功率为80MW、无功功率为20MVAR,上层油温为66℃。
因环境温度低,已经吸潮的吸湿器硅胶结块,引起呼吸不畅,在机组负荷增加、油温升高时,造成呼吸器跑油,热油将硅胶结块融化,压力突然释放,造成重瓦斯保护动作跳闸。
1990年2月25日,太平哨电厂1号主变压器(SFPS-120000/220型)发生过同样事故。
(2)1992年1月1日,白山电厂红石变电站2号主变压器正常运行中(SFP-120000/220型),轻、生瓦斯保护动作,两侧开关跳闸,呼吸器喷油。
当时正值调峰,机组满负荷运行的时间,上层油温达69.4℃,环境温度为-10.5℃。
变压器运行时冷却风扇未投入,加之负荷较大,变压器温度快速上升,导致发生事故。
经分析发生事故的原因与上例基本相同。
2.1.2本体端子箱密封不严(1)1992年3月10日,两锦局凌河一次变电站1号主变压器(SFP-63000/220型)重瓦斯保护动作,开关跳闸。
经检查发现,事故时工作人员正在用洗衣粉水对油箱进行清洗。
未对器身上的端子箱采取可靠的遮挡措施,雾状水珠进入端子箱,知接跳闸回路接点,造成重瓦斯保护动作跳闸。
(2)1993年6月29日,两锦局锦州一次变电站1号主变压器(DF-40000/220型)发生由于C相变压器二次保护端子箱密封不良、受潮,未落实重瓦斯跳闸线与相邻正电源分开布置的反事故措施,造成相邻的跳闸线与正电源短接,导致发生重瓦斯保护动作跳闸事故。
沈阳电厂主变压器发生了同样原因的重瓦斯保护动作跳闸事故。
2.1.3气体继电器引出电缆或二次回路不良(1)1997年1月12日,铁岭局中固二次变电站1号主变压器(SFL1-8000/60)有载调压开关重瓦斯保护动作,主变压器停运。
经检查为有载调压开关重瓦斯保护电缆绝缘损坏,造成跳闸接点短接,保护动作。
(2)1991年铁岭局平顶堡二次变电站、朝阳局木头城子二次变电站主变压器,因主控保护屏到变压器端子箱之间的电缆绝缘降低,以到绝缘击穿,造成重瓦斯保护动作跳闸。
(3)1994年3月7日,赤峰局土城二次变电站主变压器发生因二次回路接地,造成跳闸回路接通,重瓦斯保护动作、开关跳闸事故。
2.1.4气体继电器安装不良1998年6月19日,赤峰局元宝山一次变电站1号主变压器(SFPZ-120000/220型)有载调压重瓦斯保护动作,10条66KV线路及母线全停。
事故原因是:安装有载调压气体继电器时,法兰压住继电器跳闸端子引线,造成引线绝缘损坏,接点短接,有载调压重瓦斯保护动作跳闸。
2.2制造缺陷引起的重瓦斯保护动作2.2.1气体继电器干簧接点玻璃管破碎(1)20xx年9月2日,大连开发区供电局220KV 中华路变电站1号主变压器调压开关重瓦斯保护动作,三侧开关跳闸,主变压器停电。
经检查发现,调压开关气体继电器干簧管断裂、破碎,有放电短路痕迹,初步判定为干筑管破碎后,瞬间接通引起跳闸。
1998年9月25日和20xx年1月22日,该变压器曾发生了2次同样原因的事故。
(2)20xx年1月27日,大连供电公司革镇堡一次变电站2号主变压器(SFPSZ-120000/220型)有载调压重瓦斯保护(气体继电器型号为QJ4G-25型)动作跳闸。
跳闸原因是串联在重瓦斯保护回路中的气体继电器中的干簧接点玻璃管破碎,簧片搭接,跳闸回路接通,导致开关动作跳闸。
2.2.2气体继电器接线盒密封不良(1)1992年5月22日,大连一次变电站一组主变压器重瓦斯保护动作,三侧断路器跳闸,全站停电。
经检查是由于气体继电器接线端子盒防水不良,进水受潮,跳闸接点短接,造成重瓦斯保护动作跳闸。
(2)1991年5月26日,本溪局崔东二次变电站2号主变压器、1996年5月1日铁岭局乱石山二次电路站1号主变压器、1995年4月22日阜新66电厂KVT1T变压器、1998年7月22日鞍山局太平二次变电站1号主变压器等都发生了主变压器或有载调压气体继电器接线端子盒密封不严,进水后短接瓦斯保护接点,造成保护动作跳闸。
2.3轻瓦斯保护频繁动作2.3.1制造缺陷引起轻瓦斯保护动作1992年4月8日,通辽电厂2号主变压器运行中轻瓦斯保护动作,经检查为气体继电器轻瓦斯油杯转轴脱落,造成轻瓦斯保护接点接通,发出信号。
2.3.2油位降低引起轻瓦斯保护动作(1)1992年1月24日,通辽电厂4号主变压器、1991年赤峰局元宝山二次变电站、乌丹二次变电站主变压器都出现了因漏油或温度降低、油位严重下降,导致轻瓦斯保护动作的情况。
(2)1993年鞍山局海城一次变电站2号主变压器(SFPS-63000/220型)、1993清河电厂7号主变电站变压器(SFP3-26000/220型)、1994年沈阳高台山一次变电站1号主变压器等都发生了轻瓦斯保护频繁动作,其原因都是由于冷却器油门、胶垫老化龟裂漏油,油位下降,轻瓦斯保护动作。
(3)20xx年1月10日,丹东局蛤蟆塘二次变电站1号主变压器轻瓦斯保护动作。
原因是变压器油箱上盖插测温元件孔的胶圈损坏,进水后将测温元件插管冻裂,造成储油柜油大量漏泄,轻瓦斯保护动作。
2.3.3空气侵入引起轻瓦斯保护动作1992年朝阳电厂1号主变压器、1993年白山电厂红石电站2号主变压器(SFPSZ4-63000/220型)、1993年赤峰局元宝山一次变电站2号主变压器(SFPZL3-63000/220型)、1994年沈阳劝工一次变电站1号主变压器(SFPS3-80000/220)、20xx年本溪一次变电站5号主变压器、铁岭开原一次变电站2号主变压器都发生瓦斯保护频繁动作,其原因都是由于冷却系统负压区有密封不良情况,造成空气侵入,轻瓦斯保护动作,发出信号。
2.3.3残存空气引起轻瓦斯保护动作1993年沈阳局孙家一次变电站1号主变压器(SFPSL3-63000/220型)、1993年丹东局岫岩一次变电站主变(SFP-63000/220型)、1994年赤峰局元宝山一次变电站2号主变压器(SFPZL3-63000/220型)、1994年抚顺局河北一次变电站主变压器(SFPS7-180000/220型)都发生了轻瓦斯保护频繁动作。
经检查,故障原因是:更换冷却器后,排气不彻底或更换硅胶后浸油、排气不充分,残存空气逐渐析出,造成轻瓦斯保护频繁动作。
3气体继电器非正常动作情况分析(1)气体继电器非正常动作情况分为重瓦斯保护动作跳闸和轻瓦斯保护动作,发出2类信号。
由于前都动作于跳闸,往往影响和损失都大,是我们特别应该注意和预防的。
(2)从由运行维护不当引起重瓦斯保护动作的统计看:对设备的反事故技术措施落实得好的,此类事故发生的就少,反之,不能严格执行各级制定的反事故技术措施的,这类事故发生的就比较集中。
此类故障的主要表现形态是:①由于呼吸系统不畅,引起重瓦斯保护动作。
②由于本体端子箱密封不良,进水引起重瓦斯动作。
③由于继电器引出电缆短路或绝缘不良,引起重瓦斯保护动作。
第一类表现形态都发生在冬季,且为水电机组、环境湿度大,变压器负荷变化大,并伴随着呼吸器跑油。
第二类故障纯属维护不到位,在雨季到来之前应该落实的反事故措施不能认真落实。
有的单位对多年强调的正电源与跳闸线在端子排上要隔开的要求也没有落实。
对电缆和二次线加强绝缘监视,定期试验十分必要,特别要提高安装质量,防止因安装不当而给运行带来隐患。
(3)由于制造缺陷引起的重瓦斯保护动作主要表现为气体继电器干簧接点玻璃管碎裂和继电器接线盒密封不良2种形态。
前者都发生在有载调压开关的气体继电器上,且在同一台变压器上,1998年、20xx 年和20xx年发生了3次事故,是否与该处振动幅值较大有关,需要进一步分析,但主要还是应该提高继电器的制造质量。
气体继电器接线盒密封不良问题,在各类继电器上都有发生,说明改进接线盒的密封状况势在必行,也可对改变接线盒的安装方向进行探讨,以减少进水短路的几率。
有的单位采用加装防雨罩的措施,可以有效的减少此类事故的发生,但最根本的还是要确保接线盒密封万无一失。