浙江省施工图联合审查结算标准
- 格式:pdf
- 大小:417.81 KB
- 文档页数:1
浙江省施工图审查收费标准浙江省施工图审查收费标准是指在浙江省范围内,对施工图纸进行审查所收取的费用标准。
施工图审查是建设工程施工前的重要环节,其质量直接关系到工程的安全和质量。
因此,制定合理的审查收费标准,对于规范施工图审查工作、保障工程质量具有重要意义。
根据浙江省相关规定,施工图审查收费标准主要包括以下内容:一、收费标准的确定。
浙江省根据工程的性质、规模、等级等因素,制定了相应的施工图审查收费标准。
一般来说,工程规模越大、等级越高的项目,审查费用相应地也会更高。
同时,针对不同类型的建设工程,也会有不同的收费标准,以确保收费的公平和合理。
二、收费项目的明细。
施工图审查收费主要包括图纸审查费、技术交底费、备案费等项目。
其中,图纸审查费是施工图审查的主要收费项目,其收费标准一般按照图纸的数量和复杂程度来确定。
技术交底费是指对施工单位进行技术交底时收取的费用,备案费是指对审查通过的施工图纸进行备案的费用。
三、收费标准的调整。
为了适应市场的变化和推动建设工程质量的提升,浙江省会根据实际情况对施工图审查收费标准进行调整。
在调整收费标准时,需要充分考虑市场需求、行业发展和政策法规等因素,确保调整后的收费标准能够更好地满足施工图审查的实际需要。
四、收费标准的执行。
浙江省对施工图审查收费标准的执行进行了明确规定,要求相关部门和机构严格按照规定执行收费标准,不得擅自调整或降低收费标准。
同时,对于收费标准执行中出现的问题,也要及时进行整改和处理,确保收费工作的公平、公正和透明。
总之,浙江省施工图审查收费标准的制定和执行,是为了规范建设工程审查工作、保障工程质量和安全。
只有合理、公平、透明的收费标准,才能更好地促进建设工程的健康发展,为人民群众提供更加安全、优质的建筑环境。
目录第一章总则 (2)第二章总体评价 (3)第三章总说明书 (4)第四章总体设计 (4)第五章路线 (4)第六章路基、路面及排水 (5)第七章桥梁、涵洞 (7)第八章隧道 (8)第九章路线交叉 (9)第十章交通工程及沿线设施 (10)第十一章其他工程 (12)第十二章基础资料 (13)浙江省公路工程施工图设计审查要点(讨论稿)第一章总则第1条为了加强公路工程勘察设计质量监督与管理,保护国家和人民生命财产安全,维护社会公众利益,根据国务院《建设工程质量管理条例》、建设部《建筑工程施工图设计文件审查暂行办法》、交通部《公路建设市场管理办法》及现行有关法律、法规和行业标准、规范,参考交通部《公路工程勘察设计文件审查管理办法》(征求意见稿),结合本省实际情况及行业特点,制定本施工图设计审查要点。
第2条施工图审查分为政策性审查和技术性审查,政策性审查由交通行政主管部门负责,本审查要点主要涉及技术性审查部分。
第3条技术性审查的主要包括以下内容:1、主要技术标准与建设规模是否符合初步设计批复要求;2、设计文件深度及内容是否符合编制办法规定;3、设计文件是否执行了《工程建设标准强制性条文》的规定;4、设计方案是否符合安全的原则,并正确处理好安全与耐久、环保、经济、实用、美观、节约资源等的关系;5、工程地质勘察报告是否达到《公路工程地质勘察规范》要求,能否满足设计要求;6、是否损害公众利益;7、交通主管部门要求审查的其他内容。
第4条提交施工图审查必须符合以下条件:1、政府有关部门的对初步设计的批准文件及附件;2、审查合格的工程勘察报告;3、全套施工图(含计算书并注明计算软件的名称及版本);4、审查需要提供的其它资料(如行洪分析报告、通航论证等)。
第5条审查要本着科学、客观、公正的态度,结合项目的实际提出明确的结论。
技术复核要采用与设计不同的软件计算,优化建议要提出明确的方案和量化指标,在安全、可靠、经济、合理的前提下,有利于设计优化完善。
附件2杭州市建设工程项目施工图设计联合审查实施办法(试行)一、适用范围本办法适用于杭州市本级审批权限内新建、改建、扩建工程项目施工图设计文件的联合审查管理。
各区、县(市)参照本办法制定实施细则。
二、职责分工市建委牵头负责施工图联合审查的受理,组织施工图联合审查,协调审查过程中的技术问题,负责施工图技术审查中介费用的统一收费。
市规划局、市公安局交警局、市公安消防局、市财政局、市园文局(城区绿化办)、市卫生局、市住保房管局、市林水局、市气象局、市人防办(以下简称参审部门)和省建设行政主管部门认定的房屋建筑及市政基础设施工程施工图审查机构(以下简称图审机构)为联合参审单位。
项目的具体参审单位由市建委根据项目的性质、规模及各部门的法定职责确定。
参审部门可委托认定的中介机构代表参审部门参与审查。
市政基础设施运行维护、管理单位作为服务部门参加联审。
三、联审原则(一)依法行政原则。
各参审部门根据各自的法定职责,依法对施工图设计文件进行审查,并对审查内容作出许可(同意、合格)或不许可(不同意、不合格)的决定(意见)。
服务部门对基础设施的接入是否符合要求提出建议。
各参审部门参加施工图设计文件联合审查的项目类别(性质)、规模、审查的内容(条款)及法律依据应通过行政服务中心网和杭州政务网、杭州建设网向公众公布。
(二)一门受理原则。
建设单位统一向市建委施工图联合审查受理窗口(以下简称受理窗口)递交施工图审查申请及施工图文件(图纸、说明及相应的电子文档)。
(三)一次告知原则。
第一次审查(以下简称首审)时,各参审部门针对图纸深度及法定审查内容提出的补正要求及修正意见,必须一次性告知。
(四)限时办结原则。
各参审部门的审查意见必须在集中审查的时限内作出,并在作出审查意见次日起2个工作日内将加盖行政单位公章的决定书(审查意见)交市建委。
四、申报条件施工图设计文件联合审查申报要件包括下列内容:1.建筑、结构、水暖电全套施工图及电子文件、相应计算书。
附件2杭州市建设工程项目施工图设计联合审查实施办法(试行)一、适用范围本办法适用于杭州市本级审批权限内新建、改建、扩建工程项目施工图设计文件的联合审查管理。
各区、县(市)参照本办法制定实施细则。
二、职责分工市建委牵头负责施工图联合审查的受理,组织施工图联合审查,协调审查过程中的技术问题,负责施工图技术审查中介费用的统一收费。
市规划局、市公安局交警局、市公安消防局、市财政局、市园文局(城区绿化办)、市卫生局、市住保房管局、市林水局、市气象局、市人防办(以下简称参审部门)和省建设行政主管精品文档部门认定的房屋建筑及市政基础设施工程施工图审查机构(以下简称图审机构)为联合参审单位。
项目的具体参审单位由市建委根据项目的性质、规模及各部门的法定职责确定。
参审部门可委托认定的中介机构代表参审部门参与审查。
市政基础设施运行维护、管理单位作为服务部门参加联审。
三、联审原则(一)依法行政原则。
各参审部门根据各自的法定职责,依法对施工图设计文件进行审查,并对审查内容作出许可(同意、合格)或不许可(不同意、不合格)的决定(意见)。
服务部门对基础设施的接入是否符合要求提出建议。
各参审部门参加施工图设计文件联合审查的项目类别(性质)、规模、审查的内容(条款)及法律依据应通过行政服务中心网和杭州政务网、杭州建设网向公众公布。
(二)一门受理原则。
建设单位统一向市建委施工图联合审查受理窗口(以下简称受理窗口)递交施工图审查申请及施工图文件(图纸、说明及相应的电子文档)。
精品文档(三)一次告知原则。
第一次审查(以下简称首审)时,各参审部门针对图纸深度及法定审查内容提出的补正要求及修正意见,必须一次性告知。
(四)限时办结原则。
各参审部门的审查意见必须在集中审查的时限内作出,并在作出审查意见次日起2个工作日内将加盖行政单位公章的决定书(审查意见)交市建委。
四、申报条件施工图设计文件联合审查申报要件包括下列内容:1.建筑、结构、水暖电全套施工图及电子文件、相应计算书。
浙江省物价局、浙江省财政厅关于建设工程预(结)算、竣工决算审查等收费标准的通知文章属性•【制定机关】浙江省物价局,浙江省财政厅•【公布日期】2001.08.15•【字号】浙价复[2001]285号、浙财建字[2001]5号•【施行日期】2001.08.15•【效力等级】地方规范性文件•【时效性】失效•【主题分类】财政其他规定正文浙江省物价局、浙江省财政厅关于建设工程预(结)算、竣工决算审查等收费标准的通知(浙价复[2001]285号、浙财建字[2001]5号2001年8月15日)各市、县物价局、财政局,省级有关单位:为进一步规范基本建设管理行为,统一基本建设工程预(结)算、竣工决算审查的收费标准,根据省物价局《关于印发<浙江省建设工程造价咨询服务收费管理办法>的通知》[浙价服(2001)262号]的规定,对我省财政性投资(含参与投资,以下简称“财政性投资”)项目的工程预(结)算、竣工决算审查收费标准等问题通知如下:一、凡依法设立并取得财政审价资格的社会中介机构,从事财政性投资项目的工程预(结)算、竣工决算审查等业务,统一按本通知规定的标准收取有关审查费用。
二、基本建设工程预(结)算、竣工决算审查收费标准:1、建设项目工程预算、招标标底审查收费和工程预算招标标底、报价编制,采取差额定率分档累进计收。
审查费和编制费由委托单位负担。
2、工程竣工结算审查收费由基本费和核减追加费两部分组成。
基本费按照项目送审造价采取差额定率分档累进计算,审查费用由委托单位支付;核减追加费按核减额超过送审造价5%的幅度以外的核减额为基数计算,费用由施工单位支付,施工单位支付部分由建设单位从应付工程价款中扣缴;核增部分由施工单位支付审查费用。
3、建设项目竣工决算审查包括工程竣工结算审查和竣工财务决算审查,其中工程竣工结算审查比照第二条第二款规定的标准执行;竣工财务决算编制、竣工财务决算审查费用分档累进计收。
审查费和编制费由委托单位支付。
浙江省建筑工程预算定额(2010版)——说明及计算规则浙江省建筑工程预算定额(2010版)——说明及工程量计算规则总说明一、《浙江省建筑工程预算定额》(2010版)(以下简称本定额)是根据省建设厅、省发改委、省财政厅《关于组织修订<浙江省建设工程计价依据(2003版)>的通知》(建建发[2009]165号)、国家标准《建设工程工程量清单计价规范》(GB50500-2008)及有关规定,在《全国统一建筑工程基础定额》(GJD-101-95)、《全国统一建筑装饰装修工程消耗量定额》(GYD-901-2002)和《浙江省建筑工程预算定额》(2003版)、《浙江省建筑工程节能预算定额》的基础上,结合本省实际情况编制的。
二、本定额是指导设计概算、施工图预算、投标报价的编制以及工程合同价的约定、竣工结算办理、工程计价纠纷调解处理、工程造价鉴定等的依据。
全部使用国有资金或国有资金投资为主的工程建设项目,编制招标控制价应执行本定额。
三、本定额适用于本省区域内的工业与民用建筑的新建、扩建、改建工程。
不适用于修建和其他专业工程,也不适用于国防、科研等有特殊要求的工程及实行产品出厂价格的各类建筑构配件。
四、本定额是按现行的建筑工程及施工验收规范、质量评定标准和安全操作规程,根据合理的施工组织和正常的施工条件编制的,是本省境内完成规定计量单位建筑分项工程量所需的人工、材料、机械台班消耗量标准,反映本省社会平均消耗量水平。
五、本定额的工作内容扼要地说明了主要工序,次要工序虽未一一列出,定额均已考虑。
六、本定额未包括的项目,可按本省其他相应工程计价定额计算,如任缺项的,应编制地区性补充定额,并按规定履行申报手续。
七、有关定额人工的说明和规定。
1. 本定额的人工消耗量是以现行《全国建筑安装工程统一劳动定额》为基础,并结合本省实际情况编制的,已考虑了各项目施工操作的直接用工、其他用工(材料超运距、工种搭接、安全和质量检查以及临时停水、停电等)及人工幅度差。
浙江省公路工程施工图设计审查要点第一章总则第1条为了加强公路工程勘察设计质量监督与管理,保护国家和人民生命财产安全,维护社会公众利益,根据国务院《建设工程质量管理条例》、建设部《建筑工程施工图设计文件审查暂行办法》、交通部《公路建设市场管理办法》及现行有关法律、法规和行业标准、规范,参考交通部《公路工程勘察设计文件审查管理办法》(征求意见稿),结合本省实际情况及行业特点,制定本施工图设计审查要点。
第2条施工图审查分为政策性审查和技术性审查,政策性审查由交通行政主管部门负责,本审查要点主要涉及技术性审查部分。
第3条技术性审查的主要包括以下内容:1、主要技术标准与建设规模是否符合初步设计批复要求;2、设计文件深度及内容是否符合编制办法规定;3、设计文件是否执行了《工程建设标准强制性条文》的规定;4、设计方案是否符合安全的原则,并正确处理好安全与耐久、环保、经济、实用、美观、节约资源等的关系;5、工程地质勘察报告是否达到《公路工程地质勘察规范》要求,能否满足设计要求;6、是否损害公众利益;7、交通主管部门要求审查的其他内容。
第4条提交施工图审查必须符合以下条件:1、政府有关部门的对初步设计的批准文件及附件;2、审查合格的工程勘察报告;3、全套施工图(含计算书并注明计算软件的名称及版本);4、审查需要提供的其它资料(如行洪分析报告、通航论证等)。
第5条审查要本着科学、客观、公正的态度,结合项目的实际提出明确的结论。
技术复核要采用与设计不同的软件计算,优化建议要提出明确的方案和量化指标,在安全、可靠、经济、合理的前提下,有利于设计优化完善。
第6条高速公路项目的咨询报告及专家审查意见按设计文件内容分章节编写,包括项目概况、总体评价、总说明书、总体设计、路线、路基路面及排水、桥梁涵洞、隧道、交通工程及沿线设施、环境保护、其他工程、筑路材料、施工组织及基础资料等。
其他等级公路项目参照编写。
第7条施工图审查的重点是结构设计的安全性、法规符合性、实施可操作性及经济合理性。
关于贯彻落实“最多跑一次”改革决策部署全面推进施工图联合审查工作方案根据浙江省人民政府《加快推进“最多跑一次”改革实施方案》(浙政发…2017‟6号)及省建设厅等8部门联合下发的《关于贯彻落实“最多跑一次”改革决策部署全面推进施工图联合审查的实施意见》(浙建…2017‟6号),为全面推进房屋建筑和市政基础设施及消防、人防工程施工图设计文件联合审查,方便群众和企业办事,充分发挥施工图审查的把关作用,特制定本实施方案:一、总体要求(一)指导思想。
认真贯彻以人民为中心的发展思想,树立群众和企业办理施工图审查事项“最多跑一次”的理念,按照“统一标准、集中服务、结果互认、依法监管”的思路,依托“互联网+图审”,大力整合建设、人防和消防等相关部门施工图审查环节,切实健全事中事后监管机制,进一步提升施工图审查服务效率并落实勘察设计质量把关功能,深化行政审批制度改革。
(二)工作目标。
全面推行以政府购买服务的方式实施施工图审查,全面建立一个机构集中服务、各部门依据职权分工监管的施工图审查管理体制,全面实现基于全省政务云施工图电子图审平台的网上办理和技术服务,全面提升施工图审查效率和审查质量。
基本实现群众和企业办理施工图审查事项“最多跑一次是原则、跑多次是例外”的要求,切实增强群众和企业的获得感。
(三)基本原则。
质量第一原则。
推进施工图联合审查和网上服务,必须始终把保障工程质量安全放在首位,充分发挥施工图审查的把关作用,防止建设单位等各方建设主体因利益驱动降低工程建设标准,确保人民群众生命财产安全。
公开择优原则。
要按照“公开、公平、公正”的原则,择优确定施工图审查服务定点供应商,形成公平竞争、费用合理的激励机制。
依法监管原则。
施工图审查是国家法定的基本建设程序,各相关部门要各司其职,依法履行专业监管职责,确保实行联合审查和网上办理后审查质量不断提升。
二、主要内容(一)施工图联合审查的方式。
施工图联合审查是指整合建设、气象、人防、消防等审查环节和审查机构功能,实行一个机构集中对外服务,统一审查,分别出具审查报告,并承担技术审查责任的审查方式。
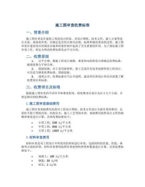
施工图审查收费标准一、背景介绍施工图审查是在建筑工程的设计阶段,对设计图纸、技术文件、施工方案等进行全面、系统的审查,以确定是否符合相关法规、标准和规范要求的过程。
施工图审查在建设项目的规范实施和质量控制中起到了至关重要的作用。
为了规范施工图审查工作,制定合理的收费标准是必不可少的。
二、收费原则1.公平合理:根据工程设计规模、难度和风险程度合理确定收费标准,确保收费公平和合理。
2.鼓励创新:对于采用新材料、新工艺或具有技术创新性的工程设计,可以适当降低收费标准,鼓励创新。
3.透明公开:收费标准应当公开透明,建设单位和设计单位应清楚了解收费项目和标准。
三、收费项目及标准根据施工图审查的不同环节和难度程度,将收费项目划分为以下几个方面,并制定相应的收费标准:1. 施工图审查基础费用施工图审查基础费用是指对工程设计图纸、技术文件进行全面审查的费用,包括但不限于图纸内容、结构安全、施工工艺等的审查。
基础费用按照设计文件的规模和难度进行计算,具体收费标准如下:•小型工程:500元/平方米•中型工程:800元/平方米•大型工程:1000元/平方米2. 材料审查费用材料审查是对工程设计中所使用的材料进行审查,包括材料的质量、性能、规格等方面的审核。
材料审查费用按照审查的材料种类和数量进行计算,具体收费标准如下:•混凝土:100元/立方米•钢筋:50元/吨•砖瓦:2元/块3. 技术方案审查费用技术方案审查是对施工图设计中的施工方法和工艺进行审核,确定其合理性和可行性。
技术方案审查费用按照方案的复杂程度和创新性进行计算,具体收费标准如下:•普通方案:2000元/个•创新方案:5000元/个4. 现场踏勘费用现场踏勘是指工程设计单位对工程建设现场进行实地勘查和调研,了解实际情况,并根据实际情况进行设计调整和方案确认的过程。
现场踏勘费用按照踏勘地点的距离和工程规模进行计算,具体收费标准如下:•距离小于10公里:500元/次•距离10公里以上:1000元/次5. 重大风险审查费用重大风险审查是对工程设计中的特殊风险进行全面、深入的分析和评估,确定其是否可以控制和接受的过程。
浙江省工程总承包计价规则
一、项目评审:工程总承包项目在立项阶段需要进行评审,包括项目
的可行性研究报告、投资方案、工程设计文件等。
根据这些评审文件,确
定工程总承包的合理范围和责任。
二、计价依据:工程总承包计价的依据主要包括工程投资估算、工程
设计文件、工程变更、工程结算等。
其中,工程投资估算是计价的基础,
包括工程量、工程项目和价格等。
三、计价方法:浙江省工程总承包计价可采用定额法、确定法和分项
指标法等。
其中,定额法是指根据工程量和定额进行计价;确定法是指根
据工程造价定额和实地勘察确定工程总造价;分项指标法是根据工程分部
分项工程造价指标和工程量进行计算。
四、计价程序:工程总承包计价程序包括开工前计价、工程进展计价、完工计价和结算计价。
依据工程进展情况,及时调整计价和控制目标。
五、计价控制:为保证工程总承包项目的计价合理性,需对工程施工
过程中的各种情况进行控制,包括人工费用、材料费用、机械费用、施工
组织费用等。
六、计价目录:浙江省工程总承包计价目录是对各种工程项目的工程
量和价格进行规定的目录。
其中包括建筑工程、道路工程、桥梁工程、电
力工程、水利工程等各类工程项目的计价标准。
总体而言,浙江省工程总承包计价规则是一套科学合理的计价体系,
对于实现工程总承包项目的合理计价、精确控制和有效管理起到了重要的
作用。
同时,该规则也为相关企业和监管部门提供了一个准确的计价依据
和准则,从而提高了工程总承包项目的质量和效益。
浙江省建筑工程施工图设计文件审查技术指南2016年7月前言为规范建筑工程施工图设计文件审查工作,提高审查效率,确保审查质量,浙江省住房和城乡建设厅委托浙江省建筑设计研究院等单位编制本技术指南。
本指南主要内容包括:1.总则;2.基本规定;3.政策性审查;4.岩土工程勘察文件审查;5.主体工程施工图设计文件审查;6.专项工程施工图设计文件审查;7.既有建筑加固、加层、改造工程施工图设计文件审查;8.设计变更审查。
本指南的具体解释工作由浙江省建筑设计研究院负责。
在执行过程中,请各单位结合工程实践,深入研究,不断总结经验,并将意见和建议寄交:浙江省建筑设计研究院《浙江省建筑工程施工图设计文件审查技术指南》编制组(地址:杭州市安吉路18号,邮编310006,E-mail:yxl85050009@)。
本指南主编单位:浙江省建筑设计研究院本指南参编单位:宁波市设联施工图设计审查有限公司温州建苑施工图审查咨询有限公司杭州浙大精创建设工程咨询有限公司杭州五星建筑工程咨询有限公司杭州城建施工图咨询有限公司台州市建设工程设计审查中心本指南主要起草人:杨学林周家伟曹季国虞慧忠陈传水张小玲祝东红毛冰周平槐本指南主要审查人:益德清赵宇宏景政治许国平庄新南赖庆林杨彤目次1 总则 (1)2 基本规定 (2)2.1 一般规定 (2)2.2 审查内容 (2)2.3 审查依据 (3)2.4 审查流程及工作时限 (3)2.5 审查成果及图纸盖章 (4)3 政策性审查 (6)4 岩土工程勘察文件审查 (7)4.1 一般规定 (7)4.2 送审资料 (7)4.3 审查内容 (7)4.4 审查成果 (8)5 主体工程施工图设计文件审查 (14)5.1 一般规定 (14)5.2 送审资料 (14)5.3 建筑专业施工图审查主要内容 (14)5.4 结构专业施工图审查主要内容 (17)5.5 给排水专业施工图审查主要内容 (20)5.6 电气专业施工图审查主要内容 (20)5.7 暖通专业施工图审查主要内容 (22)5.8 审查成果 (23)6 专项工程施工图设计文件审查 (36)6.1 一般规定 (36)6.2 幕墙等外立面装饰专项工程 (36)6.3 室内装饰专项工程 (37)6.4 智能化专项工程 (38)6.5 附属钢结构工程(不含主体钢结构) (39)6.6 其他专项工程 (40)6.7 审查成果 (41)7 既有建筑加固、加层、改造工程施工图设计文件审查 (48)7.1 一般规定 (48)7.2 送审资料 (48)7.3 审查内容 (49)7.4 审查成果 (49)8 设计变更审查 (53)8.1 一般规定 (53)8.2 送审资料 (53)8.3 审查内容 (54)8.4 审查成果 (55)本指南用词说明 (63)规范性文件引用名录 (64)条文说明 (65)1 总则1.0.1为指导和规范建筑工程施工图设计文件审查工作,提高审查效率,确保审查质量,保障公共安全,根据相关法律、法规和规定,制定本技术指南。
浙江省建筑工程施工图设计文件审查技术指南2016年7月前言为规范建筑工程施工图设计文件审查工作,提高审查效率,确保审查质量,浙江省住房和城乡建设厅委托浙江省建筑设计研究院等单位编制本技术指南。
本指南主要内容包括:1.总则;2.基本规定;3.政策性审查;4.岩土工程勘察文件审查;5.主体工程施工图设计文件审查;6.专项工程施工图设计文件审查;7.既有建筑加固、加层、改造工程施工图设计文件审查;8.设计变更审查。
本指南的具体解释工作由浙江省建筑设计研究院负责。
在执行过程中,请各单位结合工程实践,深入研究,不断总结经验,并将意见和建议寄交:浙江省建筑设计研究院《浙江省建筑工程施工图设计文件审查技术指南》编制组(地址:杭州市安吉路18号,邮编310006,E-mail:yxl85050009@)。
本指南主编单位:浙江省建筑设计研究院本指南参编单位:宁波市设联施工图设计审查有限公司温州建苑施工图审查咨询有限公司杭州浙大精创建设工程咨询有限公司杭州五星建筑工程咨询有限公司杭州城建施工图咨询有限公司台州市建设工程设计审查中心本指南主要起草人:杨学林周家伟曹季国虞慧忠陈传水张小玲祝东红毛冰周平槐本指南主要审查人:益德清赵宇宏景政治许国平庄新南赖庆林杨彤目次1 总则 (1)2 基本规定 (2)2.1 一般规定 (2)2.2 审查内容 (2)2.3 审查依据 (3)2.4 审查流程及工作时限 (3)2.5 审查成果及图纸盖章 (4)3 政策性审查 (6)4 岩土工程勘察文件审查 (7)4.1 一般规定 (7)4.2 送审资料 (7)4.3 审查内容 (7)4.4 审查成果 (8)5 主体工程施工图设计文件审查 (14)5.1 一般规定 (14)5.2 送审资料 (14)5.3 建筑专业施工图审查主要内容 (14)5.4 结构专业施工图审查主要内容 (17)5.5 给排水专业施工图审查主要内容 (20)5.6 电气专业施工图审查主要内容 (20)5.7 暖通专业施工图审查主要内容 (22)5.8 审查成果 (23)6 专项工程施工图设计文件审查 (36)6.1 一般规定 (36)6.2 幕墙等外立面装饰专项工程 (36)6.3 室内装饰专项工程 (37)6.4 智能化专项工程 (38)6.5 附属钢结构工程(不含主体钢结构) (39)6.6 其他专项工程 (40)6.7 审查成果 (41)7 既有建筑加固、加层、改造工程施工图设计文件审查 (48)7.1 一般规定 (48)7.2 送审资料 (48)7.3 审查内容 (49)7.4 审查成果 (49)8 设计变更审查 (53)8.1 一般规定 (53)8.2 送审资料 (53)8.3 审查内容 (54)8.4 审查成果 (55)本指南用词说明 (63)规范性文件引用名录 (64)条文说明 (65)1 总则1.0.1为指导和规范建筑工程施工图设计文件审查工作,提高审查效率,确保审查质量,保障公共安全,根据相关法律、法规和规定,制定本技术指南。
浙江省建筑工程施工图设计文件审查技术指南2016年7月前言为规范建筑工程施工图设计文件审查工作,提高审查效率,确保审查质量,浙江省住房和城乡建设厅委托浙江省建筑设计研究院等单位编制本技术指南。
本指南主要内容包括:1.总则;2.基本规定;3.政策性审查;4.岩土工程勘察文件审查;5.主体工程施工图设计文件审查;6.专项工程施工图设计文件审查;7.既有建筑加固、加层、改造工程施工图设计文件审查;8.设计变更审查。
本指南的具体解释工作由浙江省建筑设计研究院负责。
在执行过程中,请各单位结合工程实践,深入研究,不断总结经验,并将意见和建议寄交:浙江省建筑设计研究院《浙江省建筑工程施工图设计文件审查技术指南》编制组(地址:杭州市安吉路18号,邮编310006,E-mail:yxl85050009@)。
本指南主编单位:浙江省建筑设计研究院本指南参编单位:宁波市设联施工图设计审查有限公司温州建苑施工图审查咨询有限公司杭州浙大精创建设工程咨询有限公司杭州五星建筑工程咨询有限公司杭州城建施工图咨询有限公司台州市建设工程设计审查中心本指南主要起草人:杨学林周家伟曹季国虞慧忠陈传水张小玲祝东红毛冰周平槐本指南主要审查人:益德清赵宇宏景政治许国平庄新南赖庆林杨彤目次1 总则 (1)2 基本规定 (2)2.1 一般规定 (2)2.2 审查内容 (2)2.3 审查依据 (3)2.4 审查流程及工作时限 (3)2.5 审查成果及图纸盖章 (4)3 政策性审查 (6)4 岩土工程勘察文件审查 (7)4.1 一般规定 (7)4.2 送审资料 (7)4.3 审查内容 (7)4.4 审查成果 (8)5 主体工程施工图设计文件审查 (14)5.1 一般规定 (14)5.2 送审资料 (14)5.3 建筑专业施工图审查主要内容 (14)5.4 结构专业施工图审查主要内容 (17)5.5 给排水专业施工图审查主要内容 (20)5.6 电气专业施工图审查主要内容 (20)5.7 暖通专业施工图审查主要内容 (22)5.8 审查成果 (23)6 专项工程施工图设计文件审查 (36)6.1 一般规定 (36)6.2 幕墙等外立面装饰专项工程 (36)6.3 室内装饰专项工程 (37)6.4 智能化专项工程 (38)6.5 附属钢结构工程(不含主体钢结构) (39)6.6 其他专项工程 (40)6.7 审查成果 (41)7 既有建筑加固、加层、改造工程施工图设计文件审查 (48)7.1 一般规定 (48)7.2 送审资料 (48)7.3 审查内容 (49)7.4 审查成果 (49)8 设计变更审查 (53)8.1 一般规定 (53)8.2 送审资料 (53)8.3 审查内容 (54)8.4 审查成果 (55)本指南用词说明 (63)规范性文件引用名录 (64)条文说明 (65)1 总则1.0.1为指导和规范建筑工程施工图设计文件审查工作,提高审查效率,确保审查质量,保障公共安全,根据相关法律、法规和规定,制定本技术指南。
目录第一章总则 (1)第二章总体评价 (2)第三章总说明书 (3)第四章总体设计 (3)第五章路线 (3)第六章路基、路面及排水 (4)第七章桥梁、涵洞 (6)第八章隧道 (7)第九章路线交叉 (8)第十章交通工程及沿线设施 (9)第十一章其他工程 (11)第十二章基础资料 (12)浙江省公路工程施工图设计审查要点(讨论稿)第一章总则第1条为了加强公路工程勘察设计质量监督与管理,保护国家和人民生命财产安全,维护社会公众利益,根据国务院《建设工程质量管理条例》、建设部《建筑工程施工图设计文件审查暂行办法》、交通部《公路建设市场管理办法》及现行有关法律、法规和行业标准、规范,参考交通部《公路工程勘察设计文件审查管理办法》(征求意见稿),结合本省实际情况及行业特点,制定本施工图设计审查要点。
第2条施工图审查分为政策性审查和技术性审查,政策性审查由交通行政主管部门负责,本审查要点主要涉及技术性审查部分.第3条技术性审查的主要包括以下内容:1、主要技术标准与建设规模是否符合初步设计批复要求;2、设计文件深度及内容是否符合编制办法规定;3、设计文件是否执行了《工程建设标准强制性条文》的规定;4、设计方案是否符合安全的原则,并正确处理好安全与耐久、环保、经济、实用、美观、节约资源等的关系;5、工程地质勘察报告是否达到《公路工程地质勘察规范》要求,能否满足设计要求;6、是否损害公众利益;7、交通主管部门要求审查的其他内容。
第4条提交施工图审查必须符合以下条件:1、政府有关部门的对初步设计的批准文件及附件;2、审查合格的工程勘察报告;3、全套施工图(含计算书并注明计算软件的名称及版本);4、审查需要提供的其它资料(如行洪分析报告、通航论证等)。
第5条审查要本着科学、客观、公正的态度,结合项目的实际提出明确的结论.技术复核要采用与设计不同的软件计算,优化建议要提出明确的方案和量化指标,在安全、可靠、经济、合理的前提下,有利于设计优化完善。
浙建〔2017〕6号文件的附件
附件
浙江省施工图联合审查结算标准
一、房屋建筑工程
备注:上述结算标准含防雷审查。
二、消防审查
备注:二次装饰装修工程,石油化工等危化品企业的建设工程项目结算标准按市政工程结算标准执行。
三、人防审查
备注:按送审人防建筑面积进行结算。
四、市政工程
说明:1.工程概(预)算额指委托审查项目的建筑安装工程造价,结算按项目工程概(预)算额差额定率分档累进计收。
2.单独设计并单独委托的幕墙工程、室内装修工程、室外环境
和景观工程、智能化、基坑支护工程等项目结算标准按市政
工程结算标准执行。
11。