高二历史梭伦改革与商鞅变法
- 格式:pdf
- 大小:973.85 KB
- 文档页数:8
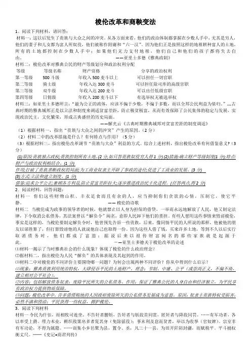
梭伦改革和商鞅变法1、阅读下列材料,请回答:材料一:这以后发生了贵族与大众之间的冲突。
从各方面来看,他们的政治体制都掌握在少数人手中,尤其是穷人,他们的妻子和儿女都为富人所奴役,他们被称作附庸和“六一汉”。
因为他们正是按照这样的地租耕种富人的土地。
所有的土地都控制在少数人手中;如果他们无力支付地租,他们自己和他们的孩子都将失去自由。
——亚里士多德《雅典政制》材料二:梭伦改革对雅典公民的财产等级划分和政治权利分配等级等级名称财产资格分享的政治权利第一等级 500斗级年收入500麦斗以上可以担任一切官职第二等级骑士级年收入达300麦斗可以担任除司库的高级官职第三等级双牛级年收入达200麦斗可以出任低级官职第四等级日佣级年收入200麦斗以下有选举权无被选举权材料三:如亚里士多德所言:“最为公正的政体,应该不偏于少数,不偏于多数,而以全邦公民利益为依归。
”……古典时期的雅典城邦正是以立法和制度来调适贫富差距,防止极贫极富,从而有效保障了公民集体的稳定与发展,实现政治民主,文化繁荣,形成古典盛世的历史局面。
——解光云《古典时期雅典城邦对贫富差距的制度调适》(1)根据材料一,指出“贵族与大众之间的冲突”产生的原因。
(2分)(2)材料二中的改革措施是什么?有何特点与作用?(5分)(3)根据材料三,指出梭伦改革调节“贵族与大众”利益的方式。
综合上述材料,指出梭伦改革有何借鉴意义?(3分)(1)原因:贵族独占政权;贵族控制所有土地。
(2分,如只答贵族奴役穷人得1分) (2)措施:确立财产等级制度(1分);特点:财产与政治权利相结合。
(1分)作用;打破了贵族垄断政权的局面;为工商业奴隶主开辟了参政的途径;促进了工商业的发展。
(3分)(3)方式:立法和建立制度。
(1分)借鉴:追求公平公正;兼顾各方利益,防止贫富差距拉大;逐步推进政治民主化进程。
(任答两点,得2分)2.阅读材料,回答问题:材料一你们这些财物山积、丰衣足食而且有余的人,应当抑制你们贪欲的心情,压制它,使它平静。
梭伦改革与商鞅变法比较导语:商鞅原是卫国人,是法家代表人物。
商鞅自魏国入秦,提出了废井田、重农桑、奖军功、实行统一度量和建立县制等一整套变法求新的发展策略,深得秦孝公的信任。
于是,秦孝公便任他为左庶长,在公元前356年和公元前350年,先后两次实行以'废井田、开阡陌,实行县制,奖励耕织和战斗,实行连坐之法'为主要内容的变法。
经过商鞅变法,秦国的经济得到发展,军队战斗力不断加强,发展成为战国后期最富强的集权国家。
梭伦生于雅典,是古希腊时期雅典城邦著名的改革家、政治家,是古希腊七贤之一。
公元前594年,梭伦以威望和功绩当选为雅典城邦的'执政兼仲裁'('首席执政官'),开始进行具有宪政意义的一系列经济、政治和社会改革。
梭伦改革,一方面为雅典民主政治奠定了社会基础,另一方面完善了国家制度,促进了雅典社会生活多元化格局的形成,创立了适合民主制发展的社会管理机制,为普通公民参与国家政治活动提供了制度保证。
商鞅和梭伦进行的改革在古代东西方历史上交相辉映,分别推动了当时秦国和雅典的发展,是古代中西方历史转折点的两大事件。
对比分析商鞅变法和梭伦改革,有助于探讨历史发展的规律,特别是改革得以成功的原因。
本文从商鞅变法和梭伦改革的背景、措施、影响、历史条件等方面的不同进行分析,从中西方古代两次重要的变革中寻找启示。
一、梭伦改革与商鞅变法的时代背景社会发展规律告诉我们,任何改革都是生产关系不适应生产力发展的结果,商鞅与梭伦的改革同样也不例外。
仔细分析一下商鞅与梭伦改革前的社会背景可以发现,秦国与雅典存在生产关系不适应生产力发展社会矛盾非常尖锐的严重问题。
秦国处在奴隶社会的末期,但当时已出现了先进的生产工具铁器和牛耕,生产力得到了发展,农业、手工业商业水平明显提高。
生产方式逐渐由奴隶共耕制向一家一户为单位的个体方向发展,剥削方式逐渐由劳役地租向实物地租方向发展。
但是,旧有的'溥天之下,莫非王土'的土地国有制及'方里而井,井九百亩,其中为公田,八家皆私百亩,同养公田,公事毕,然后敢治私事'(《孟子·滕文公上》)和'雨我公田,遂及我私'(《诗·小雅·大田》)的奴隶主占有、奴隶共耕的井田制和劳役地租剥削方式越来越阻碍生产力的发展了。
选修一梭伦改革与商鞅变法比较1.时代背景前者(雅典奴隶制时代)后者(中国处于向封建社会转化时代)2.目的前者:缓和贵族与平民之间的矛盾,挽救贵族统治的严重危机。
后者:顺应社会大变革形势,实现富国强兵。
3.特点前者:折中(中庸)、公平、兼顾多个阶层的利益,手段温和;后者:讲求诚信,取信于民,雷厉风行,不畏权贵,严刑峻法。
4.性质:前者:奴隶主主阶级为巩固自身统治进行的改革后者:新兴地主阶级推行的封建化改革。
5.对奴隶主贵族态度:前者:限制奴隶主贵族特权;后者:废除奴隶主贵族特权,严厉打击奴隶主贵族。
6.影响:前者:为雅典民主政治奠定了社会基础;促进了工商业的发展,奴隶制经济繁荣发展;推动了思想文化的繁荣。
后者:有利于封建君主专制中央集权制度的形成;重农抑商,打击了奴隶制经济,促进了封建农业经济的发展;文化专制主义产生负面影响。
比较明治维新和俄国农奴制改革相同:1.时代相同:都处在19世纪中叶工业革命时代,资本主义成为历史发展的潮流,本国落后的封建统治阻碍资本主义的进一步发展。
2.目的相同:都是为了维护自身统治。
3.性质相同:都是自上而下的资本主义性质的改革。
4.结果相同:都走上了资本主义发展的道路;改革都不彻底,保留了大量的封建残余。
不同:1.直接原因:俄国:对外战争的失败加剧了农奴制的统治危机。
日本:民族危机加剧了社会矛盾,导致幕府统治被推翻。
2.目的:俄国:维护农奴主阶级的利益。
日本:摆脱民族危机,发展资本主义。
3.领导力量:俄国是以沙皇为代表的封建农奴主阶级;日本是以倒幕派为核心的改革派。
4.内容:俄国主要是废除农奴制;日本包括政治、经济、军事、文化等多方面内容。
如政治上日本形式上建立君主立宪政体,俄国仍是沙皇专制。
5.影响:俄国:资本主义发展相对缓慢日本:影响广泛而且深刻,摆脱了民族危机,成为亚洲强国。
明治维新和戊戌变法比较相同点:1.历史背景:19世纪中后期,中日两国都面临严重的统治危机。
梭伦改⾰和商鞅变法的异同
相同点:都促进了社会经济的发展,使国⼒强⼤,实现了富国强兵的⽬标。
商鞅和梭伦削弱了贵族专权的局⾯,打压了贵族的统治,解放了落后的社会⽣产⼒;不同点:社会形态改⾰不同,改⾰的⽅法特点不同,对⼯商业的政策不同有所不同。
异:
⽬的:梭伦改⾰旨在缓和⽭盾,稳定城邦秩序;商鞅变法旨在富国强兵。
内容:梭伦改⾰⿎励⼯商业发展,吸引公民参与国家管理;商鞅变法重农抑商,加强对⼈民严格控制。
特点:梭伦厉⾏“法治”是为民主政治的需要;商鞅变法是为君主专制的需要。
影响:梭伦改⾰使雅典⾛上民主政治的轨道;商鞅变法使秦国⾛上了中央集权的道路。
性质:梭伦改⾰是奴⾪主阶级性质的改⾰;商鞅变法是地主阶级封建化的改⾰运动。
共同的政治⽬标:
1、维护统治阶级的利益,使得社会趋于稳定。
2、促进经济发展,使得国⼒⼤增。
3、使得国家或者城邦在战争中处于优势地位,甚⾄可以进⾏兼并或者称霸。
梭伦改⾰与商鞅变法所在国度不同,具体措施不同,地理位置不同,历史时期不同,⽂化环境不同,但是基本的⽬的是⼀样的,⼀⾔以蔽之,就是通过⾃上⽽下的改⾰来缓和社会⽭盾,维护统治阶级利益,避免⾃下⽽上的⾰命。
商鞅变法与梭伦改革的异同
1.相同
(1)两次改革都有着富国强兵的目的。
(2)两次改革都涉及了对权贵利益的限制。
商鞅变法主张废除世卿世禄制度;梭伦改革主张按财产多寡划分等级,打击了旧贵族的特权。
(3)都促进了社会经济的发展,使国力强盛。
2.不同
(1)两者所处的时代背景不同。
梭伦改革处于奴隶制度的上升时期,其改革加强了奴隶主贵族的统治;商鞅变法处于奴隶制崩溃、封建制确立时期,改革废除了奴隶主贵族的特权,确立起封建制度。
(2)两者的性质不同。
梭伦改革是一次奴隶主阶级缓和社会矛盾的变革;商鞅变法是一场新兴地主阶级为发展封建经济而进行的除旧布新的社会改革。
(3)两次改革的特点不同。
梭伦改革平衡各阶级、阶层利益,有着调和、折中的特点;商鞅变法坚决打击奴隶主旧贵族势力,改革较为彻底,是一次促使奴隶制向封建制转型的改革。
(4)两次改革的结果与影响不同。
梭伦改革不但没有缓和社会矛盾,反而激起了旧贵族的强烈反对,但却为雅典走上民主政治道路奠定了基础;商鞅变法成功了,确立了中央集权的封建专制制度,为秦国灭掉东方六国,实现统一奠定了基础。