主通风司机考试题
- 格式:doc
- 大小:43.50 KB
- 文档页数:5
煤矿主扇司机考试大题三、简答题1、《国务院关于预防煤矿生产安全事故的特别规定》(国务院第446号令)规定关闭煤矿应当达到的要求是什么?2、《安全生产法》规定从业人员在发现危及人身安全的紧急情况时,如何处理?3、什么叫通风机的性能曲线?4、什么叫通风机的工况点?5、什么叫通风机的流量-风压曲线?6、什么叫通风机的流量-功率曲线?7、什么叫通风机的流量-效率曲线?8、什么叫通风网络性能曲线?9、反风的目的是什么?10、11、2K60-1NO24风机型号的含义是什么?12、水银柱和水柱的换算关系是什么?13、什么叫反风?14、矿井通风机的性能参数有哪些?15、矿井通风设备包括哪些?16、什么是轴流式通风机的反转反风?17、主通风机怎样测定风压?18、什么是矿井通风能力?19、在装有通风机的井口漏风率是如何规定的?20、主要扇风机因检修需停机时应如何处理?21、离心式通风机启动前应如何控制风道内的闸门?22、通风机组运行中振动类型有哪些?23、轴流式通风机的轴承发热的原因有哪些?24、JSQ-147-4型电动机的型号表示什么含义?25、什么是中央并列式通风系统?26、矿井通风机可分为哪两大类型?27、扩散器有什么作用?28、什么是对角式通风系统?29、轴流式通风机启动前应如何控制风道内的闸门?30、主扇风机房主要的规章制度是什么?参考答案1、关闭煤矿应当达到下列要求:1、吊销相关证照;2、停止供应并处理火工用品;3、停止供电,拆除矿井生产设备、供电、通信线路;4、封闭、填实矿井井筒,平整井口场地,恢复地貌;5、妥善遣散从业人员。
2、从业人员发现直接危及人身安全的紧急情况时,有权停止作业或者在采取可能的应急措施后撤离作业场所。
生产经营单位不得因从业人员在前款紧急情况下停止作业或者采取紧急撤离措施而降低其工资、福利等待遇或者解除与其订立的劳动合同。
3、通风机在额定转速、最高效率下运转时,通过实验绘制出反映流量、风压、轴功率和效率等性能参数之间变化规律的关系曲线。
8、通风机司机班中巡回检查的时间一般为一小时一次。
检查的主要内容有:各转动部位应无异响和异常震动;轴承温度不得超限;电动机温度不得超过规定要求;各仪表指示正常;电机电流不超过额定值;电压应符合电机正常运转要求。
二、问答题:每题10 分,共计70 分1、交接班应交接哪些内容?答:1)、交接班人员必须认真向接班人员介绍当班设备运转情况,要做到交班清楚,接班明白,尤其对设备故障和隐患必须交接详细,必要时要分清责任。
2)、必须在现场按时交接班,交接人员要认真填写运转日志和交接班记录本,双方要签字,并定期交设备点检员。
3)、交接班不认真,接班后发生问题均由当班负责。
4)、交班不符合交接班制度时,接班人员可拒绝接班。
2、叙述从1#主扇倒到2#主扇的操作步骤。
答:接到调度室倒台命令,检查2#主扇风机各部件完好可靠,盘车无卡阻时。
检查2#主扇风机风门处于关闭状态,操作2#主扇启动设备,缓慢打开通往井下的2#风门,完成2#风机启动。
待2#风机正常运行后,检查各仪表、负压指示正常时,将1#主扇风机的断电停机,1#风机电机停转后,关闭1#风门,报告矿调度室。
3、主要通风机的正常停机操作步骤?答:(1)接到主管上级的停机命令,(2)断电停机,(3)根据停机命令决定是否开动备用通风机,如需开动备用风机,则按正常操作要求进行,(4)不开备用风机时,应打开井口防爆门和有关风门,以充分利用自然风。
4、叙述主扇反风的操作步骤。
答:接到调度室反风命令时,保持通风机正常运转,扇风机司机迅速用地锁紧固防爆门反风压紧装置,打开反风进风门,关闭垂直调节闸门至最底部,打开运转风机反风门,改变风流方向,将风机扩散器出风口用风筒布护严护紧,检查各仪表、负压指示正常时,报告矿调度室。
5、主通风机司机日常维护内容有哪些?答:1)、轴承润滑,滑动轴承应按规定要求定期换油,日常运行中要及时加油,保持所需油位。
滚动轴承应用规定的油脂润滑。
2)、备用通风机必须保持完好状态。
煤矿主要通风机司机试题及答案多选题:1、形成矿井外因火灾的原因有()。
A、存在明火 B、违章放炮 C、电火花 D、机械摩擦 ABCD2、下列哪些火源能引起瓦斯爆炸()。
A、放炮火焰 B、电器火花 C、井下焊接产生的火焰 D、防爆照明灯 ABC3、下列措施中,属于防止灾害扩大的有()。
A、分区通风B、隔爆水棚 C、隔爆岩粉棚 D、撒布岩粉 ABCD4、下列()项可影响尘肺病的发生。
A、粉尘成分 B、粉尘浓度 C、接触矿尘时间 D、身体强弱 ABCD5、独头巷道停风的安全措施有()。
A、风电闭锁装置立即切断局部通风机供风巷道的一切电气设备的电源 B、人员撤至全风压通风的进风流中 C、独头巷道口设置栅栏,井悬挂明显警标牌,严禁人员入内 D、停风的独头巷道,每班在栅栏处至少检查1次瓦斯。
如发现栅栏内侧1m处瓦斯浓度超过3%应采用木板密闭予以封闭ABCD6、掘进工作面瓦斯积聚的原因可能有()。
A、风筒漏风 B、局部通风机能力不足 C、串联通风 D、工作面粉尘浓度大 ABC7、下列选项中,瓦斯爆炸产生的有害因素主要有()。
A、高温 B、冲击波 C、高压 D、有毒有害气体 ABCD8、处理采煤工作面回风隅角瓦斯积聚的方法有()。
A、挂风障引流 B、尾巷排放瓦斯法 C、风筒导风法 D、移动泵站抽放法等 ABCD9、通常按矿井防尘措施的具体功能,将综合防尘技术分为()。
A、减尘措施 B、降尘措施 C、通风除尘 D、个体防护ABCD 10、排放瓦斯过程中,必须采取的措施有()。
A、局部通风机不循环风 B、切断回风系统内的电源 C、撤出回风系统内的人员 D、排出的瓦斯与全风压风流混合处的瓦斯和二氧化碳浓度不超过15% ABCD11、判断井下是否有煤尘参与爆炸,可根据下列哪一现象()。
A、煤尘挥发分减少 B、形成粘焦 C、巷道破损 D、人员伤亡情况 AB12、下列选项中哪些可能引起采煤工作面瓦斯积聚()。
主通风机考试题及答案一、单项选择题(每题2分,共20分)1. 主通风机的主要作用是什么?A. 提供照明B. 通风换气C. 调节温度D. 净化空气答案:B2. 以下哪项不是主通风机的基本组成部分?A. 电机B. 叶轮C. 风机壳体D. 照明系统答案:D3. 主通风机的风量调节通常通过什么方式实现?A. 改变电机转速B. 改变叶轮角度C. 更换风机型号D. 增加风机数量答案:A4. 通风机的效率与哪些因素有关?A. 叶轮形状B. 电机功率C. 风管长度D. 所有以上选项5. 主通风机的启动方式通常有哪几种?A. 直接启动B. 星-三角启动C. 自耦变压器启动D. 所有以上选项答案:D6. 主通风机的维护中,以下哪项不是必要的?A. 定期检查电机B. 定期更换润滑油C. 定期清洗叶轮D. 定期更换风机答案:D7. 通风机的噪声控制通常采取哪些措施?A. 增加隔音材料B. 使用低噪声风机C. 增加消声器D. 所有以上选项答案:D8. 主通风机的风压与哪些因素有关?A. 叶轮直径B. 叶轮转速C. 风管直径D. 所有以上选项答案:D9. 通风机的功率消耗与哪些因素有关?B. 风压C. 风机效率D. 所有以上选项答案:D10. 主通风机在煤矿中的应用主要解决了什么问题?A. 通风不畅B. 温度过高C. 有害气体积聚D. 所有以上选项答案:D二、多项选择题(每题3分,共15分)1. 主通风机在工业应用中的作用包括哪些?A. 提供新鲜空气B. 排除有害气体C. 调节室内温度D. 降低噪音答案:A, B2. 主通风机的性能参数通常包括哪些?A. 风量B. 风压C. 功率D. 效率答案:A, B, C, D3. 影响主通风机效率的因素有哪些?A. 叶轮设计B. 电机效率C. 风管阻力D. 环境温度答案:A, B, C4. 主通风机的常见故障有哪些?A. 电机过热B. 叶轮不平衡C. 轴承损坏D. 风管堵塞答案:A, B, C, D5. 主通风机的节能措施包括哪些?A. 优化叶轮设计B. 使用变频调速C. 定期维护保养D. 增加风机数量答案:A, B, C三、判断题(每题1分,共10分)1. 主通风机在运行过程中不需要定期维护。
煤矿主通风机司机考试题库(答案附最后)一、判断题1.从业人员应当牢固树立安全第一的思想, 不安全不生产。
( )2.从业人员在享受安全生产权利的同时,也必须依法履行安全生产的义务。
( )3.从业人员应积极参加工会组织的对本企业安全生产工作的民主管理和民主监督。
( )4.煤矿企业应当对从业人员进行安全生产教育和培训,保证从业人员具备必要的安全生产知识,熟悉有关的安全生产规章制度和安全操作规程,掌握本岗位的安全操作技能,了解事故应急处理措施,知悉自身在安全生产方面的权利和义务。
( )5.未经安全生产教育和培训合格的从业人员不得上岗作业。
( )6.煤矿企业有权安排未对其进行安全生产教育培训的从业人员上岗作业,从业人员不得拒绝。
( )7.生产经营单位采用新工艺、新技术、新材料或者使用新设备,需要对从业人员进行专门的安全生产教育和培训。
( )8.煤矿企业为从业人员配备的劳动防护用品、用具,可适当向从业人员收取一定的费用。
( )9.煤矿企业与从业人员订立的劳动合同,应当载明有关保障从业人员劳动安全,防止职业危害的事项,以及依法为从业人员办理工伤社会保险的事项。
( )10.煤矿企业可以与从业人员订立协议,免除其对从业人员因生产安全事故伤亡依法应承担的责任。
( )11.从业人员无权了解其作业场所和工作岗位存在的危险因素、防范措施及事故应急措施。
( )12.从业人员有权对本企业安全生产工作中存在的问题提出批评、检举、控告。
( )13.从业人员有权拒绝违章指挥和强令冒险作业。
( )14.煤矿企业不得因从业人员对本企业安全生产工作提出批评、检举、控告或者拒绝违章指挥、强令冒险作业而降低其工资、福利等待遇或者解除与其订立的劳动合同。
( )15.从业人员发现直接危及人身安全的紧急情况时,要留部分人员采取措施,不得擅自撤离作业场所。
( )16.因生产安全事故受到损害的从业人员,除依法享有工伤社会保险外,依照有关民事法律,有权向本单位提出赔偿要求。
煤矿主通风机司机测试题(强化练习)1、单选混合式局部通风,抽出式通风筒吸风口与掘进工作面的距离不得大于()A、15mB、10mC、5mD、3m正确答案:C2、填空题外因火灾是指由()引起的火(江南博哥)灾。
外来热源如使用()、电气或机械设备运转不良、违章放炮、瓦斯或煤尘爆炸、电焊等。
正确答案:外来热源;明火3、单选《煤矿矿井机电设备完好标准》对螺母扭紧后螺栓螺纹要求,应露出螺母()个螺距。
A、1~2B、1~3C、3~4D、4~5 正确答案:B4、填空题生产矿井必须安装()套同等能力的主要通风机装置。
正确答案:25、判断题矿井管网特性曲线R与通风机性能曲线P-Q的交点称为工况点。
正确答案:对6、单选用手捞提法鉴别润滑油粘度时,形成油流直径越大,下淋速度越慢,油滴越大,则油的粘度()。
A、越大B、越小正确答案:A7、单选装有主要通风机的出风井口,应安装()。
A、防爆门B、风墙C、电动机D、通风机正确答案:A8、判断题材料的δ和Φ越大,则其塑性越差。
正确答案:错9、填空题现场急救的关键在于()。
正确答案:及时10、单选()多应用在轴承及减速箱的故障诊断。
A、光谱分析B、铁谱分析C、超声波分析D、频域法分析正确答案:B11、判断题鼠笼型异步电机采用电抗器起动时,待起动,电流回落后,应立即手动(或自动)切除全部电抗。
正确答案:对12、判断题离心式通风机运转时的噪音比轴流式的大。
正确答案:错13、填空题在巡回检查中发现的问题及处理经过,必须及时填入()。
正确答案:运行日志14、填空题主通风机司机必须经()考试合格,取得(),持证上岗。
正确答案:专业培训;操作资格证15、判断题验电笔是测试线路是否带电的工具。
正确答案:对16、单选离心式通风机应()风门起动。
A、打开B、关闭正确答案:B17、判断题机房内可以存放汽油、煤油及变压器油。
正确答案:错18、判断题闸门调节方法简单易行,也很经济。
正确答案:错19、判断题离心式通风机完好标准要求,叶轮应保持平衡,可以停在任何位置。
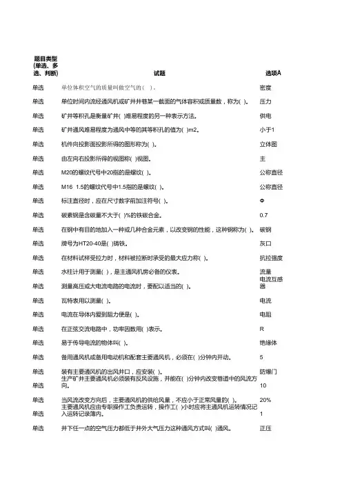
类型(单选、多选、判断)试题选项A 单选单位体积空气的质量叫做空气的( )。
密度单选单位时间内流经通风机或矿井井巷某一截面的气体容积或质量数,称为( )。
压力单选矿井等积孔是衡量矿井( )难易程度的另一种表示方法。
供电单选矿井通风难易程度为通风中等的其等积孔的值为( )m2。
小于1单选机件向投影面投影所得的图形称为( )。
立体图单选由左向右投影所得的视图称( )视图。
主单选M20的螺纹代号中20指的是螺纹( )。
公称直径单选M16×1.5的螺纹代号中1.5指的是螺纹( )。
公称直径单选标注直径时,应在尺寸数字前加注符号( )。
Φ单选碳素钢是含碳量不大于( )%的铁碳合金。
0.7单选在钢中有目的地加入一种或几种合金元素,以改变钢的性能,这种钢称为( )。
碳钢单选牌号为HT20-40是( )铸铁。
灰口单选在材料试样受拉力时,材料被拉断时承受的最大应力称( )。
抗拉强度单选水柱计用于测量( ),是主通风机房必备的仪表。
流量单选测量高压或大电流电路的电流时,要配以适当的( )。
电流互感器单选瓦特表用以测量( )。
电流单选电流在导体内爱到阻力便是( )。
电阻单选在正弦交流电路中,功率因数用( )表示。
R单选易于传导电流的物体叫( )。
绝缘体单选备用通风机或备用电动机和配套主要通风机,必须在( )分钟内开动。
5单选装有主要通风机的出风井口,应安装( )。
防爆门10单选生产矿井主要通风机必须装有反风设施,并能在( )分钟内改变巷道中的风流方向。
单选当风流改变方向后,主要通风机的供给风量,不应小于正常风量的( )。
20%1单选主要通风机应由专职操作工负责运转,操作工( )小时应将主通风机运转情况记入运转记录簿内。
单选井下任一点的空气压力都低于井外大气压力这种通风方式叫( )通风。
正压中央并列单选进风井和出风井并列布置在同一工业广场,通风机设在工业广场,称为( )式通风系统。
中央并列单选进风井在工业广场,在井田边界开一个出风井,安装通风机进行抽风的系统,称为( )式通风系统。
主通风机司机《技术操作规程》试题主通风机司机《技术操作规程》试题单位____________ 姓名______________ 分数__________一、填空题(每空1分,共30分)1、司机必须经过()、(),持证上岗。
2、主要通风机的正常停机,()可调风机调整前导器至()。
3、司机必须严格执行()和()。
4、()启动前必须取得()准许的开车命令。
5、主要通风机的正常停机,必须接到()的()。
6、主要通风机紧急停机时,应直接断电停机,先后拉开()和()。
7、主运行通风机()突然停机,应立即开启(),然后再汇报主管部门。
8、矿井反风应在()或()指挥下进行。
9、采用反风道反风时,应将()或()固定牢固。
10、利用反风道反风时,根据()的命令操作风机,改变()。
11、采用电动机反转反风时,利用()启动电动机()。
12、矿井反风操作必须在()内完成。
13、倒换风机运转时,必须按照()首先开启()。
14、倒机操作必须在()内完成。
15、主通风机司机不得()保护装置的()。
16、巡回检查内容规定:电动机()不得超过()。
二、选择题(每题2分,共10分)1、备用风机带通风负荷,运行()正常后,方可停下另一台风机。
A、10minB、8minC、20minD、15min2、通风机启动前应做好必要的检查和准备,要求人工盘车()圈,应灵活无卡阻现象。
A、1~2B、2~3C、3~4D、4~53、主通风机主要服务于()通风。
A、回采区B、掘进区C、矿井4、矿井每年应进行()次反风演习。
A、2B、1C、3D、45、主要通风机停止运转期间,必须打开井口防爆门和有关风门,其作用是利用()通风。
A、自然风压B、负压C、全风压三、判断题(每题2分,共20分)1、司机应如实填写各种记录。
()2、司机可以根据需要决定是否开车。
()3、反风应在分管通风安全总工程师指挥下进行。
()4、矿井反风操作必须在10min内完成。
()5、主通风机运转过程中,巡回检查的时间一般为2小时一次。
主通风机司机考试题库一、填空题(共40题)1、检修电气设备必须严格执行(停电)、(验电)、(放电)制度,并悬挂标志牌,严禁带电检修和移动电气设备,严格执行(谁停电)、(谁送电)原则。
2、瓦斯爆炸事故常风发生地点是(采掘工作面)和(煤巷掘进工作面)。
3、矿井通风机按其用途分为(主要通风机)、(辅助通风机)、(局部通风机)三种。
4、(明火)和(静电)可能导致瓦斯爆炸及火灾,不能穿化纤衣服和携带香烟及点火物品下井。
5、自觉遵守(《入井检身制度》),听众指挥,排队入井,接受检身。
6、严禁在井下(拆开)、敲打和(撞击)矿灯头和灯盒。
7、矿工烧伤的急救要点可概括为(灭)、(查)、(防)、(包)、(送)五个字。
8、遇到煤与瓦斯突出事故时,要迅速戴好(隔离式自救器)进入避难硐室。
9、现场急救的关键在于(及时)。
10、煤矿是高危行业,入井前要吃好、睡好、休息好,千万不能(喝酒),以保持充沛的精力。
11、井下常见的漏电故障可分为(集中性漏电)和(分散性漏电)。
12、过电流是指流过电气设备和电缆的电流超过了额定值,其故障有(短路)、(过负荷)、(断相)。
13、进入避难硐室前,就在硐室外留有(衣物)、(矿灯)等明显标志,以便救护队发现。
14、(矿井通风)是防止瓦斯积聚的基本措施。
15、矿井必须采用(机械通风),通风设备主要是指(矿用通风机)。
16、生产矿井必须安装(2)套同等能力的主要通风机装置。
17、(尘肺病)是煤矿职工的主要职业病。
18、煤层顶板由(伪顶)、(直接顶)、(老顶)构成。
19、严禁对故障电缆强行(送电)。
20、抢救出血人伤员时,要(先止血),(后搬运)。
21、主通风机司机必须经(专业培训)考试合格,取得(操作资格证),持证上岗。
22、主通风机除(故障)紧急停机外,严禁无请示停机。
23、地面风道的(进风门)要锁固。
24、备用通风机必须经常保持(完好)状态。
25、主通风机的反风操作应在(矿长)或总工程师的直接指挥下进行。
主通风机司机题库一、判断题1.矿井通风工作,是由网路与通风机的配合来完成的。
网路有多大的阻力,通风机就对应地产生多大的压力;网路需要多大风量,通风机就对应地产生多大的风量。
( )2.矿井必须按实际供风量核定矿井产量。
( )3.主要通风机的电机可以不用矿用防爆型。
( )4.在通风机的效率方面,离心式通风机的最高效率比轴流式要高一些。
但离心式通风机平均效率不如轴流式通风机高。
( )5.隔爆对旋轴流式主要通风机采用两级叶轮对旋式结构,两级叶轮分别由容量及型号相同或不同的隔爆专用电动机驱动,两叶轮旋转方向相反,即第一级叶轮顺时针方向旋转,第二级叶轮则逆时针方向旋转。
( )6.离心式通风机在启动时,须关闭风道内的闸门,实行轻载启动,以减少启动负荷,降低功率消耗。
( )7.通风机的特性曲线和巷道阻力特性曲线在同一个座标上的交叉点叫做通风机的工况点也叫做工作点。
( )8.通风机传动装置的外露部分应加装防护罩。
( )9.大功率或高转速的通风机运转时,均应经一次启动立即停止运转的试验,并检查转子与机壳确无磨擦及不正常声响后,方得继续运转。
( )10.通风机启动时,操作高压设备必须带绝缘手套,穿绝缘鞋,按顺序启动合闸,开始启动,注意由慢渐快。
( )11.在巷道内,同一断面上的静压大致相等。
( )12.lkg/面的压力等于1毫米水柱。
()13.轴流式通风机叶片安装角度误差不超过±1度。
( )14.安设通风机的基础应牢固、平整。
( )15.抽出式通风的矿井,通风机所产生的静压与自然风压的代数和共同来克服矿井总阻力。
( )16.为了充分利用自然风压来增大机械风压,应尽可能把回风井口安置在高处,把进风井口安置在低处。
( )17.前弯式叶片离心通风机,压力系数较高,但效率较低,经济性差。
( )18.井巷中如发生严重漏风或风流短路,则会出现通风状况虽差而等积孔却相当大的现象。
( )19.通风机全压为通风机出口截面与通风机进口截面的全压之差。
主扇风机操作工题库一、判断题(共200题,通用60题,专业140题)1.“生产必须安全,安全为了生产”与“安全第一”的精神是一致的。
(对)2.从业人员在作业过程中,应当严格遵守本单位的安全生产规章制度和操作规程,服从管理,正确佩戴和使用劳动保护用品。
(对)3.进风井口必须布置在粉尘、有害和高温气体不能侵入的地方。
已布置在粉尘、有害和高温气体可能入侵的地点的,应制定安全措施。
(对)4.矿井进行1次通风阻力测定后,转入新水平生产或改变一翼通风系统后,不需要重新进行矿井通风阻力测定。
(错)5.矿井不一定采用机械通风,也可以采用自然通风方式。
(错)6.严禁采用局部通风机或风机群作为主要通风机使用。
(对)7.主要通风机必须安装在地面。
(对)8.生产矿井必须安装2套同等能力的主要通风机装置,其中1套作为备用。
(对)9.矿井反风演习没有太大的用处,可以不进行。
(错)- 1 -10.严禁主要通风机房兼作他用。
(对)11.因检修、停电或其他原因停止主要通风机运转时,必须制定停风措施。
(对)12.主要通风机停止运转期间,对由1台主要通风机担负全矿通风的矿井,必须打开井口防爆门和有关风门,利用自然风压通风。
(对)13.严禁在煤(岩)与瓦斯(二氧化碳)突出矿井中安设辅助通风机。
(对)14.矿井通风系统中,如果某一分区风路的风阻过大,主要通风机不能供给其足够的风量时,可在井下安装辅助通风机,但必须供给辅助通风机房新鲜风流。
(对)15.主要通风机房附近20m内可以有烟火或堆放易燃物品。
(错)16.轴流式通风机中修周期应为6-12个月。
(错)17.对主扇风机房电气、机械设备检修应安排专人负责进行,主扇风机操作工也应定期对设备进行巡检。
(对)18.改变通风机特性或改变通风机的工作风阻可以调节矿井总风量。
(对)19.通风机的噪声主要由空气动力、机械震动,两者互相作用所产生的。
(对)20.改变通风机工作风阻的方法是升降风硐内的闸- 2 -门,改变井下风路的风阻。
一.选择题:(每题2分,共10分)1. 低压配电点或装有( B )台电气设备以上的地点应装设局部接地极。
A、2B、3C、42. 新井投产前必须进行1次矿井通风阻力测定,以后每(B)年至少进行1次。
A、2B、3C、4D、13.电压互感器二次侧绕组电压一般规定( B )。
A、24VB、100VC、220V4.备用通风机必须能在(B)内开动。
A、15minB、10minC、20minD、30min5.反风时,主要通风机的供给风量不应小于正常供风量的(B)。
A、50%B、40%C、60%D、80%二.判断题:(每题2分,共20分)1、从业人员在作业过程中,应当严格遵守本单位的安全生产规章制度和操作规程,服从管理,正确佩戴和使用劳动保护用品。
(√)2、煤矿的一通三防主要是通风、防火、防水、防瓦斯。
(×)3、神东愿景:创百年神东,做世界煤炭企业的领跑者。
(√)4、矿井反风演习没有太大的用处,可以不进行。
(×)5、通过人体的最大安全电流值(交流)为30mA。
(√)6、地面向井下供电的变压器中性点禁止直接接地。
(√)7、通风机因长时间运行,所以现场没必要24小时有人。
(×)8、从接地网上任一局部接地极测得的总接地电阻不得超过2欧姆。
(√)9、电弧除可将触点烧伤破坏绝缘外,对于电器没有其它不利的影响。
(×)10、矿用防爆电气设备的总标志为MA。
(√)三、填空题:(每空1.5分,共30分)1、生产矿井必须有反风装置,必须在10分钟内改变风流方向。
2、三相交流电路的连接方式有(星形)和(角型)。
3、掘进工作面的三专两闭锁是指:(专用变压器)、(专用线路)、(专用开关);风电闭锁和(瓦斯电闭锁)。
4、煤矿井下供电的“三大保护”是(过流)、(漏电)、(接地)。
5、煤矿“三大规程”是:(安全规程)、(操作规程)和(作业规程)。
6、正弦交流电的三要素是(频率)(最大值)、(初相位)。
7、煤矿安全规程规定井下供电电压应符合下列要求:高压不得超过(10000 )V,低压不得超过(1140)V,照明、信号综保、电话、手持式电气设备的供电电压不超过(127 V)。
主扇风机操作工安全考试二、判断题1. 电流流过导体或线圈时,在其周围便能产生磁场。
(V)2. 电压表实质上也是一个电流表。
(V)3. 电动机的过载能力是电动机的最大转矩与额定转矩之比。
(V)4. 如果运转中的主要通风机一切正常,则不必换开备用通风机。
(X )5. 用Y/△接线降压起动比用自耦变压器降压起动(降压相同)对线路电流更为有利。
(X)6. 主要通风机应有两回直接由变(配)电所馈出的供电线路。
(V)7. 发现有人触电后,应立即用手将该人从电源上拉开。
(X )8. 空气密度的单位是kg/m2。
(X)9. 图样的比例为1: 2,则图样比实物大三倍。
(X )10.45号钢的含碳量为45%。
(X )11. 备用主要通风机必须能在10min内开动。
(V)12. 主要通风机房内不得存储汽油、煤油及变压器油。
(V)13.4 —72型离心式通风机叶片是前向的。
(V)14. 通常以效率最高时的风量、压力作为代表该型号通风机的主要参数。
(V)15. 同规格的轴流式通风机,有二级叶轮的比只有一级叶轮的风压要高些。
(V)16. 可以用木制容器盛装润滑脂。
(X )17. 半导体三极管的电流放大系数B为该管的集电极电流与基极电流的比值。
(V)18. 同步电动机一起动时就应加上直流激磁。
(x)19. 同步电动机在欠激状态下能改善电网功率因数。
(x)20. 电动机温度过高有可能是电源电压过低引起的。
(V)21. 主通风机的同步电动机滑环上的电刷压力应经常调整。
(V)22. 发现有人触电应立即断开电源。
(V)23. 绝对压力是大气压力与相对压力的算术和。
(x)24. 单位时间内通过通风机某截面的空气体积称为容积流量,用Q 表示。
(V)25. 锡、铝、硅、铅等与铜的合金称为紫铜。
(x )26. 游标卡尺可用来测量零件的内径、外径、宽度、长度和孔的深度。
(V)27. 利用强力水流可以打灭燃烧物体的气焰,并能浸湿燃烧物体的表面,防止继续燃烧。
四川弘鑫矿业有限公司荣县新胜煤矿主要通风机司机考试题姓名:时间:得分:一、填空(每空2分,共60分)1、主要通风机房不得用火炉取暖,附件 20m 范围内不得有烟火或易燃物品。
2、主要通风机各风门必须启动灵敏、关闭严密、不漏风。
3、主要通风机进行反风,当风流方向改变后,主要通风机的供给风量不应小于正常风量的 40% 。
4、主要通风机至少每月检查1次,防爆门每 6个月检查维修1次,改变主要通风机转数、叶片角度或者是主要通风机的级数时,必须经总工程师批准。
5、矿井必须安装两套同等能力的主要通风机装置,其中1套作备用,备用通风机必须能在 10min 内启动。
6、我矿的主要通风机属于轴流式主要通风机,矿井反风采用主要通风机方向直接反风。
7、电动机运转时三相电流表指示过大,电机温度升高,很可能是过载引起的。
8、主要通风机房必须安装电流表、电压表、负压水柱计、轴承温度计、功率因数表等。
9、主要通风机房必须有直通调度室的通讯电话。
10、主要通风机司机必须严格执行______交接班_____制度和岗位责任制。
11、主扇因故障或其他其因突然停机时,应立即开启备用,然后再汇报矿调度室和分管领导,并做好记录。
12、主要通风机司机应掌握风机的____结构____、工作原理_____、技术特征以及____供电系统_____、控制系统、地面风道系统和各风门的用途。
13、主要通风机司机必须经过_____培训______、考试合格方可上岗作业。
14、通风机各紧固件齐全、____紧固牢靠____,绞车、制动闸及_____钢丝绳____必须完好。
15、启动必须按照_____先二级_____、____后一级____的顺序依次启动风机,面对叶轮均为顺时针旋转为正常运转。
二、判断题(每题2分,共20分)1、主通风机司机巡回检查内容是检查电流、电压、负压、频率、温度、震动、风门、风机声音。
(√)2、风机检修完成后,值班司机和维修工可以直接开机通风。
通风工考试题矿名__________ 姓名__________成绩____________一、选择题(每题2分,共20分)1、《煤矿安全规程》规定每人每分钟的供风量不得低于()。
A、2m3/minB、4m3/minC、6m3/minD、8m3/min2、矿井必须装备2套同等能力的主通风机,其中备用的1套必须能在多长时间内启动。
()A、2minB、3minC、5minD、10min3、风筒出口距工作面的距离不得大于()m。
A、3mB、5mC、8mD、10m4、风筒传感器应该安设在距风筒出口的倒数第几节风筒上。
()。
A、1B、2C、3D、45、调节风窗应该尽可能安设在()。
A、进风巷道B、采掘工作面C、回风巷道D、井筒内6、压入式局部通风机,必须安设在全风压巷道距回风口掘进巷道回风口不小于(),离地面度大于()。
A、50m、20cmB、10m、30cmC、15m、40cmD、20m、50cm7、符合规定的串联通风的次数不得超过()次。
A、1B、2C、38、采煤工作面掘进中的煤巷和半煤岩巷的允许风速是()m/s。
A、0.15-4 m/sB、0.25-4 m/sC、0.25-6 m/sD、0.15-6 m/s9、测风站的长度不能小于()。
A、3mB、4mC、5mD、6m10、巷道内两组风门之间的距离不小于()。
A、4mB、5mC、6mD、8m二、填空题(每题6分,共30分)1、矿井中控制风流的设施有()、()、()、风窗等。
2、矿井中哪些巷道应设永久性测风站()、()和一翼的()、(),采掘工作面及其他地点应设置()测风站。
3、矿井通风设施有()、()、()、()调节风窗等。
4、井下测风站的长度不小于4m,前后10米内无()、()两头砌筑成()型。
5、风桥的断面不小于原巷道的(),其坡度不得大于()度,并且墙体不漏风,手摸无感觉,耳听无声音,不得用可燃性材料建筑。
三、判断题(每题2分,共20分)1、矿井通风的任务是单指为了排除井下的有害气体。
主扇司机考试复习题一、填空题1、当风流改变方向后,主要通风机的供给风量,不小于正常风量的(70%)。
2、装有主要通风机的出风井口,应安装(防爆门)。
3、按矿井通风机布置方式的不同,可以分为(抽出式)通风和(压入式)通风。
4、主要通风机机房附近(20M)内,不得有烟火或用火炉取暖.5、矿井通风机可分为(离心式)和(轴流式)两大类。
6、生产矿井主要通风机必须装有反风设施,必须能在(10min)内改变巷道的风流方向。
7、矿井通风机一般采用(消声)、(隔声)和(减震)的办法来降低它的噪声。
8、通风机电源线路送电时应先合(隔离开关),然后合上(断路器)直接接通,线路分断时应先断开(断路器),然后在需要时分断(隔离开关).9、《煤矿矿井机电设备完好标准》五不漏是:不漏油、(不漏风)、不漏水、(不漏气)、不漏电.10、通风机应每年进行一次技术测定,通风机效率不低于设计效率的(90%)。
11、矿井通风系统的有效风量率不得低于(60%).12、(风量)、(风压)、转速、功率及(效率)是通风机性能的主要参数。
13、通风机的特性曲线,就是反映(风量)、风压、(功率)、(效率)之间的关系曲线.14、一般的轴流通风机特性曲线呈(马鞍)形,具有(驼峰点),工况点需选择在驼峰的(右)侧才能保证其稳定性。
15、通风机的调节是为了改变通风机的(风量)。
16、调节风量的措施有:(增阻调节)、(降阻调节)、辅助通风机调节。
17、矿井总风量调节的主要措施是改变主通风机的(工况点),即改变工作特性、(风阻特性)。
18、改变通风机工作特性的方法有改变通风机(转数)、改变轴流式通风机的叶片(安装角度)、安装前导器、减少(叶片)数量。
19、改变矿井的风阻特性可通过改变(巷道断面)或用(闸门)调节,即可以降阻调节或增阻调节。
20、通风机串联作业通常出现在(通风阻力大)的矿井以及长巷道掘进时风筒过长、阻力较大的地方.21、主通风机出风口外连接一段断面逐渐扩大的风筒称为(扩散器)。
煤矿矿井主扇风机操作工考试题一1、单选进回风巷集中布置在矿井中部一端,新风由进风井进入矿井冲洗工作面后,污风风流折返至回风井排出的,称为()。
A、中央式B、对角式C、中央对角混合(江南博哥)式正确答案:A2、判断题从业人员有权拒绝违章指挥和强令冒险作业。
正确答案:对3、问答题在什么情况下在井田两翼用两台主要通风机并联运转?正确答案:如矿井采用对角式通风系统,就必须采用在井田两翼用两台主要通风机并联同时运转。
4、判断题矿井中,有毒气体包括:一氧化碳、甲烷、二氧化碳、硫化氢、二氧化硫等。
正确答案:错5、判断题井通风机控制噪声采区的措施有销声、隔声和隔振。
正确答案:对6、判断题绞车运行中,司机不得与他人交谈。
正确答案:对7、判断题如果运转中的主要通风机一切正常,则不必换开备用通风机。
()正确答案:错8、判断题新安装地主要通风机投运前,必须进行通风机性能的测定和试运转工作,以后每两年至少进行一次性能测定。
()正确答案:错9、判断题滚筒边缘应高出最外一层钢丝绳,高出部分至少为钢丝绳直径的2.5倍。
正确答案:对10、单选矿井风流经过某些局部变化地段,如因突然改变了风向、风速而引起的局部风压损失称为()。
A、摩擦阻力B、局部阻力C、通风阻力正确答案:B11、判断题通风机的反风可改变风流方向,缩小灾害范围,保证井上人员安全入井。
正确答案:错12、单选《煤矿安全规程》规定辅助通风机停止运转时,必须()绕道内的风门。
A、关闭B、打开C、关闭并卡住D、无需操作正确答案:B13、判断题煤矿企业可以有偿为每位职工发放煤矿职工安全手册。
正确答案:错14、填空题矿井总通风阻力与风量平方的比值叫做()或称为风阻,它是衡量矿井通风难以程度的一个指标。
正确答案:矿井阻力系数;15、填空题单位时间内流经通风机或矿井井巷某一截面的气体容积或质量数,称为()或风量。
正确答案:流量16、判断题煤矿企业有权拒绝任何人违章指挥,有权制止任何人违章作业。
主通风机司机安全操作规程考试
姓名:时间:分数:
一、填空题,每空1分,共40分。
1、通风机司机应熟知《煤矿安全规程》的有关规定,熟悉通风机、、、、和,以及地面风道系统和各风门的用途,以及矿井通风负压情况独立操作。
2、《安全生产法》规定:生产经营单位应当对从业人员进行教育和培训,
保证从业人员具备必要的知识,熟悉有关的规章制度和规程,掌
握本岗位的技能,未经教育和培训合格的从业人员,不得。
3、职工有权制止,拒绝;当险情没有得到处理不能保证人身
安全时,有权拒绝作业。
4、当主要通风机发生故障停机时,备用通风机必须在分钟内开动,并转入正常
运转。
当矿井需要反风时,必须在分钟内完成反风操作。
5、操作高压电气设备主回路时,操作人员应戴,并穿或站在
上。
6、通风机房及其附近米范围内严禁烟火,不得有。
7、开、闭风闸门,如设置机动、手动两套装置时,须将取下以免伤人。
8、一通三防指,防,防,防。
9、安全生产管理,坚持、的方针。
10、“三违”指的是、和。
11、人工呼吸主要有三种方法,即法法法。
12、停电倒闸操作应按照、、的顺序依次操作。
13、备用风机应每进行一次轮换运行,最长不超过。
二、问答题:每题20分,共60分
1、主通风机正常启动、停机操作顺序?
2、主通风机司机班中巡回检查的内容有哪些?
3、主通风机出现哪些情况时允许先停机后汇报?
一、上岗条件
第1条司机必须经过培训,考试合格,持证上岗操作。
第2条应熟知《煤矿安全规程》的有关规定,熟悉通风机一般构造、工作原理、技术特征、各部性能、供电系统和控制回路,以及地面风道系统和各风门的用途,以及矿井通风负压情况独立操作。
第3条司机应没有妨碍本职工作的病症。
三、安全规定
第4条:上班前禁止喝酒,上班时不得睡觉,不得做与本职工作无关的事情。
严格执行交接班制度和工种岗位责任制,遵守本操作规程及<煤矿安全规程>的有关规定。
第5条当主要通风机发生故障停机时,备用通风机必须在10分钟内开动,并转入正常运转。
第6条当矿井需要反风时,必须在10分钟内完成反风操作。
第7条主通风机司机应严格遵守以下安全守则和操作纪律:
1、不得随意变更保护装置的整定值。
2、操作高压电器时应用绝缘工具,并按规定的操作顺序进行。
3、协助维修工检查维修设备工作,做好设备日常维护保养工作。
4、地面风道进风门要锁固。
5、除故障紧急停机外,严禁无请示停机。
6、通风机房及其附近20米范围内严禁烟火,不得有明火炉。
7、开、闭风闸门,如设置机动、手动两套装置时,须将手动摇把取下以免伤人。
8、及时如实填写各种记录,不得丢失。
9、工具、备件等要摆放整齐,搞好设备及室内外卫生。
10、严格按照上级命令进行通风机的启动、停机和反风操作。
三、操作准备
第8条通风机的开动,必须取得主管上级的准许开车命令。
第9条通风机起动前应进行下列各项检查;
1、轴承润滑油油量合适,油质符合规定,油圈完整灵活;
2、各紧固件及联轴器防护外罩齐全,紧固,传动胶带松紧适度和无裂纹。
3、电动机碳刷完整,接触良好,滑环清洁无烧伤。
4、继电器整定合格,各保险装置灵活可靠。
5、电气设备接地良好。
6、各指示仪表、保护装置齐全可靠。
7.各启动开关手把都处于断开位跹。
8、电源电压符合电动机起动要求。
9、风门完好,风道内无杂物。
10.人工盘车1~2圈,应灵活无卡阻,无异常现象。
四、操作顺序
第10条:主通风批柱正常情况下按以下操作顺序进行。
1.启动:接到启动主通风机命令→检查各风门是否处于正确状态→操作启动设备→启动风机电机→完成电机启动→缓缓打开通往井下的风门,使各风门处于正常通风状态→完成风机启动→报告矿调度或有关部门。
2.停机:接到停机命令→断电停机→风机电机停转后,按规定操作有关风门→报告矿调度或有关部门。
五、正常操作
第11条启动操作:
1、正确开启和关闭风门,轴流式通风机应开风门启动,应将通往井下的进风门关闭,同时将地面进风门打开,并要支撑牢靠,以防吸地面风时自动吸合关闭。
2、离心式通风机应关闭风门启动,即将通往井下的风门和地面进风门全部关闭。
3、采用磁力站自动、半自动启动装置时,应按设计说明书操作。
4、绕线式异步电动机采用变阻器手动启动时,电动机滑环手把应在启动位置,将电阻全部接入,启动器手把在“停止”位置。
待启动电流开始回落时,逐步扳动手把缓缓切除电阻,直至全部切除,将转子短路,电动机进入正常转速运行状态。
5、鼠笼式异步电动机采用电抗器启动时,启动前电动机定子应接入全部电抗。
启动后,待启动电流回落后,立即手动(或自动)切除全部电抗,使电动机进入正常运行。
6、同步电动机异步启动后,应及时励磁牵入同步,不宜过早。
励磁至过激时,直流电压、电流要符合所用励磁装置工作曲线。
同步电动机允许连续启动两次。
如需进行第三次启动,必须查明前两次未能启动的原因及设备状况后,再决定是否启动。
第12条通风机启动后风门操作:
1、轴流式通风机:打开通往井下的风门,同时关闭地面进风门
2、离心式通风机:打开通往井下的风门。
第13条主要通风机的正常停机操作:
1.接到主管上级的停机命令。
2、断电停机。
3.根据停机命令决定是否开动备用通风机,如需开动备用风机,则按上述正常操作要求进行。
4、不开备用风机时,应打开井口防爆门和有关风门,以充分利用自然通风。
第14条主通风机应进行班中巡回检查:
1.巡回检查的时间一般为每小时一次。
2.巡回检查主要内容为:
(1)各转动部位应无异响和异常震动:
(2)轴承温度不得超限;
(3)电动机温升不超过规定要求;
(4)各仪表指示正常;
(5)电机电流不超过额定值,严禁超载运行;
(6)电压应符合电机正常运行要求,否则应报告矿主管技术人员;确定是否继续运行。
3、随时注意检查负压变化情况,发现异常情况应及时向矿调度部门汇报。
4.巡回检杏中发现的问题及处理经过,必须及时填入运行日志。
第15条主要通风机司机的日常维护内容:
1、轴承润滑:
(1)滑动轴承应按规定要求定期换油,日常运行中要及时加油,经常保持所需油位;
(2)滚动轴承应用规定的油脂润滑,油量符合规定要求;
(3)禁止不同油号混杂使用。
2.备用通风机必须经常保持完好状态:
(1)每1~3个月进行一次轮换运行,最长不超过半年;
(2)轮换超过一个月的备用通风机应每月空运转1次,每次不少与1小时,以保证备用通风机正常完好,可在10分钟内投入运行。
六、特殊操作
第16条主要通风机紧急停机的操作:
1.直接断电停机(高压先停断路器)。
2.立即报告矿井凋度室和主管部门。
3.按矿主管技术人员决定,关闭和开启有关风门。
4.电源失压自动停机时,先拉掉断路器,后拉开隔离开关,
并立即报告矿井调度室和主管部门,待排除故障或恢复正常供电
后,再行开机
第17条主要通风机有以下情况之一时,允许先停机后汇报:
1、各主要传动部件有严重异响或非正常震动。
2.电动机单相运转或冒烟冒火。
3、进风闸门掉落关闭,无法立即恢复。
4、突然停电或电源故障停电造成停机,先拉下机房电源开关后汇报。
5、其他紧急事故或故障。
第18条主要通风机的反风操作:
1、反风应在矿长或总工程师直接指挥下进行。
2、用反风道反风时:
(1)保持通风机正常运转;
(2)用地锁将防爆门或防爆盖固定牢固;
(3)根据现场指挥的指令操作各风门,改变风流方向。
3.用反转电动机反风时:
(1)停止当前通风机运转;
(2)用地锁将防爆门(盖)固定牢固,各风门保持原状不变;
(3)待电动机停稳后,用换向装置反转起动电动机;
(4)对于导翼固定的通风机直接反转起动通风机,对于导翼可调角度的通风机,则先调整导翼调整器,改变
导翼角度。
然后反转启动电机。
4、其他型式通风机按说明书要求进行。
第19条在更换备用通风机做空转试验时,需按现场指的正确指令进行。