电位差计的误差分析
- 格式:doc
- 大小:62.00 KB
- 文档页数:5
电位差计的原理和使用实验报告一、实验目的1、理解电位差计的工作原理。
2、掌握电位差计的使用方法。
3、学会用电位差计测量电动势和电位差。
二、实验原理电位差计是一种精密测量电动势或电位差的仪器,其基本原理是补偿法。
补偿法的原理是:在一个闭合回路中,如果存在电动势不同的电源,当调节电路中的某个电阻使得通过检流计的电流为零时,此时两个电源在回路中产生的电动势相互抵消,被测量的电动势与已知的标准电动势相等。
电位差计主要由工作电源、标准电池、测量电路和检流计等部分组成。
工作电源提供稳定的电流,标准电池具有稳定的电动势,其电动势的值是已知的且经过精确测定。
测量电路由电阻丝和滑动触头组成,通过调节滑动触头的位置,可以改变电阻的比例,从而改变测量电路两端的电压。
检流计用于检测回路中的电流是否为零。
当测量未知电动势时,将未知电动势接入测量电路,调节滑动触头的位置,直到检流计指针指零,此时测量电路中电阻丝上的电压降与未知电动势相等。
根据电阻丝的长度比例和已知的标准电动势,就可以计算出未知电动势的值。
三、实验仪器1、电位差计2、标准电池3、检流计4、稳压电源5、待测电源6、电阻箱7、导线若干四、实验步骤1、连接电路按照实验电路图连接好电路,注意各仪器的正负极连接要正确,导线要连接牢固。
2、校准电位差计(1)将电位差计的转换开关置于“标准”位置。
(2)调节电位差计的工作电流调节电阻,使检流计指针指零,此时电位差计的工作电流被校准为标准值。
3、测量未知电动势(1)将电位差计的转换开关置于“未知”位置。
(2)将待测电源接入测量电路,调节滑动触头的位置,使检流计指针指零。
(3)记录此时电阻丝上滑动触头的位置,根据电阻丝的长度比例和标准电动势计算出未知电动势的值。
4、重复测量重复上述测量步骤,多次测量未知电动势,取平均值以减小误差。
5、测量电位差(1)将两个待测电位接入测量电路。
(2)调节滑动触头的位置,使检流计指针指零。
(3)记录此时电阻丝上滑动触头的位置,计算出两个待测电位之间的差值。
电位差计的误差分析电位差计是精密测量应用极广的仪器,可以用来精确测定电动势、电压、电流、电阻等电学量,还可以用于校准精密电表和直流电桥等直读式仪表,在非电量(如温度、压力、位移等)的电测法中也占有重要地位。
电位差计不仅准确度等级高,而且测量结果稳定可靠。
它不从被测对象中取用电流,因此测量时不会使被测对象改变原来的数值。
电位差计可直接用来精密测量电池电动势及电位差。
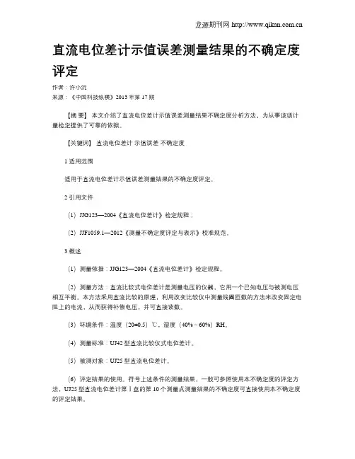
箱式电位差计的工作原理图都采用图1所示的线路,包括三个部分:(1)工作电流调节回路,主要由E、Rn、R1、R、K。
等组成;(2)校正工作电流回路:主要由Es、RS、K1、K2等组成;(3)待测回路:主要由EX、RX、G、K1、K2组成。
当电位差计达到平衡(实现补偿)时,有(1)电位差计虽是一种测量电池电动势及电位差等的精密仪器,但其本身也有一定的误差存在。
1 元件误差元件误差是指因元件问题而产生的仪器误差。
根据(1)式,可得相对误差公式:(2)因是标准电池,故属量具误差。
通常处理量具误差的办法是选用准确度等级足够高的量具,使该项误差成微小误差而可以忽略不计。
“足够高”是指标准电池的电动势的相对变化不超过0.1a%。
a为电位差计的准确度等级,0.1是由微小误差分配原则确定的。
因此量具的准确度等级应比仪器的准确度等级高一个数量级,这样就能使该项误差忽略不计。
这样电位差计的元件误差就为:(3)若这两部分误差的大小和符号都相同,就可以互相抵消。
因此在设计、制造电位差计时,和这两组电阻总是尽量选用时间稳定性和温度稳定性以及误差符号(正或负)都相同的电阻。
在使用电位差计时,应合理选择量限而使全部读数盘都用到。
这不仅能保证足够多的有效位数,而且可使上述两部分元件误差得到比较充分的抵消。
一般说,元件误差是电位差计各种误差因素中影响最大的一项,约占总误差的一半。
只要使用电阻来调节和的比例,这一项误差就总是存在。
电阻元件的准确度、电阻的时间稳定性和温度稳定性限制了电位差计的准确度等级。
电位差计使用实验报告电位差计使用实验报告引言电位差计是一种常用的实验仪器,用于测量电路中不同位置的电位差。
本实验旨在通过使用电位差计,探索其原理和应用,并验证其测量的准确性和可靠性。
实验材料与方法实验所需材料包括电位差计、电源、导线、电阻器等。
首先,将电位差计与电源和电阻器连接,形成一个简单的电路。
然后,通过调节电阻器的阻值,改变电路中的电流强度。
在每个电阻值下,使用电位差计测量电路中不同位置的电位差。
实验结果与分析通过实验测量得到的电位差与理论计算值进行比较,可以评估电位差计的准确性和可靠性。
实验结果显示,电位差计的测量值与理论计算值非常接近,表明该仪器具有高度的准确性。
此外,实验中还发现,电位差计的测量结果对电路中的电流强度和电阻值均具有很高的灵敏度,即使微小的变化也能被准确地检测到。
进一步探索在本实验中,我们仅仅使用了一个简单的电路进行测量。
然而,电位差计在实际应用中有着更广泛的用途。
例如,在电化学实验中,电位差计可以用来测量溶液中的电位差,从而分析溶液中的化学反应。
此外,在生物学和医学领域,电位差计也被广泛应用于神经科学研究,用于测量神经细胞之间的电位差变化。
实验注意事项在进行电位差计实验时,需要注意以下几点。
首先,确保电路连接正确,以避免测量误差。
其次,要注意电位差计的量程范围,选择合适的量程进行测量,以保证测量结果的准确性。
此外,还应注意保持实验环境的稳定,避免外界因素对测量结果的干扰。
结论通过本次实验,我们对电位差计的原理和应用有了更深入的了解。
实验结果表明,电位差计具有高度的准确性和可靠性,并且对电路中的电流强度和电阻值具有很高的灵敏度。
此外,电位差计在电化学、生物学和医学等领域有着广泛的应用前景。
因此,掌握电位差计的使用方法和注意事项,对于科学研究和实验工作具有重要意义。
参考文献[1] Smith, J. K., & Johnson, A. B. (2015). The use of potentiometers in electrical measurements. Journal of Electrical Engineering, 43(2), 87-94.[2] Brown, R. T., & Jones, M. L. (2018). Practical applications of potentiometers in chemical analysis. Analytical Chemistry, 90(5), 320-328.。
直流电位差计示值误差测量结果的不确定度评定作者:许小沅来源:《中国科技纵横》2013年第17期【摘要】本文介绍了直流电位差计示值误差测量结果不确定度分析方法,为从事该项计量检定提供了可靠的依据。
【关键词】直流电位差计示值误差不确定度1 适用范围适用于直流电位差计示值误差测量结果的不确定度评定。
2 引用文件(1)JJG123—2004《直流电位差计》检定规程;(2)JJF1059.1—2012《测量不确定度评定与表示》校准规范。
3 概述(1)测量依据:JJG123—2004《直流电位差计》检定规程。
(2)测量方法:直流比较式电位差计是测量电压的仪器,它用一个已知电压与被测电压相互平衡。
本方法采用直流比较的原理,利用改变比较仪中测量线圈匝数的方法来改变固定电阻上的电流,从而获得补偿电压,并可直接读数。
(3)环境条件:温度(20±0.5)℃,湿度(40%~60%)RH。
(4)测量标准:UJ42型直流比较仪式电位差计。
(5)被测对象:UJ25型直流电位差计。
(6)评定结果的使用。
符号上述条件的测量结果,一般可参照使用本不确定度的评定方法,UJ25型直流电位差计第Ⅰ盘的第10个测量点测量结果的不确定度可直接使用本不确定度的评定结果。
4 数学模型式中:—被测量UJ25电位差计的示值误差,V;—被测UJ25电位差计的示值,V;—测量时在标准器UJ42比较式电位差计上读取的值,V。
5 各输入量的标准不确定度分量的评定5.1 输入量的标准不确定度分量的评定输入量的标准不确定度分量主要由重复性测量引入的不确定度分量、数据修约引入的不确定度分量两个方面。
5.1.1 重复性测量引入不确定度分量的评定用UJ42作标准器时,被测电位差计UJ25,准确度等级为0.01级,以第Ⅰ盘的第10个测量点为例,连续进行10次重复测量,得到测量列为(单位:V):1.0000010、1.0000004、1.0000008、1.0000002、1.000006、1.0000018、1.0000014、1.0000004、1.0000005、1.0000008。
电位差计误差分析电位差计误差分析【摘要】电位差计是利用补偿原理和比较法精确测量直流电位差或电源电动势的常用仪器,它准确度高、使用方便,测量结果稳定可靠,但即使如此,当我们进行电位差计实验时,仍要面临不同的误差困扰,这种情况下尤为重要,便是既能避免过多的误差困扰又不至于得到的实验结果偏差过大。
【实验目的】1.学习补偿原理和比较测量法;2.牢固掌握基本电学仪器的使用方法,进一步规范实验操作;3.熟悉仪器误差处理和不确定度的估算。
【实验原理】1.补偿原理电源的电动势在理论上等于电源内部没有净电流通过时两极件的电压。
如果直接用电压表测量电源电动势,其实测量的是端电压,并非电动势。
因为电源有内阻0r,若将电压表直接并联到电源两端,一定会有电流I 通过电源的内部,电源内部不可避免地存在电位降Ir ,因而电压表的指示值只是电源的端电压(0Ir E U -=)的大小。
显然,为了能够准确的测量电源的电动势,必须使通过电源的电流I 为零。
此时,电源的端电压U 才等于其电动势E 。
••如右图所示,把电动势分别为sE 、xE 和检流计G 联成闭合回路。
当s E <x E 时,电流方向如图所示,检流计指针偏向一边。
当s E >x E时,电流方向与图示方向相反,检流计指针偏向另一边。
只有当s E =xE 时,回路中才没有电流,此时0=i ,检流计指针不偏转,我们称这两个电动势处于补偿状态。
反过来说,若0=i ,则s E =xE ,这种方法称为零示法。
2.电位差计的工作原理如图,由补偿原理可知,可以通过测定abV 来确定xE ,接下来便是如何精测量abV ,在此通过比较测量法。
把xE 接入abR 的抽头,当抽头滑至位置ab 时,G中无电流通过,则ab x R I E ⋅=,其中电流I 是干路电流;再把一电动势已知的标准电池NE 接入电路中,当抽头滑动至位置cd 时,G 再次为0,则cd N R I E ⋅=,于是Ncdabx E R R E =这种方法是通过电阻的比较来获得的待测电压与标准电池电动势的比值关系。
自然科学研究电位差计的误差分析郝小江(攀枝花学院理学系,攀枝花617000)摘 要 本文通过对电位差计测量系统的线性变化的系统误差和热电动势带来的误差的分析,探讨了实验误差产生的原因,对测量结果作出科学的评价,并提出了消除系统误差合理的处理方法。
关键词 电位差计;系统误差;误差分析电位差计是根据补偿原理而制作的一种测量低电阻上低电势的精密电学测量仪器,是一种温度计量标准仪器。
它配用标准电阻后,又可用来测量直流电流和电阻,因此在测量中系统误差是一定存在的。
1 线性变化的系统误差在测量过程中随测量时间的变化,误差值随比例变化的系统误差称为线性变化的系统误差。
测量电动势时,先用标准电阻R t 上的电压去平衡标准电池的电动势E n ,再用测量电阻R u 上的电压来平衡被测量的电动势E x ,当检流计工作电流恒为零时,被测电池和标准电池的电动势之比才等于两次平衡时相应的电阻之比,但工作回路电流随工作电源放电时间而降低,不能保证工作电流恒定,此时随时间T 增加而不断减小的工作电流I 将引起线性系统误差。
下面是实验测得电位差计工作电流I 随时间T 而变化的实验数据:时间(T)(m)010203040506070电流(I)(mA)10 0009 9969 9919 9879 9839 9789 9749 970求得一元回归方程: N i =1T i =280 N i =1I i =79 879 N i =1T 2i =14000 N i =1T i I i =2793 95 N =8b 1=N N i =1T i I i -( Ni =1T i )( N i =1I i )NN i =1T 2i -( N i =1T i )2=-4 321!10-4 b 0=( N i =1I i )/N -( N i =1T i /N )b 1=10^000由此可得回归方程:I =10 000-4 321!10-4T此回归方程显著性检验(F 检验法):统计量F =U/1Q /(N -2)= N i =1I ∀i --)2/1N i =1I i -∀)2/(N -2)=7 85!10-45 36!10-7/6=8 7873!103F #F 0 01(1,6),回归是高度显著的,即在0 01水平上显著,因此电流I 与时间T 关系密切。
电学实验的误差分析方法误差分析是电学实验中非常重要的一步,通过对实验误差的分析可以评估实验的可靠性,了解实验结果的精确程度。
以下是电学实验误差分析的具体方法:1.系统误差分析:系统误差是由于仪器设备本身的固有缺陷或者实验条件不完备所引起的误差。
常见的系统误差包括零位误差、量程误差、线性度误差等。
我们可以通过对仪器设备的各种误差进行测量,计算其对实验结果的影响,并在实验结果中加以修正。
2.随机误差分析:随机误差是由于实验条件的变化或者测量过程中的各种不确定因素引起的误差。
随机误差是无法避免的,但是可以通过多次重复测量来减小其影响。
我们可以通过对多次测量结果的统计处理,计算测量数据的平均值、标准偏差等参数,来评估实验结果的精确程度。
3.人为误差分析:4.误差传递分析:误差传递分析是指在实际测量中,误差会随着量值的传递而放大或者减小。
例如,在电路中,电压的测量误差会通过电阻和电流的乘积而传递到功率的测量中。
我们可以通过对各个元件的误差进行分析,计算误差的传递关系,从而评估实验结果的误差范围。
5.不确定度分析:不确定度是用来描述测量结果的精确度的参数,是反映测量值与其真值之间的偏离程度的度量。
不确定度分析是通过考虑各种误差源,并进行合理的组合,给出最终实验结果的不确定度范围。
常用的不确定度计算方法包括直接测量法、间接测量法、合成法等。
总之,电学实验的误差分析方法包括系统误差分析、随机误差分析、人为误差分析、误差传递分析和不确定度分析等。
通过对这些误差进行合理分析和处理,我们可以准确评估实验结果的可靠性,并提出相应的改进措施。
电位差计误差分析.doc电位差计是一种广泛应用于电学实验和仪器测量的仪器,它可以测量两个电极之间的电势差。
然而,由于多种因素的影响,电位差计的测量结果可能存在误差。
下面将对电位差计误差进行分析。
一、仪器本身的误差1、系统误差:由于仪器本身的设计和制造问题,导致仪器在进行测量时,测量结果具有一定的偏差。
例如,电位差计的内部电阻、灵敏度等因素会影响其测量结果,因此需要对影响的各项参数进行校准。
2、随机误差:由于电位差计的使用和环境的影响,导致测量结果的波动和扰动。
例如,电位差计的使用频率、温度、湿度等因素会对测量结果造成不同程度的影响。
对于电位差计的随机误差,一般采用重复测量的方法进行估计和处理。
二、外界因素的误差除了仪器本身的误差外,电位差计还受到外界因素的影响。
这种误差归为环境误差,主要包括以下几个方面:1、温度误差:由于温度的变化会影响电位差计各项参数,如内部电阻、灵敏度等,进而对测量结果产生影响。
2、干扰误差:来自外部的电磁干扰和其他电源的辐射干扰也会对电位差计的测量结果产生一定的影响。
例如,附近存在强电源干扰,可能会导致读数偏离实际值。
3、人为误差:如操作不规范、读数不准确等人为因素,有可能导致最终的测量误差增加。
三、测量方法的误差1、读数误差:读数时不准确导致最终结果的误差增加。
2、积分时间误差:由于积分时间的设置不同,可能会导致最终测量结果的精度有所不同,需要适当调整积分时间以减小误差发生的概率。
3、数据处理误差:对于测量数据的处理方法不同,例如数据滤波算法、数据拟合方法等,也会对最终结果产生一定的影响。
综上所述,电位差计的误差主要来源于仪器本身的误差、外界因素的影响以及测量方法的误差。
在实际使用电位差计时,需要考虑这些因素对测量结果的影响,采取相应的措施进行校准和修正。
另外,在使用电位差计进行测量时,操作人员也需要具备一定的操作技能和经验,以减少操作过程中所引起的误差。
电位差计的误差分析电位差计是精密测量应用极广的仪器,可以用来精确测定电动势、电压、电流、电阻等电学量,还可以用于校准精密电表和直流电桥等直读式仪表,在非电量(如温度、压力、位移等)的电测法中也占有重要地位。
电位差计不仅准确度等级高,而且测量结果稳定可靠。
它不从被测对象中取用电流,因此测量时不会使被测对象改变原来的数值。
电位差计可直接用来精密测量电池电动势及电位差。
箱式电位差计的工作原理图都采用图1所示的线路,包括三个部分:(1)工作电流调节回路,主要由E、Rn、R1、R、K。
等组成;(2)校正工作电流回路:主要由Es、RS、K1、K2等组成;(3)待测回路:主要由EX、RX、G、K1、K2组成。
当电位差计达到平衡(实现补偿)时,有(1)电位差计虽是一种测量电池电动势及电位差等的精密仪器,但其本身也有一定的误差存在。
1 元件误差元件误差是指因元件问题而产生的仪器误差。
根据(1)式,可得相对误差公式:(2)因是标准电池,故属量具误差。
通常处理量具误差的办法是选用准确度等级足够高的量具,使该项误差成微小误差而可以忽略不计。
“足够高”是指标准电池的电动势的相对变化不超过0.1a%。
a为电位差计的准确度等级,0.1是由微小误差分配原则确定的。
因此量具的准确度等级应比仪器的准确度等级高一个数量级,这样就能使该项误差忽略不计。
这样电位差计的元件误差就为:(3)若这两部分误差的大小和符号都相同,就可以互相抵消。
因此在设计、制造电位差计时,和这两组电阻总是尽量选用时间稳定性和温度稳定性以及误差符号(正或负)都相同的电阻。
在使用电位差计时,应合理选择量限而使全部读数盘都用到。
这不仅能保证足够多的有效位数,而且可使上述两部分元件误差得到比较充分的抵消。
一般说,元件误差是电位差计各种误差因素中影响最大的一项,约占总误差的一半。
只要使用电阻来调节和的比例,这一项误差就总是存在。
电阻元件的准确度、电阻的时间稳定性和温度稳定性限制了电位差计的准确度等级。
直流电位差计示值误差结果的不确定度评定内容提要:本文依据《JJG123—2004《直流电位差计检定规程》和《测量不确定度的评定与表示》,用UJ25型直流电位差计作标准器,准确度等级为0.01级,量程为0~1.911110V,采用的计量单位是伏特(毫伏、微伏),对0.05级直流电位差计进行了测量和根据不确定度的评定方法被测仪器引入的标准不确定度(2项)、标准装置引入的不确定度(4项)进行了不确定度的评定,最后做了扩展不确定度的评定。
测试中在现有设备的基础上对测试的数据和计算过程中的化简计算度精确到了极限。
期测试方法和不确定度的计算对同行来说也有一定的借鉴作用。
关键词:直流电位差计、测试、误差、不确定度评定(一).测量过程简述(1).测量依据:JJG123—2004《直流电位差计检定规程》。
(2).测量环境条件:温度(201)℃;相对湿度40%—60%。
(3).测量标准:用UJ25型直流电位差计作标准器,准确度等级为0.01级,量程为0~1.911110V,采用的计量单位是伏特(毫伏、微伏)。
(4).被测对象:0.05级直流电位差计,型号、编号。
(要查仪器的型号和编号)(5).测量方法:直流电位差计标准装置采用的是直接比较法,电位差计是一个测量电位电压的仪器,它用一个已知电压与被测电压相互平衡,该已知电压可以由固定电流流过可调电阻或由可调电流流过固定电阻来获得,即把已知压降与未知电势相比较。
一般借助于两台电位差计“标准—未知”开关。
接好线路调好工作电流,用一一对测的方法测出从零到到每个示值的测量值,从而求出被测电位差计各测量盘的修正值。
127(6).评定结果的使用:符合上述条件的测量结果,一般可参照使用本不确定度的评定方法。
(二).数学模型:ΔU=Vx-VN式中:ΔU—被测电位差计的示值误差;Vx—被测电位差值的示值;VN—测量时在标准器上上的读取的示值。
(三)各输入量的标准不确定度的评定 1.被测仪器引入的标准不确定度u(Vx)评定 (1) 重复性测量引入的不确定度u(Vx1)的评定用UJ25做标准器对被测电流计UJ33a,准确度等级为0.05级,以第I盘第10点为例进行等精度10次测量,每测一次启动一次按键开关,其测得值如表(1)所示。
用电位差计测量电动势实验报告一、实验目的1、了解电位差计的工作原理和结构。
2、掌握用电位差计测量电动势的方法。
3、学习对测量数据的处理和误差分析。
二、实验原理电位差计是一种通过与标准电池比较来精确测量电动势的仪器。
其工作原理基于补偿法,即在一个闭合回路中,当通过调节电阻使检流计指针指零时,此时待测电动势与已知标准电动势相互补偿,回路中电流为零。
电位差计的基本电路由工作电源、标准电池、待测电池、电阻丝、检流计等组成。
通过调节电阻丝上的滑动触头,改变电阻的分配比例,从而使检流计中无电流通过,此时待测电动势等于电阻丝上分得的电压。
三、实验仪器1、电位差计2、标准电池3、待测电池4、检流计5、滑动变阻器6、导线若干四、实验步骤1、连接电路按照电路图连接好电位差计、标准电池、待测电池、检流计和滑动变阻器等仪器,确保连接牢固,接触良好。
2、校准电位差计将电位差计的测量选择开关置于“标准”位置,调节电位差计的工作电流调节旋钮,使检流计指针指零,此时电位差计已校准。
3、测量待测电动势将测量选择开关置于“未知”位置,接入待测电池,调节滑动触头,使检流计指针再次指零,此时读取电位差计上的读数,即为待测电池的电动势。
4、重复测量为了减小测量误差,对同一待测电动势进行多次测量,记录每次测量的数据。
5、实验结束实验完成后,先断开待测电池,再关闭电源,整理好实验仪器。
五、实验数据记录与处理|测量次数|1|2|3|4|5|||||||||读数(V)|_____|_____|_____|_____|_____|平均值:\\begin{align}E&=\frac{E_1 + E_2 + E_3 + E_4 + E_5}{5}\\&=\frac{_____ +_____ +_____ +_____ +_____}{5}\\&=_____ V\end{align}\标准偏差:\\begin{align}S&=\sqrt{\frac{\sum_{i=1}^{5}(E_i E)^2}{5 1}}\\&=\sqrt{\frac{(E_1 E)^2 +(E_2 E)^2 +(E_3 E)^2 +(E_4 E)^2 +(E_5 E)^2}{4}}\\\end{align}\相对误差:\\delta =\frac{|E E_{标准}|}{E_{标准}}\times 100\%\六、误差分析1、仪器误差电位差计本身存在一定的精度限制,可能会导致测量误差。
携带式直流电位差计测量范围误差绝对值UJ33a和UJ33b测量精度0.05℅的直流携带式电位差计,可在实验室、车间及现场测量直流电压,亦可经换算后测量直流电阻、电流、功率及温度等。
本仪器可以校验一般电压表及有转换开关、经转换后可作电压讯号输出,对电子电位差计,毫伏计等以电压作为测量对象的工业仪表进行校验。
仪器有内附集成放大器、电动势基准以及工作电池、不需外加附件便可进行测量。
同时避免了采用市电作为工作电的电位差计的工业干扰,使测量工作正常进行。
技术参数:各主要指标:注:校对“标准确确时”,工作电流相对变化0.05℅时,检流计指针偏转大于1格。
仪器使用条件:保证*确温度范围:15℃~25℃使用温度范围:5℃~35℃相对湿度:≤80℅外壳对线路绝缘电阻RJ>100MΩ仪器工作流3mA、5.5mA,标称工作电压3V,可用范围2.76~2.36V,有5节或6节1.5V1号干电池串并供电。
仪器能耐受50赫正弦波500V电压历时1分钟的耐压试验。
外行尺寸:310×240×160mm重量:<5Ka工作原理本电位差计根据补偿法原理制成。
调节RP阻值、当工作电流I在RN上产生电压降等于标准电池电势值EN时,如开关K打入左边,检流计便指零,此时工作电流便准确地等于3mV或5.5mV。
上述步骤称为对“标准”。
测量时,调节已知电阻Rp其工作电流3mA或5mA产生的电压降等于被测值UX时UX=IR,如开关K打入右边,检流计指零。
从而可由已知的R阻值大小来反映UX数值详细原理线路图2。
使用说明书1、测量未知电压Ux:打开后盖,按极性装入1.5V1号干电5节或6节及9V6F22叠层电池2节或4节,倍率开关从“断”旋到所需倍率,此时上述电源接通,2分钟后5分钟调节“调零”旋钮,使检流计指针指示值为零。
被测电压(势)按极性接入“未知”端钮,“测量-输出”开关放于“测量”位置,扳键开关扳向“标准”,调节“粗”“微”旋钮、直到检流计指零。
电位计安装误差分析及补偿设计摘要:作为电动舵机控制系统的测量反馈装置,电位计的安装精度应当得到最大程度的保证。
本文从电位计六个自由度约束方式与其测量精度的关系的角度切入,比较了两种轴内安装电位计的设计方法。
分析了两种电位计支架对误差的补偿方式,说明了挠性电位计支架可以较大程度的保证电位计的安装精度,降低加工成本,提高装配效率。
关键词:电位计;误差;补偿1.电位计六自由度误差分析如图1所示,在没有任何约束的情况下,电位计有六个自由度,即具有六个独立的运动,分别为沿x,y,z方向的平动,用x,y,z表示,和绕x轴,y轴,z 轴的转动,用Rx,Ry,Rz表示。
安装电位计就是约束其沿x,y,z方向平动的自由度和绕y轴,z轴转动的自由度,只保留绕x轴转动的自由度,用以传递转矩。
由于零件存在加工误差,装配时也有误差,不能确保电位计在理想的安装位置,事实上,在电位计的六个自由度上都有可能存在位置误差。
所以电位计安装的关键是在电位计各部分正常工作的情况下,保证电位计支架的角位移和电位计轴的角位移的差距尽可能小。
电位计轴一般安装在电位计支架的一个封闭的扁孔内。
下面,本文将以某电动舵机为例,分析在这种安装方式下,电位计六自由度误差与其测量精度的关系。
图1 电位计六自由度示意图1.1.存在位置误差Δx、Δy、ΔRz图2所示为电位计扁轴的理想安装位置,其与电位计支架扁孔为间隙配合,电位计支架扁孔为一封闭孔。
假设电位计扁轴有沿x方向的位置误差Δx,Δx不会影响电位计扁轴和电位计支架扁孔的角位移精度。
假设电位计扁轴有沿y方向的位置误差Δy,因为沿y方向的间隙比Δy大得多,电位计扁轴不会和电位计支架扁孔发生干涉,并且Δy也不会影响电位计扁轴和电位计支架扁孔的角位移精度。
假设电位计轴有绕z轴的位置误差ΔRz,反映到电位计扁轴和电位计支架扁孔的相对位置上,和有Δy时的情况一样,只要沿y方向的间隙足够大,保证扁轴和扁孔不发生干涉,两者的角位移精度也不会受到影响。
本科学生毕业论文(设计)题目电位差计的测量精度和灵敏度的讨论学院物理与电子信息学院专业物理学学生姓名陈海涛学号 0708006指导教师金伟职称讲师论文字数完成日期年月日电位差计的测量精度和灵敏度的讨论陈海涛,物理与电子信息学院摘要:文章介绍了作为精密测量用的电位差计的工作原理,尤其针对电位差计的误差产生原因进行了分析并提出了消除方法。
关键词:电位差计;灵敏度;干扰;误差分析Erps millions of measuring precision and sensitivity of thediscussionChen haitao, physics and electronic information instituteAbstract:this article introduces precision measurement with differences as millions of working principle, especially to the potentials of thousands of error reasons were analyzed and puts forward elimination method.Keywords:erps plans;Sensitivity;Interference;The error analysis1 引言电位差计是精密测量中应用最广的仪器之一,可用于精确测量直流电动势,电压,电流和电阻等,还可用来校准精密电表和直流电桥等直读式仪表。
采用的测量方法是比较测量法,其原理是使被测电位与已知点位相互补偿。
但是这类仪表对外界干扰十分敏感,特别是近代的电子电位差计已向高精度、高灵敏度、快速的方向发展,因此对仪表的抗干扰能力要求也相应提高,因为外界干扰的引入,会使原来性能良好的仪表示值超差、指示不稳定、不灵敏区增大、指针运行迟缓等,严重时将导致仪表不能正常工作,给生产和科研带来损失。
电位差计的误差分析
电位差计是精密测量应用极广的仪器,可以用来精确测定电动势、电压、电流、电阻等电学量,还可以用于校准精密电表和直流电桥等直读式仪表,在非电量(如温度、压力、位移等)的电测法中也占有重要地位。
电位差计不仅准确度等级高,而且测量结果稳定可靠。
它不从被测对象中取用电流,因此测量时不会使被测对象改变原来的数值。
电位差计可直接用来精密测量电池电动势及电位差。
箱式电位差计的工作原理图都采用图1所示的线路,包括三个部分:
(1)工作电流调节回路,主要由E、Rn、R1、R、K。
等组成;
(2)校正工作电流回路:主要由Es、RS、K1、K2等组成;
(3)待测回路:主要由EX、RX、G、K1、K2组成。
当电位差计达到平衡(实现补偿)时,有
(1)
电位差计虽是一种测量电池电动势及电位差等的精密仪器,但其本身也有一定的误差存在。
1 元件误差
元件误差是指因元件问题而产生的仪器误差。
根据(1)式,可得相对误差公式:
(2)
因是标准电池,故属量具误差。
通常处理量具误差的办法是选用准确
度等级足够高的量具,使该项误差成微小误差而可以忽略不计。
“足够高”是指标准电池的电动势的相对变化不超过0.1a%。
a为电位差计的准确度等级,0.1是由微小误差分配原则确定的。
因此量具的准确度等级应比仪器的准确度等级高一个数量级,这样就能使该项误差忽略不计。
这样电位差计的元件误差就为:
(3)
若这两部分误差的大小和符号都相同,就可以互相抵消。
因此在设计、制造电位差计时,和这两组电阻总是尽量选用时间稳定性和温度稳定性以及误差符
号(正或负)都相同的电阻。
在使用电位差计时,应合理选择量限而使全部读数盘都用到。
这不仅能保证足够多的有效位数,而且可使上述两部分元件误差得到比较充分的抵消。
一般说,元件误差是电位差计各种误差因素中影响最大的一项,约占总误差的一半。
只要使用电阻来调节和的比例,这一项误差就总是存在。
电阻元件的准确度、电阻的时间稳定性和温度稳定性限制了电位差计的准确度等级。
2温差电动势产生的误差
不同金属相接触(如焊接点、电键、电刷、接线端钮等)时,将产生接触电位差。
当各接触点温度不同时,则产生温差电动势,简称热电势。
对于精密电位差计,特别在被测量很小时,热电势的影响不容忽视。
此外,因测量回路的热电势直接与被测电动势(或电位差)相串接,其影响最大。
为了减小这项误差,在设计、制造电位差计时,应尽量选用彼此接触电位差小的金属元件和导线;在测量回路中应尽量减少焊接点、电键、电刷等;采用较小的工作电流,以减小元件的升温等。
在使用时应注意,不要靠近冷源或热源(例如在直射阳光下进行测量)。
当要求较高时,要采用恒温措施。
此外,有一种比较简单的操作方法可以减小热电
势带来的误差。
根据热电势方向与回路电流无关的性质,而两个电路中电流的方向是对称的,可以用电流换向法(复测法)进行测量来消除热电势的影响,如图
2所示。
以代表测量回路中各处热电势的等效热电势,设其方向如图2所示。
测量时先将开关K。
合向“1”(只能合向“1”),调整工作电流。
测量被测电动势时,再将开关K。
、K3分别同时合向“1”和“2”。
当电路达到平衡时,得
(K。
、K3均合向“1”)
(K。
、K3均合向“2”)
和分别为两次电路平衡时测得的电动势,取两次测量的平均值
(4)
这样就消除了热电势的影响。
当然这种方法只能消除恒定的热电势,变化的热电势消除不了。
图2
3 工作电源电压不稳产生的误差
用做电位差计的工作电源通常有两种。
一种是电子稳压电源,其特点是长时间的电压稳定性较好,但瞬时稳定性不够。
选用这类电源时应注意其电压稳定度与电位差计的准确度相适应。
即当电网电压变化10%时,工作电流的变化应小于(0.2—0.3)a%。
其中a为电位差计的准确度等级,0.2、0.3是由微小误差分
配原则确定的。
另一种是蓄电池或干电池,其特点是瞬时的电压稳定性较好,而长时间的稳定性不够。
使用这类电源时应注意在电压稳定阶段使用,并缩短校准和测量的时间间隔,使电源端电压下降的影响可以忽略。
4 检流计灵敏度不够产生的误差
检流计的灵敏度越高,所能发觉的被测量的变化越小。
如果检流计的灵敏度不够,所能发觉的被测量的变化将有一定的限度。
当被测量的变化小于这个限度时,检流计就不能再测出,这就产生因灵敏度不够造成的误差。
因此,选用检流计时其灵敏度应与电位差计的准确度相适应。
换句话说,一个设计合理的电位差计,它的准确度应由相应的灵敏度(电位差计的灵敏度)来保证,即因灵敏度不够引起的测量误差可以忽略不计。
灵敏度与允许误差的关系可由下式决定
(5)
式中为人能分辨的检流计的指示值,一般可取0.2—0.3格(mm),为允许
误差的绝对值。
0.3—0.1是根据微小误差分配原则取的系数。
根据(5)式,即可求出允许误差所要求的灵敏度。
在实际工作中,当电位差计的灵敏度由(5)式确定后,就应合理分配线路部分和检流计部分的灵敏度。
原则上应尽量使电位差计的线路灵敏度高些,检流计的灵敏度低些,以免因检流计过于灵敏使电位差计工作不稳定。
对于电位差计,要根据测量要求,首先选择量限(测量范围)和准确度等级,对其灵敏度则在量限和准确度等级选定后,再选择合适的检流计,使总灵敏度满足测量准确度的要求。
最后,根据以上要求选定检流计后,还应实际检查一下,调整电位差计一个最小示值所引起的检流计偏转是否足够2—3格(mm)。
除应按灵敏度要求选择检流计外,还应考虑使检流计工作在微欠阻尼状态。
但是外临界电阻大的检流计,其电流灵敏度()较高,而电压灵
敏度()较低,反之则相反。
因此,高阻电位差计因采用临界电
阻大的检流计而电压灵敏度降低,故不适于测量低电位差,而用低阻电位差计测量低电位差比较合理。
当然,低阻电位差计测量的低电位差的内阻也应该是低的。
5 工作电流调节电阻细调不够产生的误差
如果工作电流调节电阻选用不当,调节不细,检流计就不能完全指零,即电位差计不能完全达到平衡,必然产生误差。
根据微小误差分配原则,应使的调节细度小于0.1a%,即要求在整个工作电流调节范围内调节时,可任意使检流计指针的变化小于0.2—0.3格(mm)。
此外,还有理论不够完善产生的误差;接触不良,接触电阻产生的误差;绝缘不良,绝缘电阻产生的误差等等。
以上各种误差,有些是随被测量大小的变化而变化的,有些则是不随被测量大小的变化而变化。
因此,电位差计的允许基本误差应包括两项,如下式
(6)
式中为电位差计准确度等级,为测量盘读数示值,为测量盘最小步进值(或分度值)。
为系数,对实验室型电位差计取0.5,携带型取1。
通过以上这些分析,不仅可以知道电位差计的误差,还对电位差计各部分的选配有了一个比较深入的理解。
这样根据具体的实验,就可以选择出符合要求的电位差计,减小实验中系统带来的误差。