7年级数学培优专题24 相交线与平行线
- 格式:wps
- 大小:375.86 KB
- 文档页数:10
相交线【知识图谱】1.2.3.⎧⎪⎧⎪⎪⎪⎨⎨⎪⎪⎩⎪⎪⎩对顶角和邻补角垂直相交线垂线垂线段角度计算同位角、内错角、同旁内角【知识要点】 1. 相交线平面内两条直线的位置关系:相交、平行 ①平行线:在同一平面内永不相交的两条直线。
②相交线:在一个平面内有一个公共点的两条直线。
③相交线性质:两条直线只有一个交点。
2.对顶角:①定义:两直线相交所成的四个角中,有一个公共顶点,并且一个角的两边分别是另一个角两边的反向延长线,具有这种关系的两个角互为对顶角。
②定理:对顶角相等③注意:相等的角不一定是对顶角。
3.邻补角:①定义:两直线相交所成的四个角中,有一条公共边,它们的另一边互为反向延长线,具有这种关系的两个角,互为邻补角。
②特征:(1)具有一个公共的顶点;(2)有一条公共边;(3)两个角的另一边互为反向延长线; (4)邻补角是成对出现的,而且是互为邻补角. (5)互为邻补角的两角之和为180︒。
如下图,1∠和2∠、3∠和4∠互为对顶角;1∠和4∠、2∠和4∠、1∠和3∠、2∠和3∠互为邻补角。
43214. 垂线①垂直与垂线定义:当两条直线相交所成的四个角中,有一个角是直角时,就说这两条直线互相垂直,其中的一条直线叫做另一条直线的垂线,它们的交点叫做垂足. ②性质:1.同一平面内过一点有且只有一条直线与已知直线垂直;2.连接直线外一点与直线上各点的线段中,垂线段最短.简称:垂线段最短. ③点到直线的距离:直线外一点到这条直线的垂线段的长度,叫做点到直线的距离. 5.同位角、内错角、同旁内角两条直线与第三条直线相交,其中两条“直线”就称为被截直线,而“第三条直线”称为截线。
①同位角:两个角都在被截直线的同侧,并且在截线的同旁,这样的一对角叫做同位角.例如1∠和5∠,3∠和7∠等都是同位角.②内错角:两个角都在被截直线之间,并且在第三条直线(截线)的两旁,这样一对角叫做内错角.例如3∠和5∠,4∠和6∠是内错角.③同旁内角:两个角都在被截直线之间,并且在第三条直线(截线)的同旁,这样一对角叫做同旁内角.例如3∠和6∠,4∠和5∠是同旁内角.【例题讲解】例1.(对顶角)下列图形中,∠1与∠2是对顶角的是( )A. B. C. D.变式练习1.1 判断下列说法的正确。
人教版初中数学七年级下相交线和平行线知识点总结本章介绍了平面内两条直线相交与平行的关系,重点探讨了两条直线相交时形成角的特征、两条直线互相垂直的特性、两条直线平行的条件和特征,以及有关图形平移变换的性质。
本文将对其中的重点知识点进行总结。
5.1 相交线1.邻补角与对顶角当两条直线相交时,所形成的四个角具有不同的关系。
其中,对顶角是具有特殊位置关系的两个角,它们的大小相等;邻补角则是互为反向延长线的两个角,它们的和为180度。
2.垂线垂线是指当两条直线相交时,其中一个角为直角的情况。
垂线具有两个性质:一是过一点只有一条直线与已知直线垂直;二是连接直线外一点与直线上各点的垂线段最短。
3.垂线的画法画垂线的方法有两种:一是过直线上一点画已知直线的垂线;二是过直线外一点画已知直线的垂线。
画法可采用“一靠二移三画”的方法。
4.点到直线的距离点到直线的距离是指直线外一点到这条直线的垂线段的长度。
记忆时应结合图形进行理解。
本章内容的重点是垂线和其性质、平行线的判定方法和性质、平移和其性质,以及这些知识点的组织运用。
在研究这些知识点时,需要注意记忆其定义和性质,掌握其画法和应用方法。
垂线是指从一个点垂直于一条直线或平面的线段,而垂线段则是垂线的长度。
它们都具有垂直的性质,可以用来计算点到直线的距离或两点间的距离。
点到直线的距离是特殊的两点(即已知点与垂足)间距离,而两点间的距离是点与点之间的长度。
线段和距离都是长度的概念,但线段是一种图形,不能等同于距离。
平行线是指在同一平面内不相交的两条直线,它们的位置关系只有两种:相交和平行。
判断两条直线的位置关系可以根据它们的公共点个数来确定,有且只有一个公共点时两直线相交,无公共点时两直线平行,两个或两个以上公共点时两直线重合。
平行公理指出,经过直线外一点,有且只有一条直线与这条直线平行。
同时,如果两条直线都与第三条直线平行,那么这两条直线也互相平行。
三线八角是指两条直线被第三条直线所截形成的八个角,包括同位角、内错角和同旁内角。
知识梳理:在同一平面内,两条直线的位置关系有和两种。
1.相交线:只有个公共点的两条直线称为相交线。
2.平行线:在同一平面内,的两条直线叫做平行线。
3.对顶角:有一个公共顶点,且角的两边互为的两个角叫做对顶角。
对顶角。
4.补角:互为补角的两个角的和为。
5.余角:互为余角的两个角的和为。
6.同角或等角的余角相等,同角或等角的补角相等。
例:如图,直线AB、CD相交于O,若∠1=140º,你能求出其它3个角的度数吗?∠1与∠2是角,∠1与∠3是____角,∠2的对顶角是______,补角是_______________.7.两条直线相交成四个角,如果有一个角是,那么称这两条直线互相,其中的一条直线叫做另一条直线的,它们的交点叫做。
常用符号“”来表示两条直线互相垂直。
8.平面内,过一点有且只有条直线与已知直线垂直。
直线外一点与直线上各点的所有线段中,最短。
二、探索直线平行的条件(直线平行的判定)1.同位角相等,两直线平行2.内错角相等,两直线平行3.同旁内角互补,两直线平行4.过直线外一点,有且只有 1 条直线与这条直线平行。
5.平行于同一条直线的两条直线平行。
6.垂直于同一条直线的两条直线平行三、平行线的性质 1.两直线平行,同位角相等 2.两直线平行,内错角相等 3.两直线平行,同旁内角互补 经典例题1.(2013•随州)如图,直线a ,b 与直线c ,d 相交,若∠1=∠2,∠3=70°,则∠4的度数是( )A.35°B.70°C.90°D.110°2.(2013•平凉)如图,把一块含有45°的直角三角形的两个顶点放在直尺的对边上.如果∠1=20°,那么∠2的度数是( ) A.15° B .20° C.25° D .30°3.(2013•六盘水)直尺与三角尺按如图所示的方式叠放在一起,在图中所标记的角中,与∠1互余的角有几个( ) A .2个 B .3个 C .4个 D .6个4.(2013•黄冈)如图,AB ∥CD ∥EF ,AC ∥DF ,若∠BAC=120°,则∠CDF=( ) A .60° B .120° C .150° D .180°5.(2011•仙桃)如图,AB ∥EF ∥CD ,∠ABC=46°,∠CEF=154°,则∠BCE 等于( )A .23°B .16°C .20°D .26°课堂练习 一.选择题:1. 如图,下面结论正确的是( ) A. ∠∠12和是同位角 B. ∠∠23和是内错角 C. ∠∠24和是同旁内角 D. ∠∠14和是内错角2. 如图,图中同旁内角的对数是( )A. 2对B. 3对C. 4对D. 5对3. 如图,能与α构成同位角的有( ) A. 1个B. 2个C. 3个D. 4个4. 如图,图中的内错角的对数是( ) A. 2对 B. 3对C. 4对D. 5对5.如果两个角的两边分别平行,而其中一个角比另一个角的4倍少30,那么这两个角是( )12 34αA. 42138 、B. 都是10C. 42138 、或4210 、D. 以上都不对二、解答题:1.如图,已知:AB//CD ,求证:∠B+∠D+∠BED=360︒EABCD课后测试 一、判断题.1.如果两个角是邻补角,那么一个角是锐角,另一个角是钝角.( )2.平面内,一条直线不可能与两条相交直线都平行.( )3.两条直线被第三条直线所截,内错角的对顶角一定相等.( )4.互为补角的两个角的平行线互相垂直.( )5.两条直线都与同一条直线相交,这两条直线必相交.( )6.如果乙船在甲船的北偏西35°的方向线上, 那么从甲船看乙船的方向角是南偏东规定 35°.( ) 二、填空题1.a 、b 、c 是直线,且a ∥b,b ⊥c,则a 与c 的位置关系是________.2.如图(a),MN ⊥AB,垂足为M 点,MN 交CD 于N,过M 点作MG ⊥CD,垂足为G,EF 过点N 点,且EF ∥AB,交MG 于H 点,其中线段GM 的长度是________到________的距离, 线段MN 的长度是________到________的距离,又是_______的距离,点N 到直线MG 的距离是___.G H NMF EDC BA FEODCBA(a) (b)3.如图(b),AD ∥BC,EF ∥BC,BD 平分∠ABC,图中与∠ADO 相等的角有_______ 个,分别是___________.4.因为AB ∥CD,EF ∥AB,根据_________,所以_____________.5.命题“等角的补角相等”的题设__________,结论是__________.6.如图(c),给出下列论断:①AD ∥BC:②AB ∥CD;③∠A=∠C.以上其中两个作为题设,另一个作为结论,用“如果……,那么……”形式,写出一个你认为正确的命题是___________.DC BAFEO DCBAclNMb a21(c) (d) (e) 7.如图(d),直线AB 、CD 、EF 相交于同一点O,而且∠BOC=23∠AOC,∠DOF=13∠AOD,那么∠FOC=______度.8.如图(e),直线a 、b 被C 所截,a ⊥L 于M,b ⊥L 于N,∠1=66°,则∠2=________. 三、选择题.1.下列语句错误的是( )A.连接两点的线段的长度叫做两点间的距离B.两条直线平行,同旁内角互补C.若两个角有公共顶点且有一条公共边,和等于平角,则这两个角为邻补角D.平移变换中,各组对应点连成两线段平行且相等 2.如右图,如果AB ∥CD,那么图中相等的内错角是( ) A.∠1与∠5,∠2与∠6; B.∠3与∠7,∠4与∠8; C.∠5与∠1,∠4与∠8; D.∠2与∠6,∠7与∠33.下列语句:①三条直线只有两个交点,则其中两条直线互相平行; ②如果两条平行线被第三条截,同旁内角相等,那么这两条平行线都与第三条直线垂直; ③过一点有且只有一条直线与已知直线平行,其中( )A.①、②是正确的命题B.②、③是正确命题C.①、③是正确命题D.以上结论皆错87654321DCBA4.下列与垂直相交的洗法:①平面内,垂直于同一条直线的两条直线互相平行; ②一条直线如果它与两条平行线中的一条垂直,那么它与另一条也垂直;③平行内, 一条直线不可能与两条相交直线都垂直,其中说法错误个数有( )A.3个B.2个C.1个D.0个四、解答题1.如图,是一条河,C河边AB外一点:(1)过点C要修一条与河平行的绿化带,请作出正确的示意图.(2)现欲用水管从河边AB,将水引到C处,请在图上测量并计算出水管至少要多少长?(本图比例尺为1:2000)2.如图,ABA⊥BD,CD⊥MN,垂足分别是B、D点,∠FDC=∠EBA.(1)判断CD与AB的位置关系;(2)BE与DE平行吗?为什么?CB ANM FEDCBA3.如图,A处在C处的北偏西30°方向,B处在C处的北偏东45°方向,A处在B处的北偏西70°方向,求∠BAC.。
专题24 相交线与平行线阅读与思考在同一平面内,两条不同直线有两种位置关系:相交或平行.当两条直线相交或两条直线分别与第三条直线相交,就产生对顶角、同位角、内错角、同旁内角等位置关系角,善于从相交线中识别出以上不同名称的角是解相关问题的基础,把握对顶角有公共顶点,而同位角、内错角、同旁内角没有公共顶点且有一条边在截线上,这是识图的关键. 两直线平行的判定方法和重要性质是我们研究平行线问题的主要依据. 1.平行线的判定(1)同位角相等、内错角相等,或同旁内角互补,两直线平行; (2)平行于同一直线的两条直线平行;(3)在同一平面内,垂直于同一直线的两条直线平行. 2.平行线的性质(1)过直线外一点,有且只有一条直线和这条直线平行; (2)两直线平行,同位角相等、内错角相等、同旁内角互补;(3)如果一条直线和两条平行线中的一条垂直,那么它和另一条也垂直. 熟悉以下基本图形:例题与求解【例1】 (1) 如图①,AB ∥DE ,∠ABC =080,∠CDE =0140,则∠BCD =__________.(安徽省中考试题)(2) 如图②,已知直线AB ∥CD ,∠C =0115,∠A =025,则∠E =___________.(浙江省杭州市中考试题)DB图②FECA解题思路:作平行线,运用内错角、同旁内角的特征进行求解.【例2】如图,平行直线AB ,CD 与相交直线EF ,GH 相交,图中的同旁内角共有( ). A .4对 B .8对 C .12对 D .16对(“希望杯”邀请赛试题)解题思路:每一个“三线八角”基本图形都有两对同旁内角,从对原图进行分解入手.A BCDGHEFF DE BCA例2题图 例3题图【例3】 如图,在△ABC 中,CE ⊥AB 于E ,DF ⊥AB 于F ,AC //ED ,CE 是∠ACB 的平分线,求证:∠EDF =∠BDF .(天津市竞赛试题)解题思路:综合运用垂直定义、角平分线、平行线的判定与性质,由于图形复杂,因此,证明前注意分解图形.【例4】 如图,已知AB ∥CD ,∠EAF =41∠EAB ,∠FCF =41∠ECD .求证:∠AFC =43∠AEC . (湖北省武汉市竞赛试题)DEC AB 图1解题思路:分别过点E ,F 作平行线,利用平行线的性质找角之间的关系.ABFCD E例4题图 例5题图【例5】如图,已知∠1= ∠2,∠C =∠D ,求证:∠A =∠F .解题思路:从角出发,导出两直线的位置关系,再推出新的角的关系,新的两直线的位置关系,是解这类问题的基本思路.【例6】(1)已知平面内有4条直线a ,b ,c 和d ,直线a ,b 和c 相交于一点,直线b ,c 和d 也相交于一点,试确定这4条直线共有多少个交点?并说明你的理由.(2)作第5条直线e 与(1)中的直线d 平行. 说明:以这5条直线的交点为端点的线段有多少条?(“希望杯”邀请赛试题)解题思路:(1)先设直线a ,b ,c 的交点为P ,直线b ,c ,d 的交点为Q ,证得P 与Q 实为同一点,得出结论.(2)绘出图形,帮助解答,注意平行线的性质.FA BC1 DE 2能力训练A 级1.在同一平面内有1a ,2a ,3a …,10a 十条直线,如果1a //2a ,2a ⊥3a ,3a //4a ,4a ⊥5a ,5a //6a ,6a ⊥7a ,…,那么1a 与10a 的位置关系是____________.2.如图,已知AE ∥BD ,∠1=0130,∠2=030,则∠C =__________.(湖南省常德市中考试题)3.如图,直线a ,b 都与直线c 相交,下列命题中,能判断a ∥b 的条件是_____________(把你认为正确的序号填在横线上)①∠1=∠2; ②∠3=∠6; ③∠1=∠8;④∠5+∠8=0180.(陕西省中考试题)第4题图21第3题图第2题图7865432121DA ECBab4. 将两张矩形纸片如图所示摆放,使其中一张矩形纸片的一个顶点恰好落在另一张矩形纸片的一边上,则∠1+∠2__________.(山东省烟台市中考试题)5.下面四个命题中正确的是( ).A .相等的两个角是对顶角B .和等于0180的两个角互为邻补角 C .连结两点的最短线是过这两点的直线D .两条直线相交所成的四个角都相等,则这两条直线互相垂直(“希望杯”邀请赛试题)6.下列命题①两条相交直线组成的四个角相等,则这两直线垂直.②两条相交直线组成的四个角中,若有一个直角,则四角都相等. ③两条直线相交,一角的两邻补角相等,则这两直线垂直. ④两条直线相交,一角与其邻补角相等,则这两直线垂直. 其中正确的有( ).A .4个B .3个C .2个D .1个7.如图,DH ∥EG ∥BC ,且DC ∥EF ,那么图中与∠BFE 相等的角(不包括∠BFE )的个数是( ). A.2 B .4 C .5 D .6(山东省菏泽地区中考试题)8.如图,AB ∥CD ∥EF ∥GH ,AE ∥DG ,点C 在AE 上,点F 在DG 上,设与∠ɑ相等的角的个数为m (不包括∠a 本身),与∠β互补的角的个数为n .若a ≠β,则m +n 的值是( ).A. 8B. 9C. 10D. 11第8题图第7题图βαCFG AGDHBBEDHE9.如图,已知AB ∥ED ,∠NCB =030,CM 平分∠BCE ,CN ⊥CM ,求∠B 的度数.10.如图,已知E 是AB ,CD 外一点,∠D =∠B +∠E ,求证:AB ∥CD .ABED NCM11.平面上有10条直线,无任何3条交于一点,要使它们出现31个交点,怎样安排才能办到?(吉林省竞赛试题)ABEDC12.如图,已知CD ∥EF ,∠1+∠2=∠ABC ,求证:AB //GF .(重庆市竞赛试题)B 级1. 如图,∠A =060,∠1=∠2,则∠ADC 的度数是___________. 2.如图,直线a ∥b ,那么x 的度数是____________.(五城市联赛试题)ba第1题图第2题图第3题图x48°30°30°120°21C'D'EABADBCDC F3.如图,把一个长方形纸片沿EF 折叠后,点D ,C 分别落在D ',C '的位置,若∠EFB =065,则∠AED '=__________.(山东省中考试题)4.如图,已知DE ∥BC ,∠2=070,∠1=040,那∠EBA 的度数是_____________.AC21EBDlk4321第4题图 第5题图5. 如图,直线k ∥l ,∠4-∠3=∠3-∠2=∠2一∠3=d >0.其中∠3<090,∠1=050,则∠4最大可能的整数值是( ).A. 1070B .1080C .1090D .11006. 如图,AB ∥CD ∥EF ,EH ⊥CD 于H ,则∠BAC +∠ACE +∠CEH 等于( ). A .1800B .2700C .3600D .4500(北京市竞赛试题)7.如图,两直线AB ,CD 平行,则∠1+∠2+∠3+∠4+∠5+∠6= ( ). A .6300B. 7200C .8000D. 9000(“希望杯”邀请赛试题)BDFAC654321HACBDEF GH第6题图 第7题图8.两条直线a ,b 互相平行,直线a 上顺次有10个点A 1,A 2…,A 10,直线b 上顺次有9个点B 1,B 2,…,B 3,将a 上每一个点与b 上每一个点相连可得线段.若没有三条线段相交于同一点,则这些线段的交点个数是( )A. 90B.1620C.6480D.20069.如图,已知两条平行线AB ,CD 被直线EF 所截,交点分别为G ,H ,P 为HD 上任意一点,过P 点的直线交HF 于O 点,求证:∠HOP =∠AGF -∠HPO .O PA BCD10.如图,在△ABC 中,AB =7,AC =11,点M 是BC 的中点,AD 是∠BAC 的平分线,MF ∥AD .求FC 的长.(2013年“《数学周报》”杯竞赛试题)D FMBC11.平面上有七条两两不平行的直线,试证:其中必有直线的交角小于260.(莫斯科八年级竞赛试题)12.⑴如图①,MA 1∥NA 2,则∠A 1+∠A 2=_________.如图②,MA 1∥NA 3,则∠A 1+∠A 2+∠A 3=_________. 如图③,MA 1∥NA 4,则∠A 1+∠A 2+∠A 3+∠A 4=_________. 如图④,MA 1∥NA 5,则∠A 1+∠A 2+∠A 3+∠A 4+∠A 5=_________.从上述结论中你发现了什么规律?请在图②,图③,图④中选一个证明你的结论.(2)如图5,n NA ||MA 1,则=∠++∠+∠+∠n A A A A 321 .(3)利用上述结论解决问题:如图已知CD ||AB ,AB E ∠和CDE ∠的平分线相交于F ,140E =∠,求B FD ∠的度数.A 6A nA 5A 4A 2A 1 MNA 2(第21题)A 1MNA 3A 2 A 1MNA 3A 4A 2 A 1MNA 3 A 5A 4 A 2 A 1MNA 3 图①图②图③ 图④图⑤FEBACD图⑥专题24 相交线与平行线例1 (1)40° 过点 C 作CF ∥AB ,则∠BCF =∠ABC =80°.∠DCF =180°—140°=40°,∴∠BCD =80°-40°=40°.(2)90° 过点E 作EM ∥AB ,∴AB ∥CD ,∴EM ∥CD ,∠AEM =180°—25°=155°. ∠CEM =180°—115°=65°,∴∠E =∠AE —∠CEM =155°-65°=90°.例2 D 提示:原图可分解为8个基本图形.例3 提示:由DF ∥CE 得,∠BDF =∠BCE ,∠FDE =∠DEC ,AC ∥DE ,得∠DEC =∠ECA .例4 过E 作EM ∥AB .∴AB ∥于CD ,∴EM ∥CD . ∴∠AEC =∠AEM +∠CEM =∠EAB +∠ECD .同理:∠AFC =∠FAB +∠FCD .∴∠AEC =∠FAB +∠FCD +∠EAF +∠ECF =∠AFC +¼∠EAB +14+∠ECD =∠AFC +¼∠AEC .故∠AFC =¾∠AEC .例5 提示:先证BD ∥CE ,再证DF ∥BC .例6 (1)直线a ,b ,c ,d 共有1个交点,理由如下:设直线a ,b ,c 的交点为P ,直线b ,c ,d 的交点为Q .这意味着点P 和点Q都是直线b 和c 的交点.而两条不同直线至多有一个交点.因此P和Q 必为同一个点.即4条直线a ,b ,c 和d 相交于同一个点.因此这4条直线只有一个交点.(2)不妨设(1)中交点为O .因为作的第5条直线e 与(1)中的直线d 平行,所以直线e 和直线d 没有公共点,因此这些e 不过点O .而直线a ,b ,c 与直线e 必然都相交.如图所示.设直线e 与直线a ,b ,c 分别相交于点A ,B ,C .这时有A ,B ,C ,O 共四个不同的点.可以连出OA ,OB ,OC ,AB ,AC ,BC 共6条不同的线段.A 级1. 1a //10a2.20°3.①②③④4.90°5.D6.B7.C8.D提示:m =5,n =6,m +n =5+6=11. 9.60° 10.提示:过点E 作EF ∥AB . 11如图所示.12.作CK ∥FG ,延长GF ,CD 交于H 点,则∠1+∠2=∠ABC ,故∠ABC +∠BCK =180°,即CK ∥AB ,AB ∥GF .B级1.120°2.72°3.50°4.30°5.C 提示:∠2=50°+d,∠3=50°+2d,∠4=50°+3d,又∵∠3=50°+2d<90°,∴d<20°,∠4=50°+3d<110°.故∠4的最大整数值为109°.6.B7.D8.B 提示:由题意知每一个交点由a上两点和b上两点所确定.在a上取两点有种情况,在b上取两点有种情况,故交点个数为45*36=1620个.9.提示:过点O作CD的平行线.10.如图,设N是AC的中点,连接MN,则MN∥AB.又MF∥AD,∴∠FMN=∠BAD=∠DAC=∠MFN.∴FN=MN=½AB.因此FC=FN+NC=½AB+12AC=½(AB+AC)=½(7+11)=9.11.提示:在平面上任取一点O,将已知的七条直线平移过点O,它们把以O为圆心的圆周角分成14个彼此相邻的角a₁,a₂,……,。
开学已经有几天了,新的第一章知识掌握的怎么样了呢这一单元主要是概念和性质定理一定要理解清楚,可以在这篇文章梳理一下,一定能帮到你一、相交线1.邻补角与对顶角两直线相交所成的四个角中存在几种不同关系的角,它们的概念及性质如下表:注意点:⑴对顶角是成对出现的,对顶角是具有特殊位置关系的两个角;⑵如果∠α与∠β是对顶角,那么一定有∠α=∠β;反之如果∠α=∠β,那么∠α与∠β不一定是对顶角⑶如果∠α与∠β互为邻补角,则一定有∠α+∠β=180°;反之如果∠α+∠β=180°, 则∠α与∠β不一定是邻补角;⑶两直线相交形成的四个角中,每一个角的邻补角有两个,而对顶角只有一个;2.垂线⑴定义:当两条直线相交所成的四个角中,有一个角是直角时,就说这两条直线互相垂直, 其中的一条直线叫做另一条直线的垂线,它们的交点叫做垂足;符号语言记作:如图所示:AB⊥CD,垂足为O⑵垂线性质1:过一点有且只有一条直线与已知直线垂直与平行公理相比较记⑶垂线性质2:连接直线外一点与直线上各点的所有线段中,垂线段最短;简称:垂线段最短;3.垂线的画法:⑴过直线上一点画已知直线的垂线;⑵过直线外一点画已知直线的垂线;注意:①画一条线段或射线的垂线,就是画它们所在直线的垂线;②过一点作线段的垂线,垂足可在线段上,也可以在线段的延长线上;画法:⑴一靠:用三角尺一条直角边靠在已知直线上,⑵二移:移动三角尺使一点落在它的另一边直角边上,⑶三画:沿着这条直角边画线,不要画成给人的印象是线段的线; 4.点到直线的距离直线外一点到这条直线的垂线段的长度,叫做点到直线的距离;应该结合图形进行记忆;如图,PO⊥AB,同P 到直线AB 的距离是PO 的长;PO 是垂线段;PO 是点P 到直线AB所有线段中最短的一条; 现实生活中开沟引水,牵牛喝水都是“垂线段最短”性质的应用;5.如何理解“垂线”、“垂线段”、“两点间距离”、“点到直线的距离”这些相近而又相异的概念;分析它们的联系与区别;⑴垂线与垂线段区别:垂线是一条直线,不可度量长度;垂线段是一条线段,可以度量长度;联系:具有垂直于已知直线的共同特征;垂直的性质⑵两点间距离与点到直线的距离区别:两点间的距离是点与点之间,点到直线的距离是点与直线之间;联系:都是线段的长度;点到直线的距离是特殊的两点即已知点与垂足间距离;⑶线段与距离距离是线段的长度,是一个量;线段是一种图形,它们之间不能等同;二、平行线1.平行线的概念:在同一平面内,不相交的两条直线叫做平行线,直线 a 与直线b 互相平行,记作 a ∥b ;2.两条直线的位置关系在同一平面内,两条直线的位置关系只有两种:⑴相交;⑵平行;因此当我们得知在同一平面内两直线不相交时,就可以肯定它们平行;反过来也一样这里,我们把重合的两直线看成一条直线判断同一平面内两直线的位置关系时,可以根据它们的公共点的个数来确定:①有且只有一个公共点,两直线相交;②无公共点,则两直线平行;③两个或两个以上公共点,则两直线重合因为两点确定一条直线3.平行公理平行线的存在性与惟一性经过直线外一点,有且只有一条直线与这条直线平行;4.平行公理的推论如果两条直线都与第三条直线平行,那么这两条直线也互相平行;如左图所示,∵b ∥ a , c ∥ a∴b ∥c注意符号语言书写,前提条件是两直线都平行于第三条直线,才能得出结论,这两条直线都平行;5.三线八角两条直线被第三条直线所截形成八个角,它们构成了同位角、内错角与同旁内角;如图,直线a, b 被直线l 所截;①∠1 与∠5 在截线l 的同侧,同在被截直线a, b 的上方, 叫做同位角位置相同②∠5 与∠3 在截线l 的两旁交错,在被截直线a, b 之间内,叫做内错角位置在内且交错③∠5 与∠4 在截线l 的同侧,在被截直线a, b 之间内,叫做同旁内角;④三线八角也可以成模型中看出;同位角是“A”型;内错角是“Z”型;同旁内角是“U” 型;6.如何判别三线八角判别同位角、内错角或同旁内角的关键是找到构成这两个角的“三线”,有时需要将有关的部分“抽出”或把无关的线略去不看,有时又需要把图形补全;例如:如图,判断下列各对角的位置关系:⑴∠1 与∠2;⑵∠1 与∠7;⑶∠1 与∠BAD;⑷∠2与∠6;⑸∠5 与∠8;我们将各对角从图形中抽出来或者说略去与有关角无关的线,得到下列各图; 如图所示,不难看出∠1 与∠2 是同旁内角;∠1 与∠7 是同位角;∠1 与∠BAD 是同旁内角;∠2 与∠6 是内错角;∠5 与∠8 对顶角;7.两直线平行的判定方法方法一两条直线被第三条直线所截,如果同位角相等,那么这两条直线平行简称:同位角相等,两直线平行方法二两条直线被第三条直线所截,如果内错角相等,那么这两条直线平行简称:内错角相等,两直线平行方法三两条直线被第三条直线所截,如果同旁内角互补,那么这两条直线平行简称:同旁内角互补,两直线平行几何符号语言:∵∠3=∠2∴AB∥CD同位角相等,两直线平行∵∠1=∠2∴AB∥CD内错角相等,两直线平行∵∠4+∠2=180°∴AB∥CD同旁内角互补,两直线平行请注意书写的顺序以及前因后果,平行线的判定是由角相等,然后得出平行;平行线的判定是写角相等,然后写平行;注意:⑴几何中,图形之间的“位置关系”一般都与某种“数量关系”有着内在的联系,常由“位置关系”决定其“数量关系”,反之也可从“数量关系”去确定“位置关系”;上述平行线的判定方法就是根据同位角或内错角“相等”或同旁内角“互补”这种“数量关系”, 判定两直线“平行”这种“位置关系”;⑵根据平行线的定义和平行公理的推论,平行线的判定方法还有两种:①如果两条直线没有交点不相交,那么两直线平行;②如果两条直线都平行于第三条直线,那么这两条直线平行;典型例题:判断下列说法是否正确,如果不正确,请给予改正:⑴不相交的两条直线必定平行线;⑵在同一平面内不相重合的两条直线,如果它们不平行,那么这两条直线一定相交;⑶过一点可以且只可以画一条直线与已知直线平行解答:⑴错误,平行线是“在同一平面内不相交的两条直线”;“在同一平面内”是一项重要条件,不能遗漏;⑵正确⑶不正确,正确的说法是“过直线外一点”而不是“过一点”;因为如果这一点不在已知直线上,是作不出这条直线的平行线的;典型例题:如图,根据下列条件,可以判定哪两条直线平行,并说明判定的根据是什么解答:⑴由∠2=∠B 可判定AB∥DE,根据是同位角相等,两直线平行;⑵由∠1=∠D 可判定AC∥DF,根据是内错角相等,两直线平行;⑶由∠3+∠F=180°可判定AC∥DF,根据同旁内角互补,两直线平行;三、平行线的性质1.平行线的性质:性质1:两直线平行,同位角相等;性质2:两直线平行,内错角相等;性质3:两直线平行,同旁内角互补;几何符号语言:∵AB∥CD∴∠1=∠2两直线平行,内错角相等∵AB∥CD∴∠3=∠2两直线平行,同位角相等∵AB∥CD∴∠4+∠2=180°两直线平行,同旁内角互补2.两条平行线的距离如图,直线AB∥CD,EF⊥AB 于E,EF⊥CD 于F,则称线段EF 的长度为两平行线AB 与CD 间的距离;注意:直线AB∥CD,在直线AB 上任取一点G,过点G 作CD 的垂线段GH,则垂线段GH 的长度也就是直线AB 与CD 间的距离;3.命题:⑴命题的概念:判断一件事情的语句,叫做命题;⑵命题的组成:每个命题都是题设、结论两部分组成;题设是已知事项;结论是由已知事项推出的事项; 命题常写成“如果……,那么……”的形式;具有这种形式的命题中,用“如果”开始的部分是题设,用“那么”开始的部分是结论;有些命题,没有写成“如果……,那么……”的形式,题设和结论不明显;对于这样的命题,要经过分析才能找出题设和结论,也可以将它们改写成“如果……,那么……”的形式;注意:命题的题设条件部分,有时也可用“已知……”或者“若……”等形式表述;命题的结论部分,有时也可用“求证……”或“则……”等形式表述;4.平行线的性质与判定①平行线的性质与判定是互逆的关系两直线平行=同位角相等;两直线平行=内错角相等;两直线平行=同旁内角互补;其中,由角的相等或互补数量关系的条件,得到两条直线平行位置关系这是平行线的判定;由平行线位置关系得到有关角相等或互补数量关系的结论是平行线的性质;典型例题:已知∠1=∠B,求证:∠2=∠C证明:∵∠1=∠B已知∴DE∥BC同位角相等, 两直线平行 D∴∠2=∠C两直线平行同位角相等注意,在了DE∥BC,不需要再写一次了,得到了DE∥BC,这可以把它当作条件来用了;典型例题:如图,AB∥DF,DE∥BC,∠1=65°求∠2、∠3 的度数;解答:∵DE∥BC已知∴∠2=∠1=65°两直线平行,内错角相等∵AB∥DF已知∴AB∥DF已知∴∠3+∠2=180°两直线平行,同旁内角互补∴∠3=180°-∠2=180°-65°=115°四、平移1.平移变换①把一个图形整体沿某一方向移动,会得到一个新的图形,新图形与原图形的形状和大小完全相同;②新图形的每一点,都是由原图形中的某一点移动后得到的,这两个点是对应点③连接各组对应点的线段平行且相等2.平移的特征:①经过平移之后的图形与原来的图形的对应线段平行或在同一直线上且相等,对应角相等,图形的形状与大小都没有发生变化;②经过平移后,对应点所连的线段平行或在同一直线上且相等;典型例题:如图,△ABC 经过平移之后成为△DEF,那么:⑴点 A 的对应点是点_________;⑵点 B 的对应点是点______;⑶点_____的对应点是点F;⑷线段AB 的对应线段是线段_______;⑸线段BC 的对应线段是线段_______;⑹∠A 的对应角是______;⑺____的对应角是∠F;解答:⑴D;⑵E;⑶C;⑷DE;⑸EF;⑹∠D;⑺∠ACB; 思维方式:利用平移特征:平移前后对应线段相等,对应点的连线段平行或在同一直线上解答;。
初一数学“相交线与平行线”解题方法与技巧● 学习要求1.理解对顶角和邻补角的概念,理解邻补角与补角的区别和联系;掌握对顶角的性质. 2.知道垂线的概念和基本性质,会画已知直线的垂线,会用尺规画线段的垂直平分线;知道过一点有且仅有一条直线垂直于已知直线;知道垂线段最短的性质,理解点到直线的距离的意义并会度量点到直线的距离.3.通过观察两条直线和第三条直线相交所成角的特征,归纳并理解同位角、内错角、同旁内角的概念。
4.了解平行线的概念,掌握平行线的判定方法及平行线的性质,会用三角尺和直尺过直线外一点画已知直线的平行线;理解两条平行线之间距离的意义,会度量两条平行线之间的距离,知道两条平行线之间的距离是描述这两条平行线相对位置的量。
5.会运用平行线的判定和性质及有关基本事实进行说理,初步养成言必有据的习惯,初步感知形式推理的规则和过程。
● 方法点拨考点1:邻补交、对顶角的概念性质1. 如图1,直线AB 、CD 相交于点O ,过点O 作射线OE ,则图中的邻补角一共有()A .3对B .4对C .5对D .6对2.如图2,将一副直角三角板叠在一起,使直角顶点重合于点O ,则AOB DOC ∠+∠= _________.3.三条直线两两相交于同一点时,对顶角有m 对,交于不同三点时,对顶角有n 对,则m 与n 的关系是( )A .m = n ;B .m >n ;C .m <n ;D .m + n = 10.ACD(图1)(图2)4.下面四个图形中,∠1与∠2是对顶角的图形的个数是() A .0 B .1 C .2 D .312121212考点2:垂线与斜线概念性质 1.下列说法中正确的是( )A .有且只有一条直线垂直于已知直线;B .互相垂直的两条直线一定相交;C .从直线外一点到这条直线的垂线段,叫做这点到这条直线的距离;D .直线c 外一点A 与直线c 上各点连接而成的所有线段中,最短线段的长是3cm ,则点A 到直线c 的距离是3cm . 2.点到直线的距离是指( )A .从直线外一点到这条直线的垂线;B .从直线外一点到这条直线的垂线段;C .从直线外一点到这条直线的垂线的长度;D .从直线外一点到这条直线的垂线段的长度.3.a 、b 、c 是平面上任意三条直线,交点可能有( ).A.1个或2个;B.1个或2个或3个; C.0个或1个或2个或3个;D.以上都不对.考点3:同位角、内错角、同旁内角的意义1.若∠1与∠2的关系为内错角,∠1=40°,则∠2等于() A .40° B .140° C .40°或140° D .不确定2.下图3中,用数字表示的∠ 1、∠2、 ∠3、∠4各角中,错误的判断是( ) A .若将AC 作为第三条直线,则∠ 1和∠3是同位角 ; B .若将AC 作为第三条直线,则∠ 2和∠4是内错角 ; C .若将BD 作为第三条直线,则∠ 2和∠4是内错角 ; D .若将CD 作为第三条直线,则∠ 3和∠4是同旁内角 .3.如图4,标有角号的7个角中共有_____对内错角,_____对同位角,_____对同旁内角.(图3)(图4)考点4:平行线的判定与性质1.如图5,若AB ∥CD ,则图中相等的内错角是()A .∠1与∠5,∠2与∠6;B .∠3与∠7,∠4与∠8;C .∠2与∠6,∠3与∠7;D .∠1与∠5,∠4与∠8.2.如图6,把矩形ABCD 沿EF 对折,若150∠=,则AEF ∠等于( )A.115;B.130;C.120;D.65.3.如图7,直线AE CD ∥,135EBF ∠=,60BFD ∠=,则D ∠等于( )A.75; B.45 ; C.30 ;D.15.4.如图8,是跷跷板示意图,横板AB 绕中点O 上下转动,立柱OC 与地面垂直,当横板AB 的A 端着地时,测得OAC α=∠,则在玩跷跷板时,上下最大可以转动的角度为( )A.α;B.2α ; C.90α- ; D.90α+.5.如图9,直线a 与直线b 互相平行,则x y -的值是( )A.20; B.80; C.120 ; D.180.6.如图10,给出了过直线外一点作已知直线的平行线的方法,其依据是( )A.同位角相等,两直线平行; B.内错角相等,两直线平行; C.同旁内角互补,两直线平行;D.两直线平行,同位角相等.A B CD EF 1BEDCAFOCBx303y abA DO BC(图5)(图6)(图7)(图8)(图9)(图10)(图11)7.探照灯、锅形天线、汽车灯以及其它很多灯具都与抛物线形状有关,如图11所示是一探照灯灯碗的纵剖面,从位于O 点的灯泡 发出的两束光线OB OC 、经灯碗反射以后平行射出.如果图11中ABO DCO αβ∠=∠=,,则BOC ∠的度数为 ( ) A .180αβ-- ; B .αβ+; C .1()2αβ+; D .90()βα+-. 8.一辆汽车在笔直的公路上行驶,两次拐弯后,仍在原来的方向上平行前进,那么两次拐弯的角度是( )A .第一次右拐50°,第二次左拐130°;B .第一次左拐50°,第二次右拐50°;C .第一次左拐50°,第二次左拐130°;D .第一次右拐50°,第二次右拐50°. 9.如图12,已知AB CD ∥,55A =∠,20C =∠,则P =∠___________.10.如图13,AB CD EF ∥,分别交AB CD 、于50M N EMB ∠=、,,MG 平分BMF MG CD G ∠,交于,则1∠的度数是___________.11.如图14,AB CD ∥,直线EF 分别交AB 、CD 于点E 、F ,EG 平分AEF ∠,140∠=,则2∠的度数是____________.12.说理填空 :已知:如图15,DG ⊥BCAC ⊥BC ,EF ⊥AB ,∠1=∠2.求证:CD ⊥AB 证明:∵DG ⊥BC ,AC ⊥BC (___________)∴∠DGB =∠ACB =90º(垂直的定义) ∴DG ∥AC (_____________________) ∴∠2=_____(_____________________) ∵∠1=∠2(__________________)∴∠1=∠__________(等量代换) ∴EF ∥CD (______________________)A M EB DGNFC 150 A E1 CGFDB2 (图12)(图13)(图14)D1 AEF BGC2∴∠AEF =∠________________(____________________) ∵EF ⊥AB (________________) ∴∠AEF =90º (_________________________) ∴∠ADC =90º (___________________), ∴CD ⊥AB (__________________________)13.如图16,AB ⊥BF 于B ,CD ⊥BF 于D ,∠1=∠2, 试说明∠3=∠E .14.如图17,直线AC ∥BD ,连结AB ,直线AC 、BD 及线段AB 把平面分成①、②、③、④四个部分,规定:线上各点不属于任何部分。
宝蕾家教中心印发七年级数学:相交线与平行线培优复习例题精讲例1.如图(1),直线a与b平行,∠1=(3x+70)°,∠2=(5x+22)°,求∠3的度数。
,a∥b解:∵la3(两直线平行,内错角相等)3=∠4∴∠)平角的定义°(2+∠4=180∠∵∠1+3=∠4) 等式性质(∠1=∠2 ∴b2x=24 3x+70=5x+22解得则142°即∠1=(1) 图1=38°∴∠3=180°-∠,是几何计算常用的方法。
评注:建立角度之间的关系,即建立方程(组)D =192°,B+∠BED+∠EF∥CD,EG平分∠BEF,∠例2.已知:如图(2),AB∥GEF的度数。
-∠D=24°,求∠∠B B EF∥CD 解:∵AB∥G D(两直线平行,内错角相等)∴∠B=∠BEF,∠DEF=∠°(已知)D =192 ∵∠B+∠BED+∠EF BEF+∠DEF+∠D=192°即∠B+∠CD°(等量代换)D)=192∴2(∠B+∠D=96B+∠°(等式性质)则∠(2) (已知)图∵∠B-∠D=24°∴∠B=60°(等式性质)BEF=60°(等量代换)即∠BEF(已知)∵EG平分∠1BEF=30∴∠GEF=°(角平分线定义)∠2DEB的度数。
°,∠D=70°,求∠,已知3)AB∥CD,且∠B=40例3.如图(DCAB 作EF∥E解:过∥CD(已知)∵AB ∥CD(平行公理)∴EF AB D=70°(两直线平行,内错角相等)∠°∠DEF=∠∴BEF=∠B=40 ∠BEF DEB=∠DEF-∵∠FE°-∠B=30∴∠DEB =∠D,则应添出辅助线。
评注:证明或解有关直线平行的问题时,如果不构成“三线八角”3)图(条以上直线共点,有多少个不同交点?3n平面上条直线两两相交且无3条或.例4个交点,条直线产生解:21 1宝蕾家教中心印发第3条直线与前面2条均相交,增加2个交点,这时平面上3条直线共有1+2=3个交点;第4条直线与前面3条均相交,增加3个交点,这时平面上4条直线共有1+2+3=6个交点;…1n(n-1) + (n-1)=1+2+3+…则n条直线共有交点个数:2评注:此题是平面上n条直线交点个数最多的情形,需要仔细观察,由简及繁,深入思考,从中发现规律。
人教版初中数学七年级下相交线和平行线知识点总结本章使学生了解在平面内不重合的两条直线相交与平行的两种位置关系,研究了两条直线相交时的形成的角的特征,两条直线互相垂直所具有的特性,两条直线平行的长期共存条件和它所有的特征以及有关图形平移变换的性质,利用平移设计一些优美的图案.。
重点:垂线和它的性质,平行线的判定方法和它的性质,平移和它的性质,以及这些的组织运用.5.1相交线1、邻补角与对顶角两直线相交所成的四个角中存在几种不同关系的角,它们的概念及性质如下表:图形顶点边的关系大小关系对顶角∠1与∠2 有公共顶点∠1的两边与∠2的两边互为反向延长线对顶角相等即∠1=∠21 2注意点:⑴对顶角是成对出现的,对顶角是具有特殊位置关系的两个角;⑵如果∠α与∠β是对顶角,那么一定有∠α=∠β;反之如果∠α=∠β,那么∠α与∠β不一定是对顶角 ⑶如果∠α与∠β互为邻补角,则一定有∠α+∠β=180°;反之如果∠α+∠β=180°,则∠α与∠β不一定是邻补角。
⑶两直线相交形成的四个角中,每一个角的邻补角有两个,而对顶角只有一个。
2、垂线⑴定义,当两条直线相交所成的四个角中,有一个角是直角时,就说这两条直线互相垂直,其中的一条直线叫做另一条直线的垂线,它们的交点叫做垂足。
符号语言记作:如图所示:AB ⊥CD ,垂足为O⑵垂线性质1:过一点有且只有一条直线与已知直线垂直 (与平行公理相比较记)⑶垂线性质2:连接直线外一点与直线上各点的所有线段中,垂线段最短。
简称:垂线段最短。
3、垂线的画法: ABCDO⑴过直线上一点画已知直线的垂线;⑵过直线外一点画已知直线的垂线。
注意:①画一条线段或射线的垂线,就是画它们所在直线的垂线;②过一点作线段的垂线,垂足可在线段上,也可以在线段的延长线上。
画法:⑴一靠:用三角尺一条直角边靠在已知直线上,⑵二移:移动三角尺使一点落在它的另一边直角边上,⑶三画:沿着这条直角边画线,不要画成给人的印象是线段的线。
专题24 相交线与平行线例1 (1)40° 过点 C 作CF ∥AB ,则∠BCF =∠ABC =80°.∠DCF =180°—140°=40°,∴∠BCD =80°-40°=40°.(2)90° 过点E 作EM ∥AB ,∴AB ∥CD ,∴EM ∥CD ,∠AEM =180°−25°=155°. ∠CEM =180°−115°=65°,∴∠E =∠AEM −∠CEM =155°−65°=90°.例2 D 提示:原图可分解为8个基本图形.例3 提示:由DF ∥CE 得,∠BDF =∠BCE ,∠FDE =∠DEC ,AC ∥DE ,得∠DEC =∠ECA . 例4 过E 作EM ∥AB .∴AB ∥于CD ,∴EM ∥CD .∴∠AEC =∠AEM +∠CEM =∠EAB +∠ECD .同理:∠AFC =∠FAB +∠FCD .∴∠AEC =∠FAB +∠FCD +∠EAF +∠ECF =∠AFC +14∠EAB +14+∠ECD =∠AFC +14∠AEC .故∠AFC =34∠AEC .例5 提示:先证BD ∥CE ,再证DF ∥BC .例6 (1)直线a ,b ,c ,d 共有1个交点,理由如下:设直线a ,b ,c 的交点为P ,直线b ,c ,d 的交点为Q .这意味着点P 和点Q都是直线b 和c 的交点.而两条不同直线至多有一个交点.因此P 和Q 必为同一个点.即4条直线a ,b ,c 和d 相交于同一个点.因此这4条直线只有一个交点.(2)不妨设(1)中交点为O .因为作的第5条直线e 与(1)中的直线d 平行,所以直线e 和直线d 没有公共点,因此这些e 不过点O .而直线a ,b ,c 与直线e 必然都相交. 如图所示.设直线e 与直线a ,b ,c 分别相交于点A ,B ,C .这时有A ,B ,C ,O 共四个不同的点.可以连出OA ,OB ,OC ,AB ,AC ,BC 共6条不同的线段.A 级1.a 1∥a 102.20°3.①②③④4.90°5.D6.B7.C8.D 提示:m =5,n =6,m +n =5+6=11.9.60° 10.提示:过点E 作EF ∥AB . 11如图所示.12.作CK ∥FG ,延长GF ,CD 交于H 点,则∠1+∠2=∠ABC ,故∠ABC +∠BCK =180°,即CK ∥AB ,AB ∥GF .B 级1.120°2.72°3.50°4.30°5.C 提示:∠2=50°+d ,∠3=50°+2d ,∠4=50°+3d ,又∵∠3=50°+2d <90°,∴d <20°,∠4=50°+3d <110°.故∠4的最大整数值为109°.6.B7.D8.B 提示:由题意知每一个交点由a 上两点和b 上两点所确定.在a 上取两点有12×10×9=45种情况,在b 上取两点有12×9×8=36种情况,故交点个数为45×36=1620个.9.提示:过点O 作CD 的平行线.10.如图,设N 是AC 的中点,连接MN ,则MN ∥AB .又MF ∥AD ,∴∠FMN =∠BAD =∠DAC =∠MFN .∴FN =MN =12AB .因此FC =FN +NC =12AB +12AC =12(AB +AC )=12(7+11)=9. 11.提示:在平面上任取一点O ,将已知的七条直线平移过点O ,它们把以O 为圆心的圆周角分成14个彼此相邻的角a 1,a 2,……,a 14其中的每一个都和原来某两条直线交角中的一个相等,假设a i (i =1,2,……,14)都大于180°7,则a 1+a 2+……+a 14>14×180°7=360°,与a 1+a 2+……+a 14=360°矛盾,由此可推出结论.12.(1)180° 360° 540° 720° 证明略.(2)(n -1)180°(3)过F作FG∥AB,则AB∥FG∥CD.则∠BFD=1(∠ABE+∠CDE),又∠ABE+∠CDE+∠E=360°,得∠ABE+∠CDE=220°,故∠2BFD=110°。
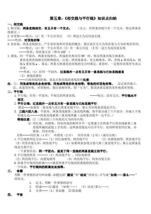
第五章:《相交线与平行线》知识点归纳一、相交线1.相交线:两条直线相交,有且只有一个交点。
(反之,若两条直线只有一个交点,则这两条直线相交。
)2.对顶角----特点:(1)有一个公共顶点(2)两边互为反向延长线-----性质:对顶角相等3.邻补角:两条直线相交,产生邻补角和对顶角的概念。
要注意区分互为邻补角与互为补角的异同。
----特点:(1)有一个公共顶点(2)有一条公共边(3另一边互为反向延长线-----性质:邻补角互补(和为180°)4.垂线:同一平面内,两条直线相交,所成的夹角均为90°时,称这两条直线互相垂直。
垂直是两直线相交的特殊情况。
注意:两直线垂直,是互相垂直,即:若线a垂直线b,则线b垂直线a 。
垂足:两条互相垂直的直线的交点叫垂足。
垂直时,一定要用直角符号表示出来。
---性质:(1)在同一平面内,过直线外一点有且只有一条直线与已知直线垂直(2)垂线段最短----点到直线的距离:就是点到直线的垂线段的长度。
注:①、同角或等角的余角相等;同角或等角的补角相等;等角的对顶角相等。
反过来亦成立。
②、表述邻补角、对顶角时,要注意相对性,即“互为”,要讲清谁是谁的邻补角或对顶角。
二、平行线1.平行线:在同一平面内,不相交的两条直线。
-----特点:没有交点,平行线永不相交。
2.平行公理:过直线外一点有且只有一条直线与已知直线平行。
推论----如果有一条直线与其它两条直线平行,那么另外两条直线也平行。
3.三线六面八角:平面内,两条直线被第三条直线所截,将平面分成了六个部分,形成八个角形成方式-------两条直线被第三条直线所截(这两条直线不一定平行,)特别注意:①三角形的三个内角均互为同旁内角;②同位角、内错角、同旁内角的称呼并不一定要建立在两条平行的直线被第三条直线所截的前提上才有的,这两条直线也可以不平行,也同样的有同位角、内错角、同旁内角。
名称-----同位角(4对)内错角(2对)同旁内角(2对)(成对出现)4.平行线的判定方法----(1)同位角相等,两直线平行(2)内错角相等,两直线平行(3)同旁内角互补,两直线平行(4)如果两条直线分别与第三条直线平行,那么这两条直线也互相平行。
七年级下册数学相交线与平行线知识点归纳相交线与平行线1、两条直线相交所成的四个角中,相邻的两个角叫做邻补角,特点是两个角共用一条边,另一条边互为反向延长线,性质是邻补角互补;相对的两个角叫做对顶角,特点是它们的两条边互为反向延长线。
性质是对顶角相等。
2、三线八角:对顶角(成正比),邻补角(优势互补),同位角,内错角,同旁内角。
3、两条直线被第三条直线所截:同位角f(在两条直线的同一旁,第三条直线的同一侧)内错角z(在两条直线内部,位于第三条直线两侧)同旁内角u(在两条直线内部,坐落于第三条直线同侧)4、两条直线相交所成的四个角中,如果有一个角为90度,则称这两条直线互相垂直。
其中一条直线叫做另外一条直线的垂线,他们的交点称为垂足。
5、横向三要素:横向关系,横向记号,像距6、垂直公理:过一点有且只有一条直线与已知直线垂直。
7、垂线段最长。
8、点到直线的距离:直线外一点到这条直线的垂线段的长度。
9、平行公理:经过直线外一点,存有且只有一条直线与这条直线平行。
推论:如果两条直线都与第三条直线平行,那么这两条直线也互相平行。
如果b//a,c//a,那么b//c10、平行线的认定:①同位角相等,两直线平行。
②内错角成正比,两直线平行。
③同旁内角互补,两直线平行。
11、推断:在同一平面内,如果两条直线都旋转轴同一条直线,那么这两条直线平行。
(一)正负数1.正数:大于0的数。
2.负数:小于0的数。
3.0即不是正数也不是负数。
4.正数大于0,负数小于0,正数大于负数。
(二)有理数1.有理数:由整数和分数组成的数。
包括:正整数、0、负整数,正分数、负分数。
可以写成两个整之比的形式。
(无理数是不能写成两个整数之比的形式,它写成小数形式,小数点后的数字是无限不循环的。
如:π)2.整数:正整数、0、正数整数,泛称整数。
3.分数:正分数、负分数。
(三)数轴1.数轴:用直线上的点表示数,这条直线叫做数轴。
(画一条直线,在直线上任取一点表示数0,这个零点叫做原点,规定直线上从原点向右或向上为正方向;选取适当的长度为单位长度,以便在数轴上取点。
相交线与平行线一、目标与要求1.理解对顶角和邻补角的概念,能在图形中辨认;2.掌握对顶角相等的性质和它的推证过程;3.通过在图形中辨认对顶角和邻补角,培养学生的识图能力。
二、重点在较复杂的图形中准确辨认对顶角和邻补角;两条直线互相垂直的概念、性质和画法;同位角、内错角、同旁内角的概念与识别。
三、难点在较复杂的图形中准确辨认对顶角和邻补角;对点到直线的距离的概念的理解;对平行线本质属性的理解,用几何语言描述图形的性质;能区分平行线的性质和判定,平行线的性质与判定的混合应用。
四、知识框架五、知识点、概念总结1.邻补角:两条直线相交所构成的四个角中,有公共顶点且有一条公共边的两个角是邻补角。
2.对顶角:一个角的两边分别是另一个叫的两边的反向延长线,像这样的两个角互为对顶角。
3.对顶角和邻补角的关系4.垂直:两条直线、两个平面相交,或一条直线与一个平面相交,如果交角成直角,叫做互相垂直。
5.垂线:两条直线相交成直角时,叫做互相垂直,其中一条叫做另一条的垂线。
6.垂足:如果两直线的夹角为直角,那么就说这两条直线互相垂直,它们的交点叫做垂足。
7.垂线性质(1)在同一平面内,过一点有且只有一条直线与已知直线垂直。
(2)连接直线外一点与直线上各点的所有线段中,垂线段最短。
简单说成:垂线段最短。
(3)点到直线的距离:直线外一点到这条直线的垂线段的长度,叫做点到直线的距离。
8.同位角、内错角、同旁内角:同位角:∠1与∠5像这样具有相同位置关系的一对角叫做同位角。
内错角:∠2与∠6像这样的一对角叫做内错角。
同旁内角:∠2与∠5像这样的一对角叫做同旁内角。
9.平行:在平面上两条直线、空间的两个平面或空间的一条直线与一平面之间没有任何公共点时,称它们平行。
10.平行线:在同一平面内,不相交的两条直线叫做平行线。
11.命题:判断一件事情的语句叫命题。
12.真命题:正确的命题,即如果命题的题设成立,那么结论一定成立。
13.假命题:条件和结果相矛盾的命题是假命题。
一、选择题1.如图,//,AB CD ABK ∠的平分线BE 的反向延长线和DCK ∠的平分线CF 的反向延长线相交于点 24H K H ∠-∠=︒,,则K ∠=( )A .76︒B .78︒C .80︒D .82︒2.如图,//,AD BC D ABC ∠=∠,点E 是边DC 上一点,连接AE 交BC 的延长线于点H ,点F 是边AB 上一点,使得FBE FEB ∠=∠,作FEH ∠的角平分线EG 交BH 于点G ,若100DEH ︒∠=,则BEG ∠的度数是( )A .30︒B .40︒C .50︒D .60︒3.如图所示,若∠1=∠2=45°,∠3=70°,则∠4等于( )A .70°B .45°C .110°D .135°4.如图a 是长方形纸带,∠DEF=26°,将纸带沿EF 折叠成图b ,再沿BF 折叠成图c ,则图c 中的∠CFE 的度数是( )A .102°B .108°C .124°D .128° 5.直线//AB CD ,直线EF 与AB ,CD 分别交于点E ,F ,EG EF ⊥.若155∠=︒,则2∠的度数为( )A .25︒B .35︒C .45︒D .55︒6.小明、小亮、小刚一起研究一道数学题,如图,已知EF AB ⊥,CD AB ⊥. 小明说:“如果还知道CDG BFE ∠=∠,则能得到AGD ACB ∠=∠.”小亮说:“把小明的已知和结论倒过来,即由AGD ACB ∠=∠,可得到CDG BFE ∠=∠.” 小刚说:“连接FG ,如果//FG AB ,则能得到GFC ADG ∠=∠.”则说法正确的人数是( )A .3人B .2人C .1人D .0人7.如图,直线////AB CD EF ,点O 在直线AB 上,下列结论正确的是( )A .12390∠+∠-∠=︒B .12390∠+∠+∠=︒C .321180∠+∠-∠=︒D .132180∠+∠-∠=︒8.下列命题中,真命题是( ) ①平面内,过一点能且只能作一条直线与已知直线垂直;②若0,0a b >≤,则0ab <;③一个角的余角比这个角的补角小;④不相交的两条直线叫平行线.A .①和②B .①和③C .①②③D .①②③④ 9.为增强学生体质,感受中国的传统文化,学校将国家级非物质文化遗产“抖空竹”引入阳光特色大课间,小聪把它抽象成图2的数学问题:已知AB ∥CD ,∠EAB =80°,110ECD ∠=︒,则∠E 的度数是( )A .30°B .40°C .60°D .70°10.下列说法:①相等的角是对顶角;②同位角相等;③过一点有且只有一条直线与己知直线平行;④直线外一点到这条直线的垂线段的长度,叫做点到直线的距离.其中真命题有( )个A .1B .2C .3D .4二、填空题11.如图, 已知//AB CF ,//CF DE , 90BCD ∠=︒,则D B ∠-∠=_________12.如图,Rt △AOB 和Rt △COD 中,∠AOB =∠COD =90°,∠B =40°,∠C =60°,点D 在边OA 上,将图中的△COD 绕点O 按每秒10°的速度沿顺时针方向旋转一周,在旋转的过程中,在第________秒时,边CD 恰好与边AB 平行.13.如图①:MA 1∥NA 2,图②:MA11NA 3,图③:MA 1∥NA 4,图④:MA 1∥NA 5,……,则第n 个图中的∠A 1+∠A 2+∠A 3+…+∠A n+1______.(用含n 的代数式表示)14.如图所示,12355∠=∠=∠=︒,则4∠的度数为______.15.如图,四边形ABCD 的长条形纸带,AB //CD ,将长方形沿 EF 折叠,A 、D 分别于A ’、D '对应,若 ∠CFE =2∠CFD ',则∠AEF 的度数是___.16.如图,已知//AB CD ,13EAF EAB ∠=∠,13ECF ECD ∠=∠,86AFC ∠=︒,则AEC ∠的度数是__________.17.已知:如图,CD 平分ACB ∠,12180∠+∠=︒,3A ∠=∠,440∠=︒,则CED ∠=___.18.有长方形纸片,E ,F 分别是AD ,BC 上一点∠DEF =x (0°<x <45°),将纸片沿EF 折叠成图1,再沿GF 折叠成图2.(1)如图1,当x =32°时,FGD ∠'=_____度;(2)如图2,作∠MGF 的平分线GP 交直线EF 于点P ,则∠GPE =_____(用x 的式子表示).19.如图,//AB CD ,2P E 平分1PEB ∠,2P F 平分1PFD ∠,若设1PEB x ∠=︒,1PFD y ∠=︒则1P ∠=______度(用x ,y 的代数式表示),若3PE 平分2P EB ∠,3PF 平分2P FD ∠,可得3P ∠,4P E 平分3P EB ∠,4P F 平分3P FD ∠,可得4P ∠…,依次平分下去,则n P ∠=_____度.20.如图.已知点C 为两条相互平行的直线,AB ED 之间一动点,ABC ∠和CDE ∠的角平分线相交于F ,若3304BCD BFD ∠=∠+︒,则BCD ∠的度数为________.三、解答题21.如图1,已知直线m ∥n ,AB 是一个平面镜,光线从直线m 上的点O 射出,在平面镜AB 上经点P 反射后,到达直线n 上的点Q .我们称OP 为入射光线,PQ 为反射光线,镜面反射有如下性质:入射光线与平面镜的夹角等于反射光线与平面镜的夹角,即∠OPA=∠QPB .(1)如图1,若∠OPQ =82°,求∠OPA 的度数;(2)如图2,若∠AOP =43°,∠BQP =49°,求∠OPA 的度数;(3)如图3,再放置3块平面镜,其中两块平面镜在直线m 和n 上,另一块在两直线之间,四块平面镜构成四边形ABCD ,光线从点O 以适当的角度射出后,其传播路径为 O→P→Q→R→O→P→…试判断∠OPQ 和∠ORQ 的数量关系,并说明理由.22.已知,AB ∥CD ,点E 为射线FG 上一点.(1)如图1,若∠EAF =25°,∠EDG =45°,则∠AED = .(2)如图2,当点E 在FG 延长线上时,此时CD 与AE 交于点H ,则∠AE D 、∠EAF 、∠EDG 之间满足怎样的关系,请说明你的结论;(3)如图3,当点E 在FG 延长线上时,DP 平分∠EDC ,∠AED =32°,∠P =30°,求∠EKD 的度数.23.如图,直线//PQ MN ,点C 是PQ 、MN 之间(不在直线PQ ,MN 上)的一个动点.(1)如图1,若1∠与2∠都是锐角,请写出C ∠与1∠,2∠之间的数量关系并说明理由; (2)把直角三角形ABC 如图2摆放,直角顶点C 在两条平行线之间,CB 与PQ 交于点D ,CA 与MN 交于点E ,BA 与PQ 交于点F ,点G 在线段CE 上,连接DG ,有BDF GDF ∠=∠,求AEN CDG∠∠的值; (3)如图3,若点D 是MN 下方一点,BC 平分PBD ∠, AM 平分CAD ∠,已知25PBC ∠=︒,求ACB ADB ∠+∠的度数.24.如图,//MN GH ,点A 、B 分别在直线MN 、GH 上,点O 在直线MN 、GH 之间,若116NAO ∠=︒,144OBH ∠=︒.(1)AOB ∠= ︒;(2)如图2,点C 、D 是NAO ∠、GBO ∠角平分线上的两点,且35CDB ∠=︒,求ACD ∠ 的度数;(3)如图3,点F 是平面上的一点,连结FA 、FB ,E 是射线FA 上的一点,若MAE ∠= n OAE ∠,HBF n OBF ∠=∠,且60AFB ∠=︒,求n 的值.25.如图,已知AM //BN ,点P 是射线AM 上一动点(与点A 不重合),BC BD 、分别平分ABP ∠和PBN ∠,分别交射线AM 于点,C D .(1)当60A ∠=︒时,ABN ∠的度数是_______;(2)当A x ∠=︒,求CBD ∠的度数(用x 的代数式表示);(3)当点P 运动时,ADB ∠与APB ∠的度数之比是否随点P 的运动而发生变化?若不变化,请求出这个比值;若变化,请写出变化规律.(4)当点P 运动到使ACB ABD =∠∠时,请直接写出14DBN A +∠∠的度数.【参考答案】***试卷处理标记,请不要删除一、选择题1.A解析:A【分析】分别过K 、H 作AB 的平行线MN 和RS ,根据平行线的性质和角平分线的性质可用ABK ∠和DCK ∠分别表示出H ∠和K ∠,从而可找到H ∠和K ∠的关系,结合条件可求得K ∠.【详解】解:如图,分别过K 、H 作AB 的平行线MN 和RS ,//AB CD ,//////AB CD RS MN ∴,12RHB ABE ABK ∴∠=∠=∠,12SHC DCF DCK ∠=∠=∠, 180NKB ABK MKC DCK ∠+∠=∠+∠=︒,1180180()2BHC RHB SHC ABK DCK ∴∠=︒-∠-∠=︒-∠+∠, 180BKC NKB MKC ∠=︒-∠-∠180ABK DCK =∠+∠-︒,36021801802BKC BHC BHC ∴∠=︒-∠-︒=︒-∠,又24BKC BHC ∠-∠=︒,24BHC BKC ∴∠=∠-︒,1802(24)BKC BKC ∴∠=︒-∠-︒,76BKC ∴∠=︒,故选:A .【点睛】本题主要考查平行线的性质,掌握平行线的判定和性质是解题的关键,即①两直线平行⇔同位角相等,②两直线平行⇔内错角相等,③两直线平行⇔同旁内角互补,④//a b ,////⇒b c a c .2.B解析:B【分析】AD ∥BC ,∠D=∠ABC ,则AB ∥CD ,则∠AEF=180°-∠AED-∠BEG=180°-2β,在△AEF 中,100°+2α+180°-2β=180°,故β-α=40°,即可求解.【详解】解:设FBE=∠FEB=α,则∠AFE=2α,∠FEH 的角平分线为EG ,设∠GEH=∠GEF=β,AD ∥BC ,∴∠ABC+∠BAD=180°,而∠D=∠ABC ,∴∠D+∠BAD=180°,∴AB ∥CD ,∠DEH=100°,则∠CEH=∠FAE=80°,∠AEF=180°-∠FEG-∠BEG=180°-2β,在△AEF 中,在△AEF 中,80°+2α+180-2β=180°故β-α=40°,而∠BEG=∠FEG-∠FEB=β-α=40°,故选:B .【点睛】此题考查平行线的性质,解题关键是落脚于△AEF 内角和为180°,即100°+2α+180°-2β=180°,题目难度较大.3.C解析:C【分析】根据对顶角的性质可得∠1=∠5,再由等量代换得∠2=∠5,即可得到到a∥b,利用两直线平行同旁内角互补可得∠3+∠4=180°,最后根据∠3的度数即可求出∠4的度数.【详解】解:∵∠1与∠5是对顶角,∴∠1=∠2=∠5=45°,∴a∥b,∴∠3+∠6=180°,∵∠3=70°,∴∠4=∠6=110°.故答案为C.【点睛】本题考查了对顶角的性质、平行线的性质及判定,其中掌握平行线的性质和判定是解答本题的关键.4.A解析:A【分析】先由矩形的性质得出∠BFE=∠DEF=26°,再根据折叠的性质得出∠CFG=180°-2∠BFE,∠CFE=∠CFG-∠EFG即可.【详解】∵四边形ABCD是矩形,∴AD∥BC,∴∠BFE=∠DEF=26°,∴∠CFE=∠CFG-∠EFG=180°-2∠BFE-∠EFG=180°-3×26°=102°,故选A.【点睛】本题考查了翻折变换(折叠问题)、矩形的性质、平行线的性质;熟练掌握翻折变换和矩形的性质,弄清各个角之间的关系是解决问题的关键.5.B解析:B【分析】由对顶角相等得∠DFE=55°,然后利用平行线的性质,得到∠BEF=125°,即可求出2的度数.【详解】解:由题意,根据对顶角相等,则155DFE ∠=∠=︒,∵//AB CD ,∴180DFE BEF ∠+∠=︒,∴18055125BEF ∠=︒-︒=︒,∵EG EF ⊥,∴90FEG ∠=︒,∴21259035∠=︒-︒=︒;故选:B .【点睛】本题考查了平行线的性质,对顶角相等,解题的关键是掌握平行线的性质,正确的求出125BEF ∠=︒.6.B解析:B【分析】由EF ⊥AB ,CD ⊥AB ,知CD ∥EF ,然后根据平行线的性质与判定即可得出答案.【详解】解:∵EF ⊥AB ,CD ⊥AB ,∴CD ∥EF ,∴∠BCD =∠BFE ,若∠CDG =∠BFE ,∴∠BCD =∠CDG ,∴DG ∥BC ,∴∠AGD =∠ACB ,∴小明的说法正确;若∠AGD =∠ACB ,∴DG ∥BC ,∴∠BCD =∠CDG∴∠BCD =∠BFE∴小亮的说法正确;连接GF ,如果FG //AB ,∠GFC =∠ABC若∠GFC =∠ADG则∠ABC =∠ADG则DG ∥BC但是DG ∥BC 不一定成立∴小刚的说法错误;综上知:正确的说法有两个.故选B.【点睛】本题主要考查的是平行线的判定与性质,熟知平行线的判定定理是解答此题的关键. 7.D解析:D【分析】根据两直线平行,同旁内角互补可得∠1+∠AOF =180°,再根据两直线平行,内错角相等可得∠3=∠AOC ,而通过∠AOF =∠AOC-∠2,整理可得∠1+∠3-∠2=180°.【详解】解:∵AB ∥EF ,∴∠1+∠AOF =180°,∵CD ∥AB ,∴∠3=∠AOC ,又∵∠AOF =∠AOC −∠2=∠3-∠2,∴∠1+∠3-∠2=180°.故选:D .【点睛】本题主要考查平行线的性质,从复杂图形中找出内错角,同旁内角是解题的关键. 8.B解析:B【分析】根据题意逐项判断,根据真命题的定义即可求解.【详解】解:①平面内,过一点能且只能作一条直线与已知直线垂直,原命题判断正确,是真命题,符合题意;②若0,0a b >≤,则0ab ≤,原命题判断错误,是假命题,不合题意;③设这个角为x °,则它的余角为(90-x )°,补角为(180-x )°,所以它的余角比它的补角小90°,故原命题判断正确,是真命题,符合题意;④平面内不相交的两条直线叫平行线,原命题判断错误,是假命题,不合题意. 故选:B【点睛】本题考查了真命题与假命题的判断,垂线的性质,有理数的乘法法则,余角、补角的定义,平行线的定义,熟知相关知识是解题的关键,一般情况下,说明一个命题是真命题,要进行证明,说明一个命题是假命题,可以进行证明,也可以举出反例进行说明. 9.A解析:A【分析】过点E 作//EF AB ,先根据平行线的性质可得100AEF ∠=︒,再根据平行公理推论、平行线的性质可得70CEF ∠=︒,然后根据角的和差即可得.【详解】解:如图,过点E 作//EF AB ,80EAB ∠=︒,180100A E B E A F ∠=︒-=∴∠︒,//AB CD ,//CD EF ∴,180CEF ECD ∴∠+∠=︒,110ECD ∠=︒,18070CEF ECD ∴∠=︒-∠=︒,1007030AEC AEF CEF ∴∠=∠-∠=︒-︒=︒,故选:A .【点睛】本题考查了平行线的判定与性质,熟练掌握平行线的性质是解题关键.10.A解析:A【分析】依据对顶角、同位角、平行公理以及点到直线的距离的概念进行判断,即可得出结论.【详解】解:①相等的角不一定是对顶角,故说法错误;②同位角不一定相等,故说法错误;③过直线外一点有且只有一条直线与已知直线平行,故说法错误;④直线外一点到这条直线的垂线段的长度,叫做点到直线的距离,故说法正确; 故选:A .【点睛】本题主要考查了对顶角、同位角、平行公理以及点到直线的距离的概念,点到直线的距离是一个长度,而不是一个图形,也就是垂线段的长度,而不是垂线段.二、填空题11.90°【分析】根据AB∥CF,可得出∠B和∠BCF的关系,根据CF∥DE,可得出∠FED和∠D 的关系,合并即可得出∠D―∠B的大小【详解】∵AB∥CF,∴∠B=∠BCF∵CF∥DE∴∠解析:90°【分析】根据AB∥CF,可得出∠B和∠BCF的关系,根据CF∥DE,可得出∠FED和∠D的关系,合并即可得出∠D―∠B的大小【详解】∵AB∥CF,∴∠B=∠BCF∵CF∥DE∴∠FCD+∠D=180°∴∠FCD+∠D-∠B=180°-∠BCF,化简得:∠D-∠B=180°-(∠BCF+∠FCD)∵∠BCD=90°,∴∠BCF+∠FCD=90°∴∠D―∠B=90°故答案为:90°【点睛】本题考查平行线的性质,解题关键是将∠BCD分为∠BCF和∠FCD,然后利用平行线的性质进行角度转换.12.10或28【分析】作出图形,分①两三角形在点O的同侧时,设CD与OB相交于点E,根据两直线平行,同位角相等可得∠CEO=∠B,根据三角形的一个外角等于与它不相邻的两个内角的和列式求出∠DOE,然解析:10或28【分析】作出图形,分①两三角形在点O的同侧时,设CD与OB相交于点E,根据两直线平行,同位角相等可得∠CEO=∠B,根据三角形的一个外角等于与它不相邻的两个内角的和列式求出∠DOE,然后求出旋转角∠AOD,再根据每秒旋转10°列式计算即可得解;②两三角形在点O的异侧时,延长BO与CD相交于点E,根据两直线平行,内错角相等可得∠CEO=∠B,再根据三角形的一个外角等于与它不相邻的两个内角的和列式求出∠DOE,然后求出旋转角度数,再根据每秒旋转10°列式计算即可得解.【详解】解:①两三角形在点O的同侧时,如图1,设CD与OB相交于点E,∵AB∥CD,∴∠CEO=∠B=40°,∵∠C=60°,∠COD=90°,∴∠D=90°-60°=30°,∴∠DOE=∠CEO-∠D=40°-30°=10°,∴旋转角∠AOD=∠AOB+∠DOE=90°+10°=100°,∵每秒旋转10°,∴时间为100°÷10°=10秒;②两三角形在点O的异侧时,如图2,延长BO与CD相交于点E,∵AB∥CD,∴∠CEO=∠B=40°,∵∠C=60°,∠COD=90°,∴∠D=90°-60°=30°,∴∠DOE=∠CEO-∠D=40°-30°=10°,∴旋转角为270°+10°=280°,∵每秒旋转10°,∴时间为280°÷10°=28秒;综上所述,在第10或28秒时,边CD恰好与边AB平行.故答案为10或28.【点睛】本题考查了平行线的判定,平行线的性质,旋转变换的性质,难点在于分情况讨论,作出图形更形象直观.13.【解析】分析:分别求出图①、图②、图③中,这些角的和,探究规律后,理由规律解决问题即可.详解:如图①中,∠A1+∠A2=180∘=1×180∘,如图②中,∠A1+∠A2+∠A3=360∘=2解析:n 180︒【解析】分析:分别求出图①、图②、图③中,这些角的和,探究规律后,理由规律解决问题即可.详解:如图①中,∠A 1+∠A 2=180∘=1×180∘,如图②中,∠A 1+∠A 2+∠A 3=360∘=2×180∘,如图③中,∠A 1+∠A 2+∠A 3+∠A 4=540∘=3×180∘,…,第n 个图, ∠A 1+∠A 2+∠A 3+…+∠A n+1学会从=n 180︒,故答案为180n ︒.点睛:平行线的性质.14.125°【分析】结合题意,根据对顶角相等的性质,通过证明,得,再根据补角的性质计算,即可得到答案.【详解】如图:∵,且∴∴∴∴故答案为:125°.【点睛】本题考查了解析:125°【分析】结合题意,根据对顶角相等的性质,通过证明1//2l l ,得63∠=∠,再根据补角的性质计算,即可得到答案.【详解】如图:∵52∠=∠,且12355∠=∠=∠=︒∴51∠=∠∴1//2l l∴6355∠=∠=︒∴41806125∠=︒-∠=︒故答案为:125°.【点睛】本题考查了平行线、对顶角、补角的知识;解题的关键是熟练掌握平行线的性质,从而完成求解.15.72゜【分析】先根据平行线的性质,由AB ∥CD ,得到∠CFE =∠AEF ,再根据翻折的性质可得∠DFE =∠D′FE ,由平角的性质可求得∠CFD′的度数,即可得出答案.【详解】解:∵AB ∥CD ,解析:72゜【分析】先根据平行线的性质,由AB ∥CD ,得到∠CFE =∠AEF ,再根据翻折的性质可得∠DFE =∠D ′FE ,由平角的性质可求得∠CFD ′的度数,即可得出答案.【详解】解:∵AB ∥CD ,∴∠CFE =∠AEF ,又∵∠DFE =∠D ′FE ,∠CFE =2∠CFD ′,∴∠DFE =∠D ′FE =3∠CFD ′,∴∠DFE +∠CFE =3∠CFD ′+2∠CFD ′=180°,∴∠CFD ′=36°,∴∠AEF =∠CFE =2∠CFD ′=72°.故答案为:72°.【点睛】本题主要考查了平行线的性质,翻折变换等知识,熟练应用平行线的性质进行求解是解决本题的关键.16.【分析】连接AC ,设∠EAF =x ,∠ECF =y ,∠EAB =3x ,∠ECD =3y ,根据平行线性质得出∠BAC+∠ACD=180°,求出∠CAE+∠ACE=180°−(2x+2y),求出∠AEC=2解析:129【分析】连接AC,设∠EAF=x,∠ECF=y,∠EAB=3x,∠ECD=3y,根据平行线性质得出∠BAC+∠ACD=180°,求出∠CAE+∠ACE=180°−(2x+2y),求出∠AEC=2(x+y),∠AFC═2(x+y),即可得出答案.【详解】解:连接AC,设∠EAF=x,∠ECF=y,∠EAB=3x,∠ECD=3y,∵AB∥CD,∴∠BAC+∠ACD=180°,∴∠CAE+3x+∠ACE+3y=180°,∴∠CAE+∠ACE=180°−(3x+3y),∠FAC+∠FCA=180°−(2x+2y)∴∠AEC=180°−(∠CAE+∠ACE)=180°−[180°−(3x+3y)]=3x+3y=3(x+y),∠AFC=180°−(∠FAC+∠FCA)=180°−[180°−(2x+2y)]=2x+2y=2(x+y),∠AFC=129°.∴∠AEC=32故答案为:129°.【点睛】本题考查了平行线的性质和三角形内角和定理的应用,根据题意作出辅助线,构造出三角形,利用三角形内角和定理求解是解答此题的关键.17.100°【分析】先由同位角相等,证得,进而证得,再由平行线的性质得出与的数量关系,然后由已知条件求得,最后用减去,即可求得答案.【详解】平分,故答案为:.【点睛解析:100°【分析】先由同位角相等,证得//EF AB ,进而证得//AC DE ,再由平行线的性质得出CED ∠与ACB ∠的数量关系,然后由已知条件求得ACB ∠,最后用180︒减去ACB ∠,即可求得答案.【详解】解:12180∠+∠=︒,1180BDC ∠+∠=︒2BDC ∴∠=∠//EF AB ∴3BDE ∴∠=∠3A ∠=∠A BDE ∴∠=∠//AC DE ∴180ACB CED ∴∠+∠=︒ CD 平分ACB ∠,440∠=︒2424080ACB ∴∠=∠=⨯︒=︒180********CED ACB ∴∠=︒-∠=︒-︒=︒故答案为:100︒.【点睛】本题考查了平行线的判定与性质,解题的关键是熟练掌握相关判定定理与性质定理. 18.2x【分析】(1)由长方形的对边是平行的,得到∠BFE =∠DEF =30°,根据三角形外角的性质得到∠EGB =∠BFE+∠DEF =60°,由对顶角的性质得到∠FGD′=∠EGB =60°,即【分析】(1)由长方形的对边是平行的,得到∠BFE=∠DEF=30°,根据三角形外角的性质得到∠EGB=∠BFE+∠DEF=60°,由对顶角的性质得到∠FGD′=∠EGB=60°,即可得到∠GFC′=180°﹣∠FGD′=120°;(2)由长方形的对边是平行的,设∠BFE=∠DEF=x,根据三角形外角的性质得到∠EGB =∠BFE+∠D′EF=2x,由对顶角的性质得到∠FGD′=∠EGB=2x,由折叠可得∠MGF=∠D′GF=2x,由角平分线的定义得到∠PGF=x,再根据三角形外角的性质得到∠GPE,从而求解.【详解】解:(1)由折叠可得∠GEF=∠DEF=32°,∵长方形的对边是平行的,∴∠DEG=∠FGD′,∴∠DEG=∠GFE+∠DEF=64°,∴∠FGD′=∠EGD=64°,∴当x=30度时,∠GFD′的度数是64°.故答案为:64;(2)∠GPE=2∠GEP=2x.由折叠可得∠GEF=∠DEF,∵长方形的对边是平行的,∴设∠BFE=∠DEF=x,∴∠EGB=∠BFE+∠D′EF=2x,∴∠FGD′=∠EGB=2x,由折叠可得∠MGF=∠D′GF=2x,∵GP平分∠MGF,∴∠PGF=x,∴∠GPE=∠PGF+∠BFE=2x,∴∠GPE=2∠GEP=2x.故答案为:∠GPE=2x.【点睛】本题考查翻折变换的性质、平行线的性质,熟悉掌握相关知识点并准确识图,理清翻折前后重叠的角是解题的关键.19.【分析】过点P1作PG∥AB∥CD,根据平行线的性质:两直线平行,内错角相等即可证得,再根据角平分线的定义总结规律可得.【详解】解:过点作∥AB,可得∥CD,设,,∴,,解析:()x y + 12n x y -+⎛⎫⎪⎝⎭【分析】过点P 1作PG ∥AB ∥CD ,根据平行线的性质:两直线平行,内错角相等即可证得1E x PF y ︒=∠︒+,再根据角平分线的定义总结规律可得n P ∠. 【详解】解:过点1P 作1PG ∥AB ,可得1PG ∥CD ,设1PEB x ∠=︒,1PFD y ∠=︒, ∴11G x PEB EP =︒∠=∠,11G y PFD FP =︒∠=∠,∴11111P EP FP PEB P E F G G x y FD ∠=+=︒∠∠∠=︒++∠;同理可得:222P P EB P FD ∠+∠∠=,333P P EB P FD ∠+∠∠=,...,∵2P E 平分1PEB ∠,2P F 平分1PFD ∠, ∴()22212P P EB P FD x y ∠+∠=︒+︒∠=,()33314P P EB P FD x y ∠+∠=︒+︒∠=, ...,∴12n n n n x y P P EB P FD -∠︒+︒∠+∠==, 故答案为:()x y +,12n x y -+⎛⎫ ⎪⎝⎭.【点睛】本题考查了平行线性质的应用和角平分线的定义,解题的关键是学会添加常用辅助线,构造平行线解决问题,学会探究规律,利用规律解决问题,属于中考常考题型. 20.120°【分析】由角平分线的定义可得,,又由,得,;设,,则;再根据四边形内角和定理得到,最后根据即可求解.【详解】解:和的角平分线相交于,,,又,,,设,,,在四边形中,,,,解析:120°【分析】由角平分线的定义可得EDA ADC ∠=∠,CBE ABE ∠=∠,又由//AB ED ,得EDF DAB ∠=∠,DFE ABF ∠=∠;设EDF DAB x ∠=∠=,DFE ABF y ∠=∠=,则DFB x y ∠=+;再根据四边形内角和定理得到3602()BCD x y ∠=︒-+,最后根据3304BCD BFD ∠=∠+︒即可求解. 【详解】解:ABC ∠和CDE ∠的角平分线相交于F ,EDA ADC ∴∠=∠,CBE ABE ∠=∠,又//AB ED ,EDF DAB ∴∠=∠,DEF ABF ∠=∠,设EDF DAB x ∠=∠=,DEF ABF y ∠=∠=,BFD EDA ADE x y ∴∠=∠+∠=+,在四边形BCDF 中,FBC x ∠=,ADC y ∠=,BFD x y ∠=+,3602()BCD x y ∴∠=︒-+,0433BCD BFD ∠=∠+︒, 120BFD x y ∴∠=+=︒,3602()120BCD x y ∴∠=︒-+=︒,故答案为:120︒.【点睛】本题考查了平行线的判定和性质,正确的识别图形是解题的关键.三、解答题21.(1)49°,(2)44°,(3)∠OPQ =∠ORQ【分析】(1)根据∠OPA =∠QP B .可求出∠OPA 的度数;(2)由∠AOP =43°,∠BQP =49°可求出∠OPQ 的度数,转化为(1)来解决问题; (3)由(2)推理可知:∠OPQ =∠AOP +∠BQP ,∠ORQ =∠DOR +∠RQC ,从而∠OPQ =∠ORQ .【详解】解:(1)∵∠OPA =∠QPB ,∠OPQ =82°,∴∠OPA =(180°-∠OPQ )×12=(180°-82°)×12=49°,(2)作PC ∥m ,∵m ∥n ,∴m ∥PC ∥n ,∴∠AOP =∠OPC =43°,∠BQP =∠QPC =49°,∴∠OPQ =∠OPC +∠QPC =43°+49°=92°,∴∠OPA =(180°-∠OPQ )×12=(180°-92°)×1244°,(3)∠OPQ =∠ORQ .理由如下:由(2)可知:∠OPQ =∠AOP +∠BQP ,∠ORQ =∠DOR +∠RQC ,∵入射光线与平面镜的夹角等于反射光线与平面镜的夹角,∴∠AOP =∠DOR ,∠BQP =∠RQC ,∴∠OPQ =∠ORQ .【点睛】本题主要考查了平行线的性质和入射角等于反射角的规定,解决本题的关键是注意问题的设置环环相扣、前为后用的设置目的.22.(1)70°;(2)EAF AED EDG ∠=∠+∠,证明见解析;(3)122°【分析】(1)过E 作//EF AB ,根据平行线的性质得到25EAF AEH ∠=∠=︒,45EAG DEH ∠=∠=︒,即可求得AED ∠;(2)过过E 作//EM AB ,根据平行线的性质得到180EAF MEH ∠=︒-∠,180EDG AED MEH ∠+∠=︒-,即EAF AED EDG ∠=∠+∠;(3)设EAI x ∠=,则3BAE x ∠=,通过三角形内角和得到2EDK x ∠=-︒,由角平分线定义及//AB CD 得到33224x x =︒+-︒,求出x 的值再通过三角形内角和求EKD ∠.【详解】 解:(1)过E 作//EF AB ,//AB CD ,//EF CD ∴,25EAF AEH ∴∠=∠=︒,45EAG DEH ∠=∠=︒,70AED AEH DEH ∴∠=∠+∠=︒,故答案为:70︒;(2)EAF AED EDG ∠=∠+∠.理由如下:过E 作//EM AB ,//AB CD ,//EM CD ∴,180EAF MEH ∴∠+∠=︒,180EDG AED MEH ∠+∠+=︒,180EAF MEH ∴∠=︒-∠,180EDG AED MEH ∠+∠=︒-,EAF AED EDG ∴∠=∠+∠;(3):1:2EAP BAP ∠∠=,设EAP x ∠=,则3BAE x ∠=,32302AED P ∠-∠=︒-︒=︒,DKE AKP ∠=∠,又180EDK DKE DEK ∠+∠+∠=︒,180KAP KPA AKP ∠+∠+∠=︒,22EDK EAP x ∴∠=∠-︒=-︒, DP 平分EDC ∠,224CDE EDK x ∴∠=∠=-︒,//AB CD ,EHC EAF AED EDG ∴∠=∠=∠+∠,即33224x x =︒+-︒,解得28x =︒,28226EDK ∴∠=︒-︒=︒,1802632122EKD ∴∠=︒-︒-︒=︒.【点睛】本题主要考查了平行线的性质和判定,正确做出辅助线是解决问题的关键.23.(1)见解析;(2)12;(3)75°【分析】(1)根据平行线的性质、余角和补角的性质即可求解.(2)根据平行线的性质、对顶角的性质和平角的定义解答即可.(3)根据平行线的性质和角平分线的定义以及三角形内角和解答即可.【详解】解:(1)∠C=∠1+∠2,证明:过C作l∥MN,如下图所示,∵l∥MN,∴∠4=∠2(两直线平行,内错角相等),∵l∥MN,PQ∥MN,∴l∥PQ,∴∠3=∠1(两直线平行,内错角相等),∴∠3+∠4=∠1+∠2,∴∠C=∠1+∠2;(2)∵∠BDF=∠GDF,∵∠BDF=∠PDC,∴∠GDF=∠PDC,∵∠PDC+∠CDG+∠GDF=180°,∴∠CDG+2∠PDC=180°,∴∠PDC=90°-12∠CDG,由(1)可得,∠PDC+∠CEM=∠C=90°,∴∠AEN=∠CEM,∴190(90)90122CDGAEN CEM PDCCDG CDG CDG CDG︒-︒-∠∠∠︒-∠====∠∠∠∠,(3)设BD交MN于J.∵BC平分∠PBD,AM平分∠CAD,∠PBC=25°,∴∠PBD=2∠PBC=50°,∠CAM=∠MAD,∵PQ∥MN,∴∠BJA=∠PBD=50°,∴∠ADB =∠AJB -∠JAD =50°-∠JAD =50°-∠CAM ,由(1)可得,∠ACB =∠PBC +∠CAM ,∴∠ACB +∠ADB =∠PBC +∠CAM +50°-∠CAM =25°+50°=75°.【点睛】本题考查了平行线的性质、余角和补角的性质,解题的关键是根据平行找出角度之间的关系.24.(1)100;(2)75°;(3)n =3.【分析】(1)如图:过O 作OP //MN ,由MN //OP //GH 得∠NAO +∠POA =180°,∠POB +∠OBH =180°,即∠NAO +∠AOB +∠OBH =360°,即可求出∠AOB ;(2)如图:分别延长AC 、CD 交GH 于点E 、F ,先根据角平分线求得58NAC ∠=︒,再根据平行线的性质得到58CEF ∠=︒;进一步求得18DBF ∠=︒,17DFB ∠=︒,然后根据三角形外角的性质解答即可;(3)设BF 交MN 于K ,由∠NAO =116°,得∠MAO =64°,故∠MAE =641n n ︒⨯+,同理∠OBH =144°,∠HBF =n ∠OBF ,得∠FBH =1441n n ︒⨯+,从而=n BKA FBH n ∠∠=⨯︒+1441,又∠FKN =∠F +∠FAK ,得144606411n n n n ︒︒︒⨯=+⨯++,即可求n . 【详解】解:(1)如图:过O 作OP //MN ,∵MN //GHl∴MN //OP //GH∴∠NAO +∠POA =180°,∠POB +∠OBH =180°∴∠NAO +∠AOB +∠OBH =360°∵∠NAO =116°,∠OBH =144°∴∠AOB =360°-116°-144°=100°;(2)分别延长AC 、CD 交GH 于点E 、F ,∵AC 平分NAO ∠且116NAO ∠=︒,∴58NAC ∠=︒,又∵MN //GH ,∴58CEF ∠=︒;∵144OBH ∠=︒,36OBG ∠=︒∵BD 平分OBG ∠,∴18DBF ∠=︒,又∵,CDB ∠=︒35∴351817DFB CDB DBF ∠=∠-∠=-=︒;∴175875ACD DFB AEF ∠=∠+∠=︒+︒=︒;(3)设FB 交MN 于K ,∵116NAO ∠=︒,则MAO ∠=︒64; ∴641n MAE n ∠=⨯︒+ ∵144OBH ∠=︒, ∴+1n FBH n ∠=⨯︒144,=n BKA FBH n ∠∠=⨯︒+1441, 在△FAK 中,64601n BKA FKA F n ∠=∠+∠=⨯︒+︒+, ∴144646011n n n n ⨯︒=⨯︒+︒++, ∴3n =.经检验:3n =是原方程的根,且符合题意.【点睛】本题主要考查平行线的性质及应用,正确作出辅助线、构造平行线、再利用平行线性质进行求解是解答本题的关键.25.(1)120°;(2)90°-12x °;(3)不变,12;(4)45°【分析】(1)由平行线的性质:两直线平行同旁内角互补可得;(2)由平行线的性质可得∠ABN =180°-x °,根据角平分线的定义知∠ABP =2∠CBP 、∠PBN =2∠DBP ,可得2∠CBP +2∠DBP =180°-x °,即∠CBD =∠CBP +∠DBP =90°-12x °; (3)由AM ∥BN 得∠APB =∠PBN 、∠ADB =∠DBN ,根据BD 平分∠PBN 知∠PBN =2∠DBN ,从而可得∠APB :∠ADB =2:1;(4)由AM ∥BN 得∠ACB =∠CBN ,当∠ACB =∠ABD 时有∠CBN =∠ABD ,得∠ABC +∠CBD =∠CBD +∠DBN ,即∠ABC =∠DBN ,根据角平分线的定义可得∠ABP =∠PBN =12∠ABN =2∠DBN ,由平行线的性质可得12∠A +12∠ABN =90°,即可得出答案.【详解】解:(1)∵AM∥BN,∠A=60°,∴∠A+∠ABN=180°,∴∠ABN=120°;(2)∵AM∥BN,∴∠ABN+∠A=180°,∴∠ABN=180°-x°,∴∠ABP+∠PBN=180°-x°,∵BC平分∠ABP,BD平分∠PBN,∴∠ABP=2∠CBP,∠PBN=2∠DBP,∴2∠CBP+2∠DBP=180°-x°,∴∠CBD=∠CBP+∠DBP=12(180°-x°)=90°-12x°;(3)不变,∠ADB:∠APB=12.∵AM∥BN,∴∠APB=∠PBN,∠ADB=∠DBN,∵BD平分∠PBN,∴∠PBN=2∠DBN,∴∠APB:∠ADB=2:1,∴∠ADB:∠APB=12;(4)∵AM∥BN,∴∠ACB=∠CBN,当∠ACB=∠ABD时,则有∠CBN=∠ABD,∴∠ABC+∠CBD=∠CBD+∠DBN,∴∠ABC=∠DBN,∵BC平分∠ABP,BD平分∠PBN,∴∠ABP=2∠ABC,∠PBN=2∠DBN,∴∠ABP=∠PBN=2∠DBN=12∠ABN,∵AM∥BN,∴∠A+∠ABN=180°,∴12∠A+12∠ABN=90°,∴12∠A+2∠DBN=90°,∴14∠A+∠DBN=12(12∠A+2∠DBN)=45°.【点睛】本题主要考查平行线的性质和角平分线的定义,熟练掌握平行线的性质是解题的关键.。
相交线与平行线知识点总结、例题解析知识点1【相交线】在同一平面内,不重合的两条直线的位置关系有两种:平行和相交1、相交线相交线的定义:两条直线交于一点,我们称这两条直线相交.相对的,我们称这两条直线为相交线.知识点2【对顶角和邻补角】两条相交线在形成的角中有对顶角和邻补角两类,它们具有特殊的数量关系和位置关系。
1、邻补角(1)邻补角的概念:两个角有一条公共边,它们的另一边互为反向延长线,具有这种关系的两个角叫做互为邻补角.如图,∠1与∠2有一条公共边OD,它们的另一条边OA、OB互为反向延长线,则∠1与∠2互为邻补角(2)邻补角的性质:邻补角互补,即和为180°。
例如:若∠1与∠2互为邻补角,则∠1+∠2=180°注意:①互为邻补角的两个角一定互补,但互补的两个角不一定互为邻补角;②相交的两条直线会产生4对邻补角。
2、对顶角(1)对顶角的概念:有一个公共顶点,并且一个角的两边分别是另一个角的两边的反向延长线,具有这种位置关系的两个角,互为对顶角.如图,∠3与∠4有一个公共顶点O,并且∠3的两边OB、OC分别是∠4的两边OA、OD的反向延长线,则∠1与∠2互为对顶角.(2)对顶角的性质:对顶角相等.注意:两条相交的直线,会产生2对对顶角。
3、邻补角、对顶角成对出现,在相交直线中,一个角对顶角只有一个,但邻补角有两个.邻补角、对顶角都是相对与两个角而言,是指的两个角的一种位置关系.它们都是在两直线相交的前提下形成的.注意:如果多条直线相交于同一点,那么产生的邻补角的数量是对顶角的2倍。
【例题1】如图所示,∠1的邻补角是( )A、∠BOCB、∠BOE和∠AOFC、∠AOFD、∠BOC和∠AOF【解析】】据相邻且互补的两个角互为邻补角进行判断,∠1是直线AB、EF相交于点O形成的角,所以它的邻补角与直线CD无关,即它的邻补角是∠BOE和∠AOF,故选B【答案】B【例题2】下面四个图形中,∠1与∠2是邻补角的是( )【答案】D【例题3】如图所示,∠1和∠2是对顶角的图形有( )A、1个B、2个C、3个D、4个【解析】考察对顶角的概念【答案】A【例题4】下列说法中:①因为∠1与∠2是对顶角,所以∠1=∠2;②因为∠1与∠2是邻补角,所以∠1=∠2;③因为∠1与∠2不是对顶角,所以∠1≠∠2;④因为∠1与∠2不是邻补角,所以∠1+∠2≠180,其中正确的有________ (填序号)【解析】对顶角、邻补角【答案】①【例题5】如图1,直线AB、CD、EF都经过点O,图中有几对对顶角?几对邻补角?【解析】考察对顶角的概念。
ABCDO一、教学主题:相交线与平行线二、教学重难点:掌握两条直线位置关系以及相关定理、性质的应用三、教学内容: 知识结构图余角余角补角补角角 两线相交 对顶角同位角三线八角 内错角同旁内角平行线的判定平行线平行线的性质尺规作图1、两条直线的位置关系:了解补角、余角、对顶角,知道等角的余角相等、等角的补角相等、对顶角相等;在复杂图形中找出对顶角和邻补角。
相交线:若两条直线只有一个公共点,这两条直线是相交线。
平行线:在同一平面内,不相交的两条直线叫做平行线。
对顶角:有一个公共顶点,并且一个角的两边分别是另一个角两边的反向延长线。
有这样位置关系的两个角是对顶角。
对顶角的性质:对顶角相等。
相交线与平行线ABCDEF1O 2O 注意:(1)两条直线相交成四个角,其中不相邻的两个角是对顶角。
(2)对顶角的性质在今后的推理说明中应用非常广泛,它是证明两个角相等的依据及重要桥梁。
(3)对顶角是从位置上定义的,对顶角一定相等,但相等的角不一定是对顶角。
补角:如果两个角的和是180°(平角),那么称这两个角互为补角,简称为互补,称其中一个角是另一个角的补角。
余角:如果两个角的和是90°(直角),那么称这两个角互为余角,简称为互余,称其中一个角是另一个角的余角。
余角和补角的性质:同角或等角的余角相等,同角或等角的补角相等。
公式:00001290(180),1390(180),∠+∠=∠+∠=1290(180),3490(180),∠+∠=∠+∠=注意:(1)余角和补角的性质:同角或等角的余角相等,同角或等角的补角相等;(2)余角和补角的性质是证明两角相等的一个重要方法。
邻补角:有一条公共边,且它们的另一边互为反向延长线。
有这样位置关系的角是邻补角。
2、平行线及其判定同位角:两个角都在两条直线的同侧,并且在第三条直线的同旁, 这样的一对角叫做同位角。
内错角:两个角都在两条直线之间,并且在第三条直线的两旁,这样的一对角叫做内错角。
专题24 相交线与平行线阅读与思考在同一平面内,两条不同直线有两种位置关系:相交或平行.当两条直线相交或两条直线分别与第三条直线相交,就产生对顶角、同位角、内错角、同旁内角等位置关系角,善于从相交线中识别出以上不同名称的角是解相关问题的基础,把握对顶角有公共顶点,而同位角、内错角、同旁内角没有公共顶点且有一条边在截线上,这是识图的关键.两直线平行的判定方法和重要性质是我们研究平行线问题的主要依据.1.平行线的判定(1)同位角相等、内错角相等,或同旁内角互补,两直线平行;(2)平行于同一直线的两条直线平行;(3)在同一平面内,垂直于同一直线的两条直线平行.2.平行线的性质(1)过直线外一点,有且只有一条直线和这条直线平行;(2)两直线平行,同位角相等、内错角相等、同旁内角互补;(3)如果一条直线和两条平行线中的一条垂直,那么它和另一条也垂直.熟悉以下基本图形:例题与求解【例1】(1) 如图①,AB∥DE,∠ABC=080,∠CDE=0140,则∠BCD=__________.(安徽省中考试题)(2) 如图②,已知直线AB∥CD,∠C=0115,∠A=025,则∠E=___________.(浙江省杭州市中考试题)DB图②FECA解题思路:作平行线,运用内错角、同旁内角的特征进行求解.【例2】如图,平行直线AB,CD与相交直线EF,GH相交,图中的同旁内角共有( ).A.4对B.8对C.12对D.16对(“希望杯”邀请赛试题)解题思路:每一个“三线八角”基本图形都有两对同旁内角,从对原图进行分解入手.D ECAB图1A BCDGHEFF DE BCA例2题图 例3题图【例3】 如图,在△ABC 中,CE ⊥AB 于E ,DF ⊥AB 于F ,AC //ED ,CE 是∠ACB 的平分线,求证:∠EDF =∠BDF .(天津市竞赛试题)解题思路:综合运用垂直定义、角平分线、平行线的判定与性质,由于图形复杂,因此,证明前注意分解图形.【例4】 如图,已知AB ∥CD ,∠EAF =41∠EAB ,∠FCF =41∠ECD .求证:∠AFC =43∠AEC . (湖北省武汉市竞赛试题)解题思路:分别过点E ,F 作平行线,利用平行线的性质找角之间的关系.ABFCD E例4题图 例5题图【例5】如图,已知∠1= ∠2,∠C =∠D ,求证:∠A =∠F .解题思路:从角出发,导出两直线的位置关系,再推出新的角的关系,新的两直线的位置关系,是解这类问题的基本思路.FABC1 DE 2【例6】(1)已知平面内有4条直线a ,b ,c 和d ,直线a ,b 和c 相交于一点,直线b ,c 和d 也相交于一点,试确定这4条直线共有多少个交点?并说明你的理由.(2)作第5条直线e 与(1)中的直线d 平行. 说明:以这5条直线的交点为端点的线段有多少条?(“希望杯”邀请赛试题)解题思路:(1)先设直线a ,b ,c 的交点为P ,直线b ,c ,d 的交点为Q ,证得P 与Q 实为同一点,得出结论.(2)绘出图形,帮助解答,注意平行线的性质.能力训练A 级1.在同一平面内有1a ,2a ,3a …,10a 十条直线,如果1a //2a ,2a ⊥3a ,3a //4a ,4a ⊥5a ,5a //6a ,6a ⊥7a ,…,那么1a 与10a 的位置关系是____________.2.如图,已知AE ∥BD ,∠1=0130,∠2=030,则∠C =__________.(湖南省常德市中考试题)3.如图,直线a ,b 都与直线c 相交,下列命题中,能判断a ∥b 的条件是_____________(把你认为正确的序号填在横线上)①∠1=∠2; ②∠3=∠6; ③∠1=∠8;④∠5+∠8=0180.(陕西省中考试题)第4题图21第3题图第2题图7865432121DA ECBab4. 将两张矩形纸片如图所示摆放,使其中一张矩形纸片的一个顶点恰好落在另一张矩形纸片的一边上,则∠1+∠2__________.(山东省烟台市中考试题)5.下面四个命题中正确的是( ).A .相等的两个角是对顶角B .和等于0180的两个角互为邻补角 C .连结两点的最短线是过这两点的直线D .两条直线相交所成的四个角都相等,则这两条直线互相垂直(“希望杯”邀请赛试题)6.下列命题①两条相交直线组成的四个角相等,则这两直线垂直.②两条相交直线组成的四个角中,若有一个直角,则四角都相等. ③两条直线相交,一角的两邻补角相等,则这两直线垂直. ④两条直线相交,一角与其邻补角相等,则这两直线垂直. 其中正确的有( ).A .4个B .3个C .2个D .1个7.如图,DH ∥EG ∥BC ,且DC ∥EF ,那么图中与∠BFE 相等的角(不包括∠BFE )的个数是( ). A.2 B .4 C .5 D .6(山东省菏泽地区中考试题)8.如图,AB ∥CD ∥EF ∥GH ,AE ∥DG ,点C 在AE 上,点F 在DG 上,设与∠ɑ相等的角的个数为m (不包括∠a 本身),与∠β互补的角的个数为n .若a ≠β,则m +n 的值是( ). A. 8 B. 9 C. 10 D. 11第8题图第7题图βαCFG AF GDHBCBEDHEA9.如图,已知AB ∥ED ,∠NCB =030,CM 平分∠BCE ,CN ⊥CM ,求∠B 的度数.10.如图,已知E 是AB ,CD 外一点,∠D =∠B +∠E ,求证:AB ∥CD .ABED NCM11.平面上有10条直线,无任何3条交于一点,要使它们出现31个交点,怎样安排才能办到?(吉林省竞赛试题)ABEDC12.如图,已知CD ∥EF ,∠1+∠2=∠ABC ,求证:AB //GF .(重庆市竞赛试题)B 级1. 如图,∠A =060,∠1=∠2,则∠ADC 的度数是___________. 2.如图,直线a ∥b ,那么x 的度数是____________.(五城市联赛试题)ba第1题图第2题图第3题图x48°30°30°120°21C'D'EABADBCDC F3.如图,把一个长方形纸片沿EF 折叠后,点D ,C 分别落在D ',C '的位置,若∠EFB =065,则∠AED '=__________.(山东省中考试题)4.如图,已知DE ∥BC ,∠2=070,∠1=040,那∠EBA 的度数是_____________.AC21EBDlk4321第4题图 第5题图5. 如图,直线k ∥l ,∠4-∠3=∠3-∠2=∠2一∠3=d >0.其中∠3<090,∠1=050,则∠4最大可能的整数值是( ).A. 1070 B .1080 C .1090 D .11006. 如图,AB ∥CD ∥EF ,EH ⊥CD 于H ,则∠BAC +∠ACE +∠CEH 等于( ). A .1800 B .2700C .3600D .4500(北京市竞赛试题)7.如图,两直线AB ,CD 平行,则∠1+∠2+∠3+∠4+∠5+∠6= ( ). A .6300 B. 7200 C .8000 D. 9000(“希望杯”邀请赛试题)BDFAC654321HACEBDEF GH第6题图 第7题图8.两条直线a ,b 互相平行,直线a 上顺次有10个点A 1,A 2…,A 10,直线b 上顺次有9个点B 1,B 2,…,B 3,将a 上每一个点与b 上每一个点相连可得线段.若没有三条线段相交于同一点,则这些线段的交点个数是( )A. 90B.1620C.6480D.20069.如图,已知两条平行线AB ,CD 被直线EF 所截,交点分别为G ,H ,P 为HD 上任意一点,过P 点的直线交HF 于O 点,求证:∠HOP =∠AGF -∠HPO .O PA BCDEF10.如图,在△ABC 中,AB =7,AC =11,点M 是BC 的中点,AD 是∠BAC 的平分线,MF ∥AD .求FC 的长.(2013年“《数学周报》”杯竞赛试题)D FMBCA11.平面上有七条两两不平行的直线,试证:其中必有直线的交角小于260.(莫斯科八年级竞赛试题)12.⑴如图①,MA 1∥NA 2,则∠A 1+∠A 2=_________.如图②,MA 1∥NA 3,则∠A 1+∠A 2+∠A 3=_________.如图③,MA 1∥NA 4,则∠A 1+∠A 2+∠A 3+∠A 4=_________.如图④,MA 1∥NA 5,则∠A 1+∠A 2+∠A 3+∠A 4+∠A 5=_________.从上述结论中你发现了什么规律?请在图②,图③,图④中选一个证明你的结论.(2)如图5,n NA ||MA 1,则=∠++∠+∠+∠n A A A A 321Λ .(3)利用上述结论解决问题:如图已知CD ||AB ,AB E ∠和CDE ∠的平分线相交于F ,ο140E =∠,求B FD ∠的度数.专题24 相交线与平行线例1 (1)40° 过点 C 作CF ∥AB ,则∠BCF =∠ABC =80°.∠DCF =180°—140°=40°,∴∠BCD =80°-40°=40°. (2)90° 过点E 作EM ∥AB ,∴AB ∥CD ,∴EM ∥CD ,∠AEM =180°25°=155°. ∠CEM =180°115°=65°,∴∠E =∠AEM ∠CEM =155°65°=90°.例2 D 提示:原图可分解为8个基本图形.例3 提示:由DF ∥CE 得,∠BDF =∠BCE ,∠FDE =∠DEC ,AC ∥DE ,得∠DEC =∠ECA . 例4 过E 作EM ∥AB .∴AB ∥于CD ,∴EM ∥CD .A 6A nA 5A 4A 2A 1 MNA 2(第21题)A 1MNA 3A 2 A 1MNA 3A 4A 2 A 1MNA 3 A 5A 4 A 2 A 1MNA 3 图①图②图③ 图④图⑤FEBACD图⑥∴∠AEC=∠AEM+∠CEM=∠EAB+∠ECD.同理:∠AFC=∠F AB+∠FCD.∴∠AEC=∠F AB+∠FCD+∠EAF+∠ECF=∠AFC+∠EAB++∠ECD=∠AFC+∠AEC.故∠AFC=∠AEC.例5 提示:先证BD∥CE,再证DF∥BC.例6 (1)直线a,b,c,d共有1个交点,理由如下:设直线a,b,c 的交点为P,直线b,c,d的交点为Q.这意味着点P和点Q都是直线b和c的交点.而两条不同直线至多有一个交点.因此P和Q必为同一个点.即4条直线a,b,c和d相交于同一个点.因此这4条直线只有一个交点.(2)不妨设(1)中交点为O.因为作的第5条直线e与(1)中的直线d 平行,所以直线e和直线d没有公共点,因此这些e不过点O.而直线a,b,c与直线e必然都相交.如图所示.设直线e与直线a,b,c分别相交于点A,B,C.这时有A,B,C,O共四个不同的点.可以连出OA,OB,OC,AB,AC,BC共6条不同的线段.A级1.∥2.20°3.①②③④4.90°5.D6.B7.C8.D 提示:m=5,n=6,m+n=5+6=11. 9.60° 10.提示:过点E作EF∥AB. 11如图所示.12.作CK∥FG,延长GF,CD交于H点,则∠1+∠2=∠ABC,故∠ABC+∠BCK=180°,即CK∥AB,AB∥GF.B级1.120°2.72°3.50°4.30°5.C 提示:∠2=50°+d,∠3=50°+2d,∠4=50°+3d,又∵∠3=50°+2d<90°,∴d<20°,∠4=50°+3d<110°.故∠4的最大整数值为109°.6.B7.D8.B 提示:由题意知每一个交点由a上两点和b上两点所确定.在a上取两点有种情况,在b上取两点有种情况,故交点个数为4536=1620个.9.提示:过点O作CD的平行线.10.如图,设N是AC的中点,连接MN,则MN∥AB.又MF∥AD,∴∠FMN=∠BAD=∠DAC=∠MFN.∴FN=MN=AB.因此FC=FN+NC=AB+AC=AB+AC)=(7+11)=9.11.提示:在平面上任取一点O,将已知的七条直线平移过点O,它们把以O为圆心的圆周角分成14个彼此相邻的角,,......,其中的每一个都和原来某两条直线交角中的一个相等,假设(i=1,2, (14)都大于,则++……+>14=360°,与++……+12.(1)180°360°540°720°证明略.(2)(n-1)180°(3)过F作FG∥AB,则AB∥FG∥CD.则∠BFD=(∠ABE+∠CDE),又∠ABE+∠CDE+∠E=360°,得∠ABE+∠CDE=220°,故∠BFD=110°。