3-1材料费用的归集
- 格式:doc
- 大小:69.00 KB
- 文档页数:4
项目三基本要素费用的归集与分配一、填空题1。
各种要素费用发生后,对于直接用于产品生产、专设成本项目的直接生产费用,应单独记入总账账户。
2.在材料消耗定额比较准确的情况下,原料及主要材料费用也可以按照产品的比例或比例进行分配。
3.“原材料”成本项目指直接用于产品生产、构成产品实体的、以及有助于产品形成的等费用。
4。
动力费用的分配在有计量仪表记录的情况下,直接根据仪表所示的和计算。
6.各种要素费用中的税金,是的组成部分,包括、和。
8.和是工资费用核算的主要原始记录。
9.考勤记录一般采用的形式,也可采用的形式。
10.企业会计部门应依据算出的职工工资,按照车间、部门分别编制作为与职工进行工资结算和计算工资费用的依据。
12.在实际工作中,一般通过账户核算外购动力费用。
二、单项选择题1.按医务及生活福利部门人员工资的一定比例计提的职工福利费应借记的账户是( )。
A.应付福利费 B.生产费用C.管理费用 D。
营业费用2.应在本月计算折旧费用的固定资产是( ).A.以经营租赁方式租入的房屋 B。
本月内购迸的机器设备C。
未使用的设备 D。
本月减少的设备4。
生产车间领用的直接用于产品生产、有助于产品形成的辅助材料,应借记的账户为( )。
A.辅助生产成本B.制造费用C.基本生产成本 D。
原材料6.在企业设置”燃料及动力”成本项目的情况下,生产车间发生的直接用于产品生产的燃料费用,应借记的账户是 ( )。
A."基本生产成本” B。
"原材料"C。
"燃料" D."制造费用”7。
利息费用计入 ( )。
A。
营业费用 B.管理费用C。
生产费用 D.财务费用9.企业支付下列税金如()时,应借记"管理费用"账户,贷记"银行存款"或”现金账户。
A.房产税 B。
土地使用税C.印花税 D。
车船使用税10。
在企业生产产品成本中,"直接人工”项目不包括( )。
成本费用的归集与分配的方法成本费用的归集与分配的方法1、材料费用的归集与分配1.1定额耗用量比例分配法材料费用材料实际总耗用量×材料单价分配率 = ----------------------------------各种产品材料定额耗用量之和某产品应分配该产品材料材料费用的材料费用 = 定额耗用量×分配率1.2产品材料定额成本比例分配法某产品材料该产品单位产品材料定额成本= 实际产量×定额成本材料定额各种产品实际材料费用总额成本分配率=---------------------------------各种产品材料定额成本之和某产品应分配该产品材材料定额材料费用 = 料定额成本×成本分配率2、人工成本的归集与分配2.1工资费用的分配计件工资——直接计入产品成本计时工资——对于生产车间发生的直接工资费在生产一种产品时,可将其全部列入该产品的成本中;如果生产几种产品,则应采用一定的方法分配计入各种产品成本中。
直接工资费的分配方法一般采用按实际工时或定额工时的比例进行分配。
3、辅助生产费用的分配3.1直接分配法直接分配法是指把辅助生产车间所发生的实际费用,仅在各基本生产车间和行政管理等部门之间按其受益数量进行分配,对于各辅助生产车间之间相互提供的产品或劳务则不进行分配的一种辅助生产费用分配方法。
公式某辅助生产车间接发生的费用总额费用分配率 = ————————————————该辅助生产车间向基本生产车间、行政管理等部门提供的劳务、产品数量3.2一次交互分配法第一次交互分配法是指将辅助生产车间的费用分两次进行,第一次只限于各辅助生产车间之间根据相互提供的产品或劳务进行交互分配费用,基本生产车间和行政管理等部门从略;第二次是将辅助生产分配前的费用,加上分入费用,减去分出费用,计算出各辅助生产车间的实际费用后,再采用直接分配法,分配给基本生产车间和行政管理部门等各受益单位。
2019年第12期(总第228期)百家论点《材料费用的归集和分配》教学单元设计李文艳(河北旅游职业学院,河北承德067000)摘要:《初级会计实务》课程是会计专业的专业核心课程,主要培养学生会计核算岗位能力。
本教学单元选自产品成本的归集和分配—子任务二材料费用的归集和分配,用时2课时。
通过本单元的学习,培养学生对企业材料费用归集分配业务分析、判断、处理的能力。
关键词:教学;课程设计;归集和分配一、教学设计(一)教学内容为了完成教学目标并结合实际岗位工作流程,教师将教学任务划分成以下三个部分:1审核发料凭证汇总表,2编制材料耗费分配表,3填制记账凭证,登记明细账。
(二)学情分析本单元的教学对象是会计专业二年级学生,学生已经学习过《会计基础》,具备一定的会计核算能力,但没有系统学习过成本核算。
本课程前期学习通的运用培养了学生一定的自主学习能力。
学生喜欢动手操作,不喜欢被动灌输,喜欢“做中学,学中做”的体验式学习方式。
(三)重难点结合岗位工作技能要求,确定的重点是填制记账凭证并登记明细账。
结合学生课前学习通测试结果反馈,确定的难点是编制材料耗费分配表。
针对教学难点,我们采用“析”原理、“明”去向、“解”疑问、“重”实践四步来突破。
针对教学重点,我们要求学生反复强化练习来解决。
(四)教学策略为了更好地完成教学任务,教师采用以下几种教学手段,(1)超星学习通平台:用于发布任务并进行在线答疑、讨论和测试,(2)i实习实训平台:用于学生的实训,(3)多媒体:主要用于演示及疑难问题的解析。
针对学生的特点,我们在授课过程中采用混合式教学模式,引导学生自主学习。
在整个教学过程中主要采用任务驱动法,辅之演示法、讨论法完成相关部分的教学。
二、教学过程本单元的教学过程分为前置学习,课中实施,课后拓展。
(一)前置学习课前,教师通过学习通发布课前任务单,并上传学习指南、知识点视频、课前自测题等学习资料;发起材料费用的分配方法包括什么和共耗材料费用如何分配的讨论;统计学生课前测试题存在的问题,适当调整教学策略。
材料费用的归集与分配会计分录一、理解材料费用的归集与分配在企业经营过程中,材料是生产过程中必不可少的物质资源,也是计算生产成本的重要组成部分。
而材料费用的归集与分配是指将发生的与材料相关的各项费用进行正确的会计分录,以便准确计算和分析材料成本。
二、归集与分配的目的1.准确计算材料成本:归集与分配材料费用可以准确计算每个产品、每个项目的材料成本,并为成本控制和成本管理提供依据。
2.控制材料费用:归集与分配材料费用可以及时发现和纠正材料费用的异常,保持材料费用在合理范围内,提高企业的经济效益。
3.分析材料费用结构:归集与分配材料费用可以帮助企业进行材料费用结构分析,找出造成材料费用高低的原因,优化材料采购策略,降低材料成本。
三、材料费用的归集材料费用的归集是将与材料直接相关的各项费用根据其性质和用途进行分类,以便明确归属到相应的会计科目,并进行相应的会计分录。
1. 原材料采购费用原材料采购费用包括采购成本、采购手续费、运输费用等。
通常情况下,原材料采购费用归集到以下会计科目:•原材料科目(借方)•应付账款科目(贷方)原材料采购费用的会计分录示例会计科目借方贷方原材料XXXX元应付账款XXXX元2. 杂费杂费是发生在从供应商处购入材料时的其它费用,如包装费、保险费、验收费等。
杂费通常归集到原材料的成本中,会计分录如下:会计科目借方贷方原材料XXXX元杂费XXXX元应付账款XXXX元3. 运输费用企业在从供应商处购入材料时,常常需要支付相应的运输费用。
运输费用可以根据具体情况归集到原材料的成本中,或作为支出列示于利润表中。
归集到原材料成本中的运输费用的会计分录示例会计科目借方贷方原材料XXXX元杂费(运输费用)XXXX元应付账款XXXX元支出列示于利润表中的运输费用的会计分录示例会计科目借方贷方运输费用XXXX元应付账款XXXX元四、材料费用的分配材料费用的分配是将归集到原材料科目的费用进行进一步的分配,以确保费用能够按照实际发生的情况分摊到各个产品、项目。
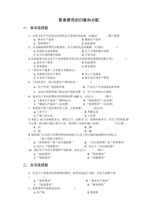
要素费用的归集和分配一.单项选择题1.企业为生产产品发生的原料及主要材料的耗费,应通过( )账户核算。
A.基本生产成本 B.辅助生产成本C. 管理费用”D.制造费用2. 月末编制材料费用分配表时,对于退料凭证的数额,可采取( )。
A.冲减有关成本费用B.在下月领料数中扣除C.从当月领料数中扣除D.不需考虑3.用来核算企业为生产产品和提供劳务而发生的各项间接费用的账户是( )。
A.基本生产成本B.制造费用C.管理费用D.财务费用4.“基本生产成本”月末借方余额表示( )。
A.本期发生的生产费用B.完工产品成本C.月末在产品成本D.累计发生的生产费用5. 下列各项中,属于直接生产费用的是()。
A.生产车间厂房的折旧费 B. 产品生产专用设备的折旧费C.企业行政管理部门固定资产的折旧费 C. 生产车间的办公费用6.基本生产车间本期应负担照明电费1500元,应记入( )账户。
A.“基本生产成本”(燃料动力) B.“制造费用”(水电费)C.“辅助生产成本”(水电费) D.“管理费用”(水电费)7. 核算每个职工的应得计件工资,主要依据( )的记录。
A.工资卡片B.考勤记录C.产量工时记录D.工资单8.某职工10月份病假3日,事假2日,出勤17日,星期双休9日。
若日工资率按30天计算,按出勤日数计算月工资,则该职工应得出勤工资按( )天计算。
A. 17B. 20C .23 D. 269.福利部门人员的工资费用和按福利部门人员工资计提的福利费应分别记入( )账户的借方和贷方。
A.“管理费用”和“应付福利费”B. “应付福利费”和“管理费用”C.均计入“管理费用”D. 均计入“应付福利费”10. 预付生产车间下季度财产保险费,应先记入( )账户。
A.“制造费用”B.“管理费用”C.“预提费用”D.“待摊费用”二.多项选择题1.应记入产品成本的各种材料费用,按其用途进行分配,应记入的账户有( )。
A.“管理费用” B.“基本生产成本”C. “制造费用”D.“财务费用”2. 要素费用中的税金包括( )。
材料费用的归集与分配
在企业的经营管理中,材料费用是一个非常重要的支出项目。
对于企业来说,如何合理地归集和分配材料费用,直接关系到企业的成本控制和经营效益。
因此,对于材料费用的归集与分配,企业需要做好以下几个方面的工作:首先,要建立健全的材料费用归集制度。
企业应当建立起完善的材料费用归集制度,明确规定各个部门的材料费用的归集标准和程序。
只有建立了规范的制度,才能够确保材料费用的真实性和准确性。
其次,要加强对材料费用的监控和管理。
企业应当加强对材料费用的监控和管理,建立起科学的材料费用分析体系,及时发现和纠正各项材料费用的异常情况,确保材料费用的合理性和节约性。
另外,要合理分配材料费用。
在进行材料费用的分配时,企业应当根据各个部门的实际使用情况,合理地进行费用分配,避免出现费用分配不公平的情况,确保各个部门的利益平衡。
最后,要加强对材料费用的分析和评估。
企业应当加强对材料费用的分析和评估工作,及时了解各项材料费用的使用情况和变化趋势,为企业的经营决策提供科学依据。
综上所述,对于材料费用的归集与分配,企业需要建立健全的制度,加强对材料费用的监控和管理,合理分配材料费用,加强对材料费用的分析和评估,从而确保材料费用的合理性和节约性,为企业的可持续发展提供有力支持。
材料费用的归集
编制材料发出汇总表,并编制会计分录
编制材料发出汇总表,并编制会计分录
三、某企业采用计划成本法计算发出原材料的成本
计算材料成本差异率(已知月初材料成本差异为超支350)
编制材料发出汇总表,并编制会计分录
材料费用的分配
材料定额消耗量比例阀
例:某企业生产甲、乙两种产品,共同耗用某种材料1200公斤,每公斤4元。
甲产品的实际产量为140件,单件产品材料消耗定额为4公斤;乙产品的实际产量为80件,单件产品材料消耗定额为5.5 公斤。
试计算分配甲、乙产品各自应负担的材料费。
运用方法1计算如下:
2、材料消耗量分配率=1200÷(560+440)=1.2
3、甲产品应分配的材料数量=560×1.2=672(公斤)
乙产品应分配的材料数量=440×1.2=528(公斤)
合计1200(公斤)
4、甲产品应分配的材料费用=672 ×4 =2688(元)
乙产品应分配的材料费用=528 ×4 =2112(元)
合计4800(元)
(2)材料定额费用比例法
某企业生产甲产品200件,乙产品150件,共同耗用AB两种材料,材料费用合计为46400元,每件甲产品材料耗用定额为A材料5千克,B材料10千克,每件甲产品材料耗用定额为A材料3千克,B材料6千克,A材料单价为10元,B材料单价为15元,试计算分配甲、乙产品各自应负担的材料费。