腾达Tenda无线路由器怎么安装设置之:静态IP上网设置篇
- 格式:doc
- 大小:4.09 MB
- 文档页数:36
如何设置无线路由器的静态IP地址在日常生活中,我们使用无线路由器连接互联网已经成为了家庭的常态。
大多数无线路由器默认使用动态IP地址分配的方式,也就是说每次重新启动路由器都会获得一个新的IP地址。
然而,对于某些特殊的需求,我们可能需要将路由器的IP地址设置为静态,这样就可以保持固定的IP地址。
那么,如何设置无线路由器的静态IP地址呢?本文将细致地介绍这个过程。
一、准备工作在开始设置无线路由器的静态IP地址之前,我们需要做一些准备工作。
首先,确保你已经连接到无线路由器,并且可以正常访问路由器的管理界面。
其次,了解你的网络环境,包括IP地址段、网关和子网掩码等信息,这些将会在设置过程中用到。
二、登录路由器管理界面打开浏览器,输入默认的路由器IP地址,并按下回车键,你将会看到一个登录界面。
需要注意的是,不同品牌的路由器登录地址可能不同,一般可以在路由器的说明书中找到。
输入正确的用户名和密码,点击登录按钮。
如果你不确定用户名和密码是什么,可以尝试使用默认的用户名和密码。
常见的路由器默认用户名和密码可以在互联网上找到。
三、设置静态IP地址成功登录后,你将会看到一个路由器的管理界面。
不同品牌的路由器管理界面可能略有差异,但是一般都有一个"网络设置"或者"LAN设置"的选项。
找到这个选项并点击进入。
在网络设置或者LAN设置页面中,你将会看到一个IP地址的选项。
一般情况下,默认是以动态方式获取IP地址,你需要将其修改为静态方式。
点击静态方式,并在相应的输入框中输入合适的IP地址、网关和子网掩码。
这些信息需要和你的网络环境相匹配,确保输入正确。
如果你不确定怎么设置,可以联系你的网络服务提供商寻求帮助。
设置完成后,记得点击保存按钮或者应用按钮,以确保修改生效。
有些路由器可能需要重新启动才能使设置生效,你需要按照路由器的提示进行操作。
四、检查和测试设置完成后,你可以返回到路由器的状态页面,查看IP地址是否已经改变为你所设置的静态IP地址。
腾达tenda无线路由器怎么设置腾达(tenda)无线路由器安装与设置与其它品牌路由器设置相似,为了让所有的新手朋友也可以轻松设置腾达无线路由器。
下面是店铺给大家整理的一些有关tenda无线路由器的设置方法,希望对大家有帮助!tenda无线路由器的设置方法如下图所示WAN口连接宽带进线(即网络公司进来的线或猫出来的线,一般颜色不一样)、LAN口连接局域网内的电脑。
2设置所连接电脑的IP地址。
右键点击网上邻居属性3右键点击本地连接属性4选择Internet协议TCP/IP属性5点击选择自动获得IP地址和自动获取DNS服务器地址。
好了后点击确定按钮。
6当然我们也可以设置手动的IP地址(如下图)IP地址:192.168.0.XXX:(XXX为2~254)子网掩码:255.255.255.0网关:192.168.0.1DNS服务器:您可以填写您当地的DNS服务器地址(可咨询您的ISP供应商)也可以由路由器作为DNS代理服务器。
登陆腾达路由器1打开IE浏览器,输入路由器的默认IP地址(192.168.0.1)并回车(如下图)2在弹出的登陆窗口里,输入用户名:admin;密码:admin;然后单击确定。
(如下图)3如果您输入的用户名和密码正确,浏览器将进入管理员模式的主页面。
(如下图)tenda无线路由器设置:设置拨号宽带连接1连接好线,外线要插入wan 的端口,然后再用网线插入从其余的4个端口中的其中一个端口,并与电脑相连(网卡的IP设置为自动获取或者将IP设置为192.168.0.X(2-254之间)不是特别懂的用户请设置为自动获取)。
然后打开ie,在地址栏中输入192.168.0.1 如图2出现如下界面,默认的用户名和密码均为 admin3进入设置界面,点选快速设置,然后选者ADSL虚拟拨号(PPPoE)会出现如下的界面,点击下一步4设置向导-ADSL,这里要求你输入上网用户名和密码,填完之后点选下一步5设置完成,点选保存退出设置设置无线网络连接,无线基本设置。
tenda路由器设置教程
tenda路由器设置教程
tenda路由器设置教程
第一步:连接好线,外线要插入wan 的端口,然后再用网线插入从其余的.4个端口中的其中一个端口,并与电脑相连(将IP设置为192.168.0.X(2-254之间)不是特别懂的用户请设置为自动获取)。
然后打开ie,在地址栏中输入192.168.0.1 如图
第二步:出现如下界面,默认的用户名和密码均为 admin
第三步:进入设置界面,点选“快速设置”,然后选者“ADSL虚拟拨号(PPPoE)”会出现如下的界面,点击下一步
第四步:设置向导-ADSL,这里要求你输入上网用户名和密码,填完之后点选下一步
第五步:设置完成,点选保存退出设置。
腾达f3路由器怎么设置静态ip上网
路由器是局域网之中非常重要的一种网络设备,其主要在网络层实现子网之间以及内外数据的转发,是不同网络之间进行数据交换及通信的一个重要通道,tenda腾达路由器是一款性价比极高的网络设备,那么你知道腾达f3路由器怎么设置静态ip上网吗?下面是店铺整理的一些关于腾达f3路由器设置静态ip上网的相关资料,供你参考。
腾达f3路由器设置静态ip上网的方法:
直接将入户的网线接在路由器的WAN口,再找一根短网线,一头接电脑,一头接路由器LAN1/LAN2/LAN3任意接口,接线方式如下图:
注意:路由器正常工作状态是指示灯SYS闪烁,WAN口常亮或闪烁,LAN1/LAN2/LAN3口中与电脑相连的端口常亮或闪烁。
将电脑上的本地连接IP地址设置为“自动获得IP地址”
1.右键点击桌面上的“网上邻居”,选择“属性”:
2.右键点击“本地连接”,选择“属性”:
3.双击“Internet 协议(TCP/IP)”:
4.记录下当前电脑的IP地址,然后选择“自动获得IP地址”“自动获得DNS服务器地址”,点击“确定”再点击“确定”即可:
2. 点击“上网设置”,选择联网方式为“静态IP”,输入电脑上网固定的IP地址,子网掩码,网关,首选DNS服务器,点击“确定”,如下图:
3.点击“系统管理”,选择“克隆本机MAC”,点击“确定”:
设置完成后,便可以浏览网页,上网冲浪了。
温馨提示:如果还有其他电脑需要上网,直接将电脑接到路由器LAN1/LAN2/LAN3任意空闲接口,参照第二步将本地连接改成自动获取IP地址即可,不需要再去配置路由器。
腾达无线路由器设置教程步骤步骤一、电脑连接设置1、首先右击桌面上的“网上邻居”图标,选择弹出菜单中的“属性”命令:2、在打开的窗口中右击“本地连接”图标,选择弹出菜单中的“属性”命令:3、在打开的“本地连接属性”对话框中选择“Internet协议TCP/IP”,再单击“属性”按钮:4、可以选择“自动获得IP地址”和“自动获取DNS服务器地址”,或者手动的IP地址也行:步骤二、路由器设置1、打开浏览器,在地址栏中输入路由器的默认IP地址92.168.0.1后按回车键。
并输入正确的用户名和密码并点击“确定”按钮:2、用户名和密码验证通过后进入管理员模式的欢迎页面:3、点击左侧的“无线设置”链接,再点击“无线基本设置”链接在右边打开的“无线基本设置”中按需输入相关参数后点击“保存”按钮:4、接着再点击左侧的“无线设置”下的“无线安全设置”链接,在打开的“无线安全设置”界面中设置相关的无线加密参数,建议使用WPA2,设置完成后点击“保存”按钮:补充:路由器提速技巧重启重启后的路由器由于释放了系统资源,效率最优化,运行速度更快。
我们重启路由器方式并不多,通过管理IP输入用户名和密码进入后台管理界面,然后点击重启路由,还有就是强拔电源,我们并不建议这种野蛮操作。
一键重启功就像摁开关一样简单。
扩大信号WIFI信号会随着距离长短渐渐衰弱,有时候就是一堵墙的距离,你在这头它却在那头就是不能愉快玩耍,不管你是乡下的小洋楼还是城里的大HOUSE,加装个路由器简单又实惠。
360度无死用全覆盖。
只需两步轻松实现。
干掉蹭网的火热的蹭网软件,占用你的路由、你的网络、你的资源。
而这一切就在不知不觉中进行。
潜伏着的敌人,我要代表月亮消灭你。
相关阅读:路由器常见问题原因分析1、验证电缆是否安全连接这可能听起来像一个没有脑子,但大部分用户们有时忘记检查最明显的解决方案,然后再转到更复杂的解决方案。
有人可能意外地拉扯或踢了一根电缆,导致电缆拔掉或松动。
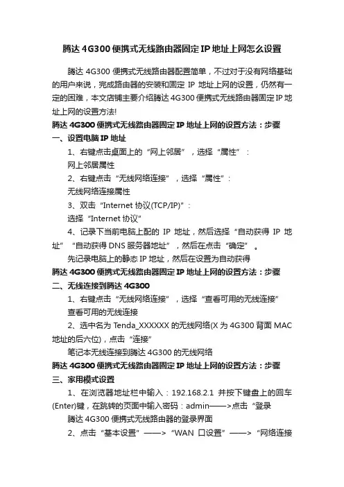
腾达4G300便携式无线路由器固定IP地址上网怎么设置腾达4G300便携式无线路由器配置简单,不过对于没有网络基础的用户来说,完成路由器的安装和固定IP地址上网的设置,仍然有一定的困难,本文店铺主要介绍腾达4G300便携式无线路由器固定IP地址上网的设置方法!腾达4G300便携式无线路由器固定IP地址上网的设置方法:步骤一、设置电脑IP地址1、右键点击桌面上的“网上邻居”,选择“属性”:网上邻居属性2、右键点击“无线网络连接”,选择“属性”:无线网络连接属性3、双击“Internet 协议(TCP/IP)”:选择“Internet协议”4、记录下当前电脑上配的IP地址,然后选择“自动获得IP地址”“自动获得DNS服务器地址”,然后在点击“确定” 。
先记录电脑上的静态IP地址,然后在设置为自动获得腾达4G300便携式无线路由器固定IP地址上网的设置方法:步骤二、无线连接到腾达4G3001、右键点击“无线网络连接”,选择“查看可用的无线连接”查看可用的无线连接2、选中名为Tenda_XXXXXX的无线网络(X为4G300背面MAC 地址的后六位),点击“连接”笔记本无线连接到腾达4G300的无线网络腾达4G300便携式无线路由器固定IP地址上网的设置方法:步骤三、家用模式设置1、在浏览器地址栏中输入:192.168.2.1并按下键盘上的回车(Enter)键,在跳转的页面中输入密码:admin——>点击“登录腾达4G300便携式无线路由器的登录界面2、点击“基本设置”——>“WAN口设置”——>“网络连接模式”选择:Static IP——>输入步骤二中记录的IP地址、子网掩码、网关、DNS服务器信息——>点击“保存”。
腾达4G300便携式路由器固定IP地址上网参数设置!。
步骤一:连接好线路电话线入户的用户(请准备2根短网线)将电话线(比较细的那根线)接猫的line口(比较小的那个口),猫分出来一根网线接路由器的WAN口,再找一根短网线,一头接电脑,一头接路由器1/2/3/4任意接口,常见接线方式如下图:注意:路由器正常工作状态下指示灯SYS闪烁,WAN口常亮或闪烁,1/2/3/4口中与电脑相连的端口常亮或闪烁。
直接网线接入的用户将入户的宽带线接路由器WAN口,再找一根短网线,一头接电脑,一头接路由器1/2/3/4任意接口,常见接线方式如下图:注意:路由器正常工作状态下指示灯SYS闪烁,WAN口常亮或闪烁,1/2/3/4口中与电脑相连的端口常亮或闪烁。
步骤二:配置好电脑将电脑上的本地连接IP地址设置为“自动获得IP地址Windows XP系统IP地址设置(如下)Windows 7系统请点击此链接1、右键点击桌面上的“网上邻居”,按如下操作打开本地连接属性:2、双击“Internet 协议(TCP/IP)”:3、选择“自动获得IP地址”“自动获得DNS服务器地址”,“确定”即可:<<返回目录步骤三:设置路由器上网3.1 在浏览器中输入:按回车键,在跳转的页面中输入密码admin 点击“确定”。
,怎么办?3.2 选择正确的上网方式(请参考此连接:如何选择路由器的上网方式?)ADSL拨号上网设置(如下):其他上网设置请点击自动获取上网设置静态IP上网设置在页面中选择“ADSL拨号”,输入宽带的帐号和密码,“确定”即可,参考如下设置步骤:步骤四:试试电脑可以上网了吗注意:通过路由器正常上网后,就不需要再点击“宽带连接”,开机就能上网。
如果WAN口状态显示“已连接”,就可以浏览网页,上网冲浪了。
上不了网怎么办?步骤五:更改无线网络名称和无线密码1、在浏览器中输入:按回车键在跳转的页面中输入“admin”,“确定”。
2、点击“高级设置”或者页面右上角的“高级设置”。
腾达a8路由器怎么设置静态ip上网
tenda腾达是国内优秀的路由器通讯厂商,路由器在Internet网络中的主要功能是实现路由选择和网络互联,是我们日常都会用到的设备,那么你知道腾达a8路由器怎么设置静态ip上网吗?下面是店铺整理的一些关于腾达a8路由器设置静态ip上网的相关资料,供你参考。
腾达a8路由器设置静态ip上网的方法:
第一步,配置电脑IP,并连接无线信号
1.右键点击桌面上的“网上邻居”,选择“属性”:
2.右键点击“无线网络连接”,选择“属性”:
3.双击“Internet 协议(TCP/IP)”:
4.选择“自动获得IP地址”,“自动获得DNS服务器地址”点击“确定”再点击“确定”即可:
5.右键点击“无线网络连接”,选择“查看可用的无线连接”
6.选中名为Tenda_XXXXXX的无线网络(X为A8背面MAC地址的后六位),点击“连接”
第二步,配置好静态IP上网
1.在浏览器中输入19
2.168.2.1 按回车键,在跳转的页面中输入密码:admin 点击“确定”即可
2.点击“跳转到主页” 跳转至设置页面。
3.点击“高级设置”-“上网设置”-“静态IP”填入电脑上网的固定IP信息。
腾达路由器的设置方法是怎样的
腾达路由器的设置方法是怎样的
腾达路由器无线路由器的无线设置:
1.路由器连入网络。
将网线接入路由器的WAN口,用网线将电脑与路由器的任意一个Lan口连接。
启动电脑,当Lan口闪烁,即说明电脑与路由器成功建立通讯。
2.系统连接到路由器。
打开电脑的wifi,搜索路由器默认wifi名(路由器背面铭牌有写),连接wifi网络。
第一次使用路由器一般不用输入wifi密码。
3.进入网关界面。
打开电脑浏览器,输入路由器背后铭牌的网关ip地址(一般是192.168.1.1),进入网关配置界面。
(新路由一般会自动弹出此界面)
4.设置上网方式。
进入高级设置中的WAN口设置。
如果宽带服务需要拨号请选择PPPOE拨号,否则可以选择DHCP自动获取。
PPPOE拨号要输入宽带账号密码,连接模式选择自动连接。
DHCP自动获取则不用填写。
5.设置wifi名及密码。
进入无线设置中的无线安全,安全模式选择WPA2-PSK模式。
WPA加密规则选择AES。
设置无线网络秘钥。
设置后路由器会自动重启,请输入新的WiFi密码进行连接。
6.配置完成,享受网络。
路由器静态ip上网怎样设置
路由器配置简单,不过对于没有网络基础的用户来说,完成路由器的安装和静态ip上网的设置,仍然有一定的困难,本文店铺主要介绍路由器静态ip上网的设置方法!
路由器静态ip上网的设置方法
在浏览器的地址栏上输入路由器的IP地址,然后再输入路由器的登陆用户名和密码,确定登陆上去。
进入路由器以后点击【网络参数】----【WAN设置】然后在右边的界面中设置固定IP地址。
在出来的这个界面中WAN连接类型一定要选择【静态IP】然后在下面输入IP地址,子网掩护码,网关和你当地DNS最后保存就可以了。
在运行状态下面看到WAN连接类型就是静态IP地址上网的。
上面我使用的是内网再接路由器连接的方式。
如果是电信给出的静态IP地址就不是192.168这样开头的IP。
END。
腾达无线路由器安装方法教程腾达(tenda)无线路由器安装与设置与普通的腾达路由器设置相似,只是无线路由器需要多设置一下无线网络方面的,以下电脑百事网编辑为大家详细分享下最全的tenda无线路由器设置教程,包括腾达无线路由器的安装与设置两个部分,相信阅读完本文,所有的菜鸟朋友也可以轻松设置腾达无线路由器。
腾达无线路由器安装方法:WAN口连接宽带进线、LAN口连接局域网内的电脑。
tenda无线路由器设置步骤:如何登陆路由器1.设置所连接电脑的IP地址。
右键点击网上邻居属性右键点击本地连接属性选择Internet协议TCP/IP属性选择Internet协议TCP/IP属性当然我们也可以设置手动的IP地址IP地址:192.168.0.XXX:(XXX为2~254)子网掩码:255.255.255.0网关:192.168.0.1DNS服务器:您可以填写您当地的DNS服务器地址(可咨询您的ISP供应商)也可以由路由器作为DNS代理服务器。
2.登陆腾达路由器打开IE浏览器,输入路由器的默认IP地址(192.168.0.1)并回车在弹出的登陆窗口里,输入用户名:admin;密码:admin;然后单击确定。
如果您输入的用户名和密码正确,浏览器将进入管理员模式的主页面。
tenda无线路由器设置:设置拨号宽带连接第一步:连接好线,外线要插入wan 的端口,然后再用网线插入从其余的4个端口中的其中一个端口,并与电脑相连(网卡的IP设置为自动获取或者将IP设置为192.168.0.X(2-254之间)不是特别懂的用户请设置为自动获取)。
然后打开ie,在地址栏中输入192.168.0.1 第二步:出现如下界面,默认的用户名和密码均为 admin第三步:进入设置界面,点选快速设置,然后选者ADSL虚拟拨号(PPPoE)会出现如下的界面,点击下一步第四步:设置向导-ADSL,这里要求你输入上网用户名和密码,填完之后点选下一步第五步:设置完成,点选保存退出设置注意的一点:如果设置完成需要重启路由的,要进入设置页面的系统工具去点选重启路由器选项,切莫不要去捅路由器的屁股!不然前面都工作就白费了!设置好后在运行状态里可以查看到路由器是否连接到网络。
路由器如何设置网络静态IP
路由器如何设置网络静态IP
1、首先我们需要电脑打开一个浏览器,没有网络也可以,只要能够打开浏览器就可以,如图所示。
2、之后我们在浏览器的搜索位置输入路由器背面的IP地址,如图所示。
3、之后我们会进入到路由器的登陆界面,我们输入密码后点击“登录”,如图所示。
4、之后我们即可进入到路由器的管理界面,如图所示。
5、之后我们点击左侧功能选项的“路由设置”选项,如图所示。
6、之后我们在下一个界面,点击左侧的“互联网设置”选项,如图所示。
7、之后我们在功能设置区域,点击联网类型的下拉箭头,如图所示。
8、之后我们点击选项卡中的“静态IP”选项,如图所示。
9、之后我们在弹出来的界面中,输入网络的IP地址、子网掩码、网关、DNS,即可,这样些信息我们可以问网络客服就知道了,也可以在电脑中查看,之后点击“确定”即可设置静态IP成功,当网络出现问题的时候,我们可以通过静态IP连接网络,如图所示。
tenda路由器fh365怎么设置静态i
tenda路由器fh365设置静态ip上网的方法:
直接将入户的网线(没有猫的用户)或者猫出来的网线(有猫的用户 )接在路由器的wan口(蓝色),再找一根短网线,一头接电脑,一头接路由器1/2/3任意接口(黄色),接线方式如下图:注意:路由器正常工作状态是指示灯sys闪烁,wan口常亮或闪烁,1/2/3口中与电脑相连的端口常亮或闪烁。
将电脑上的本地连接ip地址设置为“自动获得ip地址”
1.右键点击桌面上的“网上邻居”,选择“属性”:
2.右键点击“本地连接”,选择“属性”:
3.双击“internet 协议(tcp/ip)”:
4.记录下当前电脑的ip地址,然后选择“自动获得ip地址”“自动获得dns服务器地址”,点击“确定”-再点击“确定”即可:
1.在浏览器中输入:19
2.168.0.1 按回车键,在跳转的页面中点击“高级设置”
2.点击“高级设置”-“上网设置”-选择“静态ip”输入电脑上网固定的ip地址,子网掩码,网关,首选dns服务器,点击“确定”保存
3.点击“mac克隆”- “手动克隆”- “克隆mac地址”-“确定”
设置完成后,便可以浏览网页,上网冲浪了。
温馨提示:如果还有其他电脑需要上网,直接将电脑接到路由器123任意空闲接口,参照第二步将本地连接改成自动获取ip 地址即可,不需要再去配置路由器。
无线路由器如何设置静态IP上网(光纤接入)静态IP上网是比较常用的一种无线路由器配置方式,一般用作获取数太多容易冲突的时候,就可以自选静态来特定一个IP上网,今天店铺就教大家无线路由器如何设置静态IP上网(光纤接入)。
无线路由器设置静态IP上网(光纤接入)的方法:(有光猫)把光猫分出来一根网线接路由器的WAN口(蓝色标识),再找一根短网线,一头接电脑,一头接路由器1/2/3任意接口(黄色),接线方式如下图:注意:通电后,路由器正常工作状态是SYS指示灯闪烁,WAN指示灯常亮或闪烁,与电脑相连的1/2/3端口指示灯常亮或闪烁。
如接线后对应1/2/3端口的指示灯不亮或电脑的网卡图标显示红色的叉,则表明线路连接有问题,尝试检查下网线连接或换根网线试试。
将电脑上的本地连接IP地址设置为“自动获得IP地址”1、点击桌面右下角的网络图标,打开“网络和共享中心”Win8系统自动获取ip2、点击“更改适配器设置”3、右键点击“本地连接”选择“属性”4、双击“Internet协议版本4(TCP/IP)”5、选择“自动获得IP地址”,“自动获得DNS服务器地址”,点击“确定”-“确定”。
1、打开浏览器,在浏览器地址栏中输入:192.168.0.1 按回车键登录设置界面。
192.168.0.1 打不开?请点击此链接2、在设置页面选择“静态IP”,输入宽带运营商提供上网的固定IP地址、子网掩码、网关和首选DNS服务器,点击“确定”。
3. 点击“系统管理”,选择“克隆本机MAC”,点击“确定”:设置完成后,如联网状态显示“已联网”,就可以浏览网页,上网冲浪了。
什么是静态IP?静态 IP 地址(又称固定IP地址)是长期分配给一台计算机或网络设备使用的IP 地址。
一般来说,一般是特殊的服务器或者采用专线上网的计算机才拥有固定的 IP 地址而且需要比较昂贵的费用。
静态IP是二级路由必须用到的,网吧局域网也是使用静态IP。
腾达路由器设置方法
1. 连接腾达路由器。
先将路由器的电源插头插入插座中,等待指示灯亮起,然后将路由器与电脑/主机连接,可以通过网线连接或者Wi-Fi进行连接。
2. 打开浏览器。
在电脑上打开浏览器输入路由器的IP 地址或者域名,如或者。
按下Enter 键。
3. 输入用户名和密码。
如果您是第一次登录,用户名和密码默认设置为“admin”。
如果您已经修改过密码,用您新的密码登录即可。
4. 设置WAN 口
WAN 口设置一般用于接上外网,也就是连接网络。
在WAN 口设置里面您可以选择DHCP 和静态IP。
5. 设置LAN 口
LAN口使用的目的是连接多台设备,比如电脑、手机等等。
在LAN 口设置里面您可以更改路由器的IP 地址段,以适应您的网络环境。
6. 设置Wi-Fi 热点
Wi-Fi 就是您无线上网的链接点,设置后您可以通过自己输入的密码连接网络。
7. 其他高级设置
如果您想更改其他的高级设置,如DMZ Host、UPnP等等,您可以进入高级设置选项,根据提示进行设置。
8. 保存设置
在您设置好后,请记住点击保存设置按钮进行保存,不然您的设置会自动恢复到默认状态。
以上就是腾达路由器的设置方法,如果您不懂或者有任何问题,可以参考路由器的说明书或者联系客服寻求帮助。
腾达无线路由器安装方法教程腾达(tenda)无线路由器安装与设置与普通的腾达路由器设置相似,只是无线路由器需要多设置一下无线网络方面的,以下电脑百事网编辑为大家详细分享下最全的tenda无线路由器设置教程,包括腾达无线路由器的安装与设置两个部分,相信阅读完本文,所有的菜鸟朋友也可以轻松设置腾达无线路由器。
腾达无线路由器安装方法:WAN口连接宽带进线、LAN口连接局域网内的电脑。
tenda无线路由器设置步骤:如何登陆路由器1.设置所连接电脑的IP地址。
右键点击网上邻居属性右键点击本地连接属性选择Internet协议TCP/IP属性选择Internet协议TCP/IP属性当然我们也可以设置手动的IP地址IP地址:192.168.0.XXX:(XXX为2~254)子网掩码:255.255.255.0网关:192.168.0.1DNS服务器:您可以填写您当地的DNS服务器地址(可咨询您的ISP供应商)也可以由路由器作为DNS代理服务器。
2.登陆腾达路由器打开IE浏览器,输入路由器的默认IP地址(192.168.0.1)并回车在弹出的登陆窗口里,输入用户名:admin;密码:admin;然后单击确定。
如果您输入的用户名和密码正确,浏览器将进入管理员模式的主页面。
tenda无线路由器设置:设置拨号宽带连接第一步:连接好线,外线要插入wan 的端口,然后再用网线插入从其余的4个端口中的其中一个端口,并与电脑相连(网卡的IP设置为自动获取或者将IP设置为192.168.0.X(2-254之间)不是特别懂的用户请设置为自动获取)。
然后打开ie,在地址栏中输入192.168.0.1第二步:出现如下界面,默认的用户名和密码均为admin第三步:进入设置界面,点选快速设置,然后选者ADSL虚拟拨号(PPPoE)会出现如下的界面,点击下一步第四步:设置向导-ADSL,这里要求你输入上网用户名和密码,填完之后点选下一步第五步:设置完成,点选保存退出设置注意的一点:如果设置完成需要重启路由的,要进入设置页面的系统工具去点选重启路由器选项,切莫不要去捅路由器的屁股!不然前面都工作就白费了!设置好后在运行状态里可以查看到路由器是否连接到网络。
Q:路由器怎么安装设置之:静态IP上网设置A:步骤1线路连接步骤2登录路由器界面步骤3设置路由器上网步骤4更改无线密码步骤5上网常见问题:按照上面步骤设置好之后,还是上不了网的故障排查。
1、路由器界面打不开,怎么办?2、如何选择上网方式?3、动态IP方式上网设置。
4、ADSL方式上网设置。
5、设置之后“高级设置”—“系统状态”WAN口状态显示未连接,上不了网怎么办?6、设置之后“高级设置”—“系统状态”WAN口状态显示连接中,上不了网怎么办?7、设置之后“高级设置”—“系统状态”WAN口状态显示已连接,还是上不了网怎么办?上网设置具体操作步骤如下:一、线路连接如下图:我们以静态IP上网设置为例把宽带线连到路由器(WAN口)上,然后把连接电脑的网线接到路由器上(编号1/2/3/4的任意一个端口),常见接线方式如下图所示:注意:通电以后正常情况下,路由器的的SYS灯闪烁,WAN口和连接电脑的端口指示灯常亮或闪烁。
二、登录路由器界面。
注意:如路由器界面打不开,请点击此链接,进行查看调试。
三、设置路由器上网。
注意:如不知如何选择自己的上网方式,请点击此链接确认自己的上网方式。
在页面中点击“高级设置”或者点击页面右上角的“高级设置”,如下图所示:在随后的页面中依次点击“高级设置”—“WAN口设置”选择上网方式为“静态IP”输入固定IP地址、子网掩码、网关、DNS等参数,点击“确定”,如下图所示:其它上网方式设置,请点击下列链接进行设置。
1、ADSL上网方式设置2、动态IP上网方式设置四、更改无线密码。
在页面中,点击“高级设置”—“无线设置”—“无线安全”,找到“密钥”,自己设置自己想要的无线密码(至少8位数字、字母或数字和字母组合),设置好之后,点击“系统工具”——“重启路由器”即可,如下图所示:注意:ADSL拨号方式或者自动获取上网方式,可直接在设置页面首页(无线加密)处进行设置。
五、上网。
设置好之后,点击“高级设置”—“系统状态”,查看WAN口连接状态,如显示已连接就可以正常上网了,如下图所示:按照上面的操作,设置好之后正常情况下是可以正常上网的,如不行,请点击下列链接提示,进行故障排查:1、如设置好之后,“连接状态”显示未连接故障,请点击该链接查看解决方法。
2、如设置好之后,“连接状态”显示已连接,但是不能正常上网请点击该链接查看解决方法。
其它设置:1.ADSL上网方式设置:一、线路连接如下图:a.(有ADSL Modem猫)把猫出来的网线,连接到路由器(WAN口)上,然后把接电脑的网线连接到路由器上(编号1/2/3/4的任意一个端口),常见接线方式如下图所示:注意:通电以后正常情况下,路由器的的SYS灯闪烁,WAN口和连接电脑的端口指示灯常亮或闪烁。
b.(无ADSL Modem猫)把宽带线连到路由器(WAN口)上,然后把连接电脑的网线接到路由器上(编号1/2/3/4的任意一个端口),常见接线方式如下图所示:注意:通电以后正常情况下,路由器的的SYS灯闪烁,WAN口和连接电脑的端口指示灯常亮或闪烁。
二、登录路由器界面。
三、设置路由器上网。
1、在页面中选择“ADSL拨号”在“上网帐号”,“上网口令”中输入宽带运营商(例如:电信、联通等等)提供的宽带用户名和密码,点击“确定”即可,如不记得或不知道自己的宽带账号和密码,可查看宽带缴费清单或者直接咨询给您提供网络的运营商。
2、设置好之后,点击“高级设置”—“系统状态”,查看WAN口连接状态,如显示已连接就可以正常上网了,如下图所示:1、如设置好之后,“连接状态”显示未连接故障,请点击该链接查看解决方法。
2、如设置好之后,“连接状态”显示连接中故障,请点击该链接查看解决方法。
3、如设置好之后,“连接状态”显示已连接,但是不能正常上网请点击该链接查看解决方法。
返回路由器上网设置2.动态IP上网方式设置:一、线路连接如下图:把宽带线连到路由器(WAN口)上,然后把电脑连接到路由器上(编号1/2/3/4的任意一个端口),常见接线方式如下图:注意:通电以后正常情况下,路由器的的SYS灯闪烁,WAN口和连接电脑的端口指示灯常亮或闪烁。
二、登录路由器界面。
三、设置上网。
在页面中选择“自动获取”,“无线加密”就是该路由器的无线密码,可自行设置,点击“确定”即可,如下图所示:按照上面的操作,设置好之后正常情况下是可以正常上网的,如不行,请点击下列链接提示,进行故障排查:1、如设置好之后,“连接状态”显示未连接故障,请点击该链接查看解决方法。
2、如设置好之后,“连接状态”显示连接中故障,请点击该链接查看解决方法。
3、如设置好之后,“连接状态”显示已连接,但是不能正常上网请点击该链接查看解决方法。
返回路由器上网设置常见问题1:路由器界面打不开(一)路由器界面打不开,故障排查(点击下列相应的现象,查看相应的原因及解决方法)。
1)请确认自己的线路是否连接正确,点击该链接返回查看线路连接是否正确。
2)现象1:管理界面打不开之:本地连接显示已连接,但是进不了路由器界面?3)现象2:管理界面打不开之:本地连接显示受限制或无连接,IP为私有:169.254.*.*?4)现象3:管理界面打不开之:输入原始密码admin怎么都进不了路由器界面,一直提示登录界面。
(二)具体步骤如下:1)管理界面打不开之:本地连接显示已连接,但是进不了路由器界面的解决方法。
原因:本地连接显示已连接,证明在物理线路上,电脑已经跟路由器正常连接。
进不了管理界面,是因为IP地址没有跟网关同一网段,或者路由器管理IP输入错误。
解决方法:A.将电脑设为自动获取IP.(Windows XP系统、Windows7系统)。
B.可手动设置电脑IP与路由器的网关同一个网段。
1、Windows XP系统的操作方法:1.1首先点击电脑左下角“开始”—“控制面板”,双击“网络连接”,找到“本地连接”。
1.2右击“本地连接”,点击“属性”。
1.3双击“Internet 协议(TCP/IP)”,选择“自动获取IP”和“自动获取DNS服务器”后,点击确定。
2、Windows7系统操作方法:2.1首先点击电脑桌面的左下角图标,点击“控制面板”—“网络和Internet”—“网络和共享中心”—“更改适配器设置”。
2.2右击“本地连接”,点击“属性”。
2.3双击“Internet 协议版本4(TCP/IPv4)”,选择“自动获取IP”和“自动获取DNS服务器”点击“确定”。
3、我们腾达路由器网关地址一般都为:192.168.0.1,可手动设置电脑IP为192.168.0.X (1<X<255).2)管理界面打不开之:本地连接显示受限制或无连接,IP为私有:169.254.*.*,的解决方法。
原因:1、路由器的DHCP关闭了。
2、网线老化或过长导致。
解决方法:1、把路由器复位(长按路由器的RESET按键,直到SYS灯不闪或者灭掉再松手),重新登陆。
2、手动配置本地连接跟路由器同一网段的IP地址:3、更换一根路由器和电脑之间的网线(100米以内)。
我们路由器的网关网段为192.168.0.X(1<X<255),如下图所示:3)管理界面打不开之:输入原始密码admin怎么都进不了路由器界面,一直提示登录界面的解决方法。
原因:1、路由器的密码不是原始密码。
2、浏览器的问题。
解决方法:1、把路由器复位(长按路由器的RESET按键,直到SYS灯不闪或者灭掉再松手),重新登陆。
2、更换一个浏览器,再重新登录。
返回常见问题1:路由器界面打不开返回首页常见问题2:如何选择上网方式?路由器界面,点击“高级设置”—“系统状态”,查看WAN口的连接状态“上网方式”对应的“连接方式”如下图所示:返回上一步继续设置常见问题3:WAN口连接状态显示未连接故障Q:为什么路由器设置好之后,WAN状态还是一直显示未连接?原因: 1、路由器的WAN口没接网线或者网线没接好。
2、路由器的WAN口速率问题。
3、网线问题。
这样的话接路由器WAN接口的网线可以考虑换一根网线。
解决方法:1、查看路由器的网线是否正确连接,正确的线路连接如下图所示:WAN口A、如果WAN灯是亮的:WAN连接状态一直显示未连接,就登陆路由器界面192.168.0.1,点击“高级设置”—“系统工具”—“恢复出厂设置”即可。
B、如果WAN灯不亮的:重新把接路由器的WAN接口网线接好,再查看WAN灯有没有亮,如果亮了,在路由器界面点击“高级设置”—“系统状态”,WAN显示未连接的界面刷新一下即可;如灯还是不亮,请测试一下路由器的WAN接口是否有问题,如接口没有问题,进路由器的设置界面点击“高级设置”—“WAN口速率控制”更改WAN口速率为10M全双工或者升级相应的升级版本,如不行建议更换接路由器WAN口的网线。
测试路由器的WAN接口是否有问题的方法:灯是否亮,如果亮了,说明路由器接口没问题;如果灯还不亮,证明是路由器WAN 接口的问题,可以拿去检测或者换一个了。
返回首页常见问题4:WAN口连接状态显示连接中故障Q:在路由器的管理界面192.168.0.1,点击“高级设置”—“系统状态”,WAN口的连接状态显示连接中,上不了网,是什么问题?原因:1、上网方式不正确,连接方式不正确。
2、连接方式正确,且为PPPOE方式,但是上不了网的故障。
注意:如不知道连接方式是否正确,可点击该链接进行确认。
一、点击“高级设置”—“WAN口设置”,选择正确的上网方式:原因:1、您的宽带运营商绑定了您电脑的MAC地址。
2、宽带用户名和密码输入有误。
3、网线问题。
解决方法:为避免您的宽带运营商绑定了您电脑的MAC地址,把您电脑的本地连接MAC地址克隆到路由器上,操作步骤如下:1、在路由器的管理界面192.168.0.1 ,点击“高级设置”—“MAC克隆”2、克隆过后WAN还是显示连接中,点击“高级设置”—“系统工具”—“系统日志”查看日志内容,日志记录了路由器拨号的整个过程,查看最后3页系统日志:A:如出现下列日志内容:正确的账号和密码,或者查看是否欠费。
B、若日志出现以下如图:可以更改下路由器的WAN口速率(点击“高级设置”—“WAN口速率控制”或者“高级设置”—“WAN参数设置”)改为10M全双工,设置好之后点击“高级设置”—“系统工具”—“重启路由器”。
或者更换连接路由器WAN口的网线即可。
三、如连接方式是正确的,且连接方式为动态IP的,但连接状态还是显示连接中,上不了网是什么问题?原因:1、WAN 口IP地址与LAN 口 IP地址网段发生冲突。
2、上级设备绑定了您电脑的MAC地址。
解决方法:1、修改路由器的LAN口IP为其它网段。
2、把您电脑的本地连接的MAC地址克隆到路由器上。