江南大学学生会优秀干事评选办法
- 格式:doc
- 大小:946.50 KB
- 文档页数:4
xx学院学生会优秀干事评选办法
为表彰先进,激励学生会成员积极工作,不断开拓创新,促进学生会整体工作效果和效率的提高,特制定本办法。
一、优秀干事应当符合下列标准:
1. 工作积极主动、认真负责,并取得较好的工作成绩。
2. 团结向上、乐于助人,具有较高的思想政治觉悟,有较高的道德品质。
3. 积极配合其他各职能部门工作,虚心听取学生会的各种意见。
4. 自觉维护学生会的形象,树立学生会威信。
5. 勤奋学习,刻苦钻研,锐意进取,有较强的上进心。
二、优秀干事选举应遵循下列程序:
1. 评优以部门为单位进行选举,各部部长、副部长及干事有选举权,每
票应写一名干事。
2. 投票开始前,应由组织部宣布有评优资格的干事名单及其本年度奖惩
情况。
3. 投票时,实到人数应达到应到人数的2/3以上。
4. 优秀干事由得票数最高者当选。
5. 多名干事同时获得最高票时,应对票数相等的干事再次投票;票数仍
相等时,由各部部长、副部长讨论产生当选干事;仍达不成一致意见的,报主席团讨论决定。
xx学院团总支学生会。
优秀学生干部、优秀学生评选方案一、背景为了激励学生积极参与学校活动,树立学生的榜样形象,提高学生干部和学生的综合素质,我校决定举办优秀学生干部、优秀学生评选活动。
二、评选标准1. 优秀学生干部评选标准优秀学生干部评选标准- 在学生干部任职期间表现优秀,履行职责,服从学校的安排和要求;- 具备良好的组织协调能力,能够有效地组织和管理各项活动;- 具有良好的团队合作精神,能够与同学和老师良好地沟通和协作;- 为同学解决问题、提供帮助,并且乐于奉献;- 在学业上也具备较好的成绩和综合素质。
2. 优秀学生评选标准优秀学生评选标准- 学业成绩优秀,取得优异的成绩并保持良好学风;- 在各类比赛和活动中表现突出,获得奖项或荣誉;- 积极参加社会实践和公益活动,并有一定的影响力;- 具备良好的品德和道德修养,为人诚实守信,乐于助人;- 具有良好的师生关系,与同学和老师相处融洽。
三、评选程序1. 确定评选对象:学校将根据各位学生干部的履职情况和学生的综合表现,确定候选人。
2. 候选人申请:候选人可以自愿申请参选,需要填写相关申请表格并提供必要的证明材料。
3. 材料审核:学校将对候选人的申请材料进行审核,确保材料真实可信。
4. 纪律考核:对候选人进行纪律表现的评价,包括违纪情况和纪律处分情况。
5. 综合评分:根据评选标准,评委会将对候选人进行综合评分。
6. 结果公示:公示评选结果,并接受学生和教师的监督和意见。
7. 颁奖典礼:在校内举行优秀学生干部、优秀学生颁奖典礼,表彰获奖者。
四、权益保障1. 评选过程公正透明,候选人有权申诉;2. 学校将保护候选人的个人信息和隐私,确保评选过程的保密性;3. 获奖者享有一定的权益和特殊待遇,如加分、荣誉称号等;4. 评选结果将被保存并作为学生综合素质评价的参考依据。
五、宣传报道学校将通过学校网站、校报、微信公众号等渠道对优秀学生干部、优秀学生评选活动进行宣传报道,以激励更多学生积极参与和争取荣誉。
学生会优秀干事评比条例考核内容考核参数分数(满分:100)评分办法考评人主动创新组织活动策划并对活动发展有创新意见,并经采纳10 创新意见被录用者(例会及意见箱),2分/次,对化院有贡献的3分/次正、副部长(平时部内会议提出的也算,意见箱的可向主席团咨询)获奖情况院级及以上奖项(本学期)10分院级2分,校级4分,校级以上6分自评(出具证明)签到和值班情况日常的签到值班、例会到场以及卫生检查等情况20分①事先向秘书处请假并得同意者扣1分/次,②未向秘书处请假或值班人员未统计签到人数者减5分/次,③迟到或未经允许早退者,2分/次④经允许早退者1分/次正、副部长(依照秘书处记录表)活动参与活动参与积极度,任务数量与任务完成质量15分积极参加并能较好完成工作可得满分;有任务安排没完成,减2分/次;没有活动任务但积极参与加1分/次(基准分9分,最高限15分)正、副部长(依照活动统计表)学习成绩学期绩点10分平均绩点为2.7以上,无不及格即得满分(积点分为2.4以下扣5分,2.4-2.7扣3分)正、副部长(依照学生会成绩表)部长综合评分对部内成员的平时工作以及完成质量的评价,以及工作态度等20分从该人完成任务的数量(5分)、质量(7分),以及工作态度(8分)进行评定正、副部长主席团综合评分对学生会各成员的整体活动积极性,以及工作态度10分通过意见箱或当面和主席提意见等主席团其他部门部长综合评分对其他部成员的熟悉程度及以及对活动的积极性5分本部举办活动等,该成员的参加情况等综合评述其他部门部长注:放在各部部内评比,部与部之间不做评比学生会优秀干事申请表学号姓名性别政治面貌专业联系电话所在部处任职时间自荐材料(可另附页)(参考学生会优秀干事评比条例)签名:年月日主席团意见签名:年月日老师意见负责人签名:(盖章)年月日备注:此表一式两份,一份交秘书处存档,一份交于本部部长评审。
学生会优秀部长评比条例考核内容考核参数分数(满分:100)评分办法考评人主动创新组织活动策划并对活动发展有创新意见,并经采纳10 创新意见被录用者(例会及意见箱),2分/次,对化院有贡献的意见3分/次主席团获奖情况院级及以上奖项(本学期)10分院级2分,校级4分,校级以上6分自评(出具证明)签到和值班情况日常的签到值班、例会到场以及卫生检查等情况20分①事先向秘书处请假并得同意者扣1分/次,②未向秘书处请假或值班人员未统计签到人数者减5分/次,③迟到或未经允许早退者,2分/次④经允许早退者1分/次秘书处(依照学生会记录表)活动参与活动参与积极度,任务数量与任务完成质量15分积极参加并能较好完成工作可得满分;有任务安排没完成,减2分/次;没有活动任务但积极参与加1分/次(基准分9分,最高限15分)秘书处(依照活动记录表)学习成绩学期绩点10分平均绩点为2.7以上,无不及格即得满分(积点分为2.4以下扣5分,2.4-2.7扣3分)正、副部长(依照学生会成绩表)部内综合评分对部长的平时工作以及完成质量的评价,以及工作态度、凝聚力、是否公平等20分从该人完成任务的数量(2分)质量(4分)以及工作态度(6分)凝聚力(4分)、处事是否公平(4分)进行评定部内人员主席团综合评分对学生会各成员的整体活动积极性,以及工作态度10分通过意见箱或当面和主席提意见,部长例会的积极程度等主席团其他部门人员综合评分对其他部成员的熟悉程度及以及对活动的积极性5分本部举办活动等,该成员的参加情况等综合评述,是否部与部之间合作融洽等其他部门部长注:部长含义为大一部长级的加大二、大三、大四学生学生会优秀部长申请表学号姓名性别政治面貌专业联系电话现任职务任职时间自荐材料(可另附页)(参考学生会优秀部长评比条例)签名:年月日主席团意见签名:年月日老师意见负责人签名:(盖章)年月日备注:此表一式两份,一份交秘书处存档,一份交于主席团评审学生会优秀部处评比条例考核内容考核参数分数(满分:100)评分办法考评人主动创新组织活动策划并对活动发展有创新意见,并经采纳;自己部举办创新型活动,并被采纳20分策划或创新意见被录用者,2分/次、;自己部提出并举办成功的活动3分/次主席团(写明所参与的策划及意见)部内人员日常签到情况总评活动各部去的人数及日常的签到人数(按比例计算)(包括卫生检查所安排人员,办公室值班人员,例会所要求人员等)20分①事先书面请假并得同意者扣0.5分/次*人,②未经请假无故缺席1.5分/次*人,③签到后未经允许擅自早退者给与未到处理1分/次*人④经允许早退者0.5分/次*人秘书处及各部长(涉及到个人的每次每人重复计分,分数底线为零分,全归部处)活动参与数量及活动完成质量活动参与积极度,任务完成质量积极20分基准分12分,完成活动数量比规定基准数量少的一律12分;完成基准数量和超过基准数量的,根据所超多少予以加分,并对其完成质量予以评价加分。
大学三好学生、优秀学生干部、优秀毕业生、先进班集体评选条例为贯彻党的教育方针,培养优秀的社会主义建设者和接班人,树立先进典型,鼓励学生奋发向上,德、智、体诸方面全面发展,根据《中华人民共和国教育法》及《普通高等学校学生管理规定》,结合我校实际情况,制定本条例。
一、评选推荐范围和对象1、我校在籍的全日制本、专科(高职)生及研究生,新生及新生班集体不参加入学当年的评选。
2、优秀毕业生在当年应届毕业生中评选。
二、评选推荐标准(一)三好学生1、坚持四项基本原则,拥护党和国家的路线、方针、政策,坚持科学发展观;热爱祖国、热爱社会主义;遵守法律法规,自觉维护安定团结和民族团结;作风正派、品德优良。
2、热爱所学专业,学习勤奋,成绩优秀,评选学年度获得至少一次一等、一次二等学习奖学金;毕业班学生评选学年度获得一次一等学习奖学金,毕业论文(设计)须为良好及以上或一次二等学习奖学金,毕业论文(设计)须为优秀。
4、积极参加文体活动、科技活动和社会实践活动,不断提高创新意识和运用所学知识解决实际问题的能力,团结同学,热爱集体,热爱劳动,在社会活动测评排名占参评人数的前三分之一,且无扣分项。
5、评选考察期内未受过行政或党团组织处分。
(二)优秀学生干部1、坚持四项基本原则,拥护党和国家的路线、方针、政策,坚持科学发展观;热爱祖国、热爱社会主义;遵守法律法规,自觉维护安定团结和民族团结。
2、积极、主动、创造性地开展工作,组织能力强,工作成绩突出,在学生中能够起到模范带头作用;积极参加文体活动、科技活动和社会实践活动,不断提高创新意识和运用所学知识解决实际问题的能力;善于团结同学,热爱集体,热爱劳动;在社会活动测评中排名占参评人数的前五分之一,且无扣分项。
3、热爱所学专业,学习勤奋,能比较好地处理学习与工作的关系,评选学年度在学习成绩素质测评中排名占参评人数的前三分之一,一学年内无不及格课程。
4、评选考察期内未受过行政或党团组织处分。
优秀学生、优秀学生干部评选办法1. 前言评选优秀学生和优秀学生干部是学校为了激励学生的积极性、培养学生的综合素质而进行的一项重要工作。
本文旨在规范优秀学生和优秀学生干部的评选流程和标准,确保评选工作的公正性和科学性。
2. 评选对象2.1 优秀学生:指在学习方面、思想品德方面、社会实践方面等多个方面表现出色、具有典型代表性的学生。
2.2 优秀学生干部:指在担任学生干部职务期间表现突出、能够起到带头示范作用的学生。
3. 评选标准3.1 优秀学生评选标准: - 学习成绩优秀,排名靠前; - 积极参与学校的各项活动,展示了优秀的综合素质; - 具备良好的道德品质和行为规范,能够起到模范带头作用; - 积极参与社会实践和志愿者活动,展现出对社会的责任意识。
3.2 优秀学生干部评选标准: - 所在学生组织的工作成果显著,对学校和同学有积极影响; - 具备良好的组织能力和领导能力; - 具备优秀的沟通协调能力,善于与其他同学合作; - 表现出良好的带头示范作用,被同学们信任和认可。
4. 评选流程4.1 提名阶段: - 学校发布优秀学生和优秀学生干部评选通知,征集候选人名单;- 学生、老师和家长可以推荐优秀候选人,提出书面推荐信; - 提名截止后,学校组织评选委员会对候选人进行初步筛选。
4.2 面试阶段: - 评选委员会对通过初步筛选的候选人进行面试,了解候选人的的综合素质和能力; - 面试内容包括学习情况、社会实践经历、思想品德和团队合作能力等方面; - 面试结束后,评选委员会根据面试表现进行评分。
4.3 公示和投票阶段: - 学校公示评选结果,允许师生提出异议; - 若有异议,评选委员会将重新评估候选人; - 最终评选结果通过师生投票确定。
4.4 颁奖和表彰: - 学校在正式场合举行颁奖仪式,表彰获奖学生; - 颁奖仪式上,学校可以邀请学生或老师代表发表获奖感言。
5. 评选公正性和科学性保障措施•评选委员会成员应包括学校负责人、老师代表、学生代表和家长代表等多方参与;•评选委员会成员应具备一定的学校工作经验和评选经验;•评选工作应遵循公开、公平、公正的原则;•评选过程中,评选结果应及时公示,允许师生提出异议并进行复核。
学生会优秀干事评选细则一、背景介绍学生会是学校组织中非常重要的一部分,旨在提供给学生们锻炼自己、参与校园事务并提供服务的平台。
为了鼓励学生会成员积极参与并激励他们的工作成效,我们决定设立学生会优秀干事评选制度。
通过评选优秀干事,我们将为学生们树立模范榜样,同时提高学生会整体工作质量和成效。
二、评选细则1. 评选对象评选对象为全体学生会成员,包括各个部门和分会的干事。
2. 评选标准学生会优秀干事的评选标准如下:(1) 工作表现考核干事在日常工作中的表现,包括但不限于: - 工作积极性和责任心; - 任务完成质量和效率; - 团队协作和沟通能力; - 创新意识和解决问题的能力。
(2) 服务质量评估干事在向学生提供各项服务时的质量,包括但不限于: - 对学生需求的了解和关注程度; - 提供服务的效率和友好程度; - 解决问题的能力和态度; - 对学生意见和建议的积极采纳程度。
(3) 作品表现考核干事在策划、组织和执行活动时的能力和表现。
主要包括: - 活动策划的前期调研和方案准备; - 活动组织和实施的组织能力; - 活动效果和反馈的收集和整理; - 活动过程中的创意和创新成果。
3. 评选流程评选流程分为以下步骤:(1) 提名阶段所有学生会成员有权提名自己或他人作为优秀干事候选人。
提名需要写明被提名人的姓名和部门,以及提名理由和支持材料(如项目作品、服务反馈等)。
(2) 审核阶段提名截止后,评选委员会将对提名材料进行审核,确保被提名人符合评选标准,并核实提名材料的真实性和有效性。
(3) 投票阶段通过内部投票进行选举,每位学生会成员有一票投票权,不能投给自己。
通过选举得票数排名前若干名的候选人进入下一轮评审。
(4) 评审阶段评审委员会由学生会主席团成员和指导老师组成,根据评选标准对候选人进行评审。
(5) 结果公布评审委员会根据评审结果确定获奖学生会优秀干事名单,并进行公示。
4. 奖励措施评选出的学生会优秀干事将获得以下奖励措施: - 获得优秀干事荣誉证书; -在学校官方网站、学生会公共平台等渠道进行宣传; - 优先推荐参与学校或学生会组织的重要活动; - 参与评选其他校内外荣誉称号的推荐。
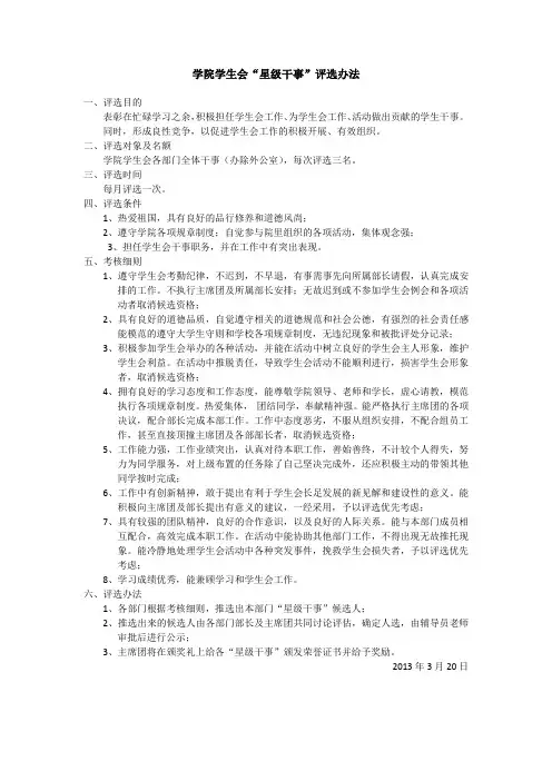
学院学生会“星级干事”评选办法一、评选目的表彰在忙碌学习之余,积极担任学生会工作、为学生会工作、活动做出贡献的学生干事。
同时,形成良性竞争,以促进学生会工作的积极开展、有效组织。
二、评选对象及名额学院学生会各部门全体干事(办除外公室),每次评选三名。
三、评选时间每月评选一次。
四、评选条件1、热爱祖国,具有良好的品行修养和道德风尚;2、遵守学院各项规章制度;自觉参与院里组织的各项活动,集体观念强;3、担任学生会干事职务,并在工作中有突出表现。
五、考核细则1、遵守学生会考勤纪律,不迟到,不早退,有事需事先向所属部长请假,认真完成安排的工作。
不执行主席团及所属部长安排;无故迟到或不参加学生会例会和各项活动者取消候选资格;2、具有良好的道德品质,自觉遵守相关的道德规范和社会公德,有强烈的社会责任感能模范的遵守大学生守则和学校各项规章制度,无违纪现象和被批评处分记录;3、积极参加学生会举办的各种活动,并能在活动中树立良好的学生会主人形象,维护学生会利益。
在活动中推脱责任,导致学生会活动不能顺利进行,损害学生会形象者,取消候选资格;4、拥有良好的学习态度和工作态度,能尊敬学院领导、老师和学长,虚心请教,模范执行各项规章制度。
热爱集体,团结同学,奉献精神强。
能严格执行主席团的各项决议,配合部长完成本部工作。
工作中态度恶劣,不服从组织安排,不配合组员工作,甚至直接顶撞主席团及各部部长者,取消候选资格;5、工作能力强,工作业绩突出,认真对待本职工作,善始善终,不计较个人得失,努力为同学服务,对上级布置的任务除了自己坚决完成外,还应积极主动的带领其他同学按时完成;6、工作中有创新精神,敢于提出有利于学生会长足发展的新见解和建设性的意义。
能积极向主席团及部长提出有意义的建议,一经采用,予以评选优先考虑;7、具有较强的团队精神,良好的合作意识,以及良好的人际关系。
能与本部门成员相互配合,高效完成本职工作。
在活动中能协助其他部门工作,不得出现无故推托现象。
2024年优秀干事评选细则一一、外联部优秀干事的评选大致从以下几方面评定:1.评定内容包括。
工作态度、工作完成情况、团队配合情况、考勤情况、危急应对情况。
2.能按时参加每次例会,不迟到,不早退,不胡乱喧哗;开例会时能极参加讨论,为工作献计献策。
3.评选标准。
对外联部有突出贡献者,在各方面工作中有较好成绩者,并能遵守社联的各项规章制度,时刻起到一名学生干事的表率作用。
4.产生办法。
依照本学期考核记录,由本部部长初步审定提名,再由本部干事投票选举产生优秀干事。
二、具体采用加减累分制,起评分为____分,再根据具体情况实行加减分,最后累积分作为最终的评定。
具体制度如下:1.无故缺席例会扣____分,迟到减____分,请假扣一____分,连续三次无故不到者视为视为自动退部。
2.因个人原因而导部里蒙受重大损失的酌情减5到____分。
3.在工作中有损大学生形象或外联部的减5到____分。
4.考试倒课者一门减____分。
5.汇报工作中虚报假报者减3到____分。
6.开例会时能积极参加讨论者加____分,有较好提议或建议者酌情加3到____分。
7.在工作中能积极热情,与他人团结合作者加____分。
8.在应对危急情况时表良好的加____分。
9.在活动中拉赞助达____元以上者加____分;____元以上者加____分;____元以上者加____分;一千元以下者加____分。
(以上并给予____%的提成)。
活动中拉到物品的折合成现金予以加分并奖励一定的奖品。
2024年优秀干事评选细则(二)第一章总则第一条为了激励和表彰优秀的干事,广泛宣传干事精神,充分发挥干事的示范带头作用,根据团中央、国家机关团委及学校学生会针对实际情况制定的相关规定,特制定本细则。
第二条评选的目标是广泛宣传校园中优秀的干事形象,激励更多学生积极关注社会实践、参与志愿服务、热爱校园文化建设,发挥积极的社会影响。
第三条评选对象为我校学生会各部门的干事。
优秀干事评选制度第一章总则第一条为促进信控学院学生会干部工作的顺利进行,更好的发挥各部干事的积极性;也为了让各干事在组织中的辛苦工作有所回报与收获,在其中体现公正、公平、合理的原则,现特制定江南大学信控学院学生会“优秀干事”评选办法。
第二条以《江南大学通信与控制工程学院干部章程》为考核依据,有评选资格的部门和个人方可参加本评优活动。
第三条优秀干事评选时间定于每学期最后一月,部门推荐三名优秀干事。
否则将视为自动弃权。
第四条优秀干事评选结果经主席、副主席签字后生效,并留办公室备案。
第五条经本制度选举产生的优秀个人,上报院团委,予以通报表扬并给以适当物质奖励。
第二章考核制度第六条本考核制度分为部长评分、干事互评和上学期积分三个部分。
(一)下表格为部长对干事评分标准。
(二)干事互评:干事互评以客观公正、民主公开为基本原则。
此制度评优以部门为单位进行内部选举,每位干事都有选举权、投票权,每部选举三人。
具体方法为:根据本部的实际情况进行无记名投票选举,票数最高三者记100分,其余干事记80分。
(三)上学期积分即办公室档案中干事上学期的总评分。
(四)干事总分 = 干事间互评分×30% + 部长评分×60% + 上学期总评分×10%第三章奖励办法第七条由学生会授予优秀干事荣誉证书和奖品。
并将在信控学生会网站以及院内公共场所,对优秀干事进行登报表扬。
第四章附则第八条任期不足一个月的干事不得参加此次考评(如有特殊情况的根据实际情况而定)。
第九条本条例的最终解释权归江南大学信控学院学生会。
第十条本条例自公布之日起生效通信与控制工程学院学生委员会。
优秀干事评选细则范本第一章总则第一条为了激励和表彰干事队伍中的先进典型,充分发挥优秀干事的引领作用,加强干事队伍建设,形成良好的工作风气,制定本细则。
第二条本细则适用于优秀干事评选活动,涉及干事队伍内部的评选工作。
第三条优秀干事评选旨在通过对干事的工作表现进行评估和表彰,从而激励和引导干事队伍在工作中不断创新、勇于担当、积极进取,培养和发现一批担当责任、团结协作、工作能力突出的优秀干事,形成优秀干事为多数的良好局面。
评选活动应当坚持公开公正、竞争择优的原则。
第二章评选条件第四条优秀干事评选的参评对象为各级干事。
第五条参评干事应当符合以下条件:一、党的基本理论和各项方针、政策执行情况良好;二、具备较强的组织协调能力,能够带领团队完成工作任务;三、具备较强的沟通和表达能力,能够与他人有效合作并协同工作;四、在本职岗位上表现出色,工作任务完成质量高、效率高;五、热心为干事队伍提供帮助和支持,乐于分享工作经验和心得;六、具备创新思维和解决问题的能力,在工作中能够发现问题并提出合理解决方案;七、遵守干事队伍的工作纪律和规定。
第六条评选条件的具体设定应与干事队伍的实际情况相适应,可根据不同岗位的工作性质和要求进行有针对性的设置。
第三章评选程序第七条优秀干事评选应当由干事队伍内部组织实施,设立评选工作组负责具体实施工作,并制定评选方案。
第八条评选程序包括以下环节:一、评选方案制定。
评选工作组根据实际情况制定评选方案,明确评选的目标、流程、标准、时间等内容。
二、筛选初选名单。
评选工作组通过广泛征求意见、调查核实等方式,初步筛选出符合评选条件的候选人名单。
三、候选人公示。
评选工作组将候选人名单进行公示,以便广大干事提出意见和建议。
四、个别面试。
评选工作组对候选人进行个别面试,了解其工作情况、工作体验、思想表达等方面的情况。
五、综合评估打分。
评选工作组根据评选标准,综合考虑候选人的工作成绩、工作态度、工作能力等方面进行评估,打分选出优秀干事。
优秀干事评选细则展每学年“优秀干事、年度优秀干事及优秀团员干部”的评比,主要从干事中选出,各部部长要实事求是地推荐。
下文是优秀干事评选细则,欢迎阅读!优秀干事评选细则一一.外联部优秀干事的评选大致从以下几方面评定:1.评定内容包括:工作态度、工作完成情况、团队配合情况、考勤情况、危急应对情况。
2.能按时参加每次例会,不迟到,不早退,不胡乱喧哗;开例会时能极参加讨论,为工作献计献策。
3.评选标准:对外联部有突出贡献者,在各方面工作中有较好成绩者,并能遵守社联的各项,时刻起到一名学生干事的表率作用。
4.产生办法:依照本学期考核记录,由本部部长初步审定提名,再由本部干事投票选举产生优秀干事。
二.具体采用加减累分制,起评分为60分,再根据具体情况实行加减分,最后累积分作为最终的评定。
具体制度如下:1. 无故缺席例会扣4分,迟到减2分,请假扣一1分,连续三次无故不到者视为视为自动退部。
2. 因个人原因而导部里蒙受重大损失的酌情减5到10分。
3. 在工作中有损大学生形象或外联部的减5到10分。
4. 考试倒课者一门减5分。
5. 汇报工作中虚报假报者减3到5分。
6. 开例会时能积极参加讨论者加2分,有较好提议或建议者酌情加3到5分。
7. 在工作中能积极热情,与他人团结合作者加3分。
8. 在应对危急情况时表良好的加5分。
9. 在活动中拉赞助达5000元以上者加15分;3000元以上者加10分;1000元以上者加8分;一千元以下者加5分。
(以上并给予10%的提成)。
活动中拉到物品的折合成现金予以加分并奖励一定的奖品。
优秀干事评选细则二(一)开展每学年“优秀干事、年度优秀干事及优秀团员干部”的评比,主要从干事中选出,各部部长要实事求是地推荐,根据不同情况限定名额,宁缺勿滥,经审查批准后,评选出的优秀干事、年度优秀干事及优秀团员干部,校学生会将予以一定的奖励,具体方式有——红榜公开表扬、颁发荣誉证书,连续三次被评为优的人员可以成为其竞选副部长、部长的依据之一。
优秀干事评选细则背景组织需要不断地激励干事,让他们在工作中更加积极、主动地为组织的发展做出贡献。
而评选优秀干事是一种激励手段,可以激发干事们的积极性和动力。
宗旨评选优秀干事的宗旨是为了发现和表扬那些为组织无私奉献、事业有成的干事,并通过这种表彰给所有干事提供学习和进步的榜样。
评选标准以下是评选优秀干事的标准:1. 工作成绩干事的工作成绩是评选的主要依据,这包括以下几个方面:•工作完成质量:工作的质量高低直接影响到工作成果的好坏。
•工作完成效率:工作完成速度和效率高低,反映出干事的工作能力和工作态度。
•工作的成果:干事的工作成果是否符合工作计划和预期目标,是否能够为组织做出实际的贡献。
2. 团队合作优秀的干事必须具备优秀的团队合作能力,这包括以下几个方面:•相互支持:干事之间及时帮助、相互支持,整个团队效率更高,工作完成度更好。
•互相尊重:干事间要有良好的沟通和协调能力,互相尊重、欣赏和接纳不同意见和看法。
•团队意识:在完成个人工作目标的同时,也要考虑团队整体目标,尽可能地为团队做出贡献。
3. 个人素质干事的个人素质是评选的重要依据,这包括以下几个方面:•思想上的进步:干事深入思考工作,积极学习掌握专业知识。
•工作态度:工作积极主动,不拖延、不推诿责任,工作态度认真严谨。
•服务意识:干事根据组织需求和工作实际情况,积极主动地为组织和他人提供服务。
评选方式以下是评选优秀干事的方式:1. 推荐评选组织可以通过干事自荐、同事推荐、领导任命等方式将干事推荐给评选委员会。
推荐干事需要提交自荐信或推荐信,详细说明干事的工作成绩、团队合作和个人素质等,同时需要提供有关的证明材料和数据,以证明干事推荐的真实性和有效性。
2. 自主申报干事可以自荐参加评选,提交个人申报书、自传、工作计划等材料,详细说明干事的工作成绩、团队合作和个人素质等,以证明自己的工作能力和个人素质。
3. 其他评选方式此外,组织也可以采用其他评选方式,如投票评选、考试评选等方式,具体评选方式由组织根据实际情况和需要进行确定。
大学优秀学生干部”评选办法(修订)学字(2023)103号为调动学生在班级、学部、直属学院及学校学生工作中的积极性,充分发挥学生模范带头作用,特制定本办法。
一、评选范围“优秀学生”每学年评选一次。
评选范围为具有****正式学籍的本科、第二学士学位、专科学生(含港澳台侨学生、非应届第二学士学位学生,不含成人教育、继续教育学生,该划分自2023级起实行)。
二、评选条件1.担任学校、学部、直属学院、班级学生(在学生工作处备案)满一年以上,积极从事健康有益的社会工作,配合学校的有关活动,热心为同学服务,思想品德端正,发挥学生的模范带头作用,在同学中威信较高,受到大多数同学拥护。
2.学年内任意一门必修课、指定选修课考核成绩及格或不低于60分。
三、名额及评选办法1.由辅导员、班主任根据学生一年的工作情况以及班委会推荐,按照班xx、班委会总数的20%出具推荐名单。
2.校团委、校学生会可在班级评选结束后,由校团委根据一年的工作情况,按校团委、校学生会学生总数的10%向各学部、直属学院出具推荐名单。
3.各学部、直属学院分团委、学生会可在班级评选结束后,由学部、直属学院分团委根据一年的工作情况,按学部、直属学院分团委、学生会总数的1096出具推荐名单。
4.各学部、直属学院学生德智体综合测评与评奖评优工作领导小组根据学生工作处下达的名额评定“优秀学生”,并在学部、直属学院公示。
5.毕业班评“优秀学生”,参照上述条件进行评选。
具体安排见学生工作处每学年第二学期下发的《关于开展本专科毕业生校级“优秀学生”评选工作的通知》。
四、表彰1.评选结束后,“优秀学生”获得者填写《****“优秀学生”登记表》,经辅导员、班主任以及学部、直属学院主管领导签署意见,报学生工作处审批后,存入本人档案。
2.获“优秀学生”荣誉称号者,在学校颁奖表彰大会上公布名单,颁发“优秀学生”证书和奖品。
五、其他1.“优秀学生”和“三好学生”可重复评选。
2.当选为本度校“优秀学生”或校“优秀团”,可获得“北京市优秀学生”的评选资格。
优秀学生干部评选办法1. 引言:学生干部是学校中起到重要作用的角色,评选优秀学生干部是学校管理的一项重要工作。
2. 学生干部的职责:学生干部承担着学生组织的领导、服务和沟通工作,对于学校的管理和发展起到了重要的促进作用。
3. 评选标准:评选优秀学生干部应根据学生干部的形象、能力和表现等方面进行综合考量。
4. 形象:优秀学生干部应具备良好的外表形象,包括仪态端庄、言谈举止文明得体等。
5. 能力:优秀学生干部应具备一定的组织能力、沟通能力和领导能力。
他们应能够组织并参与学生活动、展示自己的观点并与他人进行有效的交流,以及带领团队完成任务等。
6. 表现:优秀学生干部应具有积极向上的思想品质,能够主动参与学校活动,并积极关心和服务于同学们。
7. 评选程序:学校可通过学生自荐、教师推荐、民主评议等方式,进行评选工作。
8. 学生自荐:学生可以自愿申请参与学生干部评选,提交个人介绍、志愿书等材料,表明自己参与干部工作的意向和理由。
9. 教师推荐:学校的教师可以根据学生的表现和能力,推荐适合担任学生干部的学生。
10. 民主评议:学生干部评选可以由学生代表开展,通过班级、年级、学生会等形式,将候选人的形象、能力和表现进行评议和投票。
11. 优秀学生干部的表彰:学校应对评选出的优秀学生干部给予适当的表彰和奖励,以激励学生积极参与学生干部工作。
12. 总结:通过有效的评选办法,学校可以选拔出具有优秀素质和能力的学生干部,为学校的管理和发展提供有力的支持。
在评选优秀学生干部的过程中,学校可以根据学生的形象、能力和表现等方面进行综合考量,这可以促进学生干部的良好形象塑造和能力提升。
评选可以通过学生自荐、教师推荐和民主评议等方式进行,以确保公正公平。
评选出的优秀学生干部应得到适当的表彰和奖励,以激励他们在学生工作中继续发挥作用。
最后,通过优秀学生干部的评选,可以选拔出更多有能力、有责任感和有担当的学生,为学校的管理和发展提供了重要的支持和帮助。
XXXX大学优秀学生、优秀学生干部评选办法第一条为培养社会主义的合格建设者和可靠接班人,激励广大学生争先创优的精神,推动我校的学风校风建设,表彰学生中学习成绩优秀、思想品质优良、社会工作突出者,结合学校实际,制定本办法。
第二条学校每学年评选一次优秀学生,分为校优秀学生和院优秀学生,评选比例分别不超过学生总数的5%和10%o 学校每学年评选一次优秀学生干部,分为校优秀学生干部和院优秀学生干部,评选比例分别不超过学生总数的3%和5%。
学校为校优秀学生干部颁发奖金600元,为院优秀学生干部颁发奖金300元。
评选名额由学生工作部(处)统一分配下达。
第三条优秀学生的评选条件为:(一)思想进步,努力学习马列主义、毛泽东思想、邓小平理论、“三个代表”重要思想和习近平总书记系列重要讲话精神;(二)具有良好的道德品质,模范遵守《大学学生行为准则》和学校的各项规章制度;(S)热心为同学服务,积极参加集体活动;(四)达到大学生体育锻炼合格标准;(五)所在寝室达到“吉林大学阳光寝室”标准;(六)荣获校优秀学生称号的,必须是该学年国家奖学金、国家励志奖学金或学年一、二等奖学金获得者;荣获院优秀学生称号的,必须是该学年奖学金获得者。
第四条优秀学生干部的评选条件为:(一)有坚定正确的政治方向,坚持党的基本路线、方针政策,认真学习马列主义、毛泽东思想、邓小平理论、“三个代表”重要思想和习近平总书记系列重要讲话精神;(二)德才兼备,品学兼优,综合测评成绩处于所在专业的前50%,且学年内没有不及格科目;(S)主动承担社会工作,具有较强工作能力,作风正派,办事公道,成绩突出,乐于奉献,在同学中有较高威信。
第五条优秀学生、优秀学生干部评定工作,采取民主推荐,校、院审定的方式进行。
第六条优秀学生、优秀学生干部由学校颁发荣誉证书。
受表彰学生的相关材料存入本人档案。
毕业就业时,学校优先向用人单位推荐。
第七条本办法适用于吉林大学在籍本科学生(含港澳台招生),专科学生参照执行。
江南大学学生会干事考评办法第一条本办法根据《江南大学学生会章程》并结合学生会工作实际情况制定。
第二条学生会干事考评工作由学生会主席团指导,办公室完成,学生会全体同学监督。
各组织、中心按照具体情况实施。
第三条考评工作于每学期结束前三周内完成,并上报主席团审批。
第四条考评以公开、公正、公平为原则,考核内容分为客观内容、主观内容和互评内容。
按照评选总得分排序,原则上各中心评定总干事人数的前百分之二十授予江南大学学生会优秀干事荣誉称号。
第五条客观部分评选满分10分,其中:(一)会议及活动参加情况(5分)。
其中全勤计5分,无故缺席一次扣1分;无故缺席三次及以上次数计0分。
(二)专业学习成绩(5分)。
其中综合测评名次在班级前十名者计5分;综合测评名次在班级前三分之一者计4分;综合测评名次在班级前二分之一者计3分;其他情况计1分。
第六条主观部分评选满分20分,其中:(一)政治理论素质(5分)。
理论学习态度认真,工作中坚持正确方向。
能运用马列主义思想思考工作。
其中优秀计5分,良好计4分,中等计3分,及格计2分,不及格计1分。
本项考评得分由部门负责人集体评定。
(二)申报材料(15分)。
申报材料应当包括优秀干事申报表和学期总结,其中优秀计15分,良好计12分,中等计10分,及格计8分,不及格计6分。
本项考评得分由部门负责人集体评定。
第七条互评部分满分70分。
互评部分由部门所有成员共同完成,包括工作参与度、工作执行力、工作态度、创新意识、内部交流、工作总结反馈和个人形象等七项,每项满分均为10分,其中优秀计10分,良好计8分,中等计6分,及格计4分,不及格计2分。
第八条本考评办法满分为100分,经考核成绩在40以下的干事予以免职;成绩未达60分的干事予以警告。
第九条学生会办公室在评选实施前将评选登记表发送至大学生科协、学生社联和学生会各直属中心、,各组织、中心于规定时间提交评选登记表及优秀干事名单,由学生会办公室统一印制优秀干事荣誉证书。
江南大学学生会组织学生干部遴选办法(草案)第一章总则第一条为进一步推进江南大学学生会组织体系建设,落实人才培养计划,提升学生干部队伍整体水平,进一步地提高学生会组织的工作效率,现根据《江苏省学生联合会章程》、《江南大学学生会章程》及《江南大学学生会组织(学生)人事编制管理办法》和其它有关规定,结合江南大学实际情况和自身发展需要,特制订本办法。
第二条学生干部是促进学生会组织蓬勃发展的重要因素,学生干部遴选制度标准化、正规化、流程化,有利于规范选拔程序,保证选拔公平,同时使学生干部明确遴选流程,推动学生会组织的整体进步。
第三条遴选工作应坚持标准,严格要求,保证质量,做到公平、公正、公开。
基本原则是尊重竞争、事实优先,集体讨论、个别酝酿、会议决定。
第四条本办法所称的学生干部,是指依据相关规章制度履行学生会公职、纳入学生会档案的学生工作人员;本办法所称的学生会领导干部,是指担任学生会副主任(副部长)及以上级别职务的在职学生干部。
第二章候选人条件及遴选方式第五条职务晋升候选人是关于拟任职务的资格认定,是对担任拟任职务者产生范围的划定。
候选人之外的学生干部不能担任该拟任职务。
第六条学生干部职务晋升,必须有符合学生会职务设置和编制限额的现实职位空缺。
不能“因人设岗”,给学生会组织正常工作带来负担。
第七条候选人的基本要求如下:(一)学生会组织在职在编的学生干事或干部;有学生会C级以上职务学生干部推荐的非学生会组织在职在编同学;(二)有担任拟任职务的主观意愿;(三)品行高尚,学习成绩优秀,工作能力突出,具备确实的任职经历,工作经验丰富,具备拟任职务所要求的工作技能,符合岗位任职要求;(四)工作积极主动、细心负责、思路清楚、有较强的创新意识和进取意识;(五)工作方式、方法恰当,能正确处理好学习、工作和生活之间的关系,能够合理分配时间;(六)有团结协作精神,并具有一定的实践能力、执行能力、语言表达能力、组织协调能力和沟通调解能力;第八条遴选方法:(一)储备干部遴选:1.选拔条件:储备干部除具备学生干部候选人基本条件外,还应满足以下条件:(1)在学生会组织任职,有正式编制,有在学生会组织继续发展意愿的大一干事;未担任学生会组织工作但获得C级以上学生干部推荐者。
江南大学学生会干事考评办法
第一条本办法根据《江南大学学生会章程》并结合学生会工作实际情况制定。
第二条学生会干事考评工作由学生会主席团指导,办公室完成,学生会全体同学监督。
各组织、中心按照具体情况实施。
第三条考评工作于每学期结束前三周内完成,并上报主席团审批。
第四条考评以公开、公正、公平为原则,考核内容分为客观内容、主观内容和互评内容。
按照评选总得分排序,原则上各中心评定总干事人数的前百分之二十授予江南大学学生会优秀干事荣誉称号。
第五条客观部分评选满分10分,其中:
(一)会议及活动参加情况(5分)。
其中全勤计5分,无故缺席一次扣1分;无故缺席三次及以上次数计0分。
(二)专业学习成绩(5分)。
其中综合测评名次在班级前十名者计5分;综合测评名次在班级前三分之一者计4分;综合测评名次在班级前二分之一者计3分;其他情况计1分。
第六条主观部分评选满分20分,其中:
(一)政治理论素质(5分)。
理论学习态度认真,工作中坚持正确方向。
能运用马列主义思想思考工作。
其中优秀计5分,良好计4分,中等计3分,及格计2分,不及格计1分。
本项考评得分由部门负责人集体评定。
(二)申报材料(15分)。
申报材料应当包括优秀干事申报表和学期总结,其中优秀计15分,良好计12分,中等计10分,及格计8分,不及格计6分。
本项考评得分由部门负责人集体评定。
第七条互评部分满分70分。
互评部分由部门所有成员共同完成,包括工作参与度、工作执行力、工作态度、创新意识、内部交流、工作总结反馈和个人形象等七项,每项满分均为10分,其中优秀计10分,良好计8分,中等计6分,及格计4分,不及格计2分。
第八条本考评办法满分为100分,经考核成绩在40以下的干事予以免职;成绩未达60分的干事予以警告。
第九条学生会办公室在评选实施前将评选登记表发送至大学生科协、学生社联和学生会各直属中心、,各组织、中心于规定时间提交评选登记表及优秀干事名单,由学生会办公室统一印制优秀干事荣誉证书。
第十条办公室应及时将学生会各组织、中心提交的评选材料存档。
第十一条本办法由学生会主席团负责解释,自发布之日起执行。
《江南大学学生会干事互评表》与《江南大学学生会干事考评登记表》见附件。
江南大学学生会
二〇一一年一月
江南大学学生会干事互评表
考评部门考评日期
互评说明:每项满分均为10分,其中优秀计10分,良好计8分,中等计6分,及格计4分,不及格计2分。
考评小组负责人考评日期存档日期
江南大学学生会
全心全意为同学服务
3
江南大学学生会干事考评登记表
考评部门 考评日期 姓名 客观内容部分 主观内容部分
互评分数 (70分) 总分
(100分) 会议及活动参加情况(5分) 专业学习成绩 (5分) 政治理论素质
(5分) 申报材料
(15分)
考评负责人 考评时间 存档时间
江南大学学生会优秀干事申报表
申报人签字:日期:。