SVN版本冲突解决详解
- 格式:docx
- 大小:249.60 KB
- 文档页数:8
TortoiseSVN版本冲突处理
当文件被别人修改并提交到SVN服务器后,如果自己本地的文件还没有更新为最新的版本,而且已经作了修改,这时候提交将不会成功,系统会提示你的版本已经过期,并要求你先进行更新,再提交,如下图所示:
依照提示进行更新,如果从服务器更新下来的最新版本和本地的版本相较于服务器上一版本都在文件的同一块地方做了修改,则会提示版本冲突,提示页面如下图所示:
同时,在文件夹目录窗口下,可以发现该文件被标注了黄色感叹号,且多出了三个标注有问号的临时版本文件,如下图所示:
此时,需要进行版本冲突处理:
鼠标右键点击冲突文件,选择TortoiseSVN—Edit conflicts进行处理:
版本冲突处理界面如下图所示:
画面上方左侧为从服务器更新下来的版本(Theirs),上方右侧为本地版本(Mine),下方为处理合并之后的预览版本。
点击工具栏上红色向下的箭头
系统会自动跳转到下一部分冲突的区块,并选中冲突的区块。
此时点击工具栏上蓝色向左或者向右箭头可以选择使用更新版本还是本地版本
按钮具体功能,鼠标移上之后会有提示,Theirs表示更新下来的版本,Mine表示本地版本。
选择版本之后,可以在画面下方查看预览版本。
预览版本的冲突区块在选择版本之前是以?问号显示,版本选择后则以选择版本对应的区块替代显示,如下图所示(此例版本选择Mine版本):
依次完成所有冲突的区块,选择保存文件:
再点击工具栏上如下图所示按钮:
将该文件标记为版本冲突已经解决的文件。
此时,再在文件夹目录下观察该文件,就没有冲突的标记了,而只有自己所做修改
的标记,如下图所示:
此时,该文件就可以被上传了。
SVN(Subversion)是一个开源的版本控制系统,被广泛用于代码管理和协作开发。
在软件开发过程中,SVN经常被用来管理代码的版本,协调多人同时开发,以及追踪代码的变更历史。
然而,由于开发过程中存在着各种复杂的情况和问题,有时候SVN的使用也会遇到一些常见的问题。
本文将从实际开发的角度出发,总结了SVN开发过程中常见的问题,并提出了一些解决方法供大家参考。
一、代码冲突在团队协作开发中,可能会出现多个开发者同时修改同一个文件的情况,导致代码冲突。
这时SVN会提示出现冲突,需要手动解决。
常见的解决方法有:1. 及时更新代码:在提交代码之前,先从SVN服务器更新最新的代码到本地,避免出现代码冲突。
2. 手动解决冲突:在出现冲突的文件中手动编辑代码,将冲突的部分修复后再重新提交。
二、意外删除文件有时候在清理代码的过程中,开发者不小心删除了某个重要的文件或目录,而没有在SVN上记录下来。
这时可以通过以下方法进行修复:1. 使用SVN恢复命令:可以使用命令行或者SVN客户端工具执行svn revert命令,将被意外删除的文件或目录还原为最新版本。
2. 查看SVN历史记录:可以通过SVN客户端工具或者命令行查看SVN服务器上对应文件的历史记录,并找回被删除的文件。
三、服务器连接问题在使用SVN时,有时会遇到无法连接服务器的问题,导致无法提交或更新代码。
这种情况下可以尝试以下解决方法:1. 检查网络连接:首先查看本地网络连接是否正常,对SVN服务器进行ping测试,确保网络连接畅通。
2. 检查SVN服务器配置:确认SVN服务器位置区域和端口是否正确,以及用户名和密码是否正确。
3. 联系系统管理员:如果以上方法无法解决问题,可以联系SVN服务器的系统管理员进行进一步排查和修复。
四、SVN性能问题随着代码量的增加和团队规模的扩大,SVN服务器可能会出现性能下降的情况。
为了提高SVN的性能,可以尝试以下方法:1. 定期清理历史记录:定期清理SVN服务器上过多的历史记录和无用的文件,可以通过SVN命令行工具执行svnadmin命令进行清理。
svn代码冲突解决方法SVN是一种版本控制系统,它能够帮助团队协作开发项目,并保持代码的完整性和一致性。
然而,在多人同时对同一文件进行修改时,可能会发生冲突。
本文将介绍一些解决冲突的方法。
1. 预防冲突在开始开发之前,团队成员可以采取一些预防措施来减少冲突的发生。
首先,及时更新本地代码库以获取最新的修改。
其次,在修改代码之前,先检查是否有其他人正在修改同一文件。
最后,尽量避免对同一行代码进行频繁的修改,以减少冲突的可能性。
2. 解决冲突当发生冲突时,需要解决冲突以保持代码的一致性。
首先,使用SVN客户端工具更新本地代码库,以获取最新的修改。
然后,通过比较本地代码和最新代码之间的差异,找出发生冲突的文件和代码行。
接下来,为了解决冲突,可以采取以下几种方法:-手动解决冲突:打开发生冲突的文件,手动修改代码以解决冲突。
可以使用文本编辑器或专门的代码编辑工具来完成这一步骤。
在手动解决冲突时,需要注意保留自己的修改,并合并其他人的修改。
-使用SVN工具解决冲突:SVN提供了一些工具来帮助解决冲突。
可以使用SVN的合并功能,通过选择需要保留的修改来解决冲突。
-协同解决冲突:可以与其他团队成员一起协同解决冲突。
通过讨论和协商,找到最佳的解决方案,并进行相应的代码调整。
3. 提交解决后的代码在解决冲突后,需要提交解决后的代码以更新代码库。
在提交之前,先再次检查代码是否正确解决了冲突,并确保没有引入新的错误。
4. 文档记录解决冲突后,为了避免将来再次发生类似的冲突,可以将解决冲突的方法和步骤记录下来,并分享给团队成员。
这样,其他人在遇到类似情况时就能够参考这些记录并快速解决冲突。
总结:解决SVN代码冲突是团队协作开发中常见的问题。
通过预防冲突、及时更新代码、避免频繁修改同一行代码等方法可以减少冲突的发生。
当发生冲突时,可以手动解决、使用SVN工具解决或与团队成员协同解决。
解决冲突后,需要提交解决后的代码,并记录解决冲突的方法和步骤,以便将来参考。
解决版本冲突的命令。
在冲突解决之后,需要使用svn resolved来告诉subversion冲突解决,这样才能提交更新。
冲突发生时,subversion会在Work Copy中保存所有的目标文件版本(上次更新版本、当前获取的版本,即别人提交的版本、自己更新的版本、目标文件。
假设文件名是sandwich.txt,对应的文件名分别是:sandwich.txt.r1、sandwich.txt.r2、sandwich.txt.mine、sandwich.txt )。
同时在目标文件中标记来自不同用户的更改。
解决冲突的办法:-手动解决:冲突发生时,通过和其他用户沟通之后,手动更新目标文件。
然后执行svn resolved filename 来解除冲突,最后提交。
-放弃自己的更新,使用别人的更新。
使用最新获取的版本覆盖目标文件,执行svn resolved filename 并提交。
-放弃自己的更新,使用svn revert,然后提交。
在这种方式下不需要使用svn resolved。
对丁svn resolved命令需要非常小心,必须是非常确定冲突已经解决才能使用。
否则,会导致Subversion以为冲突解决,而使代码库不正确。
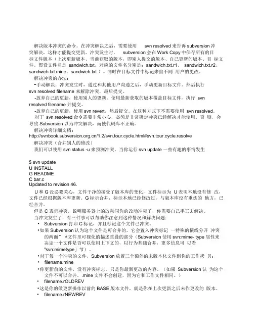
解决冲突详细文档:/1.2/svn.tour.cycle.html#svn.tour.cycle.resolve 解决冲突(合并别人的修改)我们可以使用svn status -u来预测冲突,当你运行svn update 一些有趣的事情发生$ svn updateU INSTALLG READMEC bar.cUpdated to revision 46.U和G没必要关心,文件干净的接受了版本库的变化,文件标示为U表明本地没有修改,文件已经根据版本库更新。
G标示合并,标示本地已经修改过,与版本库没有重迭的地方,已经合并。
但是C表示冲突,说明服务器上的改动同你的改动冲突了,你需要自己手工去解决。
解决版本冲突-使用SVN主干与分支功能1前言大多数产品开发存在这样一个生命周期:编码、测试、发布,然后不断重复。
通常是这样的开发步骤:1) 开发人员开发完毕某一版本(如版本A)功能后,提交测试;2) 测试人员对待发布版本A进行测试,同时开发人员继续开发新功能(如版本B);3) 测试人员提交bug,研发人员修复bug,同时继续开发新功能;4) 重复第3步骤,直到待发布版本A测试通过测试后,发布第一版本这样就会存在以下问题:1) 如何从代码库中(A+B)分离出待发布版本A,进行测试和发布;2) 如果单独存放待发布版本A,那么开发组必须同时维护此版本库A以及当前最新代码库(A+B),操作冗余且容易出错。
在SVN中,通常采用主干(trunk)与分支(branches)的方法,解决以上问题。
2相关概念和原理在SVN中创建代码库时,通常会创建trunk、branches、tags三个子目录,当然,你也可以用其他名称来实现主干和分支的功能trunk-主干,或称主线,顾名思义,是开发的主线。
branches-分支,是从主线上分出来,独立于主线的另一条线。
可以创建多个分支。
一个分支总是从主干一个备份开始的,从那里开始,发展自己独有的历史(如下图所示)。
在版本控制的系统中,我们经常需要对开发周期中的单独生命线作单独的修改,这条单独的开发生命线就可以称为Branches,即分支。
分支经常用于添加新的功能以及产品发布后的bug修复等,这样可以不影响主要的产品开发线以及避免编译错误等。
当我们添加的新功能完成后可以将其合并到主干中。
tags-标记,主要用于项目开发中的里程碑,比如开发到一定阶段可以单独一个版本作为发布等,它往往代表一个可以固定的完整的版本。
即主干和分支都是用来进行开发,而标记是用来进行阶段发布的。
安全公司的配置库有专门的发布区,所以tags并不需要创建,在这里只是提供说明,不推荐使用。
branches以及tags在TortoiseSVN中创建方法是一致的,它们都是通过存储类似Linux中的lunch 快捷方式一样,只是创建了指向某个版本的链接,而不会真正将此版本的内容复制到分支或者标记中,这样既可以节省空间,也可以很快速的创建,被称为“廉价的拷贝”。
SVN各种错误提示产生原因及处理方法大全1.svn: Server sent unexpected return value (500 Internal Server Error) in response to OPTIONS request for '/svn/test'错误的用户名检查登录的用户名是否输入错误svn: 服务器发送了意外的返回值(500 Internal Server Error),在响应“OPTIONS” 的请求“/svn/test” 中2.svn: OPTIONS of '/svn/test': authorization failed: Could not authenticate to server: rejected Basic challenge ()错误的口令用正确的用户名/口令登录svn: 方法OPTIONS 失败于“/svn/test”: 认证失败: Could not authenticate to server: rejected Basic challenge ()3.svn: Server sent unexpected return value (403 Forbidden) in response to OPTIONS request for '/svn/test'用户无权限联系管理员,为用户分配权限svn: 服务器发送了意外的返回值(403 Forbidden),在响应“OPTIONS” 的请求“/svn/test” 中4.svn: OPTIONS of '/svn/test': 200 OK () 服务器地址错误,是普通Web页面,不支持SVN的WebDA V 协议确认输入正确的SVN 服务地址。
可以在浏览器中输入该地址进行确认svn: 方法OPTIONS 失败于“/svn/test”: 200 OK()5.The version of your subversion (client) is below 1.5.0, upgrade to 1.5.0 or above. SVN below 1.5.0 can not handle mergeinfo properly. It can mess up our automated merge tracking!是由于客户端的软件版本低于1.5.0造成的。
关于svn冲突的解决⽅法
1.在冲突⽂件上右键----edit conflicts-----然后⼿动修改⽂件冲突的红⾊地⽅,其他地⽅可以不⽤管。
2.修改完后保存。
将本地和svn⾥⾯的⽂件都保存好。
3.再在冲突的⽂件上⾯点击右键-----resolved,在弹出的窗⼝中点击相应⽂件并点击确定。
4.注意,这个时候并没有提交成功。
这个时候只是说你已经将两个版本的⽂件改⼀致了。
冲突的部分被你解决了,但是还没有将本地⽂件提交到svn⾥。
所以,现在再点击⽂件右键----update。
没有错误了就再在⽂件上右键-----commit。
这个后⾯的操作就不再赘述了。
5.现在才基本完成了冲突的修改并提交。
SVN 树冲突和目录丢失问题(1)临下班了,一个老朋友(之后用yzw代称)在MSN 上呼我。
说他的SVN 遇到问题了:∙在执行分支合并时,一个目录发生了树冲突∙直接在硬盘上将该目录删除∙之后执行svn update 该目录不能检出∙不知道树冲突为何物,也不知道目录怎么变成了一团糟好吧,谁让他公司的SVN 是我给部署的呢?让他(yzw)执行svn status 命令,看看显示什么信息,然后我在本地建立一个模型,争取重现并解决他的问题。
在已经一团糟的目录下,执行svn 显示的信息如下:看来他遇到的树冲突,是因为在两个分支同时创建了一个同名目录somedir,然后在合并更新时出现树冲突。
重现问题的过程版本库准备1.创建svn 版本库于/tmp/svnserver2.检出版本库到目录~/tmp/svntf 下(windows用户需要知道的是:~ 代表我的主目录/home/jiangxin 是也)3.创建SVN 三个顶级目录:trunk tags branches4.创建分支branches/0.x5.在branches/0.x 分支下创建目录somedir,并增加一个文件somedir/branch.txt6.在主线trunk 下也创建一个目录somedir,并增加一个文件somedir/trunk.txt看看目前的版本情况备份当前的 .svn 目录直接拷贝 .svn 到 .svn-orignal,以便在出现意外的时候,进行参照。
“.svn*”。
(问题优点复杂化了,算了)合并分支改动,引发异常o而我的结果是:o看来,还需要作些工作才能完全重现错误。
15.这时我又备份了一下 .svn 目录,将 .svn 复制到 .svn-merge-conflict,以便后面比较实际上,通过比较 .svn 目录和之前备份的 .svn-merge-conflict 可以看出端倪:执行svn status,看到本地工作目录的冲突状态已经消失了,一切看起来正常了。
SVN的冲突解决SVN中多⼈操作同⼀个⽂件可能造成冲突,假设有两名开发⼈员dev1和dev2。
⽂档test.txt的最新版本为33,内容如下不同的⽤户修改不同的⾏dev1将第1⾏aaa修改成aa0然后提交,此时SVN服务该⽂件的最新版本是34dev2 在33版本上将bbb修改成bb0提交时报告该⽂件已过期选择Update就是将服务器上的34版本更新到本地,更新完成,并且SVN⾃动完成合并,此时并没有产⽣冲突,接下来可以顺利提交合并后的⽂件。
以上是⽐较简单的情形。
SVN是按⾏⽐较的。
如果不同的⽤户在不同的不同⽤户在不同地⽅新增内容后提交的⽤户提⽰⽂件过期,要求更新,更新时⼜会提⽰合并⽂件冲突,要求⼿⼯修改冲突。
例如原始⽂件dev1⽤户修改成如下,然后提交dev2做如下修改提交合并时候产⽣冲突,SVN产⽣如下⼏个⽂件其中test.txt是合并后带冲突的⽂件,⾥⾯增加了冲突标记.r41是本次修改的基版本.mine⽂件是本地⽂件也就是.r41+本次修改的内容r42是服务器最新版本解决冲突⽅法1:⼿⼯合并1. 备份本次修改即.mine⽂件2. 撤销本次修改执⾏Reverse操作,此时⽂件为服务器最新版本3. 将⽂件与备份⽂件⽐较执⾏Diff操作,⼿⼯修改解决冲突⽅法2:在SVN中合并其中theirs 是服务器中最新版本,mine本地版本,merged是合并后的版本;这三个区域中红⾊的区域是冲突的⾏,黄⾊的区域是没有⾏号的,表⽰冲突之前的内容。
如果是接受theirs或者mine其中之⼀,执⾏以下操作:如果是要合并所有更改,可以按⾏解决冲突,例如希望接受所有的更改,结果应该是aa11bb22操作如下:在第⼆⾏上右键执⾏在第三⾏上执⾏带减号的⾏不会进⼊合并的内容。
TortoiseSVN冲突解决详细步骤(图)
冲突还是很好解决的,但我没有试过在IDE⾥边集成怎样。
记得VSS在Visual Studio⾥边解决冲突就⾮常完美,冲突⾃动报告,⾃动弹出冲突解决窗⼝,让你处理该怎么合并两份版本。
合并后⾃动签⼊commit。
⼩乌龟在这⾥就⽋缺点了~~~
1.发现冲突。
⼤家不要惊慌~~~~
2.按照提⽰update。
警察叔叔叫你update就update啦~~update后就这样⼦了:
3.开始着⼿救⽕~~~Edit conflicts,编辑冲突。
打开之后,窗⼝⾥边有三个⽂档,左右下。
下⽅的是最后成果,你需要根据左右两份不同版本,合成⼀个最终版。
4.⽕熄灭了,打电话报告~~Resolved,冲突解决了~~
5.黄⾊警告不见了,变回平时熟悉的已修改标记~~现在可以正常commit了。
svn冲突的产生与解决===vn冲突的产生与解决1、如何产生冲突当开发人员A和开发人员B从版本库同时检出文档1.t某t,而A和B同时修改了1.t某t的同一地方,后提交的一方会在拷贝副本中产生冲突。
两个工作拷贝,A拷贝中文件1.t某t内容为dfqerq123dfwre B拷贝中文件1.t某t内容为dfqerq123erwrq在B版本提交之前版本库上的1.t某t(bae版本)内容为dfqerqB拷贝先提交版本到版本库中,以至于最新版本内容变为dfqerq123erwrq而update之后A拷贝中的1.t某t内容为<<<<<<<.minedfqerq123dfwre=======dfqerq2、解决冲突第一种,利用update的选项进行冲突解决,也就是说不管当前拷贝副本是否是最新版本,都使用—accept参数作为冲突处理方式–acceptARG:pecifyautomaticconflictreolutionaction(potpone‘,bae‘,mine-conflict‘,their-conflict‘,mine-full‘,their-full‘,edit‘,launch‘)(p)potpone–marktheconflicttobereolvedlater//让文件在更新完成之后保持冲突状态。
(df)diff-full–howallchangemadetomergedfile//使用标准区别格式显示bae修订版本和冲突文件本身的区别。
(e)edit–changemergedfileinaneditor//用你喜欢的编辑器打开冲突的文件,编辑器是环境变量EDITOR设置的。
(r)reolved–acceptmergedverionoffile//完成文件编辑之后,通知vn你已经解决了文件的冲突,它必须接受当前的内容—从本质上讲就是你已经―解决了‖冲突。
subversion(SVN)常见问题及其解决方法1. 隐藏文件.svn目录删除了怎么办Checkout后,工作空间下.svn目录下有大量隐藏文件,占用比较大的空间,他们是工作空间的管理文件,不能删除,如果不小心删除了也不要抓狂,不会影响服务器端的,重新checkout就又可以工作了。
如果想不包含这些隐藏文件导出,可以用TSVN菜单里的export 完成。
2.文件名大小写问题,在下载代码时,下载到一半,系统提示不能找到……文件,提示Can't copy"……"to"……"系统找不到指定文件该问题很可能是因为上传了大小写不同的同名文件,在Repo-Browser里找到同名文件删除一个就好了。
(该问题曾经困惑过好长时间,解决了是如此简单)3..can’t connect to host …………(1),服务器有没有运行,有没有打开相应端口如果服务器是svnserve,检查有没有运行svnserve,有没有打开3690端口(我们用的是这个,端口是9999)如果服务器是apache,检查apahce是否运行,是否打开80端口检查时可以在服务器运行netstat -na看看相应端口是否在LISTEN(2),防火墙有没有开放相应端口(3),客户端是否可以连接服务器的相应端口使用命令telnet 服务器IP 相应端口如:telnet 192.168.0.1 99994. 路径或权限不足时将出现错误信息提示:http://localhost (路径不对)Error * PROPFIND request failed on '/' PROPFIND of '/': 200 OK (http://localhost)http://localhost/svn (权限不足)Error * PROPFIND request failed on '/svn' PROPFIND of '/svn': 403 Forbidden (http://localhost)http://localhost/svn/repos (正常显示)http://localhost/repos (权限不允许)Error * PROPFIND request failed on '/repos' PROPFIND of '/repos': 405 Method Not Allowed (http://localhost)解决办法是填写正确的路径或给予适当的权限。
SVN常见错误处理和解决办法SVN常见错误处理和解决办法分类:版本控制器-SVN 2011-05-17 13:53 796人阅读评论(0) 收藏举报本节和大家一起学习一下SVN错误处理,通过把常见的一些SVN 错误问题列出来具体讲解,在这里和大家分享一下,希望通过本节的介绍大家对SVN错误处理会有有一定的认识。
下面让我们一起来看一下常见的SVN错误处理吧。
SVN错误处理svn : Couldn’t perform atomic initialization. 临时解决办法:升级sqlite.原本安装的是subversion 1.6.16 + sqlite 3.6.13,一直报”Couldn’t perform atomic initialization”这个错误,无奈之下尝试升级sqlite3.6 到 sqlite 3.7 ,问题竟然解决了!问题1:’.’isnotaworkingcopy.Can’topenfile‘.svn/entries’:系统找不到指定的路径。
解答:原因是输入的访问路径不正确,如svn://192.168.6.200/如果最后少写了“/”,就会出现这种错误提示。
问题2:将文件checkout之后,没有出现SVN的图标,是怎么回事?解答:有些时候在客户端Checkout文件后,SVN的系统图标也会不显示,可以执行一下“Cleanup”,就会出现SVN的系统图标。
问题3:为什么添加的文件,别人看不到,版本库里也没有?解答:最可能的原因是,你只是执行了“Add”而没有“Commit”,这样只是在本地注明某个文件是预定要增加的,而没有实际添加到版本库中,要添加到版本库必须执行“Commit”。
删除文件也是一样。
问题4:“Commitfailed。
……Youhavetoupdateyourworkingcopyfirst”提交失败,需要首先执行更新操作。
解答:多人同时修改同一文件,在提交前其他人已经抢先提交到SVN服务器中,导致该错误;SVN错误处理的解决方法:对工作复本中的文件进行更新即可。
SVN冲突解决方法SVN冲突解决方法大全错误信息一:SVN Attempted to lock an already-locked dir 出现这个问题后使用“清理”功能,如果还不行,就直接到上一级目录,再执行“清理”,然后再“更新”。
有时候如果看到某个包里面的文件夹没有SVN的标志,直接用“Ctrl+Delete”手工删除,然后“清理”,最后“更新”或“提交”。
中断提交,都会进入这种工作拷贝的锁定状态。
用svn cleanup上次关闭时的锁定。
注:SVN使用标准1.同步,合并,再提交2.每天开工时,先在ECLIPSE里同步,下班时,要提交(提交前,先在文件夹的右菜单中,选择小组>去除),保证每个人的机子里在开工前都是最新版本错误信息二:Malformed filesvn: e:\svn\repository\conf\nf:12: option expected原因:配置文件12行开头有空格错误信息Attempted to lock an already-locked dirsvn: Working copy 'E:\integration\.svn.practise' locked原因:需要用svn cleanup上次关闭时的锁定错误问题三:svn' containing working copy admin area is missing一直使用SVN进行版本控制,环境是:winxx+myeclipse6+svn1.46部署到tomcat5.5和weblogic8.1问题描述:eclipse开发过程经常进行自动编译和发布,这导致/web-inf/目录下相关文件夹对应的.svn文件夹被连同删除,导致同步时出现:svn' containing working copy adminarea is missing提示。
解决方法:浏览SVN仓库目录结构,把工程目录下对应的/web-inf/目录下相关文件全部或局部删除(这里我仅仅删除classes目录),刷新。
SVN解决方案冲突引言在软件开发过程中,版本控制是至关重要的。
Subversion(简称SVN)是一个流行的开源版本控制系统,广泛用于协作开发项目。
然而,在多个开发者同时处理同一个文件时,可能会发生冲突。
本文将介绍SVN解决方案冲突的方法和步骤。
什么是冲突?冲突是指在版本控制系统中,当有两个或多个开发者对同一个文件的相同位置进行了修改,版本控制系统可能无法自动解决冲突。
这时,开发者需要手动解决冲突,以确保代码的一致性和正确性。
解决冲突的基本步骤解决SVN冲突的基本步骤如下:1.更新代码:在解决冲突之前,需要先确保你的代码是最新的。
可以使用svn update命令来更新你的工作拷贝。
$ svn update2.找到冲突文件:更新代码后,如果发生冲突,你会在冲突文件中看到一些特殊标记,例如:<<<<<<< .mine自己的修改=======对方的修改>>>>>>> .rX其中,.mine表示你本地的修改,.rX表示对方的修改,X是对方修改的版本号。
3.手动解决冲突:根据冲突文件的标记和内容,你需要手动合并两个修改,并解决冲突。
可以根据需要选择保留自己的修改,或者使用对方的修改。
4.标记冲突已解决:在完成手动解决冲突后,使用以下命令告诉SVN冲突已经解决:$ svn resolved <冲突文件路径>5.提交修改:最后一步是提交你解决冲突后的修改。
使用以下命令提交修改到版本库:$ svn commit <冲突文件路径>解决冲突的进阶技巧除了上述基本步骤外,还有一些进阶的技巧可以帮助你更好地解决冲突。
使用图形化工具SVN提供了一些图形化工具,如TortoiseSVN,可以帮助你更好地可视化和解决冲突。
使用图形化工具的好处是,它们通常提供了更直观的界面,让你更方便地查看和合并修改。
通过图形化工具,你可以看到冲突文件的差异,并进行精确的修改。
SVN常见问题及解决⽅案1 清除缓存的⽤户名和密码2 SVN中英⽂切换3 安装SVN客户端时报错安装1.8版本的SVN客户端,若报下列错误,如图:报此错误是由于Windows Installer的版本太低,安装下列installer即可 WindowsXP-KB942288-v3-x86.exe安装后重启电脑,再安装SVN1.8即可。
4 XX⽬录已锁定,请执⾏“清理”命令sVN本地更新时,由于⼀些操作中断,如磁盘空间不够,⽤户取消等,可能会造成本地⽂件被锁定的情况。
这时候⽆论你在执⾏SVN的更新、上传、添加等⼦命令都会提⽰XX⽬录已锁定,请执⾏清理命令。
解决⽅案:1、可以使⽤SVN clean up来清除锁定。
2、如果不是本⽬录锁定,系统提⽰上⼀层⽬录锁定,需要到上⼀层或者根⽬录中清除。
3.如果在根⽬录下都⽆法clean的话,⼀般采取的⽅法是另外找⼀个⽬录重新CHECKOUT。
但有时有时SVN⽬录下可能有⼀些⾃⼰本地修改的⽂件,还未提交到SVN服务器,这时重新CHECKOUT需要注意本地⽂件的备份,并且不要强制覆盖服务器上其它⼈修改的内容。
4.其实SVN加锁会在.SVN(隐藏⽂件)中⽣成⼀个名字叫lock的⽂件(⽆后缀),查找所有的,⼿⼯删除。
然后再尝试更新,系统可能会提⽰某个.base⽂件⽆法访问。
找到它,把相关的⽂件或其所在的⽬录删除,重新UPDATE。
5 Failed to load JavaHL Library问题描述:当本地svn客户端由1.7版本升级到1.8版本的时候,在eclispe端⽤subclipse同步就会出现Failed to load JavaHL Library 异常。
该library其实是在subversion插件的⼀个jar包⾥⾯,但是不知道由于什么原因⽆法加载到。
解决⽅案:1、打开D:\eclipse4.3\dropins\subversion\plugins⽂件夹2、将org.tigris.subversion.clientadapter.javahl.win32_1.8.3.jar⽂件解压到D :\eclipse4.3\dropins\subversion\javahl⽂件夹下3、打开eclipse4.3的eclipse.ini⽂件在最后加上-Djava.library.path=D:/eclipse4.3/dropins/subversion/javahl4、重启eclispe。
版本冲突原因:
假设A、B两个用户都在版本号为100的时候,更新了kingtuns.txt这个文件,A用户在修改完成之后提交kingtuns.txt到服务器,这个时候提交成功,这个时候kingtuns.txt文件的版本号已经变成101了。
同时B用户在版本号为100的kingtuns.txt文件上作修改,修改完成之后提交到服务器时,由于不是在当前最新的101版本上作的修改,所以导致提交失败。
版本冲突现象:
冲突发生时,subversion会在当前工作目录中保存所有的目标文件版本[上次更新版本、当前获取的版本(即别人提交的版本)、自己更新的版本、目标文件]。
假设文件名是kingtuns.txt
对应的文件名分别是:
kingtuns.txt.r101
kingtuns.txt.r102
kingtuns.txt.mine
kingtuns.txt。
同时在目标文件中标记来自不同用户的更改。
版本冲突解决:
场景:
1、现在A、B两个用户都更新kingtuns.txt文件到本地。
2、文档中原始文件内容如下:
3、A用户修改文件,添加内容“A用户修改内容”完成后提交到服务器
4、B用户修改文件,添加内容“B用户修改内容”完成后提交到服务器
B用户提交更新至服务器时提示如下:
B用户将文件提交至服务器时,提示版本过期:首先应该从版本库更新版本,然后去解决冲突,冲突解决后要执行svn resolved(解决),然后在签入到版本库。
在冲突解决之后,需要使用svn resolved(解决)来告诉subversion冲突解决,这样才能提交更新。
解决冲突有三种选择:
A、放弃自己的更新,使用svn revert(回滚),然后提交。
在这种方式下不需要使用svn resolved (解决)
B、放弃自己的更新,使用别人的更新。
使用最新获取的版本覆盖目标文件,执行resolved filename并提交(选择文件—右键—解决)。
C、手动解决:冲突发生时,通过和其他用户沟通之后,手动更新目标文件。
然后执行resolved
filename来解除冲突,最后提交。
解决步骤如下:
1、在当前目录下执行“update”(更新)操作
2、在冲突的文件上(选中文件--右键菜单—TortoiseSVN—Edit conflicts(解决冲突)),出现如下窗口
Theirs窗口为服务器上当前最新版本
Mine窗口为本地修改后的版本
Merged窗口为合并后的文件内容显示
3、如果要使用服务器版本,在Theirs窗口选中差异内容,右键,选择Use this text block (使用这段文本块)。
同理如果要使用本地版本,在协商后,在Mine窗口右键,选择Use this text block(使用这段文本块)。
4、修改完成后,保存kingtuns.txt文件内容。
5、在B用户的冲突目录下,选中文件--右键菜单—TortoiseSVN—Resolved(解决)。
会列出冲突的文件列表,如果确认已经解决,点OK。
6、冲突解决
7、提交解决冲突后的文件。
如何降低冲突解决的复杂度:
1、当文档编辑完成后,尽快提交,频繁的提交/更新可以降低在冲突发生的概率,以及发生时解决冲突的复杂度。
2、在提交时,写上明确的message,方便以后查找用户更新的原因,毕竟随着时间的推移,对当初更新的原因有可能会遗忘
3、养成良好的使用习惯,使用SVN时每次都是先提交,后更新。
每天早上打开后,首先要从版本库获取最新版本。
每天下班前必须将已经编辑过的文档都提交到版本库。