股东对公司债务承担连带责任的情况汇总
- 格式:docx
- 大小:16.35 KB
- 文档页数:2
民事起诉书原告:余某,女,汉族,年月日生身份证号码:居住地址:重庆市江北区村号被告:郑某男,男,汉族,年月日生身份证号码:电话:住址:重庆市九龙坡区谢家湾城栋一单元楼号被告:郑某女,女,汉族,年月日生身份证号码:电话:住址:福建省莆田市区镇村号被告:汤琳,女,汉族,年月日生身份证号码:电话:住址:重庆市九龙坡区谢家湾城栋一单元楼号诉讼请求:1、判令被告郑某男、郑某女归还借款人民币本金80万,2020年6月10日止的利息5万元及从2020年7月10日按年利率15.6%计算至2021年8月18日止的利息146596.64元。
以上共:996596.64元(玖拾玖万陆仟伍佰玖拾陆元陆角肆分)2、判令被告郑某男、郑某女从2021年8月19日起,以借款本金80万为基数,按照一年期贷款市场报价利率四倍(即年利率15.4%)计算利息,利随本清;3、判令被告汤某对以上债务承担连带归还责任4、判令被告承担本案诉讼费及保全费用。
事实和理由:被告郑某男、郑某女是重庆有限公司股东,因经营需要。
重庆有限公司从2012年起,多次向原告借款,并约定月利息为1.3%,每月支付一次。
因没有按期支付利息,双方于2020年6月10日重新出具《借条》,确认借款金额为85万元(本金80万元,拖欠的利息5万元,合计85万元)。
并约定年利率为15.6%,先息后本,利息每月支付。
被告郑某男、汤某在担保人处签字承担担保责任。
《借条》重新出具后,被告仍未还款。
2021年5月7日,被告郑某男、郑某女在未经清算的情况下,恶意将重庆有限公司注销。
综上所述,被告郑某男、郑某女在未对公司债权债务进行实质性清算的情况下注销公司,也未实缴注册资本金,损害了债权人的利益,应对公司的债务承担共同清偿责任。
被告郑某男、汤某是担保人,应对公司债务承担连带清偿责任。
为保护原告的合法利益,特提起诉讼,望判如所请。
此致重庆市江北区人民法院原告:2021年8月18日。
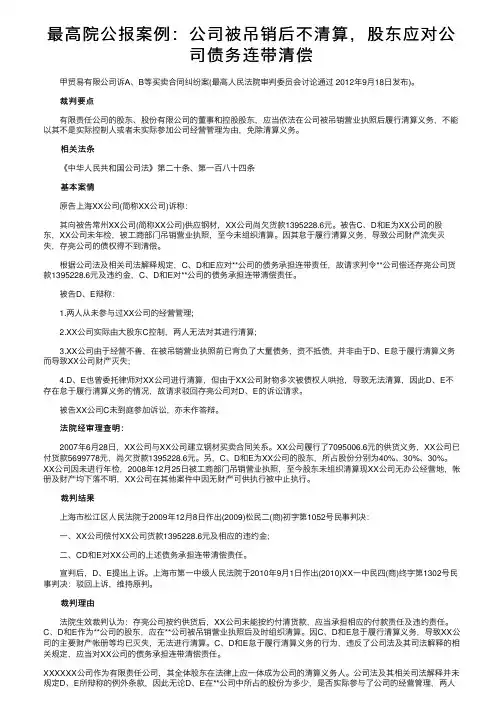
最⾼院公报案例:公司被吊销后不清算,股东应对公司债务连带清偿 甲贸易有限公司诉A、B等买卖合同纠纷案(最⾼⼈民法院审判委员会讨论通过 2012年9⽉18⽇发布)。
裁判要点 裁判要点 有限责任公司的股东、股份有限公司的董事和控股股东,应当依法在公司被吊销营业执照后履⾏清算义务,不能以其不是实际控制⼈或者未实际参加公司经营管理为由,免除清算义务。
相关法条 《中华⼈民共和国公司法》第⼆⼗条、第⼀百⼋⼗四条 基本案情 原告上海XX公司(简称XX公司)诉称: 其向被告常州XX公司(简称XX公司)供应钢材,XX公司尚⽋货款1395228.6元。
被告C、D和E为XX公司的股东,XX公司未年检,被⼯商部门吊销营业执照,⾄今未组织清算。
因其怠于履⾏清算义务,导致公司财产流失灭失,存亮公司的债权得不到清偿。
根据公司法及相关司法解释规定,C、D和E应对**公司的债务承担连带责任,故请求判令**公司偿还存亮公司货款1395228.6元及违约⾦,C、D和E对**公司的债务承担连带清偿责任。
被告D、E辩称: 1.两⼈从未参与过XX公司的经营管理; 2.XX公司实际由⼤股东C控制,两⼈⽆法对其进⾏清算; 3.XX公司由于经营不善,在被吊销营业执照前已背负了⼤量债务,资不抵债,并⾮由于D、E怠于履⾏清算义务⽽导致XX公司财产灭失; 4.D、E也曾委托律师对XX公司进⾏清算,但由于XX公司财物多次被债权⼈哄抢,导致⽆法清算,因此D、E不存在怠于履⾏清算义务的情况,故请求驳回存亮公司对D、E的诉讼请求。
被告XX公司C未到庭参加诉讼,亦未作答辩。
法院经审理查明: 法院经审理查明: 2007年6⽉28⽇,XX公司与XX公司建⽴钢材买卖合同关系。
XX公司履⾏了7095006.6元的供货义务,XX公司已付货款5699778元,尚⽋货款1395228.6元。
另,C、D和E为XX公司的股东,所占股份分别为40%、30%、30%。
XX公司因未进⾏年检,2008年12⽉25⽇被⼯商部门吊销营业执照,⾄今股东未组织清算现XX公司⽆办公经营地,帐册及财产均下落不明,XX公司在其他案件中因⽆财产可供执⾏被中⽌执⾏。
一人股东对公司债务承担连带责任的指导案例示例文章篇一:《一人股东对公司债务承担连带责任的那些事儿》我呀,最近听到了一个超级有趣又很重要的法律相关的事儿,就是关于一人股东对公司债务承担连带责任的。
这可不是个简单的事儿呢,就像一场复杂的游戏,有很多规则在里面。
先给你们讲个小故事吧。
我有个叔叔,他认识一个朋友叫老张。
老张可牛了,自己开了一家小公司,就他一个股东。
老张的公司刚开始的时候生意还不错呢,大家都觉得他可厉害了。
可是呢,后来公司不知道怎么就欠了好多钱。
那些债主就找上门来,想要回自己的钱。
老张就觉得很委屈,他觉得公司欠的钱,不应该让他个人来还呀,毕竟公司是公司,他自己是他自己嘛。
但是呢,法律可不是这么看的。
在这个时候,就涉及到一人股东对公司债务承担连带责任的问题了。
就好比你有一个小盒子,这个小盒子就是公司,你把你的东西都放在这个盒子里,这个盒子要是出了问题,比如说把别人的东西弄坏了,你可不能说这个盒子是独立的,和我没关系哦。
因为这个盒子里的东西怎么放,怎么管理,可都是你一个人说了算的。
我还听说过另外一个例子呢。
有个阿姨开了一家服装店,也是只有她一个股东。
她在进货的时候呢,没有好好算成本,结果进了很多很贵但是又不好卖的衣服。
最后服装店亏了好多钱,欠了供应商不少货款。
供应商就把她告上法庭了。
阿姨就想,我只是公司的股东,公司欠的钱怎么能让我全还呢?可是法官最后判定阿姨要承担连带责任。
为啥呢?因为阿姨在管理公司的时候,她的财产和公司的财产混在一起了。
就像你把你自己的糖果和大家一起分享的糖果都放在一个袋子里,到最后你都分不清哪些是自己的,哪些是大家的了,那这个时候要是出了问题,你当然要负责啦。
在我们生活中,这样的例子还有很多呢。
有个大哥哥,他开了个小的科技公司,也是他一个人当股东。
他在公司运营的时候,经常用公司的钱给自己买东西,又把自己的钱随便放进公司的账户里。
后来公司资金链断了,欠了员工工资和很多其他的债务。
案例学习:股东未对公司款项汇入个人账户作出合理解释可能要对公司债务承担连带责任第一部分、裁判要旨对于不是一人有限责任公司的公司,公司股东与公司财务人格混同的举证责任原则上应当由公司债权人承担,但公司债权人能够提供初步证据证明股东滥用公司独立法人地位和股东有限责任的,法院可确定该举证责任由公司股东承担。
股东未对公司款项汇入个人账户作出合理解释,应当证明公司财产独立于个人财产,否则应对公司债务承担连带责任。
第二部分、案情简介一、福建易达公司的股东为陈金交和陈金朝,其中陈金交出资489.6万元,陈金朝出资38.4万元,陈金交担任公司法定代表人。
二、2011年9月,福建易达公司向佳亿公司承建钢结构厂房。
2012年1月10日、2012年1月20日,佳亿公司将钢结构工程款汇至陈金交个人账户,陈金交个人出具了《收条》。
后福建易达公司在工程维修过程中发生事故,造成佳亿公司厂房及厂内大部分物品被烧毁。
三、2013年8月21日,佳亿公司向漳州市中级人民法院起诉,请求判令福建易达公司、陈金交、朱恒龙共同赔偿其损失。
后漳州市中级人民法院作出生效判决,判令福建易达公司赔偿佳亿公司经济损失6283921元。
法院在执行过程中,发现福建易达公司没有财产可供执行。
四、佳亿公司提起诉讼,请求陈金交、陈金朝对福建易达公司的公司债务承担连带清偿责任。
一审泉州市中级人民法院判决支持了原告的诉讼请求。
陈金交不服,提起上诉,二审福建高院判决维持原判。
第三部份:法院判决摘要根据《中华人民共和国公司法》第三条的规定,公司是企业法人,有独立的法人财产,享有法人财产权。
公司以其全部财产对公司债务承担责任。
有限责任公司的股东以其认缴的出资额为限对公司承担责任;股份有限公司的股东以其认购的股份为限对公司承担责任。
本案中,易达公司是有限责任公司,佳亿公司要求陈金交对公司债务承担无限连带责任的依据是认为作为股东的陈金交滥用公司的独立人格和有限责任。
《中华人民共和国公司法》第二十条对股东需对公司债务承担连带责任的情形作了明确的规定,公司股东滥用公司法人独立地位和股东有限责任,逃避债务,严重损害公司债权人利益的,应当对公司债务承担连带责任。
公司借款股东收款连带责任承担案例一、案例背景某公司在经营过程中需要资金周转,因此向银行申请了一笔贷款。
由于公司信用良好,银行同意向公司发放贷款。
然而,在公司使用了部分贷款资金后,公司股东却私自将这部分资金收入个人账户,而未将其用于公司经营。
二、问题产生1.公司借款本应用于公司经营,但股东却私自将部分资金据为己有,导致公司无法按时偿还银行贷款。
2.银行向公司追讨贷款本金和利息。
3.公司股东是否应该承担连带责任?三、法律依据根据《公司法》第四十八条规定,公司债务超出公司能力的,股东应当以其认缴出资额为限对公司承担责任。
鉴于该公司是有限责任公司,其股东应当依法认缴出资,若公司无法偿还债务,股东应该承担连带责任。
四、案例分析该案例中,公司的借款属于公司的经营行为,但股东私自挪用资金却导致公司无法按时偿还银行贷款,从而引发了银行向公司追讨贷款本金和利息的情况。
根据《公司法》相关规定,公司的债务超出其能力范围,股东应当以其认缴出资额为限对公司承担责任。
在这种情况下,公司股东应该承担连带责任的法律责任。
五、案例结论公司借款股东收款连带责任承担的案例中,公司股东私自挪用公司借款资金,导致公司无法偿还银行贷款,从而引发了银行向公司追讨贷款本金和利息的情况。
根据《公司法》相关规定,股东应当以其认缴出资额为限对公司承担责任,因此公司股东在此案例中应该承担连带责任。
希望此案例可以引起更多公司与股东之间的管理和监管重视,及时解决类似情况,以维护公司治理的合法权益。
六、启示1. 公司借款过程中应严格按照法律规定使用资金,避免股东私自挪用公司资金。
2. 公司股东应当充分认识到自己应该对公司承担的责任,并加强公司治理和内部管理。
3. 监管部门应该对公司与股东之间的管理情况进行有效监管,及时纠正违法行为,维护公司治理的合法权益。
通过以上分析,可见公司借款股东收款连带责任承担案例具有一定的典型性和广泛性,对公司与股东之间的管理和监管有一定的借鉴意义。
股东对企业债务承担连带责任的 14 种情形 (大汇总! )活着的法律1.虚假出资《公司法》 第 28 条: 股东应当按期足额缴纳公司章程中规定的各自所认缴的出资额。
股东以货币出资的,应当将货币出资足额存入有限责任公司在银行开设的账户;以 非货币财产出资的,应当依法办理其财产权的转移手续。
股东不按照前款规定缴纳出资的,除应当向公司足额缴纳外,还应当向已按期足额 缴纳出资的股东承担违约责任。
《公司法》第 30 条:有限责任公司成立后,发现作为设立公司出资的非货币财产的 实际价额显著低于公司章程所定价额的,应当由交付该出资的股东补足其差额;公 司设立时的其他股东承担连带责任。
2.出资不到位《公司法解释二》第 22 条第 2 款:公司财产不足以清偿债务时,债权人主张未缴 出资股东,以及公司设立时的其他股东或者发起人在未缴出资范围内对公司债务承 担连带清偿责任的,人民法院应依法予以支持。
3.抽逃出资《公司法》第 35 条:公司成立后,股东不得抽逃出资。
《公司法》第 115 条:公司不得直接或者通过子公司向董事、监事、高级管理人员 提供借款。
《执行工作若干问题的规定(试行)》第 80 条:被执行人无财产清偿债务,如果其 开办单位对其开办时投入的注册资金不实或抽逃注册资金,可以裁定变更或追加其 开办单位为被执行人,在注册资金不实或抽逃注册资金的范围内,对申请执行人承 担责任。
股东抽逃出资的表现形式主要有以下几种: (1)股东通过其控制的其他民事主体与公司之间的关联交易,增加交易成本,变相 获得公司财产或伪造虚假的基础交易关系,如公司与股东间的买卖关系,公司将股 东注册资金的一部分划入股东个人所有;(2) 将注册资金的非货币部分, 如建筑物、 厂房、 机器设备、 工业产权、 专有技术、 场地使用权在验资完毕后,将其一部分或全部抽走; (3)违反《公司法》第 166 条规定,未提取法定公积金和法定公益金或者制作虚 假财务会计报表虚增利润,在短期内以分配利润名义提走出资; (4) 抽走货币出资, 以其它未经审计评估且实际价值明显低于其申报价值的非货币 部分补账,以达到抽逃出资的目的; (5)公司回购股东的股权但未办理减资手续; (6)通过对股东提供抵押担保而变相抽回出资等; (7)股东通过虚假诉讼形式,抽逃公司资产; (8)股东以公司名义向董事、监事、高级管理人员等提供借款而不索还等形式,抽 逃公司资产; (9)脱壳经营,即股东利用公司外壳进行脱壳经营(当公司经营陷入困境后,股东 将原公司的主要人、物、财从公司脱离出来另外组成一个新公司,并将原公司的主 要业务转入新公司,原公司完全成为一个“空壳”,新公司完全不承担原公司行为产 生的责任,却实际上利用原公司的资产在运作),从事违法行为损害合法债权人利 益的,债权人可以直接要求股东承担相应的法律责任。
新《公司法》中规定承担连带责任的情形有哪些?新《公司法》中规定承担连带责任的情形有哪些一、公司股东滥用公司法人及股东有限责任而逃避债务,应当对公司债务承担连带责任。
新《公司法》第二十条规定,公司股东应当遵守法律、行政法规和公司章程,依法行使股东权利,不得滥用股东权利损害公司或者其他股东的利益;不得滥用公司法人独立地位和股东有限责任损害公司债权人的利益。
公司股东滥用股东权利给公司或者其他股东造成损失的,应当依法承担赔偿责任。
公司股东滥用公司法人独立地位和股东有限责任,逃避债务,严重损害公司债权人利益的,应当对公司债务承担连带责任。
二、股东非货币出资显著低于章程所定价额的,公司设立时的其他股东承担连带责任。
新《公司法》第三十条规定,有限责任公司成立后,发现作为设立公司出资的非货币财产的实际价额显著低于公司章程所定价额的,应当由交付该出资的股东补足其差额;公司设立时的其他股东承担连带责任。
三、一人公司股东不能证明公司财产独立于个人财产的,对公司债务承担连带责任。
新《公司法》第六十三条规定,一人有限责任公司的股东不能证明公司财产独立于股东自己的财产的,应当对公司债务承担连带责任。
四、发起人未按章程规定缴足出资的,其他发起人承担连带责任。
新《公司法》第九十三条第一款规定,股份有限公司成立后,发起人未按照公司章程的规定缴足出资的,应当补缴;其他发起人承担连带责任。
五、发起人非货币出资显著低于章程所定价额的,其他发起人承担连带责任。
新《公司法》第九十三条第二款规定,股份有限公司成立后,发现作为设立公司出资的非货币财产的实际价额显著低于公司章程所定价额的,应当由交付该出资的发起人补足其差额;其他发起人承担连带责任。
六、股份公司不能成立时,发起人对设立行为所产生的债务和费用承担连带责任。
新《公司法》第九十四条第一款规定,股份有限公司的发起人应当承担责任:公司不能成立时,对设立行为所产生的债务和费用负连带责任;七、股份公司不能成立时,发起人对认股人已缴纳股款,负返还股款并加算银行同期存款利息的连带责任。
判决生效后起诉股东承担连带责任范围根据中国法律规定,股东在公司遭受破产清算、解散或者被依法撤销的情况下,可能面临对公司债务承担连带责任。
连带责任是指在特定情况下,多个人承担同一债务,并且债权人可以选择逐一追究债权或者选择从其中一人获得全部债权。
对于股东来说,承担的连带责任范围是非常重要的。
它被定义为在法律规定的范围内,承担公司债务的责任。
然而,这个范围在不同的案件中可能会有所不同,取决于不同的法律规定和具体情况。
首先,股东在公司破产清算中的连带责任范围主要由《中华人民共和国公司法》和其他相关法律法规规定。
根据公司法第152条的规定,对于公司破产清算的情况下,股东应当按照公司法的有关规定对公司债务承担连带责任。
而具体的连带责任范围则包括股东应承担的债务金额、承担债务的顺序等。
其次,根据《中华人民共和国公司法》第153条,如果公司的股东在公司解散后不退还所应该缴纳的出资额,而他们的股份已经由其他人购买,那么这些股东以及他们转让股份给的人就要一并承担连带责任,除非转让股份的人证明自己不知情。
此外,根据公司法第154条的规定,在公司负有连带义务的情况下,股东可以与其他债务人一道向公司要求分别清偿,也可以向其他债务人要求连带清偿。
因此,连带责任的清偿方式也是有一定灵活度的。
需要注意的是,在法律上,股东的连带责任并不是绝对的。
例如,如果股东能够证明,公司债务是由其他人独立承担的,他们在公司破产或解散后不需要负担连带责任。
此外,如果债权人在特定时间内未就债务向股东提出请求,并且该时间已根据法律规定过期,则股东不需要负担连带责任。
综上所述,通过以上解释,我们可以清楚地了解到股东的连带责任范围是如何确定的。
虽然具体范围可能会因特定情况而异,但股东在公司破产清算、解散或者撤销后面临的连带责任都是需要明确的。
股东应该根据相关法规的规定,了解自己应该承担的连带责任范围,并在必要时采取相应的法律行动来保护自己的权益。
公司注销后,股东对原公司债务承担什么责任股东与公司的责任是分开的,股东以其出资额为限,对公司的债务承担有限责任。
如果公司被注销的,股东的权利义务也就消失了。
那么,公司注销后,股东对原公司债务承担什么责任呢?今天,店铺⼩编整理了以下内容为您答疑解惑,希望对您有所帮助。
公司注销后,股东对原公司债务承担什么责任⼀般情况下,公司注销后,股东对原公司债务不承担责任。
有限公司的独⽴法⼈主体就像⼀层⾯纱将公司与股东的责任分开,即使公司财产不够偿还公司的债务,公司股东也不受公司债权⼈的追索。
公司经合法注销程序以后,丧失法⼈主体资格,公司和股东对公司以前的债务均⽆需承担责任。
但是根据《公司法》第20条规定,如果“公司股东滥⽤公司法⼈独⽴地位和股东有限责任,逃避债务,严重损害公司债权⼈利益的,应当对公司债务承担连带责任。
”也就是说,股东在公司被注销后在特定条件下存在承担股东责任的情况。
原股东对公司债务的承担具体情形有如下⼏种:1.股东瑕疵出资《最⾼⼈民法院关于适⽤<中华⼈民共和国公司法>若⼲问题的规定(⼆)》(以下简称《公司法》司法解释⼆)第22条规定:“公司财产不⾜以清偿债务时,债权⼈主张未缴出资股东,以及公司设⽴时的其他股东或者发起⼈在未缴出资范围内对公司债务承担连带清偿责任的,⼈民法院应依法予以⽀持。
”在司法实践中股东瑕疵出资主要是指股东出资不实,如注册资⾦不到位、虚假出资、虚报注册资本等情况。
该种情形,即使公司注销,也将对公司债务承担连带清偿责任。
2.资本抽逃或转移根据资本充实原则,如果股东出资后⼜抽逃、转移部分或全部资⾦,导致公司不具备履约能⼒,⽐较常见的如:股东将原公司的主要⼈、财、物及业务等从公司脱离出来另外组成⼀个新公司,利⽤原公司的资产进⾏运作,使原公司形同空壳,⽽新公司却完全不承担原公司对外发⽣的法律责任。
这种情况,股东应在抽逃原公司资产的范围内对原公司债务承担连带清偿责任。
若股东将全部注册资⾦抽⾛或抽逃后的注册资⾦达不到法定最低限额,应视为公司丧失法⼈主体资格,股东应承担⽆限连带责任。
股东对公司的债务承担什么责任⼀般,建⽴公司的出资⼈,我们称为这个公司的股东,股东要对公司的利益进⾏分红。
那么,股东对公司的债务承担什么责任?下⾯,店铺⼩编整理了⼀些资料,希望有所帮助!【⽹友咨询】我叔叔是⼀家有限公司的股东,因为他的失误造成了公司巨⼤损失,⽋了很⼤⼀笔债。
股东对有限公司的债务承担什么责任?我叔叔要额外担责吗?【律师解答】有限责任公司是独⽴的法⼈,有独⽴于股东的财产权。
对公司所负债务,股东以公司的财产为限承担责任。
有限责任公司的股东对公司享有股权,对公司债务,以其对公司的出资额为限承担责任。
不论是公司的原股东,还是新股东,只要向公司全额缴清出资,都不需要对公司债务承担责任。
如没有缴清出资的,应当承担继续缴清出资的责任。
《公司法》公司是企业法⼈,有独⽴的法⼈财产,享有法⼈财产权。
公司以其全部财产对公司的债务承担责任。
有限责任公司的股东以其认缴的出资额为限对公司承担责任;股份有限公司的股东以其认购的股份为限对公司承担责任。
【相关知识】⼀⼈有限责任公司对公司债务承担什么责任我国现⾏公司法律规范对⼀⼈有限责任公司的规制有别于普通有限责任公司,采取了更为严格的制度配置,即《中华⼈民共和国公司法》第六⼗⼆条规定:“⼀⼈有限责任公司应当在每⼀会计年度终了时编制财务会计报告,并经会计师事务所审计”;第六⼗三条规定:“⼀⼈有限责任公司的股东不能证明公司财产独⽴于股东⾃⼰的财产的,应当对公司债务承担连带责任”。
但对于⼀⼈有限责任公司股东是否应对公司债务承担连带责任的认定,并不因此⽽有别于普通有限责任公司,仍需考虑股东是否存在滥⽤公司法⼈独⽴地位和股东有限责任、逃避债务、严重损害公司债权⼈利益的⾏为。
概⾔之,《中华⼈民共和国公司法》第六⼗⼆条、第六⼗三条更多地是从技术层⾯和举证责任分配⽅⾯设定了⼀⼈有限责任公司股东某些特定的义务,⽽对于股东是否应对公司债务承担连带责任,则仍应以《中华⼈民共和国公司法》第⼆⼗条规定为判断依据,即“公司股东滥⽤公司法⼈独⽴地位和股东有限责任,逃避债务,严重损害公司债权⼈利益的,应当对公司债务承担连带责任”。
股东对企业债务承担连带责任的3种类型及案例《公司法》下对于有限责任公司的股东以认缴出资额为限对公司承担有限责任的原则,充分保护了创业股东在创业失败、公司债务高筑时的股东个人财产,但是这并不意味着股东在出资额之外对于公司债务肯定不需再承担任何责任。
如果出现股东滥用股东权利,侵犯债权人利益的行为,股东同样是需要就此对公司债务承担连带责任或补充赔偿责任。
本文笔者将就公司股东承担连带责任常见的3大情形结合实际司法判例一一予以阐释说明。
01滥用法人独立地位(法人人格混同)江西安发达酒业有限公司、中国农业银行股份有限公司福州鼓楼支行股东损害公司债权人利益责任纠纷二审民事判决书最高人民法院| (2019)最高法民终20号法院查明:安发达公司、绿得公司、胜龙公司均属同一实际控制人陈某控制的关联公司。
安发达公司、绿得公司、胜龙公司存在利用关联关系通过不当方式将绿得公司、胜龙公司巨额资产转移至安发达公司。
法院认为:安发达公司、胜龙公司及绿得公司均由陈某等实际控制,属于同一利益主体。
在同一实际控制人控制下,在胜龙公司、绿得公司负债累累的情况下,三公司通过虚假诉讼方式将胜龙公司及绿得公司巨额资产转移至安发达公司。
安发达公司、胜龙公司及绿得公司缺乏独立意志,不具有独立人格,其法人人格成为实际控制人恶意转移资产以逃避胜龙公司、绿得公司巨额债务的工具,严重损害了债权人的利益。
上述行为违背了法人制度设立的宗旨,违背了诚实信用原则,其行为本质和危害结果与《中华人民共和国公司法》第二十条第三款规定的情形相当,故应参照《中华人民共和国公司法》第二十条第三款的规定,安发达公司对胜龙公司及绿得公司债务应当承担连带清偿责任。
02滥用股东有限责任(财产混同)陈金交、佳亿(漳州)纸业有限公司股东损害公司债权人利益责任纠纷二审民事判决书福建省高级人民法院| (2016)闽民终983号法院查明:陈某为易达公司控股股东,其存在使用个人账户直接收取易达公司工程款的行为。
股东在未缴出资范围内对公司债务承担连带清偿责任吗在公司法律事务中,有这样⼀种情况,公司出资⼈未能全额出资,⽽公司在经营期间出现债务问题,公司经营不下去,股东在未缴出资范围内对公司债务承担连带清偿责任吗?店铺为⼤家分析这个问题。
⼀、股东在未缴出资范围内对公司债务承担连带清偿责任吗股东在未缴出资范围内要对公司债务承担连带清偿责任。
《公司法解释(⼆)》第⼆⼗⼆条公司解散时,股东尚未缴纳的出资均应作为清算财产。
股东尚未缴纳的出资,包括到期应缴未缴的出资,以及依照公司法第⼆⼗六条和第⼋⼗⼀条的规定分期缴纳尚未届满缴纳期限的出资。
公司财产不⾜以清偿债务时,债权⼈主张未缴出资股东,以及公司设⽴时的其他股东或者发起⼈在未缴出资范围内对公司债务承担连带清偿责任的,⼈民法院应依法予以⽀持。
《公司法解释(三)》第⼗三条股东未履⾏或者未全⾯履⾏出资义务,公司或者其他股东请求其向公司依法全⾯履⾏出资义务的,⼈民法院应予⽀持。
公司债权⼈请求未履⾏或者未全⾯履⾏出资义务的股东在未出资本息范围内对公司债务不能清偿的部分承担补充赔偿责任的,⼈民法院应予⽀持;未履⾏或者未全⾯履⾏出资义务的股东已经承担上述责任,其他债权⼈提出相同请求的,⼈民法院不予⽀持。
⼆、股东出资不到位应负的法律责任公司注册资本指公司股东根据公司法规定缴纳的成⽴公司的最低资本限额,是法⼈成⽴所必备的条件。
但是,实践中经常出现虚假出资或者出资不到位的情况,由此引起若⼲的法律责任承担问题。
(⼀)⼀般性出资瑕疵引发的法律责任。
1、⼀般性出资瑕疵问题,产⽣的法律责任有两个⽅⾯:出资⼈的责任和验资⼈的责任。
出资⼈的法定义务是应补⾜其出资额,不考察其他条件。
对验资⼈,则要审查其作出不实验资时的具体情况,如其⾏业规范要求的操作程序如何,其是否按照业务规范的要求尽到了注意义务等等,区分其主观上有⽆过错,作为是否承担责任的标准。
2、关于⼀般性的出资瑕疵是否允许出资义务⼈补充出资问题,笔者认为应当是允许的。
一人股东对公司债务承担连带责任案件胜诉广东维强律师事务所谭小虹导言:近日,笔者代理了一起买卖合同纠纷案件获得胜诉,案件的标的额不大,但案件的胜诉却具有积极的意义。
笔者经过多年的办案,发现很多时侯,当债务人是公司时,公司的股东早已转移公司资产,债务人公司实质是“空壳公司”,债权人要想清收回债权会变得非常困难。
这时,需要债权人的代理律师积极探索实现债权的途径,最大限度地帮助债权人实现债权。
谭小虹律师提示:在分析案件时,律师需要具有非常扎实的理论基础及丰富的实践经验,要勇于探索办案的新思路,拓宽清收途径,才能最终帮债权人实现债权。
基本案情:原告深圳市A公司与被告深圳市B公司存在货物买卖关系,A公司于2010年至2012年间向B公司供贷,B公司未向A公司清偿货款。
周XX是B公司2009年至2012年间的股东,曾于2010年至2012年担任B公司的唯一股东;2013年,周XX将公司的股权全部转让于潘XX,潘XX于2013年至今是B公司的唯一股东。
原告委托笔者代理本案。
笔者认真研究了整个案情,发现案件的债权存在多方面的瑕疵:所有的订货单、对账单均是传真件;很多收货单只有收货人签名、无公司盖章等等。
B公司早已人去楼空,B公司已是空壳公司。
笔者认为:原告要想拿到钱,案件首先要胜诉,还要想办法追究B公司实际控制人周XX的责任,以扩大债务人的财产范围。
笔者根据案件的代理思路进行细致工作,补强证据,使所有的证据相互印证,为支持诉讼请求提出充分的事实根据和法律依据。
最终深圳市XXX人民法院全部采纳了笔者的代理意见,支持了全部的诉讼请求,案件获得胜诉。
法院裁判:一、被告深圳市B公司于本判决生效之日起五日内支付原告深圳市A公司货款人民币XX万元及逾期付款利息。
二、被告周XX对被告深圳市B公司的上述债务承担连带清偿责任。
三、被告潘XX对被告深圳市B公司的上述债务承担连带清偿责任。
深圳谭小虹律师总结的案件的焦点:1、主要证据是复印件时,是否能证明案件的事实?2、债务人(公司)的一人股东是否需要对公司的债务承担连带责任?3、债务人(公司)的曾经的一人股东是否需要对公司的债务承担连带责任?4、债务人(公司)的新股东(唯一股东)是在公司债务发生后、债务仍然存续时加入公司的,是否需要对公司的债务承担连带责任?深圳谭小虹律师办案总结:1、本案的证据分析收集几经周折,也很能检验一个律师工作是否细致。
股东承担连带责任担保书股东承担连带责任担保书是一种法律文件,用于保证公司债务的偿还。
在商业交易中,公司往往需要融资来支持其业务发展,而借款人通常会要求股东提供担保,以确保债务的履行。
本文将探讨股东承担连带责任担保书的含义、作用以及相关法律规定。
首先,我们来了解一下股东承担连带责任担保书的含义。
连带责任是指多个债务人对同一债务承担共同的责任,即无论是主债务人还是连带担保人,都有责任全额履行债务。
股东作为公司的所有者,对公司的债务承担有限责任,但在某些情况下,债权人可能要求股东提供连带责任担保,以增加债务的保障。
股东承担连带责任担保书的作用主要有两个方面。
首先,它为债权人提供了额外的保障,使其在公司无法履行债务时,可以追偿到股东的个人财产。
其次,它可以增加公司的信誉度,使其在融资市场上更容易获得借款。
然而,股东承担连带责任担保书并非没有限制。
根据相关法律规定,股东在签署连带责任担保书之前应该获得公司股东会的授权,并且应该明确约定担保的范围和期限。
此外,如果担保的范围超出了公司法律规定的限制,那么该担保可能会被视为无效。
在实际操作中,股东承担连带责任担保书通常会包含以下几个方面的内容。
首先,担保的范围应该明确界定,包括债务的种类、金额以及期限。
其次,担保的方式可以是连带责任、保证责任或抵押责任等。
最后,担保的条件和解除担保的条件也应该明确约定。
股东承担连带责任担保书的法律效力主要取决于以下几个因素。
首先,是否符合相关法律的规定,包括公司法、合同法等。
其次,是否经过正确的程序,如股东会授权等。
最后,是否明确约定了担保的范围和条件。
尽管股东承担连带责任担保书可以为公司提供融资的机会,但也存在一定的风险。
如果公司无法履行债务,股东可能需要承担巨大的经济压力,甚至可能导致个人破产。
因此,股东在签署连带责任担保书之前,应该仔细评估公司的财务状况和偿债能力,并谨慎考虑是否提供担保。
总结起来,股东承担连带责任担保书是一种保证公司债务偿还的法律文件。
一人公司股东何时对公司债务承担连带责任一人公司作为一种公司类型,其股东在公司债务承担连带责任的问题上与其他类型公司可能存在一些不同。
本文将围绕一人公司的特点和相关法律规定,深入探讨股东何时对公司债务承担连带责任。
一、一人公司的特点一人公司是指只有一名股东的公司,常见的形式有独资和个体工商户。
其最大的特点是公司所有的股份都归一名股东所有,股东对公司拥有绝对的控制权和所有权。
一人公司的经营方式相对灵活,管理和决策效率较高,但也存在着资金、技术、人才等方面的不足。
二、股东对公司债务承担连带责任的法律规定根据我国《公司法》的规定,公司应当为其债务承担无限责任。
这意味着,一旦公司债务发生违约或未能按时偿还,债权人有权向公司及其股东追偿,并且公司和股东应当承担连带责任。
对于一人公司而言,股东就是唯一的责任人,因此股东的连带责任尤其重要。
具体来说,根据《公司法》第四十四条的规定,公司债权人可以向公司和股东追偿。
若公司无法偿还债务,债权人可以向股东追偿,但只有在以下情况下,股东才需要对公司债务承担连带责任:1. 股东违反法律法规、公司章程或出于不正当目的,对公司进行了侵害、损害或者滥用公司权利;2. 公司债务发生违约,而该违约是由于股东等公司高管的过错造成的;3. 公司破产清算时,股东应承担救济责任。
总之,股东对公司债务承担连带责任的情况较为有限。
一人公司股东应当遵守法律法规和公司章程,积极履行其股东职责,以避免承担不必要的风险。
三、如何避免股东承担连带责任对于一人公司股东而言,避免承担连带责任的最好方式就是积极履行其股东职责,保持公司的健康稳定发展。
具体而言,以下几点需要注意:1. 合法合规经营。
股东应当全面了解相关的法律法规和政策,保证公司的经营活动符合法律法规和市场规律,不违反公司章程和股东会决议。
2. 合理分配利润。
公司实现盈利后,股东应当根据公司章程和公司规定合理分配利润,不得滥用公司财产,剥夺公司的营运资金。
承担连带责任的案例以承担连带责任的案例为题,列举一下:1. 公司债务连带责任:某公司A与公司B签订合作协议,协议约定A公司对外借款时,B公司作为连带担保人承担连带责任。
若A公司无力偿还债务,则债权人可以向B公司追偿。
2. 担保责任连带:某甲与乙签订借款协议,乙找到丙作为连带担保人。
若乙无力偿还借款,则债权人可以要求甲和丙连带承担担保责任。
3. 交通事故连带责任:在交通事故中,若多方都存在过错,根据《道路交通安全法》,受害人可以要求多方连带承担赔偿责任。
比如,A驾驶车辆与B发生碰撞,造成C受伤,C可以同时要求A和B承担连带责任。
4. 产品质量连带责任:某电子产品制造商M生产的电视机存在质量问题,导致多个消费者受到损害。
根据《产品质量法》,消费者可以要求制造商M承担连带责任,即赔偿所有受害消费者的损失。
5. 合同违约连带责任:甲与乙签订合同,约定乙向丙购买商品,但乙未履行合同义务。
甲可以要求乙和丙连带承担违约责任,即赔偿甲因此遭受的损失。
6. 建筑工程连带责任:在建筑工程中,承包商A与B分别承担不同工程部分的责任。
若A或B一方出现质量问题,导致整个工程出现问题,业主可以要求A和B连带承担责任,修复工程并赔偿损失。
7. 股东连带责任:某公司的多个股东对外担保,若公司无力偿还债务,则债权人可以要求股东连带承担责任,即由股东个人财产承担公司债务。
8. 环境污染连带责任:某企业的生产活动导致环境污染,对周边居民和生态环境造成损害。
根据《环境保护法》,企业应承担连带责任,对受害者进行赔偿并承担环境修复责任。
9. 保险连带责任:某人购买了多份保险,其中一份发生保险事故,保险公司可以要求其他有关保险公司连带承担赔偿责任,共同分担赔偿金额。
10. 网络侵权连带责任:在网络环境中,若多人侵犯他人权益,受害人可以要求多人连带承担侵权责任,共同赔偿受害人的损失。
股东对公司债务承担责任的几种情况由于公司具有独立的法人资格,与股东之间是独立的主体,一般情况下不会判决公司的股东承担连带责任的。
但有以下几种情况是可以要求公司的股东对公司的债务承担连带责任或者赔偿责任的:一、一人有限责任公司的股东无法证明自己与公司之间不存在混同的情况。
一人有限责任公司的股东及公司,需要证明公司和股东之间不存在混同的情况,如果不能够证明公司的股东与公司之间不存在混同,可以判决股东与公司之间承担连带责任。
《中华人民共和国公司法》第六十三条规定:一人有限责任公司的股东不能证明公司财产独立于股东自己的财产的,应当对公司债务承担连带责任。
二、债权人可以证明股东与公司之间存在混同的情况。
对于债权人能够证明公司的股东与公司之间存在混同的情况,也可以判决公司与股东之间承担连带责任。
《中华人民共和国公司法》第二十条规定:公司股东滥用股东权利给公司或者其他股东造成损失的,应当依法承担赔偿责任。
公司股东滥用公司法人独立地位和股东有限责任,逃避债务,严重损害公司债权人利益的,应当对公司债务承担连带责任。
三、出资瑕疵的情况对于公司的股东出现了抽逃出资或者是出现到期而没有缴纳出资的情况,可以判决股东在应缴纳的出资或者抽逃的出资范围内承担连带责任,《中华人民共和国公司法》第九十三条规定:股份有限公司成立后,发起人未按照公司章程的规定缴足出资的,应当补缴;其他发起人承担连带责任。
股份有限公司成立后,发现作为设立公司出资的非货币财产的实际价额显著低于公司章程所定价额的,应当由交付该出资的发起人补足其差额;其他发起人承担连带责任。
四、清算赔偿责任情况对于公司,如果已经注销股东担任清算组的情况下,对账本进行了毁损或者是故意没有告知债权人的情况,该股东要承担赔偿或者是连带责任。
《中华人民共和国公司法》第一百八十九条规定:清算组成员因故意或者重大过失给公司或者债权人造成损失的,应当承担赔偿责任。
五、单独保证或者债务加入问题如果是股东在该笔业务中签署了保证书或者债务加入文书的情况,承担了相应的保证责任,那么,对于该公司的该笔业务,也是需要承担相应的保证中的连带责任,或者是保证其保一般保证责任。