法考《环境资源法》复习题集(第2324篇)
- 格式:docx
- 大小:21.30 KB
- 文档页数:17
2020年国家司法考试环境法与资源保护法历年真题解析一、引言环境法与资源保护法是国家司法考试中的重要一部分。
掌握环境法与资源保护法的知识,对于参加考试的考生来说至关重要。
本文将对2020年国家司法考试环境法与资源保护法的历年真题进行深入解析,帮助考生更好地理解和应对考试。
二、真题解析以下是2020年国家司法考试环境法与资源保护法部分的历年真题解析。
1. 题目一【题目】根据《中华人民共和国环境保护法》,下列说法中错误的是:A. 提倡节约资源和保护环境的法律法规得不到认真执行,可追究法律责任。
B. 生产、建设、经营活动应当符合节约资源和保护环境的要求。
C. 国家实行最严格的节约资源和保护环境政策。
D. 鼓励和支持单位和个人开展节约资源和保护环境的科学研究和推广应用。
【解析】根据《中华人民共和国环境保护法》的规定,B选项是错的。
根据该法规定,生产、建设、经营活动应当符合节约资源和保护环境的法律法规的要求,而不是只有节约资源和保护环境的要求。
因此,B选项为错误答案。
2. 题目二【题目】环境保护行政执法机关对违反环境保护法律法规行为的主要责任人员应当依法给予下列哪种处罚?A. 责令停产停业或者关闭,可以并处罚款。
B. 责令停产停业或者关闭,可以并处行政拘留。
C. 罚款。
D. 行政拘留。
【解析】根据《中华人民共和国环境保护法》的规定,对于违反环境保护法律法规的主要责任人员,环境保护行政执法机关可以责令停产停业或者关闭,并可以并处罚款。
因此,A选项是符合法律规定的正确答案。
3. 题目三【题目】根据《中华人民共和国环境保护法》,下列哪项行为构成环境污染?A. 未经许可擅自排放废水、废气、固体废物。
B. 举报环境污染行为。
C. 参加环境保护宣传教育活动。
D. 缴纳环境保护税。
【解析】根据《中华人民共和国环境保护法》的规定,未经许可擅自排放废水、废气、固体废物是构成环境污染的行为。
因此,A选项是正确答案。
4. 题目四【题目】根据《中华人民共和国环境影响评价法》,以下哪项行为需要进行环境影响评价?A. 申请排污许可证。
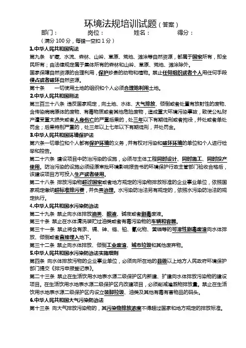
环境法规培训试题(答案)部门:岗位:姓名:得分:(满分100分,每错一空扣1分)1.中华人民共和国宪法第九条矿藏、水流、森林、山岭、草原、荒地、滩涂等自然资源,都属于国家所有,即全民所有;由法律规定属于集体所有的森林和山岭、草原、荒地、滩涂除外。
国家保障自然资源的合理利用,保护珍贵的动物和植物。
禁止任何组织或者个人用任何手段侵占或者破坏自然资源。
第十条一切使用土地的组织和个人必须合理地利用土地。
2.中华人民共和国刑法第三百三十八条违反国家规定,向土地、水体、大气排放、倾倒或者处置有放射性的废物、含传染病病原体的废物、有毒物质或者其他危险废物,造成重大环境污染事故,致使公私财产遭受重大损失或者人身伤亡的严重后果的,处三年以下有期徒刑或者拘役,并处或者单处罚金;后果特别严重的,处三年以上七年以下有期徒刑,并处罚金。
3.中华人民共和国环境保护法第六条一切单位和个人都有保护环境的义务,并有权对污染和破坏环境的单位和个人进行检举和控告。
第二十六条建设项目中防治污染的设施,必须与主体工程同时设计、同时施工、同时投产使用。
防治污染的设施必须经原审批环境影响报告书的环境保护行政主管部门验收合格后,该建设项目方可投入生产或者使用。
第二十八条排放污染物超过国家或者地方规定的污染物排放标准的企业事业单位,依照国家规定缴纳超标准排污费,并负责治理。
水污染防治法另有规定的,依照水污染防治法的规定执行。
4.中华人民共和国水污染防治法第二十九条禁止向水体排放油类、酸液、碱夜或者剧毒废液。
第三十条禁止在水体清洗装贮过油类或者有毒污染物的车辆和容器。
第三十一条禁止将含有汞、镉、砷、铬、铅、氰化物、黄磷等的可溶性剧毒废渣向水体排放、倾倒或者直接埋入地下。
第三十二条禁止向水体排放、倾倒工业废渣、城市垃圾和其他废弃物。
5.中华人民共和国水污染防治法实施细则第四条向水体排放污物的企业事业单位,必须向所在地的县级以上地方人民政府环境保护部门提交《排污申报登记表》。
《环境资源法》期末考试复习题及参考答案-CAL-FENGHAI.-(YICAI)-Company One1环境资源法复习题(课程代码262337)一、单选题1、对环境资源法定义理解错误的是(C)。
A、环境资源法的目的是维护生态平衡,协调人类同自然的关系B、环境资源法所要调整的是人们(包括组织)在生产、生活或其他活动中所产生的保护和改善环境、合理开发利用与保护自然资源有关的各种社会关系及人和自然之间的关系C、国内目前还没有形成一个公认的环境资源法的定义D、环境资源法是由国家制定或认可并由国家强制力保证执行的规范性文件2、环境资源法的特征不包括(C)。
A、科技性B、综合性C、区域性D、利益共同性3、我国第一次对环境保护作出明确规定的宪法是(C)。
A、1945年宪法B、1975年宪法C、1978年宪法D、1982年宪法4、各种保护法律、法规和规章的最高立法依据是(A)。
A、宪法B、民法C、环境基本法D、立法法5、正式提出“可持续发展”原则的著作是(C)。
A、《增长的极限》B、《只有一个地球》C、《我们共同的未来》D、《寂静的春天》6、与环境污染有直接关系的是(A)。
A、工业生产布局B、农业生产布局C、资源开发布局D、农业生产布局和资源开发布局7、环境影响评价制度首创于(B)。
A、中国B、美国C、日本D、德国8、“三同时”制度首创于(B)。
A、美国B、中国C、日本D、英国9、在环境管理中使用最广泛的许可证是(D)。
A、规划许可证B、开发许可证C、建设许可证D、排污许可证4、在污染控制法中起到支柱作用的制度是(D)。
A、经济刺激制度B、环境影响评价制度C、排污收费制度D、许可证制度10、环保部门对于违反环境影响评价制度的行为处以的罚款最高额为:(A)。
A、20万B、50万C、100万D、200万11、能起到正反两面作用的经济刺激制度是(B)。
A、自然保护区制度B、自然资源权属制度C、土地资源管理制度D、自然资源规划制度12、《中华人民共和国野生动物保护法》规定:“驯养繁殖国家重点保护野生动物的,应当持有许可证”,这种许可证的性质是(B)。
历年司法考试环境法试题2000 年一、单项选择题卷一 14、某市环保局、卫生局与水利局在结合执行过程中,发现某化工厂排污口建成内行洪通道上,遂结合作出决定,对该厂罚款 2 万元并责令其限时拆掉。
化工厂对处分决定不服,准备起诉,以下对于涉诉的说法哪个是正确的?A、应以市环保局为被告,因为处分决定波及的是环保局的职责B、应以环保局、卫生局和水利局为共同被告,因是共同行为C、应以市环保局为被告,以卫生局和水利局为第三人D、应以三机关共同的上司机关为被告【答案】 B二、多项选择题卷三 68、在我国,以下哪些自然资源只属于国家所有?A、水库中的水B、拥有科研价值的化石C、矿藏D、林地【答案】 BC71、在我国,以下哪些对自然资源的权益能够依法转让?A、用材林的林地使用权B、打猎权C、捕捞权D、采矿权【答案】 AD2002 年一、单项选择题卷一 6.张家村与李家村毗邻,李家村的用水取自流经张家村的小河,多年来两村常常因用水问题发生矛盾。
200I年春,为根本解决问题,县政府决定将这条小河的水流交给乡水管站一致分配。
张家村人以为:小河历史上就属于张家村所有,县政府无权将这条河的水流交乡水管站一致分配,遂将县政府告上法院。
请问:依据现行宪法和法律,以下哪一说法是正确的?A.张家村告得有理,因为水流属于村民集体所有,政府无权收回国有B.张家村告得有理,因为这条小河的河床属于张家村集体所有,这条小河里的水流自然也属于村民集体支配C.县政府的决定合法,因为水流属于国家所有,政府自然有权分配河水的供给D.县政府的决定合法,因为水流固然居于张家村所有,但李家村人也应享有喝水用水的权益,为解决李家村用水问题,政府能够将水流供给一致分配【答案】 C13.以下对于矿产资源的说法中,哪一项为哪一项正确的?A.任何矿产资源一律属于国家所有B.关系国计民生的矿产资源回国家所有,一般矿产资源能够由集体所有C.除依法由集体所有的之外,矿产资源一律属于国家所有D.个人不可以成为开采国有矿产资源的主体【答案】 A2003 年卷一17.对于环境污染赔偿责任和赔偿金额的纠葛解决,以下哪一项表述是切合法律规定的?A. 先恳求环保部门进行办理,对办理不服才能够提起行政诉讼B. 先恳求环保部门进行办理,对办理不服才能够提起民事诉讼C. 能够先恳求环保部门进行调停,对换解不服的,可提起行政诉讼;也能够直接向人民法院起诉D. 能够先恳求环保部门进行办理,对办理决定不服的,能够向人民法院起诉;也能够直接向人民法院起诉【答案】 D二、多项选择题卷一 53.2003 年 8 月,因为天气干旱,农民甲的农作物缺水,甲便将某化肥厂排放的污水引入自己的农田浇灌,结果造成农作物死亡,甲要求化肥厂肩负赔偿责任。
环境与资源保护法复习题及参照答案一、多项选择题 1.国家对环境与资源管理除了依照国家管理的一般性原则外,还应恪守的特别原则有( A.综合性原则 B.区域性原则 C.规划和协调性原则 D.展望性原则 E. 技术性原则 2.我国环境与资源保护法的基来源则一定()A.由政府政策决定 B.属于环境与资源保护法所特有 C.表现于环境与资源保护法之中 D. 合用于全部的法律部门 E.对环境与资源保护行为拥有广泛的指导性 3.我国《环境影响评论法》规定对建设项目的环境影响评论推行分类管理,其详细规定包含( )A.可能造成重要环境影响的,应当编制环境影响报告书 B. 可能造成轻度环境影响的,应当编制环境影响报告表 C. 可能造成轻度环境影响的,应当编制环境影响报告书 D. 对环境影响很小、不需要进行环境影响评论的,应当填报环境影响登记表 E.对环境影响很小、不需要进行环境影响评论的,应当向建设项目的主管部门进行申报登记 4.合用我国《固体废物污染环境防治法》的固体废物包含()A.工业固体废物B. 城市生活垃圾 C. 置于容器中的气态废物 D. 危险废物 E. 放射性固体废物 5.依照我国《大海环境保护法》的规定,污染大海环境给国家造成重要损失,能够由履行大海环境监察管理权的部门代表国家对责任者提出伤害赔偿要求的生态损坏情况是()A. 损坏海洋生态 B. 损坏大海工程 C. 损坏大海保护区 D. 损坏大海水产资源 E. 损坏海岸工程 6. 自然资源的特点包含 ()A.可使用性 B.相对性 C.整体性 D. 地区性 E.有限性 7.依照我国《水法》规定,归乡村集体经济组织使用的水资源是()A. 乡村集体经济组织范围内的地下水 B.流经乡村集体组织的河流中的水 C. 由乡村集体经济组织修筑管理的水库中的水 D.乡村集体经济组织所在地的湖泊水 E. 乡村集体经济组织的水塘中的水8.国际环境法实行手段中的“命令- 控制举措”包含 ()A. 环境标准 B.环境影响评论 C.风险评估 D. 允许证 E.限制或严禁性举措二、单项选择题 1.环境与资源保护法保护的环境因素范围是()A. 与人类生计发展有直接或许间接关系的全部环境因素 B. 科学研究证明对人类生计发展有重要影响的环境因素 C. 以整个生物界为中心、为主体的外面空间和物质组成的环境因素 D. 对人类生计发展有影响且人类行为能够影响、调理或支配的环境因素 2.抢先提出“可连续发展”观点的文件是()A. 《里约宣言》 B.《我们共同的将来》 C. 《 21 世纪议程》 D. 《增加的极限》 3.我国《宪法》第一次规定重要的自然资源为全民全部( 即国家全部 ) 是在 ()A.1954年 B. 1972年 C. 1978 D. 1982年4.我国第一个综合性的国家污染物排放标准是()A.《工业“三废”排放试行标准》 B. 《大气污染物综合排放标准》 C. 《污水综合排放标准》 D.《固体废物综合排放标准》5.依照《环境影响评论法》的规定,以下选项中属于专项规划的是()A. 海疆建设规划 B. 土地利用规划 C.城市建设规划 D. 地区开发规划6. 单位或个人经过自然资源使用权的买卖、出租、承包等获得自然资源使用权的方式属于 ()A.确认获得 B.授与获得 C.转让获得 D. 开发利用获得7. 确认环境能否已被污染的依据是()A. 环境质量标准 B.污染物排放标准 C.环境方法标准 D. 环境基础标准 8.我国《环境保护法》规定,环境污染危害的赔偿责任和赔偿金额纠葛,当事人能够选择行政办理和司法解决等程序。
环境法司法考试试题及答案一、单项选择题(每题2分,共20分)1. 根据《中华人民共和国环境保护法》,以下哪项不是环境保护的基本原则?A. 预防为主B. 综合治理C. 污染者负担D. 经济优先答案:D2. 我国《水污染防治法》规定,以下哪项是禁止的行为?A. 合理利用水资源B. 向水体排放含重金属的废水C. 保护水生生物多样性D. 建立水污染防治设施答案:B3. 根据《大气污染防治法》,新建、改建、扩建排放大气污染物的建设项目,必须符合以下哪项要求?A. 国家产业政策B. 地方经济发展需要C. 企业自身利益D. 社会公众意见答案:A4. 以下哪个选项不属于环境影响评价的范畴?A. 建设项目对环境可能造成的影响B. 建设项目的经济效益C. 预防或者减轻不良环境影响的对策和措施D. 建设项目的环境可行性答案:B5. 根据《固体废物污染环境防治法》,以下哪项不是固体废物处理的基本要求?A. 减量化B. 无害化C. 资源化D. 随意化答案:D...(此处省略其他选择题,以保持试题的完整性)二、多项选择题(每题3分,共15分)1. 根据《环境噪声污染防治法》,以下哪些行为是被禁止的?A. 在夜间施工B. 在居民区使用高噪声设备C. 未经批准擅自排放噪声D. 在公共场所播放音乐答案:ABC2. 我国《放射性污染防治法》规定,以下哪些物质属于放射性物质?A. 铀B. 钚C. 镭D. 氡答案:ABCD...(此处省略其他多项选择题)三、简答题(每题10分,共20分)1. 简述环境法的基本原则有哪些?答案:环境法的基本原则主要包括:预防为主、污染者负担、综合治理、公众参与和信息公开。
2. 阐述环境影响评价的主要内容和目的。
答案:环境影响评价的主要内容包括对建设项目可能产生的环境影响进行预测、分析和评估,并提出相应的防治措施。
其目的是预防和减轻建设项目对环境的不良影响,促进经济、社会和环境的协调发展。
四、案例分析题(每题25分,共50分)1. 某化工厂未经环评审批擅自开工建设,导致周边居民生活受到严重影响。
中南大学网络教育课程考试复习题及参考答案环境资源法一、填空题:1.《中华人民共和国环境保护法》所称环境,是指影响人类社会生存和发展的各种_____的和_______的自然因素总体,包括大气、水、海洋、土地、矿藏、森林、草原、野生动物、自然古迹、人文遗迹、自然保护区、风景名胜区、城市和乡村等。
2.一切单位和个人都有保护环境的义务,并有权对污染和破坏环境的单位和个人进行_____和_____。
3.省、自治区、直辖市人民政府对____________________的项目,可以制定地方污染物排放标准;对国家污染物排放标准中已作规定的项目,可以制定____国家污染物排放标准的地方污染物排放标准。
地方污染物排放标准须报国务院环境保护行政主管部门______。
4.建设项目中防治污染的设旋,必须与主体工程______________、_____________、_________________。
防治污染的设施必须经原审批环境影响报告书的环境保护行政主管部门验收合格后,该建设项目方可投入生产或者使用。
5.中华人民共和国缔结或者参加的与环境保护有关的国际条约,同中华人民共和国法律有不同规定的,适用___________的规定,但_________________________除外。
6.因环境污染损害赔偿提起诉讼的时效期间为_____,从__________________时起计算。
7.赔偿责任和赔偿金额的纠纷,可以根据当事人的请求,由__________________或者其他依照本法律规定行使环境监督管理权的部门处理;当事人对处理决定不服的,可以向人民法院起诉。
当事人也可以___________向人民法院起诉。
8.省、自治区、直辖市人民政府制定机动车船大气污染物地方排放标准________国家排放标准的,须报经___________批准。
9.征收的排污费一律上缴财政,按照国务院的规定用于_____________,不得挪作他用,并由__________依法实施审计监督。
环境与资源保护法学考试题姓名:一、名词解释(40分)环境:环境保护:可持续发展:自然资源:环境退化:生态:环境规划:环境许可:环境监测:环境民事诉讼:二、简答题(30分)1.环境法的基本原则是什么?2.环境法包含哪些基本制度?3.生态保护法的制度有哪些?4.环境监测法的主要制度有哪些?5环境刑事诉讼的特点是什么?三论述题(30分)1.简述环境损害的种类和特点2.简述生态保护中的许可制度3.简述环境信息法的基本原则一、名词解释(40分)环境:影响人类生存和发展的各种天然和经过人工改造的自然因素的总体。
环境保护:为了解决现实和潜在的环境损害,处理人类对环境的利用与维护、人类社会的生存与发展同自然的固有秩序之间的关系而采取的各种措施,实施的各种行为的总称。
可持续发展:寻求满足现代人的需要与欲望,而又不损坏后代人满足其需要和欲望的能力。
自然资源:存在与自然界中并在一定的经济技术条件下可以被用于生产和生活或用来改善生产和生活状态的物质和能量。
环境退化:自然环境发生的那些由人为因素引起的不利于人类的缓慢的持续的变化。
生态:一切生物的生存状态,以及生物之间和生物在其生化过程中与环境的关系。
规划:人们通过思考事先安排其行为的过程,是一个以最优方式达到目标而制定未来行为的决策过程。
环境许可:国家为保护环境而对人们的生产生活活动施加必要干预的制度。
环境监测:特定的机构及其工作人员按照法定的程序要求,运用物理、化学、生物等方法,间接或连续监测环境质量状况与污染物变化趋势、规律及其对环境应的全部过程。
环境民事诉讼:人民法院对平等主体之间有关环境权利义务的争议,按照门市诉讼程序进行审理和裁判的活动。
二、简答题(30分)1.环境法的基本原则是什么?答:协调发展原则、预防为主原则、开发者养护,污染者治理原则、公众参与原则。
2.环境法包含哪些基本制度?答:环境规划制度、环境预防制度、环境规制制度、环境经济制度、环境引导制度、环境救治制度。
环境与资源保护法学试题及答案一、选择题1. 环境与资源保护法学是一门综合性、应用性的学科,其研究对象包括()A. 环境保护法和资源保护法B. 社会发展和经济发展C. 法律体系和法规制度D. 自然环境和人类社会2. 下列关于环境法律制度的说法,正确的是()A. 环境法律制度是指法律、法规和文件等构成的环境法体系B. 环境法律制度只包括环境保护法律体系C. 环境法律制度是指环境影响评价制度D. 环境法律制度包括民法、刑法等各类法律体系3. 环境与资源保护法学的基本任务是()A. 研究环境科学与法学的融合B. 研究环境问题与资源问题的解决C. 研究环境保护法律制度的建立与完善D. 研究资源保护与利用的法律保障4. 环境与资源保护法学的特点之一是()A. 程序性B. 综合性C. 高度规范性D. 技术性5. 环境资源评价是环境与资源保护法学的基础,评价的内容主要包括()A. 环境影响评价和资源开发评价B. 环境风险评价和生态系统评价C. 环境质量评价和环境效益评价D. 环境可持续评价和资源利用评价二、简答题1. 解释环境与资源保护法学的研究对象和基本任务。
环境与资源保护法学的研究对象包括环境保护法和资源保护法,旨在研究环境问题与资源问题的解决途径。
其基本任务是研究环境与资源保护的法律制度建立与完善,以及资源保护与利用的法律保障。
它既关注于环境科学与法学的融合,又注重于社会发展和经济发展中环境与资源的保护与利用。
2. 简述环境与资源保护法学的特点。
环境与资源保护法学具有以下特点:- 程序性:环境与资源保护法学注重研究问题的解决程序和方法,旨在确保决策的合理性和科学性。
- 综合性:环境与资源保护法学是一门综合性学科,涉及自然科学、社会科学、法学等多个学科的交叉融合。
- 高度规范性:环境与资源保护法学研究的对象是法律规范,因此具有很强的规范性和指导性。
- 技术性:环境与资源保护法学需要借助先进的科学技术手段,如环境监测技术、环境影响评价技术等来解决实际问题。
2019年国家法考《环境资源法》职业资格考前练习一、单选题1.我国《环境保护法》规定,企业事业单位和其他生产经营者违反法律法规规定排放污染物,造成或者可能造成严重污染的,县级以上人民政府环境保护主管部门和其他负有环境保护监督管理职责的部门有权:( )A、责令企业事业单位进行整改B、公开进行通报批评C、可以查封、扣押造成污染物排放的设施、设备D、责令停产整顿>>>点击展开答案与解析【知识点】:第1章>第2节>政府监管责任制度【答案】:C【解析】:法律依据是《环境保护法》第25条的规定,企业事业单位和其他生产经营者违反法律法规规定排放污染物,造成或者可能造成严重污染的,县级以上人民政府环境保护主管部门和其他负有环境保护监督管理职责的部门,可以查封、扣押造成污染物排放的设施、设备。
2.根据《环境保护法》规定,关于污染物排放标准,下列哪一说法是错误的?(2010年卷一28题,单选)A、省级地方政府对国家污染物排放标准中已作规定和未作规定的项目,都可以制定地方污染物排放标准B、对国家污染物排放标准中已作规定的项目,在制定地方污染物排放标准时,可以因地制宜,严于或宽于国家污染物排放标准C、地方污染物排放标准须报国务院环境保护行政主管部门备案D、凡是向已有地方污染物排放标准的区域排放污染物的,应当执行地方污染物排放标准>>>点击展开答案与解析【知识点】:第1章>第2节>环境标准制度【答案】:B【解析】:本题考查污染物排放标准。
A、B、C项:《环境保护法》第16条第2款规定:“省、自治区、直辖市人民政府对国家污染物排放标准中未作规定的项目,可以制定地方污染物排放标准;对国家污染物排放标准中已作规定的项目,可以制定严于国家污染物排放标准的地方污染物排放标准。
地方污染物排放标应当报国务院环境保护主管部门备案。
”可见,省级地方政府对国家污染物排放标准中已作规定和未作规定的项目,都可以制定地方污染物排放标准,据此,A项正确。
《环境与资源保护法学》章节习题及答案一、单选题1.我国自然资源国家所有权取得的最主要方式是(A)A.法定取得B.强制取得C.天然孽息D.自然添附2.河流入海口由于泥沙淤积而增加的土地的所有权取得方式为(D)A.法定取得B.开发利用取得C.天然孽息D.自然添附天然孳息:是指自然资源依自然规律产生出来的新的自然资源。
自然添附:是指自然资源在自然条件的作用下而使自然资源产生或增加的情况。
3.自然资源保护管理中最基本的法律制度是(B)A.自然保护区制度B.自然资源权属制度C.土地资源管理制度D.自然资源规划制度4.依照我国法律的规定,承包经营耕地的单位或个人连续多少年弃耕抛荒的,原发包单位应当终止承包合同,收回发包的耕地(A)A.两年B.三年C.五年D.十年5.以下关于自然资源规划制度的说法错误的是(C)A.自然资源规划的目的在于合理的开发和利用资源B.我国现行自然资源法基本上都规定了自然资源规划制度C.自然资源规划要报同级人民代表大会批准实施D.自然资源规划一经法定程序批准即具有法律效力6.以下关于自然资源调查制度的说法错误的是(B)A.自然资源调查要由法定机构进行B.自然资源调查要以自然资源规划为基础C.自然资源调查必须依法按照规定的程序和方法进行D.我国一些自然资源法规中已经规定了自然资源调查制度.7.《中华人民共和国野生动物保护法》规定:“驯养繁殖国家重点保护野生动物的,应当持有许可证”,这种许可证的性质属于(C)A.资源开发许可证B.资源勘查许可证C.资源利用许可证D.资源进出口许可证8.我国目前的对矿产品的开采征收的是(B)A.开发税B.资源税C.管理费D.补偿费9.土地复垦费的性质属于(B)A.保护管理费B.补偿费C.开发利用费D.惩罚性收费10.森林公园门票的性质属于(A)A.保护管理费B.补偿费C.开发利用费D.惩罚性收费11.我国立法上称为“资源税”的是指(B)A.土地使用税B.矿产资源税C.耕地占用税D.水产品税12.为了弥补国家或有关单位为保护、管理自然资源所支出的费用是(A)A.保护管理费B.惩罚性收费C.补偿费D.开发使用费13.《森林法》规定的自然资源调查制度是(A)A.森林资源清查制度B.森林资源普查制度C.森林资源调查制度D.森林资源调查评价制度14.下列说法正确的是(D)A.只有自然资源占有权的权利人可以与所有权人相分离B.只有自然资源占有、使用权的权利人可以与所有权人相分离C.只有自然资源占有、使用、收益权的权利人可以与所有权人相分离D.自然资源占有、使用、收益、处分四种全能的权利人都可以与所有权人相分离15.我国最早规定“矿藏、水流,由法律规定为国有的森林、荒地和其他资源都属于全民所有”的法律是(A)A.1954年《宪法》B.1949年《共同纲领》C.1978年《宪法》D.1982年宪法16.最早出现的环境质量标准是(B)B.污染物排放标准C.环境监测方法标准D.环境标准样品标准17.使用未经强制检定的环境监测仪器分析出的数据作为环境纠纷中的证据时(B)A.具有法律效力B.不具有法律效力C.法律效力待定D.需要由其他证据配合才能具有法律效力18.省级人民政府制定的地方环境质量标准需报哪个部门备案(D)A.同级人民代表大会B.同级人民代表大会常务委员会C.国务院D.国家环保总局19.省级人民政府可以制定严于国家标准的(B)A.地方环境质量标准B.地方污染物排放标准C.地方环保基础标准和方法标准D.地方环境基准20.判断排污者是否应当承担行政责任的依据是(B)B.污染物排放标准C.环境基础标准和方法标准D.地方环境基准21.以下说法错误的是(B)A.省级人民政府对国家环境质量标准中未作规定的项目可以制定地方环境质量标准B.省级人民政府对国家环境质量标准中已作规定项目可以制定严于国家环境质量标准的地方环境质量标准C.省级人民政府对国家污染物排放标准中未作规定的项目可以制定地方污染物排放标准D.省级人民政府对国家污染物排放标准中已作规定的项目可以制定严于国家污染物排放标准的地方污染物排放标准22.标志着在一定时期国家为控制污染在技术上和经济上可能达到的水平的环境标准是(A)A.环境质量标准B.污染物排放标准C.环境标准样品标准D.环境基础标准1、环境标准。
环境法学第1讲至第16讲复习题㈠填空1. 不同于一般的法律关系,国家环境资源管理机关是环境法律关系的必要一方。
12. 环境法律关系客体具有生态性和经常性两个特征。
23. 我国环境法具有独立法律地位的判据是独立调整的对象,独特的调整方法,特殊任务和目的,社会性与公益性特性,独立的立法体系。
4. 以宪法为立法依据,形成下一等级法律服从上一等级法律的层次划分就是法律的效力体系。
5. 环境法是通过调整人与人之间的环境社会关系来实现协调人与环境关系的目标。
6. 我国具有立法权的国家机关包括全国人大及常委会,国务院,省、自治区、直辖市人大及其常委会,民族自治地方的人大,经济特区所在地的省市。
7. 环境法是调整人们在开发、利用、保护和改善环境的活动中所产生的各种社会关系的法律规范的总称。
18. 环境法通过调整人与人之间的关系来达到协调人与环境的关系得目的。
9. 环境法保护的对象是整个人类环境和各种环境要素;环境法保护的客体是环境社会关系所涉及的环境资源和环境行为。
210. 生态环境保护涉及的主体是国家环境资源管理主体和环境资源开发主体。
污染防治涉及的主体是监督管理主体和污染防治主体。
11. 环境法律关系不同于一般法律关系的三个特点是主体地位不平等,主体的权利和义务不对等和主体权利和义务规定上存在倾斜性。
12. 预防为主,防治结合原则的具体内容包括⑴对开发利用环境的活动,应在事前预测和防范其可能产生的环境危害;⑵面对老污染源和即将产生的新污染源,应把工作重点放在预防新污染源方面;⑶对于由于科技限制未能认识的环境污染和破坏,采取治理措施。
13.环境标准是国家为保护人体健康、社会财富安全和维护生态平衡,在综合考虑本国自然环境特征、科学技术水平和经济条件的基础上,而对污染源排放的污染物和一定区域环境中某些污染物的含量所作的限值规定以及对进行某些环境保护工作的技术要求所作的规范的总称。
314. HJ/T19-1997《环境影响评价技术导则—非污染生态影响》属于环境标准中的环境基础标准;GBZ50007-87《水质-硬度标准样品》属于环境标准中的环境标准样品标准;HJ/T11--1996《环境保护设备分类与命名》属于环境标准中的环保仪器、设备标准;GHZB1-1999《地表水环境质量标准》属于环境标准中的环境质量标准;GB 8978-1996《污水综合排放标准》属于环境标准中的污染物排放标准。
环境资源法1.目前,我国环境与资源保护法的立法目的是可持续发展。
2.规定环境中各类有害物质(或因素)在一定时间和空间内的容许含量的环境标准是环境质量标准。
3.企业事业单位和其他生产经营者违法排放污染物,受到罚款处罚,被责令改正,拒不改正的,依法作出处罚决定的行政机关可以自责令改正之日的次日起,按照原处罚数额按口连续处罚。
4.环境法所要保护的对象是人类环境。
5.根据法律的规定,应当定期发布大气环境质量状况公报并逐步开展大气环境质量预报工作的机构是大、中城市人民政府环保部门。
6.按照《环境影响评价法》的规定,城市建设规划属于专项规划。
7.根据《排污费征收使用管理条例》第18条规定,环保专项资金不得用于环境卫生、绿化项目。
8.环境基础标准只有国家级没有地方级。
9.根据《国家突发环境事件应急预案》规定,初报告实行1小时报告制10.《海岛保护法》是我国的自然保护立法。
11.被视为环境与资源保护领域的“黄金规则”的原则是预防原则。
12.答案:D解析过程:土地复垦的责任原则是谁损毁,谁复垦。
13.最早在环境法中使用“公害〃一词的国家是日本。
14.环境规费的确定以补偿成本为原则。
15.我国《水污染防治法》中的“水污染〃不包括海水。
16.排污者可以申请减缴排污费或者免缴排污费的情形是因不可抗力遭受重大经济损失。
17.根据我国环境法的相关规定,对本辖区的环境质量负责,负有采取措施改善环境质量职责地方各级人民政府。
18.1954年《宪法》中规定,矿藏、水流由法律规定为国有的森林、荒地和其他资源,都属于全民所有。
19.环境法是结合并体现自然生态规律的人类意志。
20.世界环境与发展委员会在《我们共同的未来》报告中,为世界各国的环境政策和发展战略提出了一个基本的指导原则即可持续发展。
21.在我国的环境与资源保护领域,实行的收费制度有环境费、环境税、生态补偿金。
22.推荐性的环境标准有环境监测方法标准、环境标准样品标准、环境基础标准。
环境与资源保护法复习题及参考答案一、多项选择题1. 国家对环境与资源管理除了遵循国家管理的一般性原则外,还应遵守的特殊原则有( A. 综合性原则 B. 区域性原则 C. 规划和协调性原则 D. 预测性原则E. 技术性原则2. 我国环境与资源保护法的基本原则必须( )A. 由政府政策决定 B. 属于环境与资源保护法所特有 C. 体现于环境与资源保护法之中 D. 适用于所有的法律部门 E. 对环境与资源保护行为具有普遍的指导性3. 我国《环境影响评价法》规定对建设项目的环境影响评价实行分类管理,其具体规定包括( )A. 可能造成重大环境影响的,应当编制环境影响报告书B. 可能造成轻度环境影响的,应当编制环境影响报告表C. 可能造成轻度环境影响的,应当编制环境影响报告书D. 对环境影响很小、不需要进行环境影响评价的,应当填报环境影响登记表E. 对环境影响很小、不需要进行环境影响评价的,应当向建设项目的主管部门进行申报登记 4. 适用我国《固体废物污染环境防治法》的固体废物包括( )A. 工业固体废物B. 城市生活垃圾C. 置于容器中的气态废物D. 危险废物E. 放射性固体废物5. 依照我国《海洋环境保护法》的规定,污染海洋环境给国家造成重大损失,可以由行使海洋环境监督管理权的部门代表国家对责任者提出损害赔偿要求的生态破坏情形是()A.破坏海洋生态 B.破坏海洋工程 C.破坏海洋保护区 D.破坏海洋水产资源 E.破坏海岸工程6. 自然资源的特征包括( )A. 可使用性 B. 相对性 C. 整体性D. 地域性 E. 有限性7. 依照我国《水法》规定,归农村集体经济组织使用的水资源是( )A. 农村集体经济组织范围内的地下水 B. 流经农村集体组织的河流中的水 C. 由农村集体经济组织修建管理的水库中的水 D. 农村集体经济组织所在地的湖泊水E. 农村集体经济组织的水塘中的水8. 国际环境法实施手段中的“命令-控制措施”包括( )A.环境标准 B.环境影响评价 C. 风险评估 D. 许可证 E. 限制或禁止性措施二、单项选择题1. 环境与资源保护法保护的环境要素范围是( )A. 与人类生存发展有直接或者间接关系的一切环境要素B. 科学研究证明对人类生存发展有重大影响的环境要素C. 以整个生物界为中心、为主体的外部空间和物质构成的环境要素D. 对人类生存发展有影响且人类行为可以影响、调节或支配的环境要素2. 率先提出“可持续发展”概念的文献是( )A. 《里约宣言》B. 《我们共同的未来》C. 《21世纪议程》D. 《增长的极限》3. 我国《宪法》第一次规定重要的自然资源为全民所有(即国家所有)是在( )A. 1954年 B. 1972年 C. 1978 D. 1982年4. 我国第一个综合性的国家污染物排放标准是( )A. 《工业“三废”排放试行标准》B. 《大气污染物综合排放标准》C. 《污水综合排放标准》 D. 《固体废物综合排放标准》5. 按照《环境影响评价法》的规定,下列选项中属于专项规划的是( )A. 海域建设规划B. 土地利用规划 C. 城市建设规划 D. 区域开发规划6. 单位或个人通过自然资源使用权的买卖、出租、承包等取得自然资源使用权的方式属于( )A. 确认取得 B. 授予取得 C. 转让取得 D. 开发利用取得7. 确认环境是否已被污染的根据是( )A. 环境质量标准B. 污染物排放标准 C. 环境方法标准 D. 环境基础标准8. 我国《环境保护法》规定,环境污染危害的赔偿责任和赔偿金额纠纷,当事人可以选择行政处理和司法解决等程序。
《环境与资源保护法》试题与答案(2分×10=20分备选项中只有一项为哪一项切合题目要求的,请将其代码填写在题后括号内)1、我国在()初次提出排污收费。
A、1978年《环境保护工作报告重点》B、1979年《环境保护法(试行)》C、1982年《排污收费暂行方法》D、2003年《排污收费征收使用管理条例》2、依照构成环境的物质与人类活动的关系,环境能够分为()A、生活环境与生态环境B、大气环境、水环境、土壤环境C、天然环境(自然环境)与人为环境(人工环境)D、室内环境、村镇环境、城市环境3、地方环境标准的拟订机关是()A、地方各级人民代表大会B、省级人民政府C、地方各级环保机构D、省级环保机构4、依据《环境影响评论民众参加暂行方法》的规定,建设单位在环境影响评价文件报送审批以前征采民众建议的限期不可以少于()A、5日B、10日C、15日D、20日5、建设项目环境影响评论的形式是()A、建设项目的环境影响报告书B、建设项目的环境影响登记表C、建设项目的环境影响报告书D、建设项目的环境影响说明6、《国家突发环境事件应急方案》将突发环境事件的预警分为四级,由低到高分别是()A、蓝色、黄色、橙色、黑色B、黑色、红色、黄色、蓝色C、红色、橙色、黄色、蓝色D、蓝色、黄色、橙色、红色7、环境行政执法机关进行执法检查或采纳制裁举措的依照是()A、环境行政办理B、环境行政处罚C、环境行政允许D、环境行政强迫执行8、环境保护行政处罚案件自立案之日起,应该在多长时间内作出办理决定()A、1个月B、2个月C、3个月D、6个月9、在控制固体废物转移入境的相关法律规定中,以下说法正确的选项是()A、国家严禁入口不可以用作原料的固体废物B、国家限制入口不可以用作原料的固体废物C、国家严禁入口能够用作原料的固体废物D、国家其实不严禁入口未列入能够用作原料入口的固体废物的目录的固体废物10、以下对于我国国内环境法与国际环境法关系的说法,不正确的选项是()A、我国缔结或参加的与环境保护相关的国际合约与国内法律有不一样规定的,合用国际合约的规定;B、我国缔结或参加的与环境保护相关的国际合约与国内法律有不一样规定的,如属于我国申明保存的条款,则仍合用我国国内法合用国际合约的规定;C、国内环境法的效劳优于国际环境合约;D、国际环境合约在我国境内直接合用,不需要国内立法机关将它变换为国内法(4分×5=20分备选项中有2—4个是切合题目要求的,请将其代码所有填写在题后的括号内)1、洁净生产的“洁净”主要表此刻()A、洁净的技术标准B、洁净的能源C、洁净的生产过程D、洁净的产品2、对于我国环境监测机构的论述正确的选项是()A、全国环境监测机构由国家环境保护总局设置B、全国环境保护系统设置三级监测站,即国家级、省级、市级监测站C、各级环境监测站受同级环境保护主管部门的领导,并在业务上接受其指导D、各级监测站是技术事业单位3、以下哪些行政责任形式属于财富性的环境资源行政责任?()A、责任休业B、罚款C、充公违纪所得D、行政补偿4、将环境外面不经济性内部化的方法是()A、经济刺激方法B、直接收制方法C、间接收制方法D、行政处罚方法5.依据污染的特征,污染可分为()A、生物污染危害B、化学污染危害C、物理污染危害D、放射污染5分×4=20分)1、什么是绿色花费?其包含哪三个层次?2、环境法的特色3、什么是自然资源保护?简述其与环境保护的关系。
2019年国家法考《环境资源法》职业资格考前练习一、单选题1.关于我国生态保护制度,下列哪一表述是正确的?(2015年卷一31题,单选)A、国家只在重点生态功能区划定生态保护红线B、国家应积极引进外来物种以丰富我国生物的多样性C、国家应加大对生态保护地区的财政转移支付力度D、国家应指令受益地区对生态保护地区给予生态保护补偿>>>点击展开答案与解析【知识点】:第1章>第2节>生态保护制度【答案】:C【解析】:本题考查环境生态保护制度。
A项:《环境保护法》第29条第1款规定:“国家在重点生态功能区、生态环境敏感区和脆弱区等区域划定生态保护红线,实行严格保护。
”故A项错误。
B项:《环境保护法》第30条规定:“开发利用自然资源,应当合理开发,保护生物多样性,保障生态安全,依法制定有关生态保护和恢复治理方案并予以实施。
引进外来物种以及研究、开发和利用生物技术,应当采取措施,防止对生物多样性的破坏。
”根据该条规定,引进外来物种,并不是越多越好,需要经过认真研究才可以。
故B项说法错误。
C项:《环境保护法》第32.依据我国《环境保护法》的有关规定,下列关于污染物排放标准的制定权限和效力的规定,说法不正确的是:( )A、地方排污标准须报国务院环保行政主管部门备案B、经济发展水平落后的省级人民政府在制定地方排污标准时,可略低于已有国家排污标准C、国家排污标准中未作规定的项目,省级人民政府可以制定地方排污标准D、凡是向已有地方污染物排放标准的区域排放污染物的,应当执行地方排污标准>>>点击展开答案与解析【知识点】:第1章>第2节>环境标准制度【答案】:B【解析】:考查环境污染排放标准的制定。
根据《环境保护法》第16条的规定,国务院环境保护行政主管部门根据国家环境质量标准和国家经济、技术条件,制定国家污染物排放标准。
省、自治区、直辖市人民政府对国家污染物排放标准中未做规定的项目,可以制定地方污染物排放标准;对国家污染物排放标准中已做规定的项目,可以制定严于国家污染物排放标准的地方污染物排放标准。
地方污染物排放标准须报国务院环境保护行政主管部门备案。
由此可见,本题中B选项的说法不正确,是正确选项。
3.2014年修订的环境保护法,“保护环境”被确立为我国的一项:( )A、基本国策B、基本政策C、基本方针D、基本策略>>>点击展开答案与解析【知识点】:第1章>第1节>环境保护法的体系【答案】:A【解析】:法律依据为《环境保护法》第4条的规定,保护环境是国家的基本国策。
4.下列有关环境质量标准的说法不正确的是:( )A、国务院环境保护主管部门制定国家环境质量标准B、省、自治区、直辖市人民政府对国家环境质量标准中未作规定的项目,可以制定地方环境质量标准C、省、自治区、直辖市人民政府对国家环境质量标准中已作规定的项目,可以制定严于国家环境质量标准的地方环境质量标准D、地方环境质量标准应当报省级保护主管部门备案>>>点击展开答案与解析【知识点】:第1章>第2节>环境标准制度【答案】:D【解析】:法律依据为《环境保护法》第15条的规定,国务院环境保护主管部门制定国家环境质量标准。
省、自治区、直辖市人民政府对国家环境质量标准中未作规定的项目,可以制定地方环境质量标准;对国家环境质量标准中已作规定的项目,可以制定严于国家环境质量标准的地方环境质量标准。
地方环境质量标准应当报国务院环境保护主管部门备案。
5.中央环保督察组进行实地检查,发现某市污染严重,环境质量严重退化,根据《环境保护法》.下列哪一主体应对该市环境质量负责?(2018年仿真模拟题)A、该市市长B、该市环境保护局C、该市环境保护局局长D、该市人民政府>>>点击展开答案与解析【知识点】:第1章>第2节>环境标准制度【答案】:D【解析】:本题考查环境保护法的责任主体。
A、B、C、D项:《环境保护法》第6条第2款规定,地方各级人民政府应当对本行政区域的环境质量负责。
因此D项正确。
6.某采石场扩建项目的环境影响报告书获批后,采用的爆破技术发生重大变动,其所生粉尘将导致周边居民的农作物受损。
关于此事,下列哪一说法是正确的?(2016年卷一31题.单选)A、建设单位应重新报批该采石场的环境影响报告书B、建设单位应组织环境影响的后评价,并报原审批部门批准C、该采石场的环境影响评价,应当与规划的环境影响评价完全相同D、居民将来主张该采石场承担停止侵害的侵权责任,受3年诉讼时效的限制>>>点击展开答案与解析【知识点】:第1章>第2节>环境影响评价制度【答案】:A【解析】:本题考查环境影响评价、环境侵权。
A项:《环境影响评价法》第24条规定:“建设项目的环境影响评价文件经批准后,建设项目的性质、规模、地点、采用的生产工艺或者防治污染、防止生态破坏的措施发生重大变动的,建设单位应当重新报批建设项目的环境影响评价文件。
建设项目的环境影响评价文件自批准之日起超过五年,方决定该项目开工建设的,其环境影响评价文件应当报原审批部门重新审核;原审批部门应当自收到建设项目环境影响评价文件之日起十日内,将审核意见书面通知建设单位。
”本题中爆破技术发生重大变动,其所产生粉尘将导致周围居民的7.我国《环境保护法》规定,县级以上地方人民政府环境保护主管部门和其他负有环境保护监督管理职责的部门,应当将企业事业单位和其他生产经营者的( )信息记人社会诚信档案,及时向社会公布违法者名单。
A、污染物排放B、环境违法C、节能减排D、环保政策贯彻>>>点击展开答案与解析【知识点】:第1章>第2节>政府监管责任制度【答案】:B【解析】:《环境保护法》第54条第3款规定:县级以上地方人民政府环境保护主管部门和其他负有环境保护监督管理职责的部门,应当将企业事业单位和其他生产经营者的环境违法信息记入社会诚信档案,及时向社会公布违法者名单。
8.某市一家养鸡专业大户周某养的鸡于2012年3月开始出现拉稀、消瘦等症状,4月就有500多只鸡死亡,到5、6月死鸡数量逐渐增加,周某买了很多药都没能遏制死鸡,至2012年7月,周某共死鸡6000多只,购鸡苗和饲料等直接经济损失12000元,如果鸡长成,则每只按市场价可卖6元。
周某不得不停止了养鸡。
周某多方调查,发现临近的华益化工厂新增了化学产品品种,其厂内的废水经过一条处理线直接储存在场内的废水池里,该储水池距离周某养鸡场仅十多米,周某怀疑是化工厂的废水池污染了地下水,导致他养的鸡饮水中毒而死,因此,周某于A、法院不会支持周某的诉讼请求,因为已经过了2年的诉讼时效B、周某应当证明他的死鸡与华益化工厂的污染存在因果关系C、如果法院判决化工厂赔偿周某,赔偿数额应当是36000元,包括周某的可得利润D、华益化工厂可以通过证明自己遵守了国家环境保护法律法规,且没有进行污染物排放为理由进行抗辩>>>点击展开答案与解析【知识点】:第1章>第3节>环境民事责任【答案】:C【解析】:考查环境污染民事责任构成要件。
根据《环境保护法》第66条的规定,环境民事诉讼时效是3年,从当事人知道或者应当知道受到污染损害时起计算。
所以选项A错误。
法院判决不是科学裁判,并不要求严格科学地证明污染损害后果和污染行为之间的因果关系,尤其在环境污染民事诉讼中,可以进行因果关系的推定,而且在举证责任上,最高人民法院《关于民事诉讼证据的若干规定》第4条规定,因环境污染引起的损害赔偿诉讼,由加害人就法律规定的免责事由及其行为与损害结果之间不存在因果关系承担举证责任。
所以选项B错误。
环境污染损失的赔偿包括直接损失和9.我国《环境保护法》规定,企业事业单位和其他生产经营者违反法律法规规定排放污染物,造成或者可能造成严重污染的,县级以上人民政府环境保护主管部门和其他负有环境保护监督管理职责的部门有权:( )A、责令企业事业单位进行整改B、公开进行通报批评C、可以查封、扣押造成污染物排放的设施、设备D、责令停产整顿>>>点击展开答案与解析【知识点】:第1章>第2节>政府监管责任制度【答案】:C【解析】:法律依据是《环境保护法》第25条的规定,企业事业单位和其他生产经营者违反法律法规规定排放污染物,造成或者可能造成严重污染的,县级以上人民政府环境保护主管部门和其他负有环境保护监督管理职责的部门,可以查封、扣押造成污染物排放的设施、设备。
10.某法学院校的四位同学甲、乙、丙、丁就关于环境污染赔偿责任和赔偿金额的纠纷应如何解决展开讨论,下列哪一位同学的表述是符合法律规定的?( )A、甲同学认为,可以先请求环保部门进行处理,对处理决定不服的,可以向人民法院提起行政诉讼:也可以直接向人民法院起诉B、乙同学认为,可以先请求环保部门进行处理,对处理决定不服的,可以向人民法院提起民事诉讼:也可以直接向人民法院起诉C、丙同学认为,先请求环保部门进行处理,对处理不服才可以提起民事诉讼D、丁同学认为,先请求环保部门进行处理,对处理不服才可以提起行政诉讼>>>点击展开答案与解析【知识点】:第1章>第3节>环境民事责任【答案】:B【解析】:考查环境污染赔偿责任纠纷的解决程序。
根据《环境保护法》第57条规定,公民、法人和其他组织发现任何单位和个人有污染环境和破坏生态行为的,有权向环境保护主管部门或者其他负有环境保护监督管理职责的部门举报。
公民、法人和其他组织发现地方各级人民政府、县级以上人民政府环境保护主管部门和其他负有环境保护监督管理职责的部门不依法履行职责的,有权向其上级机关或者监察机关举报。
接受举报的机关应当对举报人的相关信息予以保密,保护举报人的合法权益。
请求环保部门进行处理不是必经程序。
据此,CD项的表述是不符合法律规定的。
根11.某省A市和B市分别位于同一河流的上下游。
A市欲建农药厂。
在环境影响评价书报批时,B市环境保护行政主管部门认为该厂对本市影响很大,对该环境影响评价结论提出异议。
在此情况下,该环境影响评价书应当由下列哪一部门审批?(2014年卷一31题,单选)A、省政府发改委B、省人大常委会C、省农药生产行政监管部门D、省环境保护行政主管部门>>>点击展开答案与解析【知识点】:第1章>第2节>环境影响评价制度【答案】:D【解析】:本题考查环境影响评价制度。
《环境影响评价法》第23条第3款规定:“建设项目可能造成跨行政区域的不良环境影响,有关生态环境主管部门对该项目的环境影响评价结论有争议的,其环境影响评价文件由共同的上一级生态环境主管部门审批。