农村适龄儿童入学及辍学调查报告
- 格式:docx
- 大小:75.70 KB
- 文档页数:10
全乡辍学情况汇报范文
全乡辍学情况汇报。
根据最新的统计数据显示,我乡目前辍学人数较去年有所增加,辍学率呈现上
升的趋势。
在全乡范围内,辍学现象主要集中在初中和高中阶段,特别是在一些偏远地区和贫困家庭中更为突出。
首先,初中阶段辍学现象较为严重。
一方面,由于一些家庭的经济困难,无法
承担起孩子的学习费用,导致孩子不得不辍学;另一方面,一些孩子由于家庭环境的不良影响,缺乏对学习的兴趣和动力,选择辍学。
此外,一些家长由于自身文化水平不高,对孩子的教育重视程度不够,也是初中辍学现象的一个重要原因。
其次,高中阶段的辍学情况也值得关注。
一方面,高中阶段的学习压力较大,
一些学生由于无法承受学习压力,选择辍学;另一方面,一些学生由于家庭经济条件不允许,无法继续完成高中阶段的学业,只能选择辍学。
此外,一些学生由于对未来规划不清晰,缺乏对学习的动力和目标,也是高中阶段辍学现象的一个重要原因。
针对以上情况,我们需要采取一系列的措施来降低辍学率。
首先,要加强对家
庭经济困难学生的资助政策,确保每个孩子都有机会接受良好的教育。
其次,要加强对家长的教育,提高他们对孩子教育的重视程度,引导他们正确对待孩子的学习。
同时,学校和社会也要加强对学生的心理辅导,帮助他们树立正确的学习态度和目标,增强学习的动力。
总的来说,辍学现象的存在对孩子的成长和社会的发展都会带来不利影响。
我
们应该从多个方面入手,共同努力,为每个孩子提供一个良好的学习环境,让他们都有机会接受良好的教育,实现自己的人生价值。
只有这样,我们的乡村教育事业才能不断向前发展,为建设美好乡村做出积极贡献。
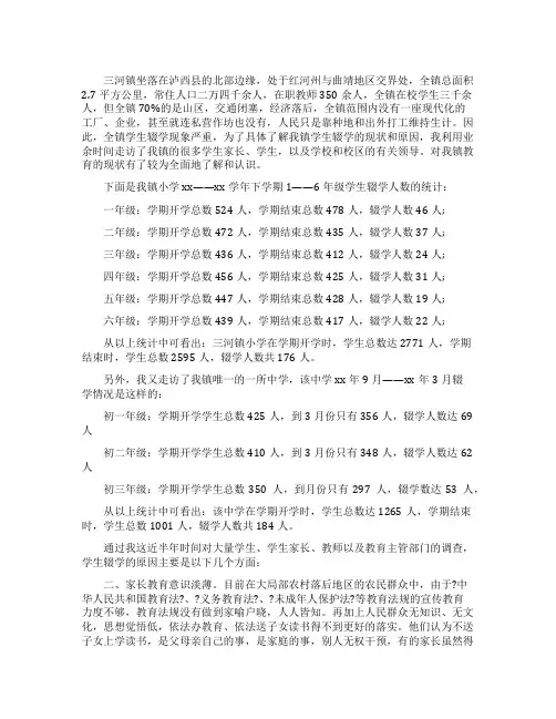
三河镇坐落在泸西县的北部边缘,处于红河州与曲靖地区交界处,全镇总面积2.7平方公里,常住人口二万四千余人,在职教师350余人,全镇在校学生三千余人,但全镇70%的是山区,交通闭塞,经济落后,全镇范围内没有一座现代化的工厂、企业,甚至就连私营作坊也没有,人民只是靠种地和出外打工维持生计。
因此,全镇学生辍学现象严重,为了具体了解我镇学生辍学的现状和原因,我利用业余时间走访了我镇的很多学生家长、学生,以及学校和校区的有关领导。
对我镇教育的现状有了较为全面地了解和认识。
下面是我镇小学xx——xx学年下学期1——6年级学生辍学人数的统计:一年级:学期开学总数524人,学期结束总数478人,辍学人数46人;二年级:学期开学总数472人,学期结束总数435人,辍学人数37人;三年级:学期开学总数436人,学期结束总数412人,辍学人数24人;四年级:学期开学总数456人,学期结束总数425人,辍学人数31人;五年级:学期开学总数447人,学期结束总数428人,辍学人数19人;六年级:学期开学总数439人,学期结束总数417人,辍学人数22人;从以上统计中可看出:三河镇小学在学期开学时,学生总数达2771人,学期结束时,学生总数2595人,辍学人数共176人。
另外,我又走访了我镇唯一的一所中学,该中学xx年9月——xx年3月辍学情况是这样的:初一年级:学期开学学生总数425人,到3月份只有356人,辍学人数达69人初二年级:学期开学学生总数410人,到3月份只有348人,辍学人数达62人初三年级:学期开学学生总数350人,到月份只有297人,辍学数达53人,从以上统计中可看出:该中学在学期开学时,学生总数达1265人,学期结束时,学生总数1001人,辍学人数共184人。
通过我这近半年时间对大量学生、学生家长、教师以及教育主管部门的调查,学生辍学的原因主要是以下几个方面:二、家长教育意识淡薄。
目前在大局部农村落后地区的农民群众中,由于?中华人民共和国教育法?、?义务教育法?、?未成年人保护法?等教育法规的宣传教育力度不够,教育法规没有做到家喻户晓,人人皆知。
优秀控辍保学调研报告大全(15篇)(实用版)编制人:__________________审核人:__________________审批人:__________________编制单位:__________________编制时间:____年____月____日序言下载提示:该文档是本店铺精心编制而成的,希望大家下载后,能够帮助大家解决实际问题。
文档下载后可定制修改,请根据实际需要进行调整和使用,谢谢!并且,本店铺为大家提供各种类型的实用资料,如工作总结、工作报告、党团范文、工作计划、演讲稿、活动总结、行政公文、文秘知识、作文大全、其他资料等等,想了解不同资料格式和写法,敬请关注!Download tips: This document is carefully compiled by this editor.I hope that after you download it, it can help you solve practical problems. The document can be customized and modified after downloading, please adjust and use it according to actual needs, thank you!Moreover, our store provides various types of practical materials for everyone, such as work summaries, work reports, Party and Youth League model essays, work plans, speeches, activity summaries, administrative documents, secretarial knowledge, essay summaries, and other materials. If you want to learn about different data formats and writing methods, please stay tuned!优秀控辍保学调研报告大全(15篇)调研报告的撰写需要对各种数据和信息进行搜集整理,并进行公正客观的评价和分析。
适龄少年入学情况汇报最近一段时间,我们对适龄少年入学情况进行了一次汇报,以下是我们的调研结果和分析。
首先,我们对适龄少年入学情况进行了全面的调查和统计。
根据我们的数据显示,大多数适龄少年都能够顺利入学,但也存在一些特殊情况,比如家庭贫困、身体残障等原因导致无法入学的少年。
这些情况需要得到更多的关注和帮助。
其次,我们对适龄少年入学的原因和影响进行了分析。
我们发现,家庭经济状况是影响适龄少年入学的重要因素之一。
一些贫困家庭由于无法支付学杂费等费用,导致孩子无法入学。
此外,一些特殊情况下,比如孩子身体残障,也会影响其入学情况。
这些问题需要得到社会的关注和帮助,以保障每个适龄少年的入学权利。
另外,我们还发现了一些适龄少年入学的问题和困难。
比如,一些农村地区的适龄少年由于交通不便、学校资源匮乏等原因,导致他们无法顺利入学。
此外,一些适龄少年由于家庭原因,无法得到家长的支持和鼓励,导致他们放弃了入学的机会。
这些问题需要得到更多的关注和解决。
最后,我们提出了一些建议和解决方案。
首先,我们建议政府加大对贫困家庭的帮扶力度,确保每个适龄少年都能够接受良好的教育。
其次,我们建议学校和社会各界加强对适龄少年的关爱和帮助,为他们提供更多的机会和资源。
同时,我们也呼吁社会各界关注适龄少年入学问题,共同努力,为每个适龄少年的入学权利而奋斗。
总的来说,适龄少年入学是一个重要的社会问题,需要得到更多的关注和解决。
我们希望通过我们的努力,能够为每个适龄少年创造一个良好的入学环境,让他们能够接受良好的教育,健康成长。
感谢大家的关注和支持!。
农村适龄儿童入学及辍学调查报告摘要:本报告对农村地区适龄儿童入学和辍学情况进行了调查。
通过问卷调查和实地访谈,了解了农村适龄儿童入学的现状以及导致辍学的主要原因。
调查结果表明,虽然农村地区的义务教育政策取得了显著成就,但仍存在着一些问题和挑战,需要进一步加强政策支持和教育资源的配置。
1. 引言适龄儿童入学和辍学问题是农村地区教育发展中的热点问题之一。
解决农村适龄儿童入学难、辍学多的问题,对于实现教育公平和提升农村居民素质具有重要意义。
本调查报告旨在通过收集并分析相关数据,探讨农村适龄儿童入学和辍学问题,为相关部门提供政策制定和改进的参考。
2. 方法本调查采用问卷调查和实地访谈相结合的方式进行。
我们选取了若干农村地区作为调查样本,通过随机抽样的方式选取调查对象。
调查内容包括适龄儿童入学的情况、辍学的原因以及家庭和社会背景等方面的信息。
通过与相关教育机构负责人、村委会和家长进行面对面的访谈,进一步了解具体情况。
3. 农村适龄儿童入学情况调查结果显示,大部分适龄儿童在合理的时间内完成了初等教育的入学。
农村地区的教育政策落实情况较好,基本实现了适龄儿童入学的普及化。
然而,仍有一些个别儿童由于贫困、家庭困难等原因没有能够及时入学。
4. 农村适龄儿童辍学原因虽然适龄儿童入学率有所提高,但在农村地区,仍然存在一定的辍学问题。
通过实地访谈和问卷调查,我们了解到以下几个主要原因:4.1 经济困难经济困难是导致农村适龄儿童辍学的主要原因之一。
一些贫困家庭无法承担学杂费和生活费用,因此被迫辍学。
4.2 家庭因素部分适龄儿童因家庭变故,如父母离异、父母过世等原因,无法继续接受正常的教育。
4.3 教育资源不足农村地区的教育资源相对较少,学校和教师数量不足。
这也导致了适龄儿童的辍学问题。
4.4 就业压力部分家庭希望适龄儿童早日脱离学校,进入社会工作,以减轻家庭的负担。
这也成为一些适龄儿童辍学的原因之一。
5. 政策建议鉴于上述调查结果,我们提出以下政策建议,以解决农村适龄儿童入学和辍学问题:5.1 加强贫困家庭教育资助政府应加大对贫困家庭的教育资助力度,为他们提供足够的帮助,确保适龄儿童能够顺利入学。
农村孩子上学问题调查报告农村孩子上学问题调查报告调查调研农村孩子上学问题调查报告调查报告问题上学孩子农村俗话说的好:孩子是祖国的未来,是希望,是花朵。
所以,城里的大人们千方百计地为希望们能茁壮成长创造最佳的条件:小学生负担太重,该给他们的书包减减肥中学生的知识面不宽,要大力提倡素质教育;很多孩子娇生惯养,生活能力差,要让他们多接受磨难教育。
我国有80%的居民生在农村,那里的孩子也是父母的命根子,那么,那里的小学生也有很多压沉书包的参考书吗?他们的全面素质如何?样样农活都能干,他们还需要磨难教育吗?走向田野,看看那些花朵们在干什么,听听那里的同龄人说些什么,再拿我们自己与他们作个比较,或许能引起我们大家的一些思考我的家乡江苏省灌云县东王集乡离县城不过二十里,那里没有城市高楼林立的压抑,也没有马路上的喧嚣,这或许是与城市截然不同的生活环境。
带着看看农村孩子受教育情况,问问他们今后的打算及他们与城市差距何在等问题,我选择了本村十个组中的两个组进行了调查,调查对象主要是10 20岁的年轻一代,主要以谈话或间接询问等方式进行了解,具体情况小学初中高中、职专及其他3434对于小学生,我并没有很深入地去问,只是从表面上进行了了解,比如:上学累吗? 想不想上学作业多不多,当问到将来想不想上大学等,结果有90%以上的孩子很想留学校里,他们根本没有城市里孩子的那么多课外习题,更不用去什么补习班,是真正的无忧无虑的童年,而每个孩子都能流露出对成为大学生的向往,家长们也有80%左右希望孩子们能接受高等教育,问其原因,无非是将来出息会大一点将来不再去忙土地。
这些孩子年龄尚小。
家长也尚未在真正意义上考虑孩子的将来,没有一个家长有超前教育的想法。
也许是条件、思想上的多种因素,被问及有没有想过让孩子早点学外语,或者学一样乐器时,他们的回答是:到哪里学呀?他也没想学。
对于初中生,也只问问他们学校老师上课好不好、有没有搞素质教育。
望重学校学生辍学情况调查报告一、调查目的:了解我校小学生辍学原因,帮助他们完成学业,以促进今后工作的开展。
二、调查对象:望重学校不同年级的5个班级的学生每班9人,学生家长15人,共计60人。
三、调查方式:1、家访座谈式2、下发调查表四、调查成果:根据调查,近两年共有2个人失学,田承林和李世龙。
2个失学儿童的平均年龄约为11岁。
对其失学儿童原因概括了一下,粗略地分为以下三种情况:(一)家庭贫困田承林,峄城区人,随父母在望重学校就读,辍学年龄11岁,因家庭贫困从我五年级辍学。
其家长也想让孩子上学,可是家庭年收入低,又有三个孩子,小弟弟还小,父母要为家庭打工补给生活,无人照看小孩,田承林多次在家看孩子,经常迟到早退,学习成绩直线下降,后因家庭贫困原因,辍学在家。
为了全家都生活,照顾小孩,同时供两个孩子读书,几乎是不可能的,该生最终辍学。
(二)家庭不和谐根据调查,家长,孩子们对李世龙的辍学原因总结如下:1、父母离异,父亲对他照顾不多,两人很少交流。
2、该生跟其父不再一起住,时间长了,性格孤僻。
3、其父有找一对象,对该生态度不好。
不问其学习的事情,上不上学都无关紧要。
(三)厌学,上网1、该生受家庭的影响,学习一直不好,时间长了厌烦了学习。
2、自身心理不太阳光,性格孤僻,慢慢养成了逃学的恶习。
3、网吧业让该生坠入了厌学,逃学的困境。
五、面临的问题及采取的措施(一)问题:1、家庭教育不够,家长教育学生的观念有待提高。
社会不良风气,网吧对孩子的影响也很大。
孩子缺少心理沟通。
(二)措施:1、加强学校和家长的联系,这两年我镇组织各校开设家长学校,加大了家校的密切联系。
2、治理学校周边环境,清理违规娱乐场所。
3、对学生加强教育,经常和学生谈心。
六、一点建议要想保证农村儿童教育正常开展,还必须加强农村师资队伍建设,,大力度投资教育,建立学生辍学救助制度,确保我镇适龄学生都能在校就读。
以上是对我校儿童辍学的调查报告和由此得出的解决方案,希望对失学儿童问题的解决有所帮助,也希望更多的人来关注失学儿童问题,伸出一双手,献出一份爱,让更多的孩子重新回到学校,接受九年义务教育,彻底从精神上脱贫。
适龄儿童调查情况汇报
近期,我们对适龄儿童进行了一项调查,旨在了解他们的生活状态、学习情况
和心理健康状况。
通过问卷调查和实地访谈,我们收集了大量数据,并进行了初步分析。
以下是我们对适龄儿童调查情况的汇报。
首先,我们对适龄儿童的生活状态进行了调查。
调查结果显示,大部分适龄儿
童每天都能享受充足的睡眠时间,有规律的作息时间和良好的饮食习惯。
然而,也有少部分儿童存在睡眠不足、饮食不均衡等问题,这需要引起家长和学校的重视和关注。
其次,我们对适龄儿童的学习情况进行了调查。
调查结果显示,大部分适龄儿
童在学业上表现良好,能够按时完成作业和复习任务。
然而,也有少部分儿童存在学习压力过大、学习动力不足等问题,这需要学校和家庭共同关注和帮助。
此外,我们还对适龄儿童的心理健康状况进行了调查。
调查结果显示,大部分
适龄儿童心理健康状况良好,积极乐观,能够有效应对生活中的挑战和压力。
然而,也有少部分儿童存在焦虑、抑郁等心理问题,这需要家长和学校的及时干预和帮助。
综上所述,我们对适龄儿童的调查结果显示,大部分儿童的生活状态、学习情
况和心理健康状况良好,但也有少部分儿童存在一些问题需要引起家长和学校的重视和关注。
我们将根据调查结果,制定针对性的帮助和改进措施,努力为适龄儿童营造一个良好的成长环境,促进他们全面健康发展。
农村学生辍学的调查报告农村学生辍学的调查报告在某一情况或事件需要弄清楚时,我们通常要进行细致全面的调查,我们在调查结束后还需要完成调查报告。
现在你是否对调查报告一筹莫展呢?以下是小编精心整理的农村学生辍学的调查报告,希望能够帮助到大家。
农村学生辍学的调查报告篇1内容提要:我国虽然普及了九年义务教育,并且依法强制执行,但农村中学生辍学现象仍然非常严重,辍学的原因错综复杂,有社会、家庭、学校、学生自身的原因,其中家庭因素占主要原因,建议通过大力宣传,完善法律制度,当地政府强制推行九年义务教育,强化学校的管理,促进九年义务教育的推进,以达到提高学生巩固率的作用。
关键词:辍学辍学原因措施建议一、基本情况崔家湾镇位于绥德县城南30公里处的无定河畔,全镇总面积46平方公里,共辖61个行政村,178个村民小组,有5134户,人口18745人。
在改革开放30年后的今天,此地的经济虽然提高了不少,但仍是经济落后、贫困的地区。
很多家庭的主劳动力为了改变贫穷、落后的面貌,选择“闯南方”“走东方”打工赚钱的生活方式。
他们要么把孩子带走外出读书,要么把孩子留在家中让年老体迈的老人看管,一年四季很少回家探望,只有春节前才回老家短暂停留数日,对留守孩子很少、很难、很好地进行教育。
即使在家中务农的父母也不懂得如何因势利导的教育孩子,要么只是一味的说教打骂,要么就是溺爱,造成学生的辍学。
从性别来看,分别有80.8%的男生,40.7%的女生做过家教,分别有16.3%的男生,78.4%的女生做过促销,分别有13.2%的男生,29.4%的女生发过传单,同时,还有少数同学从事过礼仪、家政、餐饮等兼职工作。
中学生健康的消费风气应成为建设节约型校园的一项重要内容。
学校校风建设应该把握育人第一位的原则,重视中学生为人处世每个环节的教育,重视培养和塑造大学生健康的消费心理和行为,以促进中学生学业的成功追求。
建议把中学生良好消费心理和行为的培养作为校园文化建设的重要组成部分。
农村初中辍学情况汇报近年来,我市农村初中辍学情况备受关注。
据统计数据显示,农村地区初中辍学率呈上升趋势,这一现象引起了有关部门的高度重视。
为了更好地了解和解决这一问题,我们对农村初中辍学情况进行了调查和汇报。
首先,我们对农村初中辍学的原因进行了分析。
调查显示,经济困难是农村初中生辍学的主要原因之一。
由于家庭经济条件有限,部分家庭无法承担初中生的学习费用,导致孩子不得不辍学。
另外,一些孩子由于家庭原因需要到外地务工,无法继续在当地上学,也成为辍学的原因之一。
此外,一些农村学校师资力量不足,教学条件较差,也影响了学生的学习积极性,加剧了初中辍学的情况。
其次,我们对解决农村初中辍学问题提出了一些建议。
首先,要加大对农村家庭的经济扶持力度,帮助他们解决经济困难,确保孩子能够继续接受教育。
其次,要加强对农村学校的建设和改善,提高教学质量,增加教师数量,改善教学条件,提升学生的学习积极性。
另外,要加强对农村家庭的教育宣传工作,增强家长对子女教育的重视,让他们意识到教育的重要性,鼓励孩子坚持学习,不轻易辍学。
最后,我们对农村初中辍学情况的改善和发展提出了期望。
我们希望通过各级政府的关注和支持,加大对农村初中教育的投入,提高教育资源配置,改善教学条件,降低家庭经济负担,让更多的农村孩子能够接受到良好的教育。
同时,我们也希望通过社会各界的关心和帮助,共同努力解决农村初中辍学问题,为农村教育事业的发展做出积极贡献。
总之,农村初中辍学问题是一个复杂的社会问题,需要各方共同努力,才能够得到解决。
我们希望通过我们的汇报和建议,能够引起更多人的重视,促进农村初中教育的发展,让更多的孩子能够享受到优质的教育资源,实现自己的教育梦想。
农村留守儿童状况的调查报告关于农村留守儿童状况的调查报告(精选9篇)在某一情况或事件需要弄清楚时,我们有必要进行深入调查,调查结束以后,还需要写调查报告。
好的调查报告都具备一些什么特点呢?以下是小编帮大家整理的关于农村留守儿童状况的调查报告,仅供参考,大家一起来看看吧。
农村留守儿童状况的调查报告篇1近年来,随着农村剩余劳动力向城市转移规模的不断扩大,劳务经济已成为农民致富的重要途径。
但由于种种原因,许多外出务工人员将子女留在农村,由此产生了一批特殊群体,即“留守儿童”。
现将此次实践活动的有关情况报告如下:一、农村留守儿童现状(一)基本情况县统计局采取分层抽样、整群抽样、全面调查相结合的方式进行,在全县xx个镇共抽取42个村民小组,调查时点为20xx年3月20日。
汇总结果显示:42个村民小组总人口9630人,劳动力4966人。
20xx 年外出务工人员总数为1336人,比去年同期减少29人,减少2.12%。
据此推算,20xx年全县外出务工人员为134779人,比去年同期减少2926人。
在留守儿童中,由父母一方照顾的有23121人,占留守儿童的68.4%,由爷爷奶奶或外公外婆照顾的有10596人,占留守儿童的25.5%,其他亲人照顾的有2138人,占留守儿童的5%,独立生活的有44人,占留守儿童的1.1%。
(二)存在的主要问题1.教育情况令人堪忧。
xx个乡镇的调查结果显示,农村留守儿童的教育和学习均存在这样的问题,即由于父母长期在外,监护人的文化水平较低,对孩子教育帮助不够。
调查中发现,83%以上的监护人没有参加过家长会,13%的监护人偶尔辅导孩子学习,仅有10%的监护人和老师联系。
从而致使部分留守儿童的学习成绩时好时坏,对学习缺乏热情和进取心,甚至有的厌学、辍学,成为老师眼中的“双差生”和“问题儿”。
2.性格行为存在缺陷。
由于正常的家庭心理环境的缺失、农村教育环境的不理想以及社会不良风气的影响和渗透,使得留守儿童形成了典型的个性特征和行为缺陷。
竭诚为您提供优质文档/双击可除农村辍学儿童调查数据篇一:农村适龄儿童入学及辍学调查报告农村适龄儿童入学及辍学方面的调查报告班级:姓名:关于永城市新桥乡适龄儿童入学及辍学情况的调查报告***安全科学与工程学院安全工程专业**级**班调查时间:20xx年7月25日——8月10日调查地点:河南省永城市新桥乡小刘庄村调查对象:农村适龄入学儿童调查方式:实地抽样调查;辍学儿童家庭走访指导教师:***综述:教育是民族振兴、社会进步的基石,是提高国民素质、促进人的全面发展的根本途径,寄托着亿万家庭对美好生活的期盼。
强国必先强教。
优先发展教育、提高教育现代化水平,对实现全面建设小康社会奋斗目标、建设富强民主文明和谐的社会主义现代化国家具有决定性意义。
中国未来发展、中华民族伟大复兴,关键靠人才,基础在教育。
百年大计,教育为本。
从1986年我国颁布《义务教育法》到20xx年我国逐步实现义务教育全部免费以来,我国普及九年义务教育取得了很大的进展,九年义务教育适龄人口入学率有了很大提高。
但是,由于教育内部、外部及学生本人和家庭的诸多因素的影响,目前,我国农村地区特别是贫困农村地区,适龄儿童辍学现象十分严重。
虽然国家和社会各方面都采取了一定的措施来控制学生辍学,但是,从实际效果看并不是很理想,农村中小学生辍学且有增加的趋势。
中小学生辍学率居高不下,给我国社会、经济发展尤其是农村社会、经济发展带来了非常严重的负面影响,大量农村中小学生辍学使得一代又一代农民的教育程度和文化水平低下,必然会给我国经济、社会发展带来许多困难和矛盾。
本报告以永城市新桥乡小刘庄村为实例,探索了现阶段义务教育均衡发展的现状,并具体问题具体分析提出了一种建议。
目的:1.了解新义务教育法在基层农村的的具体落实情况;2.发掘现在农村适龄儿童辍学率居高不下所反映的教育问题并探索解决途径,为永城市义务教育进一步均衡发展贡献一份力量;3.透视当前基层教育存在的不公平现象,表现形式及特点,分析产生的原因并提出几点建议。
关于小学生辍学情况的报告1. 引言辍学是指学生提前或中途放弃学业而不再继续接受正规教育的行为。
小学生辍学情况一直是教育领域中一大关注重点,因为这不仅影响了学生的个人发展,也对社会稳定和经济发展产生了深远的影响。
本报告将通过调查数据和分析结果,对小学生辍学情况进行全面的探讨。
2. 调查方法为了深入了解小学生辍学情况,我们采用了问卷调查和深度访谈的方式收集数据。
在不同地区的小学中,共发放1000份问卷,并对100名辍学学生进行了深度访谈。
问卷涵盖了个人信息、辍学原因、家庭背景、学校环境等方面的内容。
3. 调查结果3.1 辍学人数和比例根据问卷调查结果,我们发现有18%的小学生出现过辍学情况。
这意味着,每班平均有4到5位学生中途辍学。
同时,我们也发现辍学率在农村地区普遍高于城市地区,其中农村地区的比例达到了30%。
3.2 辍学原因分析我们对辍学原因进行了综合分析,结果显示以下几个主要原因:- 经济困难:家庭贫困是导致小学生辍学的首要原因。
由于贫困,有些学生不得不放弃学业,去做务工或者帮助家庭务农。
- 家庭影响:家庭环境对于小学生的学业发展具有重要影响。
一些学生因为家庭成员对教育重视程度不够,缺乏学习氛围和支持,逐渐失去了对学校的兴趣。
- 学习困难:有些小学生面临学习困难,可能是因为缺乏学习方法、学科重难点掌握不好等原因,导致他们逐渐失去了学习的信心和兴趣。
- 学校环境:学校的师资力量、教学质量和学校管理等方面的问题,也是导致小学生辍学的重要原因之一。
4. 影响因素分析在深度访谈的过程中,我们对辍学学生进行了面对面的交流,并且结合问卷调查结果,分析了导致小学生辍学的主要影响因素。
4.1 家庭因素家庭因素对小学生辍学有着重要的影响。
一个稳定、和谐的家庭环境可以提供良好的学习氛围和支持,对于孩子的学业发展起到积极的促进作用。
而家庭经济困难、家长对教育的重视程度不够等问题,则是导致小学生辍学的主要家庭因素。
4.2 学校环境学校环境也是导致小学生辍学的重要因素之一。
关于某村失学儿童情况的调查报告(经典版)编制人:__________________审核人:__________________审批人:__________________编制单位:__________________编制时间:____年____月____日序言下载提示:该文档是本店铺精心编制而成的,希望大家下载后,能够帮助大家解决实际问题。
文档下载后可定制修改,请根据实际需要进行调整和使用,谢谢!并且,本店铺为大家提供各种类型的经典范文,如工作总结、工作计划、演讲致辞、策划方案、合同协议、规章制度、条据文书、诗词鉴赏、教学资料、其他范文等等,想了解不同范文格式和写法,敬请关注!Download tips: This document is carefully compiled by this editor. I hope that after you download it, it can help you solve practical problems. The document can be customized and modified after downloading, please adjust and use it according to actual needs, thank you!Moreover, our store provides various types of classic sample essays for everyone, such as work summaries, work plans, speeches, planning plans, contract agreements, rules and regulations, doctrinal documents, poetry appreciation, teaching materials, other sample essays, etc. If you want to learn about different sample formats and writing methods, please stay tuned!关于某村失学儿童情况的调查报告关于某村失学儿童情况的调查报告(精选3篇)关于某村失学儿童情况的调查报告篇1教育作为传递信息、提高国民素质的重要武·器,历来都受到国家以及相关部门的重视,而有关适龄儿童上学这一问题更是教育体系的重中之重。
新时期关于农村中学学生辍学的调查报告新时期关于农村中学学生辍学的调查报告馆陶芦里实习分队一、前言从2008年秋季学期开始在全国范围内全面免除城市义务教育阶段学生学杂费。
其后,河北省教育厅、河北省财政厅又发布了《关于免除城市义务教育阶段学生学杂费的通知》。
另外,省教育厅还发布通知,指出义务教育阶段严禁开除学生。
在通知中,省教育厅强调:义务教育阶段不但严禁开除学生,而且严禁诱导学生转学、退学。
”有个别学校打起“擦边球”,想方设法诱导学生转学、退学。
省教育厅发布的《通知》中明确表示,此种做法也属于违规。
同时,河北省物价局、河北省教育厅、河北省财政厅还联合发出《关于实行农村义务教育经费保障机制改革的中小学收费问题的通知》,通知中明确了农村中小学的收费项目,而且给出了实行保障机制改革的中小学课本费最高限价。
这些都是在保证河北广大的农村地区的适龄儿童和青少年都能用最少的费用上完义务教育阶段,减少因为费用和学校的问题而辍学的学生。
可是就是在这样的情况下,我们小组在馆陶芦里中学实习的四个月里还是遇到了很多辍学的情况。
同时,我们也询问了其它实习点,特别是乡村中学实习点的情况,发现这种辍学现象并不是只在芦里中学存在,其它点,特别是乡村中学都存在很多这样的状况。
经过小组开会讨论研究之后,我们决定对其进行一次调查,课题定为《新时期关于农村中学学生辍学的调查报告》。
二、调查的方法和结果调查主要围绕在国家免除学杂费,省里限定收费标准以及严格禁止中小学开除学生的新条件下,为何在农村中学中还会存在如此多的辍学现象展开的。
我们到学校的档案室了解到,现在八年级共两个班,去年刚升初中时每个班人数69人。
可是到我们实习队伍刚到学校时,一班人数是46,二班是44,八年级辍学率为34.8%。
这个比例给我们的震撼确实太大了。
在我们实习期间有一部分学习中途学着就不来学校了,后来我们经过她们同村的同学了解到,这一部分人有些已经外出打工,有一部分在家了帮忙务农,还有一些天天在社会上当无业游民。
农村中小学生辍学现象调查报告一、调查背景近年来,随着城市化进程的加速,农村中小学生辍学现象逐渐凸显。
为了解决这一问题,提高农村义务教育质量,开展本次调查,对农村中小学生辍学现象进行深入分析。
二、调查目的1.了解农村中小学生辍学的主要原因是什么;2.探究家庭因素对农村中小学生辍学的影响;3.为农村义务教育提出相应的建议。
三、调查方法1.线上问卷调查:通过发放问卷链接,调查农村中小学生辍学的原因;2.实地走访调查:选择几个典型农村地区进行走访,深入了解辍学现象及其背后的原因。
四、调查结果经过调查,我们得出以下结论:1.主要原因:(1)经济困难:农民家庭收入有限,很难负担起孩子的学费、书本、交通费等学习成本;(2)家庭需求:部分农民家庭依靠孩子外出务工来增加收入,孩子缺乏监护,无法集中精力学习;(3)教育资源不足:农村地区的中小学教育资源相对匮乏,教师素质相对较差,无法提供高质量的教学服务;(4)学校设施条件较差:很多农村中小学校舍破旧,教学设备简陋,无法提供良好的学习环境;(5)教育观念和文化程度低:部分农民缺乏教育意识,不重视教育,对孩子教育的重要性缺乏认识。
2.家庭因素影响:(1)家庭经济状况:经济困难是主要影响孩子辍学的因素之一、父母不能为孩子提供足够的学习资源和生活费用,导致孩子辍学;(2)家庭教育观念:孩子的家庭教育环境对其学习态度和习惯的形成起到至关重要的作用。
父母对孩子教育的重视程度影响孩子辍学率;(3)家庭支持和监督:家庭对孩子学习的支持和监督对孩子的学习积极性和成绩起到重要作用。
缺乏家长的支持和监督,容易导致孩子辍学。
五、建议措施针对以上问题,我们提出以下建议:1.政府支持:加大对农村教育的投入,提供更多的补贴政策,改善学校设施条件,提高教师的工资和福利待遇;2.发展电子教育:利用科技手段,提供更多的网络教育资源,让农村学生也能享受到城市学生的学习资源;3.强化家庭教育:加强对农民的教育意识宣传,引导他们重视子女教育,提高家庭教育水平;4.联合支援:加强城乡教育资源的共享,通过建立城乡学校合作关系,为农村学生提供更好的学习环境和教学资源;5.职业教育培训:加强农村学生的职业教育培训,提供更多的就业机会,增加学生对学习的动力。
关于农村失学儿童的调查内容摘要:农村失学儿童的问题是一个严重的社会问题,未成年人是国家和民族的未来,是社会持续发展的生力军,他们承载着国家的希望,他们的健康成长和文化教育程度关系到祖国的明天。
国家对未成年人的成长、教育给予了很大的关注,法律明确规定了实行九年制义务教育。
那么是不是所有的孩子都接受了九年制义务教育呢?为此,我们选定了—个乡镇进行了一次全面、深入的调查。
调查结果显示,适龄儿童尤其是女童的入学情况并不像我们期望的那样,达到100%的入学率。
时光的轴轮已转到二十一世纪,却依然有相当多的失学儿童,这种现象确实应该引起社会各界的高度重视。
关键词:农村失学儿童;调查这些年来,国家对于教育事业的发展相当关注,鉴于此我对农村乡镇进行失学儿童调查,.收集了失学儿童各方面的资料,以下是我所了解到的详细内容: "农村义务教育投入的相对滞后"造成农民公平接受教育的权利受损害,困难地区农民子女失学相当严重;.国家对未成年人的成长、教育给予了很大的关注,法律明确规定了实行九年制义务教育.然而是不是所有的孩子都接受了九年制义务教育呢?为此,我进行了一次全面、深入的调查.调查结果显示,适龄儿童尤其是女童的入学情况并不像我们期望的那样,达到100%的入学率。
一、调查结果在选取的一个以农业人口为主的乡镇,拥有五万的人口,32个行政村,村民小组249个,其中16周岁以下者占总人口的20%。
调查结果显示,失学儿童有500名左右,占未成年人的5%,其中失学女童为名,占总失学儿童的86%。
这些失学儿童呈现以下几个特点:(1) 年龄介于6—16周岁之间(2) 初中的失学率高于小学的失学率(3) 失学儿童以女童为主(4) 有相当一部分失学儿童是生活在单亲家庭中(5) 失学儿童的都非独生子女二、分析结果如此高的失学率,而大多数又恰恰发生在女童身上,这绝不会是一种巧合。
在当今这个物质文明、精神文明建设取得飞速发展的时代,出现如此高的失学率,这其中有客观因素,又有主观因素。
农村适龄儿童入学及辍学方面的调查报告班级:姓名:关于永城市新桥乡适龄儿童入学及辍学情况的调查报告***安全科学与工程学院安全工程专业**级**班●调查时间:2012年7月25日——8月10日●调查地点:河南省永城市新桥乡小刘庄村●调查对象:农村适龄入学儿童●调查方式:实地抽样调查;辍学儿童家庭走访●指导教师:***综述:教育是民族振兴、社会进步的基石,是提高国民素质、促进人的全面发展的根本途径,寄托着亿万家庭对美好生活的期盼。
强国必先强教。
优先发展教育、提高教育现代化水平,对实现全面建设小康社会奋斗目标、建设富强民主文明和谐的社会主义现代化国家具有决定性意义。
中国未来发展、中华民族伟大复兴,关键靠人才,基础在教育。
百年大计,教育为本。
从1986年我国颁布《义务教育法》到2008年我国逐步实现义务教育全部免费以来,我国普及九年义务教育取得了很大的进展,九年义务教育适龄人口入学率有了很大提高。
但是,由于教育内部、外部及学生本人和家庭的诸多因素的影响,目前,我国农村地区特别是贫困农村地区,适龄儿童辍学现象十分严重。
虽然国家和社会各方面都采取了一定的措施来控制学生辍学,但是,从实际效果看并不是很理想,农村中小学生辍学且有增加的趋势。
中小学生辍学率居高不下,给我国社会、经济发展尤其是农村社会、经济发展带来了非常严重的负面影响,大量农村中小学生辍学使得一代又一代农民的教育程度和文化水平低下,必然会给我国经济、社会发展带来许多困难和矛盾。
本报告以永城市新桥乡小刘庄村为实例,探索了现阶段义务教育均衡发展的现状,并具体问题具体分析提出了一种建议。
目的:1.了解新义务教育法在基层农村的的具体落实情况;2.发掘现在农村适龄儿童辍学率居高不下所反映的教育问题并探索解决途径,为永城市义务教育进一步均衡发展贡献一份力量;3.透视当前基层教育存在的不公平现象,表现形式及特点,分析产生的原因并提出几点建议。
调查结果及分析为了获得充分的资料证明,本人对小刘庄小学进行了实地调查,并对辍学儿童家庭进行了家访。
获得统计数据如下:(表一)此外,本人还了解到一个特别的现象,村里18岁以上青年早年辍学率惊人,调查的26人中仅有6人完成九年义务教育,总辍学率达到77%。
统计数据如下:(表二)从表一和表二的数据对比,我们可以看到:农村适龄儿童入学均实现了100%,现在的适龄儿童辍学率相比早年适龄儿童辍学率有了很大的降低,这说明我国的九年义务教育普及事业有了很大发展改善,特别是2008全部实现免费义务教育以来,农村适龄儿童再也不会因为经济问题而无法入学或辍学。
从对小刘庄小学的实地调查中发现,农村小学的基础设施和教学质量相比往年也都得到了很大的提高:学校重建了校舍,新建了体育场地,老师还坚持带同学们做课间操,并开展了丰富多样的课余娱乐活动,为同学们的身心健康发展营造了一个轻松友好的氛围。
那么农村适龄儿童辍学率居高不下到底缘何呢?究其原因,很多,也很复杂,既有教育自身内部的原因,也有教育外部的原因,问题的出现不仅与我国特定的社会政治、经济、文化背景有关,也与教育本身、学生本人及家庭有一定的关系。
经过对辍学适龄儿童的家访及和早年辍学青年的的谈话,笔者大致将农村适龄儿童辍学原因归纳为经济原因和非经济原因两大类,详细内容见如下表三:(表三)一、经济原因:从表三可以看出因为家庭经济困难而学所占的比例只有百分之十五,已经不再是主要因素。
而且辍学儿童多是在早年没有实现全部免费义务教育时辍的学和来自多子女家庭。
究其原因,主要是国家对农村教育投入力度加大,随着农村教师继续教育的开展和新的合格教师不断补充,农村学生辍学已不再是经济问题。
二、非经济原因:1.家长意识因素其一,家长对孩子上学无正确认识,把眼光盯在升学上,盯在“跳龙门”上,孩子的成绩不好,升学希望不大时,就动员学生辍学,及早打工就业。
其二,受市场经济发展的冲击,社会人才机制,高考制度等影响,家长、学生对教育收益预期不高,从而产生新一波的“读书无用论”造成了成绩中上的学生辍学。
家长把自己打工致富的经历讲给子女听,说是只要学会基本的读写算就可以了,不必读太多的书了,劝导子女终止学业。
其三,高年级的学生有了劳动能力,一些家长就开始算经济账,把上学一年花费和务工一年的收入相对比,觉着还是打工划算。
2.对学习缺乏兴趣,学习困难因学生本人对学习缺乏兴趣,学习困难造成辍学的占35%。
究其原因,一是现在的学生多为独生子女家庭,父母的溺爱使他们养成了好吃、好玩、懒惰的坏习气,缺乏上进心,没有正确的人生观和坚强的意志。
学习上不愿吃苦,不愿接受学校的种种约束进而逃学辍学。
二是现在的农村青年夫妇多外出务工,使得留守儿童的身心健康不能得到及时应有的关注和保护,无法为孩子们营造一个生活学习氛围,造成学习困难;三是因学习习惯不好,学习不主动,不努力造成学习困难;再者,没有父母的有效监督,孩子的辍学思想泛滥,过度宠爱孩子的父母也不会强迫其去读书上学;四是因课程“偏、繁、难、旧”造成学习困难。
没有及时的课余辅导,使得学生积压的学习问题过多,加上长时间得不到教师关注,甚至教师不当评价,使学生失去学习信心而辍学。
3.课业负担过重:近年来,办学思想严重扭曲,小学为了追求及格率、优秀率、升学率,老师对学生无限度加压,学生成了学习和考试的机器。
一些教师在教学中只注重中、上等学生,对学生差的学生另眼相待,不是批评嘲笑,就是忽视他们的存在。
这些学生感到心灵受到伤害,于是以辍学的方式来寻求解脱。
过重的课业负担和不科学的评价的体制造成一些学生因对学校教育的危惧而辍学。
4. 受学校周边、社会环境影响受学校周边环境及其他原因造成的辍学占辍学人数的20%。
学校周边环境导致学生辍学,例如网吧、小吃店、小商店经营者纵容、教唆学生过度消费。
“吃、喝、欠”,成为学生中的一种“潮流”。
网络上一些不良言论和社会上急功近利打工挣钱的思想也对学生们产生了很大的思想冲击,许多学生(尤其是高年级)经不住诱惑而辍学,投入社会打拼。
除此之外,还有两个特别的现象值得关注:一是,女童的辍学率明显高于男童,说明家长们对女孩的教育还是没有足够的重视。
“学得好不如嫁得好”也在一定程度上影响了家长们的决定。
其二,许多家长倾向于把孩子送到城里上学。
一方面因为农村地区教学资源明显不如城市,而且现在农民的经济收入增加,已有足够的经济实力让孩子去更好的学校上学。
另一方面是因为农村教师趋向老龄化,教学缺乏吸引力。
而更为严重的是许多教师的教学能力差、师德也不好。
惩罚打骂学生的事件仍有出现。
老师在课堂上只注重上等学生的教学,忽视差生和一般学生,使他们心灵上受到伤害,觉得老师偏心,从厌恶教师到厌学,从厌学到辍学。
学生因厌学而辍学,是教师的失败,是农村师资队伍建设的失败。
其实以上所述原因并不是孤立的,而是相辅相成,共同造成了农村适龄儿童辍学率居高不下的局面。
●农村适龄儿童辍学带来的后果(一) 大量中小学生的辍学,严重影响了教育机会民主化的进程,阻碍了我国社会主义初级阶段民主化建设的步伐。
知识文化水平低下不仅严重制约农村经济的发展和农民生活水平的提高,也将对我国实施科教兴国战略、实现现代化产生不容忽视的负面影响。
(二) 大量初中学生的流失,势必造成新文盲的大量产生,严重制约农村劳动力队伍素质。
农村劳动力队伍素质差是目前的一个普遍现象:文化素质差、法治观念差、技能水平差、管理能力差…,在这种情况下,农业经济无法转型,出外打工成为“盲流”。
特别是随着科技的发展,企业由劳动密集型开始转向技术密集型,对劳动者的素质要求日益提高,如此大量文盲或半文盲难以适应现代社会的发展。
(三) 造成社会青少年犯罪率增高,影响社会安定和精神文明建设,影响和谐社会的构建。
(四) 干扰我国计划生育政策的执行,对下一代产生难以估计的负面影响。
在农村,早辍学必然导致早婚早育,不论男女,许多还没有到《婚姻法》规定的年龄就结婚了。
没有知识文化的,观念落后的他们对下一代产生的不良影响,构成对中华民族下一代整体素质提高的影响。
●控制农村适龄儿童辍学的对策探究1. 进一步加强《义务教育法》的宣传,努力提高广大家长群众的认识,纠正急功近利的短期行为。
办好学校开好家长会是提高农村教育意识的好方法。
学校可通过生动的事例让家长认识教育的重要性,从而督促孩子上学。
2. 均衡配置义务教育资源,抓好农村中小学校的改造、提高工作。
提高农村教师的经济地位和待遇,避免农村老师往乡镇跑,乡镇老师往县城跑,县城老师往城市跑,人人都想往外跑的局面,让农村老师能安心教书,安心工作。
鼓励年轻教师去农村支教。
大力开展继续教育,提高农村教师队伍素质。
随着社会的不断发展,新知识、新观念也不断涌现。
作为教师,自身知识的积累、更新是十分必要的,而对于处在信息相对滞后的农村,知识的更新更加缓慢。
因此,对在职教师进行再教育,十分重要。
3. 端正教育思想,加强义务教育学校教育与社会及学生的生活的相互联系,改进课程和教材内容,增强义务教育的吸引力。
注重素质教育和教学的趣味性,使学生的德智体美全面发展。
4. 肃清学校周边环境,为学生的安心上学提供一个健康愉快的环境。
政府及劳动管理部门应加强对企业使用童工的监管和处罚力度,从另一方面防止了适龄儿童辍学流向社会。
农村基础教育步履艰难是由多方面原因造成的。
本人此篇调查报告只作抛砖引玉,如何应对现实挑战,促进农村基础教育的顺利发展,还需要社会各界的共同努力。
主要参考文献:(1)中共中央、国务院《国家中长期教育改革和发展规划纲要(2010-2020年)》2010年7月1日(2)袁桂林《对农村教育的调查报告》中国教育报2003-08-22(3)中华人民共和国义务教育法(4)周大平:《破解农村初中生辍学的困惑》2004-6河南教育(5)彭泽平《培养公民还是人才-对基础教育培养目标定位的思考》教育理论与实践2002-7(6)代俊兰:《农民的教育心态透视》河北师范大学学报(教育科学版)2002.4(7)司马义男:农村义务教育阶段学生辍学情况及对策研究。