最新个人欠款律师函范文
- 格式:doc
- 大小:12.00 KB
- 文档页数:2
借款合同律师函模板6篇篇1律师函(借款合同纠纷)(XXXX)XXX律函字第XX号尊敬的XX先生/女士:本律师受XXX(委托人)委托和XXX律师事务所的指派,依据中华人民共和国有关法律法规,就有关您与委托人之间的借款合同纠纷问题,特此发出律师函。
根据委托人提供的资料和情况描述,您与委托人于XXXX年XX月XX日签订了一份借款合同。
合同约定,您作为借款人,需按照约定的期限和利息向委托人偿还借款本金及利息。
然而,至今为止,您未能按照合同约定的时间和金额完成还款义务。
该行为已经违反了合同的相关约定,并对委托人的合法权益造成了严重损害。
在此,我们依据事实和法律,提出以下观点和依据:一、《中华人民共和国XX法》第XX条规定:[具体的法律条款]。
二、《中华人民共和国XX法》第XX条规定了借款人未能按时偿还借款的责任。
三、《关于审理民间借贷案件适用法律若干问题的规定》明确了民间借贷的合法性及相应的法律责任。
基于上述法律规定和事实,您未能按照借款合同的约定履行还款义务的行为已经构成违约。
我们敦促您务必在收到本律师函之日起XX 日内,全额偿还所欠委托人的借款本金及利息。
否则,我们将有权代表委托人采取进一步的法律措施,包括但不限于:向法院提起诉讼,请求判决您承担相应的违约责任并支付相应的违约金。
同时,您的信用记录也将受到损害,可能对您未来的经济活动产生不利影响。
为了妥善解决此事并避免不必要的法律纠纷,我们建议您尽快履行还款义务。
同时,我们也愿意在收到您的还款后,向委托人建议终止进一步的法律行动。
在此,我们再次强调:请您重视此事的严重性,尽快履行借款合同中的还款义务。
否则,我们将不得不采取法律手段来维护委托人的合法权益。
特此函告!XXX律师事务所律师:XXXXXXX年XX月XX日附件:1. 借款合同复印件2. 委托人的身份证明3. 其他相关证据材料律师联系方式:邮箱:*****************电话:XXX-XXXX-XXXX地址:XXXXX路XXX号XXX大厦XXX层篇2律师函(2023)XX律函字第XX号借款人:[借款人姓名]借款人地址:[借款人地址]贷款人:[贷款人姓名]贷款人地址:[贷款人地址]关于借款合同的违约事宜本律师受贷款人(以下简称“委托人”)委托并由XX律师事务所的指派,根据中华人民共和国有关法律法规,针对与借款人签订的借款合同相关事宜,特此发出此律师函。
个人催款律师函范本[你好],我是[你的姓名], 我是[你所在的公司/机构]的代表。
我非常遗憾地通知您, 您目前欠款[欠款金额]作为与我们的交易的一部分。
根据我们之间的协议, 您同意在[指定的日期]之前支付该款项, 然而, 到目前为止我们还没有收到您的付款。
我们对您未履行支付义务表示失望, 这不仅违反了我们之间的协议, 也对我们的经营造成了负面影响。
为了解决这个问题, 我们希望您能立即采取行动并及时支付[欠款金额]。
请注意, 如果您在[指定的日期]之前未支付该款项, 我们将被迫采取进一步的法律行动以保护我们的权益, 并且您将承担在诉讼过程中产生的额外费用和损失。
我们理解可能有误解或困难导致未能按时付款。
如果您有任何问题或需要额外的解释, 请尽快与我们联系, 我们将尽力协助您解决这个问题。
请在[指定的日期]之前将该款项支付至以下收款账户:[收款账户信息]如果您已经支付了该款项, 请忽略此函。
我们将非常感谢您对这个问题的关注和解决。
希望您能理解我们的立场, 并高度重视我们对您欠款的要求。
如果您需要任何帮助或有任何疑问, 请随时与我联系。
祝好![你的姓名][你的联系方式]个人催款律师函范本(二)[你的姓名][你的地址][你的城市,邮编][日期][催款方姓名][催款方地址][催款方城市,邮编]主题:催款律师函尊敬的[催款方姓名]:我代表[你的姓名],特此以律师的身份致函您,就以下事由向您发出最后的催款通知。
您欠下的金额为[欠款金额],据我所知,截至[截止日期],该款项尚未清算。
根据我的调查和了解,您与我客户之间存在一项货款债务。
根据我们之间的书面协议,在[协议日期],您同意支付该笔债务的全部金额为[欠款金额]。
然而,您已违反了您的付款义务,并未按照协议中规定的时间和方式支付款项。
我在此明确告知您,这种欠款行为已侵犯了我的客户的权益,并造成了严重的财务困扰。
根据法律规定,您有责任履行您的付款义务。
我迫不及待地希望您能立即采取措施,并通过以下两种方式之一,支付您所欠的款项:1. 通过邮寄支票:您可以将支票直接邮寄到我的客户名下的以下地址:[收款人姓名][收款人地址][收款人城市,邮编]2. 通过电汇:您可以使用以下银行账户信息进行电汇:帐户名称:[收款人名称]帐户号码:[收款人账户号码]银行名称:[收款人银行名称]银行地址:[收款人银行地址]请注意,如果您未能在[指定期限]内履行付款义务,我将不得不采取法律行动来追回欠款。
致:×××本律师受××委托,就您(先生、阁下)拖欠委托人欠款一事,专门致函如下:根据委托人提供的资料证实:(事实情况简介……)。
××××年××月××日为最后还款期限,但截止目前您(先生、阁下)尚未偿还欠款本息及违约金,根据我国法律的相关规定及××××合同的相应约定,您的拖欠还款的行为已经构成违约,严重危害了委托人的合法权益。
据此,委托人授权本律师郑重函告您(先生、阁下):限您从收到律师函之日起××日内,向委托人付清(交纳)拖欠款×××元整(其中物业费×××元、×××费×××元、×××费××元…),利息××元整,违约金××元整,共计人民币××××元整。
否则,本律师将依授权采取进一步法律行动。
届时,阁下将要承担因此而付出的法律负面代价及个人信誉损失。
望慎重考虑此事,尽快履行还款义务,以免讼累。
特此函告附件:欠款总额计算方式、还款方式及律师联系方式×××律师事务所律师:×××××××年××月××日致:×××本律师受××委托,就您(先生、阁下)拖欠委托人欠款一事,专门致函如下:根据委托人提供的资料证实:(事实情况简介……)。
××××年××月××日为最后还款期限,但截止目前您(先生、阁下)尚未偿还欠款本息及违约金,根据我国法律的相关规定及××××合同的相应约定,您的拖欠还款的行为已经构成违约,严重危害了委托人的合法权益。
民间个人借款律师函(第一篇)此文档协议是通用版本,可以直接使用,符号*表示空白。
函号:****************先生/女士:本受***先生/女士的托付,依据XX相关,现就您拖欠其借款长期不还的事实和法律问题,正式致函于您:时不需要像法律意见书那样详备,只需要您于**年**月**日向***先生/女士借款人民币***元,并签订借款协议,其中***元以现金当场给付,另外***元以银行打款为交付方式,且双方商定于**年**月前归还欠款。
**年**月*日,***先生/女士将全部借款共***元人民币交付完毕。
***先生/女士逾期未向***先生/女士履行债务的行为,已经违反我国《》第一百零六条和《》第一百零七条的规定,**先生/女士依法应当担当连续履行支付欠款的义务。
借款人假如虚构借款用途或者隐瞒借款用途而骗取借款的,构成诈骗犯罪,需要担当刑事责任,我们提出如下要求:一、您务必在接到本律师函七日内向我方托付人付清全部款项。
否则我们将实行法律措施来追究您的法律责任,以维护我方托付人的合法权益。
二、若不按以上时间履行还款义务,本律师将我方托付人起诉至法院,通过法律手段来追究您的法律责任。
届时,我方托付人将不再保留与您友好协商的余地,您不但要全额付清拖欠的款项,而且还应向我方托付人支付逾期利息(以及复利),本案的、以及一切与此相关的费用都一并由您担当。
我方托付人盼望能够以和平友好的方式解决上述事宜,并再次感谢您对上述事宜的重视!顺颂商祺!********律师事务所***********律师联系方式************年***月***日民间个人借款律师函(第二篇)[律师事务所名称][地址][电话][传真][日期]借款合同范文摘要:本合同由[借款人姓名](下称借款人)与[出借人姓名](下称出借人)达成,根据双方自愿,在相互尊重、平等协商的基础上,就个人借款事宜达成如下约定:合同名称:民间个人借款合同一、借款人信息:1.1 借款人姓名:1.2 身份证号码:1.3 住址:1.4 联系电话:二、出借人信息:2.1 出借人姓名:2.2 身份证号码:2.3 住址:2.4 联系电话:三、借款内容:3.1 借款金额(人民币):3.2 借款利率:3.3 借款用途:四、借款期限:4.1 借款起始日期:4.2 借款截止日期:五、还款方式:5.1 还款方式:5.2 还款周期:5.3 还款日期:六、逾期还款:6.1 逾期利息率:6.2 逾期还款违约金:七、合同生效:7.1 合同生效日期:7.2 合同签署地点:八、争议解决:8.1 本合同的解释、执行及争议解决适用中华人民共和国相关法律法规。
律师函尊敬的[债务人姓名]:我是[律师姓名],执业于[律师事务所名称],持有[律师执业证号]。
我受[债权人姓名]的委托,就您与[债权人姓名]之间的债务问题向您发出此函。
一、债务确认根据[债权人姓名]提供的信息及相应的证据材料,您于[借款日期]向[债权人姓名]借款[金额]元,约定的还款日期为[约定还款日期]。
然而,截至本函发出之日,您尚未履行还款义务。
二、法律后果根据《中华人民共和国民法典》及相关法律规定,债务人逾期不履行还款义务,债权人有权要求债务人支付逾期利息,并可依法向人民法院提起诉讼,要求债务人承担相应的法律责任。
三、还款要求为避免进一步的法律纠纷,我们要求您在收到本函后的[指定期限]日内,将所欠款项[金额]元及逾期利息(如适用)支付至以下账户:开户行:[债权人开户行名称] 账号:[债权人账号] 户名:[债权人姓名]四、协商解决我们建议您在收到本函后,尽快与[债权人姓名]或本律师联系,商讨还款事宜。
我们愿意协助双方通过友好协商的方式解决此债务问题。
五、法律行动若您在上述指定期限内未履行还款义务,我们将代表[债权人姓名]采取进一步的法律行动,包括但不限于向人民法院提起诉讼,申请财产保全等,以维护[债权人姓名]的合法权益。
请您认真对待此事,并及时采取行动。
我们期待您的积极回应,并希望通过和平方式解决此问题。
此致敬礼![律师姓名][律师事务所名称][律师事务所地址][律师事务所电话][发出日期]注:本函仅为模板,具体内容需根据实际情况调整。
在使用前,请确保所有信息准确无误,并由专业律师审核。
发出律师函前,建议与债务人进行充分沟通,以期达成和解。
如有必要,请及时咨询专业律师。
借款合同纠纷律师函6篇篇1借款合同纠纷律师函尊敬的先生/女士:我们是XXX律师事务所,特此代表我们的委托人XXX先生/女士,就您在XXXXXXXXX(地点)签订的借款合同产生的纠纷一事向您发出这份律师函。
根据我们了解的情况,委托人于XXXX年XX月XX日与您签订了一份借款合同,借款金额为XXXX元,借款期限为XXXX天,约定利率为XX%。
然而,据我们了解,您未按照合同约定的还款日期按时还款,并且经多次催促仍未还清欠款。
根据相关法律规定,借款合同是属于特殊合同之一,一旦一方当事人没有按照合同约定履行还款义务,就构成了违约。
根据《合同法》第一百五十一条的规定,违约方应当承担违约责任,赔偿因他的违约行为而给对方造成的损失。
因此,我们要求您按照借款合同的约定立即还清未清偿的借款本金及利息,否则我们将按照法律程序维护我们的委托人的合法权益。
另外,我们在此提醒您,根据《合同法》第一百四十七条的规定,合同各方应当遵守诚实信用原则,行使权利和履行义务。
如若您拒不履行还款义务,我们将不得不向法院提起诉讼,追究您的法律责任。
最后,我们再次强调,希望您能理解并且尽快履行还款义务,避免进一步法律纠纷。
若有任何疑问或者需要进一步沟通,请及时联系我们,我们愿意与您就此事进行友好协商解决。
敬请配合!此致XXX律师事务所XXX律师日期:XXXX年XX月XX日以上为我们律师事务所代表委托人的请求与警告,请您务必慎重对待,避免法律纠纷的发生。
感谢您的配合!篇2律师函收件人:XX公司地址:XXXX发件人:XX律师事务所日期:XXXX年XX月XX日尊敬的先生/女士:我们是XX律师事务所,受委托代表我方客户发函至贵公司,就贵公司与我方客户之间存在的借款合同纠纷一事作出如下重要声明和要求:根据我方客户提供的合同及相关证据,我方客户与贵公司于XX年XX月XX日签订了一份借款合同,合同约定我方客户向贵公司借款人民币XX万元,期限为XX个月,利率为XX%。
借款合同律师函模板5篇篇1律师函(2024)XX律函字第XX号贵方:本律师受借款人(委托人)之委托,根据中华人民共和国有关法律法规,针对借款事宜与您进行沟通与交涉。
鉴于贵方与委托人之间的借款合同关系,现提出如下关于借款合同的律师函:一、背景概述根据委托人提供的文件和情况描述,双方于XXXX年XX月XX日签署了借款合同,约定借款金额为人民币XXXX元整(大写:XXXX元整),借款期限为XXXX年。
合同内容涵盖了双方的权利义务、还款方式、违约责任等重要条款。
但自借款发放以来,贵方存在未按时足额还款的情况,引发了此纠纷。
二、贵方的违约事实及影响根据委托人的陈述及提供的证据,贵方自XXXX年XX月XX日起未能按照借款合同的约定履行还款义务。
具体违约事实如下:1. 未按时支付利息;2. 未在约定的期限内偿还部分本金;3. 存在违反合同中约定的其他事项。
贵方的违约行为给委托人造成了如下影响:1. 委托人的合法权益受到侵害;2. 双方之间的信任关系受到破坏;3. 可能引发法律纠纷及额外的经济损失。
三、法律依据针对贵方的违约行为,本律师依据以下法律法规:1. 《中华人民共和国合同法》的相关规定;2. 《中华人民共和国民法典》的相关条款;3. 其他相关法律、法规及司法解释。
四、我方要求与建议基于上述法律依据和事实,我们要求贵方在收到本函之日起十五日内完成以下事项:1. 立即支付所有逾期款项及利息;2. 严格按照借款合同约定的还款计划履行还款义务;3. 停止任何可能进一步违反借款合同的行为。
为避免不必要的法律纠纷和经济损失,我们建议贵方尽快采取措施,履行应尽的义务。
若贵方在规定的期限内未能完成上述要求,委托人有权采取法律手段追究贵方的法律责任。
届时将会引发更加复杂和昂贵的法律程序。
五、风险提示与后果预测请贵方谨慎对待本次纠纷,及时采取行动。
若继续违约,可能导致以下法律后果:1. 委托人有权要求贵方支付违约金;2. 可能会产生罚息和滞纳金等额外费用;3. 可能导致信用记录受损;4. 可能面临法律诉讼及资产查封等后果。
民间个人借款律师函(35篇)民间个人借款律师函(精选35篇)民间个人借款律师函篇1函号:____________________先生/女士:本受______先生/女士的委托,依据中华人民共和国相关,现就您拖欠其借款长期不还的事实和法律问题,正式致函于您:时不需要像法律意见书那样详备,只需要您于____年____月____日向_______先生/女士借款人民币______元,并签订借款协议,其中_______元以现金当场给付,另外_______元以银行打款为交付方式,且双方约定于____年____月前归还欠款。
____年____月___日,______先生/女士将全部借款共_______元人民币交付完毕。
_______先生/女士逾期未向_______先生/女士履行债务的行为,已经违反我国第一百零六条和第一百零七条的规定,_____先生/女士依法应当承担继续履行支付欠款的义务。
借款人如果虚构借款用途或者隐瞒借款用途而骗取借款的,构成诈骗犯罪,需要承担刑事责任,我们提出如下要求:一、您务必在接到本律师函七日内向我方委托人付清全部款项。
否则我们将采取法律措施来追究您的法律责任,以维护我方委托人的合法权益。
二、若不按以上时间履行还款义务,本律师将我方委托人起诉至法院,通过法律手段来追究您的法律责任。
届时,我方委托人将不再保留与您友好协商的余地,您不但要全额付清拖欠的款项,而且还应向我方委托人支付逾期利息(以及复利),本案的、以及一切与此相关的费用都一并由您承担。
我方委托人希望能够以和平友好的方式解决上述事宜,并再次感谢您对上述事宜的重视!顺颂商祺!________________律师事务所_______________________律师联系电话_________________________年_______月_______日民间个人借款律师函篇2甲方(贷款人):__________________身份证号:__________________乙方(借款人):__________________身份证号:__________________甲方双方就下列事宜达成一致意见,签订此合同。
律师函(5篇)律师函 1尊敬的宋玉杰先生:浙江秉清律师事务所受宁波市镇海区青朴公益中心的委托,谨就拖欠借款__元事宜向您发出此律师函件。
据宁波市镇海区青朴公益中心反映,您于20__年11月20月向宁波市镇海区青朴公益中心借款人民币__元,此后宁波市镇海区青朴公益中心多次追讨,未果。
经浙江秉清律师事务所律师团队审查,认为宁波市镇海区青朴公益中心反映的情况属实。
您拖欠借款__元人民币,您理应及时支付拖欠的借款__元及相应的'利息。
为此,特向您发出此律师函件,提请您重视并在收到此律师函后5个工作日内联系浙江秉清律师事务所律师或宁波市镇海区青朴公益中心支付全部借款及利息。
如您拒不支付拖欠的借款,浙江秉清律师事务所律师将根据委托人的授权采取法律手段追索全部借款并要求您赔偿经济损失和承担违约责任等,届时您将遭受不利法律后果,敬请三思!特此专函送达!浙江秉清律师事务所律师:律师函 2致:__公司__律师事务所受____通讯科技有限公司委托,指派本律师担任其代理人,现就你公司侵犯其注册商标专用权及不正当竞争一案,郑重提出法律交涉!权利人是“__”牌注册商标的所有人,其《商标注册证》为第__号,核定使用商品第__类。
*来,经相关用户举报和我方律师调查取证,贵公司销售的产品中使用__字样.此举已现实地造成严重的侵权后果,这不但严重侵犯权利人的商标权,也是严重的.不正当竞争行为,理应受到法律的制止与制裁!为此,我方提出如下法律交涉:一、请贵公司立即停止销售侵犯__通讯科技有限公司商标权的侵权行为及不正当竞争行为;二、如果贵公司在见函后7日内仍不予更正,且无正当理由,我方将在相关媒体上发表__声明,公布你方的不法行为,并立即启动法律程序,迅速、全面、足额地追究你方的法律责任!特此函告。
__律师事务所执业律师:__律师函 3__市__公司:我是____律师事务所黄华律师,受___市__公司委托,就贵公司拖欠货款一事,致律师函如下:经核实,自__年__月起至__年__月,贵公司以采购订单的形式向__公司陆续采购总价为__元货物,依照采购订单约定,贵公司应于收货当月__号付清货款。
欠款律师函欠款逾期律师函(精选3篇)欠款律师函 1_________女士/先生:_________律师事务所接受_________(以下称委托人)的委托,依法指派我们作为其代理人,处理您拖欠委托人借款纠纷事宜。
现就您拖欠委托人款项的相关事实和法律问题,正式函告于您:我们收到并审查了委托人提交的下列材料:1、您书写的欠人民币(¥_________)的欠条一张;2、欠条形成的原因的证明;依据委托人的陈述及我们对上述材料的审查,我们初步认定如下事实:1、您于_________年_____月_____日亲笔书写的欠条人民币(¥_________)的欠条一张。
2、截止目前为止,您并没有按照“欠条”向委托人偿还拖欠的钱款人民币(¥_________)。
根据前述认定的事实,我们提出如下法律意见:1、委托人与您之间的债权债务法律关系明确,您应及时向委托人履行所欠债务。
2、您逾期偿还欠款的行为已经违反相关法律法规的规定,依法应当承担违约责任。
您逾期未向委托人履行债务的行为,已经违反我国《民法典》第一百零六条和《民法典》第一百零七条的规定,您依法应当承担继续履行支付欠款人民币(¥_________)的义务。
我们提出如下要求:一、您务必在接到本律师函日内向委托人付清全部款项。
否则我们将采取法律措施来追究您的法律责任,以维护委托人的合法权益。
委托人二、若不按以上时间履行还款义务,本律师将代理委托人起诉至法院,通过法律手段来追究您的法律责任。
届时,委托人将不再保留与您友好协商的余地,您不但要全额付清拖欠的款项,而且还应向委托人支付逾期利息,本案的诉讼费、律师费以及一切与此相关的费用都一并由您承担。
特此函告!致函人:_________律师事务所承办律师:________________年_____月_____日欠款律师函 2特别注意:律师函只能由律所和律师发出!!其威慑力,很多时候不是来自于律师函内容,而是来自于律师的身份,来自于这是律师发出的,是一种强势的意思表示,俗称合法的恐吓信。
个人催还款律师函(精选23篇)个人催还款律师函篇1致:______本律师受____拜托,就您(教授、摆布)拖欠拜托人欠款一事,专门致函以下:根据拜托人供给的资料证明:(实情环境简介____)。
________年____月____日为最终还款期限,但中断如今您(教授、摆布)还没有归还欠款本息及违约金,根据我国法律的相干法则及________公约的响应商定,您的拖欠还款的行动已经构成违约,紧张风险了拜托人的合法权柄。
据此,拜托人授权本律师谨慎函告您(教授、摆布):限您从收到律师函之日起____日内,向拜托人付清(交纳)拖欠款______元整(此中物业费______元、______费______元、______费____元__),利钱____元整,违约金____元整,总计人民币________元整。
不然,本律师将依授权采纳进一步法律举动。
届时,摆布将要负担是以而付出的法律负面价格及个人诺言吃亏。
望谨慎思虑此事,尽快践诺还款任务,以避免讼累。
特此函告附件:欠款总额谋划方法、还款方法及律师关联方法______律师事件所律师:______________年____月____日个人催还款律师函篇2中国_____________市__________路__________号_____________楼邮编:___________________________电话:_________________________传真:__________________________________律师事务所________________Tel:____________________________律师函(________)__________律函字第________号__________市_____________有限公司:________________市________________律师事务所接受________________有限公司(以下简称“__________司”)的委托,指派_______________律师就解除委托人与贵司的《房屋租赁经营合同》事宜,出具本律师函:________年________月________日,_____________公司与贵司就_____________路__________号__________号楼(位于_________________街区________号楼一、二层及地下室)房屋等事宜签订了《房屋租赁经营合同》。
关于欠钱不还的律师函范文# 律师函。
致[欠款人姓名]:[欠款人姓名]!你可能没想到会收到这么一封信吧,但咱们今天可得好好聊聊你欠钱不还这事儿了。
我是[律师姓名],受[债权人姓名]的委托,来跟你讲讲道理。
你看啊,[债权人姓名]当初把钱借给你,那是出于对你的信任,就像把宝贝暂时寄存在你这儿一样,可现在呢,到了该还钱的时候,你却跟人间蒸发了似的,这可就不地道了啊。
咱先说说这钱是怎么回事儿吧。
[借款日期]的时候,你找[债权人姓名]借了[具体金额]元,当时你肯定也拍着胸脯保证什么时候一定还的吧?[债权人姓名]可是出于对你的情谊或者信任,二话没说就把钱交到你手上了,这就像是把一颗希望的种子交给你,盼着你能按时把收获的果实还回来呢。
可是呢,还钱的日子早就过了,[债权人姓名]左等右等,等得花儿都谢了,也没等到你的还款。
[债权人姓名]也不是非要这笔钱不可,但你这么拖着,就像在别人心上挂了一块沉甸甸的石头,让人家心里特别不踏实。
我知道你可能有各种各样的理由,什么最近手头紧啊,有突发情况啊之类的。
但咱做人得讲诚信啊,有困难你可以和[债权人姓名]商量商量,大家都是讲道理的人,可你一声不吭地就这么赖着,这就不是个事儿了。
从法律的角度来讲呢,你这种行为已经构成了违约。
你和[债权人姓名]之间的借款关系是受法律保护的,这可不是闹着玩儿的。
如果这个事情一直得不到解决,[债权人姓名]可是有权通过法律途径来维护自己的合法权益的。
到时候,可就不是简单地还个钱就能了事的了,你还得承担诉讼费、律师费之类的额外费用,这就像本来只欠了一点钱,结果因为你的拖延,要付出更多的代价,这不是得不偿失吗?所以啊,我在这里劝你,在[具体期限,比如10个工作日]之内,把欠[债权人姓名]的[具体金额]元还清。
你就把这当成是一个重新建立信任的机会,还了钱,大家还是朋友,你也能落个好名声,多好啊。
要是你还是继续拖着不还,那我们可就只能走法律程序了,到时候你可就别后悔今天没有听我这个好心人的劝告。
关于欠钱不还的律师函范文[欠款人姓名]:你好!我是[律师姓名],受[债权人姓名]的委托,就你欠钱不还这事儿给你写这封信。
咱先说说这事儿的来龙去脉啊。
你和[债权人姓名]之间的债务关系,那可是明明白白的。
[债权人姓名]出于对你的信任,把钱借给你,帮你度过难关或者满足你的某些需求。
当时你可能也拍着胸脯保证啥时候一定还钱的吧?结果呢?现在还钱的事儿就像被你抛到九霄云外了一样。
你看啊,这钱在你手里,你可能觉得没什么大不了的,但对于[债权人姓名]来说,这可能是辛辛苦苦挣来的血汗钱,也可能是等着用来应急的钱。
你这么拖着不还,就有点不厚道了。
这就好比你借了人家一个鸡蛋,说好了过几天还一个鸡蛋,结果到了时间,你不但不还鸡蛋,还装作没这回事儿,这哪行呢?从法律的角度来讲,你们之间的借贷关系是受法律保护的。
现在你拒不还钱,这已经构成了违约行为。
如果这件事情闹到法院去,你可能要承担一系列的不利后果。
法院肯定会判决你把钱还上,这是跑不掉的。
而且,除了本金,你还得加上利息(如果有约定利息的话)。
要是因为这个事儿让[债权人姓名]产生了其他的损失,比如为了追讨这笔钱花费的律师费、诉讼费啥的,这些都得你来承担。
这就好比你本来只欠一个鸡蛋,最后因为耍赖,可能要还好几个鸡蛋,还落得个不好的名声,多不划算啊。
我给你个建议啊,你现在最好的做法就是尽快把钱还给[债权人姓名]。
咱们都大大方方的,把这事儿解决了。
你要是现在确实有困难,你也可以和[债权人姓名]商量一个还款计划,比如分几次还,每次还多少。
只要你有诚意,我相信[债权人姓名]也是个通情达理的人,会同意的。
但是,如果你还是继续这种装作看不见、听不见的态度,那我们也只能采取进一步的法律措施了。
到时候,可就不是这么简单地给你写封信的事儿了。
法院的传票啥的就会找上门来,那时候你的麻烦可就大了。
所以啊,你好好考虑考虑吧。
为了这么点钱,把自己的名声搞坏了,还惹上法律纠纷,真的不值得。
希望你在收到这封信后的[具体期限,如7日]内,联系[债权人姓名]或者我(我的联系方式:[电话号码]),把还钱的事儿搞定。
追讨债务的律师函模板一、律师函的抬头敬启者:二、债务追讨背景你知道吗?我的朋友(这里指代债务方),咱们之间有这么一件事儿,你向我借了一笔钱呢。
当时你可能是有各种各样的难处,我出于对你的信任,二话没说就把钱借给你了。
我想着大家都是朋友,在你需要的时候拉你一把是应该的。
那时候你也答应得好好的,说什么时候一定还我。
三、债务情况说明1. 借款金额:我借给你的钱可不是一个小数目呀,具体是[X]元呢。
这个金额对于我来说也不是随随便便就能拿出来的,可能是我辛辛苦苦存了很久的积蓄,或者是我自己也有计划要用这笔钱的。
2. 借款时间:咱们这借款发生在[具体日期],到现在已经过去了[时长]啦。
时间过得可真快呢,但是这笔钱却一直没有回到我的口袋。
3. 借款约定:当时咱们可是说好的,你会在[约定还款日期]把钱还给我。
这个约定可不是我随便说说的,你也是点头答应的呀。
四、对债务方的提醒朋友啊,我现在的处境也有点艰难呢。
我可能也有自己的账单要付,有自己的生活要过。
我一直很耐心地在等你还钱,但是你这样一直拖着,让我真的很为难。
我不想因为这点钱就破坏了我们之间的感情,但是我也不能一直这样等下去呀。
五、法律方面的暗示(如果适用)虽然我不想把事情闹到很严肃的地步,但是你要知道,在法律上,借款是有明确的规定的。
如果到了必须要走法律程序的那一天,那可能对你就不太好了。
法律会保护债权人的权益的,到时候可能会有各种麻烦的事情发生在你身上呢。
比如说你的信用可能会受到影响,以后你再想借钱或者做一些和信用有关的事情就会变得很困难。
六、呼吁还款所以呀,朋友,我希望你能尽快把钱还给我。
咱们还是好说好商量的,把这件事情和平解决。
你把钱还我了,咱们之间的情谊还是在的,以后还是可以像以前一样愉快地玩耍。
我相信你是一个有诚信的人,不会让我一直这么失望地等待下去的。
七、结尾希望你能尽快处理这件事情哦,我会很感激你的。
[律师事务所名称][日期]。
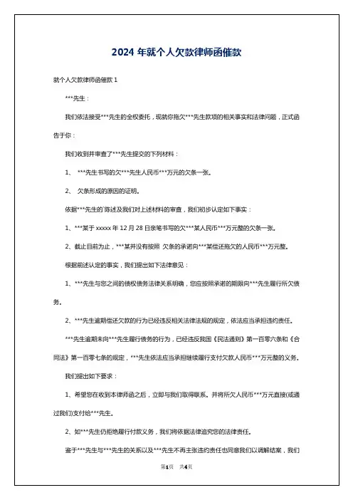
最新个人欠款律师函范文
律师函是指律师接受客户的委托就有关事实或法律问题进行披露、评价,进而提出要求,以达到一定目的制作传送的文书,律师函根据当事人委托的内容将律师函分为不同的类型。
欠款律师函
_____先生:
_______律师事务所接受____先生(以下称委托人)的委托,依法指派我们作为其代理人,处理您拖欠委托人货款纠纷事宜。
现就您拖欠委托人款项的相关事实和法律问题,正式函告于您:我们收到并审查了____先生提交的下列材料:
1、您书写的欠人民币______元的欠条一张;
2、欠条形成的原因的证明;
依据____先生的陈述及我们对上述材料的审查,我们初步认定如下事实:
1、您于_____年____月___日亲笔书写的欠货款人民币_____元整的欠条一张。
2、截止目前为止,您并没有按照“欠条”向委托人偿还拖欠的货款_____元整。
根据前述认定的事实,我们提出如下法律意见:
1、____先生与您之间的债权债务法律关系明确,您应及时向_____先生履行所欠债务。
2、您逾期未偿还欠款的行为已经违反相关法律法规的规定,依法应当承担违约责任。
您逾期未向____先生履行债务的行为,已经违反我国《民法通则》第一百零六条和《合同法》第一百零七条的规定,依法应当承担继续履行支付欠款人民币_____元整的义务。
我们提出如下要求:
一、您务必在接到本律师函10日内向委托人付清全部款项。
否则我们将采取法律措施来追究您的法律责任,以维护委托人的合法权益。
____先生联系方式:______________
二、若不按以上时间履行还款义务,本律师将代理委托人起诉至法院,通过法律手段来追究您的法律责任。
届时,委托人将不再保留与您友好协商的余地,您不但要全额付清拖欠的款项,而且还应向委托人支付逾期利息,本案的诉讼费、律师费以及一切与此相关的费用都一并由您承担。
顺颂商祺!
请慎对之,以免讼累!
特此函告!
______律师事务所
(function() {。