粉喷桩施工工艺流程图
- 格式:docx
- 大小:23.75 KB
- 文档页数:1
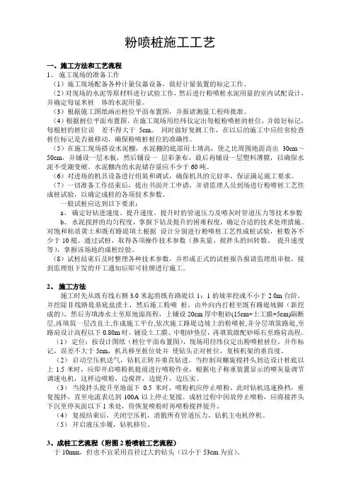
中铁七局武康二线第三分部粉喷桩施工作业指导书编制:复核:日期:一、粉喷桩施工工艺流程采用粉喷桩专用机械设备及PH-A或B型粉喷桩机,打深能力不少于12m,成桩直径50cm,施工工艺流程图见图1。
图1 粉喷桩施工工艺流程图二、粉喷桩施工工序1、测量放样施工前先平整场地,根据设计桩位进行施工放样,在桩位处用细竹桩设立标记,以便进行桩基对位。
2、桩机就位对正桩位,调平桩机机身,保证钻杆的垂直度;启动主电机下钻,待搅拌钻头接近地面时,启动空压机送气,继续钻进。
3、钻进钻机正转给进状态,同时启动空压机喷射压缩空气(可防止钻头口堵塞并减少钻进阻力),钻进速度应严格控制,使土体能完全破碎,以利于灰土拌和均匀,一般采用Ⅳ-Ⅴ钻进。
钻进实际工作中钻进深度D由深度尺盘按D=H+a1+a2确定,其中H为设计加固深度,a1为搅拌钻头喷射口与地面平时行时深度尺盘的读数,可事先调整为a1 =0, a2为停灰面深度。
钻到设计孔深时,停止钻进,钻头反转,但不提升。
4、喷粉提升当确认水泥粉料到达桩底后打开送料阀门,关闭送气阀门,反转提升喷送水泥粉料,边旋转边提升,使水泥粉料和原位的软土充分拌和。
提升至桩顶设计标高时停止供料。
5、复搅根据设计要求在设计地面以下一定深度范围需重复搅拌一次,搅拌头下沉、再重复上下搅拌一次,形成桩体,复搅时停止喷水泥。
复搅完毕后继续提升钻头直至离开地面,移动钻机到下一个桩位。
三、质量控制粉喷桩属于隐蔽工程,其施工质量直接影响软弱地基上路基的稳定性,决定路基工后沉降量的大小。
为保证粉喷桩的施工质量,在施工中应采取如下控制措施:1、施工所用的水泥必须有出厂合格证和品质试验报告;对每批进场的水泥要经过抽样检查3天强度,合格后才能使用;水泥要做好防潮措施。
2、施工机具设备的粉体发送器必须配置粉料计量装置和打印设备,施工前要全部经过计量局鉴定校核,并贴上封条,防止施工队私自调整;严禁在无粉料喷入计量装置的粉体发送器的情况下投入使用。
粉喷桩施工方法1.施工程序为:整平原地面、钻机定位、钻杆下沉钻进、上提喷粉强制搅拌、复拌、提杆出孔、钻机移位。
2.施工方法:(1)对正桩位,调整钻机机身,保证钻杆的垂直度,启动钻机下钻,待搅拌钻头接近地面时,启动空压机送气,开始钻进。
(2)钻到设计孔深时,关闭送气阀门,喷送加固粉料。
(3)确认加固粉料已到桩底时,提升搅拌钻头,为便于控制成桩质量,一般不得使用Ⅲ挡提升。
(4)提升到设计桩顶标高时,停止喷粉,(5)打开送气阀,关闭送气阀,但空压机不要停机,搅拌钻头提升到桩顶时停止提升,在原位转动2min,以保证桩头均匀密实。
(6)钻头再钻到设计桩底,进行二次搅拌。
(7)将搅拌钻头提出地面,停止主电机、空压机,填写施工记录。
(8)移动到下一个桩位。
3.操作要点(1)机身调平以钻杆是否垂直为依据,操作时以钻锤吊线进行控制。
(2)钻头钻至设计深度时,应有一定的滞留时间,以保证加固粉料到达桩底。
一般为2至5min。
(3)喷粉或喷气时,当气压达到0。
45Mpa时,管路可能堵塞,此时应停止喷粉,将钻头提出地面,切断空压机电源,停止送气,查明堵塞原因,予以排除。
(4)整个制桩过程一定要保证边喷粉边提升连续作业。
当空气湿度大、粉体流动性差、喷气压力大、单位桩长喷粉量大时,应开通灰罐进气阀,以对料罐加压。
如出现断粉,应及时补喷,补喷重叠长度不小于0.5米。
(5)粉体固化料入罐时必须过筛,以保证入罐固化剂粒径最大不超过0.5cm,无纸屑石块等杂物。
(6)喷粉开始时,应将电子秤显示屏障置零,使喷粉过程在电子计量显示下进行。
喷粉时,记录人员应随时观察电子秤的变化显示,以保证各段喷粉均匀。
4.质量保证措施(1)开工前及时进行土样试验、加固料试验和水泥土比例试验,确定每米的喷灰量,做1~根工艺性试验桩,以掌握该施工场所的各种制桩技术参数,如含灰量、钻进速度钻杆提升速度等,试验结果以监理工程师批准后作为工程桩的施工依据,并及时向施工人员进行技术交底。
粉体搅拌桩(粉喷桩)施工组织设计一、粉体搅拌桩的加固机理粉体搅拌桩是利用搅拌机械在软土地基内,边钻进边往软土中喷雾状粉体固化剂(一般是干石灰或水泥物),同时借助于搅拌轴旋转搅拌,使喷入软土中的固化剂发生一系列反应形成稳定的石灰土(或水泥土),形成抗压强度天然土高得多并具整体性、水稳性的桩柱体,由若干根这类桩体和桩周土构成复合地基,以满足工程的需要。
二、施工准备1、粉喷桩施工前,必须收集详细的工程地质资料,摸清地层分布情况,特别是要查明有无有机质含量高的淤泥夹层,地下障碍物(包括旧建筑物基础等)。
2、根据地基土的物理力学性质进行室内配比试验,选择最佳水泥掺入比。
3、施工场地必须搞好“三通一平”工作,如没有动力电,必须每台钻机按60千瓦电源考虑电机。
4、按设计要求和甲方技术交底要求测放桩位,并用小土桩(长约30cm)打入地下,桩头用油漆涂上。
三、主要机械设备和人员配备计划1、粉喷桩施工每月工作按24天计算,每天分二个台班。
每个台班完成100~150m,每月每台设备完成5000~8000m。
2、每台粉喷机的主要设备及操作人员(2台班制)如下:3、施工现场平面布置示意图四、施工工艺(一)粉喷桩加固软基,其主要的施工步骤可概括下:1、施工前准备工作完毕,灰罐加固料加好。
2、钻机对准桩位。
井架调直。
3、钻机正转进50cm后,启动空压机。
4、钻深到设计深度,启动粉体发送装置,钻机反转提升,粉体与原状土原位强制搅拌。
5、钻机反转提升到设计停灰位置,发送器停止送灰。
6、钻机提升钻头离地面0.5米时,停止主空压机。
钻机继续提升,直至钻头离地面,钻机停止。
7、打开灰罐检查喷灰量情况。
达到设计喷灰量要求后方允许钻机移位。
(二)工艺流程图如下:五、质量安全保证体系(一)施工技术质量要求1、严格按设计图及公司技术人员有关技术要求组织施工。
2、桩位放线准确,允许误差为0.05米;成桩桩位准确,允许误差0.1米。
3、桩径、桩长及喷灰量应满足设计要求。
粉喷桩施工工法目录一.特点 (2)二、适用范围 (3)三、施工工艺 (3)四、施工机具 (5)五、操作要点 (6)六、劳动组织 (6)七、施工注意事项 (6)八、加固质量与检测 (7)九、技术经济比较 (8)十、工程应用实例 (8)粉喷桩是以干粉(生石灰粉或水泥粉等粉体材料)作为加固料,通过粉喷桩机,用压缩空气将粉体加固料送到地基中与软土搅拌并得到充分拌合,使其充分吸收地下水并与地基土发生理化反应,形成具有水稳定性、整体性和一定强度的柱状体,同时使桩间土得到改善,从而满足地基处理及建筑基础的设计要求。
一.特点1.机理科学、费用低廉(1)、加固成本低。
由于利用原土为原料,加入少量固化剂,一般为12-15%的土体重量。
(2)、桩身质量好。
由于桩体粉体与土拌和,化学反应充分,桩身强度相对较高。
(3)、地基加固后其容量变化不大,仅比原容量增加5%,故无附加荷载,含水量略低于原土,约减少3-7%,其抗压强度一般为 1.6-2.0MPa,其主要与土的种类、含水量、粉体掺入量、养护龄期以及外加等因素有关。
2.干法施工(1)、施工不需水源,不需排污,故场地干净。
(2)、桩体强度高。
此方法是从地基中吸收一定的水份,工艺效果较好,提高了地基加固效果。
3.无侧向挤土问题该工艺与打入桩或压入桩相比,由于成桩是将原位土体作为主要原料,使地基中几乎不增加体积,故不产生侧向挤土,所以粉体喷搅法施工时,对临近环境无影响,甚至可以紧贴相邻基础施工。
4.桩身强度可因需要加以控制该工艺可按工程需要及地质条件,以不同掺入量来控制不同的桩身强度,也可在同一地基中不同层位控制不同桩身强度,满足工程上的需要。
5.施工机械简单、操作方便粉喷法施工专用机械由成桩钻机、空压机、供料机三大件组成。
设备简单,桩身体积小,移动方便,成桩直径一般为500-700mm。
桩长最深可达18m,施工效率较高,台班成桩10-15根。
二、适用范围该工艺桩位平面布置灵活,可以组成多种形状,如柱状、壁状、格栅状等,主要用于工程建设中的多种地基改良加固,尤其以淤泥质软土改良效果较好。
粉喷桩施工工艺一、施工方法和工艺流程1、施工现场的准备工作(1)施工现场配备各种计量仪器设备,做好计量装置的标定工作。
(2)对现场的水泥等原材料进行试验工作,然后进行粉喷桩水泥用量的室内试配设计,并确定每延米桩体的水泥用量。
(3)根据施工图纸画出桩位平面布置图,并报请测量工程师批准。
(4)根据桩位平面布置图,在施工现场用经纬仪定出每根粉喷桩的桩位,并做好标记,每根桩的桩位误差不得大于5cm。
同时做好复测工作,在以后的施工中应经常检查桩位标记是否被移动,确保粉喷桩桩位的准确性。
(5)在施工现场搭设水泥棚,水泥棚的底部用土填高,使之比周围地面高出30cm~50cm,并铺设一层木板,然后铺设一层彩条布,最后再铺设一层塑料薄膜,以确保水泥不受潮变硬。
水泥棚内的水泥储存量应不少于60吨。
(6)对进场的机具设备进行组装和调试,确保机具的完好率,保证满足施工要求。
(7)一切准备工作结束后,提出书面开工申请,并请监理人员到场进行粉喷桩工艺性成桩试验,以确定成桩的各项技术参数。
一般试桩应达到以下要求:a、确定好钻进速度、提升速度、提升时的管道压力及喷灰时管道压力等技术参数b、水泥搅拌的均匀程度,掌握下钻及提升的困难程度,确定合适的技术处理措施。
对饱和粘质黄土和既有路堤填土根据设计分别进行粉喷桩工艺性成桩试验,桩数各不少于10根。
通过试桩,取得各项操作技术参数(掺灰量、搅拌头的回转数、提升速度等),掌握该场地的成桩经验。
(8)试桩结束后及时整理各种技术参数,并形成正式的试桩报告报请监理组审批。
接到监理组下发的开工通知后即可挂牌进行施工。
2、施工方法施工时先从既有线右侧3.0米起将既有路堤以1:1的坡率挖成不小于2.0m台阶,并挖除Ⅱ线路堤基底盐渍土,然后施工粉喷桩,由外向内打桩至既有路堤坡脚(新挖成的),然后夯填渗水土至原地面高程,上铺设20cm厚中粗砂(15cm+土工膜+5cm)隔断层,再填筑一层改良土,作成施工平台,依次施工路堤边坡上的粉喷桩,并分层填筑路堤,至路肩设计高程以下0.80m时,铺设土工膜、中粗砂垫层,再填筑级配砂砾石至路肩高程。
粉喷桩施工工艺
粉喷桩是地基加固的一种,适用于含砂淤泥质粘土。
1、施工机具设备
每套粉喷桩设备应配有;粉喷桩钻机(GPP-7型)一台,粉喷机(YP-1)—台,空压机(1.6-3.0)m3,(0.5-1.0)Mpa 型一台,并配有一个In?的贮气罐。
2、施工工艺
根据设计要求:粉喷桩施工采用上海探矿机械厂生产的GPP-7型深层喷粉搅拌机,水泥含量17%,桩径50cm,桩深16.2m~17.5m。
7天粉喷桩的抗压强度可达1.07Mpa。
粉喷桩加固的面积应比基底面积大,桩的平面一般按梅花形布置。
3、钻机就位
移动钻机,准确对中、调平,对中误差不大于±5cm,调平后搅拌轴垂直度不大于1%。
4、预搅下沉
启动空压机和主电机,根据钻机稳定性和施工要求,以
I、II、III档的顺序,正转进钻预搅,在进钻的同时,通过搅拌轴的中心孔向钻头部位被子加固土连续送气,直至钻到设计深度。
5、喷粉提升
启动喷粉机,确认送粉到钻头后,用I档或II档开始反转提升。
整个制桩过程应确保边喷粉、边搅拌、边提升的连续作业。
若出现断粉、堵管、喷粉量不足等现象应进行补喷,并重迭50cm以上桩长。
当提升至设计桩顶时,关闭喷粉机,用I档原地搅拌1分钟。
6、重复搅拌
为确保制桩搅拌均匀,应根据施工需要,采用I、II或III档再进行一次下沉,提升搅拌,重复搅拌的长度根据施工要求确定。
粉喷桩的施工方法粉喷桩的施工方法粉喷桩路基处理是目前软土路基处理的一种常用方法,下面主要从粉喷桩的施工工艺流程、施工准备要求、施工要求以及施工质量检验与验收标准等方面阐述粉喷桩的具体施工方法。
1粉喷桩的施工工艺流程粉喷桩施工工艺流程图2粉喷桩的施工准备要求2.1粉喷桩施工前先了解详细的工程地质勘察资料(包括加固范围内的土层组成及其厚度、软土分布范围、土的物理力学性质、有机质含量及地下水侵蚀性分析等)和粉喷桩的设计资料(包括平面布置、加固范围及加固后的各项技术指标)和设计要求的固化剂及掺入比,并向有关施工人员交底。
2.2进行施工场地平整,清除地下一切障碍。
当表土过软时,应采取防止施工机械失稳的措施。
在接近边坡施工时,还要采取保护边坡稳定性的施工措施。
2.3根据设计图纸进行桩位放样,桩位定位平面误差不得大于5cm。
2.4粉喷桩正式施工前应进行成桩工艺试验,以掌握对该场地的成桩工艺及各项技术参数。
成桩试验须达到下列要求:(1)满足设计要求喷粉量和工艺要求的各项技术参数(如钻进下沉速度、钻杆提升速度、搅拌转速、喷气压力、单位时间喷粉量等);(2)搅拌的均匀程度;(3)掌握不同土质条件下的钻进下沉及提升钻杆的困难程度,确定合适的技术处理措施;(4)当采用不同的固化材料时,应重新做成桩试验;(5)成桩工艺试验的桩数不宜少于10根,成桩试验结果经各方签认后方可进入正式施工。
3粉喷桩的施工要求3.1施工所用的固化材料和外掺剂必须符合设计要求,并具有出厂质保单。
3.2根据设计的固化材料掺入量,施工单位须进行室内配方试验,以验证设计参数。
3.3为保证粉喷桩的垂直度,应注意钻机平面的平整度和钻杆对地面的垂直度,垂直度偏差不超过1.5%。
3.4施工场地应平整,清除地上地下的障碍物,并用素土填平后再行钻进。
3.5每一根桩凡开钻后应连续施工,严格控制起喷及停喷高程,不得中间间断,保证粉喷桩长度。
3.6如遇停电、机械故障等原因而粉喷中断,应及时记录中断高程,待恢复正常后必须进行复搅,复搅复喷重叠长度不得小于1m。
粉喷桩施工1.概念粉体搅拌法(简称粉喷法),是用特制的设备和机具,将加固剂粉体材料(水泥或石灰)通过压缩空气的传送,与地基土强行拌和,使之产生充分的物理、化学反应后,形成一定强度的桩体(简称粉喷桩)。
这是一种改善土质,提高地基强度的软土地基加固方法,可以广泛地适用于淤泥质土,杂填土,软粘土等地基加固。
2.施工工艺(1)施工程序。
放桩位——钻机就位——调平——送风——钻至设计深度——送粉——提升搅拌——提升至地平——停粉——复搅1/3桩长——提升至地平——停风——钻机移动——重复循环。
(2)控制要点序号工序控制要点1 放样测设粉喷桩就位,桩位误差≤3cm,经复核确认后,用白灰(或插明显标签)准确放出桩位点。
2 就位粉喷桩桩机就位,钻头对位后调平桩机机台,精确对位,偏差≤5cm,垂直度偏差≤1.5%3 选料水泥必须有质量合格证,并经工地取样复核合格,不得使用受潮、结块、变质的水泥4 钻进检查钻头,如发现其直径磨耗超过1cm时应及时修补或更换。
启动电机下钻,钻头接近地面时,启动自动记录仪,空压机送气,并钻进5 喷粉钻到设计深度时,停止钻进,打开送料阀门,关闭送气阀门,喷送加固料,在边送料边搅拌边提升钻头,在喷灰搅拌过程中,送灰要连续足量,不得中断。
喷粉作业人员应带口罩和防护镜。
喷嘴接近地面时,停止喷粉伤人。
喷粉必须均匀、搅拌充分,喷灰量不小于设计值,施工记录签认记录齐全。
6 复搅搅拌钻头再钻至设计复搅深度,反钻提升复搅7 成桩桩长≥设计值,成桩直径≥设计值(3)施工中注意事项。
①明确设计要求,了解地基的地质情况。
②开工前先打试验桩,根据不同的地质条件,合理选择钻机的档位,确定喷粉机压力和喷粉量。
③严格控制钻孔深度,喷灰时间及停灰时间,确保粉喷桩桩长,成桩应打入持力层50cm严禁在末钻至设计深度及未喷灰的情况下钻机提升作业。
④定时检查粉喷桩的成桩直径及搅拌均匀程度,对使用的钻头必须随时检查,其钻头磨损量不得大于lcm。
粉喷桩施工方案一、施工工艺流程粉喷桩施工工艺流程图见附图。
1、桩体对位,移动钻机,使钻头对准设计桩位,并校正钻孔旳水平度及搅拌轴旳垂直度。
2、下钻:启动钻机及空气压缩机(喷射压缩空气泵,既可防止泥土堵塞喷射口,又可使钻机负载、扭矩减小,顺利下钻)钻头边旋转边钻进,使规定加固旳土,在原位先受到搅动。
3、钻孔结束:钻至加固设计标高后停钻。
4、提高:启动粉体喷射机,将水泥粉体喷入被搅动旳土体中,然后启动钻机,钻头边反向旋转提高,使土体旳水泥粉体充足搅和。
5、提高结束:桩体形成当钻头提高到高出桩体顶面设计标高50cm 时,喷射机停止向孔内喷射水泥粉体,待喷射机停关后在关压缩空气泵,柱体即告形成。
6、针对本工程旳工程地质条件,施工工艺上采用下列措施:①为了加强桩身上部强度,使其符合应力传递规律,在上部桩身范围内反复搅拌一次。
②粉喷桩施工前必须进行工艺性试桩,以掌握对该场地旳成桩经验及多种技术参数。
工艺性试桩由施工单位发出书面告知,邀请设计、业主及监理部门参与,成桩试验成果由各方签认后,作为工程桩旳施工根据。
一般工艺性试桩在工程桩位上进行,成桩试验应到达下列规定:a、满足设计水泥喷入量旳多种技术参数;b、水泥旳搅拌均匀程度;c、理解下钻及提高旳阻力状况,采用合理旳技术措施。
二、施工质量保证措施1、桩位放样力争精确,并须经复核后方可施工。
2、钻孔就位必须平整稳固,保证在施工中不发生倾斜移动,从而有效地保证桩位旳对旳性和桩体垂直度。
3、水泥应用优质32.5一般硅酸盐水泥,质保书必须备齐(各项性能指标及有关试验),确定符合规定方可使用,使用时严格按照掺入比规定进行备料,颗粒状杂质应筛除。
水泥用量采用电子计量设备。
4、施工前应按设计规定进行桩体喷浆试验,以掌握各项施工参数。
5、钻至设计标高后即应启动粉体喷射机,将水泥粉体喷入土中,待粉体到位后(其间旳时间间隔由工艺试验桩确定),方可提高钻杆,以免钻孔底部形成无灰松土桩(也棵采用提前送灰旳措施)。
粉喷桩施工本合同段段粉喷桩长度共计34128延米,桩径为0.5m。
采用4台PH-8A 粉喷桩机施工。
(1)施工准备1)确保施工机具、材料进场道路畅通。
2)确保施工点用电正常。
3)根据复测合格的线路中心桩放出粉喷桩位置。
4)材料:砾石砂要符合设计和规范要求;粉喷桩加固粉料采用32.5号普通硅酸盐水泥。
施工时,水泥种类、标号要符合设计要求,并具有质量合格证,出厂日期不超过三个月,受潮、结块、变质的水泥不得使用。
(2)粉喷桩施工程序1)围堰、排水清淤后,对地面进行平整、填筑50cm砾石砂垫层(填筑法及要求见砾石砂间隔土)。
根据设计要求测设粉喷桩桩位,经复核确认后,用白灰准确置放出桩位点,桩位误差不得大于3cm。
2)粉喷桩桩机就位,钻头对位后调平桩机机台,精确对位,保证桩中心偏位不大于4cm,钻杆垂直度不大于1%。
3)启动主电机下钻,待钻头接近地面时,启动自动记录仪空压机送气,并继续钻进。
4)钻到设计深度时,停止钻进,钻头反钻,但不提升。
5)打开送料阀门,关闭送气阀门,喷送加固料,确认加固粉料已到达桩底后,再边送料,边搅拌边提升搅拌钻头。
在喷灰搅拌过程中,送灰要连续足量,不得中断,每延米水泥用量不小于45kg。
严格控制搅拌速度、提升速度、气体流量、空气压力等参数,确保喷灰均匀、搅拌充分、喷灰量符合设计要求。
6)距地面0.5m时,提升钻头至设计标高,停止喷粉。
7)打开送气阀,关闭送料阀,但空压机不停机,钻头升至桩顶时,停止提升,在原位转动二分钟。
8)搅拌钻头再钻至设计复搅深度(桩身上部3m),反钻提升进行复搅。
当搅拌钻头提出地面,停止主电机和空压机。
9)移动粉喷桩机到下一桩位,粉喷桩施工工艺流程请见图7.2-4《粉喷桩施工工艺流程图》。
(3)粉喷桩施工成桩质量要求见表7.2-1。
表7.2-1 粉喷桩施工允许偏差表(4)粉喷桩施工注意事项1)粉喷桩施工前,根据工艺性设计进行试桩,取得对现场的成桩经验及各种操作技术参数,试桩不少于2根。
石灰、水泥粉喷搅拌桩1、工程概况粉喷桩桩采用二喷四搅施工工艺,水泥掺入量暂定为50kg/m。
石灰掺入量从现场取土试配确定,一般控制在15%,施工前通过试验确定水泥、石灰用量及施工工艺。
水泥采用32.5号普通硅酸盐水泥,要求新鲜无结块,入罐最大粒度不超过5mm,不含有纸屑、塑料布、垃圾等杂物。
石灰采用磨细生石灰,最大粒径应小于0.2mm,质地纯净无杂质,石灰中氧化钙和氧化镁的总和应不少于85%,其中氧化钙的含量应不低于80%。
2、施工流程放线定桩位→钻机就位→钻桩孔至设计深度→边搅拌、喷粉、边提升钻杆→至桩顶以下50cm停止喷粉→全程复搅(复喷)一次,提杆至地面→移至下一桩位继续施工。
3、主要施工方法(1)、施工准备施工前,应进行场地整平、桩位放线,组装架立喷粉桩机,检查主机各部分的连接,喷粉系统各部分安装试调情况及灰罐、管路的密封连接情况是否正常,做好必要的调整和紧固工作;灰罐装满料后,进料口应加盖密封,排除异常情况后,方可开始施工。
(2)、储料准备好合格粉料,装入粉体发送器的灰罐内,数量稍大于一根桩的量,注意结块、失效、混入纺织带、水泥纸的水泥不准倒入斗中。
(3)、深层搅拌机就位对中接施工顺序,搅拌机就位。
调整钻机平台、导向加强,使钻机倾斜度及中桩位误差符合要求喷粉深度在钻杆上标线控制,记录储灰罐初始读数及钻杆初始标高。
(4)、正转下沉启动搅拌钻机及空气压缩机、钻头正转钻进,入土500mm后喷射压缩空气,保持钻进速度0.5m/min,转速30转/min,下钻到设计标高差lm时,最好调整钻速,保持0.3m/min,(5)、反转喷粉搅拌提升钻头反向旋转匀速提升,同时边通过喷粉系统将水泥,按设计配合钻头0.5m/nin的速度提升,搅拌速度30转/min.。
通过钻杆端喷嘴定时定量向搅动的土体喷粉,使土体和水泥进行充分搅拌混合,喷粉压力控制在0.5~0.8Mpa,气流为20L/s。
保证桩身的喷粉量。
当钻头提升至地面下0.5m高处时,减缓提升速度至0.3m/min,且原地搅拌l~2min。
粉喷桩施工工艺工法1•前言工艺工法概况粉体搅拌法(简称粉喷法),是用特制的设备和机具,将加固剂粉体材料(水泥或石灰)通过压缩空气的传送,与地基土强行拌和,使之产生充分的物理、化学反应后,形成一定强度的桩体(简称粉喷桩)。
这是一种改善土质,提高地基强度的软土地基加固方法,可以广泛地适用于淤泥质土,杂填土,软粘土等地基加固。
工艺原理粉喷技术是用专用的搅拌机把粉状加固料用压缩空气喷入地基深部,由钻机叶片回旋作用与原位软土强制搅拌、混合压密、吸收地下水、使粉状加固料与软土充分混合,进行一系列物理、化学反应,形成具有水稳性及一定强度的完整柱状加固体,提高土的稳定性和力学性能,达到加固基地的作用。
2•工艺工法特点具有承载力高、沉降小、稳定性好、工期短;侧向水平位移明显减少等突出优点;后期沉降较慢、工程造价高。
3•适用范围适合于加固各种成因的饱和软粘土、淤泥、淤泥质土、粉土等地层加固。
4•主要引用标准《公路工程质量检验评定标准》(JTGF801-2004);《公路路基施工技术规范》(JTG_F10-2006);《铁路路基施工规范》(TB10202-2002);5•施工方法用专用机具将粉体材料(水泥或石灰)通过高压空气压入至被加固的深层软土中原位搅拌压缩,并吸收周围水份,产生一系列物理化学反应形成的具有一定强度的桩体,起到加固软土地基的作用。
6•工艺流程及操作要点施工工艺流程粉喷搅拌桩施工的工艺流程见图1。
图1粉喷搅拌桩施工的工艺流程图操作要点施工前的准备1施工现场配备各种计量仪器设备,做好计量装置的标定工作。
2对进场水泥进行抽检并进行试验工作,然后进行粉喷桩水泥用量的室内试配设计,并确定每延米桩体的水泥用量。
3定出每根粉喷桩的桩位,做好标记(可用石灰画线或插竹签),每根桩的桩位平面误差不得大于5cm。
试桩1按设计要求进行试桩,试桩的目的是为设计提供资料并取得合理的工艺参数。
2根据试桩参数和专项方案进行工程粉喷桩的施工。
粉喷桩施工工艺流程图流逝的痕迹深深印骨。
如烟流年中,一抹曼妙娇羞舞尽半世清冷傲然,花祭唯美。
邂逅的情劫,淡淡刻心。
那些碎时光,用来祭奠流年,可好?8、缘分不是擦肩而过,而是彼此拥抱。
你踮起脚尖,彼此的心就会贴得更近。
生活总不完美,总有辛酸的泪,总有失足的悔,总有幽深的怨,总有抱憾的恨。
生活亦很完美,总让我们泪中带笑,悔中顿悟,怨中藏喜,恨中生爱。
9、海浪在沙滩上一层一层地漫涌上来,又一层一层地徐徐退去。
我与你一起在海水中尽情的戏嬉,海浪翻滚,碧海蓝天,一同感受海的胸怀,一同去领略海的温情。
这无边的海,就如同我们俩无尽的爱,重重的将我们包裹。
10、寂寞的严冬里,到处是单调的枯黄色。
四处一片萧瑟,连往日明净的小河也失去了光彩,黯然无神地躲在冰面下恹恹欲睡。
有母女俩,在散发着丝丝暖意的阳光下,母亲在为女儿梳头。
她温和的把头发理顺。
又轻柔的一缕缕编织着麻花辫。
她脸上写满笑意,似乎满心的慈爱永远装不下,溢到嘴边。
流到眼角,纺织进长长的。
麻花辫。
阳光亲吻着长发,像散上了金粉,闪着飘忽的光辉。
女儿乖巧地依偎在母亲怀里,不停地说着什么,不时把母亲逗出会心的微笑,甜美的亲情融化了冬的寒冷,使萧索的冬景旋转出春天的美丽。
11、太阳终于伸出纤纤玉指,将青山的柔纱轻轻褪去。
青山那坚实的肌胸,挺拔的脊梁坦露在人们的面前,沉静而坚毅。
不时有云雾从它的怀中涌起,散开,成为最美丽的语言。
那阳光下显得凝重的松柏,那苍茫中显现出的点点殷红,那散落在群山峰顶神秘的吻痕,却又增添了青山另外的神秘。
12、原野里那郁郁葱葱的植物,叫我们丝毫感受不到秋天的萧索,勃勃生机与活力仍在田间高山涌动。
谷子的叶是墨绿的,长而大的谷穗沉甸甸地压弯了昨日挺拔的脊梁;高粱仍旧那么苗条,满头漂亮的红缨挥洒出秋的风韵;那纵横原野的林带,编织着深绿浅黄的锦绣,抒写出比之春夏更加丰富的生命色彩。
13、终于,心痛,心碎,心成灰。
终于选择,在月光下,被遗忘。
百转千回,早已物是人非;欲说还休,终于咫尺天涯;此去经年,你我终成陌路。