_初中科学实验探究题__问题详解
- 格式:doc
- 大小:599.69 KB
- 文档页数:8
提出问题型一、定义:提出问题型探究题是指能从日常生活、自然现象或实验现象中提出与科学..有关....的问题,并能书面或口头表述这些问题。
..的、可以探究举例:以“寻找疯牛病的病原体”为例,较科学的提问是“引起疯牛病的病原体是什么?” 如果问题是“引起疯牛病的病因是什么”,则对这个问题的探究不符合中学生的认知规律,也超过了学习者的认知基础.二、目标方向:考查学生能否对自然现象产生好奇心;能否从观察、调查、阅读等情境中发现问题;能否提出可以通过科学探究来解决的问题;能否领会提出科学问题的途径和方法;能否理解提出问题对科学探究的意义。
一、例题精析例题1 阅读下面短文,结合图片展示的情景,提出两个物理问题并尝试解答。
“祥云”火炬设计理念来自蕴含“渊源共生,和谐共融”的华夏传统“云纹”符号,通过“天地自然,人本内在,宽容豁达"的东方精神,借祥云之势,传播祥和文化,传递东方文明.“祥云”火炬制作时采用了许多高新技术,利用液态丙烷作燃料,轻质、绿色环保。
“点燃激情,传递梦想”,2008年3月24日希腊女祭司在希腊奥林匹亚通过一面大凹面镜点燃了“祥云"火炬,由此展开了奥运圣火在全世界的传递活动.圣火越过五大洲宽广的平原,著名的河流,繁华的城市,巍峨的高山。
传递中,我国登山运动员高举圣火成功登上了世界第一高峰珠穆朗玛峰。
作为中国人,我们衷心祝愿第29届北京奥运会顺利召开,圆满成功.问题1: 解答:问题2: 解答:例题2 如图为一名滑雪运动员正在滑雪比赛,根据图中展现的情景,提出两个与物理知识有关的问题,并针对所提出的问题做出简答.例如:问题:运动员手拿的两根棒有何作用?简答:通过棒与地面的相互作用,使人获得向前的动力。
(1)问题:。
简答:.(2)问题:. 简答:。
例题3 初春的早晨,小丽去农贸市场买蜂蜜,售货员将蜂蜜用勺子盛出,往瓶子里倒,小丽发现蜂蜜往瓶子里流的比较缓慢,不像流水那样。
“咦!淌的这么慢!”售货员笑着说:“我的蜂蜜质量好,太粘了!”小丽心想:“对了,蜂蜜比水的粘性大。
科学探究题的类型与评析近年来,中考科学中考查学生探究能力的试题逐年增加,占有较大的比重。
这类试题涉及面大、能力要求高、综合性强、难度大,能够对学生各方面能力进行全面考查。
试题可以根据科学探究所具有的“提出问题——猜想和假设——制定计划与设计实验——进行实验与收集证据——分析与论证——评估——交流与合作”七个环节进行设计。
根据考查所侧重的探究环节来分类,主要有如下六种类型。
1.提出问题例题:(05广东汕头)图1是杂技演员演出时的简图。
根据图中的情境,从力学角度出发提出两个问题,并选其中一个问题进行解答。
示例:男演员跳下弹起女演员时跳板会发生什么形变?问题1:问题2:解答问题( )。
分析:在解答这类题型时,首先要通过读图,结合文字说明,理解这是一个演员的弹跳过程,其涉及的主要知识为力学知识,有力的相互作用、力的作用效果,也可延伸至惯性知识、势能和动能、杠杆知识等都可以,解答问题部分只要与所提的问题相对应即可,答案是不固定的。
因此也可称之为开放式的探究题。
问题可为:女孩的重力势能怎样变化?杠杆的平衡条件是什么?该类探究题侧重于考查学生发现问题、提出问题、语言表达等方面的能力。
解题时需要注意的方面有:回答“问题”时,应该用一个问句来表达而不能用一个陈述句;所提的问题应该与题目设置的情境有关。
2.建立猜想和假设图1例题:为了了解火星上是否有生命存在,科学家设计了一个实验方案:假如宇宙飞船能将火星土壤带回地球,我们可将火星土壤放入一个密闭的箱子内,然后向箱内通入混合气体(彻底除去微生物)并添加无机盐和有机营养物质。
接着我们可以通过测定气体的成分比例是否发生变化来得出判断。
这一实验是基于什么假设进行的()A. 具有生命的物体都能进行繁殖B. 具有生命的物体都能进行新陈代谢C. 火星上的生命一定是植物D. 火星上的生命一定是单细胞的生物分析:这是一道综合了宇宙科学和生命科学的探究题,探究的问题是:火星上是否有生命存在,判断依据是:密闭箱子内气体的成分比例是否发生变化。
专题21 科学探究1.(2020江苏南京中考)溶液在生产、生活中起着十分重要的作用。
某学习小组的同学对溶液的性质进行探究。
(引发思考)生理盐水是医疗上常用的一种溶液,100mL生理盐水(其密度可近似看做1g/cm3)中含有医用氯化钠,该溶液中溶质的质量分数为______。
一瓶合格的生理盐水密封放置一段时间后,不会出现浑浊现象,原因是______。
(提出问题)溶液的某些性质是否可以通过定量实验进行验证?(查阅资料)电导率传感器用于测量溶液的导电性强弱;一定条件下,电导率的大小能反映离子浓度的大小。
(实验探究1)氯化钠溶于水形成溶液的过程中氯离子浓度、电导率的测定。
第一步:读取室温为26℃,取100mL蒸馏水,加入烧杯中,放入磁力搅拌器磁珠;第二步:校准传感器,组装仪器,设定搅拌档位;第三步:用氯离子传感器和电导率传感器同时采集数据,迅速将一定质量的氯化钠加入烧杯中。
实验数据如图所示。
分析图1实验数据:(1)a-b段曲线呈这种形态的原因是______。
(2)请说明实验过程中液体的电导率变化的原因_________。
(交流反思1)如何通过实验验证氯化钠溶液是均一的?请简要说明。
___________。
(实验探究2)用氯离子传感器和电导率传感器同时采集数据,向一定体积、一定浓度的氯化钠溶液中慢慢加入等体积、一定浓度的硝酸银溶液恰好完全反应。
部分实验数据如图所示。
(交流反思2)推测c点时溶液的电导率是否为零,并说明理由。
_____2.(2019江苏南京中考)某课外兴趣小组的同学对二氧化碳的制取和性质进行相关探究。
(实验回顾)(1)实验室用大理石与稀盐酸制取二氧化碳的化学方程式为______;用向上排空气法收集二氧化碳的原因是______。
(实验探究)(2)如图1所示,打开汽水瓶盖,有大量气泡冒出,塞上带导管的橡皮塞,导管另一端伸入装有滴加了紫色石溶液的蒸馏水的试管中,轻轻振荡汽水瓶,观察到紫色石蕊溶液变红;加热上述试管,发现溶液颜色由红色变为紫色,写出上述変化过中反应的化学方程式______,______。
一、中考初中化学科学探究题1.某化学实验兴趣小组为了测定某纯碱样品(只含有Na2CO3、NaCl)中Na2CO3的质量分数。
取5g样品,往其中加入一定质量的稀盐酸,产生气体的质量与所加稀盐酸的质量变化如图,试计算:(1)其产生______g二氧化碳。
(2)该纯碱样品中Na2CO3的质量分数。
(3)求恰好完全反应时所得溶液的质量分数?【答案】(1)1.76;(2)84.8%;(3)10%【解析】(1)根据图中提供的信息可知,产生的二氧化碳为1.76g;设混合物中碳酸钠的质量为X,生成氯化钠的质量为YNa2CO3+2HCl==2NaCl+H2O+CO2↑106 117 44X y 1.76g106/44=X/1.76g 117/44=y/1.76gX=4.24g y=4.68g(2)碳酸钠的质量分数为:4.24g/5g×100%=84.8%(3)溶液中氯化钠的质量为:4.68g+(5g-4.24=5.44g溶液的质量为:51.16g+5g-1.76g=54.4g恰好完全反应时所得溶液的质量分数为:=5.44g/54.4g×100%=10%2.小东、小林和小雨同学对氢氧化钠溶液使酚酞溶液变红的现象很感兴趣,决定做实验进行探究:氢氧化钠溶液中到底是哪一种粒子使酚酞溶液变红?实验中可供使用的用品有盐酸、氯化钠溶液、氯化钙溶液、氢氧化钠溶液、碳酸钠溶液、酚酞溶液及若干支试管。
(提出假设)假设(1):使酚酞溶液变红的是H2O。
假设(2):使酚酞溶液变红的是Na+。
假设(3):使酚酞溶液变红的是________。
小东认为不做实验即可说明假设(1)不成立,原因是 ___________________。
(实验验证)(完成下列实验操作、实验现象及实验结论)实验步骤实验操作实验现象实验结论小雨认为向实验步骤(1)后的试管中加入盐酸也可得出正确结论,你同意她的观点吗?_________(填“同意”或“不同意”)。
浙教版9年级上册第三章能量的转化与守恒实验探究题(较难题)一、机械能1.同学们所用的笔,有些在靠近笔端的地方装有一个轻质弹簧(如图所示)。
小文和小军各自拿自己装有弹簧的笔玩弹笔游戏。
结果发现小军的笔弹得高一些,小文分析:笔弹起的高度与笔内弹簧的弹性势能的大小有关,那么弹簧弹性势能的大小又跟什么因素有关呢?小文猜想:①弹簧弹性势能的大小可能跟它的材料有关;②弹簧弹性势能的大小可能跟它弹性形变的程度有关。
(1)小文利用两个外形完全相同但材料不同的弹簧A和B、一个小钢球、一个轻木块,在同一水平面上进行了如图所示的实验,此实验是为了验证猜想________,实验中弹性势能的大小是通过________来体现的。
(2)请你设计一个实验方案来验证另一个猜想(写出简要的实验步骤,分析可能出现的现象并得出结论)。
2.某兴趣小组提出利用“研究动能的大小与哪些因素有关”的实验装置(如图所示)与所需器材(斜面、木块、不同质量的小钢球)来探究“影响重力势能大小的因素”的设想.请你帮助完成如下实验方案:(1)实验中通过观察________ 的大小,来判断小球重力势能的大小(2)本实验中若水平面绝对光滑则不能得出结论,原因是________(3)实验中为了要探究重力势能与物体的质量的关系要选用上述图________ ,具体的操作方法是让小球从________ (选填“相同”或“不同”)的高度由静止滚下(4)要探究重力势能与物体的高度的关系要选用上述图________ ,具体的操作方法是让小球从________ (选填“相同”或“不同”)的高度由静止滚下(5)通过比较分析可以得出的结论是________3.在探究动能大小与质量关系的两次实验中,小球从同一高度由静止开始释放时的场景如图所示,木板固定在水平面上;(1)本实验使钢球获得动能的操作方法是________;(2)该实验是通过比较木块在木板上滑行的________来比较小球动能大小的,图中错误的操作是________;(3)改正后进行实验,发现木块会从木板右侧滑出,则可以通过________(选填“增大”或“减小”)木块的质量来加以改进;4.为探究影响重力势能的大小的因素,小金利用带有四个铁钉的小方桌、沙箱及质量不同的重物设计并进行了如图甲所示的实验。
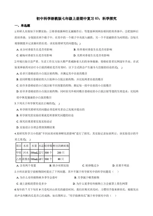
初中科学浙教版七年级上册期中复习03:科学探究一、单选题1.科研人员按如下步骤实验:①将香菇菌种经无菌操作后,等量接种到两份相同的培养基中;②把接种后的培养基,分别放在两个箱子中,在其中的一个箱子中央放入磁铁,另一个不放磁铁作为对照组;③每天观察测量并记录菌丝的长度。
该实验要研究的问题是( )A. 水分对香菇生长是否有影响B. 培养基对香菇生长是否有影响C. 磁场对香菇生长是否有影响D. 光照对香菇生长是否有影响2.环境污染日益严重、生活工作压力加大都严重威胁着人们的身体健康,使癌症患者比例逐年升高。
在试验某种新药对治疗小白鼠的癌症是否有效时,以下方式将会产生最令人信服的结论的是( )A. 给多只患癌症的小白鼠注射药物,并测定其中治愈的数目B. 给同样数目患癌症的大白鼠和小白鼠注射药物,并比较两者治愈的数目C. 给许多患癌症的小白鼠注射不同剂量的药物,测定每一组中治愈的小白鼠数目D. 给许多患癌症的小白鼠注射药物,同时给另外相同数目患癌症的小白鼠注射等量的生理盐水,比较两组中恢复健康的小白鼠的数目3.下列关于科学探究说法正确的是( )A. 科学探究要研究的问题必须是研究者自己发现并提出的B. 科学探究的实验结果就是所要探究问题的结论C. 探究结果需要反复实验论证D. 实验设计合理会得到预期结果4.某研究性学习小组就“不同水质对蛙卵孵化的影响”进行了探究,其实验记录如表所示,该实验设计的不妥之处是( )A. 含有两个变量B. 缺少对照实验C. 蛙卵数过少D. 结果不明显5.小科在游览宁波植物园时提出了下列问题,其中不属于科学探究中的科学问题是()A. 为什么有些植物秋冬季节会落叶B. 月季属于哪类植物C. 湖上游船的票价是多少D. 为什么夏季有些植物上方会被罩上黑色网罩6.每年的7月下旬至9月是吃回山西瓜的最佳时间。
我们在购买西瓜时,习惯用手指来弹西瓜,根据发出的声音判断西瓜是否已经成熟,如右图所示。
专题十实验与探究(一) 生物探究[时间:60分钟分值:100分]一、选择题(每题2分,共20分)1.将浸泡后的玉米种子从中央纵向剖开,并在剖面上滴一滴碘液,被染成蓝色的部位是( A )A.胚乳B.胚根C.胚芽 D.子叶【解析】玉米种子的营养贮存在胚乳中,胚乳中含有较丰富的淀粉,故滴加碘液变蓝色的部分是胚乳。
2.如图Z101所示为截取人体某部位连通的三种血管的片段,其中的血液依次流经( C )图Z101A.①→②→③B.③→②→①C.②→③→①D.③→①→②3.[2014·某某]如图Z102所示为生物常见的物质交换模型,以下说法不合理的是( C ) A.若X为组织细胞,Y为毛细血管,则②可表示为营养物质和氧气B.若X为肺泡,Y为毛细血管,则血液流经Y后,含氧量增加图Z10-2 C.若X为叶肉细胞,①为水,则Y为叶脉中的导管D.若X为根毛细胞,①为水,则Y可表示输导组织4.[2014·某某]马铃薯露出地面的部分常常会变成绿色,而地下部分则不会。
这个事实直接说明( C )A.叶绿体中含叶绿素B.光合作用能制造淀粉C.叶绿素只有在光下才能合成D.叶绿素在光下才能进行光合作用5.与吸入的气体相比,呼出气体中总是氧含量减少,二氧化碳含量增多,其根本原因在于( D )A.肺泡内的气体交换B.气体在血液中的运输C.气体在呼吸过程中的扩散D.组织细胞氧化分解有机物消耗氧,产生二氧化碳6.[2014·某某]图Z103为人体内某结构的血流情况示意图,乙代表某结构,甲、丙代表与其相连的血管,箭头代表血流方向。
下列说法正确的是( D )A.若乙表示毛细血管网,则丙内流静脉血B.若乙表示小肠,则丙内含氧量增加图Z10-3 C.若乙表示肾小球,则丙是静脉血管D.若乙是胰岛,当血糖增多时丙内胰岛素会增加【解析】如果乙为肺部的毛细血管,甲是肺动脉,流静脉血,丙是肺静脉,流动脉血;若乙表示小肠,经过小肠后的血液含氧量减少,养料增多;若乙为肾小球处的毛细血管,甲、丙分别是入球小动脉和出球小动脉;胰岛属于内分泌腺,能够分泌胰岛素,直接进入腺体内的毛细血管,再汇集到静脉流出。
专题一科学探究课标细解读考点全突破一、关于显微镜的使用目镜、物镜、其放大倍数可以用目镜与物镜放大倍数的乘积来表示;在观察同一洋葱表皮细胞时我们会发现显微镜的放大倍数越小视野中看到的细胞的数量越多(选填“多”或“少”),视野越亮(选填“亮”或“暗”);放大倍数越大看到的细胞的数量越少(选填“多”或“少”),视野越暗(选填“亮”或“暗”)。
2.显微镜中能够调节视野明暗的构件有反光镜、遮光器(或光圈)。
对光时要使视野变亮可以使凹面镜和大光圈。
要使视野变暗则可以使用平面镜和小光圈。
3.有时显微镜的视野中会看到污点,我们看到的污点只可能在目镜、物镜、载玻片三个地方,因此判断时只需要移动其中的两个,如果污点都不动,就在第三个上,如果移动载玻片时污点就跟着动,则证明污点就在载玻片上。
4.由于显微镜成像的特点是上下倒置、左右相反的,所以要将物像移至视野中央时,则玻片标本移动的方向与物像所在的位置应该相同(选填“相同”或“相反”)。
二、临时装片的制作1.在制作洋葱鳞片叶表皮细胞和人体口腔上皮细胞临时装片时,擦、滴(清水)、撕、展、盖、染、吸这几个步骤完成的是洋葱鳞片叶表皮细胞临时装片的制作,而擦、滴(0.9%生理盐水)、刮、涂、盖、染、吸这几个步骤完成的是人体口腔上皮细胞临时装片的制作。
2.用镊子夹起盖玻片,将盖玻片的一端接触水滴,然后缓缓放下。
这是正确的盖盖玻片的方法,我们这样操作的目的是为了避免盖玻片下出现气泡。
3、染色时要在盖玻片的一侧滴加碘液,用吸水纸在另一侧吸引,其目的是使碘液浸润整个标本。
三、实验法1.实验法的一般步骤:A、发现并提出问题B、收集与问题相关的数据C、作出假设D、设计实验方案E、实施实验并记录F、分析实验现象G、得出结论。
2.实验法探究中一定要设置对照实验,对照实验中要求控制单一变量、实验材料要达一定数量,实验次数要尽可能多一些,其目的都是为了避免偶然性引起的误差)名师精解析【例1】下图为某同学在观察自己制作的洋葱鳞片叶表皮细胞临时装片过程中,显微镜下看到的几个视野,请据图回答问题:(1)要使图像从视野①变为视野②的状态,应将装片向______________移动;要使图像从视野②变为视野③的状态,应转动______________,换成高倍物镜;要使图像从视野③变为视野④的状态,应用______________进行调节。
初中生物:精选十道探究实验题目+解析及答案一、练习题1.2009年8月15日,公安部开始在全国范围内整治“酒后驾驶行为”,对酒后驾驶的行为一律按照《道路交通安全法》中的法定处罚上限实施,“禁酒令实施以来,广大驾驶员遵守开车不喝酒,喝酒不开车的文明驾驶行为.全国各地交通安全事故明显下降.请根据所学的知识回答下列问题.(1)某驾驶员酒后驾驶车辆在直线行驶时车子走了”S”型轨迹,当他经过收费站停车缴费时,车离缴费窗口很远就停了下来,上坡起步时车子后滑一米多,发动机好几次熄火还没将车子起步.以上多种情况可能是酒精麻醉了该驾驶员的______,至使手脚动作失去协调与准确性.(2)“红灯→感受器→神经中枢→效应器→停车”是汽车司机看见红灯停车的反射过程示意图,请据图分析回答:A.“红灯”的反射光进入司机眼球成像的先后顺序是(填序号)______;①角膜②晶状体③视网膜④瞳孔⑤视觉中枢⑥视神经B.某驾驶员看到发红灯亮就停车做出反应的感受器和效应器分别是______.C.从反射形成的过程看,此反射属于______.(3)酒精等“绿色燃料”的研发备受世界关注,利用玉米秸秆生产燃料酒精的大致流程是:玉米秸秆→糖液→酒精.由糖液到酒精阶段需要的菌种是______A.酵母菌B.青霉菌C.曲霉菌D.乳酸菌(4)某兴趣小组的同学为了探究酒精对水蚤心率的影响,在15℃的室温条件下,选用40只大小一致、生命活力相同的成年水蚤分成四组,分别放置在体积分数为5%、10%、15%、20%的酒精溶液中,A.为了使实验结论更加真实可靠,应在表格中增加一组用______进行的对照实验,以了解水蚤的正常心率.B.实验结果表明,酒精的体积分数越大,水蚤心率______,由此可以推论,酗酒会______(填“危害”或“促进”)人体健康.C.请将表中数据转换成坐标曲线图绘在下边的方框内.(5)请你设计一句关于禁酒令的宣传词______.2.5月31日为世界无烟日.某研究小组就香烟对人体的危害问题进行了探究.取两个底部有网格透气的鼠笼,分别标注为甲组、乙组.两组各放入一只大小和健康状况相同的小白鼠,相同条件下饲喂.甲组不点香烟,乙组笼外底部点燃香烟持续烟熏.一段时间后,甲组小鼠正常,乙组小鼠眼睛充血红肿、活动异常,最后痉挛、休克.(1)该实验方案有一处不科学,请指出:______,不科学的理由是______.(2)若改进不当之处后,实验结果仍然不变,则得出的结论是______.(3)吸烟有害健康.香烟中的有害物质直接损伤人体的哪一系统?______A.呼吸系统B.消化系统C.泌尿系统D.运动系统(4)当你在公共场所遇到有人吸烟,你会怎么办?______.3.生活中我们常发现酗酒后,一些人面红耳赤;一些人摇摇晃晃,站立不稳;一些人情绪激动,喜怒无常;还有一些人甚至呕吐…酗酒对人体健康会有危害吗?通过探究酒精对水蚤心律影响加以说明(1)提出探究不同体积分数的酒精对水蚤心率影响的问题,并作出假设①提出问题______.②作出假设______.(2)实验方案及步骤:①用75%的酒精分别配制成5%、10%、15%、20%等不同体积分数的酒精溶液.②选取大小一致的成年水蚤(10S内心律在40次以下)放置在水温15℃左右的水槽中.③观察水蚤在清水中和在5%、10%、15%、20%不同体积分数的酒精溶液中的心律次数及现象分别是:33和24、21、18、死亡(10S内心跳次数,多次实验的平均值)(3)根据实验回答以下问题:①为什么要设计清水中观察这个对照实验?______.②请自行设计表格将上述实验数据记录下来.③分析实验结果得出结论:实验结果:______.得出结论:______.4.对菜青虫取食十字花科植物的叙述中,错误的是()A.菜青虫的个体发育要经过卵、幼虫和成虫三个阶段B.科技人员用一种蜕皮激素(加速幼虫的变态)喷洒在菜青虫身上,可加速其蜕皮变蛹,缩短菜青虫取食嫩叶的时间C.菜青虫只喜欢取食十字花科植物,这说明此植物体内有着特殊的物质吸引菜青虫、菜粉蝶D.菜青虫只喜欢取食十字花科植物,这是由遗传物质决定的先天性行为5.在探究菜青虫的取食行为的实验中,下列哪项操作是错误的()A.实验用的菜青虫是由虫卵孵化来的B.叶片和滤纸一样大小C.使用玉米的叶片最好D.滤纸的颜色和叶子一样6.探究“蟾蜍的学习行为”提出问题:蟾蜍是否具有学习行为?作出假设:______?制定并实施计划;材料用具:蟾蜍,小蝗虫(若干),大野蜂(若干),细线等.方法步骤;(1)用线吊着一只小蝗虫在蟾蜍眼前晃动,逗引一只饥饿的蟾蜍,观察蟾蜍的反应.(2)用线吊着一只大野蜂在蟾蜍眼前晃动,逗引这只蟾蜍,观察蟾蜍的反应.(3)用线吊着另一只大野蜂在蟾蜍眼前晃动,逗引这只蟾蜍,观察蟾蜍的反应.(4)最后,还用线吊着另一只小蝗虫在蟾蜍眼前晃动,逗引这只蟾蜍,观察蟾蜍的反应.分析实验结果,你得出的结论是______.问题思考:(1)实验步骤1.2说明了蟾蜍有捕食昆虫的本能,这是______行为.(2)实验步骤3说明了蟾蜍通过生活经验,对大野蜂有了识别,因而不再吞吃,这是______行为.(3)实验步骤4显示出蟾蜍并没有吃饱,这证明了蟾蜍在实验过程中确实建立起的______(行为)7.下列探究活动中不需要测平均值的是()A.探究花生果实大小的变异B.探究光对鼠妇生活的影响C.测定种子的发芽率D.为家长设计一份午餐食谱8.如图为显微镜下观察到的叶片基本结构示意图,请分析回答:(1)叶片的结构包括______、______和______三部分.(2)[______]______是植物蒸腾失水的“门户”,也是气体交换的“窗口”,因为它能在______的控制下张开或者闭合.(3)1和5属于______组织,2和4应属于______组织.9.观察叶片的结构时,制成的玻片标本是.()A.涂片B.装片C.切片D.临时装片10.在观察叶片的下表皮永久装片时,看到的有叶绿体的细胞是()A.保卫细胞B.上表皮细胞C.保卫细胞和表皮细胞D.下表皮细胞二、解析与答案1.【解析】(1)、喝酒会严重损害人的神经系统,中枢神经系统是指脑和脊髓,脑有大脑、小脑、脑干组成.小脑维持躯体的平衡,使动作准确协调,过量饮酒使小脑中毒,出现走路不稳的现象;过量饮酒酒精使大脑皮层的语言中枢中毒,导致说话不清现象出现;过量饮酒酒精使大脑皮层的视觉中枢中枢中毒,出现幻觉现象;严重时酒精会使整个神经中枢中毒,导致思维混乱、失去知觉,昏睡.由此表明过量的酒精会麻痹人的脑,使行为失控.酒驾容易出现交通事故,因此《道路交通安全法》提高了对酒后驾车的处罚力度.小脑能维持躯体的平衡,使动作准确协调,可见题中叙述的情况可能是酒精麻醉了该驾驶员的小脑,至使手脚动作失去协调与准确性.(2)、A、B、视觉形成的过程是:外界物体反射的光线,经角膜、瞳孔(房水)、晶状体和玻璃体,并经晶状体的折射,最终在视网膜上形成倒置的物象,视网膜上的感光细胞接受物象刺激,将物象信息转变成神经冲动,然后通过视神经传到大脑皮层的视觉中枢,形成视觉.所以“红灯”的光线进入小明眼球形成物像时,光线进入眼球的先后顺序是:①角膜→④瞳孔→②晶状体→玻璃体→③视网膜.C、汽车司机看见红灯停车,是对“红灯”这种信号的刺激做出的一种反应,此反射过程中,有大脑皮层的参与,因此属于复杂反射.(3)、微生物的发酵在食品的制作中具有重要的作用,如酿酒时要用到酵母菌,在无氧的条件下,酵母菌能分解葡萄糖产生酒精和二氧化碳.有题意可知,在利用玉米秸秆生产燃料酒精的大致流程中,由糖液到酒精阶段需要的菌种是酵母菌.可见A符合题意.(4)A、某兴趣小组的同学为了探究酒精对水蚤心率的影响,因此可以假设:酒精浓度对水蚤的心率有影响.该实验的变量是酒精浓度.B、对照实验又叫单一变量实验,只有一个量不同.其它量皆相同的实验.只有一个变量,这就是实验中所有探究的问题,是可以改变的量,即酒精浓度的不同.再者为了显出酒精的影响,应在表格中增加的一组对照组为:只有清水不加酒精的一组.C、根据表格和曲线可知,当酒精的体节分数分别是:5%、10%、15%、20%,对应的水蚤心率分别是24、21、17、0(死亡).表明随着酒精体积分数的增加,水蚤心率逐渐下降,直至死亡.因此酗酒会使人的中枢神经系统过度兴奋,引起酒精中毒,孕妇酗酒还会引起胎儿发育障碍或智力低下,甚至产生胎儿畸形等.(5)、酒后和醉酒驾驶机动车容易发生交通事故,因此我们要禁止酒驾,可以这样写宣传标语:珍爱生命,禁止酒驾【答案】(1)小脑(2)A.①→④→②→③→⑥→⑤B.视网膜和腿部肌肉 C.复杂反射(3)A(4)A.清水B.慢危害C.见右图(5)合理即可2.【解析】(1)、该实验方案有一处不科学,就是小白鼠的数量太少.这样偶然性太大,容易出现误差.结论没有科学性和说服力.(2)、若改进不当之处后,如各放入5只小白鼠,一段时间后,甲组小鼠正常,乙组小鼠眼睛充血红肿、活动异常,最后痉挛、休克.通过对比可以得出结论:吸烟有害健康.(3)、吸烟时产生的烟雾里有40多种致癌物质,还有十多种会促进癌发展的物质,其中对人体危害最大的是尼古丁、一氧化碳焦油和多种其它金属化合物.这些有毒物质首先直接进入人体的呼吸系统,引起气管炎、支气管炎、肺炎、肺癌等呼吸系统疾病.故选:A(4)、吸烟者不但危害自身的身体健康,而且还严重妨碍他人健康,研究结果表明,吸烟者吸烟时对旁人的危害比对他自己还大.因此,如果在公共场所遇到有人吸烟,我们应该劝说吸烟者不要吸烟,并介绍吸烟的危害等【答案】(1)小白鼠数量太少;偶然性太大,容易出现误差.(2)吸烟有害健康(3)A(4)劝说吸烟者不要吸烟,并介绍吸烟的危害等.3.【解析】(1)①根据生活现象和表格数据可知.提出的问题是:不同体积分数的酒精对水蚤的心率有什么影响?对照实验的问题、假设和结论最好一致.②因此可以假设:随酒精体积分数的增加,对水蚤心率的影响也越来越大.(3)①对照实验又叫单一变量实验,只有一个量不同.其它量皆相同的实验.只有一个变量,这就是实验中所有探究的问题,是可以改变的量,即酒精溶液的浓度的不同.对照实验的对照组一般是条件正常的,变量没有变化的一组,实验组变量有变化的一组,因此设置清水这组,主要是起对照作用,确定实验结果是由实验变量引起的,增加实验结果的说服力.②根据题干信息水蚤在清水中和在5%、10%、15%、20%不同体积分数的酒精溶液中的心律次数及现象分别是:33和24、21、18、死亡(10S 内心跳次数,多次实验的平均值)设计表格如下:③通过表格可知,表明随着酒精体积分数的增加,水蚤心率逐渐下降,直至死亡.因此本次实验的结论是酒精对水蚤的心率有影响,因此较高浓度的酒精具有麻醉作用,会减缓心脏的跳动,酗酒对人体健康有危害.(1)①不同体积分数的酒精对水蚤的心率有什么影响?②随酒精体积分数的增加,对水蚤心率的影响也越来越大.(3)①设计对照实验用来确定实验结果是由实验变量引起的,增加实验结果的说服力.③实验结果:酒精对水蚤心率有影响,随着酒精体积分数的增加,水蚤心率逐渐减小,在浓度达到20%时,因为酒精体积分数过大而导致死亡.得出结论:较高浓度的酒精具有麻醉作用,会减缓心脏的跳动,酗酒对人体健康有危害.(以上提出问题和作出假设只要符合题目要求即可)4.【解析】完全变态发育,昆虫在个体发育中,经过卵、幼虫、蛹和成虫等4个时期地叫完全变态发育.完全变态发育的幼虫与成虫在形态构造和生活习性上明显不同.差异很大.如蝶、蚊、蝇、菜粉蝶、蜜蜂,蚕等.A、菜青虫的发育是经过卵、幼虫、蛹和成虫等4个时期地叫完全变态发育.故该选项符合题意;B、菜青虫有外骨骼,外骨骼不能随着身体的生长而生长,因此在生长过程中有蜕皮现象,加速其蜕皮变蛹,可以从促进菜青虫的发育,缩短菜青虫取食嫩叶的时间.故该选项不符合题意;C、十字花科植物体内能分泌特殊的挥发性物质吸引菜青虫、菜粉蝶,因此菜青虫喜欢取食十字花科植物,故该选项不符合题意;D、菜青虫只喜欢取食十字花科植物,是先天性行为,是由体内的遗传物质决定的先天性行为.故该选项不符合题意.5.【解析】菜青虫总是取食十字花科植物,是菜青虫生来就有的,不学就会的先天性行为.A、从卵开始进行隔离饲养,才可能说明观察或检验菜青虫的某些行为究竟是先天性行为,还是后天的学习行为,使探究具有可信度.因此试验用的菜青虫最好是由虫卵孵化来的.故该选项不符合题意;B、叶片和滤纸一样大小、颜色一致,形状相同,目的是保证只有一个变量.叶片的性质不同,其它皆相同.故该选项不符合题意;C、菜青虫总是喜欢取食十字花科的植物.因此试验最好应用十字花科植物的叶片如萝卜叶,菜青虫不取食玉米的叶片.故该选项符合题意;D、叶片和滤纸一样大小、颜色一致,形状相同,目的是保证只有一个变量.因此滤纸颜色和叶子一样.故该选项不符合题意.【答案】 C6.【解析】科学探究的基本环节包括:提出问题、做出假设、制定计划、实施计划、得出结论、表达交流.做出假设是指对可能的方案做出的假设或猜想;根据提出的问题:蟾蜍是否具有学习行为?可以假设蟾蜍具有学习行为,或蟾蜍不具有学习行为.分析实验结果,你得出的结论是蟾蜍具有学习行为.先天性行为是指动物一出生就有的一种行为方式,是动物的一种本能,由体内的遗传物质决定的,而学习行为是动物出生后在成长的过程中通过生活经验和“学习”逐渐建立起来的新的行为活动.(1)实验步骤1、2说明了蟾蜍有捕食昆虫的本能,这些行为都是生来就有的,不学就会的,由体内的遗传物质所决定的先天性行为.(2)实验步骤3说明了蟾蜍通过生活经验,对大野蜂有了识别,因而不再吞吃,动物出生后通过学习得来的行为,参与神经中枢是大脑皮层不是与生俱来的而是动物在成长过程中,通过生活经验和“学习”逐渐建立起来的学习行为.(3)最后,还是用线吊着小蝗虫来逗引这只蟾蜍,蟾蜍又把小蝗虫吞吃了,显示出蟾蜍并没有吃饱.这证明了蟾蜍在实验过程中确实建立起的新的学习行为.蟾蜍还能区别出蝗虫与大野蜂的不同,并能够分别对待,说明它已经建立了新的行为活动,属于新的学习行为.【答案】蟾蜍具有学习行为;蟾蜍具有学习行为;(1)先天性;(2)学习;(3)学习7.【解析】需要求平均值的实验多数是一些具有实验数据的实验,例如:探究花生果实大小的变异、探究光对鼠妇生活的影响、测定种子的发芽率;在为家长设计一份午餐食谱这个实验中,探究的是营养搭配的问题,不需要测定平均值.【答案】 D8.【解析】(1)叶片的基本结构包括表皮、叶肉和叶脉,图示中的1上表皮和5下表皮合成表皮,2栅栏组织和4海绵组织共同构成叶肉;3是叶脉,内有输导组织.(2)散布在表皮细胞中的由半月形的保卫细胞组成的6气孔是叶片与外界进行气体交换的窗口,也是植物体散失水分的门户,它的开、闭可以控制植物体的蒸腾作用;与植物的生活环境相适应,多数陆生植物的叶片,下表皮分布的气孔数多于上表皮.(3)观察图示可知:靠近上表皮的叶肉细胞呈圆柱形,排列整齐、紧密,细胞里有较多的叶绿体,是栅栏组织;接近下表皮的叶肉细胞形状不规则,排列疏松,细胞里含叶绿体较少,是海绵组织;因此靠近上表皮的叶肉部分的颜色深、比重大,落叶时会导致背面朝上.构成叶肉的细胞中含有叶绿体,能够进行光合作用制造有机物,是植物的营养组织.1和5叶片的表皮细胞不含叶绿体,不能进行光合作用,属于保护组织.【答案】(1)表皮;叶肉;叶脉(2)[6]气孔;保卫细胞(3)保护;营养9.【解析】A、涂片--用液体的生物材料涂抹而成如血液涂片,故不符合题意;B、装片--从生物体上撕取或挑取的材料制成,如洋葱表皮细胞临时装片和番茄果肉细胞临时装片.故不符合题意;C、切片--从生物体上切取的薄片制成.观察叶片的结构时,切下的叶片薄片制成的玻片标本是临时切片.故符合题意;D、永久装片在染色时需要预先将材料染色,且需防止材料中的细胞脱水变形,所以需要进行封片--用加拿大的树胶密封载玻片和盖玻片,防止水分蒸发.临时装片--从生物体上撕取或挑取的材料制成,如洋葱表皮细胞临时装片和番茄果肉细胞临时装片.故不符合题意.【答案】 C10.【解析】我们把保卫细胞之间形成的凸透镜状的小孔称为气孔.保卫细胞区别于表皮细胞是结构中含有叶绿体,只是体积较小,数目也较少,但能进行光合作用合成有机物.保卫细胞因腹侧较薄而背侧较厚,保卫细胞吸水时,气孔张开,保卫细胞失水时,气孔闭合.保卫细胞与表皮细胞的形状不同,保卫细胞成半月形.并且保卫细胞中含叶绿体,而表皮细胞中没有叶绿体.【答案】 A-。
1、探究实验题:(1)是获取科学知识和生物学研究的重要途径。
A、调查B、分类C、实验探究D、观察(2)探究温度对霉菌生活的影响。
发现生活现象:夏天馒头或面包保存不当很容易长霉菌,在冬天或在冰箱里的馒头或面包比较不容易长霉菌。
①提出问题:霉菌的生活受到的影响吗?②作出假设:。
③设计对照实验:一组是温暖潮湿,另一对照组是潮湿④实验结论:。
2、请你探究植物细胞的失水原因。
(1)提出问题:?(2)作出假设:。
(3)设置实验:先在甲乙两块萎蔫的萝卜中间挖洞,然后,往甲洞倒入蒸馏水,往乙洞倒入20%的食盐水,经过30分钟后测得甲洞的蒸馏水减少,乙洞的食盐水增多了。
设计的变量的值是和。
(4)得出结论:。
3、将饱满、活力旺盛的玉米种子随机分成甲、乙两组,两组种子所处温度、空气条件相同,甲组种在肥沃、潮湿的土壤中,乙组种在贫瘠、潮湿的土壤中,你认为两组种子是否会同时萌发__________。
而若将空瘪或煮熟玉米粒种在上述两种环境中,你认为会不会萌发__________。
该探究实验表明:种子萌发所需的自身条件是__________ __________,外界条件是适量(一定的)________,适宜的温度,充足的空气。
4、某小组在“探究环境条件对叶绿素形成的影响”的活动中,作出的假设是:光照能影响叶绿(1)全班同学们讨论后认为:按上述实验方案进行实验,并不能对“光照能影响叶绿素形成”的假设进行探究,因为该实验方案中变量有_______个。
(2)请根据“光照能影响叶绿素形成”的假设写出你的实验方案:①环境条件的设计:甲组___ ____ ,乙组_____ __。
②实验材料选择:_____________________ _______。
(3)请写出支持假设的实验结果预期:甲组植株________ _ ,乙组植株________ _。
5.实验探究题:有同学在养金鱼时,发现金鱼的体色变浅了。
他想证明:金鱼的体色是否会随鱼缸内壁颜色深浅的改变而改变。
专题五科学探究(四)运用简单装置和方法制取某些气体【考点梳理】考点1:根据下列装图,回答有关问题(注:装选择填序号)。
考点2:实验室制取气体的一般思路和方法:1.确定制取气体的化学反应原理,包括反应物和反应条件。
2.确定制取气体时应采用的实验装置,包括气体的发生装置和收集装置。
3.确定如何验证制得的气体就是所要制取的气体。
《过关训练》一、单选题1.NO是一种无色气体,实验室制备NO必须用排水法收集。
由此可以得出的结论是()A.NO难溶于水B.NO会与氧气反应C.NO有毒D.NO密度与空气接近2.氧气的实验室制取与氧气性质实验如下图所示,其中正确的操作是()A.制备B.收集C.验满D.验证氧气性质3.一氧化氮是汽车尾气中的一种大气污染物,它是无色气体,难溶于水、实验室中,收集一氧化氮时可选用的收集方法是()A.排水集气法B.向上排空气集所法C.向下排空气集气法D.排水集气法或向上排空气集气法4.老师让同学们自己动脑、动手设计能随时控制反应发生或停止的制取二氧化碳的发生装置。
室温下1体积水能溶解1体积的二氧化碳。
如图所示是小明、小红、张强、李丹四位同学设计的装置,其中你认为符合要求的是()A.①②③④B.②④C.①D.①③④5.下列制取、收集、验满、检验CO的装置和原理能达到实验目的的是()2A .制取B .收集C .验满D .检验6.实验室制取某些气体的装置如图所示。
下列说法正确的是( )A .装置①和⑤组合可以用来制取氧气B .装置③收集的氧气比装置⑤要纯净得多C .装置②和④组合可以用来制取二氧化碳D .装置②可以较好地控制反应速率7.下图是实验室制取气体的典型装置之一,能用这一装置制取气体的化学反应方程式是( )A .2442=Z Zn+H SO SO +H n ↑B .3222CaCO +2HCl=CaCl +CO +H O ↑C .42422Δ2KMnO K MnO +MnO +O ↑D .422322NH Cl+Ca OH CaCl +2NH Δ+2H O ↑()8.在探究我们吸入的空气和呼出的气体有什么不同的活动中,其中有一操作如图,则该操作说明该气体()A.极易溶于水B.不溶或不易溶于水C.易溶于水D.与气体是否溶于水无关二、填空题9.化学小组的同学利用下列装置进行实验探究,请结合装置回答下列问题:(1)写出带标号的仪器的名称①________②________。
1.化学小组同学对酸的性质很感兴趣,向老师提出了研究硝酸性质的建议。
老师高兴地答应了,并带领同学们进行了硝酸性质的实验探究。
【实验设计】(1)将石蕊溶液滴入稀硝酸中,预计石蕊溶液由紫色变为________色。
(2)将锌片投入稀硝酸中,预计将产生H2,其名称为________。
【实验验证】同学们按上述设计做了实验,却发现石蕊变色一会儿后即褪去,锌片投入稀硝酸中后,溶液中冒出气泡,产生无色气体A,在试管口气体A即变成红棕色且有刺激性气味的气体B。
【提出问题】(1)石蕊溶液变色后为何会褪色?(2)上述产生的无色气体是什么?硝酸具有哪些特性?【查阅资料】看到如此异常的现象,在老师的指导下,同学们上网查到了下列资料:(1)硝酸可与Zn、Cu等多种金属反应,生成相应的硝酸盐,但不生成H2。
(2)含氮元素的某些气态物质的物理性质。
【猜想与分析】(1)小明同学认为石蕊变色后又褪色的原因是由于试管不干净,含有其他杂质造成的,要证明小明的观点,应进行的操作是________________________________________________________________________。
(2)大家一致认同红棕色气体B是NO2,但对于无色气体A及变化的原因有不同的看法:①小丽同学认为A是NH3,但遭到大家的一致反对,原因是__________________________________;②小强同学认为A是N2,也遭到大家的一致反对,原因是___________________________________;③经讨论,最终大家获得了A是NO的共识。
NO遇氧气变成NO2的化学方程式为:________________________________________________________________________。
【实验探究】小红同学对硝酸能与Cu反应很感兴趣,便取了一小块铜片投入稀硝酸中,发现Cu溶解,也出现上述Zn与稀硝酸反应的类似现象,她便确认生成了NO,并在老师的帮助下,测出恰好反应的Cu 和HNO3的质量比为8∶21,由此获得了Cu与稀硝酸的反应方程式为:________________________________________________________________________。
初中化学质量守恒定律科学探究题专题训练含答案姓名:__________ 班级:__________考号:__________一、科学探究题(共10题)1、( 1 )请写出镁条燃烧的化学方程式:____________ 。
( 2 )同学们通过称量发现:在石棉网上收集到产物的质量小于镁条的质量。
有人认为这个反应不遵循质量守恒定律。
你认为出现这样实验结果的原因可能是____________ 。
( 3 )小红按如图装置改进实验,验证了质量守恒定律,还发现产物中有少量黄色固体。
【提出问题】黄色固体是什么?【查阅资料】 I 。
氧化镁为白色固体:Ⅱ. 镁能与氮气剧烈反应生成黄色的氮化镁(Mg3 N2) 固体:Ⅲ. 氮化镁可与水剧烈反应产生氨气,该气体能使湿润的红色石蕊试纸变蓝。
【作出猜想】黄色固体是 Mg3 N2。
【实验探究】设计实验,验证猜想:实验操作实验现象结论______ ______ ______【反思与交流】I. 氮化镁中氮元素的化合价是___________ 。
Ⅱ. 空气中N2 的含量远大于 O2的含量,可是镁条在空气中的燃烧产物 MgO 却远多于Mg3 N2,合理的解释是 ___________ 。
2、 乙醇俗称酒精,燃烧时放出大量的热,因而被用作酒精灯、火锅和内燃机等的燃料,工业上常用高粱、玉米等淀粉含量较高的物质发酵生产,属于可再生资源,为解决能源危机开辟了新的道路。
某化学小组的同学对乙醇燃烧的产物产生兴趣,进行了如下探究。
【提出问题】乙醇燃烧生成哪些物质?【猜想与假设】猜想一: CO 、 H 2 O ;猜想二: ___________ ;猜想三: CO 2 、 CO 、 H 2 O 。
【设计与实验】小组同学充分讨论后,决定选用下列药品和装置来验证上述猜想与假设。
( 1 )先将乙醇放入盛有一定量氧气的容器中燃烧,然后将燃烧产物通入上述装置,通入装置的顺序是 ___________ (装置可以重复选用,也可以不选)。
一、中考初中化学科学探究题1.生石灰常用作食品干燥剂.久置的生石灰里可能会含有氧化钙、氢氧化钙、碳酸钙三种物质中的一种或几种(假设久制的生石灰中不再含有其它成分).为了探究久置的生石灰的成分,某校化学兴趣小组进行了以下探究活动.(设计实验)取0.94g久置的生石灰样品放入烧杯中,进行了以下探究实验,如图所示:(讨论与分析)(1)生石灰可以做干燥剂的原因是_____________________(用化学方程式表示).(2)向0.2g滤渣A中滴加稀盐酸,有气泡产生,说明久置的生石灰样品中一定含有_______(填写化学式).(3)②中反应过程中的实验现象是_________________________________.(4)将混合物C、D全部倒入一个洁净的烧杯中混合,充分反应后,过滤,得到1g滤渣E 和红色滤液F.向滤液F中滴加CaCl2溶液,有白色沉淀生成,则滤液F的溶质中一定含有__________,还可能含有________.(解释与结论)依据实验现象和测得的数据判断,0.94g久置的生石灰样品的成分是____________.【答案】CaO+H2O=Ca(OH)2 CaCO3溶液先变红色,然后逐渐变成无色 Na2CO3、NaCl;NaOH Ca(OH)2、CaCO3【解析】【分析】【详解】讨论与分析:(1)生石灰可以做干燥剂的原因是氧化钙能和水反应生成氢氧化钙,反应的化学方程式为:CaO+H2O=Ca(OH)2;(2)碳酸钙与盐酸反应生成氯化钙、水和二氧化碳。
向0.2g滤渣A中滴加稀盐酸,有气泡产生,说明久置的生石灰样品中一定含有CaCO3;(3)②中,向氢氧化钙溶液中滴加酚酞试液时,由于氢氧化钙溶液显碱性,能使酚酞试液变红色,氢氧化钙能和稀盐酸反应生成氯化钙和水,氯化钙溶液显中性,不能使酚酞试液变色,因此反应过程中能够观察到溶液先变红色,然后逐渐变成无色;(4)向滤液F中滴加CaCl2溶液,有白色沉淀生成,说明滤液F中含有Na2CO3,同时一定含有碳酸钠和氯化钙反应生成的NaCl;还可能含有①中反应生成的NaOH;解释与结论:样品中含有0.2g碳酸钙,如果除去碳酸钙外全部是氢氧化钙,则氢氧化钙质量为:0.94g-0.2g=0.74g,氢氧化钙中的钙元素经过反应后全部转化到滤渣E中。
1、探究实验题:(1)是获取科学知识和生物学研究的重要途径。
A、调查B、分类C、实验探究D、观察(2)探究温度对霉菌生活的影响。
发现生活现象:夏天馒头或面包保存不当很容易长霉菌,在冬天或在冰箱里的馒头或面包比较不容易长霉菌。
①提出问题:霉菌的生活受到的影响吗?②作出假设:。
③设计对照实验:一组是温暖潮湿,另一对照组是潮湿④实验结论:。
2、请你探究植物细胞的失水原因。
(1)提出问题:?(2)作出假设:。
(3)设置实验:先在甲乙两块萎蔫的萝卜中间挖洞,然后,往甲洞倒入蒸馏水,往乙洞倒入20%的食盐水,经过30分钟后测得甲洞的蒸馏水减少,乙洞的食盐水增多了。
设计的变量的值是和。
(4)得出结论:。
3、将饱满、活力旺盛的玉米种子随机分成甲、乙两组,两组种子所处温度、空气条件相同,甲组种在肥沃、潮湿的土壤中,乙组种在贫瘠、潮湿的土壤中,你认为两组种子是否会同时萌发__________。
而若将空瘪或煮熟玉米粒种在上述两种环境中,你认为会不会萌发__________。
该探究实验表明:种子萌发所需的自身条件是__________ __________,外界条件是适量(一定的)________,适宜的温度,充足的空气。
4、某小组在“探究环境条件对叶绿素形成的影响”的活动中,作出的假设是:光照能影响叶绿(1)全班同学们讨论后认为:按上述实验方案进行实验,并不能对“光照能影响叶绿素形成”的假设进行探究,因为该实验方案中变量有_______个。
(2)请根据“光照能影响叶绿素形成”的假设写出你的实验方案:①环境条件的设计:甲组___ ____ ,乙组_____ __。
②实验材料选择:_____________________ _______。
(3)请写出支持假设的实验结果预期:甲组植株________ _ ,乙组植株________ _。
5.实验探究题:有同学在养金鱼时,发现金鱼的体色变浅了。
他想证明:金鱼的体色是否会随鱼缸内壁颜色深浅的改变而改变。
于是他做了个简单的实验。
请你帮他将以下的探究过程补充完整。
(1)提出问题:金鱼的体色会随着鱼缸内壁颜色深浅的改变而改变吗?(2)作出假设:。
(3)设计实验:要用到的金鱼最少要有条,鱼缸最少要有个。
实验设置中只有是不同的,其他条件都要求相同。
经过较长时间的养殖后,观察结果。
(4)预期实验结果:在内壁颜色较深的鱼缸中,金鱼的体色会比较深。
在内壁颜色较浅的鱼缸中,金鱼的体色会较浅。
(5)实验结论:。
6 .请你设计测量一只乒乓球体积的实验方案,有如下器材可供选取:量筒、刻度尺、水、细线、量杯、细针、铁块。
(1)实验所需材:(2)测量步骤:①②③7. 根据下面提供的实验材料用具和实验结果,请你设计一个实验,探究蚯蚓身体的哪一端对光敏感(提示:成熟的蚯蚓身体上有个环带,靠近环带的是前端)。
(1)提出问题:?(2)作出假设:。
(3)实验材料具体用:蚯蚓、手电筒、黑布(4)实验步骤(5)实验结果:经过实验发现,蚯蚓的前部对光照刺激的反应较强烈,而身体的后端对光照刺激的反应不明显。
(6)实验结论:8. 防止食品腐败的方法很多,现请你举出一例并加以证明。
(1)你的保鲜方法是什么?其原理是(2)实验设计实验组:对照组:(3)实验的预期结果是9.水仙花是中国的十大名花之一,也是福建省的省花和漳州市的市花。
影响水仙花生活(如生长、开花时间……)的非生物因素很多,请你选择其中的一种因素设计一个探究实验。
(1)你提出的问题:。
(2)你作出的假设:。
(3)你的实验中,实验组:。
对照组:10.下图是小明同学的探究种子萌发的环境条件而设计的实验装置。
(1)由于2号种子一半浸入水中,一半露出水面上,又是放在20°—25℃的环境中。
所以它能同时得到空气、水分和适宜的温度(如下表)。
那么1号种子和3号种子能得到哪些环境条件呢?请你填入下表(“√”表示能得到,(2)若经过多次实验,小明发现只有2号种子会萌发,那么他可以得出的结论是种子的萌发需要的外界条件是()A. 适宜的温度B. 水分和空气C. 水分、空气和适宜的温度(3)若小明想进一步探究种子的萌发是否需要适宜的温度,你认为两组方案中,可取的是()A.B.11.据有关报道,广东省英德市某村大多数人寿命不过40岁。
该省地质调查院得知后,开展了粤北岩溶地下水资源勘察与生态环境地质调查。
发现因地势低洼,污水渗入地下,污染了地下水资源,以致地下水锰含量每升高达0.65毫克,亚硝酸盐含量每升达0.15毫克,分别超过了国家生活饮用水卫生标准规定的6.5倍和30倍。
由于长期循环使用污染水,当地人的健康与生活受到严重影响。
可见,人类的活动会影响环境,而环境的变化又影响着人类自身的生存和发展。
请结合本地生态环境、生产或生活实际状况作答:(1)举一个人类活动破坏生态环境的实例。
(2)针对该例提出一个探究性问题。
(3)用已有知识作出假设。
(4)说出探究问题的方法。
(5)提出解决问题的建议。
12.已知馒头的主要成分是淀粉,淀粉遇碘会变成蓝色,某同学要设计实验探究“唾液淀粉酶对淀粉的消化作用”,请你帮助完成实验方案。
(1)根据已有知识,你作出的假设是_________________________。
(2)实验时,取A、B两支试管加入等量馒头屑,向A试管加入2毫升唾液;向B试管加入1毫升清水,分别搅拌后放入37℃温水中保温10分钟:①此步骤有一处明显错误,它是____________________②A与B是一组对照实验,其中A是_______组,B是______组。
(3)向两支试管分别滴加2滴碘液,预计会变成蓝色的_______试管,不会变蓝色的是_______试管。
13.将生长发育状态相似的40只蝌蚪,平均分成A、B两组,A组饲喂少量甲状腺激素,蝌蚪的个体发育变化迅速,在比较短的时间内就变成了一群苍蝇般大小的小型青蛙,而不饲喂甲状腺激素的B组蝌蚪则按常规发育。
(1)此实验说明。
如果要进一步说明甲状腺激素是由甲状腺分泌的,还需要增加一个实验,你认为最合理的设计是。
(2)此实验以青蛙作为实验材料的优点是。
要想在实验室观察青蛙的发育全过程,适宜的培养条件应该是。
(填序号)①适宜的温度②低温③玻璃缸密闭④玻璃缸敞口⑤洁净的河水⑥自来水(3)留心观察,你会发现自然界中有许多奇异的现象:不同环境中的青蛙的体色是不同的,但都与其周围的环境基本保持一致。
这说明。
在某偏僻山区的小溪里有许多大型的蝌蚪,但周围青蛙却较少,同时发现当地居民大脖子病的发病率较高,由此可以推断出该地区的婴幼儿患病的可能性较大。
14.如果你翻动花园、庭院中的花盆或石块,常常会看到一些身体略扁、长椭圆形、灰褐色或黑色的小动物在爬行,这就是鼠妇,又叫潮虫。
当你搬开花盆或石块,鼠妇很快就爬走了。
这是为什么呢?是因为环境变明亮了吗?某同学对此进行了探究,请你将他探究活动的过程填写完整。
(1)提出问题:鼠妇会选择阴暗的环境吗?(2)作出假设:(3)制定并实施探究层湿土,一侧盖上不透光的纸板,另一侧盖上透明的玻璃板,在铁盘两侧的中央处各放5只鼠妇,观察鼠妇的行为。
该实验的变量是。
如果在铁盘两侧中央各放1只鼠妇是否可以得出准确的结论?为什么?(4)分析结果,得出结论:该同学对上述实验重复了5次,结果如下表:为了使实验结论更准确,应对上述数据做怎样的处理?从中得出的实验结论是。
(5)表达和交流。
15、酒精对水蚤心率的影响:实验室常用体积分数为95%的酒精配制不同浓度的酒精溶液。
学生在实验时配制如下的不同浓度梯度的酒精:1%、3%、5%、8%、10%、15%、20%等。
在15℃左右的室温中经过大量的实验,并在实验中选择10秒内水蚤跳动范围在30~36次之间的成年水蚤为材料,经过多次实验根据上述实验结果,回答下列问题:(1)上述图表表明,水蚤心率很容易受到___________的影响,即水蚤心率会随着酒精浓度的增加而______________。
(2)当酒精的体积分数达到20%时,水蚤会因为酒精浓度过大而导致___________。
分析其原因,就很容易得出,酒精具有______________作用,所以会减缓心脏的跳动。
16 . 为探究种子萌发的环境条件,杨明同学设计了如下实验:在甲、乙、丙、丁四个培养皿内分别放等量的棉花,在棉花的上面都放入25粒豌豆种子,然后将它们放在不同条件下进行培养,数⑴根据杨明同学的实验设计,可以推测,本实验探究了和光照是否是种子萌发所需要的环境条件。
⑵实验甲和乙对照,变量是,通过这组实验可以得出的结论是。
⑶根据实验甲和的实验结果判断,光照不是种子萌发的环境条件。
请说明理由。
⑷实验设计中,实验甲和不能形成对照,原因是有个变量。
⑸如空气充足,甲实验中有2粒种子没有萌发,其可能的原因是:。
17.(一)生活中一些人酗酒后,情绪激动,喜怒无常,甚至呕吐……酗酒对人体有危害吗?小锋同学希望通过探究“酒精对水蚤心率的影响”来寻找答案。
(提示:心率是指心脏每分钟跳动的次数。
因水蚤心跳太快,为减少误差,实验中只计算10秒的水蚤心跳次数。
)在15℃的室温条件下,小锋同学选用10只大小一致的成年水蚤做了A、B两组实验,观察水蚤10秒心跳次数。
方法是:①A组:每只水蚤先放在清水中计数,重复3次。
②B组:将A组的水蚤分别移入体积分数为5%的酒精中计数,同样重复3次。
③处理数据:分别计算出A、B两组实验数据的平均值。
请回答以下问题:(1)你认为小锋同学在实验中所提出的问题是:对水蚤的心率有影响吗?(2)A组和B组是对照实验,你认为实验的变量是。
(3)小锋同学在实验中,用了10只水蚤,并且重复做3次,然后将实验数据取平均值。
他这样做的目的是为了减少数据的,使实验结果更准确。
(二)为了进一步了解不同体积分数的酒精对水蚤心率的影响,小锋同学用同样的方法,又依次观察了体积分数为10%、15%、20%的酒精中水蚤10秒心跳次数,将得到的数据(含先前做的A组(4)将上面表格中的数据转换成曲线图,要求以心率为纵坐标,酒精体积分数为横坐标作图。
(注意:先用铅笔绘制曲线图,确认后再用0.5mm黑色水笔重描)(5)根据表格和曲线可知,随着酒精体积分数的增加,水蚤心率逐渐,直至死亡。
(6)结合这个探究实验,请你谈谈酗酒对健康有什么影响?参考答案:1.(1)C (2). 温度,霉菌的生活受到温度的影响,低温,霉菌的生活受到温度的影响2.(1)造成植物细胞失水的原因是什么?(2)当外界溶液浓度大于植物细胞液的浓度时,植物细胞失水。
(3)蒸馏水,食盐水(4)当外界溶液浓度大于植物细胞液的浓度时,植物细胞失水。
3.会,不会,完整的胚、营养储备、具有生活力、不处于休眠,水分4.(1) 3 (2)①甲:阴暗、适宜的温度乙:光照充足、适宜的温度同样的韭苗或蒜苗(3)甲颜色浅白色, 乙颜色深绿5.(2)金鱼的体色会随着鱼缸内壁颜色深浅的改变而改变(3)10,2,鱼缸内壁颜色,(5)金鱼的体色会随着鱼缸内壁颜色深浅的改变而改变6.(1)实验所需材:__量筒、水、细针、乒乓球(2)测量步骤:①在量筒里取适量的水,记下此时的示数为V1②用细针把乒乓球全部压入量筒里的水中,这时液面会上升,记下此时的示数V2③乒乓球的体积V=V2-V17. (1)蚯蚓身体的哪一端对光敏感 (2)蚯蚓的前端对光敏感(4)先后黑布遮住它的后端,用手电筒照射它的前端,观察它的反应,然后,反过来,用黑布遮住它的前端,用手电筒照射它的后端,观察它的反应。