天津市部分区2018-2019学年高一语文上学期期末考试试题
- 格式:doc
- 大小:122.00 KB
- 文档页数:10
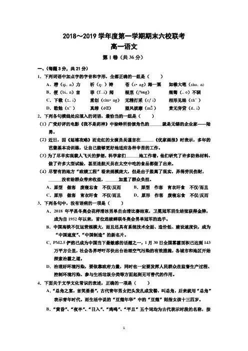
2018~2019学年度第一学期期末六校联考高一语文第I卷(共36分)一、(每题3分,共21分)1.下列词语中加点字的字音和字形,全都正确的一组是()A.潜.(qi‚n)力祈.(q‹)祷苍.(c•ng)海一粟如椽.大笔(chu‚n) B.便.(bi…n)言菲.(f…i)闻根茎.(j‰ng)桀骜.(…o)不驯C.下载.(z…i)重创.(chu•ng)无精打采.(cƒi)相形见绌.(ch”)D.勖.勉(x”)真缔.(dŒ)望风披靡.(mŠ)责无旁贷.(d…i)2.下列各句横线处应填入的词语,最恰当的一组是()(1)广受好评的电影《我不是药神》中徐峥所扮演角色的______就是无锡的企业家——陆勇。
(2)近日,因《延禧攻略》而走红的女演员吴谨言在______《优家画报》时表示,多年的芭蕾基本功训练,让自己能够更好地适应各种辛苦的工作。
(3)为了尽早实现载人飞天的梦想,科学家们______地工作着,他们研究了许多防热材料,做了许多大型试验,甚至连航天员在太空中吃的食品都做了出来。
(4)尽管有的地方“政绩工程”看来规模庞大,但是由于脱离了现实,弄得劳民伤财,______没有给群众带来收益,______加重了群众负担。
A.原型做客废寝忘食不仅/反而B.原型作客宵衣旰食不仅/而且C.原形做客宵衣旰食不仅/而且D.原形作客废寝忘食不仅/反而3.下列各句中,没有语病的一项是()A.2018年平昌冬奥会花样滑冰男单自由滑比赛结束,卫冕冠军羽生结弦获得金牌,成为自1952年以来,首位连续蝉联冬奥会男单冠军的选手。
B.中国高铁不仅运营规模大,而且还具有系统技术全面、造价低、建设速度快,成为“中国速度”、“中国制造”的新名片。
C.PM2.5俨然已成为中国当下最敏感的话题之一,1月30日全国雾霾面积已达到143万平方公里,社会各界呼吁尽快出台治理空气污染的有效措施,各城市和地区开始探索治霾之道。
D.治理好环境污染,要依靠政府力量,同时也一定要发挥人民群众在监督生产过程、控制环境污染、参与生活垃圾分类等方面起到无可替代的作用。
2018~2019学年度第一学期期末六校联考高一语文第I卷(共36分)一、基础(每题3分,共21分)1.下列词语中加点字的字音和字形,全都正确的一组是()A. 潜.(qián)力祈.(qī)祷苍.(cāng)海一粟如椽.大笔(chuán)B. 便.(biàn)言菲.(féi)闻根茎.(jīng)桀骜.(ào)不驯C. 下载.(zài)重创.(chuāng)无精打采.(cǎi)相形见绌.(chù)D. 勖.勉(xù)真缔.(dì)望风披靡.(mí)责无旁贷.(dài)【答案】C【解析】【详解】此题考核考生识记辨析现代汉语中常见汉字的字音和字形能力。
主要考查的是多音字、形近字和异形字,有些字的读音区别度很小,可能体现在音调、平翘舌、前后鼻音等。
解答本题,要结合平时积累进行思考,尤其是对多音字的辨析,要结合词义、词性进行思考。
A项“祈祷”的“祈”音调错误,应为第二声;“苍海一粟”的“苍”字错误,应为“沧”,“沧”指的是河湖泽海,“苍”多指灰白色或植物的青色,或指天空。
B项的“便言”出自《孔雀东南飞》,原句为“年始十八九,便言多令才”,它应读作“pián yá”,意思是巧于言辞,能说会道。
“绯”在古汉语中有“红色”之意,常被用来形容桃花,如“绯桃”,意思就是红色的桃花,后用“绯闻”指桃色新闻。
D项的“真缔”应写作“真谛”,“真谛”泛指最真实的意义或道理;“缔”意为结合、约束。
“望风披靡”的“靡”声调错误,应读作第三声“mǐ”。
故选C。
【点睛】错别字的类型,具体有下面几种情况,①因字形相似而误,如“铤而走险”容易误写成“挺而走险”;②因字音相同、相近而误,如“尾大不掉”很容易误写成“尾大不调”;③因字音相同,字形相近而误,如“食不果腹”容易误写成“食不裹腹”;④因字音相同、字义相近而误,如“水泄不通”容易误写成“水泻不通”。
2023-2024学年天津市南开区高一(上)期末语文试卷一、语言文字应用(9分)1.(9分)阅读下面的文字,完成下列各题。
每到年末,盘点流行语就成为人们回顾一年的标志性事件之一。
这是因为流行语不仅是一种词汇现象,更是一种社会现象。
有的流行语凝聚了时代的缩影,有的流行语蕴含着生活的体悟。
当然,在流行语年复一年的()之间,认为一些词汇不知所云,()了语言之河。
其实,但对于那些真正具有创新性的流行语,我们应该持(),展现出人们强大的语言创新能力。
而诸如“哈基米”“挖呀挖”等“短视频流行语”也曾火爆全网,却并没有入选,缺乏稳固性,会自然地()(选自王庆峰《“十大流行语”中的时代记忆》,有删改)(1)依次填入文中括号处的词语,最恰当的一组是A.迭代玷污披沙拣金优胜劣汰B.迭代污染海纳百川新陈代谢C.演化污染披沙拣金新陈代谢D.演化玷污海纳百川优胜劣汰(2)下列填入文中横线处的句子,最恰当的一项是A.流行语就像我们生活中的一面镜子,投射了人们在一个时期内普遍关注的事物和问题,也传达着人们对不同事件和生活的态度。
B.流行语投射了人们在一个时期内普遍关注的事物和问题,也传达着人们对不同事件和生活的态度,就像我们生活中的一面镜子。
C.投射了人们在一个时期内普遍关注的事物和问题的流行语,就像我们生活中的一面镜子,传达着人们对不同事件和生活的态度。
D.就像我们生活中的一面镜子的流行语,投射了人们在一个时期内普遍关注的事物和问题,也传达着人们对不同事件和生活的态度。
二、选择题(3分)2.(3分)阅读下面两段文字,对其的解读不符合《乡土中国》观点的一项是()“中国传统社会有一张很复杂庞大的关系网,人熟是一宝。
”——费孝通“我们所生活的世界几乎被陌生人充斥,而使得它看起来像是一个普遍的陌生世界。
——齐尔格特•鲍曼A.费孝通的“人熟是一宝”指的是中国乡土社会人与人之间有着一种私人关系,人们通过这种关系联系起来,构成一张张关系网。
天津市部分区2023~2024学年度第二学期期末练习高一语文注意事项:本试卷分第Ⅰ卷(选择题)和第Ⅱ卷两部分。
全卷满分120分,考试时间120分钟。
第Ⅰ卷(24分,每小题2分)一、(14分)阅读下面的文字,完成1~3题。
ChatGPT诞生及其给人留下的“惊艳”印象,未必是因为它使用了多具有突破性的技术,而是它搜集了更多的素材,因此能够更加“聪明”地解答用户的提问。
对于重复性的、记忆性的问题,人工智能确实越来越得心应手了,但人工智能看似“聪明”,实则只是无意识的表现。
当然,这并不意味着人工智能对创造性工作来说____________。
人工智能学者王咏刚就认为:“无论是AI对话、AI写文章还是AI作画,大规模预训练模型圈有的非确定性、发散性、____________的特点,恰好可以成为激发人类灵感的好帮手。
”人的灵感并非从天而降的,很多时候正是“站在巨人的肩膀上”,而人工智能背后的庞大数据库,可以扮演“巨人”的作用,让创造者站得更高、看得更远。
随着语科素材的积累,比ChatGPT更“聪明”、更“全能”的聊天程序,一定会在不久的将来____________。
对此,(),欢迎技术进步给工作与生活带来的改变。
人类腾出更多精力,聚焦于思想与观念的创新,机器当好“秘书”,科学与文化可以取得更深远的突破。
1.依次填入文中横线处的词语,最为恰当的一项是()A.一无所长天马行空方兴未艾B.一无所长无所不知应运而生C.一无是处无所不知方兴未艾D.一无是处天马行空应运而生2.下列填入文中括号内的语句,衔接最恰当的一项是()A.人们与其焦虑“机器取代人工”,不如敞开胸怀B.人们应该敞开胸怀,何苦焦虑“机器取代人工”C.与其人们焦虑“机器取代人工”,不如敞开胸怀D.人们并非焦虑“机器取代人工”,早已敞开胸怀3.文中画波浪线的句子有语病,下列修改最恰当的一项是()A.人的灵感并非从天而降,很多时候正是“站在巨人的肩膀上”,而人工智能背后的庞大数据库,可以发挥“巨人”的作用,让创造者看得更远、站得更高。
天津市部分区2019-2020学年度第一学期期未考试试卷七年级语文温馨提示:使用答题卡的区,学生作答时请将答案写在答题卡上,不使用答题卡的区,学生作答时请将答案写在试卷上。
本试卷分为第Ⅰ卷(选择题)、第Ⅱ卷两部分。
第Ⅰ卷为第1页至第4页,第Ⅱ卷为第5页至第12页。
试卷满分100分。
考试时间120分钟。
一、(本大题共1小题,每小题2分,共22分)下面每小题给出的四个选项中,只有一项最符合题意,请将其答案标号填在下面。
1.下面各组词语中加点字的注音,完全正确的一项是()A.酝酿.(liàng)蹒.跚(pán)咄.咄逼人(duō)B.缥缈.(miǎo)恍惚.(wù)神采奕.奕(yì)C.怂.恿(sǒng)窠.巢(kē)拈.轻怕重(zhān)D.怅.然(chàng)热忱.(chén)人迹罕.至(hǎn)2.依次填入下面一段文字横线处的词语,最恰当的一项是()诗的世界是真、善、美的世界。
诗是在爱的琴弦上出的生命之歌,当人们在诗的世界中徜徉的时候,或感到___________,或感到躁动,或感到酣畅,或感到到震惊……在迷离恍惚之中,被一种巨大的艺术魅力所___________。
A.弹弄温和征服B.弹弄平和说服C.弹奏平和征服D.弹奏温和说服3.下面一段话,有语病的一句是()①高尔基说:“书籍是人类进步的阶梯”②不错,多读书,提高了课外知识,可以让你浑身充满了一股力量。
③这种力量可以激励着你不断前进,不断成长。
④所以,书也是我们的良师益友。
A.第①句B.第②句C.第③句D.第④句4.依次填入下面一段文字方框内的标点符号,最恰当的一项是()没有在冰天雪地里踯躅的人,不会感到暖衣轻衾的舒坦□没有经历过饥饿煎熬的人,不会知道温饱的含义□没有经历过殚精竭虑的人,不会有大彻大悟的淡然□历经磨砺,成就真实人生。
A.;;……B.,,!C.;。
……D.,。
!5.下面对《次北固山下》的赏析,不恰当的一项是()次北固山下王湾客路青山外,行舟绿水前。
天津市部分区2018~2019学年度第一学期期末考试高一语文说明:本试卷分第Ⅰ卷(选择题)和第Ⅱ卷(主观题)两部分,全卷满分120分,考试时间120分钟。
第Ⅰ卷(每题2分,共24分)一、(16分,每小题2分)1.下列各句中加点字的读音,全都正确的一组是A.路上只我一个人,背着手踱.(du?)着,这一片天地好像是我的;我也像超出了平常的自己,到了另一个世界里。
我爱热闹,也爱冷静;爱群居,也爱独处.(ch”)。
B.看它怎样伸开柔软的卷须,攀住一根缘引它的绳索,或一茎.(j?ng)枯枝。
我细细观赏它纤.(qi?n)细的脉络,嫩芽,我以揠.(y,)苗助长的心情,巴不得它长得快、长得茂绿。
C.一百年后的今天,黑人仍然蜷.(qu?n)缩在美国社会的角落里,并且,意识到自己是故土家园中的流亡者。
今天我们在这里集会,就是要把这种骇.(h,i)人听闻的情况公之于众。
D.为抒发苦闷激愤的情怀,巴金不时通过他的人物或者直接由自己出来做滂.(p?ng)沱倾泻的抒情,那种热情澎湃的诗性笔调也常常把人带进激越的氛.(f?n)围中。
2.下列各句中没有..错别字的一项是A.一百年前,一位伟大的美国人签暑了《解放黑奴宣言》,今天我们就是在他的雕像前集会。
这一庄严宣言犹如灯塔的光芒,给千百万在那催残生命的不义之火中受煎熬的黑奴带来了希望。
B.东洋婆望了一会儿,也许是她不喜欢这种不文明的欧打,也许是她要介绍一种更合理的惩诫方法,走近身来,揪住小福子的耳朵,将她扯到太平龙头前面,叫她向着墙壁立着。
C.高处丛生的灌木,落下参差的班驳的黑影,峭楞楞如鬼一般,弯弯的杨柳的稀疏的纤影,却又像是画在荷叶上。
D.《巴黎圣母院》的描写具有浪漫主义的夸张和抒情的特色:美就美得白璧无瑕,丑就丑得令人恐怖。
爱斯梅拉达不仅容貌美得使弗比斯神魂颠倒,弗罗洛原形毕露,而且还有感人肺腑的美好心灵。
3.依次填入下列句子横线上的词语,最恰当的一项是①近年来,被誉为“综艺清流”的“百家讲坛”“汉字听写大会”“成语大会”等文化盛会_________,但人们对传统文化的_________似乎没有从根本上改变。
2023-2024学年天津市河西区高一(上)期末语文试卷1.(6分)阅读下面的文字,完成下列各题。
我是个诗人,却因为各种因缘,有机会走进很多地方的大大小小的博物馆。
最使我震撼的,或朴拙或华美、或雄浑或纤巧,____.它们都是各个历史时期我们这个民族乃至整个人类社会文明的瑰宝,却闪耀着无声的光华。
偌大展厅的展品遵照历史年代布置成了相互勾连的一连串“回”字形空间,仿佛走进了漫长的历史走廊,置身其中辗转迂回间,我忽然明白,我看到的,____的展品,其实都只是时间的各种幻象。
最初的展品,散布在广袤的天地之间。
后来有了有形的博物馆,有了人为的拣选。
我不否认人为拣选之于它们的意义。
但我想,时间依旧是唯一的评判者。
只有经历过时间,____后,或者,再往遥远的将来想一想,这些有幸保留下来的展品或许也会_____()是的,诗歌不是学术研究,不需要缜密、翔实的考证,也不需要确凿、科学、正确的结果,有个性的表达,需要独特的体验和收获(1)依次填入文中横线上的成语,全都恰当的一项是A.不胜枚举形形色色洗心革面风流云散B.琳琅满目形形色色洗尽铅华烟消云散C.不胜枚举形神兼备洗尽铅华风流云散D.琳琅满目形神兼备洗心革面烟消云散(2)文中画横线的句子有语病,下列修改最恰当的一项是A.偌大的展厅按照历史年代把展品布置成了一连串相互勾连的“回”字形空间,仿佛走进了漫长的历史走廊,置身其中B.偌大展厅的展品按照历史年代布置成了相互勾连的一连串“回”字形空间,我置身其中,仿佛走进了漫长的历史走廊C.偌大的展厅遵照展品的历史年代布置成了相互勾连的一连串“回”字形空间,置身其中,仿佛走进了漫长的历史走廊D.偌大的展厅按照展品的历史年代布置成了一连串相互勾连的“回”字形空间,我置身其中,仿佛走进了漫长的历史走廊(3)下列在文中括号内补写的语句,最恰当的一项是A.基于这样的理由,我想我应该用自己的方式,用诗歌的方式把它们记录下来。
B.用自己的方式,用诗歌的方式把它们记录下来是我基于这样的理由最想做的。
天津市部分区2024~2025学年度第一学期期中练习高一语文注意事项:本试卷分为第Ⅰ卷(选择题)和第Ⅱ卷(非选择题)两部分,共120分,练习用时120分钟。
使用答题卡的地区,将答案写在答题卡上;不使用答题卡的地区,将答案写在答题纸上。
第Ⅰ卷(24分,每小题2分)一、(16分)阅读下面的文字,完成1-3题。
“忆往昔峥嵘岁月稠”。
正是无数劳动者,让新中国一路走来,充满活力。
激情燃烧的岁月,“铁人”王进喜以双臂搅拌灰浆压住井喷;改革开放的时代,杂交水稻之父袁隆平做着“禾下乘凉梦”______天下粮仓。
新世纪新阶段,不管是有48项技术创新成果、创造经济效益1.9亿多元的吴吉林,还是让嫦娥三号的“冷暖衣”重量不足美国制造五十分之一的苗建印,这些劳模们身上______着创造、创新、创业的激情,在劳动中成就了自己的价值,更托举起一个国家、一个民族的梦想。
()。
社会主义核心价值观中,“敬业”是重要内容。
离开了劳动,谈何敬业?其实,对于一个公民,“爱国”首先体现在做好自己的工作,找到自己的舞台;对于一个国家,“富强”需要由无数人的劳动来创造;而一个自由。
平等的社会,一个文明、和谐的国家,必然要______所有人劳动的权利和劳动的尊严。
从这个角度看,培育和践行社会主义核心价值观,劳动正是我们可以做、也应该做的。
“劳动是人类的本质活动,劳动光荣、创造伟大是对人类文明进步规律的重要诠释”。
劳动精神,更应成为每个人的精神原色。
通过劳动,使我们收获满足感、快乐感、尊严感,正是这些挣脱物质的枷锁,让我们拥有丰盈的精神世界。
或许,无论是对于一个国家、一个社会,还是每一个个体,面对“你将如何存在”的问题,劳动都是最好的回答。
1.依次填入文中横线上的词语,全都恰当的一项是()A.充斥涌动保证B.充实滚动保障C.充斥滚动保障D.充实涌动保证2.下列在文中括号内补写的语句,最恰当的一项是()A.对劳动的表彰,就是对劳模的表彰、对劳动精神的弘扬。
天津市部分区2023~2024学年度第一学期期末练习高三语文本试卷分为第Ⅰ卷(选择题)和第Ⅱ卷两部分,共150分,考试用时150分钟。
答卷前,考生务必将自己的姓名、考生号、考场号和座位号填写在答题卡上,并在规定位置粘贴考试用条形码。
答卷时,考生务必将答案涂写在答题卡上,答在试卷上的无效。
考试结束后,将本试卷和答题卡一并交回。
第Ⅰ卷注意事项:1.每小题选出答案后,用铅笔将答题卡上对应题目的答案标号涂黑。
如需改动,用橡皮擦干净后,再选涂其他答案标号。
2.本卷共11小题,每小题3分,共33分。
在每小题给出的四个选项中,只有一项是最符合题目要求的。
一、(9分,每小题3分)阅读下面一段文字,完成1—3题。
自强不息,积极进取是中华民族文化的基本精神。
《礼记》中的“土反其宅,水归其壑,昆虫毋作,草木归其泽”,就反映了我们的先民相信自己的力量,指挥自然服从人的愿望。
《周易》说:“刚健而不陷,其义不困穷矣。
”《象传》说:“天行健,君子以自强不息。
”“刚健”与“自强”思想就表现了对人的内在意志和人格精神的充分尊重与发挥,()了依赖上天拯救的奴化观念。
它照耀着一代又一代仁人志士为真理、为理想、为人生(),壮怀激越,无畏进取。
《论语》有云:“刚毅木讷近仁。
”孟子把“刚健”思想()为种“大丈夫”精神。
_________________________________________。
孔子认为,君子的修养有两个部分,一是学习“诗书六艺之文”,二是在躬行实践并“游于艺”中获得身心自由.习近平总书记指出:“核心价值观是一个民族赖以维系的精神纽带,是一个国家共同的思想道德基础。
”因此,走进民族精神天地,饱汲精神甘露,是使当代艺术乃至人文精神避免萎缩的必要途径。
(取材于光明网李明泉《儒家现实主义精神》)1.依次填入文中括号内的词语,最恰当的一组是()A.驳斥前赴后继衍化B.驳斥前仆后继演化C.痛斥前赴后继演化D.痛斥前仆后继衍化2.下列填入文中画线处的句子,最恰当的一项是()A.虽然司马迁笔下的人物多为悲剧式英雄,但都具有一种豪迈进取、积极奋发的精神。
古代诗歌阅读天津市河13.阅读下面的诗歌,按要求作答。
(9分)题梵隐院方丈梅晏敦复亚槛倾檐一古梅,几番有意唤春回。
吹香自许仙人下,照影还容高士来。
月射寒光侵涧户,风摇翠色锁阶苔。
游蜂野蝶休相顾,本性由来不染埃。
注:①晏敦复:南宋诗人、正直大臣。
②亚:同“压”。
(1)下列对这首诗的理解和赏析,不正确的一项是( )(3分)A.首联以简洁的笔墨勾勒出古梅在彻骨的清寒中傲然绽放的形象,赞扬梅花报春而不争春的高贵品格。
B.颔联以“吹香”和“照影”描写梅花的清香与芳姿,而这只允许仙人和高士欣赏和品鉴。
梅如人品,人如梅品,二者互赏而心志契合。
C.颈联诗人借月光把梅的精神具体化,进一步从正面突显了梅花的高洁、晶莹洁净。
D.作者移情于物,以澄澈淡泊的胸怀观照高雅香洁的梅花,创造了“不知何者为我,何者为物”,物我一体,情景交融的艺术境界。
(2)诗的颈联描绘了一幅怎样的画面?(2分)(3)诗的尾联有什么含意?从中可以看出诗人什么样的品质?(4分)天津市河北区2023-2024学年度第一学期期末高三年级质量检测语文试题14.阅读下面这首词,按要求作答。
(10分)江城子·黄昏犹是雨纤纤苏轼大雪有怀朱康叔①使君,亦知使君之念我也,作《江城子》以寄之。
黄昏犹是雨纤纤。
晓开帘,欲平檐。
江阔天低,无处认青帘。
孤坐冻吟谁伴我,揩病目,捻衰髯。
使君留客醉厌厌。
水晶盐,为谁甜。
手把梅花,东望忆陶潜。
雪似故人人似雪,虽可爱,有人嫌。
【注】①朱康叔:即朱寿昌,鄂州太守。
朱太守清正爱民,故被尊称为“使君”。
在苏轼贬居黄州时,两人书信往来甚密,成为至交。
(1)下列对这首词的理解和赏析,不恰当...的一项是(3分)A.“纤纤”,形容细雨长丝的样子,此句为诗人回忆起昨日黄昏细雨绵绵的画面。
B.“晓开帘”写早上打开窗帘,映入诗人眼中的是令人感到“江阔天低”的雪景。
C.“揩病目,捻衰髯”和杜甫“亲朋无一字,老病有孤舟”表达的感情是一样的。
D.“厌厌”指饮酒时欢乐沉醉的样子,这一句是诗人想象中使君留客饮酒的场景。
【题文】根据要求写作一百年前,我们的祖辈在《新青年》中呐喊:“以青春之我,创建青春之家庭,青春之国家,青春之民族,青春之人类”;五十年前,我们的父辈在《青春万岁》中高歌:“我们有力量,有燃烧的信念,我们渴望生活,从来不淡漠”;今天,广大青年既是追梦者,也是圆梦人。
追梦需要激情和理想,圆梦需要奋斗和奉献。
广大青年在奋斗中释放青春激情、追逐青春理想,以青春之我、奋斗之我,为民族复兴铺路架桥,为祖国建设添砖加瓦。
请以“我奋斗,我幸福”为题,写一篇不少于 800字的记叙文,讲述上面材料某一代人中的他或他们的故事。
要求:可实写,可想象。
故事完整,描写合理。
【答案】我奋斗,我幸福有句话叫“天下没有免费的午餐。
”任何人的幸福都是奋斗来的。
在每个人的生活中,总有一群人,他们靠自己来创造幸福。
在医院里,在社区里,在长长的走廊里,总是能见到几个忙碌的身影,他们是保洁员。
没有谁去关注他们,甚至还有人路过他们身边时还捂着鼻子。
但我却觉得他们很了不起。
记得那是那天凌晨两点多钟时,我躺在床上,翻来覆去——就是睡不着了。
我穿好衣服,叠好被子,从床上下来。
拉开窗帘,打开窗户,静静地站在阳台上。
风吹起我柔顺的头发,月光映照在我的脸庞,星星朝我眨眼睛,月亮朝我微笑。
我静静地望着城镇的林荫大道。
感觉那微凉的风儿,呼吸着那清新的空气,陶醉于迷人的景色当中。
忽然,传来了十分嘈杂的声音。
放眼望去,一辆洒水车缓缓开来,车前面有一大群穿绿色服装的人。
他们在一起打扫街道,洒水车跟着他们,喷洒他们扫过的路面。
我十分惊讶:他们是谁啊,怎么起来那么早,还这么多人一起。
他们弯着腰,一下一下地扫着落叶,不一会儿整个街道干净了。
过了一会儿,他们突然涌向了一家刚开张的早餐店,这些人坐在椅子上,享用着早餐。
我走进房间,拿出舅舅送我的望远镜。
走到阳台上。
放眼观望,瞧见他们满头大汗,却没有丝毫不满,还面带微笑地朝我招手。
虽然如此劳累,但依然十分开心。
这时,我的目光转向了他们胸前闪亮的牌子,定睛一看,看清楚了牌子上几个大字“保洁员”。
天津市部分区届高三上学期期末六校联考语文试卷人教版高三总复习2018~学年度第一学期期末七校联考高三语文静海一中陈连艳宝坻一中仇晓健本试卷分为第Ⅰ卷(选择题)和第Ⅱ卷两部分,共150分,考试用时150分钟。
答卷前,考生务必将自己的姓名、准考号填写在答题卡上,并在规定位置粘贴考试用条形码。
答卷时,考生务必将答案涂写在答题卡上,答在试卷上的无效。
第Ⅰ卷(选择题共36分)注意事项:1.每小题选出答案后,用铅笔将答题卡上对应题目的答案标号涂黑。
如需改动,用橡皮擦干净后,再选涂其他答案标号。
2.本卷共12小题,每小题3分,共36分。
在每小题给出的四个选项中,只有一项是最符合题目要求的。
一、(12分)阅读下面一段文字,完成1~2题。
路是人类向大山______的扣首,一阶一阶地修下来,不异于朝圣路上的长揖匍匐。
葳蕤的植被,把山体包裹得______,层层叠叠的绿意中,时时有磷峋山岩跑出来透气,这多少泄漏了山的年龄,也是对其不俗来历的一点小小的提示。
更有当头的棒喝,______,让你心生敬畏。
那两三层楼高的一块碣石,明明是从山顶滚下来的,却如何能在临渊处戛然而止?更有一座天生拱桥,掏心掏肺地要渡你到更遥远的高山草甸、原始森林。
山梁便是桥面,宽敞到让你放心地忘记了桥侧便是万丈深渊,脚下便是滔滔流水。
1.文中加点字的字音和字形,全都正确的一组是A.扣(k.u)首长揖(y.)匍匐(f.)B.葳蕤(ru.)拱(g.ng)桥磷(l.n)峋C.泄漏(l.)棒喝(h.)碣(ji.)石D.戛(ji.)然而止草甸(di.n)滔(t.o)滔流水2.依次填入文中横线处的词语,最恰当的一组是A.虔诚密密麻麻振聋发聩B.虔诚密密匝匝醍醐灌顶 C.真诚密密麻麻振聋发聩D.真诚密密匝匝醍醐灌顶 3.下列没有语病的一句是A.全世界的博物馆几乎都是金字塔形的藏品结构,塔尖上是镇馆之宝、珍贵文物,腰身上是量大面广的一般文物,底层是待研究、待定级的资料。
2018-2019学年度高一年级第一学期12月月考语文试卷(2018.12)温馨提示:本试卷发分第Ⅰ卷(选择题)和第Ⅱ卷(非选择题)两部分,共100分,考试时间90分钟。
第Ⅰ卷(选择题共45分,每小题3分)一、(15分)1.下列词语中加点的字注音完全正确....的一组是()A.火钵.(bō) 遒劲.(jìn) 轧.(yà)钢桀骜不驯.(xùn)B.解剖.(pāo) 长篙.(gāo) 漫溯.(sù) 忸怩.(ní)不安C.淬.(cuì)火拊.(fǔ)心青苔.(tái) 长歌当.(dàng)哭D.瞋.(chēn)目喋.(dié)血执拗.(niù) 风尘仆仆..(pǔpǔ)2.下列各组词语完全正确....的一组是()A.旗竿目眩婆挲起舞涕泗交流B.噩耗屠戳陨身不恤天伦叙乐C.寥廓通谍博闻强识引亢高歌D.黯淡精悍绿草如茵堕入深渊3.依次填入下列各句横线处的词语,最恰..当.的一组是()(1)中华民国十五年三月二十五日,就是国立北京女子师范大学为十八日在段祺瑞执政府前遇害的刘和珍杨德群两君开追悼会的那一天,我独在礼堂外_______。
(2)面对记者的拍照和采访,这位在华尔街工作的女士并不_______自己的投票决定:“我不赞同美国政府对中国实施高技术封锁的政策。
”(3)前不久,一个名为《杯子的秘密》的视频在网络传播,曝光了北京、上海等地五星级酒店从垃圾桶里拣出塑料杯盖给客人使用、用同一块抹布擦杯子和马桶等行为,真是_______。
A.徘徊隐讳骇人听闻B.徜徉隐晦骇人听闻C.徘徊隐晦耸人听闻D.徜徉隐讳耸人听闻4.下列各句中,没有..语病的一句是()A.针对网络上热传的“日销量40万份劣质速食”一事,合肥食品监督局称,涉事企业存在人员管理混乱、操作环节不当,已对该企业责令停产停业的行政处罚。
B.我国传统的“二十四节气”被列入《人类非物质文化遗产代表作名录》,这使得这一古老的文明再次吸引了世人的目光。
天津市2018~2019学年度第一学期期末考试高一物理本试卷分第Ⅰ卷(选择题)和第Ⅱ卷(非选择题)两部分,满分:100分,考试时间:60分钟。
(考试结束后,只收答题卡)第Ⅰ卷(选择题,共48分)一、单项选择题:(本大题共12小题,每题4分,共48分。
每小题给出的四个选项中,只有一个选项符合题意,有选错或不答的得0分。
)1.关于质点,下列说法中正确的是A.体积小的物体都可看成质点B.质量大的物体一定不能看成质点C.地球不能被视为质点D.在体操比赛中,裁判不可以把运动员看成质点2.如图,粗实线是某同学晨练的轨迹图,用时32分11秒,跑步5公里,根据图中信息可知A.“5公里”指的是该同学的位移B.“5公里”指的是该同学的路程C.“32分11秒”指的是时刻D.该同学的位移方向由终点指向起点3.关于惯性下列说法正确的是A.只有静止的物体有惯性B.只有运动的物体有惯性C.战斗机战斗前抛弃副油箱,是为了减小战斗机的惯性D.火箭升空时,火箭的惯性随其速度的增大而增大4.汽车的百公里加速时间指的是汽车从静止加速到100km/h所用的时间,是衡量汽车性能的一项重要指标。
下表是几款汽车的百公里加速时间,请选出平均加速度最大的汽车类型A.甲B.乙C.丙D.丁5.物体从足够高处自由下落,则该物体(取g = 10m/s2)A.第1s末的速度大小为10m/s B.第1s末的速度大小为5m/sC.第1s内下落的高度是20m D.第1s内下落的高度是10m6.下列图象中反映物体做匀加速直线运动的是(图中x表示位移、v表示速度、t表示时间)7.物体在地面附近以某一初速度竖直向上抛出,忽略空气阻力的影响,则在上升过程中,物体的机械能将A.不变B.减小C.增大D.先减小,后增大8.匀速前进的车厢顶部用细线竖直悬挂一小球,如图所示,小球下方与一光滑斜面接触,则下列说法正确的是A.小球只受两个力作用B.小球可能受三个力作用C.小球一定受到斜面对它的作用力D.小球可能只受重力9.关于作用力和反作用力,下列说法正确的是A.作用在同一个物体上B.方向一定相同C.大小一定相等D.可以不同时产生10.一人站在减速下降的电梯内,此过程中A.人处于失重状态B.人处于超重状态C.人的重力变小D.人的重力变大11.如图所示,一个物体由静止开始,从A点出发分别经三个粗糙斜面下滑到同一水平面上的C1、C2、C3处。
南开区2018- 2019学年度第一学期高一年级期末考试语文第Ⅰ卷选择题1.下列加点字注音全都正确的项是A. 蕈.菌(xùn)弥.(mí)望贻.(yí)误所向披靡.(mǐ)B. 塑.料(sù) 蜷.缩(quán) 山岗.(gǎng) 椎.心泣血(zhuī)C. 枕藉.(jiè) 稽.首(jī) 载.体(zǎi) 休戚.(qī)相关D. 顷.刻(qīng) 祈.祷(qí) 洞穴.(xué) 沧海一粟.(sù)【答案】A【解析】【详解】本题主要考查识记并辨析现代汉语中常见汉字的读音的能力.解答本题时,要结合平时所积累字音知识及相关技巧进行辨析,尤其是对多音字的辨析,要结合词义、词性进行.A项,正确;B项,山岗(gāng) “椎.心泣血”中的“椎.”应读作“chuí”;C项,“稽.首”中的“稽.”应读作“qǐ”;“载.体”中的“载.”应读作“zài”。
D项,“顷.刻”中的“顷.”应读作“qǐng”。
故选A。
【点睛】识记现代汉语普通话常用字的字音,识记并正确书写现代常用规范汉字。
能力层级为识记A。
考查覆盖面有所扩大。
所选词语有两字词、四字词,指向明确,难度较低。
字形设误点“喧”与“暄”是形近字,“至”“致”是同音字,对于这类情况,可采用下面几种方法记忆:①字形辨识法,②语义辨识法,在理解词语含义的基础上去掌握字形,不容易出错;③结构分析法,做到“字不离词”;④语境辨识法,借助词语语境来判断用字是否正确,特别是对同音词语,只有结合词语词境或词语组合,才能准确而有效地找到与之相匹配的字形。
字音设误点“伫”是习惯误读字,对于这种情况,在复习时要分类整理记忆,以记忆为主,训练、记忆相结合。
2.下列词语字形全都正确的一项是A. 嘻游攀援潭柘寺夙兴夜寐B. 沉恤遨游针砭绿树成茵C. 披露杀戮渎职众志成城D. 枷琐圆锥诬蔑蛛丝蚂迹【答案】C【解析】【详解】本题主要考查识记并辨析现代汉语中常见汉字的读音的能力.解答本题时,要结合平时所积累字音知识及相关技巧进行辨析,尤其是对多音字的辨析,要结合词义、词性进行.A项,“嘻游”中的“嘻”应写作“嬉”;B项,“沉恤”中的“恤”应写作“湎”;“绿树成茵”中的“茵”应写作“阴”D项,“枷琐”中的“琐”应写作“锁”;“蛛丝蚂迹”中的“蚂”应写作“马”;C项,正确。
天津市部分区2018~2019学年度第一学期期末考试高一语文说明:本试卷分第Ⅰ卷(选择题)和第Ⅱ卷(主观题)两部分,全卷满分120分,考试时间120分钟。
第Ⅰ卷(每题2分,共24分)一、(16分,每小题2分)1.下列各句中加点字的读音,全都正确的一组是A.路上只我一个人,背着手踱.(du )着,这一片天地好像是我的;我也像超出了平常的自己,到了另一个世界里。
我爱热闹,也爱冷静;爱群居,也爱独处.(ch )。
B.看它怎样伸开柔软的卷须,攀住一根缘引它的绳索,或一茎.(j ng)枯枝。
我细细观赏它纤.(qi n)细的脉络,嫩芽,我以揠.(y )苗助长的心情,巴不得它长得快、长得茂绿。
C.一百年后的今天,黑人仍然蜷.(qu n)缩在美国社会的角落里,并且,意识到自己是故土家园中的流亡者。
今天我们在这里集会,就是要把这种骇.(h i)人听闻的情况公之于众。
D.为抒发苦闷激愤的情怀,巴金不时通过他的人物或者直接由自己出来做滂.(p ng)沱倾泻的抒情,那种热情澎湃的诗性笔调也常常把人带进激越的氛.(f n)围中。
2.下列各句中没有..错别字的一项是A.一百年前,一位伟大的美国人签暑了《解放黑奴宣言》,今天我们就是在他的雕像前集会。
这一庄严宣言犹如灯塔的光芒,给千百万在那催残生命的不义之火中受煎熬的黑奴带来了希望。
B.东洋婆望了一会儿,也许是她不喜欢这种不文明的欧打,也许是她要介绍一种更合理的惩诫方法,走近身来,揪住小福子的耳朵,将她扯到太平龙头前面,叫她向着墙壁立着。
C.高处丛生的灌木,落下参差的班驳的黑影,峭楞楞如鬼一般,弯弯的杨柳的稀疏的纤影,却又像是画在荷叶上。
D.《巴黎圣母院》的描写具有浪漫主义的夸张和抒情的特色:美就美得白璧无瑕,丑就丑得令人恐怖。
爱斯梅拉达不仅容貌美得使弗比斯神魂颠倒,弗罗洛原形毕露,而且还有感人肺腑的美好心灵。
3.依次填入下列句子横线上的词语,最恰当的一项是①近年来,被誉为“综艺清流”的“百家讲坛”“汉字听写大会”“成语大会”等文化盛会_________,但人们对传统文化的_________似乎没有从根本上改变。
②这是我知道的,凡我所编辑的期刊,大概是因为往往有始无终之故罢,销行一向就甚为寥落,然而在这样的生活艰难中,_________预定了《莽原》全年的就有她。
③扫街的在树影下一阵扫后,灰土上留下来的一条条扫帚的_________,看起来既觉得细腻,又觉得清闲,潜意识下并且还觉得有点儿落寞,古人所说的梧桐一叶而天下知秋的遥想,大约也就在这些_________的地方。
A.风靡一时冷漠欣然丝纹深奥B.风生水起冷漠毅然痕迹深奥C.风生水起淡漠欣然痕迹深沉D.风靡一时淡漠毅然丝纹深沉4.下列各句中,没有..语病的一句是A.我们坚持创建文明城市活动,就是要达到“教育一个青少年儿童,影响一个社区,带动一个家庭,文明整个社会”的目的。
B.据最新统计,目前社会上有近20%左右的人将按月储蓄视为未来的养老保险金。
C.《中医药法》的施行,有利于中医根据自身专长和优势开设各具特色的中医诊所,有利于激发社会力量办医的积极性,有利于完善医疗服务体系。
D.达沃斯世界经济论坛2018年年会在瑞士小镇达沃斯举行。
在为期4天的会议日程中,来自全球一百多个国家的各界领袖参与了讨论。
5.下列有关文学、文化常识的表述,不正确...的一项是A.春秋时期有公、侯、伯、子、男五等爵位。
“佚之狐言于郑伯曰:‘国危矣,若使烛之武见秦君,师必退。
’公从之”,这句中的“公从之”中的“公”也是爵位名称。
B.《诗经》是我国最早的诗歌总集,汉代时被尊为经典,内容上分为“风”“雅”“颂”三大类。
“风”部分大都是民间歌谣,“雅”部分是宫廷乐歌,“颂”部分是宗庙祭祀的乐歌。
《氓》属于“卫风”的内容。
C.《史记》和《汉书》是两汉时期最重要的两部史书。
《史记》创立了纪传体史书体例,《汉书》则是我国第一部纪传体断代史,这两部书成为后代正史的典范。
D.“壬戌之秋,七月既望”:“壬戌”就是壬戌年,是干支历的六十甲子中的一年,“既望”指农历十六日。
6.下列对《三国演义》的理解说明,有误..的一项是A.《三国演义》中关羽是忠义的化身,有关他忠、义、勇、谋、傲的事情分别有:千里走单骑、华容道义释曹操、过五关斩六将、水淹七军、败走麦城。
B.《三国演义》第三十六回中有“伏龙、凤雏两人得一,可安天下”之说,其中“伏龙”指诸葛亮,“凤雏”指徐庶。
徐庶后虽被曹操用老母骗取,但终生不曾为曹操设一谋,因此后有“徐庶进曹营——一言不发”的歇后语。
C.成语“望梅止渴”“乐不思蜀”和歇后语“关云长卖豆腐——人硬货不硬”“关帝庙里拜观音——找错了门”皆出自《三国演义》。
D.《三国演义》是我国古典四大名著之一,主要写魏、蜀、吴三个统治集团间的斗争,具有鲜明的“拥刘(备)反曹(操)”倾向,宣扬封建正统观念与仁义道德,塑造了众多栩栩如生的人物形象,如诸葛亮、曹操、刘备、关羽、张飞、孙权、周瑜等。
7.下列选项中对加点词语的解释,完全正确的一项是①至于幽暗昏惑而无物以相.之(帮助)②后世之谬其传而莫能名.者(形容词,明白)③足以极视听之娱,信.可乐也(相信)④行李..之往来,共其乏困(货物)⑤因.人之力而敝之(依靠)⑥备他盗之出入与非常..也(意外的变故)A.①②⑥ B.③④⑤ C.②③④ D.①⑤⑥8.下列每组两句话中,句式特点一致的一项是A.夫晋,何厌之有/当其欣于所遇B.邻之厚,君之薄也/今所谓慧空禅院者,褒之庐冢也。
C.泛舟游于赤壁之下/太子及宾客知其事者D.今人有大功而击之,不义也/若属皆且为所虏二、(8分,每小题2分)阅读下面的文言文,完成9~12题。
黄香字文强,江夏安陆人也。
年九岁,失母,思慕憔悴,殆不免丧,乡人称其至孝。
年十二,太守刘护闻而召之,署门下孝子,甚见爱敬。
①香家贫,内无仆妾,躬执苦勤,尽心奉养。
遂博学经典,究精道术,能文章。
初除.郎中,元和元年,肃宗诏香诣东观,读所未尝见书。
香后告休及归京师时千乘王冠帝会中山邸乃诏香殿下顾谓诸王曰此天下无双江夏黄童者也。
左右莫不改观..。
后召诣安福殿言政事,拜尚书郎,数陈得失,赏赉增加,尝独止宿台上,昼夜不离省闼,帝闻善.之。
延平元年,迁魏郡太守。
郡旧有内外园田,常与人分种,收谷岁数千斛。
香曰:“《田令》‘商者不农..’,《王制》‘仕者不耕’,伐冰(注)食禄之人,不与百姓争利。
”乃悉以赋人,课令耕种,时被水年饥,乃分奉禄及所得赏赐班赡贫者。
②于是丰富之家各出义谷,助官禀贷,荒民获全。
后坐水潦事免,数月卒于家。
所著赋,笺,奏,书,令,凡五篇。
子琼,自有传。
(节选自《后汉书·文苑列传七十上》)【注】伐冰:凿冰。
《礼记·大学》:“伐冰之家,不畜牛羊。
”朱熹注:“伐冰之家,卿大夫以上,丧祭用冰者也。
”即指做官的人家。
9.对下列句子中加点词语的解释,不正确...的一项是A.初除.郎中除:任命,授职B.左右莫不改观..改观:另眼相看C.昼夜不离省闼,帝闻善.之善:与......友好D.《田令》“商者不农..”不农:不从事农业劳动10.下列各组句子中,加点词的意义和用法相同的一组是A.①乃悉以.赋人②以.其求思之深而无不在也B.①乡人称其.至孝②吾其.还也C.①太守刘护闻而.召之②朝济而.夕设版焉D.①帝会中山邸,乃.诏香殿下②以其乃.华山之阳名之也11.文中划线句子断句正确的一项是香后告休及归京师时千乘王冠帝会中山邸乃诏香殿下顾谓诸王曰此天下无双江夏黄童者也。
A.香后告休/及归京师/时千乘王冠/帝会中山邸/乃诏香殿下/顾谓诸王曰/此天下无双江夏黄童者也。
B.香后告休/及归京师时/千乘王冠/帝会中山邸/乃诏香殿下/顾谓诸王/曰此天下无双/江夏黄童者也。
C.香后告休/及归京师/时千乘王冠/帝会中山邸/乃诏香/殿下顾谓诸王/曰此天下无双/江夏黄童者也。
D.香后告休/及归/京师时千乘王冠/帝会中山邸乃诏香/殿下顾谓诸王曰/此天下无双江夏/黄童者也。
12.下列对原文有关内容的分析和概括,不正确...的一项是A.黄文强从小失去母亲,为其尽孝,因思念母亲而面容憔悴,人们感动于此,称赞他特别孝顺。
B.延平元年,东汉易主,黄文强被贬为魏郡太守,但他仍然爱民如子,把郡中旧有的内外园田分给百姓耕种,在饥荒时又把自己的俸禄和受到的赏赐分发给贫穷的灾民。
C.黄香官为尚书郎,屡次向皇帝陈述政事得失,受到皇帝赏赐,他恪尽职守,曾经昼夜不出官署大门。
D.在他任魏郡太守期间,把郡内的内外园田分给百姓,还督促他们耕种。
第Ⅱ卷(96分)三、(20分)13.把文言文中划线的句子翻译成现代汉语。
(6分)(1)香家贫,内无仆妾,躬执苦勤,尽心奉养。
(3分)(2)于是丰富之家各出义谷,助官禀贷,荒民获全。
(3分)14.阅读下面这首词,完成后面问题(9分)减字木兰花苏轼莺初解语,最是一年春好处。
微雨如酥,草色遥看近却无。
休辞醉倒,花不看开人易老。
莫待春回,颠倒红英间绿苔。
[注]颠倒:心神恍惚。
(1)下列对这首词的理解和赏析,错误..的一项是()(2分)A.这首词化用前人的诗句,因其情景相合,故显得浑然一体,毫无生搬硬套之感。
B.这首词的上阕描写的是早春景象,而下阕中的“红英间绿苔”描写的是暮春情景。
C.用“如酥”来形容小雨,主要表现出春雨给大地万物带来的滋润和生机。
D.下阕中“花不看开”的意思是盛放的鲜花已失去了含蓄内敛之美,不值得欣赏。
(2)词中所写春天的最美好时节是什么时候?请结合词内容简要说明。
(4分)(3)结合全词,简要分析词中所表达的思想感情。
(3分)15.补写出下列名篇名句中的空缺部分。
(5分)(1)曹操在《短歌行》中化用《诗经·郑风·子衿》中的诗句,“_________,_________。
但为君故,沉吟至今”,这几句点明了“愁”的一个原因,即对人才的渴求。
(2)《归园田居》(其一)中诗人用“__________,__________”两句诗借自然景象形象地表达了身在宦海而心系田园的心情。
(3)王安石在《游褒禅山记》中用“古人之观于天地、山川、草木、虫鱼、鸟兽,往往有得,_______”,表明古人游赏有所收获不是随意的,而是经过深思而悟出来的。
四、(16分)阅读下面的散文,完成16~19题。
一篱秋色扁豆花周寿鸿①秋风起,豆花开。
九月,是扁豆花的月令。
②月色如水的夜晚,扁豆丛里秋虫浅唱低吟。
明代王伯稠诗云:“豆花初放晚凉凄,碧叶荫中络纬啼”,扬州八怪之一的金农有咏:“昨夜庭前叶有声,篱豆花开蟋蟀鸣。
”汪曾祺在《食豆饮水斋闲笔》中,也有“暑尽天凉,月色如水,听纺织娘在扁豆架下沙沙振羽,至有情味”的描述。
③扁豆是一种生性随和的豆蔬。
乡下种扁豆,不择地点,墙角、树下、灌木丛边,随处可点几颗,不用施肥浇水。