路面构造深度测试报告
- 格式:doc
- 大小:27.50 KB
- 文档页数:1
试验一路面平整度检测平整度是路面施工质量与服务水平的重要指标之一。
它是指以规定的标准量规,间断地或连续地量测路表面的凹凸情况,即不平整度的指标。
路面的平整度与路面各结构层次的平整状况有着一定的联系,即各层次的平整效果将累积反映到路面表面上,路面面层由于直接与车辆接触,不平整的表面将会增大行车阻力,将使车辆产生附加振动作用。
这种振动作用会造成行车颠簸,影响行车的速度和安全及驾驶的平稳和乘客的舒适。
同时,振动作用还会对路面施加冲击力,从而加剧路面和汽车机件损坏和轮胎的磨损,并增大油耗。
而且,不平整的路面会积滞雨水,加速路面的破坏。
因此,平整度的检测与评定是公路施工与养护的一个非常重要的环节。
平整度的测试设备分为断面类及反应类两大类。
断面类实际上是测定路面表面凹凸情况的,如最常用的3m直尺及连续式平整度仪,还可用精确测定高程得到;反应类测定路面凹凸引起车辆振动的颠簸情况。
反应类指标是司机和乘客直接感受到的平整度指标,因此它实际上是舒适性能指标,最常用的测试设备是车载式颠簸累积仪。
现已有更新型的自动化测试设备,如纵断面分析仪,路面平整度数据采集系统测定车等。
常见几种平整度测试方法的特点及技术指标比较见表8。
国际上通用国际平整度指数IRI衡量路面行驶舒适性或路面行驶质量,可通过标定试验得出IRI与标准差σ或单向累计值VBI之间的关系。
平整度测试方法比较(一)3m直尺法3m直尺测定法有单尺测定最大间隙及等距离(1.5m)连续测定两种。
两种方法测定的路面平整度有较好的相关关系。
前者常用于施工质量控制与检查验收,单尺测定时要计算出测定段的合格率;等距离连续测试也可用于施工质量检查验收,要算出标准差,用标准差来表示平整程度。
1.试验目的和适用范围用于测定压实成型的路基、路面各层表面的平整度,以评定路面的施工质量及使用性能。
2.测试要点(1)在测试路段路面上选择测试地点①当为施工过程中质量检测需要时,测试地点根据需要确定,可以单杆检测;②当为路基、路面工程质量检查验收或进行路况评定需要时,应首尾相接连续测量10尺。
路面构造深度(铺砂法)检测报告
共页第页委托单位报告编号
施工单位样品编号
工程名称样品数量
工程部位代表批量
建设单位监理单位
生产厂家委托人
检测场所地址联系电话
样品名称委托日期
规格型号检测日期
样品状态检测类别
检测设备检测环境
检测依据
检测内容
路段桩号
检测位置平均构造深度(mm)单项评定
平均值(mm)标准差(mm)变异系数(%)
检测结论
检测单位检测专用章(盖章)
签发日期:年月日检测说明
批准:审核:主检:
路面构造深度(铺砂法)检测原始记录
共
页第页
委托编号样品编号样品名称环境条件样品状态规格型号检测依据检测日期
设备名称设备编号设备状态
检测内容
路段桩号
砂的体积V (cm³)
测点桩号
横距(m)
摊铺直径(mm)
构造深度TD (mm)
1
D 2
D 平均值D
单个值
平均值
平均值(mm)标准差变异系数(%)
检测说明
2
2
1D D D +=
,2
2318314
1000D D V
TD =
=
π校核:主检:。
路面检测报告随着城市化进程的加快和交通运输的不断发展,路面作为交通基础设施的重要组成部分,承载着巨大的压力。
为了确保道路的使用安全性和可靠性,定期进行路面检测成为必要的工作。
通过路面检测报告,可以了解道路的实际情况,评估其结构状况和损坏程度,为后续的维修和改造工作提供参考依据。
一、表面平整度检测表面平整度是衡量路面质量的重要指标之一。
它直接影响驾驶车辆时的舒适性和安全性。
通过路面检测仪器进行测量和分析,可以得到路面的平整度数据。
通常,在报告中会列出不同路段的平整度指标,如RQI(Ride Quality Index),IRI(International Roughness Index)等。
这些数据可以直观地反映路面的平整状况,供相关部门评估路面维护和改造的紧迫性。
二、结构强度检测路面的结构强度是其承载能力的重要指标。
对于高频使用的道路,其结构强度的检测尤为关键。
通过无损检测技术,如反射性板载力传感器等,可以测量路面的动态和静态结构强度参数。
这些数据对于评估路面的承载能力、寿命和设计质量非常重要。
在路面检测报告中,结构强度数据将呈现出路段的相对优劣,为工程师和决策者提供指导,以制定合理的维护和改善方案。
三、损坏类型和程度检测路面损坏是道路维护的主要工作之一。
根据不同的使用年限和环境情况,路面可能存在不同类型的损坏,如裂缝、坑洼、龟裂等。
通过路面检测技术,可以识别和分类这些损坏,并评估其程度。
在检测报告中,通常会详细列出各个路段的损坏类型和程度,以及对应的维修措施建议。
这为决策者提供了针对性的信息,以合理规划维护和改造工作,并优化使用资源。
四、其他检测项目除了上述主要检测项目外,路面检测报告还可以涉及其他相关信息,如交通流量、路面摩擦系数、排水性能等。
这些数据对于道路安全和交通管理有着重要的参考意义。
例如,通过交通流量数据,可以有效规划车流量,并优化交通信号控制系统;通过摩擦系数数据,可以评估路面的抓地力,为驾驶员提供合理的行驶建议。
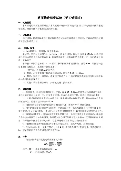
路面构造深度报告手工铺砂法测定路面构造深度试验指导书手工铺砂法测定路面构造深度试验指导书l 目的与适用范围1.1 本方法适用于测定沥青路面及水泥混凝土路面表面构造深度,用以评定路面表面的宏观构造。
2 仪具与材料2.1 人工砂铺仪:由圆筒、推平板组成。
2.1.1量砂筒:形状尺寸如图1,一端是封闭的,容积为25mL±0.15mL,可通过称量砂筒中水的质量以确定其容积V,并调整其高度,使其容积符合规定要求。
带一专门的刮尺将筒口量砂刮平。
2.1.2 推平板:形状尺寸如图2,推平板应为木制或铝制,直径50mm,底面粘一层厚1.5mm的橡胶片,上面有一圆柱把手。
图1 量砂筒(单位mm)图2 推平板(单位mm)2.1.3刮平尺:可用30cm钢板尺代替。
2.2 量砂:足够数量的干燥洁净的匀质砂,粒径0.15mm~0.3mm。
2.3 量尺:钢板尺、钢卷尺,或采用已按式(1)将直径换算成构造深度作为刻度单位的专用的构造深度尺。
2.4 其它:装砂容器(小铲)、扫帚或毛刷、挡风板等。
3 方法与步骤3.1 准备工作3.1.1量砂准备:取洁净的细砂,晾干,过筛,取0.15mm~0.3mm的砂置适当的容器中备用。
量砂只能在路面上使用一次,不宜重复使用。
回收砂必须干燥、过筛处理后方可使用。
3.1.2 对测试路段按随机取样选点的方法,决定测点所在横断面的位置。
测定应该选在行车道的轮迹带上,距路面边缘不应小于1m。
3.2 试验步骤3.2.1应用小铲沿筒壁向圆筒中装满砂,手提圆筒上方,在地面上轻轻地叩打3次,使砂密实,补足砂面用钢尺一次刮平。
注意不得直接用量砂简装砂,以免影响量砂密度的均匀性。
3.2.2将砂(来自: 写论文网:路面构造深度报告)倒在试件表面上,用底面粘有橡胶片的推平板,由里向外重复作摊铺运动,稍稍用力将砂细心地尽可能的向外摊开,使砂填人凹凸不平的试件表面的空隙中,尽可能将砂摊成圆形,并不得在表面上留有浮动余砂。
路面检测报告尊敬的先生/女士:根据您要求进行的路面检测,我们进行了详细的调查和分析。
以下是我们的检测报告:1. 检测目的:检测旨在评估道路表面状况,包括平整度、裂缝、损坏和水平及垂直畸变等方面。
2. 检测方法:我们采用了激光测量仪进行检测,该仪器可以快速而准确地测量道路表面的高度差异和平均高度。
3. 检测结果:根据我们的检测,道路表面整体较为平整,没有明显的高低起伏。
然而,在一些区域我们发现了一些小型裂缝,这可能是由于长期使用和气候变化引起的。
另外,我们还发现了一些较大的损坏区域,包括凹陷和碎裂的部分。
这些损坏可能会对道路的正常使用造成影响。
4. 检测评价:根据我们的评估,这些裂缝和损坏处需要及时的维修和补救。
长时间的裂缝和损坏可能导致更严重的问题,如道路崩塌和交通事故的发生。
5. 建议措施:我们建议您立即采取以下措施来修复和维护道路:- 对裂缝进行填充:使用适当的道路补封材料填充裂缝以阻止其进一步扩大。
这将增加道路的寿命和使用安全性。
- 补修损坏区域:对凹陷和碎裂的部分进行修复,确保道路的平整性和安全性。
- 定期维护:定期检查道路表面状况,及时维修和处理任何新出现的裂缝和损坏。
6. 预算估计:根据我们对检测结果的初步评估,修复和维护道路的预计费用约为XXX,具体费用会根据实际的裂缝和损坏情况而定。
请根据我们的报告和建议,采取必要的措施来修复和维护道路表面。
如果您还有任何问题或需要进一步的帮助,请随时与我们联系。
衷心感谢您选择我们进行路面检测。
此致敬礼XXX检测公司。
路面检测报告
根据路面检测报告,以下是我得出的结果:
1. 路面状况良好。
整个路面平整,没有明显的破损或凹凸不平的区域。
道路标线清晰可见,没有剥落或模糊的现象。
2. 路面有轻微裂缝。
在某些区域,可以看到一些细小的裂缝,但它们并不影响车辆行驶的安全性。
3. 部分路段有油污。
一些区域可能存在一些油污,这可能会降低车辆的抓地力。
建议在这些区域减速行驶,以避免滑动。
4. 污水排水良好。
雨水能够顺利排水,没有积水现象,这有助于提高路面的稳定性和安全性。
5. 部分路段存在进行修补的需要。
在某些区域,路面可能需要进行修补,以防止裂缝扩大或凸起造成的安全隐患。
综上所述,路面整体状况良好,但需要对部分路段进行修补,确保道路的安全性和舒适性。
建议相关部门尽快进行维修和维护工作。