教学目标中的行为动词解析
- 格式:doc
- 大小:32.00 KB
- 文档页数:2
《义务教育数学课程标准(2022年版)》行为动词解读及教学启示《义务教育数学课程标准(2022年版)》以数学课程的知识内容、学生发展特性、课程设计目标为视角,从行为动词的角度构建数学课程的基本模型,要求学生在学习过程中应该具备能力、技能和素养。
通过行为动词的解读,落实教师的教学可以更好的帮助学生全面的深入的实施义务教育数学课程标准。
在《义务教育数学课程标准(2022年版)》中,行为动词主要包括理解、探究、分析、推理、综合、应用、创新等七大部分,作为能力和技能的重要组成部分。
1、理解:指学生具有吸收、消化和理解数学知识和内容的能力,包括对概念的理解、对记号的理解和对运算规则的理解等。
2、探究:指学生具有分析、研究和探索数学知识和内容的能力,包括观察、试错、实验和推断等。
3、分析:指学生能够使用数学思维方法和符号分析、推理和解决实际问题的能力。
5、综合:指学生能够综合联系、分析、比较和汇总各种数学内容间的联系的能力。
6、应用:指学生既能够将数学理论应用到实际中,又能从数学实际中获得知识的能力。
7、创新:指学生能够运用所学习的数学知识,去发现新的规律,进行创新的思维和实践活动的能力。
教师在实施《义务教育数学课程标准(2022年版)》时,需要让学生积极参与,使学生能充分理解和掌握行为动词所涉及到的知识和内容,可以充分调动学生的积极性,全面提高学生在数学科目上的主观能力和解决实际问题的能力。
教师应该围绕行为动词,做到课程实施的实践性导向和应用性导向,以课程设计、教学目标、学生发展特性为体系进行教学,注重个性化的要求,充分利用本地化资料鼓励学生进行综合性的解决问题,激发学生的学习主动性,让学生把数学融入日常生活,把知识学到手上去,及时让学生掌握最新数学知识。
关于新课程目标行为动词的理解
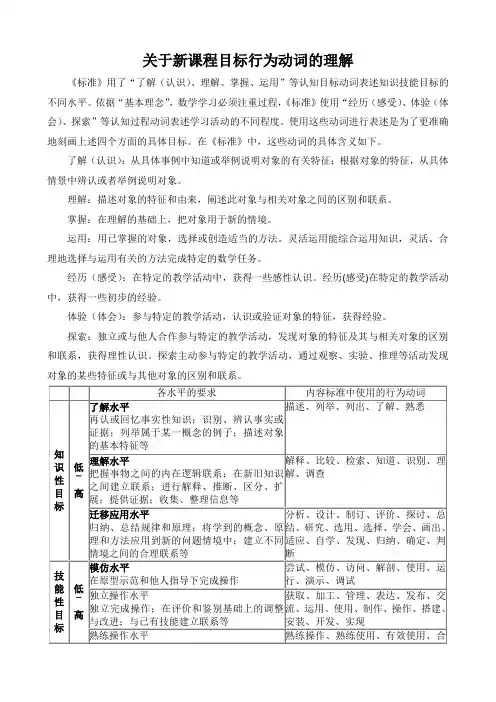
《标准》用了“了解(认识)、理解、掌握、运用”等认知目标动词表述知识技能目标的不同水平。
依据“基本理念”,数学学习必须注重过程,《标准》使用“经历(感受)、体验(体会)、探索”等认知过程动词表述学习活动的不同程度。
使用这些动词进行表述是为了更准确地刻画上述四个方面的具体目标。
在《标准》中,这些动词的具体含义如下。
了解(认识):从具体事例中知道或举例说明对象的有关特征;根据对象的特征,从具体情景中辨认或者举例说明对象。
理解:描述对象的特征和由来,阐述此对象与相关对象之间的区别和联系。
掌握:在理解的基础上,把对象用于新的情境。
运用:用已掌握的对象,选择或创造适当的方法。
灵活运用能综合运用知识,灵活、合理地选择与运用有关的方法完成特定的数学任务。
经历(感受):在特定的教学活动中,获得一些感性认识。
经历(感受)在特定的教学活动中,获得一些初步的经验。
体验(体会):参与特定的教学活动,认识或验证对象的特征,获得经验。
探索:独立或与他人合作参与特定的教学活动,发现对象的特征及其与相关对象的区别和联系,获得理性认识。
探索主动参与特定的教学活动,通过观察、实验、推理等活动发现对象的某些特征或与其他对象的区别和联系。
新课程标准描述课程教学目标所使用的行为动词。
教学目标中的行为动词解析教学目标的表述一般用含有“行为、条件、标准”这三个要素的陈述句,但表述教学目标最困难的是对行为动词的选用,一般说不同的目标所使用的行为动词也会不同。
(一)知识目标知识包括概念、原理、规律、方法、过程、科学事实等。
目标分为了解、理解、掌握三个层次。
(1)“了解”:用于直观的事物,是对具体的科学事实、方法、过程、概念、原理、规律的认识和记忆。
行为动词如:说出、写出、背诵、辨认、识别、认识、知道等。
例如:写出原子序数1到20号元素的元素符号和名称。
找出文章中的比喻、拟人等修辞方法。
识别单向阀与普通节流阀的图形符号。
知道《红楼梦》的作者是曹雪芹。
(2)“理解”:用于抽象事物,是对抽象的概念、原理、规律等的理性认识。
行为动词如:解释、描述、说明、整理、比较等。
例如:解释化学方程式的意义。
说明三视图之间的投影及尺寸关系。
区分所给材料中的抢劫、抢夺、盗窃犯罪。
描述夹紧三要素:夹紧力的大小、方向、作用点对零件的影响。
(3)“掌握”:指能理解学习材料的内涵和意义,能应用所学知识进行合理的转换或推断。
转换指用与原先表达方式不同的方式表达自己的思想;推断指估计将来的趋势(预期的后果)。
行为动词如:设计、撰写、评价、计划、总结、证明、说明、判断等。
例如:把基本视图改画成半剖视图。
(转换)根据电动机正反转线路原理图绘制出安装接线图。
(转换)用框架图或图表等其他方式总结本单元知识结构。
(转换)说明地球变暖对人类生活地影响。
(推断)分析判断实验可能产生的误差。
(推断)(二)能力目标“能力是指顺利完成某一活动所必需的主观条件”,“能力必须以相关的知识和技能为基础,在相应的活动中培养和发展”。
因此,表述的能力目标中一定要包括某项学习活动以及所必须的知识和技能。
行为动词如:完成、模仿、操作、熟练操作、初步学会、学会、应用、灵活应用、测量、计算等。
例如:根据实验讲义,能独立完成实验操作。
(培养记忆、思维能力)根据课文,设计小品并表演。
教学目标中的行为动词 -CAL-FENGHAI-(2020YEAR-YICAI)_JINGBIAN教学目标中的行为动词问题: 1.教学目标定位不准。
不少教师在制定课时时往往直扑课文,其后果往往是“只见树木不见森林”,因此制定的目标,或定位过高、过深,学生根本无法达到,导致教学走马观花、浮光掠影;或目标过低,出现学生“躺在地上摘桃子”的现象;或偏重三维目标中的一个维度,而忽视了其他维度的实施,因而呈现出来的教学方式、教学关注错位,学生用心灵的诵读不够,用心灵的倾听不够,用心灵的表达不够。
2.对目标描述的行为动词理解不透如何科学地表述这些教学目标以保证所制定的教学目标是明确的、具体的、有效的,这是我们在教学设计必须解决的重要技术问题。
“三维目标”的设计是包括“知识性目标”、“技能性目标”、“情感性目标”,他们在制定目标时使用的行为动词有一定的区别。
实际教学中,对于行为动词的运用,教师是不大讲究,甚至是随手乱套的。
3.三维目标分割实施,缺乏融合。
随着三维目标的不断深入,教师制定目标时也开始渗透三维目标,但是出现了制定目标时尝试按照“知识和能力”、“过程和方法”、“情感态度和价值观”三个维度分开呈现的方式,看起来十分清楚,但是往往陷入三维目标在课堂教学中分割实施的误区,只把三维目标当成三种目标,将三项目标进行简单叠加,缺少了相互渗透、融为一体。
4.目标表述模糊,难以把握。
主要体现为教师制定目标时,清晰度把握还不够,最终造成了知识和能力目标的弱化,过程和方法目标的虚化,情感态度和价值观目标的泛化。
例如,《借尾巴》(人教版一下)的目标陈述:重点学习课文,知道不同动物的尾巴的作用。
这就是将教学内容当作教学目标,不符合教学目标陈述的要求。
如《梅花魂》的目标陈述:潜心会文,联系文境,理解含义深刻的句子;静心涵咏,融情体验,感受外祖父对祖国的眷恋之情。
这两个目标在陈述中,使用了“潜心会文、静心涵咏,融情体验”这类词,陈述的语言过于学术化,教学时很难把握其分寸。
义务教育数学课程标准(2022年版)行为动词解读及其教学启示行为动词描述的是数学学习应该达到的相应水平和程度,《义务教育数学课程标准(2022年版)》(以下简称为“2022年版课标”)的附录2中对行为动词进行了解释,虽然文字不多,但是意义重大。
深入了解行为动词的基本含义和使用规范,不仅有助于我们深刻理解2022年版课标中的学段目标、内容要求、学业要求和教学提示,而且有助于我们准确把握教学所应达到的相应水平和基本程度,同时,有助于我们规范拟定和表述课时教学目标,也有助于我们依据2022年版课标理念开展小学数学教学研究。
行为动词这一名称,首次出现在《义务教育数学课程标准(2011年版)》(以下简称为“2011年版课标”)的附录1中,2022年版课标对原来的表述进行了相应的修订和补充。
下面,从结果目标行为动词和过程目标行为动词两个角度分别进行解读,在此基础上,谈一谈目标行为动词对我们规范拟定教学目标的教学启示。
一、结果目标行为动词2022年版课标规定数学课程目标包括结果目标和过程目标两大类。
数学四基中的基础知识和基本技能属于结果目标,结果目标对应的行为动词分为四个水平,从低到高,分别是“了解”“理解”“掌握”“运用”。
“了解”是结果目标中的最低水平和最低要求,“运用”是结果目标中的最高水平和最高要求。
下面,对这四种水平的行为动词进行相应解释。
了解是指从具体实例中知道或举例说明对象的有关特征;根据对象的特征,从具体情境中辨认或者举例说明对象。
与2011年版课标相比,2022年版课标关于“了解”内涵的表述没有改动。
“了解”是结果目标的第一水平要求,它的同类词是“知道”“初步认识”。
在这里,我们特别需要提醒的是不能随意使用“初步”二字,“初步认识”是2022年版课标中的一个规范行为动词,在所有行为动词中仅此一个行为动词带有“初步”二字,平时大家经常喜欢用“初步了解”“初步理解”表述教学目标,其实“初步了解”“初步理解”都不是规范的目标行为动词,这一点要引起足够的关注,我们不能随意在规范的行为动词前面添加“初步”,这样会导致目标表述不规范的问题。
从行为动词来看新课程中教学目标的变化摘要:新课程标准作为衡量教育质量的基本依据,课程目标是最核心的部分。
本文从课程目标中的行为动词的角度来看看课程目标与原来教学大纲中教学目的(教学要求)的区别、变化,以及新的特点。
并以一节化学课举例说明。
关键词:行为动词;课程目标;变化。
课程标准作为衡量教育质量的基本依据,课程目标是最核心的。
与教育大纲相比,课程标准的具体目标从知识与技能、过程和方法、情感态度和价值观三个方面更全面的阐述了义务教育阶段化学课程标准的培养目标、下面和教学大纲中的教学要求相比,从行为动词的角度看看课程目标的变化。
一:课程目标中行为动词发生的变化及其特点知识与技能方面:1、了解——说出、背诵、辨认、回忆、选出、举例、列举、复述、描述、识别、现认等。
2、理解——解释、说明、阐明、比较、分类、归纳、概述、概括、判断、区别、提供、猜测、预测等。
3、应用——应用、使用、置疑、辩护、设计、解决、撰写、拟订、检验、计划、总结、推广、证明、评价等。
4、技能——模拟、重复、再现、例证、模拟、扩展、缩写等。
5、独立操作——完成、表现、制定、解决、拟定、安装、绘制、测量、尝试、试验等。
6、迁移——联系、转换、灵活运用、举一反三、触类旁通等。
过程与方法方面:此类目标原来几乎没有。
经历、感受、参加、参与、尝试、寻找、讨论、交流、合作、分享、参观、访问、考察、接触、体验等。
情感态度与价值观方面:此类目标原来几乎没有。
1、反应——遵守、拒绝、认可、认同、承认、接受、同意、反对愿意、欣赏、称赞、喜欢、讨厌、感兴趣、关心、关注、重视、采用、采纳、支持、尊重、爱护、珍惜、蔑视、怀疑、抵制、克服、拥护、帮助等。
2、领悟——形成、养成、具有、热爱、树立、建立、坚持、保持、确立、追求等。
从以上行为动词的改变来看,可以形象具体的反映出一些特点:1、行为主体更加明确。
如列举、参与、尝试、交流等,非常明确的表明目标行为的主体是学生而不是教师。
行为动词教学目标中的行为动词教学目标的表述一般用含有“行为、条件、标准”这三个要素的陈述句,但表述教学目标最困难的是对行为动词的选用,一般说不同的目标所使用的行为动词也会不同。
(一)知识目标知识包括概念、原理、规律、方法、过程、科学事实等。
目标分为了解、理解、掌握三个层次。
(1)“了解”:用于直观的事物,是对具体的科学事实、方法、过程、概念、原理、规律的认识和记忆。
行为动词如:说出、写出、背诵、辨认、识别、认识、知道等。
例如:写出原子序数1到20号元素的元素符号和名称。
找出文章中的比喻、拟人等修辞方法。
识别单向阀与普通节流阀的图形符号。
知道《红楼梦》的作者是曹雪芹。
(2)“理解”:用于抽象事物,是对抽象的概念、原理、规律等的理性认识。
行为动词如:解释、描述、说明、整理、比较等。
例如:解释化学方程式的意义。
说明三视图之间的投影及尺寸关系。
区分所给材料中的抢劫、抢夺、盗窃犯罪。
描述夹紧三要素:夹紧力的大小、方向、作用点对零件的影响。
(3)“掌握”:指能理解学习材料的内涵和意义,能应用所学知识进行合理的转换或推断。
转换指用与原先表达方式不同的方式表达自己的思想;推断指估计将来的趋势(预期的后果)。
行为动词如:设计、撰写、评价、计划、总结、证明、说明、判断等。
例如:把基本视图改画成半剖视图。
(转换)根据电动机正反转线路原理图绘制出安装接线图。
(转换)用框架图或图表等其他方式总结本单元知识结构。
(转换)说明地球变暖对人类生活地影响。
(推断)分析判断实验可能产生的误差。
(推断)(二)能力目标“能力是指顺利完成某一活动所必需的主观条件”,“能力必须以相关的知识和技能为基础,在相应的活动中培养和发展”。
因此,表述的能力目标中一定要包括某项学习活动以及所必须的知识和技能。
行为动词如:完成、模仿、操作、熟练操作、初步学会、学会、应用、灵活应用、测量、计算等。
例如:根据实验讲义,能独立完成实验操作。
(培养记忆、思维能力)根据课文,设计小品并表演。
行为动词名词解释教育学行为动词在教育学中通常指的是那些描述学生行为、活动或过程的动词,它们在课程目标、教学活动和评估中扮演着重要角色。
行为动词帮助明确学生应该能够做什么,以及他们应该达到的学习水平。
以下是一些常见的行为动词及其在教育学中的意义。
1.了解(Understand):指学生能够对知识有一个基本的认识,能够解释和描述概念、原理或信息。
2.掌握(Master):意味着学生不仅理解了知识,而且能够熟练地应用它,通常伴随着高水平的能力和技巧。
3.分析(Analyze):要求学生能够分解信息,识别其各个部分和要素,理解它们之间的关系和功能。
4.应用(Apply):指学生能够将所学的知识或技能用于新的情境中,解决问题或创造新的东西。
5.评估(Evaluate):学生能够判断或评价信息的价值、有效性或适用性。
6.创造(Create):要求学生利用自己的想象力产生新的想法、解决方案或原创作品。
7.设计(Design):指学生能够规划或构思一个项目、实验或活动,以满足特定的目标或需求。
8.实施(Implement):学生能够将计划或想法付诸行动,进行实际的操作或执行。
9.解释(Explain):要求学生能够清晰地表达自己的想法,说明事物的原因、意义或工作原理。
10.展示(Demonstrate):学生能够通过实际操作或表演来展示他们的技能或知识。
11.讨论(Discuss):指学生能够就某个主题提出观点,与他人交流想法,并考虑不同的观点。
12.调查(Investigate):学生能够通过实验、研究或观察来收集信息,探索问题或现象。
这些行为动词帮助教育工作者设定明确的学习目标,同时也为学生提供了关于预期学习成果的清晰指导。
通过这些动词,教育者可以更好地设计和评估教学活动,确保学生能够达到预定的学习标准。
体育与健康课程学习目标的行为动词概览与简要说明上传: 胡上饶更新时间:2012-5-18 11:53:52行为动词的层次及意义行为动词举例知识性目标行为动词了解层次再认与回忆;识别、辨认事实或证据;举出例子。
观看、指出、说出、描述;知道、了解、认识知道合理安排锻炼时间的意义。
理解层次把握内在联系;与已有知识建立联系;进行解释、推断、区分、扩展;提供证据;收集、整理信息等。
观察、观赏;探究、讨论、比较、区分;获得、懂得、理解区分体育活动中安全和不安全的行为,并做出评价。
应用层次在新的情景中使用概念、原则;进行总结、推广;建立不同情景下的合理联系等。
记录、测量、写出、安排、设置;应用、利用充分利用各种条件进行体育活动。
技能性目标行练习层次独立或集体体验、学习动作学习、做乐于学习和展示简单的运动动作。
掌握层次独立完成动作;进行调整与改进。
完成、会做、学会、掌握、展示;发展、增强完成多种必要的集体操练。
为动词运用层次与已有的运动技能建立联系、灵活应用等。
进行、运用运用脉搏测定等常用方法测量运动负荷。
情意性目标行为动词经历层次从事相关活动,建立感性认识。
参加、参与、体验乐于参加各种体育游戏活动。
反应层次在经历的基础上表达感受、态度和价值判断;做出相应反应等。
注意、关注;做出、建立、树立;遵守、适应;避免、消除、抵制、改正关注青春期的健康问题。
领悟层次具有稳定态度、一致行为和个性化的价值观念等。
评价;采取、分配、形成、养成、具有、表现、保持;帮助、指导;对待、尊重、关爱在徒手操、队列等练习中保持正确的身体姿势。
说课:教学任务:是以教师为主体的,是教师的期望,表述的内涵比较笼统,分不出阶段和层次缺乏对量和质的具体规定性,观察和测量,难以对其学习结果进行评价。
一般是为老师所掌握的。
教学目标:是教师对教学的期望值,是教师期望通过教学达到的结果,是师生都要明确和掌握的,实际上也是对全班学生提出的一般性整体的要求。
特点:教学目标虽然比教学任务更加的具体化和量化,由于多年的完善向着更加具体化方向发展,是可观察的,可测量的和可做评价的依据,也是以学生为主题的,对在一定的教学时间内对各种教学活动行为要达到的标准和境界,但不是学生个人的期望值。
(推荐)教学目标中的行为动词在教育领域,教学目标是课程或项目的核心,它描述了学生在学习过程中应该达到的标准或成果。
教学目标通常包括知识、技能和情感三个领域。
为了确保教学目标的明确性和可衡量性,需要使用具体、可操作的行为动词来描述学生的学习行为。
以下是一些推荐的教学目标中的行为动词:1.知识目标:•识别:学生能够识别、记住所学的重要概念、原理或事实。
•回忆:学生能够回忆所学的重要信息或细节。
•描述:学生能够用自己的语言准确地描述所学的概念、原理或过程。
•列举:学生能够列举出所学的概念、原理或事实的例子。
•说明:学生能够用自己的语言简明扼要地解释所学的概念、原理或过程。
2.技能目标:•模仿:学生能够模仿教师的示范或样例进行操作。
•练习:学生能够反复练习所学技能,以达到熟练程度。
•执行:学生能够独立地运用所学技能完成任务或解决问题。
•应用:学生能够将所学技能应用于实际生活或其他学科领域。
•评估:学生能够对所学技能的效果进行评估和反思。
3.情感目标:•接受:学生对所学内容或活动产生积极的情感认同。
•关注:学生对所学内容或活动保持高度的兴趣和关注。
•喜欢:学生对所学内容或活动产生强烈的喜好和偏好。
•欣赏:学生对所学内容或活动中的美、艺术价值或文化内涵产生认同和欣赏。
•投入:学生积极参与到所学的活动或项目中,并全身心地投入其中。
这些行为动词可以帮助教师明确地表述教学目标,从而更好地衡量学生的学习成果。
同时,这些动词也强调了学生在学习过程中的主动性和参与性,鼓励他们在实践中掌握知识和技能,并培养积极的情感态度。
在使用这些行为动词时,可以根据具体的教学内容和学生的学习水平进行适当的调整和选择。
知道我们在课堂教学中干什么——准确把握教学目标中的行为动词了解、理解、掌握、运用、经历、体验、探索这些词语我们是不是很熟悉?我们每天写教学设计制定教学目标时都要用到这些动词,可是这些动词的实际意义是什么?它们放在教学目标里需要我们达成到什么程度?随着《义务教育数学课程标准(2011年版)》的颁布,现在小学数学的教学,必将在《标准》理念引领下,根据课程目标、课程内容及要求进一步深化改革。
如何做到有效地教,高效地学,是我们当前一线老师们关注话题。
教学目标是一切教学活动的出发点和归宿点。
有效的学习开始于准确地知道达到的目标是什么。
把握教学目标是实现有效教学的前提与关键,它是教学的灵魂,支配着教学的全过程,它是教学的出发点,也是教学的归宿,规定着教与学的方向。
一、教学目标行为动词及其运用(一)有关行为动词的分类标准中有两类行为动词:一类是描述结果目标的行为动词,包括“了解、理解、掌握、运用”等术语。
另一类是描述过程目标的行为动词,包括“经历、体验、探索”等术语。
这些词的基本含义如下:•了解:从具体实例中知道或举例说明对象的有关特征;根据对象的特征,从具体情境中辨认或者举例说明对象。
•理解:描述对象的特征和由来,阐述此对象与相关对象之间的区别和联系。
•掌握:在理解的基础上,把对象用于新的情境。
•运用:综合使用已掌握的对象,选择或创造适当的方法解决问题。
•经历:在特定的数学活动中,获得一些感性认识。
•体验:参与特定的数学活动,主动认识或验证对象的特征,获得一些经验。
•探索:独立或与他人合作参与特定的数学活动,理解或提出问题,寻求解决问题的思路,发现对象的特征及其与相关对象的区别和联系,获得一定的理性认识。
•举例说明:二年级《对称》教学中的目标:1、了解生活中的对称现象,理解认识轴对称图形的一些基本特征。
掌握正确识别轴对称图形的方法,会画对称轴,运用轴对称知识来设计制作简单的轴对称图形。
2、通过观察、猜想、验正和操作,经历认识轴对称图形的过程,培养学生的动手、创新能力。
教学目标中的行为动词解读永吉县口前镇第二小学张库教学目标的表述一般用含有“行为、条件、标准”这三个要素的陈述句,但表述教学目标最困难的是对行为动词的选用,一般说不同的目标所使用的行为动词也会不同。
(一)知识目标知识包括概念、原理、规律、方法、过程、科学事实等。
目标分为了解、理解、掌握三个层次。
(1)“了解”:用于直观的事物,是对具体的科学事实、方法、过程、概念、原理、规律的认识和记忆。
行为动词如:说出、写出、背诵、辨认、识别、认识、知道等。
例如:写出原子序数1到20号元素的元素符号和名称。
找出文章中的比喻、拟人等修辞方法。
识别单向阀与普通节流阀的图形符号。
知道《红楼梦》的作者是曹雪芹。
(2)“理解”:用于抽象事物,是对抽象的概念、原理、规律等的理性认识。
行为动词如:解释、描述、说明、整理、比较等。
例如:解释化学方程式的意义。
说明三视图之间的投影及尺寸关系。
区分所给材料中的抢劫、抢夺、盗窃犯罪。
描述夹紧三要素:夹紧力的大小、方向、作用点对零件的影响。
(3)“掌握”:指能理解学习材料的内涵和意义,能应用所学知识进行合理的转换或推断。
转换指用与原先表达方式不同的方式表达自己的思想;推断指估计将来的趋势(预期的后果)。
行为动词如:设计、撰写、评价、计划、总结、证明、说明、判断等。
例如:把基本视图改画成半剖视图。
(转换)根据电动机正反转线路原理图绘制出安装接线图。
(转换)用框架图或图表等其他方式总结本单元知识结构。
(转换)说明地球变暖对人类生活地影响。
(推断)分析判断实验可能产生的误差。
(推断)(二)能力目标“能力是指顺利完成某一活动所必需的主观条件”,“能力必须以相关的知识和技能为基础,在相应的活动中培养和发展”。
因此,表述的能力目标中一定要包括某项学习活动以及所必须的知识和技能。
行为动词如:完成、模仿、操作、熟练操作、初步学会、学会、应用、灵活应用、测量、计算等。
例如:根据实验讲义,能独立完成实验操作。
基于《数学课程标准》行为动词的认识与思考我们来看一下《数学课程标准》中所涉及的行为动词。
在数学课程标准中,对学生的认知和能力提出了明确的要求,其中包括一系列的行为动词,如“解释”、“举例”、“证明”、“计算”、“应用”等。
这些行为动词涵盖了数学学习的方方面面,涉及到学生在数学学习中所应具备的思维能力、操作能力和解决问题的能力。
通过这些行为动词的描述,可以清晰地了解到学生在数学学习中所应表现出来的动作和能力,这对于教师来说是非常重要的。
行为动词在数学学习中的重要性不言而喻。
行为动词的具体描述有助于学生正确把握数学学习的重点和要求。
在教学过程中,教师可以通过引导学生了解和理解这些行为动词,帮助学生形成正确的学习态度和方法。
学生可以清晰地了解到自己在学习中所应具备的能力和动作,从而更好地认识到数学学习的重要性和必要性。
行为动词的具体描述也为教师提供了明确的教学目标和评价标准。
在教学过程中,教师可以根据这些行为动词,制定合理的教学目标和教学计划,并对学生的学习情况进行有效地评价。
通过行为动词的具体描述,教师可以更加科学地设计教学活动和课程设置,提高教学质量和教学效果。
行为动词的具体描述还可以帮助学生正确理解和运用数学知识。
在数学学习中,学生不仅需要具备丰富的数学知识,更需要具备正确的思维方式和解决问题的能力。
通过理解和运用行为动词,学生可以更好地了解和掌握数学学习的方法和技巧,提高数学学习的效果。
虽然行为动词在数学学习中具有重要的作用,但教师在教学中的实际运用却并不容易。
教师需要对《数学课程标准》中的行为动词有深刻的理解。
在现实教学中,很多教师对于课程标准中的行为动词并不是很熟悉,可能会对这些行为动词的运用产生一定的困惑。
教师需要通过系统学习和深入研究,对课程标准中的行为动词进行透彻的理解。
教师需要根据学生的实际情况合理运用行为动词。
不同年级和不同类型的学生,其所应具备的能力和要求是不同的,因此教师需要根据学生的实际情况,灵活地运用行为动词,设计和安排合适的教学活动,并对学生的学习情况进行差异化评价。
教学目标中的行为动词解析
教学目标的表述一般用含有“行为、条件、标准”这三个要素的陈述句,但表述教学目标最困难的是对行为动词的选用,一般说不同的目标所使用的行为动词也会不同。
(一)知识目标
知识包括概念、原理、规律、方法、过程、科学事实等。
目标分为了解、理解、掌握三个层次。
(1)“了解”:用于直观的事物,是对具体的科学事实、方法、过程、概念、原理、规律的认识和记忆。
行为动词如:说出、写出、背诵、辨认、识别、认识、知道等。
例如:
写出原子序数1到20号元素的元素符号和名称。
找出文章中的比喻、拟人等修辞方法。
识别单向阀与普通节流阀的图形符号。
知道《红楼梦》的作者是曹雪芹。
(2)“理解”:用于抽象事物,是对抽象的概念、原理、规律等的理性认识。
行为动词如:解释、描述、说明、整理、比较等。
例如:
解释化学方程式的意义。
说明三视图之间的投影及尺寸关系。
区分所给材料中的抢劫、抢夺、盗窃犯罪。
描述夹紧三要素:夹紧力的大小、方向、作用点对零件的影响。
(3)“掌握”:指能理解学习材料的内涵和意义,能应用所学知识进行合理的转换或推断。
转换指用与原先表达方式不同的方式表达自己的思想;推断指估计将来的趋势(预期的后果)。
行为动词如:设计、撰写、评价、计划、总结、证明、说明、判断等。
例如:
把基本视图改画成半剖视图。
(转换)
根据电动机正反转线路原理图绘制出安装接线图。
(转换)
用框架图或图表等其他方式总结本单元知识结构。
(转换)
说明地球变暖对人类生活地影响。
(推断)
分析判断实验可能产生的误差。
(推断)
(二)能力目标
“能力是指顺利完成某一活动所必需的主观条件”,“能力必须以相关的知识和技能为基础,在相应的活动中培养和发展”。
因此,表述的能力目标中一定要包括某项学习活动以及所必须的知识和技能。
行为动词如:完成、模仿、操作、熟练操作、初步学会、学会、应用、灵活应用、测量、计算等。
例如:
根据实验讲义,能独立完成实验操作。
(培养记忆、思维能力)
根据课文,设计小品并表演。
(培养想象、创造能力)
模仿教师,做出鱼跃前滚翻的动作。
(培养观察、模仿能力)
能熟练地做出运球、上篮、投球的连续动作。
(培养思维、创造能力)
根据任意物质的分子式,能计算某元素的百分含量。
(培养思维能力)
运用石灰石中氧化钙的测定原理,设计实验过程。
(培养思维、想象、创造能力)
根据定距环的零件图和实际生产条件制定装夹方案。
(培养思维、创造能力)
(三)德育目标
德育目标涵盖广泛,包括情感、态度、价值观等。
由于德育目标是无形的抽象目标,一般不易“明确、具体、可测”,要用“体验性”语言来描述,因此,其行为动词也相应的要使用“体验性”的动词。
体验性动词分为三个不同的水平层次:(1)经历:体验、感受、尝试、参与等;(2)反应:认同、体会、关注、遵守、赞赏等;(3)领悟:初步形成、养成、树立、保持、发展、增强等。
例如:参与小组合作学习,树立团结协作意识。
体会安全的重要,初步养成认真严谨的工作态度。
工具摆放整齐,初步形成规范意识。
在参与讨论的过程中,体验合作学习的愉悦。
亲历倒闸操作的全过程,感受制度的严格,初步形成规范的安全操作意识。
感受实际操作的乐趣,发展职业兴趣。
遵守操作规程,增强规范意识。
表述教学目标时应注意的问题:
(一)行为主体一定是学生
诸如“提高学生自学能力和材料总结整理能力”、“向学生展示数学的魅力所在”、“使60%以上的学生能初步掌握排球正面双手垫球的技术”、“训练学生简洁流畅的口头表达能力”等,由于主体不是学生而是教师,这样的表述实际上是教师的教学目的,而不是教学目标。
因此,可以得出这样的结论:教学目标的陈述句中不能出现诸如“培养学生…”、“训练学生…”、“使60%的学生达到…”等词句。
(二)行为动词一定要准确、明确、可测
所谓行为动词准确是指行为动词要与教学内容相匹配。
如对具体的事实只需要了解,针对《再别康桥》作者的目标,可以制定为“了解(或知道)《再别康桥》的作者”,即要求记住《再别康桥》的作者是徐志摩,而不能制定成“掌握《再别康桥》的作者”,再如对英文单词、元素符号或名称、某矿物中的主要化学成分等具体的事实只需要记住,没有理解或掌握的意义,属于知识目标中的“了解”水平。
如“掌握车刀切削部分的名称”、“掌握石灰石中的主要化学成分”等都是行为动词不准确的目标。
所谓行为动词明确、可测,是指这一动词所对应的行为或动作是可观察、可测量的的。
像“学习”、“了解”、“理解”、“掌握”等抽象动词,由于每个人的理解不同,教学要求不同,自然教学效果不同,将会给教学带来随意性,给评价带来困难,应尽量避免使用。
如“学习照明电压、灯具的选用”、“理解元素周期表”等都是不可测目标。
(三)教学内容一定要具体
所谓教学内容要具体,就是要表述出教学中的具体的知识点和能力点。
如某教师的课题是《安装开关、插座》,能力目标为“能够正确安装开关、插座”,这样的表述中缺少对具体的知识和技能的要求。
正确安装开关插座的前提是什么?如何才能保证正确安装开关插座?先把这些具体的知识点、技能点找出来,再用适当的行为动词组成陈述句,这才是具体的教学目标。
当教学内容过于宽泛时,如“进一步提高计算机操作能力”、“掌握更多的成语”等,到底“提高”多少?掌握的“更多”是多少?都没有标准,这样就有可能会导致教学的随意性,给评价带来困难。
(四)目标要有层次,大多数学生能够达到。
制定目标时,最好先确定出知识点和技能点,再根据学生的情况分出目标层次,一般目标大部分学生都能达到,提高目标部分学生能达到,避免诸如“通过加工一个标准零件培养耐性”、“掌握职业道德和行业操作规范”等空泛、大而无当、实际上难以落实及评价的目标。