旅游美学习题及辅导答
- 格式:doc
- 大小:61.50 KB
- 文档页数:4
一、找错误(本人的能力有限,如有不对,望老师莫笑,请谅解。
)1、书面上旅游美学的拼音拼写错误,应该是“Lü”2、第一章-第11页【“新航路的开辟”中的“地理大发现”即使人类生存的和生活地域空间的开发】中,本人认为“新航路的开辟”不应该加引号。
3、第一章-第12页【于元光关于旅游概念的界说具有一定代表性。
】中,本人认为,应该把句号换成逗号,前后意思连贯。
4、第一章-第12页【欣赏景物形、声、色等形式美,……作主体情感的对象化表现】本人觉得这句话表达不清,“”作主体情感的对象化表现,是欣赏?还是形式美?5、第14页【从白居易“……”的对西湖春色美景赞美】本人觉得可以把“的”换成“中”二、景观对联1、武夷山石湖涧松声竹声、钟磬声,声声自应山色水色、烟霞色,色色皆空2、杭州西湖三潭印月明月自来去绕廓荷花三十里空潭无古今拂城扬柳一千株3、杭州四照阁面面有情,环水抱山山抱水心心相印,因人传地地传人4、浙江普陀山兰若即清,竹林亦静诸天不老,大地皆春5、江西南昌滕王阁兴废总关情,看落霞孤鹜,秋水长天,幸此地湖山无恙古今才一瞬,问江上才人,阁中帝子,比当年风景何如6、南昌百花洲枫叶荻花秋瑟瑟闲云潭影日悠悠7、九江烟水亭请看世事如棋,天演竞争,万国人情同剧里好向湖亭举酒,烟波浩渺,双峰剑影落樽前那堪吟白傅诗,琵琶人老,枫荻秋声,叹几个迁谪飘零,相逢处且休说故宫繁华,他乡沦落此便是邯郸道,虽梦初醒,黄梁久熟,觉毕生功名富贵,霎时间都付与微茫烟水,缥渺江波8、广州白云山海上生明月山中有白云9、广州云泉山馆见山风山水乐水似隐非隐仙非仙10、肇庆鼎湖山半山亭客游图画里到此处才进一步僧语水去间愿诸君勿废半途11、上海豫园湖心亭野烟千叠石在水,渔唱一声人过桥,上海豫园得月楼,楼高但任云飞过池小能将月送来12、苏州网师园风风雨雨暖暖寒处处寻寻觅觅莺莺燕燕花花叶叶卿卿暮暮朝朝13、苏州沧浪亭短艇得鱼撑月去小轩临水为花开14、无锡梅园客为坝上寓公,到此好吟千树雪我是江南驿使,折来聊寄一枝春15、湖南岳阳岳阳楼水天一色洞庭西下八百里后乐先忧,范希文庶几知道风月无边淮海南来第一楼昔闻今上,杜少陵始可言诗一楼何奇,杜少陵五言绝唱,范希文两字关表,滕子京百废俱兴,吕纯阳三过必醉,诗耶?儒耶?吏耶?仙耶?前不见古人,使我怆然涕下诸君试看,洞庭湖南极潇湘,扬子江北通巫峡,巴陵山西来爽气,岳州城东道岩疆,潴者!流者!峙者!镇者!此中有真意,问谁领会得来16、湖北武汉黄鹤楼对江楼阁参天立一楼萃三楚精神,云鹤俱空横笛在全楚山河缩地来二水汇百川支派,古今无尽大江流17、黄州赤壁月色如故铜琶铁板,大江东去江流有声月明星稀,乌鹊南飞18、山东济南趵突泉画阁镜中,看幼作神仙福地飞泉云外,听写成山水清音19、泰山南天门门辟九霄,仰步三天胜迹阶崇万级,俯临千嶂奇观20、河北山海关孟姜女庙秦皇安在哉,万里长城筑怨姜女未亡也,千秋片石铭贞海水朝(潮),朝朝(音召)朝(潮),朝(音召)朝(潮)朝(音召)落浮云长(涨),长长(音常)长(涨),长(音常)长(涨)长(音常)消21、四川灌县青城山溯禹迹奠岷阜以还;南接衡湘,北连秦陇,西通藏卫,东峙夔巫,葱葱郁郁,纵横八百里舆图。
哲学:旅游美学考试答案1、填空题()指传统的松、竹、梅的配植形式,因为人们认为这三种植物具有共同的品格:不畏霜雪风寒,有旺盛的生命力。
正确答案:岁寒三友2、填空题风情通常是指独特的人文景观所特有的()价值(江南博哥)。
正确答案:地域文化、民族文化、历史文化3、填空题茶道有五境:一是();二是();三是器具;四是人品;五是环境正确答案:茶叶;取水4、填空题“风”和“俗”又有差别,()是因自然环境不同而形成的习尚;()是由社会环境不同而形成的习尚。
正确答案:风;俗5、填空题对艺术的一般原理如造型、音响、色彩、结构的研究称()。
正确答案:艺术科学6、填空题通常人们将社会分为()和陌生的社会,我们的生活地是前者,我们在旅游过程中所感知的社会则是后者。
正确答案:熟悉的社会7、问答题自然风景美有哪两种存在形态?其内涵是什么?它们之间的关系怎样?正确答案:(1)我国的风景美的两大存在形态是:自然美和人工美,其中人工美又可分为风景区人工建筑的美与风景区的神话故事和民间传说之美。
(2)自然美的内涵(定义)是自然物和自然现象所呈现的审美状态就是自然美,或叫自然景色的美。
自然美是风景美的主要构成部分。
人工美的内涵(定义)是指的在自然风景中,为实用需要,人们按照美的规律,精心建造的一些人造景物(主要是人工建筑物)所呈现出的审美状态和神话故事、民间传说所传达出的审美信息。
(3)它们之间的关系是:自然美是风景美的主要构成部分;人工美是对自然风景美的点缀和烘托,它为自然风景美增添了色彩,丰富了审美层次;神话故事与民间传说象一条协调自然美与人工建筑之美的彩链,将风景区各景点有机的联系起来,丰富了各风景区的审美色彩。
8、名词解释动态美正确答案:飘动、浮动、游动、流动、飞动、波动、滑动,不停地变化,引起兴趣、神奇感。
9、名词解释民间工艺美术品正确答案:民间工艺美术品是由民间的一般艺人所创制生产的造型艺术品,它采用传统的工艺手法,就地取材,同时反映出了民间艺人的审美意识和生活方式等内涵的旅游工艺美术品。
旅游美学试题及答案### 旅游美学试题及答案#### 一、单选题(每题2分,共10分)1. 旅游美学的核心是研究旅游活动中的()。
A. 经济问题B. 社会问题C. 美感体验D. 技术问题答案:C2. 旅游景观的美感主要来源于()。
A. 历史文化B. 自然环境C. 人工创造D. 个人情感答案:B3. 旅游美学研究的目的是()。
A. 提高旅游收入B. 增强旅游体验C. 保护旅游资源D. 促进文化交流答案:B4. 旅游美学中的“和谐”原则主要指的是()。
A. 人与自然的和谐B. 人与社会的和谐C. 人与自我的和谐D. 人与他人的和谐答案:A5. 旅游美学中,最能体现“动态美”的是()。
A. 静态景观B. 动态景观C. 旅游活动D. 旅游服务答案:B#### 二、多选题(每题3分,共15分)1. 旅游美学的学科特点包括()。
A. 综合性B. 实践性C. 应用性D. 理论性答案:ABC2. 旅游美学研究的内容主要有()。
A. 旅游景观美学B. 旅游行为美学C. 旅游服务美学D. 旅游管理美学答案:ABCD3. 旅游美学中的“自然美”包括()。
A. 山水之美B. 动植物之美C. 天象之美D. 人文景观之美答案:ABC4. 旅游美学中的“人文美”主要体现在()。
A. 历史文化B. 风俗习惯C. 艺术创作D. 社会制度答案:ABC5. 旅游美学在旅游规划中的应用主要体现在()。
A. 景观设计B. 旅游线路规划C. 旅游产品开发D. 旅游市场分析答案:ABC#### 三、简答题(每题10分,共20分)1. 简述旅游美学在旅游发展中的作用。
旅游美学在旅游发展中的作用主要体现在以下几个方面:首先,旅游美学有助于提升旅游产品的吸引力,通过优化旅游景观设计,增强旅游体验的美感,吸引更多游客。
其次,旅游美学有助于保护和合理利用旅游资源,通过科学规划和设计,实现旅游资源的可持续发展。
最后,旅游美学有助于提升旅游服务水平,通过美学原则指导旅游服务设计,提高游客满意度。
《旅游美学》测验姓名学号成绩一、名词解释题(每题3分,共9 分)1审美知觉2审美理解3共鸣1 移情说是由()提出的。
A费肖尔父子 B 立普斯 C谷鲁斯 D布洛2社会美的特点集中体现在()A人的美 B艺术美 C实践活动美 D实践成果美3以下()不是魏晋南北朝时期产生的三种新型旅游方式。
A玄游 B仙游 C道游 D释游4以下()是我国古代最杰出的游美大家之一.A谢灵运 B李白 C徐霞客 D陶弘景5园林景观欣赏线路的组织应注意()A直线欣赏线路 B曲线欣赏线路 C起承转合 D路因景成6黄山属于()A疗养型山地 B风景名山 C特殊景观名山 D城郊名山7新疆克拉玛依市的乌尔禾魔鬼城属于()A喀斯特地貌 B丹霞地貌 C沙漠地貌 D雅丹地貌8具有东方瑞士之称的是()A杭州 B大连 C哈尔滨 D青岛9以下()不属于气象景观。
A佛光 B霞光 C 冰川 D 雪景10以下能体现自然景观奇特之美的是()A钱塘潮 B 虎跳峡 C海市蜃楼 D江南烟雨11中国传统建筑的总特点是()A中轴对称 B木构架结构 C体现封建等级制度 D雕梁画栋12古建筑的彩绘中最高等级的彩绘是()A和玺彩绘 B旋子彩绘 C苏式彩绘 D 敷色13古建筑台基的审美功能不包括()A承载重量 B调适构图 C扩大体量 D 标志等级14我国现存古建筑中等级最高的是()A曲阜孔庙大成殿 B故宫太和殿 C 中和殿 D 保和殿15苏州虎丘塔属于()A密檐式塔 B喇嘛塔 C楼阁式塔 D金刚宝座塔16龙门石窟属于()A穹窿式 B中心塔柱式 C土穴式 D殿堂式17()时期是中国园林发展的转折时期。
A秦汉 B魏晋南北朝 C唐宋 D 明清18()是江南最大的太湖石观赏独峰。
A绉云峰 B艮岳 C 冠云峰 D玉玲珑19以下不能体现味感高级效应的是()A合时 B和神 C节奏美感 D以味知文20()是一种内外和谐的美。
A仪表美 B仪态美 C语言美 D心灵美1美的基本形态可以分为以下()三种。
旅游美学基础试题及答案一、单项选择题(每题2分,共10分)1. 旅游美学研究的核心内容是什么?A. 旅游经济B. 旅游文化C. 旅游景观D. 旅游体验答案:D2. 旅游美学中,下列哪项不是旅游景观的审美要素?A. 色彩B. 形状C. 声音D. 价格答案:D3. 旅游美学认为,旅游者在旅游过程中追求的是什么?A. 物质享受B. 精神愉悦C. 社会地位D. 经济利益答案:B4. 旅游美学中,下列哪项不是旅游景观的审美价值?A. 审美价值B. 教育价值C. 经济价值D. 娱乐价值答案:C5. 旅游美学认为,旅游景观的审美体验包括哪些方面?A. 视觉体验B. 听觉体验C. 触觉体验D. 所有以上答案:D二、多项选择题(每题3分,共15分)6. 旅游美学中,旅游景观的审美特征包括哪些?A. 独特性B. 多样性C. 动态性D. 可持续性答案:ABC7. 旅游美学认为,旅游景观的审美价值体现在哪些方面?A. 历史价值B. 文化价值C. 艺术价值D. 生态价值答案:ABCD8. 旅游美学中,旅游者的审美需求包括哪些?A. 求知需求B. 求美需求C. 求新需求D. 求异需求答案:ABCD9. 旅游美学认为,旅游景观的审美评价标准包括哪些?A. 形式美B. 内容美C. 功能美D. 环境美答案:ABCD10. 旅游美学中,旅游景观的审美体验过程包括哪些阶段?A. 感知阶段B. 情感阶段C. 认知阶段D. 行为阶段答案:ABC三、判断题(每题2分,共10分)11. 旅游美学只关注旅游景观的外在形式美。
(对/错)答案:错12. 旅游美学认为,旅游者的审美体验是主观的,与旅游景观的客观属性无关。
(对/错)答案:错13. 旅游美学中,旅游景观的审美价值是固定不变的。
(对/错)答案:错14. 旅游美学认为,旅游者在旅游过程中追求的是物质享受和精神愉悦的统一。
(对/错)答案:对15. 旅游美学中,旅游景观的审美评价是完全客观的,不受个人偏好的影响。
旅游美学复习题一、单项选择(本大题15分,每小题1分)1.从展览会的内涵看,构成一般展览会的四大要素分别是主办单位、参展商、专业观众及()。
A.服务商 B.普通观众 C.交通部门 D.协办单位2.展览最基本的功能是()A.宣传 B.展示 C.洽谈 D.定货3.将展览按国际展、国家展、地方展进行划分是属于以下哪种分类方式()A.按展览规模 B.按展览地点 C.按展览性质 D.按展览内容4.以下不属于展览会主体的是()A.展会组织者 B.参展商 C.参观商 D.展会评估者5.世界会展业的发源地是()A.亚洲 B.美洲 C.大洋洲 D.欧洲6.参展商衡量会展服务质量的首要参数是()A.组织者水平 B.场馆软硬件 C.观众数量 D.专业观众比例7.下列选项中不属于危机识别方法的是()A.头脑风暴 B核对表法 C因果分析法D.情境分析法8.在会展价值链中处于核心地位的是( )A.会展企业B.参展商C.会展场馆D.主办者9.会展商务旅游与传统的观光旅游的最大区别在于,会展商务旅游的出发点是( )A.为旅游休闲B.为参与会展活动C.为领略风景名胜D.为追求高档消费10.2008年北京奥运会期间吸引了成千上万的国内外游客来北京看比赛和观光,这种会展商务旅游的形式属于( )A.会议旅游B.奖励旅游C.展览旅游D.节庆事件旅游11.世界上最大的四个展览中心,即,法兰克福国际展览中心、德国科隆展览中心、香港会议展览中心及()A.汉诺威展览中心B.美国旧金山展览中心C.渥太华展览中心D.新加坡展览中心12.根据会议旅游的吸引要素分类判断,会议旅游吸引要素是会议本身特有的内容和活动,他不被举办地的具体条件左右,构成会议的共性要素,此种会议旅游属于()A.资源脱离型B.场馆依托型C.资源依托型D.主题依托型13.下列选项中不属于会议旅游“挤出效应”挤出的三类旅游者的是()A.参与其他会展活动的旅游者B.到会议举办地的普通旅游者C. 到主办地进行投资的商人D.主办地的居民14.下列会议中其目的在于使与会者建立共识并形成决策的会议类型是()A.论坛B.文化交流会C.展销会议D.年会15.下列选项中不属于国际大型会议的举办方式的是()A.评比性轮流主办B.会员国轮流主办C.地区性轮流主办D.竞标方式主办二、判断题(本大题5分,每小题1分)1.会展旅游信息系统的建设过程中积极进行信息反馈及更新是其发展建设的基础和核心。
旅游美学习题及辅导答旅游美学课程作业一一、填空(20分)1、旅游是人们精神生活的一部份,是游览、观赏性的审美活动。
2、风景形象美的特征主要有雄、秀、奇、险、幽、旷几种。
3、旅游美学是一门研究旅游的审美活动和审美价值的学科,是美学的分支学科。
4、中国园林的四种基本组合要素是山、水、花木、建筑。
5、饮食审美的基本要素有质、香、色、形、味、意。
6、中国古建筑的主要形式古城建筑、宫廷建筑、陵园建筑、寺庙建筑、石窟建筑、佛塔建筑、桥梁建筑。
7、我国最著名的石窟有敦煌的莫高窟,山西的云冈石窟,洛阳的龙门石窟,甘肃的麦积山石窟。
二、选择题(20分)1、以下属于自然美的是() A 泰山之雄B 华山之险C峨眉之秀D青城之幽3、以下哪些选项不属于自然风景美的形式()A 服饰美B 形象美C形体美D朦胧美4、汉武帝赞美泰山说:“高矣,极矣,大矣,特矣,壮矣。
”这实际上是赞泰山的()A 雄B奇C险D秀5、秀美给人的审美享受是()A 甜美安逸B 幸福愉快C高大稳健D千钧一发6、黄山“四奇”是指()A 土、柏B 石、松C云、泉D云、雾7、“霜叶红于二月花”所描绘的是风景美的()形式。
A 动态美B 朦胧美C形象美D色彩美8、园林的“毛发”是指()A 假山B 水C花木D建筑9、中国古建筑的审美特征,集中表现在()A独特的民族结构形式B完整统一、和谐及园林式的组群布局 C质美D木结构10、中国著名的民间工艺美术品有()A 景德镇瓷器B风筝C泥塑D剪纸三、判断改错题(10分)1、观赏风景的方法包括运动观赏和动态观赏。
()2、敦煌莫高窟是世界上最大美术史画廊。
()3、风格美是表体美、服饰美与发型美的有机结合。
()4、北京故宫是我国现存陵基建筑中规模最大的皇家陵寝。
()5、四大名绣指苏秀、湘秀、江秀、泸秀。
()6、清东陵是保留最完整的宫廷建筑。
()7、我国现存规模最大的古城——南京城()四、名词解释(4题10分)1、静态观赏2、景观线:观赏风景的路线。
旅游美学试题库《旅游美学》试题库第一套样卷:一、选择题(3×6=18分)1.美的理念说是谁提出的()。
A.柏拉图B.亚里斯多德C.黑格尔D.休谟2.苏轼咏西湖诗云:“水光涟滟晴方好,山色空濛雨亦奇”说明观赏自然物不同的()会产生不同的效果A.时间B.角度C.距离D.心情3.人们把黄山的奇峰怪石称为“喜鹊登梅”、“猴子观海”,是基于()。
A.审美直觉B.类似联想C.通感D.审美动机4.“智者乐水,仁者乐山”是中国古代____________提出的。
A.庄子B.孔子C.老子D.孟子5.“吉庆有余(鱼)”、“早(枣)生贵子”等菜名运用了()修辞手法。
A.比喻B.典故C.夸张D.谐音6.“唐三彩”是()。
A.青铜器B.玉器C.陶器D.竹器二、名词解释(3×6=18分) 1.审美知觉2.悦心悦意3.重点观赏4.借景5.和玺彩绘6.气韵三、简答题(4×8=32分)1.导游创造语言艺术美的方法。
2.旅游景区审美设计的基本原则。
3.中西建筑景观审美比较4.中西自然景观审美比较。
四、分析题(1×12=12分)指出上面图片属于什么屋顶,并分析其建筑特征和审美特征。
五、论述题(1×20=20分)请论述园林艺术中山(石)和水的地位和审美作用。
参考答案:一、选择题(3×6=18分)1、A2、A3、B4、B5、D6、C二、名词解释(3×6=18分)1.审美知觉审美知觉泛指审美对象刺激人的感官而引起的各种感觉及与之俱来的知觉综合性判断活动。
2.悦心悦意是指透过眼前或耳边具有审美价值的感性形象领悟到对方某些较为深刻的意蕴,进入到一种对心思意向的某种培育的欣快喜悦状态。
3.重点观赏是指有选择性地观赏景物对象中最具有个性特色或最富有审美价值的景点。
4.借景借景是把园外的景物巧妙地组合到园内来,充实园内空间,丰富园内景色。
5.和玺彩绘彩画中的最高级彩画,用于主要宫殿和庙宇主堂上。
《旅游美学》期末复习题及答案一、填空:1、风景美的形态可概括为两大类:自然美、人工美。
2、风景美属于形式美的范畴,是引起旅游的主要因素。
自然风景中美的形式主要有:形象美、色彩美、动态美、朦胧美等。
3、黑格尔说:“美是形象的显现。
”4、风景形象美的特征十分丰富,主要表现为:雄、秀、奇、险、幽。
5、雄伟是一种壮美、壮观、崇高的现象。
6、雄伟、壮观的自然风景形象所引起的审美感受的特征是:赞叹、震惊、崇敬、愉悦。
7、秀美的主要特征是柔和、秀丽、优美。
8、五彩缤纷的自然色彩会给旅游者带来欢乐、幸福与赏心悦目的美感。
9、“日出江花红胜火,春来江水绿如蓝”所赞美的是自然风景的色彩美。
10、观赏风景的方法主要有动态观赏、静态观赏两种。
11、中国园林之美是大自然之美的概括和我国锦绣山河的浓缩。
12、中国园林起源于商、周时期,当时称为囿。
13、中国造园艺术的成熟是时期是唐代,高峰时期是明代。
14、中国园林可分为两类:皇家园林、私家园林;15、皇家园林的特点是规模宏大、豪华富贵、显示威严的皇权的至高无上。
16、清代皇家园林圆明园的建成标志着我国古典园林艺术已经发展到了一个新的高峰。
17、私家园林主要分布在苏州、无锡、南京、扬州等地。
18、苏州园林的主要特征是以少胜多、小中见大。
19、假山创始于秦汉,兴盛于唐宋,精于明清。
20、计成在《园冶》一书中指出,假山叠石的最高艺术境界是:“存真为假、作假为真21、假山叠石的主要审美功能是点缀空间、增添园林野趣的自然美。
22、假山叠石的美学指导思想是:瘦、做假为真、透、漏、皱、丑。
23、古人把园林中的水比作园林的血液。
24、亭台、楼、阁、桥、榭、厅廊、蝇国园林的主要建筑,也是中国园林建筑的主要形式。
25、桥在园林中的美学功能主要是连接风景点、点缀风景、增加园林的情趣和意境美。
26、亭在园林中所起的作用是左右游人,奴役风月,即可以起到引导游览、点明主题的作用。
27、廊是国园林中的一种独特建筑,一般分为直廊、曲廊、波形廊复廊四种。
《旅游美学》试题库第一套样卷:一、选择题(3×6=18分)1.美的理念说是谁提出的()。
A.柏拉图B.亚里斯多德C.黑格尔D.休谟2.苏轼咏西湖诗云:“水光涟滟晴方好,山色空濛雨亦奇”说明观赏自然物不同的()会产生不同的效果A.时间B.角度C.距离D.心情3.人们把黄山的奇峰怪石称为“喜鹊登梅”、“猴子观海”,是基于()。
A.审美直觉B.类似联想C.通感D.审美动机4.“智者乐水,仁者乐山”是中国古代____________提出的。
A.庄子B.孔子C.老子D.孟子5.“吉庆有余(鱼)”、“早(枣)生贵子”等菜名运用了()修辞手法。
A.比喻B.典故C.夸张D.谐音6.“唐三彩”是()。
A.青铜器B.玉器C.陶器D.竹器二、名词解释(3×6=18分)1.审美知觉2.悦心悦意3.重点观赏4.借景5.和玺彩绘6.气韵三、简答题(4×8=32分)1.导游创造语言艺术美的方法。
2.旅游景区审美设计的基本原则。
3.中西建筑景观审美比较4.中西自然景观审美比较。
四、分析题(1×12=12分)指出上面图片属于什么屋顶,并分析其建筑特征和审美特征。
五、论述题(1×20=20分)请论述园林艺术中山(石)和水的地位和审美作用。
参考答案:一、选择题(3×6=18分)1、A2、A3、B4、B5、D6、C二、名词解释(3×6=18分)1.审美知觉审美知觉泛指审美对象刺激人的感官而引起的各种感觉及与之俱来的知觉综合性判断活动。
2.悦心悦意是指透过眼前或耳边具有审美价值的感性形象领悟到对方某些较为深刻的意蕴,进入到一种对心思意向的某种培育的欣快喜悦状态。
3.重点观赏是指有选择性地观赏景物对象中最具有个性特色或最富有审美价值的景点。
4.借景借景是把园外的景物巧妙地组合到园内来,充实园内空间,丰富园内景色。
5.和玺彩绘彩画中的最高级彩画,用于主要宫殿和庙宇主堂上。
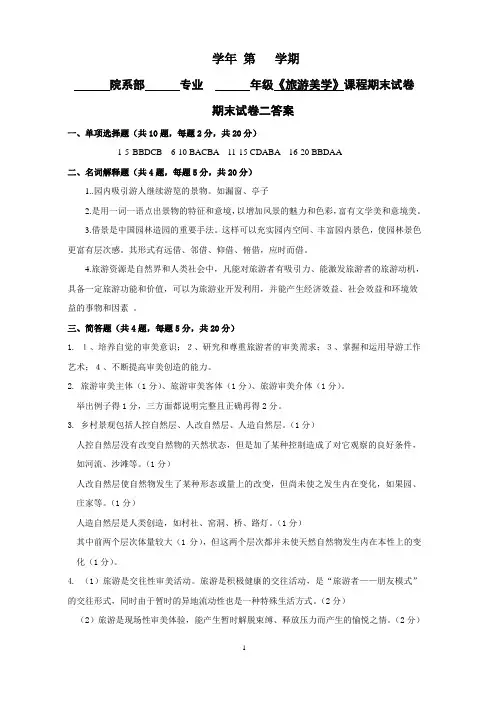
学年第学期院系部专业年级《旅游美学》课程期末试卷期末试卷二答案一、单项选择题(共10题,每题2分,共20分)1-5BBDCB 6-10 BACBA 11-15 CDABA 16-20 BBDAA二、名词解释题(共4题,每题5分,共20分)1..园内吸引游人继续游览的景物。
如漏窗、亭子2.是用一词一语点出景物的特征和意境,以增加风景的魅力和色彩,富有文学美和意境美。
3.借景是中国园林造园的重要手法。
这样可以充实园内空间、丰富园内景色,使园林景色更富有层次感。
其形式有远借、邻借、仰借、俯借,应时而借。
4.旅游资源是自然界和人类社会中,凡能对旅游者有吸引力、能激发旅游者的旅游动机,具备一定旅游功能和价值,可以为旅游业开发利用,并能产生经济效益、社会效益和环境效益的事物和因素。
三、简答题(共4题,每题5分,共20分)1. 1、培养自觉的审美意识;2、研究和尊重旅游者的审美需求;3、掌握和运用导游工作艺术;4、不断提高审美创造的能力。
2. 旅游审美主体(1分)、旅游审美客体(1分)、旅游审美介体(1分)。
举出例子得1分,三方面都说明完整且正确再得2分。
3. 乡村景观包括人控自然层、人改自然层、人造自然层。
(1分)人控自然层没有改变自然物的天然状态,但是加了某种控制造成了对它观察的良好条件,如河流、沙滩等。
(1分)人改自然层使自然物发生了某种形态或量上的改变,但尚未使之发生内在变化,如果园、庄家等。
(1分)人造自然层是人类创造,如村社、窑洞、桥、路灯。
(1分)其中前两个层次体量较大(1分),但这两个层次都并未使天然自然物发生内在本性上的变化(1分)。
4. (1)旅游是交往性审美活动。
旅游是积极健康的交往活动,是“旅游者——朋友模式”的交往形式,同时由于暂时的异地流动性也是一种特殊生活方式。
(2分)(2)旅游是现场性审美体验,能产生暂时解脱束缚、释放压力而产生的愉悦之情。
(2分)1(3)旅游是综合性审美实践,涵盖吃住行游购娱多方面。
哲学:旅游美学考试真题一1、填空题宫墙的颜色为(),它有权威、激情、运动、喜庆与祥和的象征意义正确答案:红色2、填空题()饮食是一种标志性旅游产品。
因为它代表着地方的文化传统和风土人情,便具有了自然吸引和人(江南博哥)文吸引双重性质。
正确答案:特色3、填空题碧玉妆成一树高,万条垂下绿丝绦。
不知细叶谁裁出,二月春风似剪刀。
贺知章这首《咏柳》表现了柳的()美。
正确答案:姿态4、问答题中国园林的基本组成要素是什么?假山叠石的审美标准有哪三个方面?正确答案:中国园林由山、水、花木、建筑四个重要部分组成。
此外,还有起点睛作用的匾额、楹联、刻石。
关于假山叠石的审美标准,李渔曾有过精辟的论说:“言山石之美者,俱在透、漏、瘦三字。
此通于彼,彼通于此,若有路途可行,所谓透、瘦二字在在宜然,漏则不该太甚。
若处处有眼,则似窑内烧成之瓦器,有尺度限在其间,一隙不容偶闭者矣。
塞极而通,偶尔一见,始与石性相符。
”5、填空题旷美的景观又有平旷与高旷之分:“八百里洞庭”为();“登泰山而小天下”则为()。
正确答案:平旷;高旷6、填空题社会美即社会()。
正确答案:生活的美7、问答题中国园林建筑的主要形式是什么?正确答案:1.廊。
廊的特点狭长而通畅弯曲而空透用来连结景区和景点。
此外廊柱还具有框景的作用。
2.亭子。
园林中最常见的建筑物。
主要供人休息观景兼做景点。
它可以任凭造园者的想象力和创造力去丰富它的造型同时为园林增添美景。
3.厅堂。
厅堂是园林中主体建筑。
常为全园的布局中心是全园精华之地众景汇聚之所。
4.阁。
私家园林中最高的建筑物供游人休息品茗登高观景。
5.榭。
榭是凭借周围景色而构成。
临水而建称水榭也有建在花间的称花榭。
建筑基部半在水中半在池岸也称水阁临水立面开敞设有栏杆。
6.舫。
水边或水中的船形建筑又名不系舟下部船体通常用石砌筑常建于水面开阔处在园林中供人游玩、宴饮及观赏点景之用。
8、问答题论述风景美的审美特征。
正确答案:风景之美,关键在于形式。
旅游美学试题及答案一、选择题1. 旅游美学研究的主要内容是什么?A. 旅游目的地的自然景观B. 旅游者的审美体验C. 旅游活动的组织与管理D. 旅游规划与设计答案:B2. 旅游美学中的审美体验包括哪些方面?A. 视觉体验B. 听觉体验C. 触觉体验D. 所有以上选项答案:D3. 下列哪项不是旅游美学研究的对象?A. 旅游景观B. 旅游者C. 旅游服务D. 旅游交通答案:D二、填空题4. 旅游美学的核心是________。
答案:审美体验5. 旅游美学研究的目的是提高旅游者的________和旅游目的地的________。
答案:审美体验;吸引力三、简答题6. 简述旅游美学在旅游规划中的作用。
答案:旅游美学在旅游规划中的作用主要体现在以下几个方面:首先,它可以帮助规划者理解旅游者的审美需求,从而设计出更具吸引力的旅游产品;其次,旅游美学可以指导旅游景观的保护与开发,确保旅游目的地的可持续发展;最后,旅游美学还能够提升旅游服务的质量,增强旅游者的满意度和忠诚度。
四、论述题7. 论述旅游美学与旅游市场的关系。
答案:旅游美学与旅游市场之间存在着密切的关系。
一方面,旅游美学的研究可以为旅游市场提供理论支持,帮助市场更好地满足旅游者的审美需求。
通过深入理解旅游者的审美偏好,旅游市场可以开发出更具吸引力的旅游产品和服务。
另一方面,旅游市场的需求变化也会反过来影响旅游美学的研究。
随着旅游市场的不断发展,新的旅游产品和体验方式的出现,旅游美学研究需要不断更新其理论和方法,以适应市场的变化。
此外,旅游美学还能够促进旅游市场的细分和专业化,通过提供多样化的旅游体验,满足不同旅游者群体的需求。
五、案例分析题8. 请分析一个旅游目的地如何通过旅游美学提升其吸引力。
答案:一个旅游目的地可以通过以下几个方面利用旅游美学来提升其吸引力:首先,通过深入研究旅游者的审美偏好,设计符合其审美需求的旅游景观和旅游产品;其次,注重旅游目的地的自然和文化资源的保护与开发,创造独特的旅游体验;再次,加强旅游服务人员的审美教育,提升服务质量;最后,利用现代科技手段,如虚拟现实技术,为旅游者提供沉浸式的审美体验。
XXX《旅游美学》复习思考题及答案0336)《旅游美学》复思考题一、判断题(判断下列命题的正误,正确的在题后的括号内打“√”,错误的打“×”)1、在旅游审美活动中,主导性的审美关系是指旅游者与自然景观之间的审美关系。
2、风景形式美最主要的特征是形象美。
3“入芝兰室,久不闻其香”是因为主体与客体的空间距离太近。
4、被称为中国园林眼睛的是园林中的假山。
5、园林布局强调宾主分明,既突出主景,又有配景的烘托与呼应,反映了中国园林受中国建筑艺术形式的影响很大。
6、被称为中国文人画之祖的是东晋的XXX。
7、在绘画中,出现以松、竹、梅喻“岁寒三友”,梅、兰、竹、菊喻“四君子”等以物XXX手法始于宋代。
8、中国画中最长于表现情趣的是写意画。
9、中国文字书写自觉追求艺术之美是从甲骨文开始的。
10、书法作为一门独立的艺术形式是从汉朝开始的。
11、崇尚阴柔之美是明清书法的艺术风格。
12、“横扫千军”是XXX书法作品中体现出的境界。
13、我国的桥梁建筑体现出一种雄浑、磅礴之美。
14、中国古建筑在布局上所具有的独特的外观特征是拥有飞檐斗拱。
15、浮雕与圆雕最大的不同点是只有一个观赏面。
16、摆在古代帝王将相墓前的石兽等雕塑,最能体现中国古代雕塑的象征性审美特征。
17、旅游纪念品的审美价值,最主要的是体现在它的纪念性上。
18、提高美学修养最有效的途径是从事艺术观赏活动和艺术发明活动。
19、境外旅游者的审美惯具有一定的差异性和多样性。
如西方游客在中国的旅游审美爱好就是喜爱探寻中国的历史之美。
20、门童和舞厅、游艺室等娱乐场合的服务员选用新颖鲜丽的服饰吻合饭铺员工服饰美的和谐准绳。
21、XXX同XXX相比,XXX是XXX见雄,XXX是雄中见秀。
22、依据东方人的身材形体与民族审美惯,我们倡导“万绿丛中一点红,动人秋色不须多”的美学风采,吻合饭铺员工服饰美的和谐准绳。
23、微笑因其复杂性,往往会呈现出不同的形态。
最值得推崇的微笑是舒心的微笑。
哲学:旅游美学知识学习(题库版)1、填空题()以烹茶饮茶为媒介,意在修身养性。
它是茶文化的灵魂,也是一种行为艺术。
正确答案:茶道2、问答题什么是旅游美学?正确答案:它以旅游审美活动为其特定研究对象。
它源自美学,是美学(江南博哥)的分支,属于应用美学的范畴。
它以旅游审美对象和旅游审美主体为其研究对象,分析旅游中的各种美的关系,从中总结其规律性。
旅游美学的使命:旅游业是追求美的事业,旅游也离不开美学的指导。
这就是旅游美学产生的基础。
旅游美学的使命,是告诉人们如何按照美的规律去开发、建设和利用旅游资源,提供美的服务,增添美的魅力,使旅游者在旅游活动中获取丰富的美的体验。
3、问答题请分别解释审美感受的三个层次的含义:悦耳悦目、悦心悦意、悦志悦神。
正确答案:悦耳悦目:是指个体以耳、目为主的全部审美感官所体验的愉快感受。
悦心悦意:是一种通过审美想象、审美情感,从感官快速上升到全身心的愉悦的美感享受,类似我们通常所说的那种“只可意会不可言传”的美感体验。
悦志悦神:是审美的最高境界,它引发人们对生活的领悟,是指个体在直觉客观对象时,在审美感受基础上产生的突然觉醒。
4、填空题人的知性美包括()正确答案:精神的美;亲和的美;文化的美5、问答题怎样观赏风景呢?观赏风景的方法有哪两种?正确答案:旅游者要有一个良好的审美心境,以便更容易进入审美状态,同时把握好审美时间并选取最佳的观赏角度,以及选定合适的距离,包括空间距离,时间距离,以上各种因素相综合以求达到最佳的观赏效果。
观赏风景的方法主要有动态观赏法和静态观赏法。
6、问答题从绘画者的不同身份来区分,中国画可划分为哪些主要类别?正确答案:可分为三种类别:(1)文人画:亦称士夫画,泛指中国封建社会中文人、士大夫所作的画。
这类画多取材山水、花鸟,讲求笔墨情趣,不拘于形式外在的“似真效果”,而追求“传神”、“神韵”,在意境的构创和水墨写意的技法完善方面,达到极高境地,对后世有深远影响。
旅游美学课程作业一
一、填空(20分)
1、旅游是人们精神生活的一部份,是游览、观赏性的审美活动。
2、风景形象美的特征主要有雄、秀、奇、险、幽、旷几种。
3、旅游美学是一门研究旅游的审美活动和审美价值的学科,是美学的分支学科。
4、中国园林的四种基本组合要素是山、水、花木、建筑。
5、饮食审美的基本要素有质、香、色、形、味、意。
6、中国古建筑的主要形式古城建筑、宫廷建筑、陵园建筑、寺庙建筑、石窟建筑、佛塔建筑、桥梁建筑。
7、我国最著名的石窟有敦煌的莫高窟,山西的云冈石窟,洛阳的龙门石窟,甘肃的麦积山石窟。
二、选择题(20分)
1、以下属于自然美的是()
A 泰山之雄
B 华山之险C峨眉之秀D青城之幽
3、以下哪些选项不属于自然风景美的形式()
A 服饰美
B 形象美C形体美D朦胧美
4、汉武帝赞美泰山说:“高矣,极矣,大矣,特矣,壮矣。
”这实际上是赞泰山的()
A 雄B奇C险D秀
5、秀美给人的审美享受是()
A 甜美安逸
B 幸福愉快C高大稳健D千钧一发
6、黄山“四奇”是指()
A 土、柏
B 石、松C云、泉D云、雾
7、“霜叶红于二月花”所描绘的是风景美的()形式。
A 动态美
B 朦胧美C形象美D色彩美
8、园林的“毛发”是指()
A 假山
B 水C花木D建筑
9、中国古建筑的审美特征,集中表现在()
A独特的民族结构形式B完整统一、和谐及园林式的组群布局
C质美D木结构
10、中国著名的民间工艺美术品有()
A 景德镇瓷器B风筝C泥塑D剪纸
三、判断改错题(10分)
1、观赏风景的方法包括运动观赏和动态观赏。
()
2、敦煌莫高窟是世界上最大美术史画廊。
()
3、风格美是表体美、服饰美与发型美的有机结合。
()
4、北京故宫是我国现存陵基建筑中规模最大的皇家陵寝。
()
5、四大名绣指苏秀、湘秀、江秀、泸秀。
()
6、清东陵是保留最完整的宫廷建筑。
()
7、我国现存规模最大的古城——南京城()
四、名词解释(4题10分)
1、静态观赏
2、景观线:观赏风景的路线。
景观线上有大、有小、有开、有合、有高、有低,各种空间
相互交错,方能激发游兴。
3、观赏点:沿一定路线观景叫动观,在一定位置上观赏叫静观。
设观赏点主要是
为了满足静观需要。
理想的观赏点应能看到风景的远、中、近景,以及其侧景、全景。
4、动态美:飘动、浮动、游动、流动、飞动、波动、滑动,不停地变化,引起兴趣、神奇感。
5、特写景:特写景包括小巧精致的叠石、盆景、花木
6、引景:园内吸引游人继续游览的景物。
如漏窗、亭子
7、点景:是用一词一语点出景物的特征和意境,以增加风景的魅力和色彩,富有文学美和意境美。
8、借景:借景是中国园林造园的重要手法。
这样可以充实园内空间、丰富园内景
色,使园林景色更富有层次感。
其形式有远借、邻借、仰借、俯借,应时而借。
9、意境
10、旅游:是人们的精神活动的一部分,是游览、观赏性的审美活动。
11、旅游资源:旅游资源是自然界和人类社会中,凡能对旅游者有吸引力、能激发旅游者的旅游动机,具备一定旅游功能和价值,可以为旅游业开发利用,并能产生经济效益、社会效益和环境效益的事物和因素。
12、火山:岩浆活动穿过地壳,运移上升到达地面或喷出地表并具有特殊的机构及形态的地质体就称为火山。
火山地貌包括火山锥、火口湖、堰塞湖、温泉、熔岩台地等。
13、雅丹(维语)地貌:当干旱区的湖底干涸时,因干缩形成裂隙,风沿着裂隙吹蚀,形成一些鳍形垅脊和宽浅沟槽。
14、地层:就是地壳发展过程中形成的各种成层岩石的总称。
五、简答题(6题30分)
1、简答中国造园艺术特点中的“五要”、“五避”。
其造园艺术的特点是“五要、五避”:
第一,在有限的空间里,要再现自然山水的美,寓意曲折含蓄,引人探求和回味,避免全盘托出,一览无余。
第二,造山挖池,要宛自天开,巧夺天工;避免牵强附会,矫揉造作;
第三,各类建筑的设置,要与周围环境有机结合;避免画蛇添足;
第四,园内景物安排,要有构图层次,突出重点,避免喧宾夺主,
第五,景物的组织,要统一,有连续性;避免杂乱无章,断径绝路。
2、中国古建筑的审美特征主要表现在哪些方面。
古建筑的美主要表现在,符合几何规律的整体形态,符合力学规律的构图形式,各类材料的恰当的使用和配合,以及建筑物各部分的比例、色彩、布局及其各方面的统一。
3、试述风景美的特征。
4、各举三例说明自然景观的“雄”与“秀”之美。
7、按照旅游资源本身的属性及组成要素可分为哪两类?并举三个以上例子。
可分为自然旅游资源和人文旅游资源两类,自然旅游资源是指能使人们产生美感的自然环境或物象的地域组合。
构成自然旅游资源的景象组合主要有:湖光山色、奇石异洞、流泉飞瀑、阳光海滩、气象气候、生物资源等。
人文景观旅游资源有:历史古迹类、民俗风情类、文学艺术类、建筑园林类、娱乐购物等。
8、最易构景的岩石有哪些?并举出三个例子。
据统计,地壳中的岩石不下数千种。
但在旅游资源中涉及最多最易构景的,只有花岗岩、玄武岩、砂岩、石灰岩、页岩、大理岩等少数几种。
泰山、华山、黄山、崂山、普陀山等名山的石柱林立、孤峰擎天、悬崖绝壁是以花岗岩为基质而形成的山岳景观。
张家界因其大小不同、高矮各异、千姿百态的石英砂岩峰林景观而被列入世界遗产名录。
其他岩石的风景名山,如浙江的雁荡山是以流文岩为基质的,江西九江的庐山是以古老变质岩为基质的,而江苏南京的紫金山则是以紫色岩为基质的。
六、论述题(1题10分)
1、论述风景美的审美特征。
风景之美,关键在于形式。
自然风景美的形式主要表现为:形象美、色彩美、动态美、朦胧美。
1)、形象美:风景之美,总是以一定的形式和形象表现出来,形象也是风景美最显著的特征。
黑格尔说:“美是形象的显现”。
自然风景只有以其形象显现出来,审美主体才能感受到它的美。
风景形象美的特征主要表现为:雄、秀、奇、险、幽。
2)、色彩美
自然风景的色彩主要由树木花草、江河湖海、烟岚云霞及阳光、月光构成。
其引起的审美感受是欢乐、幸福、振奋、赏心悦目之感。
色彩的层次、种类极多:红、橙、黄、绿、青、蓝、紫、姹紫嫣红等。
3)、动态美——飘动、浮动、游动、流动、飞动、波动、滑动,不停地变化,引起兴趣、神奇感。
4)、朦胧美——模糊、不确定、难捕捉。
引起幽邃、神秘、玄妙感。
并带有诗意和禅意。
总之,景妙在模糊、美在朦胧。
2、联系实际论述观赏风景的方法。
答:
1)、观赏方法:动态观赏、静态观赏、观赏的距离
2)、观赏角度:平视、仰视、俯视。
3)、观赏时间。