微生物镜检分析总结报告
- 格式:pdf
- 大小:739.64 KB
- 文档页数:6
微生物实验工作总结5篇篇1一、引言在过去的一段时间里,我参与了多项微生物实验项目,这些项目涵盖了多个领域,包括医学、农业和环境保护等。
通过这些实验,我不仅积累了丰富的实践经验,还对微生物的多样性和应用有了更深入的了解。
本文将对我参与的微生物实验项目进行总结,并阐述我的工作心得和收获。
二、实验项目概述1. 医学领域:我参与了一项关于病原微生物的研究项目,旨在探索某种新型病毒的基因组结构及其致病机制。
通过基因测序和生物信息学分析,我们成功揭示了该病毒的遗传特征,为后续的疫苗研发提供了重要依据。
2. 农业领域:我还参与了一项关于植物病害的研究项目,通过分离和鉴定植物病原菌,我们筛选出了一批具有较强致病力的菌株,并对其致病机制进行了深入研究,为农业生产中的病害防治提供了科学依据。
3. 环境保护领域:此外,我还参与了一项关于环境微生物的研究项目,通过富集和分离环境中的微生物,我们筛选出了一批能够高效降解有机污染物的菌株,并对其降解机制进行了研究,为环境保护提供了新的技术手段。
三、工作心得与收获1. 实验技能的提升:通过参与这些微生物实验项目,我不仅掌握了多种实验技能,如微生物培养、分离、鉴定和基因测序等,还熟悉了相关实验仪器的操作和维护。
这些技能的提升为我的后续工作奠定了坚实的基础。
2. 对微生物的深入理解:通过实验和研究,我对微生物的多样性和应用有了更深入的了解。
微生物在各个领域都有着广泛的应用价值,如医学、农业和环境保护等。
同时,我也意识到了微生物的潜在风险和挑战,如病原微生物的传播和污染等。
因此,在未来的工作中,我会更加注重微生物的安全管理和风险控制。
3. 团队合作与沟通能力:微生物实验项目通常需要多人协作完成,这锻炼了我的团队合作和沟通能力。
在与团队成员的交流中,我学会了倾听他人的意见和建议,并善于将自己的想法与团队目标相结合。
这种团队合作的精神不仅提高了实验效率和质量,还增强了我的团队协作能力和凝聚力。
微生物分析报告1. 简介本报告对特定环境中的微生物进行了分析和评估。
微生物是一类极小的生物体,包括细菌、真菌、病毒等。
它们存在于各种环境中,对环境的健康、生态系统的稳定性以及人类健康产生重要影响。
通过对微生物的分析,我们可以了解它们在特定环境中的分布情况、种类组成以及对环境的潜在影响。
2. 分析方法在本次微生物分析中,我们采用了以下几种方法进行样品采集和分析:•样品采集:从目标环境中采集样品,包括土壤、水体、空气等。
采集样品时需注意避免污染和交叉感染,使用无菌容器收集样品。
•菌落计数:通过将样品进行稀释,然后在培养基上进行菌落计数,以确定微生物的数量。
•鉴定方法:通过各类培养基、环境因素、生理特征等来判断微生物的种类和属性。
•分子生物学方法:如PCR、16S rRNA测序等,通过对微生物DNA/RNA进行分析,确定微生物的分类、变异和亲缘关系。
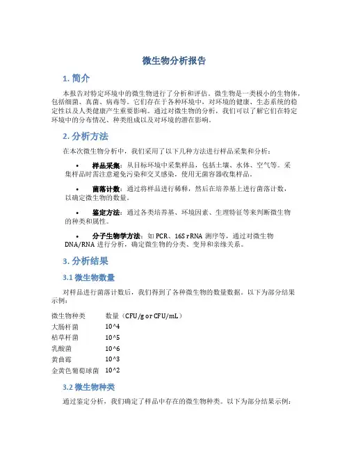
3. 分析结果3.1 微生物数量对样品进行菌落计数后,我们得到了各种微生物的数量数据。
以下为部分结果示例:微生物种类数量(CFU/g or CFU/mL)大肠杆菌10^4枯草杆菌10^5乳酸菌10^6黄曲霉10^3金黄色葡萄球菌10^23.2 微生物种类通过鉴定分析,我们确定了样品中存在的微生物种类。
以下为部分结果示例:•大肠杆菌(Escherichia coli):革兰氏阴性菌,属于肠道菌群的一种,可能存在于大肠中,尤其是排泄物中。
它是一种常见的致病菌,可引起消化道感染。
•枯草杆菌(Bacillus subtilis):芽孢杆菌属的一种,是一种常见的土壤细菌,可以通过分解有机物质实现养分循环。
它的芽孢具有耐高温和干旱的特性。
•乳酸菌(Lactobacillus):革兰氏阳性菌,是一类常见的益生菌,存在于人体肠道、食品发酵过程中。
乳酸菌可以产生乳酸,对人体有益处,能调节肠道菌群平衡。
•黄曲霉(Aspergillus flavus):真菌属的一种,常见于土壤、植物和食品中。
微生物检测自我鉴定总结
经过微生物检测自我鉴定,我对自己的微生物情况有了一定的了解。
在检测的过程中,我采集了各种样本,如口腔、皮肤、肠道等,并使用专业的检测工具进行分析。
在口腔样本中,我发现了某些细菌的存在,比如链球菌和放线菌等。
这些细菌通常是口腔中的正常居民,但如果数量过多,可能会导致口腔疾病的发生。
因此,我需要加强口腔卫生,注意刷牙、使用牙线等。
在皮肤样本中,我发现了一些常见的细菌,如葡萄球菌和酵母菌等。
这些细菌在皮肤上普遍存在,但如果不正确地处理,可能会导致皮肤感染。
因此,我会保持皮肤的清洁和湿润,并及时处理任何皮肤问题。
在肠道样本中,我发现了一些相关菌群的存在,如乳酸菌和双歧杆菌等。
这些细菌对于肠道的健康具有重要作用,可以帮助消化食物、抵抗病原菌等。
为了保持肠道健康,我会保持饮食均衡,增加膳食纤维摄入,多食用发酵食品。
综上所述,通过微生物检测自我鉴定,我了解了自己微生物情况的一些特点,并明确了需要采取的措施来维护口腔、皮肤和肠道的健康。
这对于我个人的健康意味着很多,我将始终保持对微生物的关注,保持良好的生活习惯和卫生习惯。
环境微生物学实验报告一、实验目的(1)了解普通光学显微镜的构造及原理,掌握显微镜的操作及保养方法。
(2)观察、识别几种原核微生物。
真核微生物的个体形态,学会生物图的绘制。
二、实验器皿与材料(1)器皿:显微镜、擦镜纸、二甲苯。
(2)材料:示范片:细菌三形(球状、杆状、螺旋状)、弧状(硫酸盐还原菌)、丝状(浮游球衣菌等)、细菌鞭毛及细菌荚膜。
放线菌、颤蓝细菌、微囊蓝细菌或念珠蓝细菌等。
三、实验步骤(1)将标本片放在载物台上,使观察的目的物置于圆孔正中央。
(2)将镜头换成低倍镜,将粗调节器向下旋转(或载物台向上旋转),眼睛注视物镜。
当物镜的尖端距离载玻片约处时停止旋转。
(3)左眼对着目镜观察,将粗调节器向上旋转,如果见到目的物,但不十分清楚,可用细调节器调节,直至目的物清晰。
此时找到目的物并移至中央。
(4)换成高倍镜,观察目的物,旋转细调节钮,直至视野清晰。
(5)观察示范片,绘出其形态图。
四、思考题(1)使用油镜时,为什么要先用低倍镜观察?答:为了找到目的物并移动到中央。
(2)要使视野明亮,除采用光源外,还可采取哪些措施?答:调大孔径光阑,调整光源。
如果是用反光镜的显微镜,用凹面镜可使视野明亮。
五、生物图实验二、微生物培养基的配制与灭菌一、实验目的(1)熟悉玻璃器皿的洗涤和灭菌前的准备工作。
(2)了解配置微生物培养基的基本原理,掌握配置、分装培养基的方法。
(3)学会各类物品的包装、配置(稀释水等)和灭菌技术。
二、实验器皿与材料生物学是一门以实验为基础的自然科学,现代生物科学的发展尤其依赖科学实验。
在生物教学中,实验、学习和观察等实践环节对我们掌握生物学知识、科学方法、培养我们的动手能力和形成科学素质都起到了至关重要的作用。
正是因此,从我们开始接触生物这门学科开始,就不断有生物实验课程,锻炼我们各式各样的能力。
但是,也的确是上过各式各样的生物实验课,我才更加深刻的感受到这次做的现代生物技术综合实验对我的影响有多大。
微生物实验工作总结_微生物验证工作总结为了验证微生物在不同环境条件下的生存能力和影响力,我们开展了一系列微生物实验工作。
通过这些实验,我们得以深入了解微生物在生物领域中的重要性以及它们的应用潜力。
在本文中,我们将对过去一段时间内所进行的微生物验证工作进行总结,并就实验结果进行一些分析和讨论。
实验一:微生物对环境的影响在这个实验中,我们主要研究了微生物在不同环境条件下的生长情况以及对环境的影响。
我们选择了三种常见的微生物进行研究,分别是大肠杆菌、酵母菌和葡萄球菌。
通过在不同的培养基和环境条件下进行培养和观察,我们得出了如下结论:1. 大肠杆菌在富含有机物质的培养基中生长迅速,而在无机盐质量浓度较高的培养基中生长较慢。
这表明有机物质对大肠杆菌的生长有着重要的促进作用。
2. 酵母菌在酸性环境下有着比较好的生长能力,而在碱性环境下生长较为受限。
这说明酵母菌对于酸性环境有一定的适应能力。
3. 葡萄球菌对于高温的环境具有较强的抵抗能力,但在低温条件下生长速度较慢。
这也提示了葡萄球菌对于高温环境的适应性较强。
通过以上实验结果,我们可以看出微生物对于环境的影响是多种多样的,并且有其自身适应的特点。
这也为我们对微生物的应用提供了一定的参考价值。
实验二:微生物在食品加工过程中的应用本实验旨在研究微生物在食品加工过程中的应用潜力。
我们选择了酵母菌和乳酸菌两种微生物进行研究,在酿酒和酸奶制作过程中进行了相应的实验。
实验结果如下:1. 酵母菌在酿酒过程中发挥了重要的作用,其参与了葡萄糖的发酵过程,产生了酒精和二氧化碳。
这一发酵过程不仅赋予了葡萄酒特有的风味,也使得酒精得以生产。
2. 乳酸菌在酸奶制作中也有着重要的应用价值,其通过发酵作用使得牛奶中的乳糖转化为乳酸,从而赋予了酸奶独特的风味和口感。
通过以上实验结果,我们可以看出微生物在食品加工过程中发挥着不可或缺的作用。
其发酵作用不仅提高了食品的品质,也为食品加工提供了新的可能性。
实验室微生物学检查结果:
在实验室微生物学检查中,我们通过检查样本中的微生物种类、数量和分布情况来对实验室的环境进行评估。
实验室微生物学检查结果对于确保实验室环境的干净和无菌非常重要,这有助于防止污染和交叉感染的发生。
首先,我们利用显微镜检查样本中的微生物。
通过观察,我们能够确定样本中的主要微生物种类,如细菌、真菌和某些原生生物。
这些微生物可能对实验室的环境产生影响,因此我们需要确保实验室的环境能够支持这些微生物的生长。
其次,我们测量了样本中的微生物数量。
通过对样本中的微生物进行计数,我们能够了解到样本中的微生物种类数量,进而确定实验室中是否存在过度污染的情况。
如果样本中的微生物数量超出安全标准,那么我们需要采取相应的措施来降低微生物数量,以确保实验室的环境符合标准。
最后,我们分析了样本中微生物的分布情况。
我们注意到一些微生物在特定区域出现的频率较高,而另一些微生物则分散在样本中的不同区域。
这可能意味着某些区域可能更容易受到污染,因此我们需要特别关注这些区域,并采取相应的措施来防止污染的发生。
根据实验室微生物学检查的结果,我们得出结论:实验室的环境需要定期检查和清洁,以确保实验室的环境干净无菌。
此外,我们还需要对实验室中的工作人员进行定期的培训,以提高其对实验室环境的认识和责任感,进而减少因为操作不当而产生的微生物污染。
总之,实验室微生物学检查结果对于我们来说非常重要。
通过检查样本中的微生物种类、数量和分布情况,我们可以确保实验室的环境干净无菌,从而为实验室的研究工作提供一个安全、可靠的工作环境。
微生物实验工作总结_微生物验证工作总结在过去的一年中,我在微生物实验室从事了一系列的微生物实验工作。
通过这些实验,我不仅学到了很多关于微生物的知识,还提高了实验技能和团队合作能力。
我在这次实验工作中取得了一些成绩,并且也遇到了一些困难和挑战。
以下是我对这次实验工作的总结和总结。
我参与了微生物菌落计数实验。
在这个实验中,我负责制备细菌培养基和培养细菌,然后对培养物进行稀释,最后进行菌落计数。
我学会了如何正确制备培养基和培养物,并且能够准确地进行菌落计数。
通过这个实验,我了解了微生物菌落计数的重要性,并且掌握了一种测定微生物数量的方法。
我进行了微生物抗生素敏感性实验。
在这个实验中,我使用了不同浓度的抗生素来处理不同菌株,然后观察抗生素对微生物的抑制效果。
通过这个实验,我掌握了抗生素的使用方法和抑菌圈直径的测量方法。
我还学会了如何解释抗生素敏感性结果,并提出相关的结论。
我还参与了微生物鉴定实验。
在这个实验中,我通过观察微生物的形态特征、生理生化试验和分子生物学方法来鉴定未知菌株。
通过这个实验,我学会了如何正确使用显微镜观察微生物的形态特征,并且熟悉了常用的生理生化试验。
我还学会了如何进行PCR扩增和凝胶电泳分析,并解读分子生物学实验结果。
在这次实验工作中,我遇到了一些困难和挑战。
由于微生物实验需要严格的无菌操作,我经常需要反复练习才能掌握好这些技术。
有时候实验结果不如预期,我需要耐心分析并找出问题的原因。
由于实验时间紧张,我需要合理安排实验流程和时间,提高工作效率。
微生物检测报告微生物检测报告一、检测目的与方法本次检测目的是为了评估环境中微生物的种类和数量,并综合判断是否存在潜在的健康风险。
采用了标准的培养基方法进行微生物的定性和定量检测。
二、检测结果经过检测,我们发现环境中存在多种微生物,包括细菌、真菌和酵母菌等。
其中,细菌是数量最多的微生物,共有5个菌落形成单位(cfu)/mL。
主要的细菌种类包括大肠杆菌、金黄色葡萄球菌和假单胞菌等。
真菌和酵母菌的数量相对较少,分别为2个cfu/mL和1个cfu/mL。
三、结果分析1. 细菌:大肠杆菌是一种潜在的病原菌,通常在人和动物的肠道中存在,过多的大肠杆菌可能导致肠道感染和食物中毒等。
金黄色葡萄球菌是一种属于常微生物的细菌,它通常存在于皮肤和黏膜上,过多的金黄色葡萄球菌可能引发感染并导致皮肤疾病等。
假单胞菌是一种常见的土壤和水中微生物,一般情况下对人体无害,但过多的假单胞菌会增加感染的风险。
2. 真菌和酵母菌:真菌和酵母菌通常在自然环境中广泛存在,但过多的真菌和酵母菌可能导致室内空气质量下降和可能的感染风险。
综上所述,根据本次检测结果,目前环境中的微生物数量在安全范围内,不会造成明显的健康风险。
但仍建议定期对环境进行检测,采取相应的卫生保健措施,确保环境的卫生状况。
四、建议措施1. 加强清洁措施:定期对环境进行清洁,包括地面、墙壁、家具和设备等。
选择合适的清洁剂,确保有效杀灭微生物。
2. 保持通风良好:保持室内空气流通,有助于减少微生物的滋生和传播。
在天气条件允许的情况下,可以打开窗户或安装通风设备。
3. 健康饮食习惯:加强个人卫生,避免食品交叉污染和食品中毒的风险。
定期清洁和消毒厨房设备和工具。
4. 定期检测:定期对环境进行微生物检测,及时发现和解决潜在的卫生问题。
五、结论本次检测结果显示环境中存在一定数量的微生物,但未发现明显的健康风险。
通过加强清洁措施、保持通风良好和健康饮食习惯等措施,可以有效控制微生物的滋生和传播,确保环境的卫生状况。
一、前言微生物检测是食品安全、公共卫生和疾病控制等领域的重要技术手段。
通过本次微生物检测实训,我对微生物检测的基本原理、操作流程及实验室安全管理有了更深入的了解。
以下是对本次实训的总结。
二、实训目的1. 掌握微生物检测的基本原理和操作技能。
2. 熟悉实验室安全管理规定,提高实验操作的安全性。
3. 培养严谨的科学态度和团队合作精神。
三、实训内容1. 微生物检测基本原理本次实训主要学习了微生物检测的基本原理,包括微生物的生长繁殖、分离纯化、鉴定和计数等。
通过学习,我了解到微生物检测的方法主要有平板计数法、显微镜观察法、分子生物学检测法等。
2. 实验操作技能在实训过程中,我们进行了以下实验操作:(1)样品采集与处理:学习如何采集食品、水源等样品,并进行适当的预处理。
(2)微生物分离纯化:通过平板划线法、稀释涂布平板法等方法分离纯化微生物。
(3)微生物鉴定:利用显微镜观察、生化实验等方法对分离纯化的微生物进行鉴定。
(4)微生物计数:采用平板计数法、显微镜计数法等方法对微生物进行计数。
3. 实验室安全管理在实训过程中,我们学习了实验室安全管理规定,包括生物安全、化学安全、设备安全等方面。
通过学习,我了解到实验室安全管理的重要性,以及如何正确操作实验设备,避免安全事故的发生。
四、实训收获1. 理论知识与实践相结合通过本次实训,我将微生物检测的基本理论知识与实际操作相结合,提高了自己的动手能力和实践能力。
2. 培养严谨的科学态度在实训过程中,我养成了严谨的科学态度,严格按照实验操作规程进行操作,确保实验结果的准确性。
3. 提高团队合作精神在实训过程中,我与同学们相互配合,共同完成实验任务,提高了团队合作精神。
五、不足与反思1. 操作技能有待提高在实训过程中,我发现自己在某些实验操作方面还存在不足,如微生物分离纯化、显微镜观察等。
在今后的学习中,我将加强练习,提高自己的操作技能。
2. 实验室安全管理意识需加强虽然本次实训学习了实验室安全管理规定,但在实际操作过程中,我仍存在一定的安全隐患意识。
第1篇实验名称:微检实验实验日期:2023年3月15日实验地点:实验室一、实验目的本次微检实验旨在通过显微镜观察细胞结构,掌握细胞的基本结构及其功能,了解细胞分裂的过程,以及观察细胞在不同环境下的形态变化。
通过实验,提高学生的实验操作技能和科学思维能力。
二、实验原理细胞是生命的基本单位,是生物体结构和功能的基础。
显微镜是一种能够放大微小物体的仪器,通过显微镜观察细胞,可以了解细胞的结构和功能。
本实验采用光学显微镜观察细胞,主要包括细胞的基本结构、细胞分裂过程和细胞在不同环境下的形态变化。
三、实验材料与仪器1. 实验材料:洋葱鳞片叶、口腔上皮细胞、细胞培养液、固定液、染色液等。
2. 实验仪器:光学显微镜、载玻片、盖玻片、滴管、剪刀、镊子等。
四、实验步骤1. 制备洋葱鳞片叶细胞临时装片(1)将洋葱鳞片叶洗净,用剪刀剪成薄片。
(2)将薄片放在载玻片上,用滴管滴加适量的细胞培养液。
(3)用镊子夹起盖玻片,轻轻盖在薄片上。
(4)用吸水纸吸去多余的液体。
2. 制备口腔上皮细胞临时装片(1)用棉签在口腔内侧轻轻刮取上皮细胞。
(2)将刮取的细胞放在载玻片上,用滴管滴加适量的细胞培养液。
(3)用镊子夹起盖玻片,轻轻盖在细胞上。
(4)用吸水纸吸去多余的液体。
3. 观察细胞结构(1)将临时装片放在显微镜载物台上,调整显微镜焦距。
(2)用低倍镜观察细胞整体结构,记录细胞形态、大小和数量。
(3)用高倍镜观察细胞核、细胞质、细胞膜等结构,记录细胞各部分的特点。
4. 观察细胞分裂过程(1)将洋葱鳞片叶细胞培养在含有细胞分裂素的培养基中。
(2)定期观察细胞分裂过程,记录细胞分裂各阶段的特点。
5. 观察细胞在不同环境下的形态变化(1)将洋葱鳞片叶细胞分别培养在正常培养基、高渗培养基和低渗培养基中。
(2)定期观察细胞在不同环境下的形态变化,记录细胞在不同环境下的适应情况。
五、实验结果与分析1. 洋葱鳞片叶细胞临时装片通过显微镜观察,洋葱鳞片叶细胞呈长方形,细胞核较大,细胞质较少,细胞膜明显。
医院微生物检测报告分析-微生物论文-生物学论文——文章均为WORD文档,下载后可直接编辑使用亦可打印——预防和控制医院感染,已成为医院管理的重要内容之一,以环境微生物检测资料为依据,可推动预防、控制医院感染。
我院微生物检验科于2011-01-2013-12不定期检测医院各科室诸多标本共1 036份,通过将已检测的微生物学资料公布,教育全院工作人员提高医院感染意识,积极发现医院感染的危险因素,为解决医院感染问题提供依据[1].现将本次微生物检测报告总结如下。
1 材料与方法1.1 采样对象1.1.1 空气微生物检测选取2011-01-2013-12临床收集的各科室空气标本共476份进行分析,选取科室涵括所有临床科室、辅助科室、手术室以及药房等处[2].1.1.2 物体表面微生物检测选取2011-01-2013-12临床随机收集的科室物体的表面微生物标本共992份进行分析,纳入收集范围的物体包括鼠标、电脑键盘、氧气袋、复苏气囊、听诊器等。
1.1.3 医务人员手微生物检测选取2011-01-2013-12临床随机收集的医务人员手微生物标本共562份进行分析。
1.1.4 水源微生物检测选取2011-01-2013-12收集的水标本共254份进行分析,所选取的水标本包括科室饮水机、沐浴间自来水、手术室自来水等。
1.2 采样方法参照卫生部现行《医疗机构消毒技术规范》及《医务人员手卫生规范》中相关采样方法进行。
其中,空气样本采用沉降法采样,常用物品及手采用棉签擦拭采样,无菌培养基培养,水标本采集按《公共场所卫生标准检验方法》(GB/T18024.-2000)进行操作。
1.3 细菌鉴定细菌经纯化后采用细菌鉴定仪鉴定菌种。
1.4 判断标准按卫生部《医院感染管理规范》和《消毒管理方法》中相关环境空气、物表、医务人员手及水源的细菌菌落总数卫生标准,分别判断合格和不合格,凡检出有致病意义的病原菌均作不合格统计。
2 统计分析记录本次微生物检测得到的数据,采用Excel2007工作表建立数据库,运用SPSS 20.0统计软件对数据资料进行统计分析,对检测的RLU值的对数值与CFU的对数值进行相关性分析及线性回归分析。
微生物检验技术总结(共五则)第一篇:微生物检验技术总结微生物检验技术总结一.名词解释1.微生物:一群肉眼看不见的微小生物,如细菌、真菌、病毒。
必须借助于光学显微镜或电子显微镜放大数百倍,千倍,甚至数万倍才能观察到的低等生物体。
2.细菌:是一类体积微小,结构简单,以二分裂的方式繁殖,对抗生素敏感的原核细胞型单细胞微生物。
3.细菌的生化反应:利用生化试验检测细菌对各类基质的代谢作用及其代谢产物的试验方法。
4.内毒素:是革兰阴性菌细胞壁的脂多糖,当菌体死亡崩解后,才可释放到菌体外。
5.外毒素:是由革兰阳性菌及部分革兰阴性在生活过程中合成并可释放到菌体外的毒性蛋白质,毒性强而且有高度的选择性。
6.抗生素:是由某些微生物在代谢过程中产生的、能抑制或杀灭某些其他微生物和肿瘤细胞的微量生物活性物质。
7.正常菌群:在正常情况下,人体的体表及其与外界相通的腔道,(上呼吸道、口腔、泌尿生殖)都有一定种类和数量的微生物寄生,这些微生物通常对人体是无害的,甚至有益,8.条件致病菌:在正常情况下不致病,但在特定条件下能引起疾病的菌群,称为条件致病或机会致病菌。
9.菌群失调:是指宿主某些部位正常菌群中各菌群之间的比例发生了大幅度的变化,由生理性组合转变为病理性组合的状态。
10.消毒;是指杀死物体上的病原微生物但不一定能杀死细菌芽孢的方法。
11.灭菌:是指杀灭物体上所有的微生物(包括病源微生物、非病源微生物、和细菌芽孢)的方法12.无菌:是指没有活的微生物存在。
13.无菌操作:防止微生物进入机体或其他操作对象的方法,二.填空题1.微生物的类型:非细胞性微生物(病毒),原核细胞型微生物(细菌、放线菌、衣原体、支原体),真核细胞性微生物(真菌)2.寄居于人类的微生物可分为:(1)正常微生物群或正常菌群(2)条件致病微生物(3)病源微生物3.革兰阳性菌细胞壁特有组分a)磷壁酸;由核糖醇和甘油残基经磷酸二酯键交联而成的多聚物。
b)磷壁酸功能:抗原性强,是阳性菌表面重要抗原(分型),并与细菌的黏附(致病)有关。
关于微生物镜检的实战总结!环保水处理活性污泥法在污水处理领域中占据重要的地位,得到了国内外的广泛研究。
在污水处理过程中,微生物镜检观察了活性污泥的生物相,分析了污水处理过程中生物相群体的变化,对水处理系统的长期正常运行具有重要的指导意义。
1、生物相反应的系统状态其原理是利用活性污泥中的微生物,原生动物和后生动物等生物相在曝气条件下将污水中的有机物氧化分解成CO2+H2O。
一些无机物质,如NH3-N,分解过程中产生的能量用于生长和繁殖微生物本身。
源源不断的污水进入,生物相在污水中不断生长繁殖,最终形成一个相对稳定的具有一定降解功能的生态系统。
这种稳定生态系统的形成得益于生物相良好的生长环境,包括温度、酸碱度、有机负荷、抗生素浓度、供氧等,当污水处理系统中的各控制因素发生变化时,活性污泥中的各种生物相的种类、数量及活性功能也会随之发生相应变化。
在一定程度上,处理系统中活性污泥生物相的变化反映了污水处理系统运行的质量和状态。
因此,通过观察污水处理系统中生物相种群数量和活性污泥数量的变化,可以了解处理系统的运行状况和质量,并可以及时调整处理系统的运行条件以改变生物相,确保处理系统能够继续正常运行。
当前对污水处理系统中生物相观察已经在水处理领域中得到了广泛应用。
2、生物相的观察手法1)活性污泥的沉降性能取新鲜的活性污泥,置于1000毫升的量筒中、静置一定时间,仔细观察污泥的沉降速率、泥水界面是否清洗、上清液是否透明等。
2)活性污泥的生物相观察观察前将所观察的样品混合均匀,用大口径定量移液管(保证容易取到活性污泥)吸取0.05mL样品与载玻片上,盖上盖玻片,置于显微镜下观察。
刚开始在100倍视野下观察,环视整个视野,对样品生物相的大致情况有初步了解,初步掌握絮体的状态、粒径、压密性以及观察到的原、后生动物的种群。
了解生物相中体型最大的生物种类,一定程度上体型最大的生物种类表示出污泥的停留时间。
当100倍视野观察不清晰时,采用400倍视野观察。
微生物检测镜检操作工的个人工作总结4篇篇一:质控部质检微生物总结各位领导和工友们好:我是水汽车间污水处理的一名操作工,首先给大家拜个早年,预祝大家在新的一年里工作愉快,身体健康,生活更比上年好。
作为一名工人,我在这里最想说的不是我为企业做出了多少贡献,而是作为一名工人应尽的职责。
企业好比一个大家庭,没有大家庭的繁荣哪有我们小家庭的幸福,大家都懂,如果企业没有效益,员工将面临下岗。
我们每一个人都应该遵章守纪,尽职尽责的去工作。
要有每天高高兴兴来,平平安安去的理念。
感恩是中华民族传统美德,感恩是每一个人都应该拥有的品质。
企业给予工人关怀,给予工人照顾,难道我们不应该感激企业吗?企业对于员工是一个自由工作的舞台,在这里我们认识了同事,学会了知识,展示了自己的能力与才华,一点点的实现人生的意义。
企业不仅是我们物质生活的保证,方方面面的建设又在精神层面让我放开思想,快乐健康的奉献自己的力量,让我有机会回报企业,回报社会。
在车间我们要时刻警惕,将安全落到实处,行动甚于言语。
作为一名资深的员工我不仅要时刻保护自己的安全还要照顾到新来的员工,他们毕竟经验尚浅,对一些危险意识还不够。
设备正常运行时候还看不出混乱,一旦出现小问题,他们就没有主见没有办法了,而且比较紧张,这样的话有可能小问题演变成大问题。
我们老员工面对大问题,根据经验,合理操作控制,第一时间就将问题处理,这样大问题就有可能变成了小问题,这是我们的本事。
我们这个时候不能凭老资格使唤小后生们,还要主动担负起教徒弟的任务,从安全开始,从基础技能教起。
我相信每一个人都明白能力越大责任越大。
在技术层面,我深深明白山外有山。
我的技术只有跟主任跟班长多多学习才能更精益。
可能我是一名好的操作工,但是不一定能当一名好的班长?因为这两项工作对个人的要求不同,操作工要技艺精湛而班长不仅仅要技能高超,还要思维冷静,准确判断,公平公正的合理分工,这样整个车间才能安全有序生产。
检验科微生物出科小结
本次科微生物出科小结主要对实验室里的微生物检验方面进行了总结。
经过调查研究,我们对不同微生物的检验方法及其在患者诊断和治疗过程中的应用有了更深入的了解。
我们对细菌进行了详细的检验。
在检验中,我们了解了不同细菌样品的采集方法,包
括临床样品(如血液、尿液、呼吸道分泌物等)和环境样品(如食品、水质等)。
我们了
解了常见的细菌检验方法,如涂片法、培养法和鉴定法。
我们还学习了抗生素敏感性试验,了解了不同细菌对不同抗生素的耐药性。
我们还对真菌进行了检验。
我们了解了真菌样品的采集方法,包括皮肤刮片、黏液涂
片等。
我们学习了真菌的培养方法和鉴定方法,包括形态学观察、生理生化试验和分子生
物学方法。
我们还讨论了真菌感染的诊断和治疗方法,以及真菌对抗真菌药物的耐药性问题。
通过这次科微生物出科实验,我们对微生物检验方面有了更深入的了解。
我们不仅学
会了常见微生物的采集和检测方法,还掌握了微生物感染的诊断和治疗方面的知识。
这对
于我们今后的临床实践和研究工作将大有裨益。
我们也意识到微生物检验在医学领域中的
重要性,它对于疾病的早期诊断、治疗和预防起着至关重要的作用。
我们将继续努力学习
微生物检验技术,提高自身的专业水平,为患者的健康贡献自己的力量。
老厂氧化池六月第一周微生物观察分析报告上图为老厂污水处理厂工艺流程图,老厂污水处理车间主要利用了活性污泥法将污水中的有机物氧化分解为无机物,从而得以净化的。
在污水处理过程中,微生物与它所处的系统环境条件(如温度、酸碱度、营养物质、毒物浓度和溶解氧等)是相适应的。
一旦环境条件发生变化,其中微生物的种类、结构,数量等随之发生变化。
因此,通过对微生物的定期检测,观察处理系统中微生物的变化可以间接的反映出整个处理系统运行状况,包括运行参数等,从而为污水车间的有效运行提供了依据。
6月2日,研究院毛院长就老厂、工业园的污水处理厂进行了技术交流。
针对老厂区污水处理工艺流程、氧化池泡沫、二沉池浮泥进行了讨论;初步将问题锁定在进氧化池之前东气浮的进水水质(如温度、营养物质、发泡性、半衰期等)可能综合废水影响氧化池泡沫产生的因素,以及建议对氧化池中微生物生长繁殖状况,以及微生物种类、结构,数量等进行追踪监测。
分析总结氧化池氧化池泡沫的真正原因,并采取有效措施进行预防控制,从而提高处理厂污染物去除效率,进一步削减成本。
近一周对老厂氧化池活性微生物的镜检的结果表明:一方面,微生物相丰富,包括菌胶团、丝状菌,游泳型纤毛虫(楯纤虫,盖纤虫等),数量大,种类多有利于污染物的降解;但是,污泥另一方面,通过对微生物的连续观察发现,丝状菌/菌胶团细菌的比例在逐渐加大,说明氧化池系统面临污泥膨胀的危险;结合SV30发现,SV30>95%说明了氧化池污泥的沉降性能很差,从而使得活性污泥体积膨大、沉降性能恶化,进一步造成二沉池中泥水分离效果差,污泥随出水流失,影响出水水质,从而破坏工艺正常运行的现象,因此亟待改善。
针对此种现象,通过查阅文献资料,造成活性污泥丝状膨胀的原因有:(1) 基质限制,即进水有机物较低或负荷(F/M)较低,或可溶性小分子有机物较高;(2) 溶解氧限制,曝气量较小;(3) 营养物缺乏型,氮、磷等营养物质缺乏;(4) 低pH冲击引起,进水多呈酸性或偏酸性;(5) 腐败废水或高硫化氢因素等膨胀类型,进水在市政管网中停留时间过长。
一、引言随着科学技术的不断发展,微生物学在医学、农业、环境保护等领域发挥着越来越重要的作用。
显微镜作为微生物学研究的重要工具,能够帮助我们观察到肉眼无法看到的微小生物。
本次实训旨在通过实际操作,掌握微生物显微镜的使用方法,提高观察和识别微生物的能力。
二、实训目的1. 熟悉微生物显微镜的结构和功能。
2. 掌握显微镜的使用技巧,包括调焦、照明、样品放置等。
3. 学会观察和识别常见的微生物,如细菌、真菌等。
4. 培养严谨的科学态度和实验操作能力。
三、实训内容1. 显微镜的结构与功能本次实训主要使用的是光学显微镜,其基本结构包括:镜座、镜臂、镜筒、物镜、目镜、载物台、粗准焦螺旋、细准焦螺旋、光源等。
通过对显微镜结构的了解,掌握了各个部分的功能和作用。
2. 显微镜的使用方法(1)调焦:首先,将显微镜对准光源,调整粗准焦螺旋,使物镜与载物台之间的距离适当。
然后,通过细准焦螺旋进行微调,直至观察到清晰的图像。
(2)照明:调整光源亮度,使样品在显微镜下具有良好的对比度。
(3)样品放置:将玻片标本放置在载物台上,用压片夹固定,确保样品平整。
3. 观察与识别微生物(1)细菌:通过观察细菌的形态、大小、排列方式等特征,判断其种类。
(2)真菌:观察真菌的菌丝、子实体等结构,判断其种类。
(3)其他微生物:如原生动物、藻类等。
四、实训过程与心得1. 实训过程本次实训分为三个阶段:理论学习、实际操作、总结报告。
在理论学习阶段,我们了解了显微镜的结构、功能和使用方法。
在实际操作阶段,我们分组进行实验,互相学习、交流。
在总结报告阶段,我们撰写了实训报告,总结了自己的学习成果。
2. 实训心得(1)显微镜是微生物学研究的重要工具,掌握其使用方法对于研究微生物具有重要意义。
(2)在实际操作过程中,要注意细节,如调焦、照明、样品放置等,以保证观察结果的准确性。
(3)培养严谨的科学态度和实验操作能力,是进行微生物学研究的基础。
五、实训成果1. 掌握了微生物显微镜的使用方法,包括调焦、照明、样品放置等。
老厂氧化池六月第一周微生物观察分析报告
上图为老厂污水处理厂工艺流程图,老厂污水处理车间主要利用了活性污泥法将污水中的有机物氧化分解为无机物,从而得以净化的。
在污水处理过程中,微生物与它所处的系统环境条件(如温度、酸碱度、营养物质、毒物浓度和溶解氧等)是相适应的。
一旦环境条件发生变化,其中微生物的种类、结构,数量等随之发生变化。
因此,通过对微生物的定期检测,观察处理系统中微生物的变化可以间接的反映出整个处理系统运行状况,包括运行参数等,从而为污水车间的有效运行提供了依据。
6月2日,研究院毛院长就老厂、工业园的污水处理厂进行了技术交流。
针对老厂区污水处理工艺流程、氧化池泡沫、二沉池浮泥进行了讨论;初步将问题锁定在进氧化池之前东气浮的进水水质(如温度、营养物质、发泡性、半衰期等)可能综合废水
影响氧化池泡沫产生的因素,以及建议对氧化池中微生物生长繁殖状况,以及微生物种类、结构,数量等进行追踪监测。
分析总结氧化池氧化池泡沫的真正原因,并采取有效措施进行预防控制,从而提高处理厂污染物去除效率,进一步削减成本。
近一周对老厂氧化池活性微生物的镜检的结果表明:一方面,微生物相丰富,包括菌胶团、丝状菌,游泳型纤毛虫(楯纤虫,盖纤虫等),数量大,种类多有利于污染物的降解;但是,污泥另一方面,通过对微生物的连续观察发现,丝状菌/菌胶团细菌的比例在逐渐加大,说明氧化池系统面临污泥膨胀的危险;结合SV30发现,SV30>95%说明了氧化池污泥的沉降性能很差,从而使得活性污泥体积膨大、沉降性能恶化,进一步造成二沉池中泥水分离效果差,污泥随出水流失,影响出水水质,从而破坏工艺正常运行的现象,因此亟待改善。
针对此种现象,通过查阅文献资料,造成活性污泥丝状膨胀的原因有:(1) 基质限制,即进水有机物较低或负荷(F/M)较低,或可溶性小分子有机物较高;(2) 溶解氧限制,曝气量较小;(3) 营养物缺乏型,氮、磷等营养物质缺乏;(4) 低pH冲击引起,进水多呈酸性或偏酸性;(5) 腐败废水或高硫化氢因素等膨胀类型,进水在市政管网中停留时间过长。
结合老厂实际运行,通过分析,初步采取了以下方法来抑制丝状菌的生长,首先,提高氧化池的pH值使其处于相对偏碱性的条件见下图;然后根据东气浮进水的有机负荷(F/M),调整进水水量;其次,由于风机风量的原因,溶解氧值一般处于0.6---2的缺氧环境,可以适当调节一下风机电流等参数,提高氧化池溶解氧值;最后,结合微生物镜检选择合适的剩余污泥的排放以及二沉池的污泥回流比。
从而逐步的将丝状菌控制在有效范围内,即保证菌胶团细菌占优势,进而逐步缓解二沉池的浮泥问题。
由于开始调整氧化池内
的pH 为弱碱性,丝状菌
在该环境不利于生长,应
该能有效抑制丝状菌。
6.1老厂微生物镜检微生物种类丰富 活性菌胶团结构相对松散
丝状菌所占比例适中 6.2镜检发现丝状菌取代菌胶团占优势菌种
楯纤虫
盖纤虫 钟虫 丝状菌
钟虫 6.3镜检微生物,氧化池开始调为碱性
说明碱性条件除了对丝状菌有抑制外,可能对其他的一些原生动物也有影响。
6.4氧化池内pH 值维持在8---9 可见菌胶团附近丝状菌明显减少 菌胶团相对松散
没有发现钟虫。
原生动物数量减少
通过对加碱后氧化池的污泥沉降比进行观察发现,起始阶段依然不易沉降,随着时间的延长,经过1h的沉降逐渐开始分层。
从上图明显可以看出,污泥混合液分为了3层;结合镜检中的微生物可以说明最上面一层主要以死亡的微生物以及少量丝状菌为主;中间一层为透明液体;最底层为具有沉降作用的菌胶团。
原因是,加碱后,丝状菌不利于生长而发生部分死亡,造成污泥破裂上浮。
另外,由于原生动物也受到了冲击,数量变少,菌胶团结构相对松散从而使得最终沉降下来的量较少。
6.6以及6.7通过对老厂氧化池的微生物相进行观察,结果发现,由于碱性降低,pH值在7---8左右使得丝状菌/菌胶团细菌的比例略有回升,6.7更是比例几乎接近于1,虽微生物量较之前也有增加,但对SV30进行测定,SV30>90%,依然无法有效的沉降。
因此可以说,老厂的氧化池已经发生了活性污泥的丝状膨胀。
下一步的任务,采取有效措施抑制丝状菌的生长。
必要时,向氧化池内投加增重物质,杀菌剂并根据污泥浓度加大排泥量等手段来控制丝状膨胀。