2020年高考语文作文写作技巧指导
- 格式:docx
- 大小:38.16 KB
- 文档页数:3
2020年高考作文指导:作文构思八个方法【作文构思八个方法】第一式:现象列举现象列举是指构思时借助联想,将所给材料引出的问题联系到生活中去,材料只是“点”,顺“点”联想,打开思维,将问题的“点”延伸到生活的“面”,引出一系列类似的现象、人物或事件,再加以筛选、梳理和归类,来反映某个主题。
第一式:现象列举现象列举是指构思时借助联想,将所给材料引出的问题联系到生活中去,材料只是“点”,顺“点”联想,打开思维,将问题的“点”延伸到生活的“面”,引出一系列类似的现象、人物或事件,再加以筛选、梳理和归类,来反映某个主题。
第二式:内容解说内容解说就是揭示材料关键词的内涵,由对内涵的辨析,来反映现实,揭示问题,认识世界。
内容解说式的建模要点是抓准所给材料的核心概念,在解说中辨析,将理解推向深入。
第三式:原因剖析所谓原因剖析,是指构思时不停留在现象列举的层面,而是对现象进行深一步思考,剖析现象所反映的问题,剖析问题产生的原因。
剖析时需从不同角度深入,周全思考问题。
高考作文评分中的发展等级,其中一项是“深刻”。
深刻就是能透过现象深入本质,面对现象,能去伪存真,去粗存精,由表及里,由此及彼,发掘出隐于事物中的本质来,揭示问题产生的根源。
原因剖析式的建模要点是多角度寻根溯源,探究导致问题的根本,揭出病因,“以引起疗救的注意”。
第四式:解决问题高考作文评分标准“发展等级”中的“深刻”,还特别指善于探究事物的本源,以敏锐的目光,借助事物发展变化的脉络,探寻问题发生的原因,探寻问题发生的原因,从而找到解决问题的方法。
要写好作文,尤其是议论文,一个前提是明白文字是用来思考问题、解决问题的。
每一个材料,背后都暗藏着某个或某类问题,写作中,要动脑筋去真实地思考,表现出年轻人独有的认识能力,为问题提出可行的解决方法。
问题解决式的建模要点是抓准问题,并从不同层面提出解决问题的思路和方法。
第五式:引议联结“引议联结”是早年材料作文中常用的构思行文方式,一度时期过度使用变成僵化学生思维的套路而逐渐被摈弃。
全国Ⅱ卷作文解析阅读下面的材料,根据要求写作。
墨子说:“视人之国,若视其国;视人之家,若视其家;视人之身,若视其身。
”英国诗人约翰多恩说:“没有人是自成一体、与世隔绝的孤岛,每一个人都是广袤大陆的一部分。
”“青山一道同云雨,明月何曾是两乡。
”“同气连枝,共盼春来。
” (2020)年的春天,这些寄言印在国际社会援助中国的物资上,表达了世界人民对中国的支持。
“山和山不相遇,人和人要相逢。
”“消失吧,黑夜!黎明时我们将获胜!”……这些话语印在中国援助其他国家的物资上,寄托着中国人民对世界的祝福。
“世界青年与社会发展论坛”邀请你作为中国青年代表参会,发表以“携手同一世界,青年共创未来”为主题的中文演讲。
请完成一篇演讲稿。
要求:结合材料内容及含意完成写作任务;选好角度,确定立意,明确文体,自拟标题;不要套作,不得抄袭;不得泄露个人信息;不少于800字。
1、试题特点:2020年全国Ⅱ语文卷仍然是一道“任务驱动”型的材料作文,在“以德树人”的教育理念下,强调对考生的文化修养、家国情怀、理想信念、世界眼光、责任担当等方面的考查,引导学生树立正确的世界观、人生观和价值观。
同时,该作文体现了宏大的时代背景,世界已然是你中有我、我中有你的格局;以及暗含了当下肆虐世界各国的的疫情。
引导当代青年去思考自己之于这个时代的责任和使命。
本次作文要求完成一篇演讲稿,对文体有着明确的要求,实际上是提醒考生对应用类文体的关注,体现了大纲中强调的语文学科的特点:工具性和实用性。
2、题目解析:题目要求结合材料内容及含意完成写作任务即以一名中国青年代表的身份,发表以“携手同一世界,青年共创未来”为主题的中文演讲。
这里需要考生明确自己的身份和材料设置的特定情境。
做为世界青年中的一员,中国青年中的佼佼者,在具有国际影响力的论坛上发声。
因此在语言表述上要符合人物身份,突出演讲稿主题鲜明、层次清楚、语言富有文采和感染力的文体特点。
高考作文:2020年高考材料作文“人生规划”写作指导2020年高考材料作文“人生规划”写作指导高中学习阅读下面的文字,根据要求作文。
(60分)(台州市高三质量调研)有人说,人生需要规划与设计,事先规划与设计的工作做好了,我们就不会感到无所适从,我们的人生也就可以循序渐进,不会迷惘和盲目。
也有人说,人生即兴发挥很重要,我们无须规划设计,只管随机应变,须知车到山前必有路,我们总会到达自己想去的远方,顺其自然就好。
读了上述材料,你有什么感想?写一篇文章表达你的认识。
【注意】角度自选,立意自定,题目自拟。
明确文体,不得写成诗歌。
不得少于800字。
不得抄袭、套作。
【命题意图和审题立意】这个题目虽然不算新颖,但是具有较强的思辨性。
关于人生需要规划、设计还是即兴发挥、顺其自然的问题,与对待自我的态度联系密切,能够引发同学们實际的思考。
审题立意方面,“人生应该规划”“人生无须规划”“人生虽然充满变化,但是规划仍然必要”这三个立意都是成立的。
能正确看待人生和规划、变化之间的辩证关系,并立足于自我认识、发挥自己的智慧和力量,思想有深度,看问题不片面,或能发人所未发的,应视为最佳立意。
【评分标准】评价本次作文着重看四个方面:审题立意、思想深度、写作文体、语言表达。
55—60分:审题准确,并在此基础上对题意有自己的理解和生发,思想有深度,或个性色彩鲜明,论说有层次,记叙有条理,语言流畅。
50—54分:审题准确,符合题意,对作文题所涉话题有较深的认识或有独特的感悟。
讲究论证方法,对文中的概念能采用定义、归纳、演绎等方法较好地论证观点,论说色彩较为明显;或讲究描写方法,对文中的人、事、物能综合运用多种表现手法较好地记叙、描写,并能恰当抒情,文学色彩较为鲜明,语言流畅。
42—49分:基本符合题意,能关注到材料中各关键要素之间的关系,但缺乏思想深度或独特性,偏重使用举例的方法来证明观点,事例能说明观点,论说较有力;或能用比较平实的方法记人写事,较少运用表现手法,细节能传达感情,内容较充实,语言通顺。
“无用之用”写作指导及范文莫言在诺贝尔颁奖典礼晚宴致答谢词的时候曾提及,文学和科学相比较的确是没有什么用处,但文学的最大用处,也许就是它没有用处。
莫言的这番话所蕴涵的人生哲理,引发了你怎样的思考或联想?根据你的思考或者联想写一篇文章。
【写作指导】先提炼出材料中的三个概念:“无用”、“有用”和“大用”。
其一,可以分析“有用”与“无用”的辩证关系,同一件事物或一个人,有些人看来有用,有些人看来无用,或者在此时无用,在彼此有用。
世俗所谓的“有用”,不一定是真的有用,而世俗说的“无用”,可能关键时候有大用。
其二,可以谈“无用”与“大用”之间的联系。
中国人喜欢从实用(功利)角度判断有用还是无用,这就排斥了看不见的精神世界。
所谓无用之用,很大程度上是指精神世界的一切。
全文可就为什么人们不知无用之用展开,谈无用之用的内涵,谈无用之用才是真正的大用。
梁文道在《悦己》中说道:读一些无用的书,做一些无用的事,花一些无用的时间,都是为了在一切已知之外,保留一个超越自己的机会,人生中一些很了不起的变化,就是来自这种时刻。
【范文一】“无用”实为“大用”贾平凹的散文《丑石》记录了这样的石头:它形状怪异,质地脆硬,可以说是一无是处。
但就是这个石块,吸引了省城的地质学家,并被小心翼翼地搬运走了。
原来,它是一块陨石,曾寄托着千万人的梦想划过天际。
同样一块石头,在不同人的眼中,它的价值发生了天壤之别的变化。
生活中是不存在无用的东西的,缺少的是发现它用途的慧眼。
人生亦是如此。
何必武断地区分事物于无用及有用之间呢?孟尝君三千食客中,有毫无用处的鸡鸣狗盗之辈,却能拯救孟尝君于危难之际。
范蠡在辅佐勾践时精研商业经营之术,最终在功成名就之际能全身而退,演绎了他的另一番传奇。
试想他们若以有用无用来对待一切,孟尝君便会客死秦国,范蠡也难逃“狡兔死,走狗烹”的命运。
人是一根会思想的芦苇,又何必去一味追求名利这些“有用”之物,而让自己成为一个物质化的空壳呢?梵高将他一生的狂热献给艺术,却只卖出一幅画;巴尔扎克夜以继日地创作,最终还是贫穷潦倒;米开朗琪罗在雕刻和绘画上穷尽一生,却只换来无数病痛的折磨......然而正是他们这些“无用”的作品,打开了艺术一扇又一扇辉煌的大门,在人类的文明史上发出璀璨的光芒。
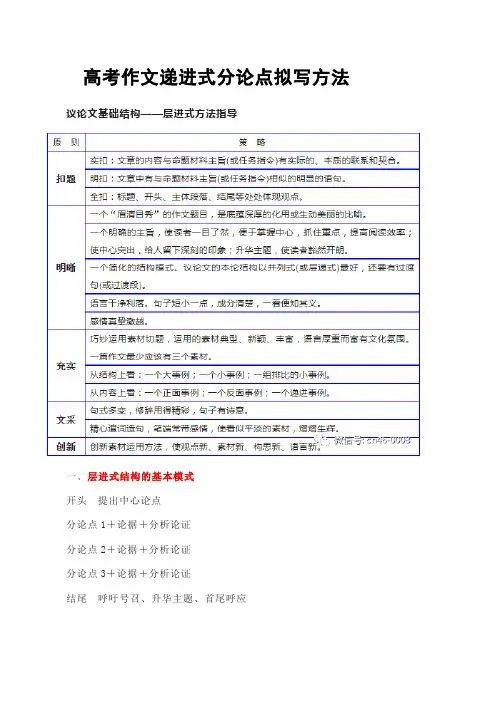
高考作文递进式分论点拟写方法议论文基础结构——层进式方法指导一、层进式结构的基本模式开头提出中心论点分论点1+论据+分析论证分论点2+论据+分析论证分论点3+论据+分析论证结尾呼吁号召、升华主题、首尾呼应注意:层进式结构的基本模式和并列式结构的基本模式基本是相似的,最大的区别就是,层进式结构的分论点从不同议论向度出发,并列式结构的分论点从同一向度出发。
【真题直击】(2020全国高考语文新课标卷卷一)阅读下面的材料,根据要求写作。
春秋时期,齐国的公子纠与公子小白争夺君位,管仲和鲍叔分别辅佐他们。
管仲带兵阻击小白,用箭射中他的衣带钩,小白装死逃脱。
后来小白即位为君,史称齐桓公。
鲍叔对桓公说,要想成就霸王之业,非管仲不可。
于是桓公重用管仲,鲍叔甘居其下,终成一代霸业。
后人称颂齐桓公九合诸侯、一匡天下,为“春秋五霸”之首。
孔子说:“桓公九合诸侯,不以兵车,管仲之力也。
”司马迁说:“天下不多(称赞)管仲之贤而多鲍叔能知人也。
”班级计划举行读书会,围绕上述材料展开讨论。
齐桓公、管仲和鲍叔三人,你对哪个感触最深?请结合你的感受和思考写一篇发言稿。
要求:结合材料,选好角度,确定立意,明确文体,自拟标题;不要套作,不得抄袭;不得泄露个人信息;不少于800字。
【佳作品析】宽容大度,放眼长远亲爱的同学们:大家好!今天我发言的题目是《宽容大度,放眼长远》。
滚滚东逝的波涛,淘尽了无数鲜活的面孔和伟大的功绩,也留下了许多动人的痕迹。
读罢齐桓公、管仲、鲍叔牙的故事,掩卷沉思,鲍叔牙唯才是举的赤诚,管仲“九合诸侯”的智慧让人动容,但让我印象最深的,却是齐桓公的宽容大度,放眼长远的雅量与胸襟。
(提出中心论点)齐桓公不计前嫌,宽容大度,故能放眼光于长远,成霸业与乱世。
在各位其主的争位斗争中,管仲与齐桓公的过节不可谓不深,但在即位之后,面对齐国发展的大势,齐桓公却能放下一箭之仇,给管仲发挥才智的舞台,一生君臣相得,最终成就春秋五霸之一的强大齐国。
2020年高考新材料作文“弱德”与“群德”写作指导佚名【导读:弱德不是弱者,弱者只趴在那里挨打。
弱德就是你承受,你坚持,你还要有你自己的一种操守,你要完成你自己,这种品格才是弱德。
】阅读下面的材料,根据要求写作。
(60分)提出:立政德,就要明大德、守公德、严私德。
这其中包含了丰富的“弱德” 与“群德”含义。
在艰难困苦中,能够做到有所坚守,遵从自己的本心,这可谓“弱德”;超越个人、关怀公共,超越私利、守卫群体,所关注的是公共利益、人民福祉,这可谓“群德”。
对于“弱德”和“群德”,作为新时代青年的你,有怎样的思考?请据此写一篇文章。
要求:围绕材料内容及含意,选好角度,确定立意,明确文体,自拟标题;不要套作,不得抄袭;不少于800字。
【解析】本题考查作文写作的能力。
任务驱动型材料作文同过去的作文有三方面不同:材料本身是有争议性的实事或态度、材料尽可能体现时代价值观多元化特点、材料带有明显的任务驱动。
故写此类作文,一要明确写作要求,弄清任务;二要抓住材料核心事实,明确是非;三要选好角度,围绕是非,确立观点;四要围绕材料就事说理,类比论证展开写作。
本题引导思考“弱德”与“群德”的辩证关系。
叶嘉莹的话强调的是做好自己,把持住自己的道德、品格修为,尽好自己的社会责任。
梁启超的话强调个人要服务于群体社会。
同时,考生要把握好题干要求:写作立足点为新时代青年;内容为“思考”如何在“公德” 面前“做好自己”;辩证关系为“公德”为先,“做好自己”是“公德”的一部分;文体为议论文。
故本文观点上应给自己定一个符合社会公德的道德和行为标尺,不断要求自己做一个积极向上、受人尊重的人。
【立意】在公德面前做好自己;遵守公德从我做起;弱德之美;“弱德”之美与“群德”之善;【素材】1.儒家尚中庸、重弱德。
“儒”字从“人”从“需”,同“懦”。
《易经•需卦•彖传》说:“需,须也,险在前也。
刚健而不陷,其义不困穷矣。
”《需卦•象传》曰:“有孚,光亨,贞吉。
2020年高考作文指导:说明文的写作技巧以说明为主是说明文与其他文体从表达方式上区别的标志。
下面是整理的说明文的写作技巧,欢迎阅读。
一、抓住事物的主要特征,把握说明中心。
所谓特征,就是这一事物区别于其它事物的标志。
只有抓住了事物的特征来说事状物,明理显性,才能说得准确,说得深透。
如《苏州园林》一文中,作者紧抓住苏州园林之中有个共同点,就是务必使浏览者无论站在哪个点上,眼前总是一幅完美的图画。
换句话说,一切都要为构成完美图画而存在,决不容许有欠美伤美的败笔。
文章先从亭台轩榭的布局,假山池沼的配合,花草树木的映衬,近景远景的层次四个主要方面进行说明,同时又从角落的布置,门窗的雕琢,油漆的调配三个细微的方面进一步表现它的总的特征。
可是要想扣住事物的特征,在介绍说明中,必须有选择,有重点。
如果面面俱到,结果就会什么事情也说不清楚。
抓住了事物的本质特征,也就抓住了说明的中心。
记叙文,议论文,往往带有作者强烈的思想倾向和明显的主观色彩,如茅盾的《白杨礼赞》以白杨枝干的挺拔,力争向上,象征中华民族奋发向上的精神,赞扬敌后军民不屈不挠的气慨。
而作为说明文的《杨树》,它的中心是介绍其不同品种的形态、生态、用途和不同特点。
由此看来,扣紧说明对象的特征以确保文章中心不偏移,这是说明的要领。
写作时,不能凭主观感情作为褒贬事物的标准,而应客观地科学地去说明。
二、根据不同的说明对象,合理安排说明顺序。
说明文的结构方式,应视文明对象的具体情况而定。
如《人民英雄纪念碑》就是以纪念碑的方位顺序来组织文章。
作者从东西南北四个方位着手,逐面写来,不仅层次清楚,而且使读者获得了有关中国革命的历史知识。
《故宫博物院》是以其组成部分的一定顺序安排结构的,作者从天安门写到太和门、神武门,依其建筑的顺序从前至后逐一写来,并重点介绍太和殿、养心殿,使读者对故宫的整体和各个重点建筑都有较明晰的了解。
对于比较深奥的科学原理或比较复杂的事物、现象,在安排说明结构时,可按照人们认识问题逐步深入的思路安排结构。
【导语】不管是中考语文还是高考语文,作文都是受人关注的,同时也是试卷中分值的一个项目。
整理了2020高考作文“传统文化”专题写作指导供大家鉴赏。
01“文化”释义“文化其实体现在一个人如何对待他人、对待自己、如何对待自己所处的自然环境。
在一个文化厚实深沉的社会里,人懂得尊重自己——他不苟且,因为不苟且所以有品位;人懂得尊重别人——他不霸道,因为不霸道所以有道德;人懂得尊重自然——他不掠夺,因为不掠夺所以有永续的智能。
”——龙应台语。
对于文化的界定,众说纷纭。
我们整合以下信息,作为诠释的依据和参考。
(1)“文化:广义,指人类在社会历史活动过程中创造的物质财富和精神财富的总和;狭义,则指社会的意识形态以及与之相适应的制度和组织机构。
”(《中国大百科辞典"七》P1)(2)“文化:人类所创造的财富的总和,特指精神财富,如文学、艺术、教育、科学。
”(《金山词霸》)(3)“文化:广义的文化泛指人类一切活动及其所创造出的所有事物之总和。
一般意义上的亦即狭义的文化专指语言、文字、文学、艺术、风俗、习惯以及人类其他精神活动及其产物。
(刘在平、秦永楠主编《中国小百科全书"第四卷"人类社会(一)》P109)(4)“文化存在于各种内隐的和外显的模式当中,它凭借符号的运用得以学习和传播,并构成了人类社会的特殊成就,其中包括他们制造物品的各种具体方式和模式。
文化的基本要素是传统(通过历史科学衍生的和由选择得到的)思想观念和价值,其中以价值观尤为最重要。
”(美国文化人类学家克鲁伯和克拉克洪在《文化,其概念与定义的批评》)(刘在平、秦永楠主编《中国小百科全书"第四卷"人类社会(一)》P107)(5)“英、美传统的文化研究者将文化理解为既定事实的各种形态的总和,即将文化视为人类创造的物质和精神成果的总和”。
(张岱年、程宜山著《中国文化论争》P1)龙应台认为,所谓文化,品位、道德、智能,是文化积累的总和。
语文:2020高考作文素材:“你是我心中的歌”写作指导一.审题指导此题是一个比喻句,用“心中的歌”来比喻“你”。
考生应思考“你”与“歌”的相似点。
“歌”作为喻体,含义非常丰富。
歌,我们常常用它来表达对人事物的赞美、怀念、激励等;歌,是一种美的旋律;歌,是用来寄托深情的形式。
等等。
综合以上几点,本题应该理解为“我”对“你”的热爱、赞美、感激、怀念等。
二.构思指导1.“你”在文中应该有具体的所指。
可以是人、事、物,可以是个体,也可以是集体。
如,指祖国、妈妈、老师、学校、青春、诗词、菊花、足球及其他公众人物等。
.因为此题是个比喻句,喻体是抽象的“歌”,是用抽象来喻具体,所以“你”要力求具体。
有些考生将“你”理解为抽象的坚强、诚信、爱心等,虽然没有离题,但不是具体的事物,是不容易写好的。
也有考生通篇有你,但不知你是指谁,不具体、不真实。
2.此题意图引导考生去发现并赞美生活中的“美”,是很具现实意义的。
考生能否发现身边的美,这与考生平时对生活的感受有关,一个忽视父母、老师、同学、朋友对自己关心和爱的考生是难以写出有真情实感的文章的。
有的考生依然写司马迁,难道对司马迁的了解比对自己的妈妈还深吗?这样能写出真情吗?考生应该学会感激和赞美生活才对。
3.文章应该重点写为什么“你”是“歌”,也就是说要写清楚你值得我“歌”的原因——你的美德、精神、你对我的影响等。
这其实要求考生能揭示“你”的特点,表达出我对“你”的感激与热爱之情等。
这也是文章内容充实情感真实的要求。
否则,文章就会空洞浮泛。
三.考生共同的问题。
1.“歌”的理解不当,如有的考生将“歌”理解为依靠、感觉等,或者根本不予理解。
2.主次不当。
没有充分展示“你”值得我“歌”的有价值的方面——我为什么“歌”。
而是以空洞的排比一路“歌”下去——我如何歌。
3.选材不当。
跳出现实生活,为古人唱赞歌。
素材陈旧,文风陈旧。
4.认识不当。
不写熟悉的人和事,写一知半解的历史人物、文化现象。
2020年高考语文作文高分策略:多维审题古语说,审题如审贼,讲究一个细字。
下面是整理的多维审题,欢迎大家参考!【多维审题】材料作文的审题忌一步到位,还没有读懂材料,就像盲人摸象一样摸住一处就写,结果往往偏离题意,审题有一定的方法。
材料作文的审题方法有:一、提炼中心法这是写材料作文最为常见且最为稳妥的审题立意方法。
写材料作文时,如果能准确地提炼出材料的中心,并以其作为文章的主旨,一定会使所写文章既切题又有深度。
具体步骤分两步:1. 抓核:每个语段甚至每个语句都有一个中心,即核。
提炼中心首先要确认语句的中心,这是关键。
2. 分层:划分语句层次,提炼各层要点,根据要点确定中心即可。
例:(1)大树上住着天鹅一家,有几根细藤正沿着大树向上生长。
老天鹅发现后,要孩子们赶快砍掉藤蔓,被孩子们拒绝了。
几年之后,藤蔓长粗了,也长高了,一个猎人便顺着藤蔓爬上了大树,并在天鹅的落脚处放了套子,结果天鹅一家都成了猎人的俘虏。
请全面理解材料,选择一个角度作文。
自行立意,自选文体,自拟标题;不要脱离材料内容与含义的范围作文;不要套作,不得抄袭,不少于800字。
【分析】这则材料共三句话,第一句交代背景材料,第二句叙述老天鹅和小天鹅对藤蔓的不同态度,第三句话交代结果:天鹅一家成了猎人的俘虏;三句话三层意思,层次清晰;天鹅一家之所以被猎人俘虏,原因就在于小天鹅没有听从老天鹅的建议,一意孤行,终酿惨祸;据此可以立意:①不听老人言,吃亏在眼前②人无远虑,必有近忧③要善于听取别人的意见④防患于未然(居安思危)(2)阅读下面材料,根据自己的感悟和联想,写一篇不少于800字的文章。
惟我辈既以担当中国改革发展为己任,虽石烂海枯,而此身尚存,此心不死。
既不可以失败而灰心,亦不能以困难而缩步。
精神贯注,猛力向前,应乎世界进步之潮流,合乎善长恶消之天理,则终有最后成功之一日。
要求:①选准角度,自定立意;②自拟题目;③除诗歌外,文体不限;④文体特征鲜明。
范文示例贝多芬:一个巨人客人敲开了贝多芬家的门。
“他不肯接见你的,”女佣站在门槛上为难地说,“他谁都不肯接见。
他厌恶别人去打扰他,他要的是孤独和安静……”但是这个好心肠的女人经不住客人的苦苦要求,捏弄着她的围裙答应去试试看,不过,她说:“答应我,你们一定要按照我的意思决定去留。
”她带领来客到贝多芬工作的屋子,在那里最惹人注目的是两架对放的大钢琴。
女佣在一旁指点着说:“他在这架钢琴上工作,他在那架琴上经常弹奏。
别以为这房间杂乱无章,我曾经想收拾一下,后来发觉那是徒劳的。
他不喜欢我整理房间,就算整理好了,两分钟内就会弄得零乱不堪。
过去那一边是他的厨房,他自己做东西吃,吃得简单随便,也不让我帮他一点忙。
可怜他几乎完全聋了,又常常不舒服,什么声音他都听不清楚,看着真教人难受。
还有他那个流氓一样的侄子,一天到晚来麻烦他。
——瞧,他下来了,我希望他不会责怪我。
”沉重的脚步声踏在楼梯上清晰可闻。
到第二层的时候,他稍稍停留。
随后他走进门来了。
一个身高五英尺左右的人,两肩极宽阔,仿佛要挑起整个生命的重荷及命运的担子,而他给人明显的印象就是他能担负得起。
这一天他身上的衣服是淡蓝色的,胸前的纽扣是黄色的,里面一件纯白的背心,所有这些看上去都已经显得十分陈旧,甚至是不整洁的。
上衣的背后似乎还拖着什么东西,据女佣解释,那拖在衣服后面的是一副助听器,可是早已失效了。
他无视屋内的人,一直走向那只巨熊一样蹲伏着的大钢琴旁边,习惯地坐下来,拿起一只笔,人们可以看见他那只有力的大手。
客人带着好像敬畏又好像怜惜的神情,默不作声地望着他。
他的脸上呈现出悲剧。
一张含蓄了许多愁苦和力量的脸。
火一样蓬勃的头发,盖在他的头上,好像有生以来从未梳过。
深邃的眼睛略带灰色,有一种凝重不可逼视的光;长而笨重的鼻子下一张紧闭的嘴,衬着略带方形的下颏,整个描绘出坚韧无比的生的意志。
女佣略一踌躇后,走上前去引起他的注意,可是他的表情是不耐烦的。
“什么?又怎么了?”他大声说。
命题作文“静待花开”之写作指导与例文展示一、作文题目以“静待花开”为题,按要求写一篇不少于800字的文章。
要求:①选准角度,自定立意;②除诗歌外,文体不限,文体特征鲜明。
二、写作指导这篇作文,是以“静待花开”为题。
首先,要从题目——“静待花开”入手思考其蕴含的意义。
“静待花开”应该强调的是任何事物要有一个成长的过程,在这个过程中我们急不得,浮躁不得,而应平心静气,默默地积蓄力量;要坚持不懈,相信水到渠成。
因此,写好这个题目的关键,在于把题目的内涵阐释出来。
当然,也可以从回答为什么要“静待花开”入手来写这篇文章。
但是,不少同学们并没有把揭示题目的内涵作为重心,而只是从表面上(从用词上)强调“静待花开”的必要,缺少了思想的深度和力度。
三、例文展示静待花开“宝剑锋从磨砺出,梅花香自苦寒来。
”那梅花独自苦苦等待了三季,才换来了冬季的绽放。
“只要功夫深,铁杵磨成针。
”铁杵变成针需要年复一年,日复一日的磨炼,静静的等待,才能换来辉煌,而昙花不骄不躁,不急于求成,熬过漫长的白天才能换来晚上的一现,对于是富有创造力的人们来说又何尝不是呢?回首历史,我们看到了刘邦赴鸿门宴的场面,看到了他与项羽厮杀的战况,看到了项羽死在乌江时的壮烈。
想到这,我们不禁感叹如果当时死在乌江的是刘邦,那么历史会不会改写呢?而刘邦面对强大的对手项羽,又是如何打败项羽的呢?总结了一下,那就是刘邦若善于把握时机,不骄不躁,静待那辉煌的那一天的到来。
如果当初刘邦赴鸿门不顺从项羽的一切命令,不能让项羽信任自己,那么,今天的胜利者就有可能是项羽,而刘邦也正是明白了这一点,所以,在当时,他强忍着屈辱,服从他的一切命令,让项羽放下警惕,最终,他获得了成功。
所以,静静等待,把握住时机,未尝不是一件好事?感慨现在,“乒乓女皇”邓亚萍,这个只有一米五的小个子竟然可以把乒乓球这项竞技掌握得如此之好。
其实,邓亚萍小时候也曾因个矮遭到别人的贬低,她默默的苦练乒乓球技艺,希望有一天她能在奥运会上为国争光。
第08周合作合作就是个人与个人、群体与群体之间为达到共同目的,彼此相互配合的一种联合行动与方式。
世界上许多事情,只有通过相互合作才能完成。
以“合作”为范围的作文,是高考经常涉及的内容。
学会与别人合作,也就获得了打开成功之门的钥匙。
现代社会充满着竞争,但同时也需要合作共赢。
只有学会与别人合作,才能取得更大的成功。
第1天晨读【精彩段落】一、精彩开头类型1 运用排比,增强语势⑴一人之力是站在海岸遥望海中已经看得见桅杆尖头了的一只航船,需要风浪的推动;一人之力是立于高山之巅远看东方已经光芒四射喷薄欲出的一轮朝日,需要朝霞的映衬;一人之力是躁动于母腹中的快要成熟了的婴儿,需要母体的滋养。
(《拥有合作,才能拥抱成功》)⑵对于商人来说,他们认为企业家之所以能够成为企业家,是因为他们具有合作的能力。
对于球迷们来说,他们认为一个球队之所以能够成功,是因为他们也是善于合作。
对于作为学生的我来说,学习的好坏也是在于合作!(《成功需要合作》)类型2 故事开头,引人入胜一天,上帝带一个教士来到地狱,教士发现地狱中的人们围着一口盛满粥的大锅端坐着,虽然他们每人都有一把勺子,但由于勺柄太长,他们谁都无法将食物送到自己的嘴里去,只能挨饿。
上帝又带着教士来到天堂,这里的人们看上去既快乐又满足,虽然他们也是围着一口大锅,每人手里也拿一把长柄勺子。
上帝见教士迷惑不解.便对他说:“难道你没看出这里的人都学会喂时方了吗?”(《合作是人类生存的必需》)二、精彩结尾类型1 回扣题目,篇末点题⑴(开头)月色很美,月亮洒下淡淡的一片黄晕,树也像喝了惬意的月光酒,将自己的影子倒映在墙上,在风中微微摇摆着。
门前的小河里,萤火虫飞来飞去,时而为芦苇点一盏亮灯,时而为柳树做一个发夹……一切都是那么宁静,只是偶尔传来几声蛙鸣。
(结尾)忘不了这个夏夜,我们一家三口的合作:淡淡的,透出一些清新;爽爽的,流出一股清凉……(《夏夜里的合作》)⑵(开头)“独木不成林,只有千树万树唇齿相依,才有那阵阵松涛。
高考漫画式新材料作文写作指导一、走近漫画漫画作为独特的艺术门类,被西方艺术评论家们誉为“第九艺术”。
鲁迅先生在《且介亭杂文二集•漫谈“漫画”》中说,漫画“以简单而夸张的手法描绘生活或时事的图画。
一般运用变形、比拟、象征等方法来达到尖锐讽刺的效果。
”漫画常采用夸张、比喻、象征等手法,讽刺、批评或歌颂某些人和事,具有较强的社会性。
(也有纯为娱乐的作品,娱乐性质的作品往往存在搞笑型和人物创造两种)漫画是笑的艺术。
然而,如果仅仅把漫画理解成笑的艺术,显然是片面和肤浅的。
其实,这种笑的艺术已涵盖了一切美的形态。
有人曾把漫画比喻成绘画、哲学和文学的集合,它既有绘画特征又具有哲学和文学理念,在笑声中学道理,在笑声中受到启迪。
中国水墨漫画,即构思上具有漫画的特点,题材广泛,或讽刺或赞美,但表现手法上运用中国传统水墨画技巧。
中国的水墨漫画也涌现了很多优秀作者,如丰子恺、华君武等二、高考漫画的特点观察漫画、解读漫画、提炼寓意的过程,是一个提高观察能力和信息筛选、审题立意、分析推理、联想思维等能力的过程,同时也是一个引导学生关注现实生活并对此作出正确评判的过程。
丰子恺说:“漫画是简笔而注重意义的一种绘画。
”高考漫画都较有深度,能切入生活的底蕴,紧跟时代跳动的脉搏,显示了特有的穿透力和涵盖面。
不仅生动形象,而且还有强烈的艺术感染力,有较大的宣传鼓动性,漫画与教育活动紧密结合,它能培养学生的审美情趣,提高明辨是非的能力,促进道德升华,陶冶思想情操。
作家秦牧曾说:“绘画可以说是用线条和颜色来表现的文学,文学也可以说是用文字来表现的绘画。
可见看图后写作文就是让学生把线条和颜色所表现出来的生活,用文字描述出来。
”可见,绘画与作文都是再现生活的形式,都同样以对生活的观察和体验为前提,这既是两者的共同点,也是两者的结合,两者相互交叉与渗透。
高考漫画式新材料作文所提供的漫画,虽然与单纯的文字材料话题作文相比,增加了读图的难度,但由于漫画本身的形象性,使联想和想像有了生动的形象依据,再加上部分文字材料的补充说明,也就降低了作文构思的难度。
高考作文写作备考:行以致远(附:写作指导及主题运用示例)题目《荀子》中说:“道虽迩,不行不至。
”是的,如果不迈开双腿向前走,即使是很近的路,也永远到达不了目的地。
何况个人成长、事业进步、国家发展、文明延续,都有一条漫长的路要走。
“行”,是到达远方必需的条件。
这段文字引发了你怎样的联想与思考?请以“行以致远”为题目,写一篇不少于800字的议论文。
要求:观点明确,论据充实,论证合理;书写清晰。
写作指导一、精准审题题目“行以致远”有三个关键词:“行”“致远”“以”。
“行”既指具体的“迈开双腿向前走”,又可比喻为“行动”“践行”“施行”“躬行”“实干”等。
“致远”既指“到达远方”这一本体,也可比喻为“个人成长”“境界提升”“理想实现”“事业进步”“国家发展”“文明延续”“人类命运共同体构建”等。
“以”是表目的的连词,它决定了“行”与“致远”的关系,文章应以“行”为论证重点。
在行文过程中,应注意由本体到喻体、由实入虚、由表及里地将“行”与“致远”这两个关键词论述充分,同时还应注意阐释清楚二者的关系:“行”是“致远”的手段和方式,是“致远”的必要条件;“致远”是“行”的目的和结果。
我们的“行”是为了“致远”,但若迷失方向,则会南辕北辙、事倍功半。
二、立意解读1.基本角度:“行”是“致远”的前提,“致远”是“行”的目的和结果“千里之行,始于足下。
”如果不开始行动,便无从谈论结果。
材料中的“道虽迩,不行不至”便是这个道理。
小到一件事情的完成,大到事业的进步、国家的发展、文明的延续等,都离不开踏实、务实的实际行动。
“致远”是我们追求的目的和结果,“行”是我们要坚持的前进状态,唯有“行”方能致远。
在“行”的过程中,我们要避免停滞不前、耽于空想、急于求成,而要实事求是、积极行动,不断积累行动成果,这样方能致远。
2.逆向角度:“行”是“致远”的不充分条件,错误的行动反而不能达到目的“行”是“致远”的前提,但这并不意味着只要“行”便能“致远”。
钱学森曾说道:“我的事业在中国,我的成就在中国,我的归宿就在中国。
”忠于信念的他将自己的毕生所学献给了祖国,“两弹一星”邓稼先几十年背井离乡,隐姓埋名,忠于信念,为我国核武器事业做出巨大贡献。
大国工匠李兰娟院士面对疫情毫不畏惧,与我们携手共进,战胜疫情。
范华芳曾说到:“责任并不是你的负担,而是你应具有的信念,做一个有责任的人吧”。
他们用自己的行动,忠于信念,担负起了肩上的责任。
3.勇担责任,奋勇拼搏。
在新中国成立之前,这么一群人,他们由少到多,前仆后继,爬雪山、过草地、渡急流、陷沼泽,被质疑、被诬蔑、被迫害,但从未忘却初心,从未逃避使命,坚定地履行着自己的责任。
“只有流过血的手指才能弹出绝唱”,在一代又一代革命人的坚定信念里、奋勇拼搏中,中华民族站起来了,站得山河动容,站得天地开颜。
如若没有他们勇担责任,敢问苍茫大地谁主沉浮,敢在中流击水浪遏飞舟,怎会有“万类霜天竞自由”的盎然生机?如若没有他们奋勇拼搏,或于战争中浴血奋战,或于纷乱中激扬文字,又怎会有“风雨送春归,飞雪迎春到”?4.位卑未敢忘忧国,人微犹知守河山。
王继才2018年7月27日在执勤时突发疾病不治身亡。
这个名不见经传的小人物是谁?他是个小人物,但又不只是小人物。
30年风风雨雨,他与妻子守在小小的开山岛上,镇守着祖国的海疆,克服重重困难守护着祖国与人民的幸福,维护着神圣的领土主权。
作为第五任“岛主”,他在这个岛上守了32年,而前四任在这里待的时间最长的不过13天,最短的只有3天。
他就像一粒种子,本可腐烂在泥土中,却倔强地在海岛上生根发芽。
总结:1.分论点拟写方法归纳——(1)内容①是什么(何为责任?那便是忠于信念。
)②为什么(车尔尼雪夫斯基说过:“生命和崇高的责任联系在一起。
”)③怎么做(位卑未敢忘忧国,人微犹知守河山。
)(2)形式运用各种修辞,整体构成排比。
例:责任是一股清泉,将它放在心间,唤醒衰亡的民族。
责任是一把利剑,将它握在手上,击破沉重的黑暗。
高考语文作文指导之“5段”写作技巧
高考语文作文指导第1段150字左右:
写出中心论点,首选单句形式,且是判断句或肯定句。
绝对不用复句复句容易走题,影响得分,点出写作的由头,作文题中含有的提示性文字材料,一定要有所涉及。
高考语文作文指导第2段200字左右:
段首讲述分论点一,如第一节的内容是几个分论点的简单组合,则“分论点一”适宜放在段尾。
这样和分论点二、分论点三的位置区别开来,使行文有变化。
“分论点一”论证不许举例,采用纯分析的说理论据展开。
高考语文作文指导第3段200字左右:
段首讲述分论点二,采用举例论证,首选作文题提示中的例子来分析论证,同时也可辅助一个自己举的例子,自己举的例子要比前例文字少。
如没有作文题提示中的例子,则自己举个典型的例子来分析论证,同样要求叙写例子的文字一定要比分析论证的文字少。
否则对文体特征会产生重创,影响得分。
高考语文作文指导第4段200字左右:
段首讲述分论点三。
采用联系实际举例。
这是写作本文的时代意义所在。
联系的实际可以是学习、生活、社会任何一个方面,目的是或提高思想认识,或明确是非正邪,或提出解决的方法途径,或揭示某种疑难迷惑,总之要给人以启发。
高考语文作文指导第5段150字左右:
要再现中心论点,扣住中心论点写出作用、意义、号召、展望等。
感谢您的阅读,祝您生活愉快。
2020年高考语文作文写作技巧指导【原题再现】
阅读下面材料,写一篇很多于800字的作文
已知的事物是有限的,未知的事物是无穷的,我站在茫茫无边神秘莫测的汪洋中的一个小岛上,继续开拓是我们每一个人的职责。
——赫胥黎
【开头例析】
例1、“已知的事物是有限的,未知的事物是无穷的。
”赫胥黎的话语向我们展示了人类的渺小与未知世界的广袤。
人类正处于世界中心的海岛,唯有持续开拓,方能安然行走在文明的大道上。
所以,开拓是我们每一个人的职责。
(《开拓与职责》)
“人类正处于世界中心的海岛”,显然对材料中的“小岛”的含义没有理解好。
但对材料的核心思想理解是准确的。
引用材料+议论+引用材料(作为观点)。
例2、正如赫胥黎所说:“已知的事物是有限的,未知的事物是无穷的……继续开拓是我们每一个人的职责。
”而这句话所体现的便是让我们去开拓那未知事物,去追求那属于我们自己的未来。
(《追求?未来》)
下文把“追求属于自己的未来“作为写作重点了,跑题了。
引用材料+解释其含义+观点。
例3、“已知的事物是有限的,未知的事物是无限的,我站在茫茫无边神秘莫测的汪洋中的一个小岛上,继续开拓是我们每一个人的职则。
”这是赫胥黎对人生作出的感悟,未知永远大于已知,但这不能阻止我们开拓进取,探索未知的步伐,但是,自然不会凭白无顾的呈
上我们还不了解的未知领域的答案,一切都需要我们去开拓。
(《争脱
束缚,勇于开拓》)
题目中的“争脱”应为“挣脱”。
文中的“凭白无顾”应为“平
白无故”,“职则”亦应为“职责”。
在开篇的百多字中就有三处错误,有的甚至是抄错的,实属不该。
全引材料,直接抄录,这样的引材料是不好的,是边引边议。
从
作者引用材料后的解说看,材料句子间的关系没有搞清楚。
好在抓住
了关键词。
引用材料+解释说明+观点。
例4、已知总是有限的,而未知往往是无穷的。
想要在未知中找到星星点点,必要探索。
探索在无边的未知中便需创新。
创新才可在汪
洋之中开辟小岛。
我认为:生活中必有创新,创新推动着社会发展。
(《创新无止境》)
又是一个开头就跑了题的作文。
本来他注意到了关键词“开拓”,转意为“探索”,是符合题意的。
不过,他又在“探索”上提出一个“创新”问题。
“创新”离关键词“开拓”的距离就远了。
当然,探
索需要创新,但是,在这里,开拓、探索是总问题,而创新是子问题。
用“局部问题”代替等于“整体问题”是不能够的。
引用材料+解释含义+提出观点。
例5、自从人类使用工具的那一天起,人类便开始了对大自然的探索,并且从未停止。
探索,是人与生俱来的本能,正如赫胥黎所说的:"我站在茫茫无边神秘莫测的汪洋中的一个小岛上,继续开拓是我们每
一个人的职责。
"不过探索不易,只有学会探索,才能在探索的道路上
顺利的行进。
(《学会探索》)
题目是“学会探索”,开头的落脚也是“学会探索”,表现出良
好的思维一致性。
引用赫胥黎的话之前的话,我以为理应放在引用之后。
其实这些话是读了赫胥黎的话之后的感悟,赫胥黎的话是思维的起点。
现在原文这样的顺序,感觉赫胥黎的话不是作文材料,好像是作者的论据。
这样的开头是很多的,一定要先引材料后发感慨。