烽火系列产品介绍
- 格式:doc
- 大小:407.00 KB
- 文档页数:22
目录一、集团客户专线介绍 (5)二、运营商网络拓扑现状 (6)三、运营商网络建设思路 (9)四、烽火网络MSAP解决方案 (11)1、专线、互联网双业务解决方案 (11)2、集团客户带宽提速接入解决方案 (12)五、烽火网络MSAP设备介绍 (13)1、产品概述 (13)2、产品外观及特点 (14)3、MSAP典型应用 (15)4、MSAP的技术参数 (16)5、MSAP的面板图 (17)6、物理技术参数 (17)六、MSAP前景分析 (18)1、提升服务质量 (18)2、完善网络管理 (19)3、开展差分服务 (19)七、结束语 (19)附录A:MSAP与MSTP对比分析 (20)附录B: MSAP相关技术介绍 (21)MSAP技术白皮书摘要:集团客户专线是指:通过租用运营商的传输链路,完成集团客户高安全、高可靠的数据专用网络互连。
本篇文档介绍了通过MSAP 技术,在运营商中实现比传统专线具有更低成本、更容易扩展的专线解决方案,同时具备更高的可靠性、安全性以及可管理性。
关键词:专线、MSAP、集团客户接入网络、多业务一、集团客户专线介绍集团专线客户是运营商最有价值用户,在运营商市场中占有非常重要的地位。
特别是国内三大运营商开展全业务运营,对集团客户的争夺在各运营商之间则成为了重中之重。
根据Ovum的统计数据可以看出,全球专线业务增长迅速。
2007年共720亿美元,09年770亿,2012年全球总空间约为790亿美元;其中ETH 专线增长空间最大,从2006年98亿美金增加到2012年313亿美金,复合增长率高达21.3%。
从国内运营商投资计划中也可以看出,针对集团专线客户的需求明显增加。
同时,农村信息化、各企事业单位一体化等多种需求的产生,使得运营商对集团专线客户的定位发生了变化,从早期的狭义集团客户变成了目前的广义集团客户。
无论是专线还是宽带,包括后期的MIS系统和手机OA等一系列项目都是运营商所关注的高附加值业务。
烽火通信EPON AN5006-07设备介绍设备概述AN5006-07设备是烽火通信自主研发的目前业界领先的FTTB宽带接入设备,与烽火通信自主研发的EPON局端设备(OLT)一起,可以组成吉比特EPON系统,实现三网合一,可以满足高档写字楼或大型住宅的上网、电话及视频娱乐要求。
AN5006-07设备采用单板式(1U)结构,是一款高端口密度、高带宽、多业务的EPON远端设备,具有高可靠性、能提供服务质量(QoS)保证、可管理、可灵活扩容和组网的特点。
设备的各项功能和性能指标均满足ITU-T、IEEE相关建议和有关国际标准和行业标准的技术规范。
设备硬件结构AN5006-07设备根据传输距离、供电方式、是否提供语音业务、是否提供CA TV业务、是否提供光路保护功能等方面的不同,共分为32种不同型号的产品,用户可以根据需要选择最合适的产品。
AN5006-07产品型号说明:产品类型具体参见表1。
业务提供能力AN5006-07设备采用单纤波分复用方式,下行信号波长为1490nm,上行信号波长为1310nm,CA TV信号波长为1550nm。
仅需一根光纤就可以同时传输宽带数据业务、语音业务和CATV业务。
设备接口类型AN5006-07设备可提供以下接口:◆提供两个EPON接口(1+1保护),为EPON上联时的接口。
◆提供16个FE接口;◆提供16个话机接口(仅BXX型和CXX型产品提供);◆提供1个CATV接口(仅CXX型和DXX型产品提供)。
◆提供一个程序下载CONFIG口,用于程序下载。
◆提供一个CONSOLE口用于管理调试。
设备功能AN5006-07设备通过光纤经过ODN与OLT连接,可以和OLT组成光分路比为1:32的EPON系统网络,实现宽带数据业务、语音业务、CATV业务的接入。
语音业务在AN5006-07设备侧经过处理变成IP包,以IP包的形式在PON内传送,然后通过OLT的V5接口上联至PSTN,也可以通过OLT的千兆上联接口上联至软交换网络。
Citrans 750城域骨干及汇聚节点Citrans 750为标准型10G MSTP设备,提供强大的组网能力,可靠性设计完善,多业务接口丰富,提供灵活的高阶/低阶业务调度和接入能力,是目前获得广泛商用的骨干或大型城域网的汇聚层MSTP节点设备。
产品特点组网能力强Citrans 750支持多达6×10G的线路接口,同时支持最多16个1+1/1:1/2BLSR保护的STM-1/4分支链/环,组网能力强大,适合在复杂的网络环境下构建骨干层传输平台。
优化的多业务承载Citrans 750除支持传统语音业务外,还支持10M/100Mb/s/1000Mb/s全速率的以太网业务,ATM业务;支持以太网业务的透传、交换、汇聚功能,支持GFP/LAPS/PPP封装、虚级联、LCAS、VLAN、STP、RPR、MPLS、ATM业务的统计复用等功能极大优化了数据业务的处理。
将MSTP统一传输平台的技术优势发挥到淋漓尽致,最大限度地降低了建设和运营成本。
支持灵活的低阶业务接口Citrans 750能够根据用户需要灵活配置低阶业务的交叉和接口模块,支持2M业务直接上下,相比于传统的采用低速率设备转接的方式,具有低成本、高可靠性、便于管理等等一系列突出优势。
槽位丰富,扩展性好Citrans 750的槽位数量丰富,且各种业务接口完全通用,能够轻松适应网络结构的调整和业务扩展、升级带来的挑战。
高可用性设计Citrans 750继承了烽火通信传统设备的高可用特性,在设备级提供重要部件的1+1备份;分散式电源供电,背板双电源接入,单盘双电源保护。
网络级提供通道保护、复用段保护、子网连接保护等完善的保护措施,为您的网络提供高度可用性。
纳入OTNM2000/2100统一管理和Citrans/IBAS家族其它成员一起,Citrans 750能够统一纳入OTNM2000管理平台,分享OTNM2000/2100所提供的强大管理功能,提升网络的运维效率。
烽火通信产品介绍烽火通信是中国领先的通信技术和服务提供商,专注于研发、生产、销售和服务于全球市场的通信产品和解决方案。
以下是烽火通信的主要产品介绍。
1.光传输产品烽火通信的光传输产品包括光纤传输设备、WDM传输设备、光放大器、光开关等。
这些产品采用先进的光通信技术,能够实现高效、稳定、可靠的光传输,支持大容量、长距离、高速率的数据传输,广泛应用于电信、移动通信、互联网等领域。
2.宽带接入产品烽火通信的宽带接入产品包括DSL宽带接入设备、光纤接入设备和WiFi路由器等。
这些产品能够实现高速、稳定、安全的互联网接入,支持多种接入方式和网络协议,满足不同用户的需求,广泛应用于家庭、企业等网络接入场景。
3.移动通信产品烽火通信的移动通信产品涵盖2G、3G、4G和5G等多个移动通信标准。
这些产品包括基站设备、天线系统、信号增强器等,能够实现高质量的移动通信覆盖和容量扩展,支持高速数据传输和多用户接入,广泛应用于移动网络运营商和企业用户。
4.无线通信产品烽火通信的无线通信产品包括微波通信设备、射频器件和射频测试仪器等。
这些产品具有高度集成、低功耗、高可靠性的特点,能够满足无线通信系统对高频率、大带宽、远距离传输的需求,广泛应用于电信、军事、航空等领域。
5.数据通信产品烽火通信的数据通信产品包括交换机、路由器、光纤模块和光缆等。
这些产品支持高速、可靠的数据交换和传输,具有灵活性、可扩展性和安全性,广泛应用于企业、政府、运营商等不同的数据通信场景。
6.云计算与大数据产品烽火通信的云计算与大数据产品包括云服务器、存储设备和大数据处理平台等。
这些产品能够提供高性能、高可靠性和高可扩展性的计算和存储资源,支持大规模数据处理和分析,广泛应用于互联网、金融、医疗等领域。
7.物联网产品烽火通信的物联网产品包括物联网平台、传感器、物联网终端和物联网网关等。
这些产品能够实现物联网设备之间的互联互通,支持大规模设备连接和数据采集,提供物联网应用开发和管理的全套解决方案,广泛应用于智能家居、智慧城市、工业自动化等领域。
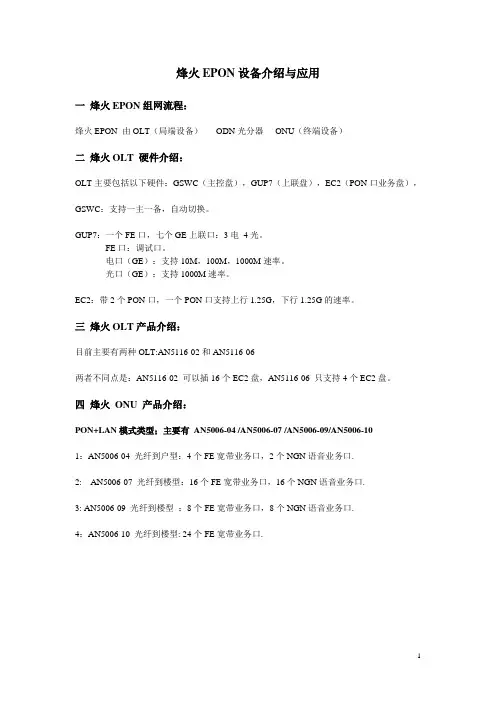
烽火EPON设备介绍与应用一烽火EPON组网流程:烽火EPON 由OLT(局端设备)---- ODN光分器----ONU(终端设备)二烽火OLT 硬件介绍:OLT主要包括以下硬件:GSWC(主控盘),GUP7(上联盘),EC2(PON口业务盘),GSWC:支持一主一备,自动切换。
GUP7:一个FE口,七个GE上联口:3电4光。
FE口:调试口。
电口(GE):支持10M,100M,1000M速率。
光口(GE):支持1000M速率。
EC2:带2个PON口,一个PON口支持上行1.25G,下行1.25G的速率。
三烽火OLT产品介绍:目前主要有两种OLT:AN5116-02和AN5116-06两者不同点是:AN5116-02 可以插16个EC2盘,AN5116-06 只支持4个EC2盘。
四烽火ONU 产品介绍:PON+LAN模式类型;主要有AN5006-04 /AN5006-07 /AN5006-09/AN5006-101:AN5006-04 光纤到户型:4个FE宽带业务口,2个NGN语音业务口.2: AN5006-07 光纤到楼型:16个FE宽带业务口,16个NGN语音业务口.3: AN5006-09 光纤到楼型:8个FE宽带业务口,8个NGN语音业务口.4:AN5006-10 光纤到楼型: 24个FE宽带业务口.PON+ADSL模式类型:主要有AN5006-15/ AN5006-16/ AN5006-201: AN5006-15:四个槽位,支持语音与宽带业务的混插。
语音POTS:支持32路业务端口。
宽带XA32+:支持32路业务端口。
灵活分配可支持:128路宽带或者128路语音或者64路宽带64路语音。
接电源方式:直流48V供电.2: AN5006-16 :16个槽位,支持语音与宽带业务的混插。
语音POTS:支持32路业务端口。
宽带XA32+:支持32路业务端口。
灵活分配可支持:512路宽带或者512路语音或者256路宽带256路语音等。
BP5116/BP5005 产品简介EPON综合业务局端机(BP5116)BP5116前视图BP5116是一款大型的电信级通信设备,单框可以插16块PON接口卡,每个PON接口卡具有2个PON接口,支持1:32的分路比,因此单框可以提供32个PON接口,最多可以连接1024个ONU。
可以在1根光纤上实现TDM、数据、模拟电视3种业务的接入。
BP5116具有4个GE数据上连接口,TDM提供STM-1和8个2M接口。
背板交换容量48G(主备共96G),核心交换卡支持主备倒换。
兼容现有PSTN网络和NGN(软交换)。
可通过V5.2接口或PRI信令接口与PSTN网络互通,实现普通电话接入。
还可以通过软件升级,与NGN(软交换)互联,完成VOIP平滑演进。
BP5116采用19英寸17U中置背板结构,16块多种业务接口卡可灵活混插、上联卡采用后插板,采用-48V直流全分散供电方式。
BP5116具有丰富的OAM管理特性,可以通过堆叠或级联方式进行扩容,满足用户对多业务光纤接入的需求。
BP5116可以与多种EPON远端机对接,满足不同业务和用户需求。
BP5005 迷你EPON综合业务远端机BP5005是一款小型的盒式ONU设备,可以放置在桌面上,也可以挂在用户墙面上,或者放置在家庭多媒体终端盒中。
通过外置电源模块供电,也可以选择后备电源,解决断电后通信的难题。
BP5005具有1个PON接口、2个FE接口、2个POTS接口和1个CATV射频接口(RF),可以在1根光纤上实现数据、模拟电视多种业务的接入(单纤方式)。
还有1个CATV光纤接口,可以用于CATV单独采用1根光纤的方式(双纤方式)。
BP5005具有丰富的OAM管理特性,不需要用户进行任何配置就可以正常使用。
支持IEEE802.1X认证方式,方便了用户的使用。
指标一览表技术特点具有自主知识产权的GEPON系统符合IEEE 802.3ah最新标准,为后期的开放性和互通性,以及维护和管理奠定了坚实的基础;OLT设备的接口类型丰富,同时可以提供ADSL、ADSL2+、VDSL、SHDSL、V.35、V.24等全系列的宽窄带接口,实现与PSTN、宽带网、DDN的无缝融合。
烽火AN5506—10说明书
说明:1.烽火AN5506-10的工作电源是220V,50Hz。
其电源插座的连接线是6类的,它能够在正常工作状态下持续运行数小时,但在有电的情况下则会自动断开;2.烽火AN5506-10可以安装在室内任何位置,但如果安装位置靠近火炉或有高温物体,则会导致其温度升高而不能正常使用。
3.烽火AN5504—5是一款能够进行拨号上网的产品,其最大速度为100 Mbps。
拨号上网时该产品所能支持的最大带宽为200 Mbps。
4.烽火AN5506-10可连接六个干兆网线;如果要连接八个干兆网路,则要采用额外増加一根光纤或増加一条网线来解决这个问题;5.烽火AN5506-10采用两节7号电池供电,在工作时可使用电源适配器来充电。
6.如果电源适配器有问题(比如损坏、短路、过热等)会导致产品不能正常使用;如有此类情况则可更换新的电源适配器即可。
7.若产品在工作时产生噪音应立即关机;若长时间不用的话则需要检查电源线。
烽火通信EPON设备及组网方案介绍一、AN5116-02 大型电信级EPON接入设备AN5116-02是烽火通信科技股份有限公司推出的一款大型电信级GEPON局端设备,是为电信运营商提供的一种电信级GEPON宽带接入设备。
该产品采用串行高速总线体系结构和模块化设计理念,结合业界最先进的制造技术,产品具有高密度端口、高可靠性及提供服务质量(QoS)保证、易开通、易管理、结构紧凑、业务种类丰富、组网扩容灵活等优点。
AN5116-02宽窄带接入设备一般位于接入网的边缘,直接与终端用户相连,处于用户与汇聚层设备之间。
该产品适合于FTTH/FTTO等光纤接入场合的应用,通常摆放在小区或局端机房内,通过先进的单纤三波技术为用户在单根光纤上提供数据、语音、IPTV、CATV、TDM等多种网络业务。
功能特点:· 大容量AN5116-02作为千兆IP交换平台,它具有高达48G核心、96G背板交换容量,单框最大容量可达4096线。
· 长距离AN5116-02在1:32光分路比的情况下覆盖半径可达20公里,线路部分均为无源器件,可为运营商极大解决机房建设和后期维护的费用。
并可实现1:64光分路比的情况下10公里传输距离。
· 高可靠性AN5116-02内部采用高可靠性的双星型总线结构,线路卡与每个交换卡之间都采用高速总线互联即保证了用户带宽,又保证了失效时的快速倒换。
支持各种类型的接口卡的热拔插,并支持核心板卡的主备倒换,以实现1+1保护,有效防止单点故障。
-48V独立电源分散式供电,提高系统稳定性。
· 丰富的接口类型AN5116-02可提供10/100/1000M(光口/电口)、V5、STM-1等多种上联接口,可同时承载数据、电路交换语音、软交换语音、IPTV、CATV、TDM等多种业务;端口支持TRUNK功能,可灵活扩展上行端口的容量。
宽窄带一体化设计,除了支持EPON以外,还支持ADSL、VDSL以及LAN等多种业务接口混插,将各种技术有效结合,满足不同距离、不同线路环境、不同带宽需求的应用环境。
烽火光缆参数
烽火光缆是烽火通信科技股份有限公司生产的,产品包括多种型号和规格,以下是一些常见的烽火光缆参数:
1. 光纤类型:烽火光缆主要采用单模光纤和多模光纤。
单模光纤主要用于长距离传输,而多模光纤则适用于短距离、高带宽的通信系统。
2. 光纤芯数:烽火光缆有不同数量的光纤芯数,包括4芯、6芯、12芯、24芯、48芯等。
3. 光纤外径:烽火光缆的光纤外径通常为125微米,这是标准的光纤直径。
4. 光纤衰减:烽火光缆的光纤衰减系数较低,符合ITU-T建议的和标准。
5. 机械性能:烽火光缆具有良好的抗拉、抗压和抗弯曲性能,能够适应不同的环境条件。
6. 环境适应性:烽火光缆能够在-40℃至+60℃的环境温度下正常工作,并
且具有防水、防潮、防鼠咬等特性。
7. 传输距离:根据不同的光纤类型和系统配置,烽火光缆的传输距离可以从几十公里到数百公里不等。
总之,烽火光缆参数因型号和规格不同而有所差异,具体参数需根据实际需求和系统配置进行选择。
烽火mr622kk说明书烽火MR622KK说明书一、产品概述烽火MR622KK是一款高性能的路由器产品,具备卓越的网络连接能力和稳定性。
它采用了先进的技术和设计,提供了高速的网络传输速率和可靠的信号覆盖范围,适用于各类网络环境。
二、产品特点1. 高速传输:烽火MR622KK支持千兆以太网接口,提供了快速稳定的网络连接,可满足大流量数据传输的需求。
2. 宽带覆盖:采用了双频WiFi技术,支持2.4GHz和5GHz频段,提供更广阔的无线信号覆盖范围,保证了网络连接的稳定性和速度。
3. 安全保护:烽火MR622KK内置了多种安全防护机制,包括防火墙、入侵检测和反病毒功能,保障网络数据的安全性和隐私。
4. 多功能路由:支持多种网络连接方式,包括ADSL、光纤和以太网等,可根据用户需求进行灵活配置。
5. 便捷管理:烽火MR622KK提供了易于操作的WEB管理界面,用户可以通过浏览器进行路由器的配置和管理,方便快捷。
三、产品配置1. 路由器主机:烽火MR622KK主机采用紧凑的设计,外观简洁大方,适合各类环境安装和摆放。
2. 电源适配器:提供稳定可靠的电源供应,保证设备正常运行。
3. 网络线缆:提供各类网络连接线缆,如网线、光纤线等,满足不同网络连接需求。
4. 快速安装指南:详细介绍了设备的安装步骤和配置方法,方便用户快速上手使用。
四、使用指南1. 连接网络:根据网络类型,选择合适的连接方式,如ADSL拨号、光纤连接或以太网连接,确保设备与网络正常连接。
2. 配置路由器:通过浏览器输入设备IP地址,进入设备管理界面,按照快速安装指南的步骤进行路由器的基本配置,包括网络名称、密码等。
3. 网络管理:在设备管理界面中,用户可以进行高级设置,如端口转发、MAC地址过滤等,根据需求进行网络管理,提高网络效率。
4. 无线网络设置:通过设备管理界面,设置无线网络名称和密码,选择合适的频段和信道,优化无线信号覆盖范围和速度。
Citrans 750城域骨干及汇聚节点Citrans 750为标准型10G MSTP设备,提供强大的组网能力,可靠性设计完善,多业务接口丰富,提供灵活的高阶/低阶业务调度和接入能力,是目前获得广泛商用的骨干或大型城域网的汇聚层MSTP节点设备。
产品特点组网能力强Citrans 750支持多达6×10G的线路接口,同时支持最多16个1+1/1:1/2BLSR保护的STM-1/4分支链/环,组网能力强大,适合在复杂的网络环境下构建骨干层传输平台。
优化的多业务承载Citrans 750除支持传统语音业务外,还支持10M/100Mb/s/1000Mb/s全速率的以太网业务,ATM业务;支持以太网业务的透传、交换、汇聚功能,支持GFP/LAPS/PPP封装、虚级联、LCAS、VLAN、STP、RPR、MPLS、ATM业务的统计复用等功能极大优化了数据业务的处理。
将MSTP统一传输平台的技术优势发挥到淋漓尽致,最大限度地降低了建设和运营成本。
支持灵活的低阶业务接口Citrans 750能够根据用户需要灵活配置低阶业务的交叉和接口模块,支持2M业务直接上下,相比于传统的采用低速率设备转接的方式,具有低成本、高可靠性、便于管理等等一系列突出优势。
槽位丰富,扩展性好Citrans 750的槽位数量丰富,且各种业务接口完全通用,能够轻松适应网络结构的调整和业务扩展、升级带来的挑战。
高可用性设计Citrans 750继承了烽火通信传统设备的高可用特性,在设备级提供重要部件的1+1备份;分散式电源供电,背板双电源接入,单盘双电源保护。
网络级提供通道保护、复用段保护、子网连接保护等完善的保护措施,为您的网络提供高度可用性。
纳入OTNM2000/2100统一管理和Citrans/IBAS家族其它成员一起,Citrans 750能够统一纳入OTNM2000管理平台,分享OTNM2000/2100所提供的强大管理功能,提升网络的运维效率。
Citrans/IBAS家族一员配合烽火通信的其它Citrans/IBAS系列产品,可以构建完善的从边缘到核心的城域传输网。
应用Citrans 750提供强大的业务调度能力,支持各种复杂的组网方式和相应的保护手段,是构建城域传输网骨干层或汇聚节点的理想设备。
Citrans 550B经典城域汇聚节点Citrans 550B是一款经典的城域MSTP汇聚设备,具备真正的128交叉能力,业务接口极为丰富,组网能力强大,多业务承载能力完善,在各地的网络建设中得到了广泛的应用。
产品特点组网能力强Citrans 550BB最多支持6×2.5G+32×155M的光口,具备128×128VC-4交叉能力的城域汇聚节点,组网能力强大,适合在复杂的网络环境下构建汇聚层传输平台。
超强低阶业务终结能力Citrans 550B为适应城域汇聚层大量2M业务终结的需要,单节点可以为用户提供多达1008×2M的上下,这种超强的低阶业务终结能力能够大幅度节约转接成本和维护成本,提高光网络的可靠性和易维护性。
优化的多业务承载Citrans 550B除支持传统语音业务外,还支持10M/100Mb/s/1000Mb/s全速率的以太网业务,ATM业务;支持以太网业务的透传、交换、汇聚功能,支持GFP/LAPS/PPP封装、虚级联、LCAS、VLAN、STP、RPR、MPLS、ATM业务的统计复用等功能极大优化了数据业务的处理。
将MSTP统一传输平台的技术优势发挥到淋漓尽致,最大限度地降低了建设和运营成本。
槽位丰富,扩展性好Citrans 550B的槽位数量丰富,且各个槽位的通用性强,用户无需担心网络的扩展而导致可用槽位耗尽的尴尬局面,能够轻松适应网络结构的调整和业务扩展、升级带来的挑战。
高可用性设计Citrans 550B继承了烽火通信传统设备的高可用特性,在设备级提供重要部件的1+1备份;分散式电源供电,背板双电源接入,单盘双电源保护。
网络级提供通道保护、复用段保护、子网连接保护等完善的保护措施,为您的网络提供高度可用性。
纳入OTNM2000/2100统一管理和Citrans/IBAS家族其它成员一起,Citrans 550B能够统一纳入OTNM2000管理平台,分享OTNM2000/2100所提供的强大管理功能,提升网络的运维效率。
Citrans/IBAS家族一员配合烽火通信的其它Citrans/IBAS系列产品,可以构建完善的从边缘到核心的城域传输网。
应用Citrans 550B在本身提供强大的业务调度能力的同时,支持各种复杂的组网方式和相应的保护手段,支持对各种数据业务的优化承载能力,是构建城域网汇聚层的理想选Citrans 550C经济城域汇聚节点以差异化产品构建个性化网络是烽火通信所追求的目标,用户需要在网络建设中以尽可能少的投资来实现最大的投资效益。
Citrans 550C是Citrans 550B的姊妹产品,体积较小,却集成了当前MSTP最先进的各种特性:完善的数据业务承载能力,灵活的组网适应性等等,机盘与Citrans 550B兼容,非常适合构建中小规模的城域传输网汇聚节点。
产品特点丰富的业务接口Citrans 550C除支持传统语音业务外,还支持10M/100Mb/s/1000Mb/s全速率的以太网业务,ATM业务;支持以太网业务的透传、交换、汇聚功能,支持GFP/LAPS/PPP封装、虚级联、LCAS、VLAN、STP、RPR、MPLS、ATM业务的统计复用等功能极大优化了数据业务的处理。
将MSTP统一传输平台的技术优势发挥到淋漓尽致,最大限度地降低了建设和运营成本。
灵活的组网能力Citrans 550C最多支持4×2.5G或者32×155M的光口,能够适应各种环境下的组网需要,应用极其灵活。
高可用性设计Citrans 550C继承了烽火通信传统设备的高可用特性,在设备级提供重要部件的1+1备份;分散式电源供电,背板双电源接入,单盘双电源保护。
网络级提供通道保护、复用段保护、子网连接保护等完善的保护措施,为您的网络提供高度可用性。
纳入OTNM2000/2100统一管理和Citrans/IBAS家族其它成员一起,Citrans 550C能够统一纳入OTNM2000管理平台,分享OTNM2000/2100所提供的强大管理功能,提升网络的运维效率。
Citrans/IBAS家族一员配合烽火通信的其它Citrans/IBAS系列产品,可以构建完善的从边缘到核心的城域传输网。
应用Citrans 550C在本身提供灵活的业务调度能力的同时,支持对各种数据业务的优化承载能力,是构建城域网汇聚层的理想选择。
IBAS180边缘网MSTP面对Internet业务、图象、多媒体等业务爆炸式增长,面临着未来3G网络的带宽压力,您是否感到缺乏一种高度灵活而低成本的产品来为您构建边缘传输网呢?IBAS180 集成型MSTP以超越常规的集成度提供边缘MSTP设备所需要的一切特性:体积小,155M、622M、2.5G速率全兼容,组网能力强,强大的多业务承载能力,完善的可靠性设计,是您构建本地网/城域网接入层及组建大客户接入、3G/2G接入等网络的理想设备。
产品特点结构紧凑、安装方便IBAS 180 设备3U高度,可置于19英寸机架,也可壁挂或台置,大幅节约机房空间;可提供220V/-48V电源供电,满配置功耗小,适应多种安装环境。
多业务支持能力强IBAS 180除支持传统语音业务外,还支持以太网业务,ATM业务;支持以太网业务的透传、交换、汇聚功能,支持GFP/LAPS/PPP封装、低阶虚级联、LCAS、VLAN、STP、RPR、MPLS、ATM业务的统计复用等功能极大优化了数据业务的处理,与烽火Citrans系列骨干/汇聚层MSTP构筑基于流量工程的端到端以太专线;设备还支持IMA、V.35业务。
将MSTP 统一传输平台的技术优势发挥到淋漓尽致,最大限度地降低了建设和运营成本。
STM-1/4/16全速率兼容,具大容量扩展能力IBAS 180支持不中断业务下的155M/622M/2.5G平滑升级,设备有七个业务槽位,最大支持176×E1或20×FE、支持8×STM-1/6×STM-4/3×STM-16光方向。
按需使用,提供优异的可扩展特性,彻底消除容量增长的后顾之忧。
PDH/MSTP无缝融合IBAS 180独具烽火特色的PDH光分支盘,直接接入末梢PDH的E1、V35、以太网业务,实现PDH/MSTP的无缝融合及统一管理,极大地方便了业务的灵活调度。
高可靠性设计IBAS 180继承了烽火通信传统设备的高可用特性,在设备级提供重要部件的1+1备份,分散式电源供电,背板双电源接入,单盘双电源保护。
网络级提供通道/复用段/子网连接保护,STP/RSTP,MPLS LSP保护等完善的保护措施。
独创的故障定位系统IBAS 180大客户接入环境复杂,对运维压力大,简单、高效、完善的故障检测系统异常重要。
除了设备、光盘、业务盘的多种环回手段外,烽火独创的以太网盘Ping功能,迅速准确定位故障区间,从容应对大客户的故障申告。
纳入OTNM2000/2100统一管理和Citrans/IBAS家族其它成员一起,IBAS 110A能够统一纳入OTNM2000管理平台(也可将接入的远端PDH纳入网管),分享OTNM2000/2100所提供的强大管理功能,提升网络的运维效率。
Citrans/IBAS家族一员IBAS 180配合烽火通信的其它Citrans/IBAS系列产品,可以构建完善的从边缘到核心的城域传输网。
应用IBAS180体积小、成本低,不但可以作为STM1/STM4设备使用,而且随着网络的扩容,可以平滑升级为STM16设备,且具备灵活的多业务承载能力,对于迅速增长的宽带业务和潜在的3G传输需求,是理想的接入层MSTP设备。
IBAS130边缘网MSTP作为业界最先以VC级联技术支持宽带业务承载的MSTP产品,IBAS 130历经千锤百炼,不断根据前沿技术的发展和用户的需求进行功能升级,目前已经成为集各种先进技术于一身的优秀边缘MSTP产品。
IBAS 130分为IBAS 130B和IBAS 130C两种款式,两者完全机盘完全兼容。
产品特点体积小、成本低IBAS 130B的高度只有5U,而IBAS 130C更只有2U--这两款设备采用后出线操作方式,为您大幅度节约机房空间,降低功耗,非常适合边缘机房的应用要求。
STM-1/4一体兼容IBAS 130可根据网络需要灵活配置为STM-1或者STM-4设备,适应接入层业务模型复杂的特点。