证据质证(终)
- 格式:doc
- 大小:55.50 KB
- 文档页数:8
证据法案例分析证据法是法律中的一个重要部分,它规定了在司法程序中如何收集、保留和呈现证据。
证据法的正确应用对于司法公正和案件的裁决具有重要意义。
在司法实践中,有许多案例涉及到证据法的适用,下面我们就来分析一些典型的案例,以便更好地理解证据法的具体应用。
案例一:李某盗窃案李某因涉嫌盗窃被公安机关依法逮捕。
在审讯过程中,李某否认了自己的罪行,并表示自己当时并不在案发现场。
然而,警方提供了一份监控录像,清晰地显示了李某在案发现场出入的情况。
此外,还有目击证人称曾看到李某在案发现场附近徘徊。
在法庭上,李某辩护律师提出了监控录像的真实性和目击证人的证词的可信度。
在这个案例中,监控录像和目击证人的证词是关键的证据。
根据《中华人民共和国刑事诉讼法》的规定,监控录像是一种常见的电子证据,其真实性需要经过鉴定。
而目击证人的证词则需要经过法庭的审查和质证。
在本案中,法庭对监控录像进行了技术鉴定,并对目击证人进行了严格的质证。
最终,法庭认定监控录像和目击证人的证词是有效的证据,裁定李某有罪。
案例二:王某离婚案王某和李某因感情不和,决定离婚。
在离婚诉讼中,王某提出了一份婚姻状况调查报告,该报告显示李某曾有过多次婚外情。
然而,李某对此表示强烈的否认,并称该报告是伪造的。
在法庭上,王某的律师提出了该报告的真实性和可信度的问题。
在这个案例中,婚姻状况调查报告是一种书证,其真实性需要经过鉴定。
根据《中华人民共和国民事诉讼法》的规定,书证需要经过法庭的审查和质证。
在本案中,法庭对婚姻状况调查报告进行了技术鉴定,并对该报告的出具单位进行了调查。
最终,法庭认定该报告是真实的证据,裁定王某获得离婚。
案例三:张某交通事故案张某驾驶汽车在道路上发生了交通事故,造成了严重的人身伤害。
在事故调查中,交警部门提供了一份事故现场勘查报告,该报告显示张某当时的驾驶速度明显超过了限速标准。
然而,张某对此表示质疑,并称自己当时并未超速驾驶。
在法庭上,张某的辩护律师提出了事故现场勘查报告的真实性和可信度的问题。
质证意见模板一、引言。
在本质证意见中,我们将对相关事实进行分析和评价,以便更好地了解案件的真相。
本质证意见将围绕事实、证据和法律进行客观、公正的分析,以期为案件的裁决提供有力的支持。
二、案件事实。
根据案件材料显示,被告在某某时间、某某地点实施了某某行为,导致原告遭受了某某损失。
而这一事实已经得到了充分的证实,证据确凿。
三、相关证据。
1. 证据一,证人证言。
在庭审中,证人对被告的行为进行了详细描述,证实了被告的过错行为,并且对原告的损失进行了真实的陈述。
2. 证据二,相关文件。
相关文件清楚地展现了被告的行为及其对原告造成的损失,证明了原告的权益受到了侵害。
3. 证据三,相关物证。
通过相关物证的检验和鉴定,可以证明被告的行为已经对原告造成了实际的损害。
四、法律依据。
根据相关法律规定,对于被告的行为,我们可以明确地找到相应的法律依据。
根据《中华人民共和国民法通则》第一百三十六条规定,侵权行为导致他人受到损害的,应当承担侵权责任。
而被告的行为恰好符合了这一规定,因此应当对其行为承担相应的法律责任。
五、质证意见。
基于上述事实和证据,我们认为被告的行为已经构成了侵权行为,对原告造成了实际的损害。
因此,我们提出以下质证意见:1. 要求被告承担相应的侵权责任,赔偿原告的经济损失和精神损害赔偿;2. 要求法院依法判决,维护原告的合法权益,使其得到应有的补偿和赔偿。
六、结语。
在质证意见中,我们对案件的事实、证据和法律进行了全面的分析和评价,希望能够为案件的裁决提供有力的支持。
我们坚信,法律是公正的,正义必将得到伸张。
最后,我们真诚希望法院能够依法公正裁决,维护正义,保护当事人的合法权益。
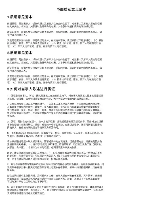
书⾯质证意见范本1.质证意见范本所谓质证,是指当事⼈、诉讼代理⼈及第三⼈在法庭的主持下,对当事⼈及第三⼈提出的证据就其真实性、合法性、关联性以及证明⼒的有⽆、⼤⼩予以说明和质辩的活动或过程。
质证的主体,是指在质证过程对证据予以说明、质辩的主体。
质证的主体范围包括当事⼈、诉讼代理⼈和第三⼈。
法院是证据认定的主体,不是质证的主体。
在法庭审理中,质证按照以下程序进⾏:(1)原告出⽰证据,被告、第三⼈与原告进⾏质证;(2)被告出⽰证据,原告、第三⼈与被告进⾏质证;(3)第三⼈出⽰证据,原告、被告与第三⼈进⾏质证。
2.质证意见范本所谓质证,是指当事⼈、诉讼代理⼈及第三⼈在法庭的主持下,对当事⼈及第三⼈提出的证据就其真实性、合法性、关联性以及证明⼒的有⽆、⼤⼩予以说明和质辩的活动或过程。
质证的主体,是指在质证过程对证据予以说明、质辩的主体。
质证的主体范围包括当事⼈、诉讼代理⼈和第三⼈。
法院是证据认定的主体,不是质证的主体。
在法庭审理中,质证按照以下程序进⾏:(1)原告出⽰证据,被告、第三⼈与原告进⾏质证;(2)被告出⽰证据,原告、第三⼈与被告进⾏质证;(3)第三⼈出⽰证据,原告、被告与第三⼈进⾏质证。
3.如何对当事⼈陈述进⾏质证1、质证是指当事⼈、诉讼中国⼈及第三⼈在法庭的主持下,对当事⼈及第三⼈提出的证据就其真实性、合法性、关联性以及证明⼒的有⽆、⼤⼩予以说明和质辩的活动或过程。
⼴义质证通常指在诉讼或仲裁活动中,⼀⽅当事⼈及其中国⼈对另⼀⽅出⽰的证据的合法性、与本案争议事实的关联性、真实性,是否有证明⼒,是否可以作为本案认定案件事实的根据,进⾏的说明、评价、质疑、辩驳、对质、辩论以及⽤其他⽅法表明证据效⼒的活动及其过程。
狭义的仅指诉讼活动中,在证据交换程序中或是在法庭审理过程中的法庭调查阶段,进⾏的前述活动。
2、质证,是指在庭审过程中,由⼀⽅出⽰证据,并说明证据来源及证明内容,⽽由对⽅就证据本⾝及证明内容进⾏辨认、质疑、反驳的⼀项诉讼活动。
录音质证意见范本
1. 关于录音的真实性和完整性:
- 确认录音是否为原始录音,有无经过剪辑、修改或篡改。
- 检查录音的时间、日期和地点是否与所述事件相匹配。
- 考虑录音设备的可靠性和录音环境的影响。
2. 关于录音内容的可信度和准确性:
- 评估录音中说话人的身份和声音是否与已知信息相符。
- 分析录音中的语言表达、逻辑和一致性。
- 对比录音内容与其他证据或目击证人的陈述是否一致。
3. 关于录音的合法性和取证程序:
- 确定录音是否是在合法的情况下取得,例如是否存在隐私权侵犯。
- 审查取证程序的合法性,包括是否经过适当的授权和告知。
4. 综合评估和结论:
- 根据上述分析,对录音证据的可信度进行综合评估。
- 得出关于录音证据在案件中的证明力和适用性的结论。
请注意,以上范本仅供参考,具体的录音质证意见应根据具体案件的情况和法律要求进行调整和扩展。
如果你需要更详细或专业的帮助,请咨询相关法律专业人士。
证据三性的法律规定详细解读民事诉讼证据的“三性”是指真实性、合法性、关联性。
证据的“三性”看似简单,实际上真正的理解适用是非常复杂的,在法庭上对证据质证主要是围绕“三性”进行,最终,法院也通过对证据的“三性”进行审查而决定是否采纳。
证据作为法律上进行判定的依据,十分重要,不是随便的任何材料都是可以作为证据的。
对于证据的要求,法律规定得十分细致,必须满足这些规定,证据才合法。
可是很多人因为对法律的理解不够深入总是容易误解,引起很多问题。
因此下文将详细介绍▲证据三性的法律规定。
▲证据的三性民事诉讼证据的“三性”是指真实性、合法性、关联性。
证据的“三性”看似简单,实际上真正的理解适用是非常复杂的,在法庭上对证据质证主要是围绕“三性”进行,最终,法院也通过对证据的“三性”进行审查而决定是否采纳。
通常,民事诉讼是当事人的利益冲突、心态对抗的一种法律形式,而民事证据在诉讼中起着推动或制约诉讼发展的作用,它既是诉讼开始的基础,也是诉讼继续进行的推进器,还是引导诉讼走向终结的决定性元素。
或者可以说,民事诉讼实质是双方证据的对抗过程,可见,民事证据在民事诉讼中具有举足轻重的作用,固而民事证据的审查与判断是司法裁判的基础和依据,也是保障民事案件审判质量、促进司法公正的“生命线”。
笔者结合自己在审判实践中的体会,略谈对民事诉讼证据“三性”的理解,以期望对审判实践有所裨益。
▲一、证据的真实性真实性是指一份证据本身形成过程是客观真实的,不是出具证据的一方有意伪造的,同时其中的内容是能客观反映待证事实的。
有时,一份证据虽然不是一方当事人伪造的,但其中的内容却是不能客观反映待证事实的,同样不具有真实性,即真实性包括形式上的真实和实质上的真实两个方面,两者出现不一致时,形式上的真实必须服从实质上的真实,质证时这两个方面缺一不可,否则,该证据就不具有真实性。
▲二、证据的合法性证据的合法性是指:(1)该证据符合证据的法定形式,民事诉讼证据有七种法定形式,凡不符合这七种法定形式的都不具有合法性;(2)该证据符合形式上的要件。
开庭的时候证据真实性、合法性、关联性三性如何质证?民事诉讼证据的“三性〞是指真实性、合法性、关联性。
证据的“三性〞看似简单,实际上真正的理解适用是非常复杂的,在法庭上对证据质证主要是围绕“三性〞进行,最终,法院也通过对证据的“三性〞进行审查而决定是否采纳。
那么证据的三性如何质证呢?真实性是指一份证据本身形成过程是客观真实的,不是出具证据的一方有意伪造的,同时其中的内容是能客观反映待证事实的。
有时,一份证据虽然不是一方当事人伪造的,但其中的内容却是不能客观反映待证事实的,同样不具有真实性,即真实性包括形式上的真实和实质上的真实两个方面,两者出现不一致时,形式上的真实必须服从实质上的真实,质证时这两个方面缺一不可,否那么,该证据就不具有真实性。
例如:一份合同,该合同是双方当事人签订的,但该合同双方所指的标的物是不一致的,如甲方要买100吨米,乙方表示出售100水泥,虽然这份合同是双方所签,具有形式上的真实,但内容不是反映当事人的真实意思表示,这份证据本身的形成过程虽然是客观真实的,不是伪造的,具有形式上的真实性,但因其内容不具有真实性,而不具有实质上的真实性,不能证明双方就买卖100吨大米达成合意这一待证事实。
因此,该份证据是不具有真实性的。
证据的合法性是指:〔1〕该证据符合证据的法定形式,民事诉讼证据有七种法定形式,凡不符合这七种法定形式的都不具有合法性;〔2〕该证据符合形式上的要件。
譬如,一份单位所签合同,必须盖有单位印章,一份单位证明必须具有单位印章和单位负责人签名,证人必须具有作证能力和证人资格等。
〔3〕证据的来源合法,包括出具证据的主体是否适格,取证程序是否合法等。
主要表现在:出具证据主体是否具有相应的职责,譬如,一份村委会的证明,证明某某丧失大局部劳动能力,因出具该证据的主体没有认定某某是否丧失劳动能力的资质而不具有合法性。
再譬如,一份没有相应鉴定资质的单位出具的鉴定书,因出具该鉴定书的单位没有相应的鉴定资质而不具有合法性。
劳动争议仲裁中质证和辩论问题【劳动仲裁】第三十八条当事人在仲裁过程中有权进行质证和辩论。
质证和辩论终结时,首席仲裁员或者独任仲裁员应当征询当事人的最后意见。
【解读】本条是关于劳动争议仲裁中质证和辩论问题的规定。
(一)当事人在仲裁过程中有权进行质证证据应当在法庭上出示,由当事人质证。
未经质证的证据,不能作为认定案件事实的依据。
这里的质证是指当事人在仲裁庭的主持下,对对方当事人提供的证据的真实性、关联性和合法性提出质疑,否定其证明力的活动。
在质证过程中,当事人需要指出对方当事人提供的证据存在的问题,通过否定其真实性、关联性和合法性来否定其证明力。
同时,针对对方提出的质疑,当事人需要作出回应,论证己方提供的证据的真实性、关联性和合法性。
因此质证是通过双方的互相质疑和自我辩护,审查证据的真实性、关联性和合法性,判断其证明力,去伪存真的过程。
质证时,当事人应当围绕证据的真实性、关联性、合法性,针对证据证明力有无以及证明力大小,进行质疑、说明与辩驳。
质证按下列顺序进行:(1)申请人出示证据,被申请人、第三人与申请人进行质证;(2)被申请人出示证据,申请人、第三人与被申请人进行质证;(3)第三人出示证据,申请人、被申请人与第三人进行质证。
案件有两个以上独立的请求的,当事人可以逐个出示证据进行质证。
仲裁庭应当将当事人的质证情况记人笔录,并由当事人核对后签名或者盖章。
证人应当出庭作证,接受当事人的质询。
证人因年迈体弱或者行动不便、特殊岗位确实无法离开、路途特别遥远交通不便、自然灾害等不可抗力或者其他特殊情况,确实不能出庭的,经仲裁庭许可,可以以出具书面证言等方式作证。
出庭作证的证人应当客观陈述其亲身感知的事实。
证人作证时,不得使用猜测、推断或者评论性的语言。
仲裁庭应当告知证人如实作证的义务以及作伪证的法律后果。
不能正确表达意志的人,不能作为证人。
待证事实与其年龄、智力状况或者精神健康状况相适应的无民事行为能力人和限制民事行为能力人,可以作为证人。
证据三性的法律规定详细解读民事诉讼证据的“三性”是指真实性、合法性、关联性。
证据的“三性”看似简单,实际上真正的理解适用是非常复杂的,在法庭上对证据质证主要是围绕“三性”进行,最终,法院也通过对证据的“三性”进行审查而决定是否采纳。
证据作为法律上进行判定的依据,十分重要,不是随便的任何材料都是可以作为证据的。
对于证据的要求,法律规定得十分细致,必须满足这些规定,证据才合法。
可是很多人因为对法律的理解不够深入总是容易误解,引起很多问题。
因此下文将详细介绍证据三性的法律规定。
证据的三性民事诉讼证据的“三性”是指真实性、合法性、关联性。
证据的“三性”看似简单,实际上真正的理解适用是非常复杂的,在法庭上对证据质证主要是围绕“三性”进行,最终,法院也通过对证据的“三性”进行审查而决定是否采纳。
通常,民事诉讼是当事人的利益冲突、心态对抗的一种法律形式,而民事证据在诉讼中起着推动或制约诉讼发展的作用,它既是诉讼开始的基础,也是诉讼继续进行的推进器,还是引导诉讼走向终结的决定性元素。
或者可以说,民事诉讼实质是双方证据的对抗过程,可见,民事证据在民事诉讼中具有举足轻重的作用,固而民事证据的审查与判断是司法裁判的基础和依据,也是保障民事案件审判质量、促进司法公正的“生命线”。
笔者结合自己在审判实践中的体会,略谈对民事诉讼证据“三性”的理解,以期望对审判实践有所裨益。
一、证据的真实性真实性是指一份证据本身形成过程是客观真实的,不是出具证据的一方有意伪造的,同时其中的内容是能客观反映待证事实的。
有时,一份证据虽然不是一方当事人伪造的,但其中的内容却是不能客观反映待证事实的,同样不具有真实性,即真实性包括形式上的真实和实质上的真实两个方面,两者出现不一致时,形式上的真实必须服从实质上的真实,质证时这两个方面缺一不可,否则,该证据就不具有真实性。
二、证据的合法性证据的合法性是指:(1)该证据符合证据的法定形式,民事诉讼证据有七种法定形式,凡不符合这七种法定形式的都不具有合法性;(2)该证据符合形式上的要件。
Life is like traveling by bus. We don't need to care where the car will stop. What we need to care about is the scenery we pass by and the mood when we look at these scenery.勤学乐施积极进取(页眉可删)刑事案件辩护律师质证意见注意哪些问题?刑事案件辩护律师做质证意见的时候,要注意质证目的要明确,顺序清晰,运用综合质证。
针对检察院提供的证据材料,辩护律师可以从证据合法性、客观性等方面质证,比如阐述证据收集程序违规,证据缺乏真实性,尽量推翻检方的证据。
一、刑事案件辩护ls质证意见注意哪些问题?1、质证目的必须要明确质证,其总的目的,想必大家都知道,是为最终的辩护服务的,是为最终的辩护观点的发表做铺垫的。
但我今天所讲的质证目的,不是指这个大目的,而是指我们在对单份证据进行质证时的目的。
2、质证顺序必须要明确这里所指的质证顺序,不是指广义的质证顺序,而是指我们在质单份证据的时候、在质单份证据最基本的三性的时候,我们具体应该把证据的哪一性放在最前面质、把证据的哪一性放在最后面质的问题。
大家都知道,庭审质证,是控辩双方围绕证据的证据能力、证据资格和证明力进行说明和质疑,从而确定证据能力、证据资格的有无、证明力的有无或证明力的大小、强弱,并最终使法官形成确信而决定采信与否的诉讼活动。
一份证据,能否作为定案的依据,我觉得首先就是要解决它是否具备证据资格,其次才是解决它是否具有证明力。
3、综合质证绝对不能少辩护人有时在进行综合质证的时候,法官会打断你,他会认为你这个综合质证意见应该放到法庭辩论时再发表。
但是,我们一定要力争,只要法官不打断你,你就大胆的进行综合评价。
因为根据现实的庭审情况来看,只要到了法庭辩论阶段,关于综合质证必要性的第一点:就是我们在办案过程中经常会发现,控方有时所出示的证据,其三性都没有问题,都是合格的证据。
终局判决的概念终局判决是指在法律纠纷中,当事人通过诉讼或仲裁程序,经过一系列的审理、辩论和证据质证,法庭或仲裁庭做出的最终裁判,定下案件的最终结果。
终局判决具有不可上诉的特点,它标志着案件的结束,也决定了当事人在法律纠纷中的权利义务。
终局判决对于保障司法公正、维护社会秩序和法律尊严具有重要意义。
终局判决是司法程序中的一个重要环节,其性质是终审性和不可更改性。
终审性意味着一旦做出终局判决,就不能再向上诉法院提出上诉或向仲裁庭申请复议等;不可更改性意味着终局判决不得随意更改或撤销,除非出现特殊情况,如发现新的证据或审判程序存在重大错误等。
这种终审性和不可更改性保证了终局判决的严肃性和权威性,为当事人提供了有力的法律保护。
终局判决在司法实践中扮演着重要的角色。
首先,它为法律纠纷的当事人提供了法律救济的途径。
通过正当的诉讼或仲裁程序,当事人可以寻求法庭或仲裁庭的终局判决,以确保自身的合法权益得到有效保护。
其次,终局判决对司法公正起到了重要的保障作用。
法庭或仲裁庭在审理案件过程中,应当保持公正、中立的立场,依法审理案件,对当事人进行公正的裁决,维护社会秩序和法律尊严。
最后,终局判决对于司法稳定和统一具有重要作用。
终局判决统一了法律的适用和裁判结果,保证了司法判决的一致性和权威性,有助于维护社会稳定,建立公众对法律的信任。
然而,终局判决也可能存在一些问题和争议。
首先,由于终局判决具有不可上诉的特点,一些当事人可能会因为无法再继续上诉而感到不满。
特别是在一些重大的、关乎当事人切身利益的案件中,如果当事人对终局判决持有异议,却无法得到有效救济,可能会对司法公正产生质疑。
其次,终局判决对于司法错误的纠正和新证据的审查存在一定的限制。
由于终局判决的不可更改性,一旦案件进入终局阶段,发现新的证据或者审判程序中存在的错误将会变得更加困难,这可能导致司法判决的不准确性和不公正性。
为了解决终局判决可能带来的问题,一些国家和地区采取了一些措施。
浅谈民事诉讼证据的“三性”的理解(一)民事诉讼证据的“三性”是指真实性、合法性、关联性。
证据的“三性”看似简单,实际上真正的理解适用是非常复杂的,在法庭上对证据质证主要是围绕“三性”进行,最终,法院也通过对证据的“三性”进行审查而决定是否采纳。
下面是笔者在办案过程中对证据“三性”的一些浅见,简单总结后奉献给大家交流。
真实性是指一份证据本身形成过程是客观真实的,不是出具证据的一方有意伪造的,同时其中的内容是能客观反映待证事实的。
有时,一份证据虽然不是一方当事人伪造的,但其中的内容却是不能客观反映待证事实的,同样不具有真实性,即真实性包括形式上的真实和实质上的真实两个方面,两者出现不一致时,形式上的真实必须服从实质上的真实,质证时这两个方面缺一不可,否则,该证据就不具有真实性。
例如:一份合同,该合同是双方当事人签订的,但该合同双方所指的标的物是不一致的,如甲方要买100吨米,乙方表示出售100水泥,虽然这份合同是双方所签,具有形式上的真实,但内容不是反映当事人的真实意思表示,这份证据本身的形成过程虽然是客观真实的,不是伪造的,具有形式上的真实性,但因其内容不具有真实性,而不具有实质上的真实性,不能证明双方就买卖100吨大米达成合意这一待证事实。
因此,该份证据是不具有真实性的。
证据的合法性是指:(1)该证据符合证据的法定形式,民事诉讼证据有七种法定形式,凡不符合这七种法定形式的都不具有合法性;(2)该证据符合形式上的要件。
譬如,一份单位所签合同,必须盖有单位印章,一份单位证明必须具有单位印章和单位负责人签名,证人必须具有作证能力和证人资格,等等,各类不同的证据具有不同的形式要件,在司法实践中,需要注意总结。
(3)证据的来源合法,包括出具证据的主体是否适格,取证程序是否合法等。
主要表现在:出具证据主体是否具有相应的职责,譬如,一份村委会的证明,证明某某丧失大部分劳动能力,因出具该证据的主体没有认定某某是否丧失劳动能力的资质而不具有合法性。
对各种证据的质证技巧文稿归稿存档编号:[KKUY-KKIO69-OTM243-OLUI129-G00I-FDQS58-对各种证据的质证技巧对书证的质证a、书证的来源是否可靠?b、书证的形成是否合法?c、书证的制作者是谁制作者是在什么情况下制作的d、书证的内容与案件事实有无内在联系,以及有哪些方面的联系?e、书证的内容有否错误是否与国家法律相抵触f、书证的形式是否符合要求?g、书证有否伪造或者变造?h、书证的类型?i、书证与其他证据之间的关系。
对物证的质证要通过辨认、对比、鉴定等方法,鉴别真伪,作出判断。
主要从以下几个方面质证:a、物证的来源是否可靠?b、应查清该物证是否属于涉及本案事实的物品物证是否与案件事实有联系以及有哪些方面的联系。
c、物证的类型?d、物证有否伪造或者变造?e、物证与其他证据之间的关系。
如何对视听资料进行质证?在正常情况下制作的视听资料,是可以采信的。
但录音、录像以及电子技术资料,存在剪辑、加工、伪造的可能性。
方法:a、要求将视听资料当庭播放,让有关人员对其形式和内容进行质证;b、要求提供相应的文字资料;c、对视听资料的制作过程进行查证分析;d、对视听资料进行科学鉴定。
六、如何对证人证言质询?证人的出庭义务证人应当出庭作证,接受当事人的质询。
证人在人民法院组织双方当事人交换证据时出席陈述证言的,可视为出庭作证。
证人确有困难不能出庭的情形:《民事诉讼法》第七十条规定的“证人确有困难不能出庭”,是指有下列情形:(一)年迈体弱或者行动不便无法出庭的;(二)特殊岗位确实无法离开的;(三)路途特别遥远,交通不便难以出庭的;(四)因自然灾害等不可抗力的原因无法出庭的;(五)其他无法出庭的特殊情况。
前款情形,经人民法院许可,证人可以提交书面证言或者视听资料或者通过双向视听传输技术手段作证。
1、对到庭证人证言的质询a、证人与当事人之间的关系;b、证人的主观能力。
如理解力、记忆力、表达能力、感觉能力等;c、证人的基本情况;d、证人证言的来源及合法性;e、证人感知案件事实时的环境和条件;f、证言的内容及要证明的问题;g、证人前后的证言是否矛盾;h、证言与其他证据的相互印证及其因果关系。
民事诉讼中裁判的一般规则是什么在民事诉讼中,裁判的一般规则是根据法律法规和司法解释的规定,依法独立、公正、公开地行使裁判权,保障当事人的合法权益,维护社会公平正义。
本文将从裁判的程序、裁判的权利和义务以及裁判的效力等方面来探讨民事诉讼中裁判的一般规则。
【一、裁判的程序】裁判的程序是民事诉讼中的重要环节,也是保障裁判公正的基础。
根据《中华人民共和国民事诉讼法》的规定,裁判的一般程序包括起诉、受理、调查、庭审、裁决等环节。
首先,起诉是指原告向人民法院提起诉讼的行为,通过起诉将纠纷提交给法院处理。
法院受理后,根据案情和法律规定,进行调查取证的环节,以了解案件的事实和证据。
调查的过程是公正、公开、公平的,当事人有权提供证据并参与调查。
之后,法院依法组织庭审,即在法庭上组织双方当事人进行辩论,向法庭提供证据并进行质证、辩论,最终裁决案件。
在庭审过程中,法官要保持中立立场,听取双方意见,充分保障当事人的诉讼权利。
最终,法院根据案件的事实和适用法律,作出最终的裁决。
裁决以裁定书形式发布,对诉讼的结果做出决定。
【二、裁判的权利和义务】裁判作为司法机关的代表,行使着特定的权利和义务。
首先,裁判有权对案件进行审理和判断,并作出裁决。
裁判有权要求当事人提供证据、参加庭审并进行辩论,以确保案件审理的公正性和完整性。
同时,裁判也有义务对案件进行全面调查,查清事实,掌握证据,确保案件审理的准确性和正当性。
对于证据的甄别和质证,裁判要做到公正、客观,并遵守法律的规定要求。
除了审理案件外,裁判还有义务保障当事人的平等权利。
裁判要独立于各方当事人之外,不受任何干扰,不偏袒任何一方,公正判断案件。
裁判还有义务保护当事人的合法权益,尊重当事人的诉讼权利以及其他权利。
【三、裁判的效力】民事诉讼中的裁判具有一定的效力,对当事人具有法律约束力。
根据《中华人民共和国民事诉讼法》的规定,当事人对裁判不服的,可以依法提起上诉,并按照上诉程序进行再审。
大家好!今天,我站在这里,将向大家总结本次案件的审理过程和最终判决。
在此,我要感谢法庭工作人员的辛勤付出,感谢各位律师的精彩辩论,也要感谢各位旁听者对司法公正的关注。
首先,让我们回顾一下本案的基本情况。
一、案件背景本案涉及的当事人为原告甲和被告乙。
原告甲与被告乙因一笔交易产生了纠纷,双方在交易过程中存在争议。
原告甲认为被告乙在交易中存在欺诈行为,请求法院判令被告乙返还货款并赔偿损失。
被告乙则辩称自己并无欺诈行为,交易过程中不存在过错。
二、案件审理过程1. 诉讼请求原告甲在起诉状中提出了以下诉讼请求:(1)判令被告乙返还货款人民币XX万元;(2)判令被告乙赔偿原告甲因交易纠纷造成的损失人民币XX万元;(3)判令被告乙承担本案的诉讼费用。
2. 被告答辩被告乙在答辩状中辩称:(1)原告甲与被告乙之间的交易是真实、合法的;(2)原告甲在交易过程中并未遭受任何损失;(3)被告乙不存在欺诈行为,请求法院驳回原告甲的诉讼请求。
3. 庭审调查在庭审过程中,法庭依法进行了调查取证,双方当事人及证人出庭作证。
以下是调查取证的主要内容:(1)原告甲提交了与被告乙签订的合同、交易记录等相关证据;(2)被告乙提交了与原告甲进行交易的银行转账记录、货物交付凭证等相关证据;(3)证人甲、乙、丙分别就原告甲、被告乙在交易过程中的行为发表了证言。
4. 证据质证在证据质证环节,双方律师就证据的真实性、合法性、关联性进行了激烈的辩论。
法庭对双方提供的证据进行了审查,并依法认定了部分证据的效力。
5. 双方辩论在辩论环节,双方律师就本案的事实、法律适用等问题进行了充分、深入的辩论。
原告甲的律师认为,被告乙在交易中存在欺诈行为,应承担相应的法律责任。
被告乙的律师则辩称,双方交易合法,被告乙不存在过错。
6. 法庭辩论终结在法庭辩论终结后,双方当事人均表示没有新的证据和理由需要补充。
三、案件判决根据法庭审理查明的事实和证据,结合相关法律规定,法庭认为:1. 原告甲与被告乙之间的交易合法有效,双方均应按照约定履行义务;2. 被告乙在交易过程中并未存在欺诈行为,不存在过错;3. 原告甲提出的诉讼请求缺乏事实和法律依据,法院不予支持。
(2020)苏02民终4675号【案由】民事侵权责任纠纷侵权责任纠纷机动车交通事故责任纠纷【审理法院】江苏省无锡市中级人民法院【审理法院】江苏省无锡市中级人民法院【审结日期】2020.11.18【案件字号】(2020)苏02民终4675号【审理程序】二审【审理法官】薛崴毛云彪张朴田【审理法官】薛崴毛云彪张朴田【文书类型】判决书【当事人】中国人民财产保险股份有限公司宜兴支公司;欧伟初;史文伟【当事人】中国人民财产保险股份有限公司宜兴支公司欧伟初史文伟【当事人-个人】欧伟初史文伟【当事人-公司】中国人民财产保险股份有限公司宜兴支公司【代理律师/律所】周亚颉江苏太滆律师事务所【代理律师/律所】周亚颉江苏太滆律师事务所【代理律师】周亚颉【代理律所】江苏太滆律师事务所【法院级别】中级人民法院【字号名称】民终字【原告】中国人民财产保险股份有限公司宜兴支公司【被告】欧伟初;史文伟【本院观点】当事人对自己提出的诉讼请求所依据的事实或者反驳对方诉讼请求所依据的事实,应当提供证据加以证明。
【权责关键词】合同鉴定意见证据不足新证据质证证明责任(举证责任)诉讼请求维持原判【指导案例标记】0【指导案例排序】0【本院认为】本院认为,当事人对自己提出的诉讼请求所依据的事实或者反驳对方诉讼请求所依据的事实,应当提供证据加以证明。
当事人未能提供证据或者证据不足以证明其事实主张的,由负有举证证明责任的当事人承担不利的后果。
本案中,欧伟初遭受的损害已经专业机构和专业鉴定人员作出伤残评定,该鉴定意见具有相应的事实依据,鉴定程序符合规范,法院依法可予采纳。
保险公司对鉴定意见不予认可,但并未提供相应证据,对该公司的上诉请求,本院不予支持。
依照《中华人民共和国民事诉讼法》第一百七十条第一款第一项的规定,判决如下【裁判结果】驳回上诉,维持原判。
二审案件受理费1260元,由中国人民财产保险股份有限公司宜兴支公司负担。
本判决为终审判决。
【更新时间】2021-11-02 03:44:524675中国人民财产保险股份有限公司宜兴支公司与欧伟初、史文伟机动车交通事故责任纠纷二审民事判决书江苏省无锡市中级人民法院民事判决书(2020)苏02民终4675号当事人上诉人(原审被告):中国人民财产保险股份有限公司宜兴支公司,住所地宜兴市新街街道氿滨南路某某某某。
法院质证后是什么程序
证据对案件的判决结果起到直接的作⽤,所以收集证据是⾮常重要的,⽽案件的当事⼈提交证据的时候,法院会对证据的真实性、合法性进⾏审查,那么法院质证后有怎样的么程序?下⾯由店铺⼩编为读者进⾏相关知识的解答。
法院质证后是什么程序
依据我国刑事诉讼法的规定,法院对案件的证据进⾏质证结束后,审判长在宣布辩论终结后,被告⼈有最后陈述的权利。
相关法律规定
《中华⼈民共和国刑事诉讼法》
第⼀百九⼗⼋条法庭审理过程中,对与定罪、量刑有关的事实、证据都应当进⾏调查、辩论。
经审判长许可,公诉⼈、当事⼈和辩护⼈、诉讼代理⼈可以对证据和案件情况发表意见并且可以互相辩论。
审判长在宣布辩论终结后,被告⼈有最后陈述的权利。
第⼆百条在被告⼈最后陈述后,审判长宣布休庭,合议庭进⾏评议,根据已经查明的事实、证据和有关的法律规定,分别作出以下判决:
(⼀)案件事实清楚,证据确实、充分,依据法律认定被告⼈有罪的,应当作出有罪判决;
(⼆)依据法律认定被告⼈⽆罪的,应当作出⽆罪判决;
(三)证据不⾜,不能认定被告⼈有罪的,应当作出证据不⾜、指控的犯罪不能成⽴的⽆罪判决。
以上知识就是⼩编对相关法律问题进⾏的解答,依据我国刑事诉讼法的规定,法院对案件的证据进⾏质证结束后,审判长在宣布辩论终结后,被告⼈有最后陈述的权利。
读者如果需要法律⽅⾯的帮助,欢迎到店铺进⾏法律咨询。