转筒干燥机轴向窜动的调整
- 格式:docx
- 大小:62.71 KB
- 文档页数:2
转筒烘干机的维修方法和网带式干燥机的日常保养本文我们主要是来一起看看转筒烘干机的维修方法和网带式干燥机的日常保养,下面我们就一起来看看吧。
转筒干燥机是对物料进行干燥的常用烘干设备。
运转可靠、操作弹性大、适应性强、处理能力高,在化工、冶金建材、轻工等部门被广泛使用。
转筒干燥机主要由筒体、支承装置、使动装置及端头密封装置等部分组成。
筒体是转筒干燥机的基体,在它内部既进行传热、传质过程,又起移动输送物料作用。
筒体的支承装置是由滚圈、托轮、挡轮三部分组成。
整个筒体重量通过滚圈传递给托轮,而滚圈在托轮上滚动,挡轮起阻挡筒体轴向窜动的作用。
转筒干燥机的传动装置包括;电机、减速机、齿轮、齿圈等部分,进出料装置及密封装置。
检修过程中的轴向窜动调整根据转筒干燥机的工作原理和结构特点及生产中维护转筒干燥机的经验,要保证转筒干燥机机械设备*安全运转,关键在于调整托轮。
维护转筒干燥机轴线的直线性;使筒体能沿轴向正常地往复移动,从而使挡轮保持静止不转或作短时间受力甚微的运动,使各挡轮、托轮较均匀地承担筒体载荷。
每件机械保养非常重要,因为机器的保养会延长机器的寿命,并且保持好的工作效率,下面我就来简单的给大家介绍一下网带式干燥机的怎么样日常保养和年保养。
日常保养:①每班运行前,检查阀门管道又无泄漏;②各转动摩擦部位均应定期进行润滑;③检查各风机、电控箱电源接地线是否可靠;④检查各仪器仪表指示是否正常,定期经*校验;⑤检查机体是否有振动、裂纹、破损、和腐蚀;⑥试运转各电机是否正常工作,定期保养;⑦检查各零部件、紧固部位有无松动,有无异常声音,发现故障及时排除;⑧检查三角皮带、链条等一些传动机构,是否变形松弛和磨损,及时调节链条松紧度;⑨检查电气是否安全启动、停止装置是否灵敏、准确、可靠;⑩各种零部件一经损坏,应及时检修更换.年度维修保养:①检查全部电气装置达到安全要求;②全面清除缺陷、恢复设备原有的性能和效果;③更换和修复磨损件及丧失性能的零部件;④设备全面检修.当每次的日常保养和日常保养应该留下记录,只有这样当网带式干燥机发生故障,才能快捷方便的维修。
回转窑筒体不正常窜动调整方法实践摘要:生产中回转窑筒体正常的窜动是有益的,但不正常窜动必须加以重视并控制。
根据现场安装调试的实际经验并结合理论分析,详细介绍了回转窑筒体不正常窜动的影响后果;并对不正常窜动的判别方法、不正常窜动调整方法及注意事项等内容,进行了归类总结和分析介绍。
•0 前言回转窑是水泥厂生产工艺中最关键的设备。
强大的热工负荷及连续生产的工作制度,对设备质量、操作方法要求十分严格,其运行工况直接关系到全厂生产工艺线能否正常运行。
理论上回转窑筒体以3%~ 4%的斜度安置在托轮上,托轮的中心线都平行于筒体的中心线。
筒体转动时,会因其自身重量产生的下滑力而缓慢下行,通过液压挡轮的作用,回转窑会在一定时间间隔内上下“浮动”,保持相对稳定,这样可以防止轮带与托轮的局部磨损。
实际上回转窑可能会因为许多原因产生不正常的窜动,如基础沉陷不均,筒体弯曲变形使轮带与托轮接触不均匀,设备磨损,设备外型尺寸制造误差等,特别是由于轮带与托轮接触面之间摩擦系数的变化,以及托轮中心线不平行于筒体中心线,都会引起筒体的不正常上下窜动。
1 回转窑筒体不正常窜动的影响回转窑如果只在一个方向上较长时间窜动,属于不正常现象,此现象会造成多种不良后果:(1)当托轮轴向力超过一定范围时,托轮的止推盘就会向轴瓦的端面施加推力,造成端面不正常摩擦引起温升,温度上升到一定程度就会破坏止推盘附近油膜,使轴瓦润滑状况不良,最终引起整个轴瓦温度升高,甚至发生烧瓦停窑事故。
(2)受轴向力严重的托轮与轮带接触面不均匀,造成轮带与托轮局部磨损。
有时会在运转中出现托轮振动并在其表面及轮带表面出现轴向亮线,托轮也有时会出现转动变慢的现象,出现这种现象也是因托轮轴向受力过大,托轮轴轴瓦端面与托轮轴止推盘产生剧烈摩擦,从而造成运转中托轮的短暂停转,使轮带与托轮之间相互滑动而不是正常情况下的滚动,并相互擦伤。
(3)如果下窜力过大会使液压挡轮过载,缩短液压挡轮的使用寿命;如果上窜过快,在限位开关失灵的情况下,可能会造成窑尾密封损坏等其它重大事故。
干燥转筒烘干窑不同振动状况的分析与处理方法(案例分析)0前言我公司对各个厂家实际观察及测量分析,烘干窑出现较严重的振动情况。
振动的起因不同,为此采用了不同的处理方法,比较彻底地解决了振动问题。
现将振动原因分析及处理措施案例如下。
1 基础下沉引起的振动与测量1.1振动情况烘干窑出现了不正常的振动情况,主要表现为Ⅰ档、III档水平方向和垂直方向振动较大,轴向振动不大(站在窑台上感觉很明显),Ⅱ档振动明显小于Ⅰ档、III档。
根据烘干窑基础所处位置的地质条件及基础情况,分析认为是由于Ⅰ、Ⅱ、III档基础的不规则下沉,造成了烘干窑托轮的摆放位置发生变化,导致烘干窑中心线发生了偏斜从而引起了振动的。
由于原±0.00平面被破坏,我们重新设定基准平面后测得的基础沉降数据,无法与烘干窑建成后当时测定的沉降点常量数据进行对比,故而无法确定基础到底沉降了多少。
因此,我们测量了烘干窑筒体轴线的垂直直线度和筒体轴线水平直线度,以从另一角度来判断Ⅰ、Ⅱ、III档基础的下沉情况。
1.2振动测量与分析(1)筒体轴线垂直直线度的测量。
其测量方法是利用水准仪建立一个水平基准面,由标尺读取各档位轮带正下方最低点相对于水平基准面的高度,并根据轮带的直径以及轮带与筒体之间的滑移量,计算得到烘干窑各档支承处筒体中心在垂直方向上的相对高差,从而得到筒体轴线的垂直直线度,测量结果见图1。
(2)筒体轴线水平直线度测量。
其测量方法是利用经纬仪在烘干窑的一侧建立一个与窑头和窑尾托轮底座中心连线基本平行的铅垂基准面,测量各档位处轮带相对于垂直基准面的水平位移,然后根据轮带直径计算得到各档位处轮带中心的水平位置及其变化情况,轮带中心与筒体中心在同一铅垂面内,从而得到筒体轴线的水平直线度,结果见图2。
(3)测量结果分析。
分析图1和图2的测量结果可以看出,该烘干窑存在问题主要有以下三方面:①Ⅲ档筒体中心与理想中心线有较大程度降低,达25 mm,同时筒体中心线向东偏移量达20 mm。
窑体轴向窜动的调整
一、运转中产生窜动的原因
回转窑在正常运转中,窑体常会在上下挡轮之间往复游动,俗称窜动。
造成窜动的原因,主要是轮带与托轮表面之间的摩擦力发生变化而引起的。
这是因为随着轮带与托轮本身的磨损,接触表面的润滑状态,窑速的快慢变化,气温的变化及风水尘土等的影响,其摩擦系数发生变化,从而改变摩擦力的大小,破坏窑的相对平衡状态。
摩擦系数增大,就会使窑上窜,否则下移。
二、平衡窑体窜动的几种方法
1、油调整法
2、歪斜托轮调整法
俯视法或称图解法:从上向下俯视回转窑,一个箭头代表回转方向,另一个箭头代表要调整的方向,即要求窑移动方向,因此两个相互垂直的箭头构成一个直角三角形,其斜边的方向就是要调斜的方向。
三、托轮调整应注意的几个问题
(1)毛病大的先调整
(2)移动量应尽可能少45°~90°(3)保持托轮中心线总距不变
(4)严禁调成“八字形”
托轮轴线调斜方位
需调方向
窑
转
方
向。
回转窑窑体串动调整方法及注意事项回转窑窑体串动调整方法及留意事项如下:一.回转窑以筒体中心线与水平线呈3%—5%的斜度放置在托轮上。
在实际运转中。
回转窑筒体在有限的范围内时而上,时而下地窜动,保持相对稳定,这种上下窜动是正常的。
窑体正常窜动,防止了轮带与托轮的局部磨损。
但是,假如窑体只在一个方向上作较长时间的窜动,给轮带与托轮表面造成严重磨损,甚至润滑油冒烟,拖动电机电流增大,甚至烧毁,就属于机械事故了。
二.回转窑托轮的中心线假如都平行干筒体的中心线,筒体转动时,轮带与托轮的接触处作用着两个力:一个是窑体回转部分重力产生的下滑力,其方向平行于筒体中心线向下;另一个是由大齿轮带动筒体回转产生的园周力,其方向沿轮带切线且垂直于筒体下滑的力,从理论方面计祘表明,这两个力的合力仅是摩擦力的1/2-1/8,不能克服托轮与轮带的摩擦力,因此,筒体不会向下窜动.但是由于轮带与托轮接触处产生了弹性变形而造成弹性滑动,至使筒体向下滑动.为了掌握筒体下滑,通常在生产中把一组或两组托轮中心线调斜一定的角度.假如在安装时超过了这个托轮中心线需要调斜的角度值,筒体就会向上窜动.也就是说,站在窑头面对岀料端观看,一台顺时针旋转的回转窑,窑体在右斜的托轮上旋转,其右斜角度过大,窑体必定上窜;角度过小,窑体下窜。
三.长期运转后的回转窑,即使当时安装时完全无误,由于基础沉降状况不一样,筒体弯曲和轮带与托轮不圴匀磨损,特殊是由于轮带与托轮接触之间的摩察系数的变化,使窑体只在一亇方向上作长时间窜动,必定会引起回转窑筒体的上或下窜动超出极限值。
四.当一组托轮两侧的斜度相反,即将托轮摆置成正八字或倒八字时,斜度相反就会产生相反方向的摩察力,俗称抱闸作用,这时如不准时调整,就会使轴承单侧受力,局部摩察加剧,又会导致润滑油冒烟,拖动电机电流增大甚至绕坏的恶性事故。
五.回转窑筒体只在一个方向上作长时间窜动时,必需进行调整。
⑴转变轮带与托轮表面摩察系数。
干燥机维护检修规程1. 设备规格型号设备规格型号:GZTφ2.4×20m 栅格式转筒干燥机2. 设备主要参数及要求2.1 设备参数筒体直径:2.4m筒体长度:20m 传动方式:左右各三台安装斜度:3%扬板型式:十字型升举叶片筒体转速:3~7.5r/min 进气温度:600~800℃ 电机:YCT355-4A、55kW (浙江调速电机厂)减速机:ZSY315(硬齿面,江苏泰星)物料:焦炭/兰炭粒度:0~25mm 容重:700kg/m3 初水份:W1≤18%终水份:W2≤1%生产能力:20t/h2.2设备要求筒体材质:Q235-A ,厚度δ=1,2 筒内加δ=、3 16Mn 材质衬板;滚圈和托轮材质:ZG45#,在踏面上不允许有缺陷;齿圈材质HT3054,小齿轮材质ZG45#。
齿圈及滚圈毛坯需经需方现场认可后方可进行下道工序的加工。
筒体涂漆:采用耐高温漆;筒体密封:采用不锈钢磷片式结构3、安装环境及防腐要求:3.1 现场自然条件参数:a) 海拔高度⋯⋯⋯⋯⋯⋯⋯⋯⋯⋯⋯⋯⋯⋯⋯⋯⋯⋯~1200mb) 最热月平均最高气温⋯⋯⋯⋯⋯⋯⋯⋯⋯⋯⋯⋯⋯⋯20.4 °Cc) 极端最高气温⋯⋯⋯⋯⋯⋯⋯⋯⋯⋯⋯⋯⋯⋯⋯⋯⋯38.7 ° Cd) 极端最低气温⋯⋯⋯⋯⋯⋯⋯⋯⋯⋯⋯⋯⋯⋯⋯⋯~26.2 °Ce) 最大相对湿度⋯⋯⋯⋯⋯⋯⋯⋯⋯⋯⋯⋯⋯⋯⋯⋯⋯55 %3.2 防腐要求:所有金属部件应根据适于规定环境条件的制造厂标准防腐系统进行防腐处理。
干燥筒外表涂醇酸磁漆,筒内涂底漆加工表面涂防锈油,涂漆应均匀不得有脱漆、流痕、气泡和裂痕。
4、日常维护及常见故障处理:4.1日常维护4.1.1 运行前:检查干燥机拖轮、挡轮地角螺栓有无松动、干燥机齿圈有无异常、干燥机轮带表面是否平整、拖轮挡轮表面有无损伤、干燥机拖轮水槽内冷却水是否充足、筒体密封是否良好,有无漏料迹象。
4.1.2 运行中:检查干燥机内有无异常响动,减速机有无异常响动、有无跑冒滴漏现象、联轴器有无异常响动、电机有无异常响动、电机有无发热现象、调速电机是否正常有无异常发热,有无杂音、干燥机有无明显上下窜动4.1.3 运行结束后清扫设备卫生保持环境整洁。
滚筒刮板干燥机的调试与维护步骤
滚筒刮板干燥机物料由供料装置进入回转滚筒的内层,实现顺流烘干,物料在内层的抄板下不断抄起、散落呈螺旋行进式实现热交换,物料移动至内层的另一端进入中层,进行逆流烘干,物料在中层不断地被反复杨进,呈进两步退一步的行进方式,物料在中层既充分吸收内层滚筒散发的热量,又吸收中层滚筒的热量,同时又延长了干燥时间,物料在此达到佳干燥状态。
物料行至中层另一端而落入外层,物料在外层滚筒内呈矩形多回路方式进行,达到干燥效果的物料在热风作用下快速行进排出滚筒,没有达到干燥效果的湿物料因自重而不能快速行进,物料在此矩形抄板内进行充分干燥,由此完成干燥目的。
滚筒刮板干燥机的调试:
本机安装后要进行试运转实验。
点动主电机观察主滚筒转向正确。
观察主滚筒及各传部件转动是否灵活,观察蒸气进出口是否接通,压力表是否在工作压力范围内。
启动电机,主滚筒动运转平稳,温度升高后加入物料后调整电机转速及物料在滚筒上薄膜均匀程度来控制物料含水量。
启动绞龙电机,输出干燥成品物料,根据干燥成品量调整绞龙电机转速。
维护:
定期检查旋转部件转动灵活性,是否有卡阻现象。
链轮等部件要定期加上润滑脂,定期校正压力表等计量器件误差。
对三角带传动件有磨损严重现象应及时更换。
沥青混凝土搅拌站烘干滚筒轴向位移调整方法摘要:沥青混凝土搅拌站烘干滚筒是用以对加工骨料进行加热烘干的装置,而在对烘干滚筒进行使用时,还要特别注意对烘干滚筒的维护工作,每次使用前都必须要调整好烘干滚筒,检查滚筒的结构、功能上是否正常,只有做好了这些工作才能够保证好沥青混凝土的安全生产,才能够保障生产出的沥青混合料的质量。
而对烘干滚筒轴向位移的调整是维护滚筒正常工作的重要环节,本文详细介绍了烘干滚筒轴向位移出现的原因以及对相应的调整方法的分析。
关键词:沥青混凝土;搅拌站烘干;滚筒轴向位移调整一、烘干滚筒结构沥青混凝土搅拌站烘干滚筒的主要是由滚筒体、滚圈、滚轮、驱动机构、机架、进料箱和出料口等结构组成的,这些结构共同完成将物料从进料口投入后进入滚筒开始烘干后再从另一侧的出料口出料的整个工作流程。
其中,出料口结构处装备有燃烧器,主要作用是向滚筒体内喷射火焰,经过初步级配的骨料由料箱送至滚筒体后,骨料将会一边随滚筒体的滚筒不断翻滚向前移动一边受到来自出料口火焰喷射的火焰加热,在滚筒体内完成烘干工作后便从出料口排出,这就是滚筒工作的基本流程。
烘干滚筒的主要结构都是锅炉钢板在进行卷圆再进行焊接的,内部有4-5种不同形状的叶片,分别是进料区、热交换区、燃烧区以及出料区结构的叶片,考虑到环境问题,滚筒体外部还装有岩棉保温材料所制造出的保温结构。
滚圈结构主要分布在滚筒体的前后两侧,通过弹性支撑板连接在滚筒体上,下侧则由四个滚轮来进行支撑,滚轮除了有支撑作用以外,还是滚筒体滚动的主要驱动者,驱动方式主要是通过滚轮与滚筒间的摩擦力来带动。
机架的主要作用则是将固定所有结构的相对位置,让滚筒处在相对稳定的位置完成工作。
二、烘干滚筒轴向位移产生的原因轴向位移是烘干滚筒在进行生产工作中极其容易出现的问题,其出现的原因也大致分为下述四种。
(一)叶片磨损变形由于烘干滚筒在工作过程中工作环境的温度较高,其叶片在长期的工作后非常容易发生磨损,严重时甚至会发生叶片的变形与脱落,而一旦叶片出现了这样的磨损问题,烘干滚筒在工作时,叶片与骨料之间的冲击力会变得异常,产生不规则、不均匀的冲击效果,严重影响滚圈与滚轮间的力平衡性,打破原有的正常工作规律,让烘干滚筒失去原有的动态平衡,让滚筒体在轴线方向上的窜动,产生轴向上的位移偏差。
沥青搅拌设备干燥滚筒产生轴向位移的防治
沥青搅拌设备的干燥滚筒产生轴向位移会增大或减小干燥滚筒与出料箱之间的间隙。
当间隙增大时,干燥滚筒不能密封,骨料会从干燥滚筒与出料箱之间的间隙中泄漏,有时会夹挤在缝隙中,增大干燥滚筒的旋转阻力,并发出异响;间隙减小时,会使干燥滚筒的出料端面与出料箱产生摩擦和碰撞,发出异响。
防治措施是,合理调试,防止干燥滚筒产生轴向位移。
1、确保安装角
制造和安装干燥滚筒时,都要控制支腿的安装高度,加工时保证支腿尺寸,以确保安装角。
安装时,先要找平地基,然后安装好支腿,不要随意在支腿下加垫板改变安装角。
2、调整摩擦轮轴线与干燥滚筒轴线的偏角要使摩擦轮轴线右边向内偏,减小偏角,向内调整此摩擦轮右边的轴承座,即将B点处M16调节螺栓拧进1/12个螺距(见附图),然后向外调整此摩擦轮左边的轴承座,即将C点处M16调节螺栓退出1/12个螺距。
再以同样的方法调整E、D两处。
然后按上述方法反向调整,使干燥滚筒向右移动,反复调整,直至符合要求为止。
3、调整湿骨料的冲击力
负载运行时,干燥滚筒在冲击力作用下向右产生轴向位移,这时,可调整左边或右边的一组摩擦轮,即给一个向左的水平作用力,迫使干燥滚筒向左移动,反复调整,从而达到干燥滚筒正常工作的目的。
4、安全保护措施
为了防止干燥滚筒的轴向位移太大时滚圈从摩擦轮上掉下来,可在进料端滚圈的两边各安装1个挡轮和挡管以保护干燥滚筒。
安装挡管是避免发生事故的双保险,万一挡轮损坏时,挡管能将干燥滚筒强行停机。
烘干机托轮窜动的解决措施唐国成;王加东【摘要】@@ 回转式烘干机目前市场上可分为单筒、双筒、三筒.其中在安装方式上单筒烘干机是倾斜式安装的,而双筒、三筒均为水平式安装.本文根据笔者在设备设计、调试、生产过程中积累的一些经验,就水平式安装的双筒、三筒烘干机在生产使用中存在的托轮窜动的原因和解决措施,作一简要总结介绍.【期刊名称】《水泥工程》【年(卷),期】2010(000)002【总页数】1页(P70-70)【作者】唐国成;王加东【作者单位】江苏科行环境工程技术有限公司,江苏,盐城,224003;江苏科行环境工程技术有限公司,江苏,盐城,224003【正文语种】中文【中图分类】TQ172.6回转式烘干机目前市场上可分为单筒、双筒、三筒.其中在安装方式上单筒烘干机是倾斜式安装的,而双筒、三筒均为水平式安装。
本文根据笔者在设备设计、调试、生产过程中积累的一些经验,就水平式安装的双筒、三筒烘干机在生产使用中存在的托轮窜动的原因和解决措施,作一简要总结介绍。
1 托轮窜动的原因水平式回转烘干机托轮窜动除公认的温度过高而引起筒体热膨冷缩变形这一因素外,还存在其他因素。
如轮带或托轮加工、安装不当,造成轮带、托轮的接触不良,甚至是点接触,使烘干机回转体在沿圆周方向旋转时,轮带始终对托轮有一沿轴向的推力,从而造成托轮窜动。
造成托轮在轴向方向上窜动的具体原因,分析如下。
(1)两轮带加工有误差。
两轮带在精加工时没有按照要求控制好其内、外的同轴度,以及外径公差、厚度公差超过设计要求。
(2)轮带安装不正。
烘干机在安装轮带时,轮带与筒体安装不正,即轮带与筒体的同轴度以及两轮带平行度未达到设计要求的误差控制要求。
(3)轴承座安装、调整不到位。
因为轴承座安装不到位,会造成托轮不水平以及四托轮中心高度不一致。
(4)托轮在轴上的定位不当或不到位。
例如托轮与轴的联接太松,或配合公差选择不当或配合加工误差超限;托轮与轴的联接方式欠妥;等等。
调整滚筒干燥机托轮的具体方法滚筒干燥机是对物料进行干燥的常用设备。
由于这种设备运转可靠、操作弹性大、适应性强、处理能力高,在化工、冶金建材、轻工等部门被广泛使用。
滚筒干燥机主要由筒体、支承装置、使动装置及端头密封装置等部分组成。
滚筒干燥机的传动装置有;电机、减速机、齿轮、齿圈等部分进出料装置及密封装置。
筒体是滚筒烘干机的基体,在它内部既进行传热、传质过程,又起移动输送物料作用。
筒体的支承装置是由滚圈、托轮、挡轮三部分组成。
整个筒体重量通过滚圈传递给托轮,而滚圈在托轮上滚动,挡轮起阻挡筒体轴向窜动的作用。
根据滚筒干燥机的工作原理和结构特点及生产中维护滚筒干燥机的经验,要保证滚筒干燥机机械设备长期安全运转,关键在于调整托轮。
维护滚筒干燥机轴线的直线性;使筒体能沿轴向正常地往复移动,从而使挡轮保持静止不转或作短时间受力甚微的运动,使各挡轮、托轮较均匀地承担筒体载荷。
检修过程中的轴向窜动调整滚筒干燥机托轮的调整方法:1、检查观察轮带与托轮的相对位置是否还处于在中间位置;挡轮受力及转动2、调整托轮调整要根据筒体回转方向,调整托轮的中心线,采取朝某一个方向同时歪斜托轮,与筒体中心线形成微小的偏角(一般不大于0.5°,以免托轮磨成异形)产生螺旋向上的推力,使其与筒体上下窜动力基本平衡,让简体在相对稳定的位置上运转,也就是轮带处于上、下挡轮之间自由往复窜动。
调整步骤如下:当简体向下移动时,将调节螺栓2拧紧一圈,螺栓1松退一圈(注意一定要拧紧圈数与松退圈数相等),简体将停止下移;如果反过来向上移动时,则在托轮上加液体润滑油,此时简体将停止上移,如果仍然上移,则拧紧螺栓1,松退螺栓2,简体停止上移;如果反过来又下移,则应将托轮上的润滑袖揩掉,必要时,重复前述方法,直到不窜动为止。
调节过程中,防止托轮向不同方向歪斜。
在调整过程中,为使筒体上移,最好在托轮表面浇一些润滑油,借此增加表面摩擦力;反之欲使筒体下滑,可浇一些粘稠的润滑脂,减少表面摩擦力。
巧调干燥机轴向位移
王金锤
【期刊名称】《设备管理与维修》
【年(卷),期】2011(000)001
【摘要】@@ 大型滚筒设备在化工、水泥行业应用较多,设备在安装中都保持一定斜度,理想运行状态是筒体沿其轴线方向作上下往复有规律地移动.rn一台
φ2400mm×16000mm的干燥机,转速3.5r/min,重16t,由于后挡轮出现故障,造成该设备沿轴向向后偏移80mm,大小齿轮啮合面不足正常情况下的1/4.为解决该问题,将电动机反接,在螺旋效应的作用下,设备明显上移,约1min后,干燥机恢复原位.更换后挡轮,将电机转向恢复到生产状态开机,工作正常.
【总页数】1页(P68)
【作者】王金锤
【作者单位】杭州富春江化工有限公司设备计能部,浙江富阳市,311402
【正文语种】中文
【相关文献】
1.普契尼女高音咏叹调的演唱风格--咪咪、托斯卡、巧巧桑的经典唱段分析研究
2.药膳巧调四种慢性咽炎
3.歌剧《蝴蝶夫人》中巧巧桑的咏叹调《啊,晴朗的一天》演唱技巧析
4.药膳巧调四种慢性咽炎
5.巧调时间
因版权原因,仅展示原文概要,查看原文内容请购买。
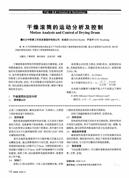
转筒干燥机轴向窜动的调整
转筒干燥机是对大量物料进行干燥的最常用设备。
由于其运转可靠、操作弹性大、适应性强、处理能力大,在化工、冶金、建材、轻工行业被广泛使用。
在我厂复混肥造粒干燥中应用效果很好。
按被干燥物料的加热方式,干燥机可分为3种:直接传热、间接传热和两种传热同时采用的复式传热转筒干燥机。
筒体是转筒干谋机的基体,物料在它内部进行传热、传质,并被输送移动
(2)支承装置
筒体的支承装置是由滚圈、托轮、挡轮三部分组成。
整个筒体质量通过滚圈传给托轮,滚圈在托轮上滚动.挡轮起阻挡筒体轴向窜动的作用。
滚圈有整体式和组合式,在筒体上固定方式分为松套式和铆固式。
操作温度高、直径较大的干燥机多采用松套结构。
滚圈均布于筒体上的鞍座。
鞍座下垫有数块调节垫片,以调节滚圈与筒体的同轴度。
如果所有托轮都与筒体轴线平行,则托轮与滚圈接触面之间的滑动垮擦力就能阻止筒体向
下移动。
若托轮轴与筒体轴线不相平行,筒体就可能向上或向下移动为了将筒体位置限制在
允许范围内,必须应用挡轮以阻止筒体在轴向方向上下窜动。
挡轮的常见型式有3种。
带有突缘的挡轮用两侧的突缘来阻挡筒体的轴向窜动。
这种型式仅用于倾斜角小和轻型设备上,优点是结构简单。
球面挡轮,不需精确安装,由于是点接触,受力较小,故仅用于较轻型设备上。
锥面挡轮,锥型挡轮与滚圈是线接触,能承受较大的轴向力,因此,使用较广泛。
(3)传动装置
转筒干燥机的传动装置包括:电机、减速机、齿轮、齿圈等部分。
(4)进出料装置及密封装置。
2检修过程中的轴向窜动调整
根据转筒干燥的工作原理、结构特点和生产中维护转筒干燥机的经验,要保证转筒干燥机长
期安全运转,关键在于调整托轮。
1所示
1结构特点
⑴筒体
2.1调整托轮的目的
(1)维护转筒干燥机轴线的直线性;
(2)保持筒体沿轴向正常地往复窜动,从而使挡轮保持静止不转或作短时间的、受力甚微的运动;
(3)使各挡轮、托轮较均匀地承担筒体载荷。
2.2调整方法
(1)检查观察挡轮受力、转动及滚圈与托轮的相对位置是否处于中间(对正);
(2)调整方法根据筒体回转方向调整托轮的中心线,采取朝某一方向同时歪斜托轮,使其与筒体中心线形成微小的偏角,一般不大于0° 30;以免加速托轮磨损变形。
调整后,产生螺旋
向上的推力,使其与筒体上下窜动力基本平衡,让筒体在相对稳定的位置上运转,也就是滚圈处于上、下挡轮间自由往复窜动。
⑶具体调整步骤当筒体下移时,将图2中调节螺栓2拧紧几圈,螺栓就按退几圈,拧紧圈数
与松退圈数相等,使所有托轮与筒体的偏斜角相同,共同产生向上的螺旋力否则相互抵消,影响筒体的正常运转,筒体将停止下移如果下移太多,滚圈与托轮不再归中。
为使筒体尽快上移,可以在滚圈上粘一些锯末•增加摩擦力,迅速将筒体推上去。
然后擦去锯末,浇一些稀的润滑油,这时筒体将缓慢上移,或基本维持平衡如果依然上移,则拧紧螺栓1,松退螺栓2,筒体停止上移如果筒体又下移,则应将托轮上的润滑油攘掉,必要时重复前述步骤,直到不窜动为止。
I 1 1 2
在调节中,要防止托轮向不同方向歪斜。
(4)调整经验
①找对调节螺栓1、2的位置。
即站在小齿轮侧,面对筒体,岀料侧靠小齿轮的托轮,调节螺栓为2。
②如果希望筒体迅速上移,粘上一些锯末即可;缓慢上移可加些稀润滑油,如果上移太多了,需下移,应在滚圈上加一些稠润滑脂。
③调整时,筒体应略上移一些,这样加料后会自动下移到正常位置,即滚圈归中于托轮。
同
时,上、下挡轮要保持与滚圈接触(不是同时的),而且它们是短时的、受力甚微的转动
这时•筒体的运转就正常了。
要同时调整4个托轮,并保证滚圈与托轮不小于50 %的接触面。
调整时,拧紧与松退的圈数要视筒体倾斜度与筒体下移程度而定。
不要一次调整得太多,多次调整效果会好一些。