螺纹NPT-PT-G-ZG-BSPP-BSPT-NPT-RP-RC-R1-各种英标-美标-螺纹的区别及标准
- 格式:doc
- 大小:2.55 MB
- 文档页数:24
由于各种螺纹的表示法都是相同的,因此国家标准规定标准螺纹用规定的标记标注,并标注在螺纹的公称直径的尺寸线或其引出线上,以区别不同种类的螺纹。
各种螺纹的标注方法和示例分述如下:1、普通螺纹的标注普通螺纹的完整标记,由螺纹代号、螺纹公差带代号和螺纹旋合长度代号三部分组成。
具体的标记格式是:(1)螺纹代号普通螺纹的牙型符号用“M”表示。
粗牙普通螺纹的螺纹代号用牙型符号M和公称直径(大径)表示(不标注螺距),例如M16;细牙普通螺纹用牙型符号M和“公称直径X螺距”表示,例如M16*1.5;右旋螺纹为常用螺纹,不标注旋向;左旋螺纹需在尺寸规格之后加“L H”,例如M16*1LH。
(2)螺纹公差带代号螺纹公差带代号包括中径公差带代号和顶径公差带代号。
它由表示其大小的公差等级数字和表示其位置的基本偏差的字母(内螺纹用大写字母,外螺纹用小写字母)组成,例如6H、6g。
如果中径公差带代号和顶径公差带代号不同,则分别注出代号,其中径公差带代号在前,顶径公差带代号在后,如M10—5g6g;如果中径和顶径公差带相同,则只注一个代号,如M10*1—6H。
内、外螺纹旋合成螺纹副时,其配合公差带代号用斜线分开,左边表示内螺纹公差带代号,右边表示外螺纹公差带代号,例如M10—6H/6g。
(3)旋合长度代号国标对普通螺纹的旋合长度,规定为短(S)、中(N)、长(L)三组。
螺纹的精度分为精密、中等和粗糙三级。
螺纹的旋合长度和精度等级不同,对应的公差带代号也不一样。
在一般情况下不标注螺纹的旋合长度,其螺纹公差带按中等旋合长度(N)确定;必要时在螺纹公差带代号之后加注旋合长度代号S或L,如M10—5g6g—S;特殊需要时,可注明旋合长度的数值,如M20*2LH—7g6g—40。
普通螺纹在图上的标注示例,见表9-2。
2、管螺纹的标注管螺纹分为55°密封管螺纹和55°非密封管螺纹。
螺纹标记的内容和格式是:表9-2 普通螺纹标注示例55°非密封管螺纹:以上框格对非螺纹密封的外管螺纹适用。
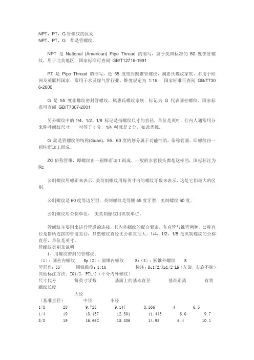
NPT,PT,G管螺纹的区别NPT,PT,G都是管螺纹.NPT 是National (American) Pipe Thread 的缩写,属于美国标准的60 度锥管螺纹,用于北美地区.国家标准可查阅GB/T12716-1991PT 是Pipe Thread 的缩写,是55 度密封圆锥管螺纹,属惠氏螺纹家族,多用于欧洲及英联邦国家.常用于水及煤气管行业,锥度规定为1:16.国家标准可查阅GB/T730 6-2000G 是55 度非螺纹密封管螺纹,属惠氏螺纹家族.标记为G 代表圆柱螺纹.国家标准可查阅GB/T7307-2001另外螺纹中的1/4、1/2、1/8 标记是指螺纹尺寸的直径,单位是英吋.行内人通常用分来称呼螺纹尺寸,一吋等于8分,1/4 吋就是2分,如此类推.G 就是管螺纹的统称(Guan),55,60度的划分属于功能性的,俗称管圆。
即螺纹由一圆柱面加工而成。
ZG俗称管锥,即螺纹由一圆锥面加工而成,一般的水管接头都是这样的,国标标注为Rc公制螺纹用螺距来表示,美英制螺纹用每英寸内的螺纹牙数来表示,这是它们最大的区别,公制螺纹是60度等边牙型,英制螺纹是等腰55度牙型,美制螺纹60度。
公制螺纹用公制单位,美英制螺纹用英制单位。
管螺纹主要用来进行管道的连接,其内外螺纹的配合紧密,有直管与锥管两种。
公称直径是指所连接的管道直径,显然螺纹直径比公称直径大。
1/4,1/2,1/8是英制螺纹的公称直径,单位是英寸。
管螺纹类别及说明1、用螺纹密封的管螺纹:(1):圆柱内螺纹Rp(2):圆锥内螺纹 Rc(3):圆锥外螺纹R牙形角:55°圆锥锥度:1:16 标注:Rc1/2/Rp1/2-LH(左旋,右旋不标)其他标注方法:ZG1/2、PT1/2(不分内外螺纹)尺寸代号每英寸牙数基面上的基本直径基准距离有效螺纹长度大径(基准直径)中径小径1/8 28 9.728 9.147 8.566 4 6.51/4 19 13.157 12.301 11.445 6.0 9.73/8 19 16.662 15.806 14.95 6.4 10.11/2 14 20.955 19.793 18.631 8.2 13.2 3/4 14 26.441 25.279 24.117 9.5 14.5 1 11 33.249 31.77 30.291 10.4 16.811/4 11 41.91 40.431 38.952 12.7 19.1 11/2 11 47.803 46.324 44.845 12.7 19. 12、非螺纹密封的圆柱管螺纹牙形角:55°标注:G1/2-LH(左旋,右旋不标)尺寸代号每英寸牙数大径中径小径1/8 28 9.728 9.147 8.5661/4 19 13.157 12.301 11.4453/8 19 16.662 15.806 14.951/2 14 20.955 19.793 18.6313/4 14 26.441 25.279 24.1171 11 33.249 31.77 30.29111/4 11 41.91 40.431 38.95211/2 11 47.803 46.324 44.8453、60°圆锥管螺纹牙形角:60°标注:Z1/2 其他标注方法:NPT1/2-LH(左旋,右旋不标)锥度:1:16尺寸代号每英寸牙数基面上的基本直径基准距离装配余量大径(基准直径)中径小径1/8 27 10.242 9.489 8.736 4.012 2.822 1/4 18 13.616 12.487 11.358 5.786 4.2 343/8 18 17.055 15.926 14.797 6.096 4.2 341/2 14 21.223 19.772 18.321 8.128 5.4 433/4 14 26.568 25.117 23.666 8.611 5.4 431 11.5 33.228 31.461 29.694 10.160 6. 62711/4 11.5 41.85 40.218 38.451 10.668 6.62711/2 11.5 48.054 46.287 44.520 10.668 6.627注:内外螺纹的有效螺纹长度应不小于基准距离加装配余量之和。
BSPT、BSPF、BSPP、Rp、G螺纹比较圆锥管螺纹代号:55°牙型角代号:PT、BST、Tr、Rc、R、ZG60°牙型角代号:NPT、NPTF、Z圆柱管螺纹代号:55°牙型角代号:PS、PF、BSP、F、PI、Rp、G、R60°牙型角代号:NPSC、NPSM、NPSL、NPSH、NPSF、NPSI BSPT:英标锥管螺纹BSPF:为平行管螺纹G螺纹与Rp螺纹都是55°圆柱管螺纹,Rp是密封螺纹这4种螺纹都是英制管螺纹,牙形角都是55°BSPP是平行螺纹,只有内螺纹,与BSPT外螺纹接合。
用于干密封。
属旧代号。
BSPF是平行螺纹,用于非密封接合。
属旧代号。
G非密封圆柱管螺纹,与BSPF螺纹相似。
Rp密封圆柱内螺纹,与BSPP螺纹相似。
55°圆柱管螺纹-分密封管螺纹(Rp)和非密封管螺纹(G),Rp 只有内螺纹,G有内螺纹和外螺纹;55°圆锥管螺纹-分外螺纹(R)和内螺纹(Rc);1 Rp螺纹和G螺纹是两种不同的螺纹,Rp属于密封管螺纹,是圆柱内螺纹,是过盈配合螺纹,除起机械连接作用外还起密封作用。
螺纹精度除对大、中、小要求外,对牙形(牙高、螺距、牙侧角)精度也有要求;2 G螺纹是非密封圆柱管螺纹,有圆柱内、外螺纹,是间隙配合螺纹,只起机械连接作用,没有密封作用。
螺纹精度只对大、中、小径有要求,对牙形精度没有要求。
" C" }3 T* N+ n& m6 v这两种螺纹各有其精度等级规定,同样规格的螺纹中径偏差,前者约只有后者的一半。
即Rp螺纹比G螺纹精度高得多。
R是55°密封圆锥外螺纹,牙型角55°,锥度1:16。
中国标准为GB/T 7306.1-7306.2-2000 对应的锥度螺纹环规是R1,R2分段式测量,R3为光面的椎管塞规。
Rc是55°密封圆锥内螺纹,牙型角55°,锥度1:16中国标准为GB/T 7306.2-2000,对应的是Rc锥度螺纹塞规Rb螺纹塞规只是相对于Rc的螺纹塞规而言,它的牙顶为平顶,Rc为尖顶,中径以及小径及其他参数均相同,因此在国内的使用中经常互为代用。
关於英制管螺纹1/4"bspp的具体意义如下:螺纹代号为G1/4,基本尺寸为1/4”,大径(d=D, mm)为13.157,螺距(p, mm)为1.337,每英寸牙数(tpi)为19,中径(d2=D2, mm)为12.301,小径外螺纹(d3)为11.445,牙型高度(H1)为0.856,底孔尺寸为11.6mm关於各国管螺纹代号如下:G是中国的代号;PF是日本的代号;BSP是英国的代号;R、K是德国的代号(R是内螺纹、K是外螺纹);TPYБ是前苏联的代号;Rp是ISO的代号。
英制管螺纹来源于英制惠氏螺纹,惠氏螺纹的管路系列与惠氏螺纹牙型组合建立起了英制管螺纹的基本尺寸.按1/16锥度关系,1940年,提出惠氏螺纹的非密封管螺纹系列(BSP系列);1956年,单独颁布英制非密封管螺纹标准(BS 2779)。
欧洲国家和英联邦国家首先接受了英制管螺纹标准.ISO/TC5/SC5管螺纹标准化技术委员会及其秘书处受欧洲国家控制,英制管螺纹标准被ISO标准采用.1955年,ISO提出英制密封管螺纹标准(ISO R 7);1961年,ISO提出英制非密封管螺纹标准(ISO R 228).1978年,ISO颁布了两种英制管螺纹的正式标准(ISO7-1和ISO228-1).目前,英制管螺纹已被北美洲已外的国家所普遍接受,广泛的应用于国际贸易中。
ISO标准内的英制管螺纹已转化为米制单位制.英制管螺纹的米制化方法非常简单,将原来管螺纹的英寸尺寸乘以25.4就转化为毫米尺寸.英制管螺纹尺寸在被淘汰的问题.所谓要使用真正的管螺纹标准是不现实的.这里不存在真米制管螺纹与假米制管螺纹之分。
英制密封管螺纹有两种配合方式,“柱/锥”和“锥/锥”.两种英制密封管螺纹使用不同的螺纹环规(圆柱螺纹环规和圆锥螺纹环规)和螺纹塞规(基准平面的位置不同,两者基准平面相距半牙).欧洲国家主要采用“柱/锥”配合螺纹;而欧洲以外国家则主要采用“锥/锥”配合螺纹.同一个密封管螺纹件,欧洲国家检验合格的管螺纹,欧洲以外国家检验则可能不合格.国际贸易中一定要注意这种差异否则可能出现废品.1994年前,ISO的英制密封管螺纹标准及其量规标准是按“锥/锥”配合体系设计的.我国的英制密封管螺纹产品可以直截进入国际市场.而欧洲国家的管螺纹的管螺纹产品则处于不利的地位.2000年以后,ISO的英制密封管螺纹标准及其量规标准是按“柱/锥”配合题系设计的.我国原有的英制密封管螺纹产品进入国际市场就会遇到困难.为此,我国于2000年修订了英制密封管螺纹国家标准.将原来的一个螺纹标准变为两个螺纹标准,以此提示设计者要注意两种配合螺纹的不同和正确选用.日本在1999年修定英制密封管螺纹标准时,仍然坚持采用1994年前的ISO标准.所以,2000年以后的国际英制密封管螺纹市场更加复杂,国内厂家要备加小心。
NPT、PT、G、RC螺纹的区别管螺纹的标准:管螺纹:主要用来进行管道的连接,使其内外螺纹的配合紧密,有直管和锥管两种。
常见的管螺纹主要包括以下几种:NPT、PT、G等。
1: NPT是National(American)PipeThread的缩写,属于美国标准的60度椎管螺纹,用于北美地区,国标查阅GB/T12716-1991。
2:PT(BSPT)是PipeThread的缩写,是55度密封圆椎管螺纹,属于惠氏螺纹家族,多用于欧洲及英联邦国家,常用于水及煤气管行业,锥度1:16,国标查阅GB/T7306-2000。
国内叫法为ZG.。
3:G是55度非螺纹密封管螺纹,属惠氏螺纹家族。
标记为G代表圆柱螺纹。
国标查阅GB/T7307-2001。
公制螺纹与英制螺纹的区别:公制螺纹用螺距来表示,美英制螺纹用每英寸内的螺纹牙数来表示;公制螺纹是60度等边牙型,英制螺纹是等腰55度牙型,美制螺纹为等腰60度牙型。
公制螺纹用公制单位(如mm),美英制螺纹用英制单位(如英寸);“行内人”通常用“分”来称呼螺纹尺寸,一英寸等于8分,1/4英寸就是2分,以此类推。
另外还有:ISO—公制螺纹标准60度;UN—统一螺纹标准60度;API—美国石油管螺纹标准60度;W—英国惠氏螺纹标准55度;NPT BSP螺纹技术---- NPT,PT,G螺纹的区别NPT,PT,G各种螺纹的区别NPT,PT,G 都是管螺纹.NPT是National(American)PipeThread的缩写,属于美国标准的60度锥管螺纹,用于北美地区.国家标准可查阅GB/T12716-1991PT是PipeThread的缩写,是55度密封圆锥管螺纹,属惠氏螺纹家族,多用于欧洲及英联邦国家.常用于水及煤气管行业,锥度规定为1:16.国家标准可查阅GB/T7306-2000G是55 度非螺纹密封管螺纹,属惠氏螺纹家族.标记为G代表圆柱螺纹.国家标准可查阅GB/T7307-2001另外螺纹中的1/4、1/2、1/8标记是指螺纹尺寸的直径,单位是英寸.行内人通常用分来称呼螺纹尺寸,一等于8分,1/4?就是2分,如此类推.G就是管螺纹的统称(Guan),55,60度的划分属于功能性的,俗称管圆。
由于各种螺纹的表示法都是相同的,因此国家标准规定标准螺纹用规定的标记标注,并标注在螺纹的公称直径的尺寸线或其引出线上,以区别不同种类的螺纹。
各种螺纹的标注方法和示例分述如下:1、普通螺纹的标注普通螺纹的完整标记,由螺纹代号、螺纹公差带代号和螺纹旋合长度代号三部分组成。
具体的标记格式是:(1)螺纹代号普通螺纹的牙型符号用“M”表示。
粗牙普通螺纹的螺纹代号用牙型符号M和公称直径(大径)表示(不标注螺距),例如M16;细牙普通螺纹用牙型符号M和“公称直径X螺距”表示,例如M16*1.5;右旋螺纹为常用螺纹,不标注旋向;左旋螺纹需在尺寸规格之后加“L H”,例如M16*1LH。
(2)螺纹公差带代号螺纹公差带代号包括中径公差带代号和顶径公差带代号。
它由表示其大小的公差等级数字和表示其位置的基本偏差的字母(内螺纹用大写字母,外螺纹用小写字母)组成,例如6 H、6g。
如果中径公差带代号和顶径公差带代号不同,则分别注出代号,其中径公差带代号在前,顶径公差带代号在后,如M10—5g6g;如果中径和顶径公差带相同,则只注一个代号,如M10*1—6H。
内、外螺纹旋合成螺纹副时,其配合公差带代号用斜线分开,左边表示内螺纹公差带代号,右边表示外螺纹公差带代号,例如M10—6H/6g。
(3)旋合长度代号国标对普通螺纹的旋合长度,规定为短(S)、中(N)、长(L)三组。
螺纹的精度分为精密、中等和粗糙三级。
螺纹的旋合长度和精度等级不同,对应的公差带代号也不一样。
在一般情况下不标注螺纹的旋合长度,其螺纹公差带按中等旋合长度(N)确定;必要时在螺纹公差带代号之后加注旋合长度代号S或L,如M10—5g6g—S;特殊需要时,可注明旋合长度的数值,如M20*2LH—7g6g—40。
普通螺纹在图上的标注示例,见表9-2。
2、管螺纹的标注管螺纹分为55°密封管螺纹和55°非密封管螺纹。
螺纹标记的内容和格式是:表9-2 普通螺纹标注示例55°非密封管螺纹:以上框格对非螺纹密封的外管螺纹适用。
NPT、PT、G、RC螺纹的区别管螺纹的标准:管螺纹:主要用来进行管道的连接,使其内外螺纹的配合紧密,有直管和锥管两种。
常见的管螺纹主要包括以下几种:NPT、PT、G等。
1: NPT是National(American)PipeThread的缩写,属于美国标准的60度椎管螺纹,用于北美地区,国标查阅GB/T12716-1991。
2:PT(BSPT)是PipeThread的缩写,是55度密封圆椎管螺纹,属于惠氏螺纹家族,多用于欧洲及英联邦国家,常用于水及煤气管行业,锥度1:16,国标查阅GB/T7306-2000。
国内叫法为ZG.。
3:G是55度非螺纹密封管螺纹,属惠氏螺纹家族。
标记为G代表圆柱螺纹。
国标查阅GB/T7307-2001。
公制螺纹与英制螺纹的区别:公制螺纹用螺距来表示,美英制螺纹用每英寸内的螺纹牙数来表示;公制螺纹是60度等边牙型,英制螺纹是等腰55度牙型,美制螺纹为等腰60度牙型。
公制螺纹用公制单位(如mm),美英制螺纹用英制单位(如英寸);“行内人”通常用“分”来称呼螺纹尺寸,一英寸等于8分,1/4英寸就是2分,以此类推。
另外还有:ISO—公制螺纹标准60度;UN—统一螺纹标准60度;API—美国石油管螺纹标准60度;W—英国惠氏螺纹标准55度;NPT BSP螺纹技术---- NPT,PT,G螺纹的区别NPT,PT,G各种螺纹的区别NPT,PT,G都是管螺纹.NPT是National(American)PipeThread的缩写,属于美国标准的60度锥管螺纹,用于北美地区.国家标准可查阅GB/T12716-1991PT是PipeThread的缩写,是55度密封圆锥管螺纹,属惠氏螺纹家族,多用于欧洲及英联邦国家.常用于水及煤气管行业,锥度规定为1:16.国家标准可查阅GB/T7306-2000 G是55 度非螺纹密封管螺纹,属惠氏螺纹家族.标记为G代表圆柱螺纹.国家标准可查阅GB/T7307-2001另外螺纹中的1/4、1/2、1/8标记是指螺纹尺寸的直径,单位是英寸.行内人通常用分来称呼螺纹尺寸,一等于8分,1/4?就是2分,如此类推.G就是管螺纹的统称(Guan),55,60度的划分属于功能性的,俗称管圆。
NPT,PT,G,ZG,Z,R,RC,RP,ZM,M都是管螺纹.管螺纹主要用来进行管道的连接,其内外螺纹的配合紧密,有直管、锥管两种。
NPT是National (American) Pipe Thread 的缩写,属于美国标准的60°锥管螺纹,主要用于北美地区。
国家标准可参考GB/T 12716PT是Pipe Thread 的缩写,是55°密封圆锥管螺纹,属惠氏螺纹家族,多用于欧洲及英联邦国家。
常用于水及煤气管行业,锥度规定为1:16。
国家标准可参考GB/T 7306标记为G 代表圆柱螺纹.G 就是管螺纹(直管螺纹、平行螺纹)的统称(Guan),55°、60°的划分属于功能性的,属惠氏螺纹家族。
螺纹由一圆柱面加工而成。
现在通常标记为R,国家标准可参考GB/T 7307 ,直管螺纹主要起联接作用,在有效螺纹段内直径都是相等的,其联接后密封性较差,不能直接用于对密封性有较高要求的场合,比如高压场合。
ZG锥管的拼音首字母,螺纹是由一圆锥面加工而成,一般的水管接头都是这样的,国标标注为RCZG螺纹由于结构特点,在有效螺纹段内直径不相等,联接时旋进的越紧,其密封性越好,主要使用在密封性要求较高的场合。
公制普通螺纹分为粗牙和细牙两种。
粗牙普通螺纹用螺纹代号(M)和公称直径表示,如M10、M16等;细牙普通螺纹用螺纹代号(M)和公称直径×螺距表示,如M10×1、M20×1.5等。
完整的螺纹标记是由螺纹特征代号和公差带代号及旋合长度代号组成的,如M20×1.5-6g-S。
M:螺纹代号;20:公称直径;1.5:螺纹导程;6g:公差带等级;S:旋合长度(中等旋合长度不标注)。
公制螺纹与英制螺纹的区别:公制螺纹是60度等边牙型,英制螺纹是55度等腰牙型,美制螺纹是60度;公制螺纹用螺距来表示,美英制螺纹用每英寸内的螺纹牙数来表示;公制螺纹用公制单位,美英制螺纹用英制单位。
由于各种螺纹的表示法都是相同的,因此国家标准规定标准螺纹用规定的标记标注,并标注在螺纹的公称直径的尺寸线或其引出线上,以区别不同种类的螺纹。
各种螺纹的标注方法和示例分述如下:1、普通螺纹的标注普通螺纹的完整标记,由螺纹代号、螺纹公差带代号和螺纹旋合长度代号三部分组成。
具体的标记格式是:(1)螺纹代号普通螺纹的牙型符号用“M”表示。
粗牙普通螺纹的螺纹代号用牙型符号M和公称直径(大径)表示(不标注螺距),例如M16;细牙普通螺纹用牙型符号M和“公称直径X螺距”表示,例如M16*;右旋螺纹为常用螺纹,不标注旋向;左旋螺纹需在尺寸规格之后加“LH”,例如M16*1LH。
(2)螺纹公差带代号螺纹公差带代号包括中径公差带代号和顶径公差带代号。
它由表示其大小的公差等级数字和表示其位置的基本偏差的字母(内螺纹用大写字母,外螺纹用小写字母)组成,例如6H、6g。
如果中径公差带代号和顶径公差带代号不同,则分别注出代号,其中径公差带代号在前,顶径公差带代号在后,如M10—5g6g;如果中径和顶径公差带相同,则只注一个代号,如M10*1—6H。
内、外螺纹旋合成螺纹副时,其配合公差带代号用斜线分开,左边表示内螺纹公差带代号,右边表示外螺纹公差带代号,例如M10—6H/6g。
(3)旋合长度代号国标对普通螺纹的旋合长度,规定为短(S)、中(N)、长(L)三组。
螺纹的精度分为精密、中等和粗糙三级。
螺纹的旋合长度和精度等级不同,对应的公差带代号也不一样。
在一般情况下不标注螺纹的旋合长度,其螺纹公差带按中等旋合长度(N)确定;必要时在螺纹公差带代号之后加注旋合长度代号S或L,如M10—5g6g—S;特殊需要时,可注明旋合长度的数值,如M20*2LH—7g6g—40。
普通螺纹在图上的标注示例,见表9-2。
2、管螺纹的标注管螺纹分为55°密封管螺纹和55°非密封管螺纹。
螺纹标记的内容和格式是:表9-2 普通螺纹标注示例55°非密封管螺纹:以上框格对非螺纹密封的外管螺纹适用。
British Pipe Thread (惠氏管螺纹) -- 圆柱 (BSPP/BSPF)螺纹代号基本尺寸大径mmd=D螺距mmp每英寸牙数tpi中径mmd2=D2小径外螺纹d3牙型高度H1底孔尺寸mmG 1/8 1/8"9.728 0.90728 9.1478.5660.581 8.7G 1/4 1/4"13.157 1.33719 12.30111.4450.856 11.6G 3/8 3/8"16.662 1.33719 15.80614.950.856 15G 1/2 1/2"20.955 1.81414 19.79318.631 1.162 19G 5/8 5/8"22.911 1.81414 21.74920.587 1.162 20.75G 3/4 3/4"26.441 1.81414 25.27924.117 1.162 24.5G 7/8 7/8"30.201 1.81414 29.03927.877 1.162 28G 1 1"33.249 2.30911 31.7730.291 1.479 30.5G 1 1/8 1 1/8"37.897 2.30911 36.41834.939 1.479 35G 1 1/4 1 1/4"41.91 2.30911 40.43138.952 1.479 39.5G 1 3/8 1 3/8"44.323 2.30911 42.84441.365 1.479 41.5G 1 1/2 1 1/2"47.803 2.30911 46.32444.845 1.479 45G 1 3/4 1 3/4"53.746 2.30911 52.26750.788 1.479 51G 2 2"59.614 2.30911 58.13556.656 1.479 57G 2 1/4 2 1/4"65.71 2.30911 64.23162.752 1.479 63G 2 1/2 2 1/2"75.184 2.30911 73.70572.226 1.479 72.5G 2 3/4 2 3/4"81.534 2.30911 80.05578.576 1.479 79G 3 3"87.884 2.30911 86.40584.926 1.479 85.5G 3 1/4 3 1/4"93.98 2.30911 92.50191.022 1.479 91G 3 1/2 3 1/2"100.33 2.30911 98.35197.372 1.479 97.75G 3 3/4 3 3/4"106.68 2.30911 105.201103.722 1.479 104G 4 4"113.03 2.30911 111.55110.072 1.479 110.5G 4 1/2 4 1/2"125.73 2.30911 124.251122.772 1.479 123G 5 5"138.43 2.30911 136.951135.472 1.479 136G 5 1/2 5 1/2"151.13 2.30911 149.651148.172 1.479 148.5G 6 6"163.83 2.30911 162.351160.872 1.479 161.5★★→1、G为柱的,R为锥的。
NPT、PT、G、RC螺纹的区别管螺纹的标准:管螺纹:主要用来进行管道的连接,使其内外螺纹的配合紧密,有直管和锥管两种。
常见的管螺纹主要包括以下几种:NPT、PT、G等。
1: NPT是National(American)PipeThread的缩写,属于美国标准的60度椎管螺纹,用于北美地区,国标查阅GB/T12716-1991。
2:PT(BSPT)是PipeThread的缩写,是55度密封圆椎管螺纹,属于惠氏螺纹家族,多用于欧洲及英联邦国家,常用于水及煤气管行业,锥度1:16,国标查阅GB/T7306-2000。
国内叫法为ZG.。
3:G是55度非螺纹密封管螺纹,属惠氏螺纹家族。
标记为G代表圆柱螺纹。
国标查阅GB/T7307-2001。
公制螺纹与英制螺纹的区别:公制螺纹用螺距来表示,美英制螺纹用每英寸内的螺纹牙数来表示;公制螺纹是60度等边牙型,英制螺纹是等腰55度牙型,美制螺纹为等腰60度牙型。
公制螺纹用公制单位(如mm),美英制螺纹用英制单位(如英寸);“行内人”通常用“分”来称呼螺纹尺寸,一英寸等于8分,1/4英寸就是2分,以此类推。
另外还有:ISO—公制螺纹标准60度;UN—统一螺纹标准60度;API—美国石油管螺纹标准60度;W—英国惠氏螺纹标准55度;NPT BSP螺纹技术---- NPT,PT,G螺纹的区别NPT,PT,G各种螺纹的区别NPT,PT,G都是管螺纹.NPT是National(American)PipeThread的缩写,属于美国标准的60度锥管螺纹,用于北美地区.国家标准可查阅GB/T12716-1991PT是PipeThread的缩写,是55度密封圆锥管螺纹,属惠氏螺纹家族,多用于欧洲及英联邦国家.常用于水及煤气管行业,锥度规定为1:16.国家标准可查阅GB/T7306-2000 G是55 度非螺纹密封管螺纹,属惠氏螺纹家族.标记为G代表圆柱螺纹.国家标准可查阅GB/T7307-2001另外螺纹中的1/4、1/2、1/8标记是指螺纹尺寸的直径,单位是英寸.行内人通常用分来称呼螺纹尺寸,一等于8分,1/4?就是2分,如此类推.G就是管螺纹的统称(Guan),55,60度的划分属于功能性的,俗称管圆。
NPT、PT、G、RC螺纹的区别管螺纹的标准:管螺纹:主要用来进行管道的连接,使其内外螺纹的配合紧密,有直管和锥管两种。
常见的管螺纹主要包括以下几种:NPT、PT、G等。
1: NPT是National(American)PipeThread的缩写,属于美国标准的60度椎管螺纹,用于北美地区,国标查阅GB/T12716-1991。
2:PT(BSPT)是PipeThread的缩写,是55度密封圆椎管螺纹,属于惠氏螺纹家族,多用于欧洲及英联邦国家,常用于水及煤气管行业,锥度1:16,国标查阅GB/T7306-2000。
国内叫法为ZG.。
3:G是55度非螺纹密封管螺纹,属惠氏螺纹家族。
标记为G代表圆柱螺纹。
国标查阅GB/T7307-2001。
公制螺纹与英制螺纹的区别:公制螺纹用螺距来表示,美英制螺纹用每英寸内的螺纹牙数来表示;公制螺纹是60度等边牙型,英制螺纹是等腰55度牙型,美制螺纹为等腰60度牙型。
公制螺纹用公制单位(如mm),美英制螺纹用英制单位(如英寸);“行内人”通常用“分”来称呼螺纹尺寸,一英寸等于8分,1/4英寸就是2分,以此类推。
另外还有:ISO—公制螺纹标准60度;UN—统一螺纹标准60度;API—美国石油管螺纹标准60度;W—英国惠氏螺纹标准55度;NPT BSP螺纹技术---- NPT,PT,G螺纹的区别NPT,PT,G各种螺纹的区别NPT,PT,G 都是管螺纹.NPT是National(American)PipeThread的缩写,属于美国标准的60度锥管螺纹,用于北美地区.国家标准可查阅GB/T12716-1991PT是PipeThread的缩写,是55度密封圆锥管螺纹,属惠氏螺纹家族,多用于欧洲及英联邦国家.常用于水及煤气管行业,锥度规定为1:16.国家标准可查阅GB/T7306-2000G是 55 度非螺纹密封管螺纹,属惠氏螺纹家族.标记为G代表圆柱螺纹.国家标准可查阅GB/T7307-2001另外螺纹中的1/4、1/2、1/8标记是指螺纹尺寸的直径,单位是英寸.行内人通常用分来称呼螺纹尺寸,一等于8分,1/4?就是2分,如此类推.G就是管螺纹的统称(Guan),55,60度的划分属于功能性的,俗称管圆。
螺纹NPT-PT-G-ZG-BSPP-BSPT-NPT-R P-RC-R1-各种英标-美标-螺纹的区别及标准由于各种螺纹的表示法都是相同的,因此国家标准规定标准螺纹用规定的标记标注,并标注在螺纹的公称直径的尺寸线或其引出线上,以区别不同种类的螺纹。
各种螺纹的标注方法和示例分述如下:1、普通螺纹的标注普通螺纹的完整标记,由螺纹代号、螺纹公差带代号和螺纹旋合长度代号三部分组成。
具体的标记格式是:(1)螺纹代号普通螺纹的牙型符号用“M”表示。
粗牙普通螺纹的螺纹代号用牙型符号M和公称直径(大径)表示(不标注螺距),例如M16;细牙普通螺纹用牙型符号M和“公称直径X螺距”表示,例如M16*1.5;右旋螺纹为常用螺纹,不标注旋向;左旋螺纹需在尺寸规格之后加“LH”,例如M 16*1LH。
(2)螺纹公差带代号螺纹公差带代号包括中径公差带代号和顶管螺纹分为55°密封管螺纹和55°非密封管螺纹。
螺纹标记的内容和格式是:表9-2 普通螺纹标注示例55°非密封管螺纹:以上框格对非螺纹密封的外管螺纹适用。
以上框格对非螺纹密封的内管螺纹适用。
(1)上述螺纹标记中的螺纹特征代号分两类:①55°密封管螺纹特征代号:Rp表示圆柱内螺纹,R1表示与圆柱内螺纹相配合的圆锥外螺纹;Rc 表示圆锥内螺纹,R2表示与圆锥内螺纹相配合的圆锥外螺纹。
②55°非密封管螺纹特征代号:G。
(2)两类螺纹中的尺寸代号,按附录附表1 -2和附表1-3的第一栏标注在螺纹特征代号之后,例如Rp1,Rcl/2,Gll/2等。
(3)公差等级代号只对55°非密封的外管螺纹,分为A、B两个等级,在尺寸代号后注明。
对内螺纹,不标记公差等级代号。
例如G2A,G 2B,G2。
(4)螺纹为右旋时,不标注旋向代号;为左旋时应标注“LH"。
例如G1/2LH、G3/4B—L H。
(5)表示螺纹副时,对55°非密封管螺纹,仅需标注外螺纹的标记代号;对55°密封管螺纹,其标记需用斜线分开,左边表示内螺纹,右边表示外螺纹,例如Rp/R12,Rc/R21/2LH。
管螺纹的标注示例见表9-3。
应注意管螺纹的尺寸代号并不是螺纹的大径,因而这类螺纹需用指引线自大径圆柱(或圆锥)母线上引出标注,而不能像标注一般线性尺寸那样引用箭头注写在大径尺寸线上。
作图时,可根据尺寸代号查出螺纹的大径。
例如尺寸代号为“1”时,螺纹的大径为33. 249mm。
表9—3 管螺纹标注示例除上述两种管螺纹外,国家标准又颁布了GB/T 12716—1991《60°圆锥管螺纹》,其代号为NP T;GB/T1415—1992《米制锥螺纹》,其代号为ZM。
这两种螺纹的标注示例,可参阅国家标准《技术制图》与国家标准《机械制图》(1996年3月出版)。
3、梯形螺纹的标注梯形螺纹的完整标记,由螺纹代号、公差带代号及旋合长度代号组成。
其具体的标记格式,分下列两种情况:单线梯形螺纹:多线梯形螺纹:(1)梯形螺纹的牙型符号为“Tr"。
左旋螺纹的旋向代号为LH,需标注;右旋不标。
例如Tr3 2*6LH,Tr32*6。
(2)梯形螺纹的公差带为中径公差带。
(3)梯形螺纹的旋合长度分为中(N)和长(L)两组,精度规定中等、粗糙两种。
用中(N)时,不标注代号“N”。
例如Tr40*10—7e,Tr32 *12(P6)LH—7e—L。
内、外螺纹组成螺纹副时,其标记如Tr4O*7—7H/7e。
4、锯齿形螺纹的标注锯齿形螺纹标注的具体格式完全与梯形螺纹相同。
符合GB/T13576.1—1992标准的锯齿形(3°、30°)螺纹,其牙型符号用“B”表示。
除此项与梯形螺纹不同外,其余各项的含义与标注方法均同梯形螺纹。
标记示例如:B40*7-7A 表示公称直径为40、螺距为7、中径公差带代号为7A、中等旋合长度的右旋锯齿形内螺纹;B40*7LH-7c 表示公称直径为40、螺距为7、中径公差带代号为7c、中等旋合长度的左旋锯齿形外螺纹;B40*14(P7)-8c-L 表示公称直径为40、导程为14、螺距为7、中径公差带代号为8c、长旋合长度的右旋双线锯齿形外螺纹。
螺纹副的标记示例如:B40*7-7A/7c。
梯形螺纹和锯齿形螺纹在图上的标注示例,见表9-4。
5、非标准螺纹的标注对于非标准螺纹,应画出螺纹的牙型,并注出所需要的尺寸及有关要求,如图9—17中非标准的外螺纹。
表9-4 梯形螺纹和锯齿形螺纹标注示例关於英制管螺纹1/4"bspp的具体意义如下:螺纹代号为G1/4,基本尺寸为1/4”,大径(d=D, mm)为13.157,螺距(p, mm)为1.337,每英寸牙数(tpi)为19,中径(d2=D2, mm)为12.301,小径外螺纹(d3)为11.445,牙型高度(H1)为0.856,底孔尺寸为11.6mm关於各国管螺纹代号如下:G是中国的代号;PF是日本的代号;BSP是英国的代号;R、K是德国的代号(R是内螺纹、K是外螺纹);TPYБ是前苏联的代号;Rp是ISO的代号。
英制管螺纹来源于英制惠氏螺纹,惠氏螺纹的管路系列与惠氏螺纹牙型组合建立起了英制管螺纹的基本尺寸.按1/16锥度关系,1940年,提出惠氏螺纹的非密封管螺纹系列(BSP系列);1956年,单独颁布英制非密封管螺纹标准(BS 2779)。
欧洲国家和英联邦国家首先接受了英制管螺纹标准.ISO/TC5/SC5管螺纹标准化技术委员会及其秘书处受欧洲国家控制,英制管螺纹标准被ISO标准采用.1955年,ISO提出英制密封管螺纹标准(ISO R 7);1961年,ISO提出英制非密封管螺纹标准(ISO R 228).1978年,ISO颁布了两种英制管螺纹的正式标准(ISO7-1和ISO228-1).目前,英制管螺纹已被北美洲已外的国家所普遍接受,广泛的应用于国际贸易中。
ISO标准内的英制管螺纹已转化为米制单位制.英制管螺纹的米制化方法非常简单,将原来管螺纹的英寸尺寸乘以25.4就转化为毫米尺寸.英制管螺纹尺寸在被淘汰的问题.所谓要使用真正的管螺纹标准是不现实的.这里不存在真米制管螺纹与假米制管螺纹之分。
英制密封管螺纹有两种配合方式,“柱/锥”和“锥/锥”.两种英制密封管螺纹使用不同的螺纹环规(圆柱螺纹环规和圆锥螺纹环规)和螺纹塞规(基准平面的位置不同,两者基准平面相距半牙).欧洲国家主要采用“柱/锥”配合螺纹;而欧洲以外国家则主要采用“锥/锥”配合螺纹.同一个密封管螺纹件,欧洲国家检验合格的管螺纹,欧洲以外国家检验则可能不合格.国际贸易中一定要注意这种差异否则可能出现废品.1994年前,ISO的英制密封管螺纹标准及其量规标准是按“锥/锥”配合体系设计的.我国的英制密封管螺纹产品可以直截进入国际市场.而欧洲国家的管螺纹的管螺纹产品则处于不利的地位.2000年以后,ISO的英制密封管螺纹标准及其量规标准是按“柱/锥”配合题系设计的.我国原有的英制密封管螺纹产品进入国际市场就会遇到困难.为此,我国于2000年修订了英制密封管螺纹国家标准.将原来的一个螺纹标准变为两个螺纹标准,以此提示设计者要注意两种配合螺纹的不同和正确选用.日本在1999年修定英制密封管螺纹标准时,仍然坚持采用1994年前的ISO标准.所以,2000年以后的国际英制密封管螺纹市场更加复杂,国内厂家要备加小心。
英制密封管螺纹为一般用途的密封管螺纹,使用中要在螺纹副内加入密封添料.其特点是比较经济,加工精度要求适中.不加密封添料就可以保证密封连接的螺纹为干密封管螺纹.英制管螺纹体系内没有干密封管螺纹。
密封管螺纹具有机械连接和密封两大功能;而非密封管螺纹仅有机械连接一种功能.所以密封管螺纹的精度要严于非密封管螺纹的精度.有些人看到非密封管螺纹的中径公差为密封管螺纹中径公差的一半,认为非密封管螺纹的精度高于密封管螺纹的精度,这种观点是不正确的,密封管螺纹对牙型精度有要求.其大径,中径和小径的公差是相同的;其牙侧角和螺距误差对密封性能有较大影响.而非密封管螺纹对牙型精度基本没有要求.其顶径公差大于中径公差;其底径没有公差要求.;另外,有些人认为可以用非密封圆柱内螺纹与密封圆柱外螺纹组成配合.这种观点也是错误的.这样做就等于放松了密封内螺纹的精度要求,管螺纹的密封就可能出问题。
由于密封管螺纹的使用场合,加工精度,装配和检测等技术的不同,目前的管螺纹标准无法保证所有的符合标准规定的螺纹件都能实现密封.在英制密封管螺纹标准内无法提出统一的螺纹单项参数的精度要求.这些单项螺纹参数对密封性能有直接影响.目前,解决问题的根本出路是针对自己特定的产品,各个行业或公司制定自己的内控措施.这些参数的内控指标一般对外是保密的.对其它行业的公司也是不通用的,生产厂家对此要有清醒的认识.密封管螺纹标准不是万能的,密封问题可能需场家自己留心注意.1987年以前,我国没有美制和英制管螺纹标准.可是生产中又无法回避这两种国际普遍使用的管螺纹标准,为此,旧机械制图标准曾经自行规定过美制和英制管螺纹的标记代号,这些螺纹代号来源于汉语拼音字母,根本没有考虑与国外标准管螺纹标准代号是否一致.由于此标准只规定了螺纹代号而没有规定螺纹参数,同一个螺纹代号在不同企业或行业所表示的螺纹参数可能也有差异.出现废品时没有依据判断谁对谁错.1987至1991年,我国颁布了英制管螺纹标准.从此,管螺纹代号和标记应服从管螺纹标准的规定.旧机械制图标准所规定的管螺纹代号应该立即废止。
1、密封管螺纹(R)(国标号GB/T 7306-1987) 英制密封管螺纹的基本尺寸及其公差配合方式英制密封管螺纹有两种配合方式:圆柱内螺纹与圆锥外螺纹组成“柱/锥”配合;圆锥内螺纹与圆锥外螺纹组成“锥/锥”配合.欧洲国家主要采用“柱/锥”配合螺纹;而欧洲以外国家则主要采用“柱/锥”配合螺纹.两种螺纹的检验量规存在一定不同;目前的ISO 英制密封管螺纹量规标准(ISO 7-2:2000)是按“柱/锥”配合体系设计的.标记英制密封管螺纹的完整标记由螺纹特征代号、螺纹尺寸代号和旋向代号组成.英制密封圆柱内螺纹的特征代号为:RP;英制密封圆锥内螺纹的特征代号为:RC;英制密封圆锥外螺纹的特征代号为:R1(与英制密封圆柱内螺纹配合使用);R2(与英制密封圆锥内螺纹配合使用);左旋螺纹的旋向代号为LH;右旋螺纹的旋向代号省略不标.对密封管螺纹,利用RP/R1,RC/R2分别表示“柱/锥” 和“锥/锥”螺纹副.2、非密封管螺纹(国标号GB/T3707-2001)英制非密封管的基本尺寸及其极限偏差标记:英制非密封管螺纹的完整标记由螺纹特征代号,螺纹尺寸代号,中径公差等级代号和旋向代号组成.英制非密封圆柱螺纹的特征代号为:G对英制非密封圆柱内螺纹,其中径公差等级代号省略不标;而英制非密封圆柱外螺纹的中径公尺等级代号分别为A和B.左旋螺纹的旋向代号为LH;右旋螺纹的旋向代号省略不标.当表示英制非密封管螺纹的螺纹副时,仅标注外螺纹的标记代号.示例:尺寸代号为2的右旋,非密封圆柱内螺纹:G2尺寸代号为3的A级,右旋,非密封圆柱外螺纹:G3A尺寸代号为4的B级,左旋,非密封圆柱外螺纹:G4 B-LH尺寸代号为2的右旋,非密封圆柱内螺纹与A级圆柱外螺纹组成的螺纹副:G2ARP管螺纹常用规格:RP1/16-28、RP1/8-28、RP1/4-19、RP3/8-19、RP1/2-14、RP3/4-14、RP1-11、RP1 1/4-11、RP11/2-11、RP2-11、RP2 1/4-11、RP2 1/2-11、RP3-11、RP4-11.Rc管螺纹常用规格:RC1/16-28、RC1/8-28、RC1/4-19、RC3/8-19、RC1/2-14、RC3/4-14、RC1-11、RC1 1/4-11、RC1 1/2-11、RC2-11、RC2 1/4-11、RC2 1/2-11、RC3-11、RC4-11. ZG管螺纹常用规格:ZG1/16、ZG1/8、ZG1/4、ZG3/8、ZG1/2、ZG3/4、ZG1、ZG1 1/4、ZG1 1/2、ZG2、ZG2 1/2.G管螺纹常用规格:G1/16、G1/8、G1/4、G3/8、G1/2、G3/4、G1、G1 1/4、G1 1/2、G2、G2 1/4、G2 1/2.BSP管用螺纹圆板牙常用规格有:1/8BSP28 1/4BSP19 3/8BSP19 1/2BSP14 3/4BSP14 1"BSP11Tags: 丝攻丝锥BSPT(British Standard Taper Pipe Thread)是一种英制圆锥管螺纹标准,指螺纹的牙型角为55度,螺纹具有1:16的锥度,相当于国内的55度圆锥管螺纹,即ZG.BSPT管螺纹丝锥常用规格:1/16BSPT、1/8BSPT、1/4BSPT、3/8BSPT、1/2BSPT、3/4BSPT、1BSPT、1 1/4BSPT、1 1/2BSPT、2BSPT、2 1/2BSPT.ZG管螺纹丝锥常用规格:ZG1/16、ZG1/8、ZG1/4、ZG3/8、ZG1/2、ZG3/4、ZG1、ZG1 1/4、ZG1 1/2、ZG2、ZG2 1/2.BSP为英制管螺纹总体代号,分为三种BSPP、BSPT和BSPF。