【高三】2021届高考物理变压器 电能的输送第一轮复习学案
- 格式:docx
- 大小:40.35 KB
- 文档页数:5
高三物理一轮复习《变压器电能的输送》导学案【学习目标】1、了解电感器和电容器对交变电流的影响2、掌握理想变压器原、副线圈中电压、电流与匝数的关系及功率关系3、知道输电线上的功率损失,并能利用相关规律解决实际问题【学习重点和难点】变压器原理、输电线上能量损失的计算【使用说明及学法指导】先通读教材有关内容,进行知识梳理归纳,再认真限时完成课前预习部分内容,并将自己的疑问记下来(写上提示语、标记符号)。
【课前预习案】一、电感对交变电流的阻碍作用1.感抗(1)定义:电感对交变电流的阻碍作用的大小用来表示。
(2)感抗大小的影响因素:线圈的自感系数、交变电流频率__________、感抗越大。
2.感抗的应用:扼流圈(1)低频扼流圈线圈匝数_____、自感系数、直流电阻____,它有“通阻______”的作用。
(2)高频扼流圈线圈匝数_____、自感系数,它有“通阻”的作用。
二、电容对交变电流的阻碍作用(1)定义:电容对交流电的阻碍作用大小用来表示。
(2)容抗大小的影响因素:电容器的电容、交变电流的频率,电容器对交变电流的阻碍作用就___________,容抗也________。
2.电容的特性:(1)通__________,隔_________。
(2)通_________,阻________。
三、变压器1.变压器的构造(1)组成:由和绕在铁芯上的两个组成。
(2)原线圈:与相连的线圈,也叫线圈。
(2)副线圈:与相连的线圈,也叫线圈。
2.理想变压器的变压、变流规律和功率关系:⑴变压规律:⑵变流规律:⑶功率关系:3. 几种常见的变压器(1)自耦变压器: 特点是铁芯上只有个线圈,如调压变压器。
降低电压:整个线圈作线圈,副线圈只取线圈的一部分。
升高电压:线圈的一部分作线圈,整个线圈作。
I1 U1n1(2)互感器电压互感器:用来把高电压变成低电压,它的原线圈联在高压电路中,副线圈接入交流电压表。
电流互感器:用来把大电流变成小电流,它的原线圈联在被测电路中,副线圈接入交流电流表。
第2讲理想变压器电能的输送
ZHI SHI SHU LI ZI CE GONG GU
知识梳理·自测巩固
知识点1 理想变压器
1.构造和原理
(1)构造:如图所示,变压器是由__闭合铁芯__和绕在铁芯上的__两个线圈__组成的。
(2)原理:电磁感应的互感现象。
2.基本关系式
(1)功率关系:__P入=P出__。
(2)电压关系:__U1
n1
=
U2
n2
__。
有多个副线圈时U1
n1
=__
U2
n2
=
U3
n3
=…__。
(3)电流关系:只有一个副线圈时I1
I2=
n2 n1。
由P入=P出及P=UI推出有多个副线圈时,U1I1=__U2I2+U3I3+…+U n I n__。
3.几种常用的变压器
(1)自耦变压器——调压变压器,如图A 、B 所示。
(2)互感器⎩⎪⎨⎪⎧ 电压互感器:把高电压变成__低电压__,如图C 所示。
电流互感器:把大电流变成__小电流__,如图D 所示。
知识点2 电能的输送
1.输电过程(如图所示):
2.电压损失 (1)ΔU =U -U ′。
(2)ΔU =__IR__。
3.功率损失
(1)ΔP =P -P ′。
(2)ΔP =__I 2R__=ΔU 2
R。
4.输送电流
(1)I =P
U。
(2)I =U -U ′R 。
【高三】2021届高考物理第一轮考纲知识复习变压器电能的输送【高三】2021届高考物理第一轮考纲知识复习变压器、电能的输送第2节变压器、电能的输送【考纲科学知识剖析】一、变压器及其原理1、结构:两组线圈(原、副线圈)拖在同一个滑动铁心上形成所谓的变压器。
2、作用:在输送电能的过程中改变电压。
3、原理:其工作原理就是利用了电磁感应现象。
4、特征:正因为是利用电磁感应现象来工作的,所以变压器只能在输送交变电流的电能过程中改变交流电压。
5、理想变压器的基本关系式:(1)输出功率决定输入功率,理想变压器的输入功率和输出功率相等,即=。
(2)变压比:,(3)电流关系:,(4)若干副线圈时:,;或6、几种常用的变压器(1)自耦变压器图就是自耦变压器的示意图。
这种变压器的特点就是铁芯上只拖存有一个线圈。
如果把整个线圈并作原线圈,副线圈只用线圈的一部分,就可以减少电压;如果把线圈的一部分并作原线圈,整个线圈并作副线圈,就可以增高电压。
调压变压器就是一种自耦变压器,它的构造如图所示。
线圈ab绕在一个圆环形的铁芯上。
ab之间加上输入电压u1。
移动滑动触头p的位置就可以调节输出电压u2。
(2)互感器互感器也是一种变压器。
交流电压表和电流表都有一定的量度范围,不能直接测量高电压和大电流。
用变压器把高电压变成低电压,或者把大电流变成小电流,这个问题就可以解决了。
这种变压器叫做互感器。
互感器分电压互感器和电流互感器两种。
a、电压互感器电压互感器用来把高电压变成低电压,它的原线圈并联在高压电路中,副线圈上接入交流电压表。
根据电压表测得的电压u2和铭牌上注明的变压比(u1/u2),可以算出高压电路中的电压。
为了工作安全,电压互感器的铁壳和副线圈应该接地。
b、电流互感器电流互感器用来把大电流变成小电流。
它的原线圈串联在被测电路中,副线圈上接入交流电流表。
根据电流表测得的电流i2和铭牌上注明的变流比(i1/i2),可以算出被测电路中的电流。
专题10.2 变压器 电能的输送1.了解变压器的构造,理解变压器的工作原理。
2.理解理想变压器原、副线圈中电压与匝数的关系,能应用它分析解决有关问题。
3.知道远距离输电过程,知道降低输电损耗的两个途径。
了解电网供电的优点和意义。
一、理想变压器1.构造:如图1所示,变压器是由闭合铁芯和绕在铁芯上的两个线圈组成的。
图1(1)原线圈:与交流电源连接的线圈,也叫初级线圈。
(2)副线圈:与负载连接的线圈,也叫次级线圈。
2.原理:电流磁效应、电磁感应。
3.基本关系式(1)功率关系:P 入=P 出。
(2)电压关系:U 1n 1=U 2n 2。
有多个副线圈时U 1n 1=U 2n 2=U 3n 3=…。
(3)电流关系:只有一个副线圈时I 1I 2=n 2n 1。
由P 入=P 出及P =UI 推出有多个副线圈时,U 1I 1=U 2I 2+U 3I 3+…+U n I n 。
4.几种常用的变压器(1)自耦变压器——调压变压器(2)互感器⎩⎪⎨⎪⎧ 电压互感器:用来把高电压变成低电压。
电流互感器:用来把大电流变成小电流。
二、远距离输电1.输电过程(如图2所示)图22.输电导线上的能量损失:主要是由输电线的电阻发热产生的,表达式为Q =I 2Rt 。
3.电压损失(1)ΔU =U -U ′;(2)ΔU =IR4.功率损失(1)ΔP =P -P ′;(2)ΔP =I 2R =⎝ ⎛⎭⎪⎫P U 2R 5.输送电流(1)I =PU ;(2)I =U -U ′R。
高频考点一 理想变压器基本关系的应用例1.一理想变压器的原、副线圈的匝数比为3∶1,在原、副线圈的回路中分别接有阻值相同的电阻,原线圈一侧接在电压为220 V 的正弦交流电源上,如图2所示.设副线圈回路中电阻两端的电压为U ,原、副线圈回路中电阻消耗的功率的比值为k ,则( )图2A .U =66 V ,k =19B .U =22 V ,k =19C .U =66 V ,k =13D .U =22 V ,k =13 答案 A【变式探究】用220 V 的正弦交流电通过理想变压器对一负载供电,变压器输出电压是110 V ,通过负载的电流图象如图3所示,则( )图3A .变压器输入功率约为3.9 WB .输出电压的最大值是110 VC .变压器原、副线圈匝数比是1∶2D .负载电流的函数表达式i =0.05sin (100πt +π2) A 答案 A【举一反三】如图4,理想变压器原、副线圈匝数比n 1∶n 2=2∶1,和均为理想电表,灯泡电阻R L =6 Ω,AB 端电压u 1=122sin 100πt (V).下列说法正确的是( )图4A.电流频率为100 HzB.的读数为24 VC.的读数为0.5 AD.变压器输入功率为6 W答案 D解析 由ω=2πf =100π rad/s 得:f =50 Hz ,A 错.有效值U 1=12 V ,又因为U 2U 1=n 2n 1得:U 2=6 V ,I 2=U 2R L =1 A ,选项B 、C 错.由能量守恒得P 1=P 2=U 2I 2=6 W ,D 选项对.【变式探究】自耦变压器铁芯上只绕有一个线圈,原、副线圈都只取该线圈的某部分.一升压式自耦调压变压器的电路如图5所示,其副线圈匝数可调.已知变压器线圈总匝数为1 900匝,原线圈为1 100匝,接在有效值为220 V 的交流电源上.当变压器输出电压调至最大时,负载R 上的功率为2.0 kW.设此时原线圈中电流的有效值为I 1,负载两端电压的有效值为U 2,且变压器是理想的,则U 2和I 1分别约为( )图5A .380 V 和5.3 AB .380 V 和9.1 AC .240 V 和5.3 AD .240 V 和9.1 A 答案 B【方法规律】关于理想变压器的四点说明1.变压器不能改变直流电压.2.变压器只能改变交变电流的电压和电流,不能改变交变电流的频率.3.理想变压器本身不消耗能量.4.理想变压器基本关系中的U 1、U 2、I 1、I 2均为有效值.高频考点二 理想变压器的动态分析例2.如图9所示电路中,变压器为理想变压器,a 、b 接在电压有效值不变的交流电源两端,R 0为定值电阻,R 为滑动变阻器.现将变阻器的滑片从一个位置滑动到另一位置,观察到电流表A 1的示数增大了0.2 A ,电流表A 2的示数增大了0.8 A ,则下列说法正确的是( )图9A .电压表V 1示数增大B .电压表V 2、V 3示数均增大C .该变压器起升压作用D .变阻器滑片是沿c →d 的方向滑动答案 D解析 由于a 、b 接在电压有效值不变的交流电源两端,故电压表V 1示数不变,选项A 错误;由理想变压器原理公式U 1U 2=n 1n 2且U 1、n 1、n 2不变,则U 2不变,即V 2的示数不变,V 3的示数U 3=U 2-I 2R 0应减小,故选项B 错误;由公式I 1I 2=n 2n 1得:n 1n 2=ΔI 2ΔI 1=0.80.2=4,则n 1>n 2,该变压器起降压作用,故C 错误;又I 2=U 2R 0+R ,I 2增大,R 应减小,故滑片应沿c →d 方向滑动,故D 正确. 【变式探究】 (多选)如图10所示,理想变压器的原线圈连接一只理想交流电流表,副线圈匝数可以通过滑动触头Q 来调节,在副线圈两端连接了定值电阻R 0和滑动变阻器R ,P 为滑动变阻器的滑动触头.在原线圈上加一电压为U 的正弦交流电,则( )图10A .保持Q 的位置不动,将P 向上滑动时,电流表读数变大B .保持Q 的位置不动,将P 向上滑动时,电流表读数变小C .保持P 的位置不动,将Q 向上滑动时,电流表读数变大D .保持P 的位置不动,将Q 向上滑动时,电流表读数变小答案 BC【举一反三】 (多选)如图11,一理想变压器原、副线圈的匝数分别为n 1、n 2.原线圈通过一理想电流表接正弦交流电源,一个二极管和阻值为R 的负载电阻串联后接到副线圈的两端.假设该二极管的正向电阻为零,反向电阻为无穷大,用交流电压表测得a 、b 端和c 、d 端的电压分别为U ab 和U cd ,则( )图11A .U ab ∶U cd =n 1∶n 2B .增大负载电阻的阻值R ,电流表的读数变小C .负载电阻的阻值越小,cd 间的电压U cd 越大D .将二极管短路,电流表的读数加倍答案 BD解析 变压器的变压比U 1U 2=n 1n 2,其中U 1、U 2是变压器原、副线圈两端的电压.U 1=U ab ,由于二极管的单向导电特性,U cd ≠U 2,选项A 错误.增大负载电阻的阻值R ,负载的电功率减小,由于P 入=P 出,且P 入=I 1U ab ,所以原线圈上的电流I 1减小,即电流表的读数变小,选项B 正确.c 、d 端的电压由输入电压U ab 决定,负载电阻R 的阻值变小时,U cd 不变,选项C 错误.根据变压器上的能量关系有E 输入=E 输出,在一个周期T 内,二极管未短路时有U ab I 1T =U 2R ·T 2+0(U 为副线圈两端的电压),二极管短路时有U ab I 2T =U 2RT ,由以上两式得I 2=2I 1,选项D 正确.【变式探究】图12甲为理想变压器,其原、副线圈的匝数比为4∶1,原线圈接图乙所示的正弦交流电.图甲中R t 为阻值随温度升高而减小的热敏电阻,R 1为定值电阻,电压表和电流表均为理想电表.则下列说法正确的是( )图12A .图乙所示电压的瞬时值表达式为u =51sin 50πt VB .变压器原、副线圈中的电流之比为1∶4C .变压器输入、输出功率之比为1∶4D .R t 处温度升高时,电压表和电流表的示数均变大答案 B高频考点三 远距离输电问题例3.(多选)在远距离输电中,当输电线的电阻和输送的电功率不变时,那么( )A .输电线路上损失的电压与输送电流成正比B .输送电压越高,输电线路上损失的电压越大C .输电线路上损失的功率跟输送电压的平方成反比D .输电线路上损失的功率跟输电线上的电流成正比答案 AC解析 输电线路上损失电压ΔU =Ir ,在r 一定时,ΔU 和I 成正比.若U 越高,I =P U,I 越小,那么ΔU 越小.输电线路上损失的功率ΔP =I 2r ,当P 一定时,I =P U,所以ΔP =(P U )2r ,即ΔP 和U 的平方成反比,跟I 的平方成正比,故A 、C 正确.【变式探究】如图15所示,甲是远距离输电线路的示意图,乙是发电机输出电压随时间变化的图象,则( )图15A .用户用电器上交流电的频率是100 HzB .发电机输出交流电的电压有效值是500 VC .输电线上的电流只由降压变压器原副线圈的匝数比决定D .当用户用电器的总电阻增大时,输电线上损失的功率减小答案 D【举一反三】(多选)一台发电机最大输出功率为4 000 kW ,电压为4 000 V ,经变压器T 1升压后向远方输电.输电线路总电阻为R =1 kΩ.到目的地经变压器T 2降压,负载为多个正常发光的灯泡(220 V 、60 W).若在输电线路上消耗的功率为发电机输出功率的10%,变压器T 1和T 2的损耗可忽略,发电机处于满负荷工作状态,则( )A .T 1原、副线圈电流分别为103A 和20 AB .T 2原、副线圈电压分别为1.8×105 V 和220 VC .T 1和T 2的变压比分别为1∶50和40∶1D .有6×104盏灯泡(220 V 、60 W)正常发光答案 ABD解析 远距离输电的模型如图所示. T 1原线圈的电流为I 1=P 1U 1=4 000×1034 000A =1×103 A ,输电线上损失的功率为P 损=I 22R =10%P 1,所以I 2= 10%P 1R= 4 000×103×0.11×103 A =20 A ,A 正确;T 1的变压比为n 1n 2=I 2I 1=20103=150;T 1副线圈的电压为U 2=50U 1=2×105 V ,T 2原线圈的电压为U 3=U 2-I 2R =2×105 V -20×103 V =1.8×105 V ,B 正确;T 2的变压比为n 3n 4=U 3U 4=1.8×105220=9×10311,C 错误;能正常发光的灯泡盏数为N =90%P 160=6×104,D 正确. 1.【2016·全国卷Ⅰ】一含有理想变压器的电路如图1所示,图中电阻R 1、R 2和R 3的阻值分别为3 Ω、1 Ω 和4 U 为正弦交流电压源,输出电压的有效值恒定.当开关S 断开时,电流表的示数为I ;当S 闭合时,电流表的示数为4I .该变压器原、副线圈匝数比为( )图1A .2B .3C .4D .52.【2016·全国卷Ⅲ】如图1所示,理想变压器原、副线圈分别接有额定电压相同的灯泡a 和b.当输入电压U 为灯泡额定电压的10倍时,两灯泡均能正常发光.下列说法正确的是( )图1A .原、副线圈匝数比为9∶1B .原、副线圈匝数比为1∶9C .此时a 和b 的电功率之比为9∶1D .此时a 和b 的电功率之比为1∶9【答案】AD 【解析】设灯泡的额定电压为U 0,则输入电压U =10U 0,由于两灯泡均正常发光,故原线圈两端的电压U 1=U -U 0=9U 0,副线圈两端的电压U 2=U 0,所以原、副线圈的匝数比n 1∶n 2=U 1∶U 2=9∶1,A 正确,B 错误;原、副线圈的电流之比I 1∶I 2=n 2∶n 1=1∶9,由电功率P =UI 可知,a 和b 的电功率之比为1∶9,C 错误,D 正确.3.【2016·天津卷】如图1所示,理想变压器原线圈接在交流电源上,图中各电表均为理想电表.下列说法正确的是( )图1A .当滑动变阻器的滑动触头P 向上滑动时,R 1消耗的功率变大B .当滑动变阻器的滑动触头P 向上滑动时,电压表V 示数变大C .当滑动变阻器的滑动触头P 向上滑动时,电流表A 1示数变大D .若闭合开关S ,则电流表A 1示数变大,A 2示数变大4.【2016·江苏卷】一自耦变压器如图1所示,环形铁芯上只绕有一个线圈,将其接在a 、b 间作为原线圈.通过滑动触头取该线圈的一部分,接在c 、d 间作为副线圈.在a 、b 间输入电压为U 1的交变电流时,c 、d 间的输出电压为U 2,在将滑动触头从M 点顺时针旋转到N 点的过程中( )图1A .U 2>U 1,U 2降低B .U 2>U 1,U 2升高C .U 2<U 1,U 2降低D .U 2<U 1,U 2升高【答案】C 【解析】根据变压器原、副线圈两端电压和原、副线圈匝数的关系式有U 1U 2=n 1n 2,这里n 2< n 1,所以U 2 <U 1.在将滑动触头从M 点顺时针旋转到N 点的过程中,n 2变小,n 1不变,而原线圈两端电压U 1也不变,因此U 2降低,选项C 正确.5.【2016·四川卷】如图1所示,接在家庭电路上的理想降压变压器给小灯泡L 供电,如果将原、副线圈减少相同匝数,其他条件不变,则( )图1A .小灯泡变亮B .小灯泡变暗C .原、副线圈两端电压的比值不变D .通过原、副线圈电流的比值不变1.【2015·海南·10】4.如图,一理想变压器原、副线圈匝数比为4:1,原线圈与一可变电阻串联后,接入一正弦交流电源;副线圈电路中固定电阻的阻值为R 0,负载电阻的阻值R =11R 0,是理想电压表;现将负载电阻的阻值减小为R =5R 0,保持变压器输入电流不变,此时电压表读数为5.0V ,则A .此时原线圈两端电压的最大值约为34VB .此时原线圈两端电压的最大值约为24VC .原线圈两端原来的电压有效值约为68VD .原线圈两端原来的电压有效值约为48V【答案】AD2.【2015·江苏·1】5.一电器中的变压器可视为理想变压器,它将220V 交变电流改为110V ,已知变压器原线圈匝数为800,则副线圈匝数为( )A .200B .400C .1600D .3200【答案】B 【解析】根据变压器的变压规律2121n n U U =,代入数据可求副线圈匝数为400,所以B 正确。
第二课时变压器电能的输送第一关:基础关展望高考基础知识一、变压器的构造和原[§§§§§]知识讲解如图所示,变压器由闭合铁芯和绕在铁芯上的两个线圈组成,其中一个线圈与电相接,另一个线圈与负载(工作电路)相接,前者称为原线圈或初级线圈,后者称为副线圈或次级线圈当在原线圈上加交变电时,原线圈中就有交变电流,它在铁芯中产生交变磁通量,磁通量通过铁芯也穿过副线圈,磁通量的变在副线圈上产生感应电动势若副线圈上接有负载形成闭合电路,有交变电流通过时,也会产生磁通量通过铁芯穿过原线圈,在原线圈上产生感应电动势这样原、副线圈在铁芯中磁通量发生了变,从而发生互相感应(称为互感现象),产生了感应电动势归纳为:(1)互感现象是变压器的工作基础,其实质是电磁感应现象(2)若在原线圈上加交流电压,副线圈上空载(开路),则副线圈上存在感应电动势(3)变压器改变电压的作用只适用于交变电流,不适用于恒定电流活活用1想变压器原、副线圈匝比为101,以下说法中正确的是()[] A穿过原、副线圈每一匝磁通量之比是101B穿过原、副线圈每一匝磁通量的变率相等原、副线圈每一匝产生的电动势瞬时值之比为101D正常工作时原、副线圈的输入、输出功率之比为11解析:此题考查的是对变压器原的掌握,对想变压器,B选项认为无磁通量损漏,因而穿过两个线圈的交变磁通量相同,磁通量变率相同,因而每匝线圈产生的感应电动势相等,才导致电压与匝成正比D选项认为可以忽略热损耗,故输入功率等于输出功率答案:BD二、电能的输送知识讲解(1)减少电能损耗的方法据P 损=I 2R 可知,减小输电线路上功率损失的方法主要有两种: ①减小输电线的电阻R ,据R L Sρ=∙减小输电线长度L :由于输电距离一定,所以在实际中不可能用减小L 减小Rb 减小电阻率ρ:目前一般用电阻率较小的铜或铝作导线材料c 增大导线的横截面积S :这要多耗费金属材料增加成本,同时给输电线的架设带很大的困难②减小输电电流I ,据P I U=减小输送功率P :在实际中不能以用户少用或不用电达到减少损耗的目的b 提高输电电压U :在输送功率P 一定,输线电阻R 一定的条件下,输电电压提高到原的倍,2P P R U=损据()知,输电线上的功率损耗将降为原的21.n根据以上分析知,采用高压输电是减小输电线上功率损耗最有效、最经济的措施(2)远距离高压输电的几个基本关系(以图为例):①功率关系P 1=P 2,P 3=P 4,P 2=P 损+P 3[&&] ②电压、电流关系331124221443U n U n I I ,.U n I U n I ==== U 2=ΔU+U 3,I 2=I 3=I 线 ③输电电流:323223P U U P I .U U R -===线线④输电线上损耗的功率 2222P P I U I R R .U =∆==损线线线线() 当输送的电功率一定时,输电电压增大到原的倍,输电线上损耗的功率就减少到原的21.n 活活用2远距离输送一定功率的交流电,若输送电压升高为原的倍,关于输电线上的电压损失和功率损失正确的是()A 输电线上的电功率损失是原的1nB 输电线上的电功率损失是原的21n 输电线上的电压损失是原的1nD 输电线上的电压损失是原的21n [] 解析:根据由P=IU 得I=P U ,导线上损失功率222P P I R R U==损因输送功率一定,P 损跟输送电压的平方成反比;PU R U=损跟输送电压成反比所以正确选项为B 、答案:B第二关:技法关解读高考 解 题 技 法一、变压器各量变问题的分析 技法讲解处这类问题的关键是要分清变量和不变量,弄清想变压器中“谁决定谁”的问题,在想变压器中,U 2由U 1和匝比决定;I 2由U 2和负载决定;I 1由I 2和匝比决定注意因果关系,对电压而言,有U 入才有U 出,输入决定输出,而对电流\,功率而言,则是有I 出、P 出,才有I 入、P 入,输出决定输入当想变压器的原副线圈的匝不变时,如果变压器的负载发生变,可依据以下原则判定,如图所示(1)输入电压U 1决定输出电压U 2这是因为输出电压2211n U U ,n 当U 1不变时,不论负载电阻R 变与否,U 2不会改变(2)输出电流I 2决定输入电流I 1,在输入电压U 1一定的情况下,输出电压U 2也被完全确定当负载电阻R 增大时,I 2减小,则I 1相应减小;当负载电阻R 减小时,I 2增大,则I 1相应增大在使用变压器时,不能使变压器次级短路(3)输出功率P 2决定输入功率P 1,想变压器的输出功率与输入功率相等,即P 2=P 1在输入电压U 1一定的情况下,当负载电阻R 增大时,I 2减小,则变压器输出功率P 2=I 2U 2减小,输入功率P 1也将相应减小;当负载电阻R 减小时,I 2增大,变压器的输出功率P 2=I 2U 2增大,则输入功率P 1也将增大典例剖析 例1(江苏高考题)如图所示电路中的变压器为想变压器,S 为单刀双掷开关,P 是滑动变阻器R 的滑动触头,U 1为加在原线圈两端的交变电压,I 1、I 2分别为原线圈和副线圈中的电流下列说法正确的是()A 保持P 的位置及U 1不变,S 由b 切换到,则R 上消耗的功率减小B 保持P 的位置及U 1不变,S 由切换到b ,则I 2减小 保持P 的位置及U 1不变,S 由b 切换到,则I 1增大 D 保持U 1不变,S 接在b 端,将P 向上滑动,则I 1减小 解析:保持P 的位置及U 1不变,S 由b 切换到,副线圈匝变多,由1122U n U n =知U 2变大,22U I R =变大,R 上消耗的功率增大,故A 错又由于1221I n ,I n =I 1也变大,故正确S 由切换到b,副线圈匝变少,由1122U n U n =知U 2变小,I 2=2U R变小,故B 正确保持U 1不变,S 接在b 端,P 向上滑动,R 变小,I 2=2UR变大,I 1变大,故D 错答案:B二、远距离输电问题 技法讲解在求解远距离输电的有关问题时,常会涉及到较多的物量,应特别注意各物量的对应性,所以对远距离输电问题一定要先画出过程图再分析,可以保证思路通顺流畅避免混乱出错.另外针对输电过程中因物量较多,易发生混乱的特点,把各物量在图中标出可以使物意义条清晰.远距离输电过程的示意图(如图所示)由图可知:P 1=P 2,I 2=I 3,P 3=P 4,P 损=I 22·2r=I 32·2r=P 1-P 4 (1)升压变压器的输出电流和输电线上的电压损失、功率损失,是联系两个变压器的纽带,解题时要抓住这个“纲”,然后根据和其他相关量的联系按相应规律列式求解(2)输电导线上损失的电能和输出电压的平方成反比,输出电压提高倍,导线上电能的损失就减为原的21.n (3)在计算远距离输电线路的功率损耗时常用关系式P 损=I 线2R线计算,其原因是I 线较易求出;I 总=I 线=P 总/U 总;而P 损=U 线 I 线或P 损=U线2/R 线,则不常用,其原因是在一般情况下U 线不易求出,且易把U 线和U 总相混淆而造成错误典例剖析[] 例2有一台内阻为1 Ω的发电机,供给一个校照明用电,如图所示,升压变压器匝之比为1:4,降压变压器的匝之比为4:1,输电线的总电阻R=4 Ω,全校共有22个班,每班有“220 V 40 W ”的灯6盏,若保证全部电灯正常发光,则[##](1)发电机输出功率多大? (2)发电机电动势多大? (3)输电效率多少?(4)若使用灯减半并正常发光,发电机输出功率是否减半? 解析:发电机的电动势E ,一部分降在电内阻上,即I 1r ,另一部分为发电机的路端电压U 1,升压变压器副线圈电压U 2的一部分降在输电线上,即I 2R ,其余的就是降压变压器原线圈电压U 2′,而U 3应为灯的额定电压U 额,具体计算由用户向前递推即可(1)对降压变压器:U 2′I 2=U 3I 3=P 灯=22×6×40 W=5 280 W ,而U 2′=41U 3=880 V 所以22nP 5280I A 6 A.U 880===灯对升压变压器: U 1I 1=U 2I 2=I 22R+U 2′I 2=(62×4+5 280)W=5 424 W ,所以P 出=5 424W(2)因为U 2=U 2′+I 2R=(880+6×4)V=904 V 所以11222n 11U U U 904 V 226 V.n 44===⨯= 又因为U 1I 1=U 2I 2, 所以22121U I I 4I 24 A U ===,所以11E U I r 226241V 250 V.=+=+⨯=() (3)P 5 280100%100%97%.P 5 424η=⨯=⨯=有用出(4)电灯减少一半时,′P 灯=2 640 W ,2n R 2640 WI 3 A.U 800 V''===灯 所以P ′出=′P 灯+I ′22R=(2 640+32×4) W=2 676 W ,不是减半 答案:(1)5424 W (2)250 V (3)97%(3)不减半 第三关:训练关笑对高考 随 堂 训 练1一个想变压器,原线圈和副线圈的匝分别为1和2,正常工作时输入和输出的电压、电流、功率分别为U 1和U 2、I 1和I 2、P 1和P 2,已知1>2,则()AU 1>U 2,P 1<P 2 BP 1=P 2,I 1<I 2 I 1<I 2,U 1>U 2 DP 1>P 2,I 1>I 2解析:对想变压器说,穿过原副线圈的磁通量的变率一定相等,由法拉第电磁感应定律可得1122U n U n ,由题给条件1>2,得U 1>U 2想变压器不考虑能量损耗,则有P 1=P 2由于题给变压器为单个副线圈的变压器,则I 1U 1=I 2U 2成立,所以I 1<I 2综合上述分析可知,B 、两项对答案:B2一想变压器初\,次级线圈匝比为31,次级接三个相同的灯泡,均能正常发光,在初级线圈接一个相同的灯泡L,如图所示,则()A 灯L 也能正常发光B 灯L 比另三灯都暗 灯L 将会烧坏[] D 灯L 时亮时暗解析:分析此题应从变压器的电流关系考虑;原\,副线圈中的电流比I 1:I 2=1:3,副线圈后面每灯的电流与其额定电流为2L 1I :I ,I I I 3===额额故,所以灯L 也正常发光 答案:A3如图甲所示是日光灯的电路图,它主要由灯管、镇流器和启动器组成的,镇流器是一个带铁芯的线圈,启动器的构造如图乙所示,为了便于启动,常在启动器的两极并上一纸质电容器,某教室的一盏日光灯总是出现灯管两端亮而中间不亮的情况,经检查,灯管是好的,电压正常,镇流器无故障,其原因可能是()A 启动器两脚与启动器底座接触不良B 电容器断路 电容器击穿而短路 D 镇流器自感系L 太大 答案:4国家重点项目工程——750千伏兰州至银川西电东输工程完成塔基建设9月底全线架通远距离输送交流电都采用高压输电,采用高压输电的优点是()A可节省输电线的铜材料B可根据需要调节交流电的频率可减少输电线上的能量损失D可加快输电的速度解析:由P=IU得P,输送的电功率P一定,采用高压输电,UIU大则I小,由P线=I2r,在要求输电损耗一定的情况下,就可以选电阻率略大一点的材料作导线;若输电线确定,则可以减少输电线上的能量损失,故选项A、正确交流电的频率是固定的,不需要调节,输电的速度是就是电磁波的传播速度,是一定的,故选项B、D不正确答案:A5如图所示,MN和PQ为处于同一水平面内的两根平行的光滑金属导轨,垂直导轨放置的金属棒b与导轨接触良好,在水平金属导轨之间加竖直向下的匀强磁场,导轨的N、Q端接想变压器的初级线圈,想变压器的输出端有三组次级线圈,分别接有电阻元件R、电感元件L和电容元件若用IR、IL、I分别表示通过R、L和的电流,不考虑电容器的瞬间充放电,则下列判断中正确的是()A若b棒匀速运动,则I R≠0,I L≠0,I=0B若b棒匀加速运动,则I R≠0,I L≠0,I=0若b棒做加速度变小的加速运动,则I R≠0,I L=0,I=0D若b棒在某一中心位置附近做简谐运动,则I R≠0,I L≠0,I≠0 解析:当b棒匀速运动时,根据公式E=Bv可知电动势E恒定,则原线圈中有恒定的电流通过,产生稳定的磁场,通过副线圈的磁通量不变,那么副线圈上不产生感应电动势,无电压,则I R=I L=I=0,A 错误当b棒匀加速运动时,产生的电动势均匀增加,原线圈的电流均匀增大,产生的磁场均匀增强,则副线圈中的磁通量均匀增大,副线圈就会产生一个恒定的电压,那么I R≠0,I L≠0,I=0,B正确当b棒做加速度变小的加速运动时,b棒产生的电动势变越越慢,同可知在副线圈上将产生一个逐渐减小的电压,则I R≠0,IL≠0,而电容器要不停的放电而使I≠0,故错误当b棒做简谐运动时,b棒将产生正弦或余弦式交变电流,在副线圈上也将感应出正弦或余弦式交变电压,从而I R≠0,I L≠0,I≠0,D正确答案:BD课时作业四十二变压器电能的输送[]1一想变压器的原线圈上接有正弦交变电压,其最大值保持不变,副线圈接有可调电阻R设原线圈的电流为I1,输入功率为P1,副线圈的电流为I2,输出功率为P2当R增大时()AI1减小,P1增大BI2减小,P2减小I2增大,P2减小DI1增大,P2增大解析想变压器(副线圈上电压不变)当负载电阻R增大时电流I2减小,由P2=U2I2可知,功率P2也减小,所以B正确答案B2一想变压器原、副线圈匝比12=115原线圈与正弦交变电连接,输入电压如图所示副线圈仅接入一个10 Ω的电阻则()A流过电阻的电流是20 AB与电阻并联的电压表的示是1002 V经过1分钟电阻发出的热量是6×103 JD 变压器的输入功率是1×103 W 解析由图象可知U 1=220 V ,则2211n 5U U 220V 100 V n 11==⨯= 流过电阻电流2U I 10 A R==,A 错;电压表示应为100V ,B 错;1分钟放出热量Q=I 2R=102×10×60 J=6×104 J,错;P 出=U 2I=100×10 W=1×103 W ,所以P 入=P 出=1×103 W ,D 正确答案D3如图所示,一想变压器原线圈接入一交流电,副线圈电路中R 1、R 2、R 3和R 4均为固定电阻,开关S 是闭合的错误!未定义书签。
交变电流高考第一轮复习第十四单元 变压器 电能的输送1必备知识2关键能力第2讲1理想变压器答案1D理想变压器2远距离输电2远距离输电A答案考点一理想变压器基本规律的应用答案解析AD 理想变压器基本规律的应用考点一解析理想变压器基本规律的应用考点一答案解析AC 理想变压器基本规律的应用考点一考点一解析理想变压器基本规律的应用考点二理想变压器的动态分析答案解析理想变压器的动态分析考点二解析理想变压器的动态分析考点二答案解析理想变压器的动态分析考点二解析理想变压器的动态分析考点二答案解析理想变压器的动态分析考点二解析理想变压器的动态分析考点二方法理想变压器的动态分析考点二答案解析理想变压器的动态分析考点二解析理想变压器的动态分析考点二考点三两种特殊的变压器答案解析考点三两种特殊的变压器解析考点三两种特殊的变压器方法考点三两种特殊的变压器答案解析考点三两种特殊的变压器解析考点三两种特殊的变压器考点四远距离输电问题答案解析考点四远距离输电问题解析考点四远距离输电问题方法考点四远距离输电问题答案解析考点四远距离输电问题解析考点四远距离输电问题答案解析考点四远距离输电问题解析考点四远距离输电问题方法考点四远距离输电问题谢谢观赏。
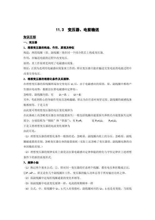
11.3 变压器、电能输送知识目标一、变压器1.理想变压器的构造、作用、原理及特征构造:两组线圈(原、副线圈)绕在同一个闭合铁芯上构成变压器.作用:在输送电能的过程中改变电压.原理:其工作原理是利用了电磁感应现象.特征:正因为是利用电磁感应现象来工作的,所以变压器只能在输送交变电流的电能过程中改变交变电压.2.理想变压器的理想化条件及其规律.在理想变压器的原线圈两端加交变电压U1后,由于电磁感应的原因,原、副线圈中都将产生感应电动势,根据法拉第电磁感应定律有:,忽略原、副线圈内阻,有U1=E1,U2=E2另外,考虑到铁心的导磁作用而且忽略漏磁,即认为在任意时刻穿过原、副线圈的磁感线条数都相等,于是又有由此便可得理想变压器的电压变化规律为在此基础上再忽略变压器自身的能量损失(一般包括线圈内能量损失和铁芯内能量损失这两部分,分别俗称为“铜损”和“铁损”),有P1=P2而P1=I1U1P2=I2U2于是又得理想变压器的电流变化规律为由此可见:(1)理想变压器的理想化条件一般指的是:忽略原、副线圈内阻上的分压,忽略原、副线圈磁通量的差别,忽略变压器自身的能量损耗(实际上还忽略了变压器原、副线圈电路的功率因数的差别.)(2)理想变压器的规律实质上就是法拉第电磁感应定律和能的转化与守恒定律在上述理想条件下的新的表现形式.3、规律小结(1)熟记两个基本公式:①,即对同一变压器的任意两个线圈,都有电压和匝数成正比。
②P入=P出,即无论有几个副线圈在工作,变压器的输入功率总等于所有输出功率之和。
(2)原副线圈中过每匝线圈通量的变化率相等.(3)原副线圈中电流变化规律一样,电流的周期频率一样(4)公式,中,原线圈中U1、I1代入有效值时,副线圈对应的U2、I2也是有效值,当原线圈中U1、I1为最大值或瞬时值时,副线圈中的U2、I2也对应最大值或瞬时值.(5)需要特别引起注意的是:①只有当变压器只有一个副线圈工作时..........,才有:②变压器的输入功率由输出功率决定...........,往往用到:,即在输入电压确定以后,输入功率和原线圈电压与副线圈匝数的平方成正比,与原线圈匝数的平方成反比,与副线圈电路的电阻值成反比。
§X5.2 变压器 电能输送[学习目标] 1、理解变压器的工作原理;2、掌握理想变压器原、副线圈中电压、电流与匝数的关系及功率关系;3、知道输电线上的功率损失及减少功率损失的方法;4、能解决高压送电的实际问题[自主学习]一、变压器 1、变压器的原理 是变压器的工作基础。
由于互感现象,使得穿过原副线圈的 相同。
根据E= 得 ,原、副线圈产生感应电动势E 与匝数n 成 。
2、理想变压器的变压、变流规律和功率关系: ⑴、变压规律:⑵、变流规律: ⑶、功率关系:3、变压器有二个副线圈的情况⑴、电压与匝数间关系: ①、 ②、 ③、⑵、电流与匝数间关系: ⑶、功率关系: 4、简述理想变压器各种物理量的决定关系。
二、电能的输送1、电功率损失和电压损失⑴功率损失:远距离输送电能,由于输电线上的电流热效应,电能转化为热能。
出现功率损失。
△P= 。
⑵、电压损失:远距离输送电能,线路中电阻R 上消耗部分电压。
△U= 。
2、减少功率损失和电压损失的方法:⑴、 ⑵、3、高压输电网络及各物理量间关系: ⑴、远距离输电线路图:⑵、常用分析公式: ①、输电电流:I 2=②、输电导线损失的电功率:P 损=③、输电导线损失的电压:U 损= [典型例题] 例1、如图所示为一理想变压器,原线圈的输入电压U 1=3300v ,副线圈的输出电压U 2=220v ,绕过铁心的单匝导线的电压表的示数为U 0=2v,则:⑴、原、副线圈的匝数各是多少?I 1U 1 n 1 I 1 ~ n 1 L 1 2 U 1 ~ 升压变压器 降压变压器 n 1 I 1I 1U 1 ~ n2 R~U 1 n 1R 2 3⑵、当S 断开时,A 2的示数I 2=5A ,那么A 1的示数是多少?⑶、当S 闭合时,A 2的示数将如何变化?A 1的示数如何变化?分析过程:解答过程:例2、一座小型水电站,水以3m/s 的速度流入水轮机,而以1m/s 的速度流出。
2021届高考物理一轮复习课时作业52变压器电能的输送[基础训练]1.(2020·安徽安庆二测)如图所示,理想变压器原、副线圈分别接有额定电压相同的灯泡a 和b .当输入电压U 为灯泡额定电压的10倍时,两灯泡均能正常发光,下列说法正确的是( )A .原、副线圈匝数之比为9∶1B .原、副线圈匝数之比为1∶9C .现在a 和b 的电功率之比为9∶1D .现在a 和b 的电功率之比为1∶10答案:A 解析:灯泡正常发光,则其电压均为额定电压U 0,说明原线圈输入电压为9U 0,输出电压为U 0,原、副线圈匝数之比为9∶1,故A 正确,B 错误;依照公式I 1I 2=n 2n 1,可得I 1I 2=19,由于小灯泡两端的电压相等,因此依照公式P =UI 可得两者的电功率之比为1∶9,故C 、D 错误.2.(2020·河南三门峡月考)如图所示,变压器输入有效值恒定的电压,副线圈匝数可调,输出电压通过输电线送给用户(电灯等用电器),R 表示输电线的电阻,则( )A .用电器增加时,变压器输出电压增大B .要提高用户的电压,滑片P 应向上滑C .用电器增加时,输电线的热损耗减少D .用电器增加时,变压器的输入功率减小答案:B 解析:由于变压器原、副线圈的匝数不变,而且输入电压不变,因此增加负载可不能阻碍输出电压,故A 错误;依照变压器原理可知输出电压U 2=n 2n 1U 1,当滑片P 向上滑时,n 2增大,因此输出电压增大,故B 正确;由于用电器是并联的,因此用电器增加时总电阻变小,输出电压不变,总电流增大,故输电线上热损耗增大,故C 错误;用电器增加时总电阻变小,总电流增大,输出功率增大,因此输入功率增大,故D 错误.3.(2020·河北定州中学周练)甲、乙两个完全相同的理想变压器接在电压恒定的交流电路中,如图所示.已知两变压器负载电阻的阻值之比为R 甲∶R 乙=2∶1,设甲变压器原线圈两端的电压为U 甲,副线圈上通过的电流为I ′甲;乙变压器原线圈两端电压为U 乙,副线圈上通过的电流为I ′乙,则下列说法正确的是( )A .U 甲=U 乙,I ′甲=I ′乙B .U 甲=2U 乙,I ′甲=2I ′乙C .U 甲=U 乙,2I ′甲=I ′乙D .U 甲=2U 乙,I ′甲=I ′乙答案:D 解析:理想变压器接在电压恒定的交流电路中,两个变压器原线圈中的电流是相同的,甲、乙两个变压器完全相同,则I 原n 1=I ′甲n 2,I 原n 1=I ′乙n 2,因此I ′甲=I ′乙,选项B 、C 错误;负载电阻的阻值之比为R 甲∶R 乙=2∶1,因此两个变压器的副线圈电压之比为2∶1,依照原、副线圈电压比等于匝数之比,U 甲U ′甲=n 1n 2,U 乙U ′乙=n 1n 2,因此U 甲U 乙=21,故A 错误,D 正确.4.如图所示,理想变压器的原线圈接入电压为7 200 V 的交变电压,r 为输电线的等效电阻,且r =5 Ω,用电器R L 的规格为“220 V 880 W”,已知该用电器正常工作,由此可知( )A .原、副线圈的匝数比为30∶1B .原线圈中的电流为4 AC .电器R L 换成规格为“220 V 1 000 W”的用电器也能够正常工作D .变压器的输入功率为880 W答案:A 解析:由用电器R L 正常工作,可得通过副线圈的电流I =4 A ,副线圈导线上的电压缺失U r =4×5 V=20 V ,副线圈两端的电压U 2=220 V +20 V =240 V ,因此原副线圈的匝数比为30∶1,故A 项正确;又P 1=P 2=U 2I 2=240×4 W=960 W ,故D 项错误;原线圈中的电流I 1≈0.13 A,B 项错误;换成功率大的用电器后r 分压变大,用电器电压小于220 V ,故C 项错误.5.(多选)如图所示的电路中,变压器为理想变压器,已知原、副线圈的匝数比为n 1n 2=120,现给原线圈两端加瞬时值表达式为u 1=311sin 100πt (V)的交变电压,负载电阻R =440 kΩ,I 1、I 2分别表示原、副线圈中的电流,下列判定正确的是( )A .副线圈两端电压的有效值为6 220 V ,副线圈中电流的有效值为14.1 mAB .副线圈两端电压的有效值为4 400 V ,副线圈中电流的有效值为10.0 mAC .I 1<I 2D .I 1>I 2答案:BD 解析:依照题意可知,原线圈两端交变电压的最大值为311 V ,则其有效值为3112 V =220 V ,依照原、副线圈电压与匝数成正比,可知副线圈两端电压的有效值为4 400V ,再依照欧姆定律,能够求出副线圈中电流的有效值为 4 400440×103 A =10 mA ,选项A 错误,B 正确;变压器的输入功率等于输出功率,即U 1I 1=U 2I 2,能够判定I 1>I 2,选项C 错误,D 正确.6.(2020·河南中原名校联盟质检)(多选)如图所示是街头变压器通过降压给用户供电的示意图.变压器的输入电压是市区电网的电压,负载变化时输入电压可不能有大的波动,能够认为电压表V 1示数不变.输出电压通过输电线输送给用户,两条输电线的总电阻用R 0表示,变阻器R 表示用户用电器的总电阻.假如变压器上的能量缺失忽略不计,当用户的用电器增加时,图中各表的示数变化的情形是( )A.电流表A1示数变大B.电流表A2示数变小C.电压表V2示数变大D.电压表V3示数变小答案:AD 解析:由于变压器的输入功率和输出功率相等,副线圈的电阻减小了,输出功率变大了,因此原线圈的输入功率也要变大,因为输入电压不变,因此输入电流要变大,因此电流表A1的示数变大,A正确;当用电器增加时,相当于R的值减小,副线圈的总电阻减小,因此电流要变大,即电流表A2的示数变大,B错误;理想变压器的输出电压是由输入电压和匝数比决定的,由于输入电压和匝数比不变,因此副线圈的输出电压不变,因此电压表V2的示数不变,C错误;由于副线圈的电流变大,电阻R0两端的电压变大,又因为电压表V2的示数不变,因此电压表V3的示数变小,D正确.7.(2020·河北保定调研)(多选)如图所示,理想变压器原、副线圈匝数比为1∶10,原线圈接通正弦交流电源,理想电压表V示数为22 V,理想电流表A1示数为5 A,副线圈串联了电阻可忽略的熔断器、理想电流表A2以及虚线框内的某用电器,电路处于正常工作状态,则下列说法正确的是( )A.熔断器的熔断电流应该大于0.5 AB.原、副线圈的电流频率之比为1∶10C.若虚线框内接入电容器,电容器的耐压值至少是220 2 VD.若虚线框内接入电动机且正常工作,可知电动机内阻为440 Ω,电流表A2示数为0.5 A答案:AC 解析:依照I 2I 1=n 1n 2,可知副线圈中电流为0.5 A ,则选项A 正确;原、副线圈的电流频率相等,选项B 错误;依照U 1U 2=n 1n 2,可知副线圈两端电压为220 V ,最大值为220 2 V ,选项C 正确;电动机为非纯电阻电器,若电动机内阻为440 Ω,则副线圈电流小于0.5 A ,选项D 错误.[能力提升]8.(多选)一台理想变压器的原、副线圈的匝数比为4∶1,原线圈接入电压为220 V 的正弦交流电,一只理想二极管和一个滑动变阻器R 串联接在副线圈上,如图所示.电压表和电流表均为理想交流电表,则下列说法正确的是( )A .电压表的示数为55 VB .原线圈中的输入功率等于副线圈中的输出功率C .若将滑动变阻器的滑片向下滑动,则电流表的示数变小D .若滑动变阻器接入电路的阻值为30 Ω,则1 min 内产生的热量为6 050 J 答案:BC 解析:原、副线圈的电压与匝数成正比,故副线圈两端的电压U 2=55 V ,由P 入=P 出,即U 1I 1=U 2I 2,B 项正确;由有效值的定义知电压表的示数小于55 V ,A 项错误;将滑动变阻器的滑片向下滑动,接入电路中的阻值变大,但对原、副线圈两端的电压无阻碍,即电压表的示数不变,副线圈中的电流变小,则电流表的示数变小,C 项正确;由功率运算可知产生的热量为3 025 J ,D 项错误.9.(2020·江西三校高三联考)如图所示,理想变压器原、副线圈的匝数比为10∶1,b 是原线圈中心的抽头,电压表和电流表均为理想电表,除R 以外其余电阻不计.从某时刻开始在原线圈两端加上交变电压,其瞬时值表达式为u 1=2202sin 100πt (V).下列说法中正确的( )A.t=1600s时,电压表的示数为220 VB.t=1600s时,a、c两点间电压瞬时值为110 VC.滑动变阻器滑片向上移,电压表的示数不变,电流表的示数减小D.单刀双掷开关由a扳向b,电压表的示数不变,电流表的示数减小答案:C 解析:原线圈两端电压有效值为220 V,由理想变压器原、副线圈电压之比等于匝数之比可得,副线圈两端电压有效值为 22 V,电压表测量的是有效值,故A错误;t=1600s时,a、c两点间电压瞬时值为110 2 V,故B错误;滑动变阻器滑片向上移,接入电阻变大,副线圈两端电压由匝数比和输入电压决定,电压表的示数不变,电流表示数减小,C正确;单刀双掷开关由a扳向b,匝数比变小,匝数与电压成正比,因此电压表和电流表的示数均变大,故D错误.10.(2020·河南洛阳一模)(多选)如图所示,理想变压器输入端接在电动势随时刻变化、内阻为r的交流电源上,输出端接理想电流表及阻值为R的负载,变压器原、副线圈匝数比为n1∶n2.则下列说法正确的是( )甲乙A.交流电源的最大效率为50%B.该交流电源电动势的瞬时值表达式为e=E m sin 100πt(V)C.电流表的读数为n1n2E m2n21R+n22rD.若R阻值增大,则变压器副线圈两端电压变大答案:CD 解析:依照题述不能得出交流电源的最大效率,选项A错误;该交流电源的周期为0.04 s,该交流电源电动势的瞬时值表达式为e=E m sin 50πt(V),选项B错误;设变压器输入端等效电阻为R1,则原线圈中电流为I1=E m2R1+r,输入电压为U1=I1R1=E m R12R1+r,副线圈输出电压为U2=I2R,输出功率为P2=I22R,依照变压器功率关系可得E m R1 2R1+r ·E m2R1+r=I22R,依照变压公式,U1∶U2=n1∶n2,联立解得R1=n21n22R,I2=n1n2E m2n21R+n22r,选项C正确;若R阻值增大,副线圈输出电流减小,输出功率减小,导致原线圈输入电流减小,电源路端电压增大,原线圈输入电压增大,变压器副线圈两端电压增大,选项D正确.11.(2020·河北张家口模拟)(多选)如图所示,50匝矩形闭合导线框ABCD处于磁感应强度大小B=210T的水平匀强磁场中,线框面积S=0.5 m2,线框电阻不计,线框平面与磁感线垂直,以现在刻为计时起点,线框绕垂直于磁场的轴OO′以角速度ω=200 rad/s 匀速转动,并与理想变压器原线圈相连,副线圈接入一只“220 V60 W”灯泡,且灯泡正常发光,熔断器承诺通过的最大电流为10 A,下列说法正确的是( )A .图示位置穿过线框的磁通量变化率不为零B .线框中交变电压的表达式为e =5002sin 200t (V)C .变压器原、副线圈匝数之比为50∶11D .承诺变压器输出的最大功率为5 000 W答案:BD 解析:题图示位置穿过线框的磁通量最大,磁通量的变化率为零,A 错误;产生的交流电的最大值E m =NBSω=500 2 V ,从图示位置计时,电动势的瞬时值表达式e =5002sin 200t (V),B 正确;变压器原、副线圈的匝数比n 1n 2=500220=2511,C 错误;变压器承诺输出的最大功率P =U 1I 1max =500×10 W=5 000 W ,D 正确.12.图甲为一理想变压器,ab 为原线圈,ce 为副线圈,d 为副线圈引出的一个接头,原线圈输入正弦式交变电压的u ab t 图象如图乙所示.若只在ce 间接一只R ce =400 Ω的电阻,或只在de 间接一只R de =225 Ω的电阻,两种情形下电阻消耗的功率均为80 W.甲乙(1)请写出原线圈输入电压瞬时值u ab 的表达式; (2)求只在ce 间接400 Ω电阻时,原线圈中的电流I 1; (3)求ce 和de 间线圈的匝数比n cen de. 答案:(1)u ab =400sin 200πt V (2)0.28 A ⎝ ⎛⎭⎪⎫或25 A (3)34 解析:(1)由题图乙知ω=200π rad/s, 电压瞬时值u ab =400sin 200πt V. (2)电压有效值U 1=200 2 V , 理想变压器P 1=P 2=80 W , 原线圈中的电流I 1=P 1U 1, 解得I 1≈0.28 A ⎝ ⎛⎭⎪⎫或25 A . (3)设ab 间匝数为n 1,则U 1n 1=U cen ce, 同理U 1n 1=U den de. 由题意知U 2ce R ce =U 2deR de ,解得n ce n de=R ceR de, 代入数据得n ce n de =34.。
高三物理一轮复习学案变压器 电能输送课前案★目标导航:1、了解变压器的工作原理;2、熟练应用变压器的规律能分析各量的变化情况;3、掌握远距离输电的模型,能熟练的解答远距离输电的问题。
★知识梳理:一、变压器1、变压器的原理是变压器的工作基础。
由于互感现象,使得穿过原副线圈的 相同。
根据E= 得 ,原、副线圈产生感应电动势E 与匝数n 成 。
2、理想变压器的变压、变流规律和功率关系:⑴、变压规律:⑵、变流规律:⑶、功率关系: 二、电能的输送1、电功率损失和电压损失⑴功率损失:远距离输送电能,由于输电线上的电流热效应,电能转化为热能。
出现功率损失。
△P= 。
⑵、电压损失:远距离输送电能,线路中电阻R 上消耗部分电压。
△U= 。
2、减少功率损失和电压损失的方法: ⑴、 ⑵、3、高压输电网络及各物理量间关系: ⑴、远距离输电线路图: ⑵、常用分析公式:①、输电电流:I 2= ②、输电导线损失的电功率: P 损= ③、输电导线损失的电压: U 损=【课中案】I 1 I 2 U 1n 1 n 2 R U 2例1.某同学在学校科技节上自制了一个小型的交流发电机,原理如图所示,匀强磁场的磁感应强度,单匝矩形线圈的面积S=1m2,电阻不计,绕垂直于磁场的轴OO'匀速转动。
线圈通过电刷与理想变压器原线圈相连接,A为理想电流表。
调整副线圈的触头P,当变压器原、副线圈匝数比为4:1时,副线圈电路中标有“2.5V 2.5W”的灯泡正常发光。
以下判断正确的是()A.电流表的示数为4AB.矩形线圈产生电动势的最大值为10VC.从矩形线圈转到中性面开始计时,矩形线圈产生的电动势随时间变化规律为D.若矩形线圈的转速增大,为使灯泡仍能正常发光,应将P适当上移问题导引:电压表和电流表是最大值还是有效值?例2. 如图理想变压器原、副线圈分别接有额定电压相同的灯泡a和b。
当输入电压U为灯泡额定电压的10倍时,两灯泡均能正常发光。
2021年高考物理一轮复习第十一章交变电流传感器第2讲变压器电能的输送学案202107022328板块一 主干梳理·夯实基础1.构造:如图所示。
变压器要紧由闭合铁芯和绕在铁芯上的两个线圈组成。
(1)原线圈:指与交流电源连接的线圈,也叫初级线圈。
(2)副线圈:指与负载连接的线圈,也叫次级线圈。
2.工作原理:电磁感应的互感现象。
3.理想变压器的差不多关系式 (1)功率关系:P 入=P 出。
(2)电压关系:U 1U 2=n 1n 2,若n 1>n 2,为降压变压器;若n 1<n 2,为升压变压器。
(3)电流关系:只有一个副线圈时,I 1I 2=n 2n 1; 有多个副线圈时,U 1I 1=U 2I 2+U 3I 3+…+U n I n 。
4.几种常用的变压器(1)自耦变压器(也叫调压变压器)。
(2)互感器①电压互感器,能够把高电压降为低电压; ②电流互感器,能够把强电流降为弱电流。
【知识点2】 远距离输电 Ⅰ 1.输电过程(如图所示)2.电压缺失 (1)ΔU =U -U ′。
(2)ΔU =IR 。
3.功率缺失(1)ΔP =P -P ′。
(2)ΔP =I 2R =⎝ ⎛⎭⎪⎫P U 2R =ΔU 2R 。
4.输送电流 (1)I =PU。
(2)I =U -U ′R。
板块二 考点细研·悟法培优考点1理想变压器的工作原理和差不多量的关系[深化明白得]1.差不多关系(1)无漏磁,故原、副线圈中的Φ、ΔΦΔt 相同。
(2)线圈无电阻,因此无电压降,U =E =n ΔΦΔt。
(3)依照U n =ΔΦΔt 得,套在同一铁芯上的线圈,不管是原线圈,依旧副线圈,该比例都成立,则有U 1n 1=U 2n 2=U 3n 3=…。
(4)无电能缺失,因此P 入=P 出,不管副线圈一个依旧多个,总有U 1I 1=U 2I 2+U 3I 3+…,将电压关系代入可得n 1I 1=n 2I 2+n 3I 3+…。
第2讲变压器电能的输送知识点理想变压器Ⅱ1.构造:如图所示。
变压器主要由错误!闭合铁芯和错误!绕在铁芯上的两个线圈组成.(1)原线圈:指与交流电源连接的线圈,03初级线圈。
(2)副线圈:指与负载连接的线圈,也叫错误!次级线圈。
205互感现象。
3.理想变压器的基本关系式(1)功率关系:P入=P出。
(2)电压关系:错误!=错误!,若n1>n2,为错误!降压变压器;若n1〈n2,为错误!升压变压器。
(3)电流关系:只有一个副线圈时,I1I2=错误!错误!;有多个副线圈时,U1I1=U2I2+U3I3+…+U n I n. 4.几种常用的变压器(1)自耦变压器(也叫调压变压器)。
(2)互感器①电压互感器:可以把错误!高电压降为错误!低电压;②电流互感器:可以把错误!强电流降为错误!弱电流.知识点远距离输电Ⅰ1.减少输电电能损失的两种方法减少输电电能损失的理论依据:P损=I2R。
(1)减小输电线的电阻:根据电阻定律R=ρlS,要减小输电线的电阻R,在保证输电距离情况下,可采用减小材料的错误!电阻率、增大导线的错误!横截面积等方法。
(2)减小输电导线中的电流:在输电功率一定的情况下,根据P=UI,要减小电流,必须提高错误!输电电压。
2.远距离高压输电的分析(1)输电过程(如图所示)(2)输送电流①I=PU=错误!.②I=错误!。
(3)电压损失①ΔU=U-U′。
②ΔU=错误!IR。
(4)功率损失①ΔP=P-P′.②ΔP=错误!I2R=错误!错误!2R=错误!。
一堵点疏通1.变压器不但可以改变交流电压,也可以改变稳恒直流电压。
()2.理想变压器的基本关系式中,电压和电流均为有效值。
()3.高压输电的目的是增大输电的电流。
()4.在输送电压一定时,输送的电功率越大,输送过程中损失的功率越小。
()5.变压器原线圈中的电流由副线圈中的电流决定。
() 6.变压器副线圈中的电压由原线圈中的电压决定。
()答案 1.×2。
第 3 课时 变压器 电能输送基础知识归纳 1.变压器(1)变压器的结构如图所示:闭合铁芯和绕在铁芯上的两个线圈组成一个变压器.原线圈n 1(又称初级线圈)与电源连接,副线圈n 2(又称次级线圈)与负载连接,作为用电器的电源. (2)理想变压器的工作原理①理想变压器:是种理想化模型,没有任何损耗,输入功率等于输出功率. ②工作原理:电磁感应理想变压器原、副线圈中具有完全相同的磁通量及磁通量的变化率. ③电压比和电流比电压比:由U =n t Φ∆∆得单个副线圈2121n n U U =,多个副线圈U 1∶U 2∶U 3=n 1∶n 2∶n 3电流比:单个副线圈1221n n I I = 多个副线圈,由P 1=P 2+P 3+… 得U 1I 1=U 2I 2+U 3I 3+… n 1I 1=n 2I 2+n 3I 3+…(3)几种常见的变压器:自耦变压器、互感器. 2.远距离输电 (1)目的向远距离输送电能,且尽可能减少在输电线上的损失. (2)方法由P 损=I 2R 可知,要减小损失的电能可以有两种方法:①减小输电导线的电阻.由于R =ρl S,故可采用电阻率ρ较小的材料,并加大导线的横截面积.这种方法的作用十分有限,代价较高,可适当选用.②减小输电电流.由于I =P U,P 为额定输出功率,U 为输出电压,增大U 可减小I .这是远距离输电的一种常用的方法.(3)远距离输电的电路模式如图所示 ①功率关系:P 1=P 2 P 3=P 4P 2=P 3+ΔP②电压关系:2121n nU U =4343n n U U = U 2=U 3+ΔU③输电电流:I =RU U P U P ∆==3322 ④输电线上电压降和消耗的电功率ΔU =IR ,ΔP =I 2R注意:R 为两根输电导线的总电阻.重点难点突破一、原、副线圈匝数不变时,理想变压器有哪些决定关系理想变压器的原、副线圈的匝数不变时,如果变压器的负载发生变化,怎样确定其他有关物理量的变化,可依据以下原则来判断.有三个决定关系:1.输入电压U 1决定输出电压U 2,即U 2随着U 1的变化而变化,因为U 2=12n nU 1,所以只要U 1不变化,不论负载如何变化,U 2不变. 2.输出功率P 2决定输入功率P 1.理想变压器的输出功率和输入功率相等,即P 2=P 1.在输入电压U 1不变的情况下,U 2不变.若负载电阻R 增大,则由公式P =RU 2得:输出功率P 2减小,输入功率P 1也随着减小;反之,若负载电阻R 增大,则输出功率P 2增大,输入功率P 1也随着P 2减小.3.输出电流I 2决定输入电流I 1.在输入电压U 1不变的情况下,U 2不变.若负载电阻R 增大,则由公式I =U R得:输出电流I 2减小,由P 2=P 1知输入电流I 1亦随着减小;反之,若负载电阻R 减小,则输出电流I 2增大,输入电流I 1亦随着增大.二、理想变压器副线圈有一个和多个时的比例关系有何异同三、变压器工作时能量损耗的来源有哪些 变压器在工作时,实际上从副线圈输出的功率并不等于从原线圈输入的功率,而有少量的功率损耗,功率损耗的形式有三种:1.铜损:实际变压器的原、副线圈都是用绝缘铜导线绕制的,虽然铜的电阻率很小,但铜导线还是有一定的电阻,因此,当变压器工作时,线圈中就会有热量产生导致能量损耗,这种损耗叫铜损.2.铁损:变压器工作时,原、副线圈中有交变电流通过,在铁芯中产生交变磁通量,铁芯中就会因电磁感应产生涡流,使铁芯发热而导致能量损耗,这种在铁芯中损失的能量叫铁损.3.磁损:变压器工作时,原、副线圈产生的交变磁通量绝大多数通过铁芯,但也有很少一部分磁通量从线圈匝与匝之间漏掉,即有漏磁.这就使得通过原副线圈的磁通量并不相等,这漏掉的磁通量会在周围空间形成电磁波而损失一部分能量,这种损耗叫磁损. 四、“提高电压,降低电流”是否与欧姆定律相矛盾 不矛盾,欧姆定律是对纯电阻耗能元件成立的定律,而“提高电压,降低电流”是从输送角度,由P =IU ,且P 一定的条件下得出的结论,两者没有联系. 五、高压输电是不是电压越高越好输电线上的电压损失,不但有导线电阻引起的电压损失,而且有电抗引起的电压损失,电抗造成的电压损失随电压的增大而增大,所以高压输电并非电压越高越好.另外,电压越高,对线路和变压器的技术要求就越高,线路的修建费用就会增多,所以实际输电时,综合考虑各种因素,依照不同的情况,选择合适的输电电压.典例精析1.变压器的决定关系【例1】理想变压器的原线圈连接一个电流表,副线圈接入电路的匝数可以通过滑动触头Q 调节,如图所示.在副线圈上连接了定值电阻R 0和滑动变阻器R ,P 为滑动变阻器的滑动触头.原线圈两端接在电压为U 的交流电源上.则( )A.保持Q 的位置不动,将P 向上滑动时,电流表的读数变大B.保持Q 的位置不动,将P 向上滑动时,电流表的读数变小C.保持P 的位置不动,将Q 向上滑动时,电流表的读数变大D.保持P 的位置不动,将Q 向上滑动时,电流表的读数变小【解析】根据理想变压器原、副线圈上电压、电流的决定关系知:在输入电压U 1不变的情况下,U 2不变.当保持Q 的位置不动,滑动头P 向上滑动时,副线圈上的电阻增大,电流减小,故输入电流I 亦随着减小,即电流表的示数变小,A 错误,B 正确;当保持P 的位置不动,将Q 向上滑动时,由2121n nU U =知,副线圈上匝数增大,引起副线圈上电压增大,即副线圈上电流增大,故原线圈上的电流亦随着增大,故电流表的示数增大,C 正确,D 错误. 【答案】BC【思维提升】一般由负载变化引起变压器各量的变化时,分析顺序为:负载变化→副线圈电流变化→原线圈电流变化,负载变化→副线圈功率变化→原线圈功率变化.【拓展1】如图所示,一只理想变压器的副线圈上通过输电线接有两个相同的灯泡L 1和L 2,输电线等效电阻为R .开始时开关S 断开,当S 接通时,下列选项正确的是( BCD )A.副线圈两端M 、N 的输出电压减小B.副线圈输电线等效电阻R 上的电压降增大C.通过灯泡L 1的电流减小D.原线圈中的电流增大【解析】由于输入电压不变,所以S 接通时,理想变压器副线圈M 、N 两端的输出电压不变. 并联灯泡L 2,总电阻变小,由欧姆定律I =U 2/R 2知,流过R 的电流增大,电阻上的电压降U R =IR 增大.副线圈输出电流增大,根据输入功率等于输出功率I 1U 1=I 2U 2,得I 2增大,原线圈输入电流I 1也增大.U MN 不变,U R 变大,所以U L1变小,流过灯泡L 1的电流减小. 2.变压器的比例关系【例2】如图所示,变压器的输入电压U 一定,两个副线圈的匝数是n 2和n 3.当把电热器接a 、b ,让c ,d 空载时,安培表读数是I 2;当把同一电热器接c 、d ,而a 、b 空载时,安培表读数是I 3,则I 2∶I 3等于( ) A.n 2∶n 3B.n 3∶n 2C.n 22∶n 23D.n 23∶n 22【解析】由变压比知:33221n U n U n U ==,由P 2=P 1知,当电热器接a 、b ,让c 、d 空载时,有:I 2U =R U 22;当把同一电热器接c 、d 而a 、b 空载时,有:I 3U =RU 23,所以I 2∶I 3=U 22∶U 23=n 22∶n 23,故答案为C.【答案】C【思维提升】副线圈有多个时,变压比等于匝数比仍然成立,变流比不再与匝数比成反比,而要用原、副线圈功率相等去推导.若原线圈中有用电器时,不要把电源电压与原线圈电压搞混,错误利用电源电压去寻找比例关系,而要把原线圈所在电路当做一回路处理,原线圈相当于一非纯电阻用电器,其两端电压与副线圈电压的比值等于匝数比. 2.高压输电【例3】某交流发电机输出功率为5×105 W ,输出电压U =1.0×103V ,假如输电线的总电阻R =10 Ω,在输电线上损失的电功率等于输电功率的5%,用户使用电压U =380 V. (1)画出输电线路的示意图,并标明各部分的符号;(2)所用升压和降压变压器的原、副线圈的匝数比是多少?(使用的变压器是理想变压器) 【解析】(1)如图所示.(2)I 1=UP=500 A P 损=5%×5×105 W =2.5×104 W P 损=I 22R I 2=RP 损=50 A I 3=3801075.45⨯=-=用户损用户用户U P P U P A 所以101500501221===I I n n 125503801075.452321=⨯⨯==''I I nn 【思维提升】远距离输电的分析方法: (1)首先画出输电电路;(2)以变压器为界划分好各个回路,对各个回路独立运用欧姆定律、焦耳定律和电功、电功率公式进行计算;(3)抓住联系各回路之间的物理量,如变压器两侧的功率关系和两端电压、电流与匝数的关系. 【拓展2】“十一五”期间,我国将加快建设节约型社会,其中一项措施就是大力推进能源节约.远距离输电时尤其要注意电能的节约问题,假设某电站输送电压为U =6 000 V ,输送功率为P =500 kW ,这时安装在输电线路的起点和终点的电度表一昼夜里读数相差4 800 kW·h,试求: (1)使用该输送电压输电时的输电效率和输电线的电阻;(2)若要使输电损失的功率降到输送功率的2%,试论述电站应该采用什么输电办法? 【解析】(1)依题意输电电线上的功率损失为 P 损=W /t =(4 800/24)kW =200 kW则输电效率:η=(P -P 损)/P =(500-200)/500=60%因为P 损=I 2R 线,又因为P =IU ,所以I =3250=U P A ,所以R 线=IP 损=28.8 Ω (2)应该采用高压输电的办法.设升压至U ′可满足要求,则输送电流:I ′=P /U ′=500 000/U ′ A输电线上损失的功率为P 损′=I ′2R 损=P ×2%=10 000 W则有:(500 000/U ′)2×R 线=10 000 得U ′=610720⨯V =2.68×104V易错门诊【例4】有条河流,流量Q =2 m 3/s ,落差5 m ,现利用其发电,若发电机总效率为50%,输出电压为240 V ,输电线总电阻R =30 Ω,允许损失功率为输出功率的6%,为满足用电需求,则该输电线路所使用的理想升压、降压变压器的匝数比各是多少?能使多少盏“220 V,100 W”的电灯正常发光?【错解】设水的密度为ρ,电源端输出功率P输出=)(tmgh ×50%=Q ρgh ×50%=5×104W ,由题意知P 损=6%P 输出=6%×5×104W =3 000 W ,而P 损=RU 22,所以U 2=300 V【错因】计算与远距离输电有关的线路功率损耗问题时,没有注意不同公式中各物理量的对应关系,如P 损=I 2R 线改为P 损=线R U 2'时,U ′应是输电导线两端的电压,而不是输电电压.如此题中在求升压变压器中的输出电压时,P 损=6%P 输出=6%×5×104W =3 000 W ,而P 损=RU 22,从而求出U 2=300 V 的错误结论.【正解】将水流的机械能转换为电能,实现远距离输电,应先确定输出功率,再利用远距离输电示意图及规律求解.远距离输电示意图如图所示,设水的密度为ρ,电源的输出功率P输出=)(tmgh×50%=Q ρgh ×50%=5×104 W由题意知P 损=I 2R =22)(U P 输出R .又P 损=6%P 输出,所以U 2=5.0×103V ,故升压变压器匝数比1256100.524032121=⨯==U U n n .又U 3=U 2-IR =4 700 V ,U 4=220 V ,因此112354343==U U n n .正常发光的电灯盏数N =灯输出灯损输出P P P P P %)61(-⨯=-=470盏 【思维提升】远距离输电问题关键是要画出等效电路图,标出有关物理量,再分析这些物理量之间的关系.。
第2课时变压器、电能的输送【考纲解读】1。
理解变压器的原理,掌握理想变压器原、副线圈的功率关系、电压关系及电流关系,并会进行有关计算。
2.能利用功率、电压、电流关系对变压器进行动态分析.3.会计算远距离输电问题中线路损失的功率和电压.【知识要点】一.理想变压器基本关系的应用1.基本关系式(1)功率关系:.(2)电压关系:只有一个副线圈时,;有多个副线圈时,错误!= .(3)电流关系:只有一个副线圈时,错误!=错误!。
由P入=P出及P=UI推出有多个副线圈时,U1I1=.2.制约关系(1)电压:副线圈电压U2由原线圈电压U1和匝数比决定.(2)功率:原线圈的输入功率P1由副线圈的输出功率P2决定.(3)电流:原线圈电流I1由副线圈电流I2和匝数比决定.二.理想变压器的动态分析常见的理想变压器的动态分析一般分匝数比不变和负载电阻不变两种情况.1.匝数比不变的情况(如图5所示)(1)U1不变,根据错误!=错误!,输入电压U1决定输出电压U2,不论负载电阻R如何变化,U2不变.(2)当负载电阻发生变化时,I2变化,输出电流I2决定输入电流I1,故I1发生变化.(3)I2变化引起P2变化,P1=P2,故P1发生变化.2.负载电阻不变的情况(如图6所示)(1)U1不变,错误!发生变化,故U2变化.(2)R不变,U2变化,故I2发生变化.图5 图6 (3)根据P2=错误!,P2发生变化,再根据P1=P2,故P1变化,P1=U1I1,U1不变,故I1发生变化.三.远距离输电问题1.远距离输电的处理思路对高压输电问题,应按“发电机→升压变压器→远距离输电线→降压变压器→用电器”,或按从“用电器"倒推到“发电机”的顺序一步一步进行分析.2.远距离高压输电的几个基本关系(以图为例)(1)功率关系:P1=P2,P3=P4,P2=P损+P3.(2)电压、电流关系:错误!=错误!=错误!,错误!=错误!=错误!,U2=ΔU+U3,I2=I3=I线.(3)输电电流:I线=错误!=错误!=错误!。
第2讲变压器电能的输送考纲考情核心素养►理想变压器Ⅱ►远距离输电Ⅰ►理想变压器的工作原理——互感.►理想变压器的功率关系、电压关系、电流关系.►远距离输电的原理.物理观念全国卷5年3考高考指数★★☆☆☆►理想变压器的动态分析方法.►能量守恒定律在远距离输电中的应用.科学思维知识点一理想变压器1.构造和原理(1)构造:如图所示,变压器是由闭合铁芯和绕在铁芯上的两个线圈组成的.(2)原理:电磁感应的互感现象.2.基本关系式(1)功率关系:P入=P出.(2)电压关系:U1n1=U2n2.有多个副线圈时U 1n 1=U 2n 2=U 3n 3=….(3)电流关系:只有一个副线圈时I 1I 2=n 2n 1.由P 入=P 出及P =UI 推出有多个副线圈时,U 1I 1=U 2I 2+U 3I 3+…+U n I n .3.几种常用的变压器(1)自耦变压器——调压变压器,如图A 、B 所示.(2)互感器⎩⎪⎨⎪⎧电压互感器:把高电压变成低电压,如图C 所示.电流互感器:把大电流变成小电流,如图D 所示.知识点二 远距离输电1.输电过程(如图所示):2.电压损失 (1)ΔU =U -U ′. (2)ΔU =IR . 3.功率损失 (1)ΔP =P -P ′. (2)ΔP =I 2·R =ΔU 2R .1.思考判断(1)理想变压器的基本关系式中,电压和电流均为有效值.(√)(2)变压器不但能改变交变电流的电压,还能改变交变电流的频率.(×)(3)正常工作的变压器当副线圈与用电器断开时,副线圈两端无电压.(×)(4)变压器副线圈并联更多的用电器时,原线圈输入的电流随之减小.(×)(5)增大输电导线的横截面积有利于减少输电过程中的电能损失.(√)2.有些机床为了安全,照明电灯用的电压是36 V,这个电压是380 V的电压降压后得到的.如果变压器的原线圈是1 140匝,副线圈是(C)A.1 081匝B.1 800匝C.108匝D.8 010匝解析:由题意知U1=380 V,U2=36 V,n1=1 140,则U1U2=n1n2得n2=U2U1n1=108.选项C正确.3.从发电站输出的功率为220 kW,输电线的总电阻为0.05 Ω,用110 V和11 kV两种电压输电.两种情况下输电线上由电阻造成的电压损失之比为(A)A.100 1 B.1100C.110 D.10 1解析:由题意知输电线上的电流I=PU,则输电线的总电阻造成的电压损失ΔU=Ir=PrU,故ΔU 1ΔU2=1U11U2=U2U1=11×103110=1001,故选项A正确.4.变压器线圈中的电流越大,所用的导线应当越粗.街头可以见到的变压器是降压变压器,假设它只有一个原线圈和一个副线圈,则(A)A.副线圈的导线应当粗些,且副线圈的匝数少B.副线圈的导线应当粗些,且副线圈的匝数多C.原线圈的导线应当粗些,且原线圈的匝数少D.原线圈的导线应当粗些,且原线圈的匝数多解析:本题根据变压器特点考查线圈用线问题.降压变压器副线圈匝数少,电压低,电流大,导线应当粗些,原线圈匝数多,电压高,电流小,导线应当细些,选项A正确.5.如图所示为一理想变压器,其原、副线圈匝数之比n1n2=4 1,原线圈两端连接光滑导轨,副线圈与电阻R组成闭合电路.当直导线MN在匀强磁场中沿导轨向左匀速切割磁感线时,电流表的示数是10 mA,那么电流表的示数是(B)A.40 mA B.0C.10 mA D.2.5 mA解析:由于直导线MN匀速运动,则MN切割磁场产生的电流恒定,线圈中产生的磁通量也是恒定的,所以不会引起副线圈的磁通量变化,所以副线圈中不会有感应电流产生,即电流表A2的示数为0,选项B正确.考点1理想变压器基本关系的应用理想变压器没有能量损失(铜损、铁损),没有磁通量损失(磁通量全部集中在铁芯中)基本关系功率关系原线圈的输入功率等于副线圈的输出功率P入=P出电压关系原、副线圈的电压比等于匝数比,公式:U1U2=n1n2,与负载、副线圈的多少无关电流关系(1)只有一个副线圈时:I1I2=n2n1(2)有多个副线圈时:由P入=P出,得I1U1=I2U2+I3U3+…+I n U n或I1n1=I2n2+I3n3+…+I n n n频率关系f1=f2(变压器不改变交流电的频率)制约关系电压副线圈电压U2由原线圈电压U1和原副线圈匝数比决定功率原线圈的输入功率P1由副线圈的输出功率P2决定电流原线圈电流I1由副线圈电流I2和原副线圈匝数比决定(多选)如图所示,理想变压器原、副线圈分别接有一只电阻,阻值关系R2=2R1,原线圈接到交流电压上后,电阻R1两端的电压是电阻R2两端电压的2倍,下列说法正确的是()A.变压器原、副线圈匝数比为1 2B.变压器原、副线圈匝数比为1 4C .R 1消耗的功率占电源输出功率的89D .R 2两端电压等于电源电压的19【解析】 设变压器原、副线圈匝数分别为n 1和n 2,则流过变压器原、副线圈的电流关系n 1n 2=I 2I 1,由于U R 1=I 1R 1,U 2=I 2R 2,由题知U R 1=2U 2,R 2=2R 1,可得n 1n 2=14,故A 错误,B 正确;R 1消耗的功率P 1=I 21R 1,R 2消耗的功率P 2=I 22R 2,联立可得P 1=8P 2,由电源输入的总功率P =P 1+P 2可知R 1消耗的功率占电源输出功率的89,故C 正确;R 2两端的电压为U 2,则变压器的输入电压U 1=n 1n 2U 2=14U 2;电源电压U =UR 1+U 1=2U 2+14U 2=94U 2,所以R 2两端的电压等于电源电压的49,故D 错误.【答案】 BC高分技法解答变压器问题的注意事项 (1)变压器不能改变恒定电流.(2)变压器只能改变交变电流的电压和电流,不能改变交变电流的频率.(3)理想变压器本身不消耗能量,所以没有能量损失.(4)理想变压器基本关系中的U 1、U 2、I 1、I 2均为有效值,且是原副线圈的电压和电流.1.(多选)如图所示,变压器为理想变压器,三个电阻的阻值大小关系为R1=R2=2r=2 Ω,电流表为理想交流电表,原线圈输入正弦式交变电压e=1102sin100πt(V),开关S断开时,电阻r消耗的电功率为100 W.下列说法正确的是(CD)A.通过电阻r的电流方向每秒钟变化50次B.开关S闭合前后,通过电阻R1的电流之比为2 3C.开关S闭合前后,电流表的示数之比为2 3D.变压器原、副线圈的匝数之比为11 3解析:本题考查负载可变的变压器动态电路分析问题.由e=1102 sin100πt(V)可知交变电流周期为0.02 s,频率为50 Hz,通过电阻r的电流方向每秒钟变化100次,选项A错误;设副线圈输出电压为U,开关S闭合前,副线圈电路中总电阻为3 Ω,通过R1的电流为I1=U3 Ω,开关S闭合后,副线圈电路中总电阻为2 Ω,通过R1的电流为I2=0.5×U2 Ω=U4 Ω,开关S闭合前后,通过R1的电流之比为I1I2=U3 ΩU4 Ω=43,选项B错误;开关S闭合前,副线圈输出电功率P1=U23 Ω,开关S闭合后,副线圈输出电功率P2=U22 Ω,根据输入功率等于输出功率及理想变压器规律可知开关S闭合前后,电流表的示数之比为23,选项C正确;开关S断开时,副线圈输出电流I1=U3 Ω,电阻r消耗的电功率P=I21r=100 W,解得U=30 V,由e=1102 sin100πt(V)可知原线圈输入电压U1=110 V,根据变压器变压公式可得变压器原、副线圈的匝数比为n 1n 2=U 1U 2=11030=113,选项D 正确.2.(多选)如图甲所示的电路中,理想变压器原、副线圈匝数比为101,原线圈的输入电压u 随时间t 变化图象如图乙所示,D 为理想二极管,R 为电阻箱,当电阻箱阻值R =11 Ω时,下列说法正确的是( AC )A .原线圈输入电压的频率为50 HzB .电阻箱R 两端电压的有效值为11 VC .电阻箱R 消耗的功率为22 WD .若电阻箱R 阻值变小,原线圈中的电流减小解析:本题考查含二极管的动态电路问题.由题图乙可知,T =0.02 s, f =1T =10.02 Hz =50 Hz ,故A 正确;原线圈电压的有效值为U 1=22022 V =220 V ,由匝数比可知,副线圈两端的电压U 2=22 V ,由于二极管具有单向导通性,由电流的热效应可知,U 2RR T =222R ·T 2,解得U R=11 2 V ,故B 错误;电阻箱R 消耗的功率P =U 2RR =(112)211 W =22W ,故C 正确;若电阻箱R 阻值变小,由于原线圈电压和变压器原副线圈匝数比不变,所以副线圈的电压不变,副线圈电流变大,则原线圈电流变大,故D 错误.考点2变压器电路的动态分析常见的理想变压器的动态分析问题一般有两种:匝数比不变的情况和负载电阻不变的情况.匝数比不变的情况负载电阻不变的情况(1)U1不变,根据U1U2=n1n2,输入电压U1决定输出电压U2,可以得出不论负载电阻R如何变化,U2都不变.(2)当负载电阻发生变化时,I2变化,根据输出电流I2决定输入电流I1,可以判断I1的变化.(3)I2变化引起P2变化,根据P1=P2,可以判断P1的变化.(1)U1不变,n1n2发生变化,U2变化.(2)R不变,U2变化,I2发生变化.(3)根据P2=U22R和P1=P2,可以判断P2变化时,P1发生变化,U1不变时,I1发生变化.如图所示,一自耦变压器接在交流电源上,V1、V2为理想电压表.下列说法正确的是()A.若P不动,滑片F向下滑动时,V1示数不变,V2示数变小B.若P不动,滑片F向下滑动时,灯泡消耗的功率变大C.若F不动,滑片P向上滑动时,V1示数不变,V2示数变大D.若F不动,滑片P向上滑动时,灯泡消耗的功率变小【解析】本题考查线圈与负载均可变的理想变压器问题.设变压器的输入电压为U1,输出电压为U2,若P不动,滑片F向下移动时,n2变小,输入电压U1不变,根据变压比公式U1U2=n1n2,由于n2减小,故输出电压U2也减小,故灯泡消耗的功率减小,V2的示数也变小,故A正确,B错误;若F不动,根据变压比公式U1U2=n1n2,输入电压U1不变,则输出电压U2也不变;滑片P向上滑动时,接入电路的电阻R 减小,根据闭合电路欧姆定律,干路电流增大,小灯泡两端的电压增大,灯泡消耗的功率变大,由U=U2-U L可知电压表V2读数减小,故C、D错误.【答案】 A高分技法变压器动态分析问题的思路流程3.如图所示电路中,变压器为理想变压器,a、b接在电压有效值不变的交流电源两端,R0为定值电阻,R为滑动变阻器.现将变阻器的滑片从一个位置滑动到另一位置,观察到电流表A1的示数增大了0.2 A,电流表A2的示数增大了0.8 A,则下列说法正确的是(D)A.电压表V1示数增大B.电压表V2、V3示数均增大C.该变压器起升压作用D.变阻器滑片是沿c→d的方向滑动解析:由图可知,电压表V1与V2分别测量原、副线圈电压,由理想变压器工作原理可知,原线圈电压由电源决定,副线圈电压与负载工作状态无关,故电压表V1与V2示数均不变,A、B错误;由能量守恒定律知,负载变化时,原、副线圈功率增量应相同,即ΔI1U1=ΔI2U2,又ΔI1<ΔI2,故U1>U2,即该变压器起降压作用,C错误;由电流增大知,负载R的阻值应减小,D正确.4.(多选)如图所示,理想变压器原线圈和副线圈上分别接有阻值均为R的电阻R1、R2,原线圈接电压有效值为U的交流电源.现通过滑片P改变原线圈的匝数,使原线圈和副线圈接入电路的匝数分别为n1、n2,则下列说法正确的是(AD)A.R1、R2两端的电压比为n2n1B.R1、R2消耗的功率比为n21n22C.n1越大,R1两端电压越大D.当n1=n2时,R2两端电压达到最大解析:本题考查原线圈带负载且匝数可调的变压器动态电路问题.由原、副线圈中的电流与匝数成反比可知I1I2=n2n1,则由欧姆定律可得U R1U2=I1R1I2R2=n2n1,选项A正确;P R1P R2=I21R1I22R2=n22n21,选项B错误;由原、副线圈中的电压与匝数成正比可知U1U2=n1n2,原线圈输入电压U1=U-U R1=U-n2n1U2,联立解得U2=n1n2n21+n22U,故U R1=n22n21+n22U,n1越大,R1两端的电压越小,选项C错误;U2=n1n2n21+n22U=1n1n2+n2n1U,当n1=n2时,U2达到最大,最大值为U2,选项D正确.考点3远距离输电1.明确三个回路回路1:I1=I输入,U1=U输入,P1=P输入.回路2:I2=I R=I3,U2=U3+ΔU,P2=P3+ΔP. 回路3:I4=I输出,U4=U输出,P4=P输出.2.抓住两个联系 (1)理想升压变压器联系着回路1和回路2,由变压器原理可得:U 1U 2=n 1n 2,I 1I 2=n 2n 1,P 1=P 2. (2)理想降压变压器联系着回路2和回路3,由变压器原理可得:U 3U 4=n 3n 4,I 3I 4=n 4n 3,P 3=P 4. 3.掌握两种损耗(1)电压损耗:输电线上的电阻分压导致的电压损耗,ΔU =U 2-U 3=I R R 线.(2)功率损耗:输电线上的电阻发热导致的功率损耗,ΔP =P 2-P 3=I 2R R 线=(ΔU )2R 线. (多选)如图所示为远距离输电的原理图,升压变压器的原、副线圈匝数比为a ,降压变压器的原、副线圈匝数比为b ,输电线的电阻为R ,升压变压器和降压变压器均为理想变压器,发电机输出的电压恒为U ,若由于用户的负载变化,使电压表V 2的示数增大了ΔU ,则下列判断正确的是( )A .电压表V 1的示数不变B .电流表A 2的示数减小了ΔU RC .电流表A 1的示数减小了b ΔU RD .输电线损失的功率减小了⎝ ⎛⎭⎪⎫b ΔU R 2R【解析】 本题考查远距离输电问题.发电机输出的电压恒为U ,升压变压器的原、副线圈匝数比为a ,所以有U U 1=a ,即电压表V 1的示数恒为U 1=U a ,保持不变,故A 正确;降压变压器原、副线圈两端的电压之比等于b ,所以有ΔU 3ΔU=b ,即降压变压器原线圈两端电压增大了b ΔU ,根据闭合电路欧姆定律,电流表A 1的示数减小了b ΔU R ,输电线上电流减小了b ΔU R ,根据电流与匝数成反比知,电流表A 2的示数减小了b ·b ΔU R =b 2ΔU R ,故B 错误,C 正确;由于输电线上电流减小了b ΔU R ,故输电线损失的功率减小量一定不是P =⎝ ⎛⎭⎪⎫b ΔU R 2R ,故D 错误. 【答案】 AC高分技法求解远距离输电问题必备技巧(1)正确画出输电过程示意图并在图上标出各物理量.(2)抓住变压器变压前后各物理量间的关系,求出输电线上的电流.(3)计算电路功率问题时常用关系式:P 损=I 2线R 线,注意输电线上的功率损失和电压损失.(4)电网送电遵循“用多少送多少”的原则,说明原线圈电流由副线圈电流决定.5.如图为远距离输电示意图,升压变压器和降压变压器均为理想变压器,R 为输电线的等效电阻.保持交流发电机输出电压不变,若电压表示数变小,下列判断正确的是( D )A.电流表示数变小B.降压变压器原、副线圈两端的电压之比变小C.升压变压器输出电压变小D.输电线损失的功率变大解析:降压变压器原、副线圈的电压比等于降压变压器原、副线圈匝数比,保持不变,选项B错误;电压表的示数减小,则降压变压器原线圈的电压U3减小,由于发电机的输出电压不变,则升压变压器副线圈的输出电压U2不变,由U2=U3+IR可知,电流表的示数变大,选项A、C错误;由于电流表的示数变大,则由P R=I2R可知,输电线上损失的功率变大,选项D正确.6.(多选)如图所示为远距离输电的示意图(匝数如图),升压变压器T1和降压变压器T2均为理想变压器,输电线的电阻为r=20 Ω,发电厂的发电机输出电压为500 V,输出功率为50 kW,输电线损耗的功率是输送功率的4%,用电设备得到的电压为220 V,则(AD)A.n1n2=110B.n3n4=241C.发电机的输出电压不变,输出功率变小,则输电线上损耗的功率与输送功率的比值变大D.发电机的输出功率不变,输出电压变小,则输电线上损耗的功率与输送功率的比值变大解析:本题考查电能输送、降损问题.由题意知,输电线损耗的功率为50 kW ×0.04=2 000 W ,则输送电流I 2=P 损r =10 A ,发电机输出的电流I 1=P 1U 1=100 A ,因此n 1n 2=I 2I 1=110,A 项正确;根据变压比可知,输送电压为U 2=5 000 V ,输电线上损失的电压U 损=I 2r =200 V ,因此降压变压器输入电压U 3=U 2-U 损=4 800 V ,则n 3n 4=24011,B 项错误;输送电流I 2=P U 2=n 1P n 2U 1,则输电线上损耗的功率与输送功率的比值为I 22r P =n 21Pr n 22U 21,分析可知C 项错误,D 项正确.莘莘学子,最重要的就是不要去看远方模糊的,而要做手边清楚的事。
2021届高考物理人教版一轮创新教学案:第56讲变压器电能的输送含解析第56讲变压器电能的输送基础命题点变压器的原理和规律1.构造如图所示,变压器是由闭合铁芯和绕在铁芯上的错误!两个线圈组成的。
(1)原线圈:与交流电源连接的线圈,也叫错误!初级线圈.(2)03次级线圈.2.原理电流磁效应、错误!电磁感应。
3.理想变压器原、副线圈基本量的关系理想变压器(1)没有能量损失(绕线无电阻、铁芯无涡流)(2)没有磁通量损失(磁通量全部集中在铁芯中)基根据能量守恒可得:原线圈的输入功率等于副线本关系功率关系圈的输出功率,即P入=错误!P出电压关系原、副线圈的电压之比等于其匝数之比,公式:错误!=错误!错误!,与负载、副线圈的个数无关电流关系(1)只有一个副线圈时:I1I2=错误!错误!(2)有多个副线圈时:由P入=P出得I1U1=I2U2+I3U3+…+I n U n或I1n1=I2n2+I3n3+…+I n n n频率关系f1=f2(变压器不改变交变电流的错误!频率)4.几种常用的变压器(1)自耦变压器—-调压变压器,如图甲(降压作用)、乙(升压作用)所示.(2)互感器①电压互感器(n1〉n2):把高电压变成错误!低电压,如图丙所示。
②电流互感器(n1<n2):把大电流变成错误!小电流,如图丁所示。
1.[教材母题](人教版选修3-2 P44·T3)当变压器一个线圈的匝数已知时,可以用下面的方法测量其他线圈的匝数:把被测线圈作为原线圈,用匝数已知的线圈作为副线圈,通入交流,测出两线圈的电压,就可以求出被测线圈的匝数。
已知副线圈有400匝,把原线圈接到220 V的线路中,测得副线圈的电压是55 V,求原线圈的匝数。
[变式子题](2019·江苏高考)某理想变压器原、副线圈的匝数之比为1∶10,当输入电压增加20 V时,输出电压() A.降低2 V B.增加2 VC.降低200 V D.增加200 V答案D解析理想变压器电压与匝数的关系为错误!=错误!=错误!,整理可得错误!=错误!,即原、副线圈匝数之比等于原、副线圈的电压变化量之比,当ΔU1=20 V时,ΔU2=200 V,D正确.2.(2017·北京高考)如图所示,理想变压器的原线圈接在u=2202sin100πt(V)的交流电源上,副线圈接有R=55 Ω的负载电阻,原、副线圈匝数之比为2∶1,电流表、电压表均为理想电表.下列说法正确的是()A.原线圈的输入功率为220 2 WB.电流表的读数为1 AC.电压表的读数为110 2 VD.副线圈输出交流电的周期为50 s答案B解析理想变压器原线圈两端电压的有效值为U1=220 V,由错误!=错误!得U2=错误!=110 V,即电压表的读数为110 V,通过负载电阻的电流I2=错误!=错误!A=2 A,则副线圈的输出功率P=U2I2=110×2 W=220 W,原线圈的输入功率等于副线圈的输出功率,为220 W,故A、C错误;由n1I1=n2I2得I1=错误!=1 A,即电流表的读数为1 A,B正确;由u=220错误! sin100πt(V)可知,角速度ω=100π ra d/s,原线圈所接交流电的周期T=错误!=0.02 s,副线圈输出交流电的周期不变,仍为0.02 s,D错误.3.(2019·四川南充三诊)如图所示,理想变压器原、副线圈分别接有额定电压相同的灯泡a和b。
第2讲变压器、电能的输送一、理想变压器1.构造如图1所示,变压器是由闭合铁芯和绕在铁芯上的两个线圈组成的.图1(1)原线圈:与交流电源连接的线圈,也叫初级线圈.(2)副线圈:与负载连接的线圈,也叫次级线圈.2.原理电流磁效应、电磁感应.3.理想变压器原、副线圈基本量的关系理想变压器(1)没有能量损失(绕线无电阻、铁芯无涡流)(2)没有磁通量损失(磁通量全部集中在铁芯中)基本关系功率关系根据能量守恒可得:原线圈的输入功率等于副线圈的输出功率,即P入=P出电压关系原、副线圈的电压之比等于其匝数之比,公式:错误!=错误!,与负载、副线圈的个数无关电流关系只有一个副线圈时:错误!=错误!频率关系 f 1=f 2(变压器不改变交变电流的频率)4.几种常用的变压器(1)自耦变压器—-调压变压器,如图2甲(降压作用)、乙(升压作用)所示.图2(2)互感器错误!自测关于理想变压器,下列说法正确的是()A.变压器只对变化的电流起作用,对恒定电流不起作用B.变压器不但能改变交变电流的电压,还能改变交变电流的频率C.正常工作的变压器,当副线圈与用电器断开时,副线圈两端无电压D.变压器副线圈并联更多的用电器时,原线圈输入的电流随之减小答案A二、电能的输送如图3所示,发电站输出电功率为P,输电电压为U,用户得到的电功率为P′,用户的电压为U′,输电电流为I,输电线总电阻为R.图31.输电电流I=错误!=错误!=错误!.2.电压损失(1)ΔU=U-U′(2)ΔU=IR3.功率损失(1)ΔP=P-P′(2)ΔP=I2R=(错误!)2R4.减少输电线上电能损失的方法(1)减小输电线的电阻R。
由R=ρ错误!知,可加大导线的横截面积、采用电阻率小的材料做导线.(2)减小输电线中的电流.在输电功率一定的情况下,根据P=UI,要减小电流,必须提高输电电压.1.实验目的:探究变压器电压与线圈匝数的关系.2.实验原理:原线圈通过电流时,铁芯中产生磁场,由于交变电流的大小和方向都在不断变化,铁芯中的磁场也在不断的变化,变化的磁场在副线圈中产生感应电动势,副线圈中就存在输出电压.本实验通过改变原、副线圈匝数,探究原、副线圈的电压与匝数的关系.3.实验器材:两只多用电表(或两只交直流数字电压表)、学生电源(低压交流电源)、开关、可拆变压器、导线若干.4.实验步骤(1)按如图4所示连接好电路图,将两个多用电表调到交流电压挡,并记录两个线圈的匝数.图4(2)打开学生电源,读出两个电表电压值,并记录在表格中.(3)保持匝数不变多次改变输入电压,记录下每次的两个电压值.(4)保持电压、原线圈的匝数不变,多次改变副线圈的匝数,记录下每次的副线圈匝数和对应的电压值.5.数据记录与处理次序n1(匝)n2(匝)n1∶n2U1(V)U2(V)U1∶U212346.结论:原、副线圈的电压比与原、副线圈的匝数比相等.7.误差分析(1)实际变压器存在各种损耗.(2)交流电表的读数存在误差.8.注意事项(1)在改变学生电源电压、线圈匝数前均要先断开开关,再进行操作.(2)为了人身安全,学生电源的电压不能超过12V,不能用手接触裸露的导线和接线柱.(3)为了多用电表的安全,使用交流电压挡测电压时,先用最大量程挡试测,大致确定被测电压后再选用适当的挡位进行测量.例1在“探究变压器线圈两端电压与匝数关系"的实验中,小型可拆变压器的原、副线圈匝数分别为n1=120匝、n2=240匝,某实验小组在原线圈两端依次加上不同的电压,用多用电表的交流电压挡分别测量原、副线圈两端的电压,数据如表所示.实验序号原线圈两端的电压U1(V)副线圈两端的电压U2(V)错误!13。
【高三】2021届高考物理变压器电能的输送第一轮复习学案
【高三】2021届高考物理变压器电能的输送第一轮复习学案
M
第二课时变压器电能的输送
[要求]
1.了解变压器的构造和原理。
知道变压器的电压与匝数的关系,并能用这关系进行
计算。
2.了解远距离传输的主要环节,以及在远距离传输中应用高压的原理。
【知识再现】
一、变压器
1、主要构造:(1)闭合铁芯。
(2)绕在铁芯上的原、副线圈(初级、次级线圈)。
2.工作原理:电磁感应(互感)。
3、几种常用的变压器
(l)自耦变压器:如调压变压器,铁芯上只绕一个线圈,可升压降压。
(2)互感器
电压互感器:将高压变为低压,测量高压。
(降压变压器)
电流互感器:把大电流变成小电流,以便测定小电流。
(升压变压器)
二、电能传输
1、输送电能的基本要求:可靠(供电线路工作可靠)、保质(电压和频率稳定)、
经济(输电线路的建造和运行费用低,电能损耗少)。
2.关键:减少传输线上的功率损耗,P损耗=I2R。
3、方法:
① 降低传输线的电阻,例如使用低电阻率的材料或增加导体的横截面积。
②高压输电:在输送功率一定的条件下提高输送电压,以减小输电电流,从而减小输
电导线上损失的电功率。
知识点——理想变压器的原理和基本关系
由于理想变压器没有漏磁和能量损失,所以穿过原、副线圈的磁通量ф相等,磁通
量的变化率
△ ф/ △ t总是相等的,这使得初级线圈和次级线圈产生的感应电动势与初级线圈
和次级线圈的匝数成正比。
因此,变压器的工作原理是电磁感应(互感)
变压器的基本规律可概括为“三变三不变”,即:可改变交流的电压、电流、等效电阻;不能改变功率、频率和直流的电压。
变压器变比:U1/N1=U2/N2=U3/N3==δu/δn=k
变压器的变流比:n1i1=n2i2+n3i3+……
理想变压器的输入功率由输出功率决定:
【应用1】如图所示,理想变压器的原、副线圈匝数之比为n1:n2=4:1,原线圈回路
中的电阻a与副线圈回路中的负载电阻b的阻值相等。
a、b端加一定交变电流电压后,两电阻消耗的电功率之比pa:pb=和电阻两端的电压之比ua:ub=。
说明:掌握理想变压器(图中虚线框中的部分)一次线圈和二次线圈之间的电流关系,可以得到两个电阻器A和B消耗的电功率关系和电压关系。
对理想变压器,有
UA=i1r,UB=I2R
应依次填充:和
知识点2远程传输
1、远距离输电示意图
2.几种常见的关系:
若发电站输出电功率为p,输出电压为u,用户得到的电功率为p’,用户得到的电压为u’,输电导线的总电阻为r。
(如图)
① 导线损耗电压△ u=u-u'=IR。
②输电电流i=p/u=(u-u’)/r。
③ 传输导线上的电力损耗P损耗=P-P'=I2R=p2r/U2。
由以上公式可知,当输送的电功率一定时,输电电压增大到原来的n倍,输电导线上
损耗的功率就减少到原来的1/n2。
【申请2】(佛山市2022年质量检验14)水利发电具有防洪、抗旱、减少污染等多种功能。
这是一件事关当前、造福未来的大事。
目前,水力发电已成为我国重要的能源之一。
一条小河的流量为40m3/s。
现在计划在该河段修建一座大坝,并安装一台功率为1000千瓦的发电机发电。
(1)设发电机输出电压为500v,在输送途中允许的电阻为5ω,许可损耗总功率的5%,则所用升压变压器原、副线圈匝数比应是多大?
(2)如果所用发电机的总效率为50%,为了使发电机充分发挥其最佳效率,应建造多高的拦河坝?G取10m/S2。
导示:(1)设送电电流为i,损耗的功率为p耗、导线r线,由p=i2r得:
将电力传输电压设置为u,并从P=IU获得:
则升压变压器原副线圈匝数比:
(2)发电时,水的重力势能转化为电能
故:mgh×50%=pt,其中
I型理想变压器的动力学问题分析
【例1】如图,为一理想变压器,k为单刀双掷开关,p为滑动变阻器的滑动触头,u1为加在原线圈两端的电压,i1为原线圈中的电流强度,则()
a、保持U1和P的位置不变,当k从a关闭到B时,I1将增加
b.保持u1及p的位置不变,k由b合到a时,r消耗的功率减小
c、保持U1不变,K靠近a,使p向上滑动,I1将增加
d.保持p的位置不变,k合在a处,若u1增大,i1将增大
指南:当k从a关闭到B时,N1减小。
从U1/U2=N1/N2可以看出,U2增加,
P2=u22/R增加,P1=P2,P1=i1u1,所以I1增加。
A是正确的;当k从B关闭到a时,与上述情况相反,P2将减小,B是正确的;当p向上滑动时,R增大,P2=u22/R减小,
P1=P2,P1=i1u1,所以I1减小,C误差;U1增加。
从U1/U2=N1/N2可以看出,U2增加,I2=U2/R增加,I1也从I1/I2=N2/N1增加。
D是正确的。
因此,选项a、B和D是正确的。
处理这类问题的关键是分清变量和不变量,弄清理想变压器中“谁决定谁”的问题。
注意因果关系,对电压而言,输入决定输出;而对于电流、功率,输出决定输入。
Ⅱ型变压器原理的扩展与应用
【例2】在绕制变压器时,某人误将两个线圈绕在如图所示变压器铁心的左右两个臂上,当通以交变电流时,每个线圈产生的磁通量都只有一半通过另一个线圈,另一半通过中间的臂,已知线圈1、2的匝数之比n1:n2=2:1,在不接负载的情况下()
a、当线圈1的输入电压为220V时,线圈2的输出电压为110V
b、当线圈1输入电压220v时,线圈2输出电压为55v
c、当线圈2的输入电压为110V时,线圈1的输出电压为220V
d、当线圈2输入电压110v时,线圈1输出电压为110v
指南:这个问题考察了变压器的原理。
如果你不深入学习变压器的原理,你只能记住公式,这很容易出错。
该题给出的变压器的铁心为日字形,与考生熟知的口字形变压器不同,且通过交变电流时,每个线圈产生的磁通量只有一半通过另一线圈,故电压比不再成立。
所以只能利用电磁感应定律,从变压器的原理入手,才能解出该题。
当线圈1用作输入时,。
因为U1=220V,U2=55v,选项B是正确的。
当线圈2作为输入端时,。
因为u2′=110v,所以u1′=110v,所以选项d对。
1.(南京2022-2022学年第一学期末调研量)理想变压器的一次线圈和二次线圈的匝数比为55:9,连接到一次线圈的电源电压按照图中所示的规律变化。
辅助线圈连接一个灯泡,灯泡消耗的功率为40W。
那么下面的判断是正确的()
a、副线圈两端电压为v
b、一次线圈中的电流表指示约为0.18a
c、变压器的输入、输出功率之比为55:9
d、一次线圈两端电压的瞬时表达式为u=220sin100πt(V)
2.(扬州市07-08学年度第一学期高三期末调研卷)如图所示,理想变压器原、副线圈的匝数比为10:1,b是原线圈的中心抽头,电压表和电流表均为理想电表,从某时刻开始在原线圈c、d两端加上交变电压,其瞬时值表达式为u1=220sin100πt(v),则()
a、当SPDT开关与a连接时,电压表的指示为22V
b.当t=s时,c、d间的电压瞬时值为110v
c、 SPDT开关与A相连。
当滑动变阻器触点P向上移动时,电压表和电流表的读数变小
d.当单刀双掷开关由a扳向b时,电压表和电流表的示数均变小
3.(江苏省扬州市07年第一次模拟考试),如图所示,一台理想的变压器有两个不
同的二次线圈,原线圈的匝数为nl=1100匝,两对线圈的匝数分别为n2=20匝和n3=70匝。
一次线圈连接220V交流电压。
现在额定电压为10V的电器连接到变压器二次线圈的输出
端后可以正常工作,那么两个二次线圈的连接方式应该是()
a.只用一个副线圈,l、2作为输出端
b、仅使用一个次级线圈,3和4用作输出端子
c.将2、4连接,1、3作为输出端
d、连接2和3,并将1和4作为输出端子
4、(2021年上海卷3b.)如图所示,自耦变压器输入端a、b接交流稳压电源,其
电压有效值uab=100v,r0=40w,当滑动片处于线圈中点位置时,c、d两端电压的有效
值ucd为_____v,通过电阻r0的电流有效值为______a。
5.(2022年高三第三次全国高考)学校有一台内阻R=1Ω的应急备用发电机,升压变压器的匝数比为1:4,降压变压器的匝数比为4:1,传输线总电阻r=4Ω,如果每个教室有22盏“正常”灯,则要求所有教室使用40W,每个教室的所有灯都是:
(1)发电机的输出功率多大?
(2)发电机的电动势是多少?
(3)输电线上损耗的电功率多大?
答:1。
B2、A3、C4、200;五
5、(1)发电机输出功率为p出=u1i1=5424w
(2)发电机电动势e=U1+i1r=250V
(3)输电线上损耗的电功率pr=ir2r=144w。