《现代遥感导论》思考题
- 格式:doc
- 大小:2.02 MB
- 文档页数:4
绪论思考题1.理解“遥感”是以电磁波与地球表面物质相互作用为基础,来探测、研究地面目标的科学。
广义遥感泛指一切不接触物体而进行的远距离探测,包括对电磁场、力场、机械波等的探测。
狭义遥感指不与探测目标相接触,利用传感器,把目标的电磁波特性记录下来,通过对数据的处理、综合分析,揭示出物体的特点及其变化规律的综合性探测技术。
4.结合个人的专业背景,试举例说明遥感的应用及前景。
在卫星遥感应用方面,空间技术、信息技术和计算机技术的发展,推动了遥感技术的进步。
遥感影像的空间分辩力和光谱分辩力的明显提高,扩展了它的应用领域;计算机运算速度和容量成数量级的增加、数据库技术和网络技术的发展和人工智能的应用为分析处理大数据量的遥感和地理数据创造了条件。
所有这些都为遥感信息系统的实用化奠定了技术基础。
数学模型作为联系遥感、地理信息系统与实际应用之间的纽带,处于十分重要的位置,发挥了极为重要的作用。
地理信息系统需要应用遥感资料更新其数据库中的数据;而遥感影像的识别需要在地理信息系统支持下改善其精度并在数学模型中得到应用。
两者之间存在着密切的相互依存关系。
但在目前的技术水平下,这种关系受到制约,主要有两方面的原因:一是受卫星分辨率和识别技术所限,遥感图像计算机识别的精度还不能满足更新较大比例尺专题图的要求;二是遥感图像与常用的地理信息系统的不同的数据结构妨碍了数据间的传输。
展望今后十年,新一代卫星影像的分辨力将有大幅度提高;在专家系统支持下,计算机识别精度也将有明显的改善;同时,从遥感图像具有的棚格数据结构向地理信息系统常用的矢量数据结构的转换已取得明显进展,新的数据结构不断出现,有的达到实用化水平。
因此,遥感与地理信息系统一体化已是可以看到的前景。
那时,再也不需要重复遥感图像一目视解译一编图一数字化进入地理信息系统的模式,整个过程将为计算机处理所代替,应用实时遥感数据的数学模型将得以运行。
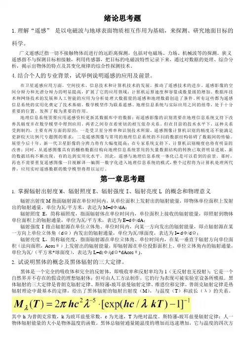
第一章思考题1. 掌握辐射出射度M、辐射照度E、辐射强度I、辐射亮度L 的概念和物理意义辐射出射度M指面辐射源在单位时间内,从单位面积上发射出的辐射能量,即物体单位面积上发射出的辐射通量,单位为瓦/平方米,表达为M=dΦ/dA;辐射照度E,简称福照度,指面辐射体在单位时间内,单位面积上接收的辐射能量,即照射到物体单位面积上的辐射通量,单位为瓦/平方米,表达为E=dΦ/dA;辐射强度I指点辐射源在单位立体角、单位时间内,向某一方向发出的辐射能量,即点辐射源在某一方向上单位立体角(dΩ)内发出的辐射通量,单位为瓦/球面度,表达为I= dΦ/dΩ;辐射亮度L,简称辐亮度,指面辐射源在单位立体角、单位时间内,在某一垂直于辐射方向单位面积(法向面积,Acosθ)上发射出的辐射能量,即辐射源在单位投影面积上、单位立体角内的辐射通量,单位为瓦/(平方米*球面度),表达为L=d2Φ/(dΩ*dAcosθ)。
《现代遥感导论》思考题(尹占娥主编科学出版社)第1章绪论 P211.所有的遥感影像都是垂直上方观测地球的。
列出这种视角的遥感影像具有的优越性,同时列出这种视角的缺点。
2.遥感影像显示了地面景观多种要素的综合效果,包括植被、地形、光照、土壤、河网以及其他要素等。
这种综合效果的优缺点是什么3.比较遥感影像和地图的不同之处。
并说明它们各自的优缺点和各自所适用的领域。
4.遥感是由许多不同学科的理论和知识交叉形成的。
查阅本科教学计划,并从课程表中选出与遥感有关的课程。
5.查阅图书馆中有关摄影测量工程和遥感、环境遥感、国际遥感期刊等遥感研究领域最重要的中英文期刊。
浏览各期刊的主要文章。
第2章遥感电磁辐射基础 P43l.什么是电磁波谱遥感中常用的电磁波段有哪些2.太阳辐射穿过大气,导致其能量衰减的原因是哪些3.何谓大气窗口常用于遥感的大气窗口有哪些4.电磁辐射与地表物体相互作用的机理是什么5.按照发射率与波长不同的关系,可以把红外辐射源分为哪几类具体特征是什么6.比较几种地物(植被,水,沙,雪)的反射光谱特征有何不同7.影响地物光谱特性的主要因素有哪些8.什么是地物反射光谱曲线它对影像分析有什么作用第3章传感器P59l.说明摄影方式传感器的成像原理及获取数据的特点。
2.说明扫描方式传感器的成像原理及获取数据的特点。
3.比较不同传感器的特点4.如何评价遥感图像的质量。
5.通过查阅有关资料,说明传感器今后发展的趋热。
第4章航空遥感数据P96l.时间在航空摄影的飞行计划中是很重要的吗试说明相关原因。
2.航空摄影的优缺点有哪些93.为什么彩红外航片成为当前航空摄影的主要的技术并说明其优势。
4.航片是一幅地图吗比较一下两者的异同点。
5.大比例尺度航片一定比小比例尺航片更有用吗说明哪些情况下适合使用大比例尺航片,哪些情况下适合使用小比例尺航片第6章微波遥感数据P1441.与光学遥感相比,微波遥感有哪些特点2.微波遥感的主要工作频段。
1.什么是遥感?2.遥感系统由哪几部分组成?3.从工作平台、工作方式、波段、应用领域、空间尺度几方面对遥感进行分类。
4.与其他技术相比,遥感有什么特点,举例说明?5.写出Wien位移定律,并阐述其物理意义。
6.大气散射现象有几种类型?根据不同散射类型的特点分析可见光遥感与微波遥感的区别,说明为什么微波有穿透云雾的能力,而可见光不能。
7.列举几种可见光与近红外波段植被、土壤、水体、岩石的地物反射光谱曲线。
8.简述气象卫星与陆地卫星的主要区别在哪几方面。
9.结合应用领域,熟悉掌握几种卫星系列。
10.解释传感器的三类扫描成像方式。
11.微波遥感有什么特点?12.从空间分辨率、光谱分辨率、辐射分辨率和时间分辨率方面简述遥感图像的特征。
13.为什么传感器要进行辐射定标,辐射定标的方法大致可分为几种?14.引起辐射畸变的原因主要有哪些?15.为什么遥感影像要定量化应用必须进行大气校正?16.遥感影像为什么要进行几何校正,影响像元几何位置变化的原因有哪些?17.在几何校正过程中,控制点的选取原则有哪些?18.简述直方图变换并举几种典型的示例。
19.理解遥感图像的空间域和频率域。
20.植被指数的定义并举例。
21.简述缨帽变换在农业应用中的实际意义。
22.遥感图像目标地物识别特征包括哪些方面。
23.解释直接解译标志和间接解译标志。
24.了解目视解译的方法与基本步骤。
25.结合TM/ETM+和SPOT影像,简述各波段的主要应用领域。
26.遥感图像分类的主要依据是什么?27.遥感图像分类中主要采用哪些方法衡量相似度,举例说明?28.什么是监督分类和非监督分类,二者的区别是什么?29.解释最大似然分类方法。
30.制约遥感图像分类精度提高的主要因素有哪些?31.监督分类中对训练区选取的主要原则有哪些?32.遥感图像分类的主要依据是什么?33.遥感图像分类中主要采用哪些方法衡量相似度,举例说明?34.什么是监督分类和非监督分类,二者的区别是什么?35.解释最大似然分类方法。
第一章绪论第一节遥感概述一、遥感的概念及特点1、概念2、特点①感测范围大②信息量大③获取信息快④其他特点:用途广、效益高、全天候、全方位、资料性二、遥感的分类1、根据遥感平台的高度和类型分类①地面遥感:1.5~300m,车、船、塔,主要用于究地物光谱特征②航空遥感:9~50km,飞机、气球,较微观地面资源调查③航天遥感:100~36000km,卫星、飞船、火箭、天飞机、空间站2、根据传感器的工作方式分类①主动遥感:雷达②被动遥感:被动接受地物反射、发射的电磁波:摄影机、扫描仪3、根据遥感信息的记录方式分类①成像遥感:以图象方式记录:航空性片、卫星图象②非成像遥感:图形、电子数据:数字磁带、光盘4、根据遥感使用的探测波段分类①紫外遥遥:0.3~0.4μm②可见光遥感:0.4~0.76μm③红外遥感:0.76~14μm④微波遥感:1000μm ~30cm⑤多波段遥感:0.5-0.6,0.6-0.7,0.7-0.8,0.8-0.95、根据遥感的应用领域分类:气象、海洋、地质、军事三、遥感过程及其技术系统1、遥感实验:前期工作,主要获得地物的光谱特性。
2、遥感信息的获取:中心工作。
传感器3、遥感信息的接受和处理:利用各种技术手段4、遥感信息的应用:最终目的。
遥感信息的认识(判读、解译)第二节遥感的发展与应用一、遥感的发展1、国外遥感的发展概况“遥感”:①无记录的地面遥感阶段(1608-1838)望远镜的产生:②有记录的地面遥感阶段(1839-1857)摄影技术的发明:③空中摄影的遥感阶段(1858-1956)系留气球、飞机、彩色摄影技术产生④航天遥感阶段(1957-)人造地球卫星产生、计算机技术的应用、GIS⑤遥感的发展趋势:platform:气球-飞机-卫星-飞船-航天飞机-空间站传感器:分辨率变高、稳定性变好、手段变多遥感信息的接收和处理:自动解译、自动分类遥感的应用:广、深入2、我国遥感的发展概况起步晚、发展快①20世纪60年代末设立遥感学科②20世纪70年代,航空测量应用③20世纪70年代末,引进美国卫星技术和卫星资料、设备仪器,促进我国遥感技术与国际领先水平接近。
第一章:1.遥感的基本概念是什么?应用探测仪器,不与探测目标相接触,从远处把目标的电磁波特性记录下来,通过分析,揭示出物体的特征性质及其变化的综合性探测技术。
2.遥感探测系统包括哪几个部分?被侧目标的信息特征、信息的获取、信息的传输与记录、信息的处理和信息的应用.3.作为对地观测系统,遥感与常规手段相比有什么特点?①大面积同步观测:传统地面调查实施困难,工作量大,遥感观测可以不受地面阻隔等限制。
②时效性:可以短时间内对同一地区进行重复探测,发现地球上许多事物的动态变化,传统调查,需要大量人力物力,用几年甚至几十年时间才能获得地球上大范围地区动态变化的数据。
因此,遥感大大提高了观测的时效性。
这对天气预报、火灾、水灾等的灾情监测,以及军事行动等都非常重要。
(比较多,大家理解性的删除自己不需要的)③数据的综合性和可比性遥感获得地地物电磁波特性数据综合反映了地球上许多自然、人文信息。
由于遥感的探测波段、成像方式、成像时间、数据记录、等均可按照要求设计,使获得的数据具有同一性或相似性。
同时考虑道新的传感器和信息记录都可以向下兼容,所以数据具有可比性。
与传统地面调查和考察相比较,遥感数据可以较大程度地排除人为干扰。
④经济性遥感的费用投入与所获得的效益,与传统的方法相比,可以大大的节省人力、物力、财力和时间、具有很高的经济效益和社会效益。
⑤局限性遥感技术所利用的电磁波有限,有待进一步开发,需要更高分辨率以及遥感以外的其他手段相配合,特别是地面调查和验证。
第二章:6.大气的散射现象有几种类型?根据不同散射类型的特点分析可见光遥感与微波遥感的区别,说明为什么微波具有穿云浮透雾能力而可见光不能。
①瑞利散射(大气中粒子的直径比波长小得多时发生的散射).②米氏散射(当大气中粒子的直径与辐射的波长相当时发生的散射)③无选择性散射(当大气中粒子的直径比波长大的多时发生的散射).大气散射类型是根据大气中分子或其他微粒的直径小于或相当于辐射波长时才发生。
一、名词解释(1)电磁波谱:按电磁波在真空中传播的波长或频率,递增或递减排列,则构成了电磁波谱。
(2)遥感平台:装载传感器的平台称为遥感平台。
(3)黑体:如果一个物体对于任何波长的电磁辐射都全部吸收,则这个物体是绝对黑体。
(4)大气窗口:通常把电磁波通过大气层时较少被反射、吸收或散射的,透过率较高的波段称为大气窗口。
(5)传感器:接收、记录目标地物电磁波特征的仪器,称为传感器或遥感器。
(6)空间分辨率:图像的空间分辨率指像素所代表的地面范围的大小,即扫描仪的瞬时视场,或地面物体能分辨的最小单元。
(7)数字图像:数字图像是指能够被计算机存储、处理和使用的图像。
(8)遥感数字图像:是以数字形式表示的遥感图像。
1.遥感:遥感是应用探测仪器,不与探测目标接触,从远处把目标的电磁波特性记录下来,通过分析,揭示出物体的特征性质及其变化的综合性探测技术2.遥感系统包括:被测目标的信息特征、信息的获取、信息的传输与记录、信息的处理和信息的应用五大部分3雷达:由发射机通过天线在很短时间内,向目标地物发射一束很窄的大功率电磁波脉冲,然后用同一天线接收目标地物反射的回波信号而进行显示的一种传感器。
二、填空题(1)遥感按工作方式分为主动遥感和被动遥感;成像遥感和非成像遥感。
(2)颜色的性质由明度,色调,饱和度组成。
(3)微波的波长为1mm~1m。
(4) 传感器一般由敏感元件、转换元件、转换电路三部分组成。
(5)微波遥感的工作方式属于遥感(6)侧视雷达的分辨力分为距离分辨力和方位分辨力,前者与脉冲宽度有关;后者与发射波长,天线孔径,距离目标地物。
(7)遥感探测系统包括信息源、信息获取、信息记录和传输、信息处理、信息应用。
(8)与常规手段相比,RS的特点为大面积同步观测、时效性、数据的综合性和可比性、经济性、局限性。
(9)大气散射包括瑞利散射、米氏散射、无选择性散射。
(10)数字图像增强的方法包括对比度变换、空间滤波、彩色变换、图像运算、多光谱变换。
遥感导论课后习题答案第一章;1.遥感的基本概念是什么?应用探测仪器,不与探测目标相接触,从远处把目标的电磁波特性记录下来,通过分析,揭示出物体的特征性质及其变化的综合性探测技术。
2.遥感探测系统包括哪几个部分?被侧目标的信息特征、信息的获取、信息的传输与记录、信息的处理和信息的应用.3.作为对地观测系统,遥感与常规手段相比有什么特点?①大面积同步观测:传统地面调查实施困难,工作量大,遥感观测可以不受地面阻隔等限制。
②时效性:可以短时间内对同一地区进行重复探测,发现地球上许多事物的动态变化,传统调查,需要大量人力物力,用几年甚至几十年时间才能获得地球上大范围地区动态变化的数据。
因此,遥感大大提高了观测的时效性。
这对天气预报、火灾、水灾等的灾情监测,以及军事行动等都非常重要。
(比较多,大家理解性的删除自己不需要的)③数据的综合性和可比性遥感获得地地物电磁波特性数据综合反映了地球上许多自然、人文信息。
由于遥感的探测波段、成像方式、成像时间、数据记录、等均可按照要求设计,使获得的数据具有同一性或相似性。
同时考虑道新的传感器和信息记录都可以向下兼容,所以数据具有可比性。
与传统地面调查和考察相比较,遥感数据可以较大程度地排除人为干扰。
④经济性遥感的费用投入与所获得的效益,与传统的方法相比,可以大大的节省人力、物力、财力和时间、具有很高的经济效益和社会效益。
⑤局限性遥感技术所利用的电磁波有限,有待进一步开发,需要更高分辨率以及遥感以外的其他手段相配合,特别是地面调查和验证。
第二章:1.大气的散射现象有几种类型?根据不同散射类型的特点分析可见光遥感与微波遥感的区别,说明为什么微波具有穿云浮透雾能力而可见光不能。
①瑞利散射(大气中粒子的直径比波长小得多时发生的散射).②米氏散射(当大气中粒子的直径与辐射的波长相当时发生的散射)③无选择性散射(当大气中粒子的直径比波长大的多时发生的散射).大气散射类型是根据大气中分子或其他微粒的直径小于或相当于辐射波长时才发生。
《遥感概论》第1章绪论阶段测试题1. 什么是遥感?泛指一切无接触的远距离探测,包括对电磁场、力场、机械波(声波、地震波)等的探测。
是从远处探测感知物体,也就是不直接接触物体,从远处通过探测仪器接收来自目标地物的电磁波信息,经过对信息的处理,判别出目标地物的属性。
2. 什么是遥感数据?遥感数据有那些类型?太阳辐射经过大气层到达地面,一部分与地面发生作用后反射,再次经过大气层,到达传感器。
传感器将这部分能量记录下来,传回地面,即为遥感数据.按平台分:地面遥感、航空遥感、航天遥感数据。
按电磁波段分:可见光遥感、红外遥感、微波遥感、紫外遥感数据等。
按传感器的工作方式分:主动遥感、被动遥感数据。
3. 遥感数据有哪些优势?空间特性视域范围大,具有宏观特性光谱特性:探测的波段从可见光向两侧延伸,扩大了地物特性的研究范围。
时相特性:周期成像,有利于进行动态研究和环境监测。
大面积的同步观测时效性数据的综合性和可比性经济性局限性4. 简述遥感数据的应用林业:清查森林资源、监测森林火灾和病虫害。
农业:作物估产、作物长势及病虫害预报。
水文与海洋:水资源调查、水资源动态研究、冰雪监控、海洋渔业。
国土资源:国土资源调查、规划和政府决策。
气象:天气预报、气候预报、全球气候演变研究。
环境监测:水污染、海洋油污染、大气污染、固体垃圾等及其预报。
测绘:航空摄影测量测绘地形图、编制各种类型的专题地图和影像地图。
城市:城市综合调查、规划及发展。
考古:遗址调查、预报。
地理信息系统:基础数据、更新数据。
《遥感概论》第2章遥感电磁辐射基础测试题1. 什么是电磁波谱?什么是可见光?什么是近红外?什么是热红外?电磁波谱:按电磁波波长的长短,依次排列制成的图表叫电磁波谱。
依次为:r射线—x射线—紫外线—可见光—红外线—微波—无线电波。
可见光:波长范围:0.38~0.76μm,人眼对可见光有敏锐的感觉,是遥感技术应用中的重要波段。
热红外:中红外,远红外,超远红外中红外:3.0~6.0µm,地面常温下的辐射波长,有热感。
遥感导论》课后练习题第一章遥感概述1. 遥感的基本概念,并区分遥感的广义和狭义。
2. 简述遥感探测系统组成。
3. 根据不同目的或手段,简述遥感的类型。
4. 简述遥感的特点,并举例。
5. 试述全球及我国遥感技术的进展和发展趋势,并结合地学发展阐述个人的看法或观点。
第二章电磁辐射与地物光谱特征1. 电磁波含义及电磁波的性质。
2. 电磁波谱的含义,电磁波区段的划分是怎样的?3. 辐射通量,辐射通量密度的物理意义。
4. 简述辐照度,辐射出射度和辐射亮度的物理意义,其共同点和区别是什么?5. 朗伯源和黑体的概念?6. 大气的散射现象有几种类型?根据不同散射类型的特点分析可见光遥感和微波遥感的区别,说明为什么微波具有穿云透雾的能力而可见光不能?7. 什么是大气窗口?对照书内卫星传感器表中所列波段区间和大气窗口的波段区间,理解大气窗口对于遥感探测的重要意义。
8. 综合论述太阳辐射传播到地球表面又返回到遥感传感器这一整体过程中所发生的物理现象9. 从地球辐射的分段特性说明为什么对于卫星影像解译必须了解地物反射波谱特性。
10. 列举几种可见光与近红外波段植被、土壤、水体、岩石的地物反射波谱曲线实例。
11. 在真空中电磁波速为3X108叹(1)可见光谱的波长范围从约3.8 X0-7 m的紫色光到约7.6 X0-7m的红色光,其对应的频率范围为多少?(2)X射线的波长范围约5X10-9—1.0 10-11m,其对应的频率范围是多少?(3)短波无线电的频率范围约为1.5MH z ---300MH z其对应的波长范围是多少?12. 在地球上测得太阳的平均辐照度1=1.4 103 W m2设太阳到地球的平均距离约为1.5)1011m试求太阳的总辐射能量。
13. 假定恒星表面的辐射与太阳表面辐射一样都遵循黑体辐射规律。
如果测得到太阳辐射波谱入=0.51卩的北极星的入=0.35卩,试计算太阳和北极星的表面温度及每单位表面积上所发射出的功率是多少?14. 已知日地平均距离为天文单位,1天文单位〜1.496 X3m0太阳的线半径约为6.96 X05KM(1)通过太阳常数I o,计算太阳的总辐射通量E。
遥感复习思考题答案第一章绪论:1.遥感(狭义):是指从远距离、高空以至外层空间的平台上,利用可见光、红外、微波等探测仪器,通过摄影或扫描方式,对电磁波辐射能量的感应、传输和处理,从而识别地面物体和运动状态的现代化技术系统。
2.遥感地质学:以遥感技术为手段,通过对地球表面影像特征的获取、处理、分析和解译,来探测研究地质现象、地质资源和地质环境的技术学科。
3.电磁波谱各波段波长范围:紫外线:0.01-0.38μm(碳酸盐岩分布,水面油污染)可见光:0.38-0.76μm(鉴别物质特征的主要波段,是遥感最常用的波段)红外线:0.76-1000μm(监测热污染、火山、森林火灾)微波:1mm-1m(全天候遥感,具有穿透力,发展潜力大)1题:地学遥感,遥感地质学的研究对象,研究内容及研究方法遥感地质学作为一门边缘学科,其研究对象是地球表面和表层的地质体(如岩石、(1)遥感地质学的研究对象断裂),地质现象(如火山喷发)的电磁辐射的各种特征。
(2)遥感地质学的研究内容·各类地质体的电磁辐射(反射、吸收、发射)特征及其测试、分析与应用;·遥感数据资料的地学信息提取原理与方法;·遥感图像的地质解译与编图;·遥感技术在地质各个领域的具体应用和实效评估。
(3)遥感地质学的研究方法·地物波谱测试方法,·数据统计相关分析的方法,·模拟试验的方法,·模式识别与视觉效应的方法,·地学(地质、地理、地貌、地图学)的有关研究分析方法。
2题:遥感学的发展历史分为几个阶段?各自特点如何?3题:遥感的技术系统和技术特点?技术系统:遥感器和运载工具、信息的接收和预处理、分析解译系统技术特点:①宏观观测,大范围获取数据资料;②动态监测,快速更新监控范围数据;③技术手段多样,可获取海量信息;④应用领域广泛,经济效益高。
第二章:遥感物理基础1.描述电磁波的四个基本物理量是什么?波长、强度、传播方向、偏震面是描述电磁波的四个基本物理量2.电磁波叠加、相干、衍射、散射、偏振的概念;叠加:相遇点的复合震动等于各列波在该点的矢量和,而在其它位置每一列波仍保持原有特征(震动方向、频率保持不变)波的传播是独立的,这就是叠加原理。
第一章:1.遥感的基本概念是什么?应用探测仪器,不与探测目标相接触,从远处把目标的电磁波特性记录下来,通过分析,揭示出物体的特征性质及其变化的综合性探测技术。
2.遥感探测系统包括哪几个部分?被侧目标的信息特征、信息的获取、信息的传输与记录、信息的处理和信息的应用.3.作为对地观测系统,遥感与常规手段相比有什么特点?①大面积同步观测:传统地面调查实施困难,工作量大,遥感观测可以不受地面阻隔等限制。
②时效性:可以短时间内对同一地区进行重复探测,发现地球上许多事物的动态变化,传统调查,需要大量人力物力,用几年甚至几十年时间才能获得地球上大范围地区动态变化的数据。
因此,遥感大大提高了观测的时效性。
这对天气预报、火灾、水灾等的灾情监测,以及军事行动等都非常重要。
(比较多,大家理解性的删除自己不需要的)③数据的综合性和可比性遥感获得地地物电磁波特性数据综合反映了地球上许多自然、人文信息。
由于遥感的探测波段、成像方式、成像时间、数据记录、等均可按照要求设计,使获得的数据具有同一性或相似性。
同时考虑道新的传感器和信息记录都可以向下兼容,所以数据具有可比性。
与传统地面调查和考察相比较,遥感数据可以较大程度地排除人为干扰。
④经济性遥感的费用投入与所获得的效益,与传统的方法相比,可以大大的节省人力、物力、财力和时间、具有很高的经济效益和社会效益。
⑤局限性遥感技术所利用的电磁波有限,有待进一步开发,需要更高分辨率以及遥感以外的其他手段相配合,特别是地面调查和验证。
第二章:6.大气的散射现象有几种类型?根据不同散射类型的特点分析可见光遥感与微波遥感的区别,说明为什么微波具有穿云浮透雾能力而可见光不能。
①瑞利散射(大气中粒子的直径比波长小得多时发生的散射).②米氏散射(当大气中粒子的直径与辐射的波长相当时发生的散射)③无选择性散射(当大气中粒子的直径比波长大的多时发生的散射).大气散射类型是根据大气中分子或其他微粒的直径小于或相当于辐射波长时才发生。
第一章1.遥感的基本概念是什么?应用探测仪器,不与探测目标相接触,从远处把目标的电磁波特性记录下来,通过分析,揭示出物体的特征性质及其变化的综合性探测技术。
2.遥感探测系统包括哪几个部分?被侧目标的信息特征、信息的获取、信息的传输与记录、信息的处理和信息的应用.3.作为对地观测系统,遥感与常规手段相比有什么特点?①大面积同步观测:传统地面调查实施困难,工作量大,遥感观测可以不受地面阻隔等限制。
②时效性:可以短时间内对同一地区进行重复探测,发现地球上许多事物的动态变化,传统调查,需要大量人力物力,用几年甚至几十年时间才能获得地球上大范围地区动态变化的数据。
因此,遥感大大提高了观测的时效性。
这对天气预报、火灾、水灾等的灾情监测,以及军事行动等都非常重要。
(比较多,大家理解性的删除自己不需要的)③数据的综合性和可比性遥感获得地地物电磁波特性数据综合反映了地球上许多自然、人文信息。
由于遥感的探测波段、成像方式、成像时间、数据记录、等均可按照要求设计,使获得的数据具有同一性或相似性。
同时考虑道新的传感器和信息记录都可以向下兼容,所以数据具有可比性。
与传统地面调查和考察相比较,遥感数据可以较大程度地排除人为干扰。
④经济性遥感的费用投入与所获得的效益,与传统的方法相比,可以大大的节省人力、物力、财力和时间、具有很高的经济效益和社会效益。
⑤局限性遥感技术所利用的电磁波有限,有待进一步开发,需要更高分辨率以及遥感以外的其他手段相配合,特别是地面调查和验证。
第二章1.大气的散射现象有几种类型?根据不同散射类型的特点分析可见光遥感与微波遥感的区别,说明为什么微波具有穿云浮透雾能力而可见光不能。
①瑞利散射(大气中粒子的直径比波长小得多时发生的散射).②米氏散射(当大气中粒子的直径与辐射的波长相当时发生的散射)③无选择性散射(当大气中粒子的直径比波长大的多时发生的散射).大气散射类型是根据大气中分子或其他微粒的直径小于或相当于辐射波长时才发生。
通读:判读方法:进行航空像片判读时,应遵循先整体后局部,从已知到未知,先易后难,由宏观到微观的原则进行。
1,直接判定法,直接判读标志判定2,对比分析法,待判别的与已知的对比3,量测法,仪器量测4,逻辑推理法,利用地质地貌专业知识推理5,历史对比法,利用不同时间重复成像的航片加以对比分析,从而了解地物与自然现象的变化情况,对自然资源和环境动态较适用。
第二遍细读:第一章绪论通过眼睛观察图像而获得地面信息称为遥感图像的目视解译。
人眼只能观察到可见光波段的地标特征。
遥感可以探测到其他波段,如红外线紫外线和微波遥感的特性:空间特性,宏观;时相特性,周期成像,动态检测;波谱特性,目前遥感能探测的电磁波段有紫外线可见光红外线微波,遥感可以探测到人眼观察不到的地物的一些特性和现象,扩大了人们观测的范围,加深对地物的认识。
遥感的优势:信息量巨大,受地面限制条件少,经济效益好,用途广分类:遥感技术系统主要由遥感平台,传感器,遥感信息的接收和处理以及遥感图像的判读和应用4个部分组成。
遥感平台:遥感中搭载传感器的运载工具地面平台:用于安置传感器的三脚架,遥感塔,遥感车高度在100m以下。
航空平台:12km以内的飞机和气球平台。
低空平台,中空平台,高空平台航天平台:150km以上的人造地球卫星,宇宙飞船,空间轨道站,航天飞机。
目前对地观测中使用的航天平台主要是人造地球卫星。
气象卫星,海洋卫星,陆地卫星。
传感器:遥感器/探测器核心部分远距离感测和记录地物环境辐射或反射电磁波能力,安装在遥感平台上。
传感器根据记录方式的不同,分为成像方式(传感器把探测到的地物辐射能量,用图像形式表示,如航空摄影机,多光谱扫描仪,专题绘图仪)和非成像方式(传感器把探测到的地物辐射能量,用数字或曲线图表示,如光谱辐射计,微波辐射计,红外辐射温度计,激光高度计)。
遥感信息的接收和处理:遥感信息主要指由航空遥感和卫星遥感所获取的胶片和数字图像。
对于航空遥感信息一般是航摄结束后待航空器返回地面时回收,又叫直接回收方式;卫星遥感信息,采用视频传输方式接收。
《遥感概论》课程复习思考题1. 何谓遥感?遥感技术系统主要包括哪几部分?狭义遥感指从远离地面的不同工作平台上(高塔、飞机、气球、火箭、人造地球卫星、飞船、等)通过传感器对地球表面的电磁波(辐射)信息进行探测,并进过信息的传输处理和判别分析,对地球的资源和环境进行探测和监测的现代化的综合性技术。
遥感技术系统包括:遥感信息手机系统;遥感信息的分析和判读系统;杨娜信息的接受和预处理系统2. 遥感的主要特点表现在哪几个方面?并举例说明。
(1)、空间特性:感测范围大,具有综合、宏观的特点。
(2)、光谱特性:信息量大、手段多、技术先进(3)、时相特性:获取信息块、更新周期短、资料新颖、成图迅速、具有动态监测的特点3. 当前遥感发展的特点如何?1)、新一代传感器的研制,以获得分辨力更高,质量更好的遥感图像和数据2)、遥感应用不断深化3)、地理信息系统的发展和支持是遥感发展的又一进展和动向4. 试述遥感在地理学中的作用和意义?遥感已经成为地理研究的重要信息源遥感已经成为地理研究的重要手段和方法5. 试述遥感的应用。
A 、资源调查和应用B .环境监测评价及对抗自然灾害方面的应用C 、遥感在区域分析及建设规划方面的应用D 、遥感在全球性宏观研究中的应用E 、遥感在其他方面的应用:测绘制图、历史遗迹及考古、军事等6. 试述遥感在地学中的主要应用,并举例说明。
(与上题相似)7. 遥感技术中常用的电磁波波段有那些?各有那些特性?紫外波段 0.01m μ—0.40m μ;其中只有0.3—0.4m μ波长的紫外线部分能穿过大气层到达地面,且能量很小,小于0.3m μ的紫外线几乎都被吸收。
目前主要用于探测碳酸盐岩石的分布及水面油污染的监测。
可见光波段 0.40m μ—0.76m μ它可分为: 紫色光 0.40m μ—0.43;兰色光 0.43m μ—0.47m μ;青色光 0.47m μ—0.50m μ绿色光 0.50m μ—0.56m μ;黄色光 0.56m μ—0.59m μ;橙色光 0.59m μ—0.62m μ红色光 0.62m μ—0.76m μ红外波段 0.76m μ—1000m μ(1mm )它可分为:近红外波段 0.76m μ—3.0m μ(反射红外);中红外波段 3.0m μ—6m μ(热红外)远红外波段 6m μ—15m μ(热红外);超远红外波段 15m μ—1000m μ(热红外)微波波段 1mm —1m它可分为:毫米波 1—10mm ;厘米波 1—10cm ;分米波 0.1—1m8. 太阳的电磁辐射与地球的电磁辐射总的特点是什么?两者有何不同。
现代遥感导论思考题遥感作业1、太阳辐射穿过大气,导致其能量衰减的原因是哪些?太阳辐射穿过大气与大气发生相互作用,主要有两种基本形式,即大气吸收和大气散射。
太阳辐射穿过大气层时,大气的某些成分具有选择吸收一定波长辐射能的特点。
大气中吸收太阳辐射的成分主要有臭氧,二氧化碳,水汽,氧及固体杂志等。
太阳辐射大气吸收后变成热能,因而使太阳辐射减弱。
大气的吸收主要是发生在紫外和红外区。
太阳辐射穿过大气时能力将减弱的另一个原因是大气的散射作用。
太阳辐射与大气中气体分子和微粒相互作用会发生散射现象,散射改变了电磁波传播的方向,使一部分电磁波不能到达地面。
受大气散射的太阳辐射会到达地面,也会返回太空被传感器接收,称为叠加在目标地物信之上的噪音,降低了遥感数据的质量,造成影像的模糊,影响遥感数据的判读。
大气散射主要发生在可见光区,因此大气的散射作用是造成太阳辐射衰弱的主要原因之一。
2、何为大气窗口?常用于遥感的大气窗口有哪些?大气窗口是指太阳辐射通过大气层未被反射、吸收和散射的那些透射率高的光辐射波段范围。
太阳光在穿过大气层时,会受到大气层对太阳光的吸收和散射影响,因而使透过大气层的太阳光能量受到衰减。
但是大气层对太阳光的吸收和散射影响随太阳光的波长而变化。
通常把太阳光透过大气层时透过率较高的光谱段称为大气窗口。
大气窗口的光谱段主要有:微波波段(0.8~25cm),热红外波段(8~14um),中红外波段(3.5~5.5um),可见光和近红外波段(0.4~2.5um)。
3、比较几种地物(植被、水、沙、雪)的反射光谱特征有何不同?自然状态下土壤表面的反射率没有明显的峰值和谷值.土壤的反射光谱特征主要受到土壤中的原生矿物和次生矿物、土壤水分含量、土壤有机质、铁含量、土壤质地等因素的影响.水的光谱特征主要是由水本身的物质组成决定,同时又受到各种水状态的影响.地表较纯洁的自然水体对0.2.5μm 波段的电磁波吸收明显高于绝大多数其它地物.在光谱的可见光波段内,水体中的能量-物质相互作用比较复杂,光谱反射特性概括起来有一下特点:(1)光谱反射特性可能包括来自三方面的贡献:水的表面反射、水体底部物质的反射和水中悬浮物质的反射.(2)光谱吸收和透射特性不仅与水体本身的性质有关,而且还明显地受到水中各种类型和大小的物质——有机物和无机物的影响.(3)在光谱的近红外和中红外波段,水几乎吸收了其全部的能量,即纯净的自然水体在近红外波段更近似于一个“黑体”,因此,在1.2.5μm 波段,较纯净的自然水体的反射率很低,几乎趋近于零.植物的光谱特征可使其在遥感影像上有效地与其他地物相区别.同时,不同的植物各有其自身的波谱特征,从而成为区分植被类型、长势及估算生物量的依据.4、什么是地物反射光谱曲线?它对影像分析有什么作用?地物反射率随波长是变化的,我们以波长作为横坐标,反射率作为纵坐标,将地物反射率随波长的变化绘制成曲线,即地物的反射率随波长变化的曲线,叫地物的反射光谱曲线。
(0785)《遥感概论》复习思考题名词解释:1、遥感2、电磁波谱(Electramagitic spectrum)3、太阳常数:4、地物光谱特性:5、地物反射光谱与地物反射光谱曲线:6、黑体:7、基尔霍夫定律:8、大气窗口:9、饱和度:10、传感器:11、反差contrast:12、乳剂分辨率:13、像对stereopair:14、航向重叠(longitudinal overlap):15、旁向重叠(lateral overlap):16、中心投影17、像点位移:18、投影差:19、倾斜差:20、航空相片的使用面积:21、判读标志:22、亮度系数:23、立体观察:24、主比例尺:25、平均比例尺:26、多光谱扫描仪MSS:27、专题制图仪TM:28、灰阶:29、卫片空间分辨率:30、卫片空间分辨率可辨性:31、监督分类:32、非监督分类:33、图象增强处理:34、密度分割:35、吸收率:36、透射率:37、反射率:38、灰体:39、维恩定律:40、斯特藩-玻耳兹定律:41、发射率:42、减色法原理43、加色法原理:二、简答及论述题1、简述遥感概念及特点2、遥感的分类3、简述微波电磁波的特性:4、试举例阐述研究地物反射光谱的意义:6、分析为什么晴朗的天空呈现兰色?云呈现白色?7、中心投影与垂直投影的关系8、像对的立体观察条件9、什么是航空相片判读标志?试举例说明常用判读标志。
10、举例阐述航空相片常用判读方法。
11、分析影响地物在黑白全色航空相片上成像色调的因素。
12、在黑白全色航空相片上,怎样区分铁路与公路?怎样区分田与土?13、简述航空相片的判读原则14、简述陆地卫星轨道运行特征,为什么设定这样的特征?15、陆地卫星轨道为什么与太阳同步?怎么实现?16、比较航空相片与卫星相片的航向、旁向重叠17、分析MSS、TM图象各波段图象的光谱效应。
(0785)《遥感概论》复习思考题答案一、名词44、遥感(Remote Sensing),从广义上说是泛指从远处探测、感知物体或事物的技术。
《现代遥感导论》思考题
(尹占娥主编科学出版社)
第1章绪论 P21
1.所有的遥感影像都是垂直上方观测地球的。
列出这种视角的遥感影像具有的优越性,同时列出这种视角的缺点。
2.遥感影像显示了地面景观多种要素的综合效果,包括植被、地形、光照、土壤、河网以及其他要素等。
这种综合效果的优缺点是什么?
3.比较遥感影像和地图的不同之处。
并说明它们各自的优缺点和各自所适用的领域。
4.遥感是由许多不同学科的理论和知识交叉形成的。
查阅本科教学计划,并从课程表中选出与遥感有关的课程。
5.查阅图书馆中有关摄影测量工程和遥感、环境遥感、国际遥感期刊等遥感研究领域最重要的中英文期刊。
浏览各期刊的主要文章。
第2章遥感电磁辐射基础 P43
l.什么是电磁波谱?遥感中常用的电磁波段有哪些?
2.太阳辐射穿过大气,导致其能量衰减的原因是哪些?
3.何谓大气窗口?常用于遥感的大气窗口有哪些?
4.电磁辐射与地表物体相互作用的机理是什么?
5.按照发射率与波长不同的关系,可以把红外辐射源分为哪几类?具体特征是什么?
6.比较几种地物(植被,水,沙,雪)的反射光谱特征有何不同?
7.影响地物光谱特性的主要因素有哪些?
8.什么是地物反射光谱曲线?它对影像分析有什么作用?
第3章传感器P59
l.说明摄影方式传感器的成像原理及获取数据的特点。
2.说明扫描方式传感器的成像原理及获取数据的特点。
3.比较不同传感器的特点
4.如何评价遥感图像的质量。
5.通过查阅有关资料,说明传感器今后发展的趋热。
第4章航空遥感数据P96
l.时间在航空摄影的飞行计划中是很重要的吗?试说明相关原因。
2.航空摄影的优缺点有哪些9
3.为什么彩红外航片成为当前航空摄影的主要的技术?并说明其优势。
4.航片是一幅地图吗?比较一下两者的异同点。
5.大比例尺度航片一定比小比例尺航片更有用吗?说明哪些情况下适合使用大比例尺航片,哪些情况下适合使用小比例尺航片?
第6章微波遥感数据P144
1.与光学遥感相比,微波遥感有哪些特点?
2.微波遥感的主要工作频段。
3.主要的微波传感器有哪些?其中主动式和被动式各有哪些?
4.真实孔径雷达与合成孔径雷达最大的差异在何处?
5.SAR的图像与光学影像的差异?
6.什么是极化? SAR极化态的几种表述形式。
7.举例说明SAR在某一领域的应用。
8.简述激光雷达的特点和应用。
第7章热红外遥感数据P158
1.解释热红外图像成像时间和季节的重要性
2.利用热红外图像研究海岸带环境需要考虑的重要因素有哪此?
3.利用热红外图像研究地球表面的地理热景观和人为热景观初步成果对地球热平衡研究很有价值,说明热红外图像在其中应用的重要方法和步骤。
4.热红外图像虽然并不能测定地表的真实温度,‘但对许多的科学研究有重要意义,为什么?
5.说明利用热红外图像确定地面真实温度的重要性。
6.为研究城市居住区热耗散而进行的热红外航空成像时需要考虑的重要因素有哪些?
7.热红外图像在农业研究中应用方面有哪些?
8 .热红外图像在城市景观研究中的应用有哪些?并举例说明。
第8章高光谱遥感数据P174
1.简述高光谱遥感与多光谱遥感的区别(各举一传感器为例)。
2.为什么说高光谱遥感具有“图谱合一”的特点?
3.介绍一种机载成像光谱仪的性能指标及其应用实例。
4.简述光谱数据库的构成及其在高光谱遥感数据分析中的作用。
5.简述利用光谱数据二值编码进行光谱匹配的优点和不足。
6.举例说明如何在线性混合假设下进行混合光谱分解。
7.举例说明星载高光谱遥感传感器HYFERION在植被调查中的优势。
第9章遥感数字图像处理基础P182
1.遥感数字数据存储格式有哪些。
2.为什么要对遥感数字图像进行输入与输出操作?
3.解释常见的数字图像统计特征的含义。
4.列举你所知道的遥感图像处理软件。
5.谈谈遥感图像处理软件都有哪些功能?
第10章遥感数据预处理P204
l.什么是特征提取?
2.预处理的内容有哪些?
3.辐射校正有哪些方法?
4.几何精校正有哪些方法?
5.影像配准的概念。
6.如何选择地面控制点?应注意些什么?
7.数据融合的概念和方法。
8.如何判断某一给定的图像预处理方法是否有效?
9.如何判断是否要进行影像预处理?提出你的建议。
10.观察你研究地区的影像和地图,判别出可能的地面控制点。
评价地面控制点的分布模式,确定其分布模式是否合理,为了确保控制点分布模式合理需选择有疑问的点吗?
第ll章遥感图像的增强处理P217
l.图像增强处理的主要目的有哪些?主要处理方法有哪些方面?
2.什么是图像直方图?在增强处理中有什么作用?
3.平滑和锐化的增强效果有什么异同?各有何应用?
4.评价彩色增强处理的地位和实用性。
5.评价多波段数据压缩的意义。
6.通过实习了解遥感图像处理软件的主要功能与作用是什么?
第12章遥感图像的分类P247
1.为什么会有多种不同的影像分类方法呢?
2.在对影像分类前确定影像是否需要进行预处理很重要,为什么?
3 .影像分类方法在不同研究领域中的分类效果是不同的。
选择某一个领域或主题(如土地利用、森林学),列举进行影像分类的方法和意义。
列举出对该领域适用的分类方法。
4.展望遥感影像分类的发展方向。
说明传感器技术和设计分类策略之间的关系。
5.利用表12.3中的数据计算波段2和波段4水体和森林之间的归一化均值差(ND,normalized difference)。
理解区分类别的简单方法和最有用的波段。
6.对于2月和5月的数据,计算森林和牧场之间的归一化均值差(ND,normalized difference),解释不同鞠日期为什么会产生不同的结果。
第13章分类精度评价P260
l.检查下列矩阵A,影像上哪种类别的分布范围最大?
2.再次检验矩阵A,哪种类别的错分误差最高?
3.检验矩阵A,哪种类别最容易与农业用地相混淆?
4.在矩阵A中,哪个类别的分类精度最高?哪个类别的精度最低?
5.在矩阵A中,哪种类别的漏分误差最高?
6.比较矩阵A和矩阵B,它们是同一地区不同影像数据进行分类后所形成的误差矩阵。
每幅分类影像有5473个像元,但每个类别的分布模式是不同的。
请问哪幅影像分类图比较准确呢?
7.再次比较矩阵A和矩阵B。
如果要想使农业用地分类精度比较高,你会选择哪幅影?如果要使森林类别的分类精度高,你又会选择哪幅影像?
8.如果没有遥感影像分类精度评价的方法,会有什么后果?
9.说明矩阵A、B构建的方法有哪些?并比较各种触的优缺点。