国际金融考试重点
- 格式:doc
- 大小:59.50 KB
- 文档页数:5
1.1.1狭义国际收支一国在一定时期内,同其他国家由于债权债务关系引起的外汇收支。
是一种流量关系。
1.1.2广义国际收支在一定时期内,各经济体同其他经济体的各项经济交易总括报告。
(主要在居民与非居民之间进行)。
1.1.3IMF的规定经济实体间的商品劳务和收益交易;经济实体的货币黄金、SDR的变动,对其他经济体的债权和债务;无偿转移和会计上的平衡。
1.2.1国际收支平衡表国际收支平衡表是指将国际收支按照特定账户分类和复式记账原则编制的会计报表。
国际货币基金组织(IMF)编制出版的《国际收支手册》(现已出第五版),规定了成员国编制国际收支平衡表的准则、项目分类、构成标准及管理方法等,具有指导性意义。
1.2.2国际收支平衡表的记账方式:复式记账、权责发生制收入项目、负债增加项目、资产减少项目列为贷方支出项目、资产增加项目、负债减少项目列为借方1.3.1流量与存量国际收支平衡表的局限性,只反映了流量,未反映对外债权债务的存量关系。
存量—存量=流量国际投资状况表示涉外部门的资产负债表。
1.3.2国际投资头寸反映一国某一时点上的经济体对世界其他地方的资产与负债的价值和构成。
国际投资头寸表是反映特定时点上一个国家或地区对世界其他国家或地区金融资产和负债存量的统计报表,它与反映交易流量的国际收支平衡表一起,构成该国家或地区完整的国际账户体系。
净国际投资头寸:一国对外资产和负债相低后所得的净值。
1.4.1国际收支平衡表的含义经常项目反映了国内经济的消费和储蓄,改变经常项目必须与改变C+I的政策措施相应。
由于国际收支平衡表采用了复式记账的原则,因此国际收支从会计意义上说总是平衡的。
经常项目的差额一定等于资本与金融项目的的余额。
国际收支不平衡应从经济意义上理解。
自主性交易:经济主体为了经济利益或其它目的积极主动地进行的交易。
补偿性交易:为弥补自主性交易收支不平衡而被动进行的交易。
1.4.2国际收支不平衡理论上是指:自主性交易收入≠自主性交易支出实际中常指:(经常账户+资本与金融账户—储备资产)收入≠(经常账户+资本与金融账户—储备资产)支出1.4.3国际收支失衡的类型临时性失衡周期性失衡——经济周期引起失衡收入性失衡——国民收入发生变化引起结构性失衡——内外产业结构不匹配投资环境性失衡2.1.1外汇的定义广义:一切能够亦可兑换货币定值、计价的金融资产、权益凭证。
国际⾦融复习重点国际⾦融复习重点1.狭义外汇(通常所说的外汇):指⽤外币表⽰的能⽤于国际结算的⽀付⼿段和⼯具(不包括外汇资产)。
强调能直接⽤于国际结算。
以下各项不能算作外汇:黄⾦,外币有价证券,外币现钞。
因此,只有在国外的银⾏存款以及可以索取存款的外币票据、外币凭证(如汇票、⽀票、本票、电汇凭证)才是狭义的外汇。
2.外汇的作⽤:1)作为国际结算的计价⼿段和⽀付⼯具,便利了国际结算。
2)通过国际汇兑可以实现购买⼒的国际转移,使国与国之间的货币流通成为可能。
3)便利了国际间资⾦供求的调剂,促进了国际⾦融市场的发展。
4)外汇储备为国际储备,起着平衡国际收⽀的作⽤。
5)促进了国际贸易、国际投资的发展。
3.汇率:⼜叫外汇牌价或外汇⾏市,指两国货币之间的汇兑⽐率。
汇率是买卖外汇的价格。
汇率制度,⼜称汇率安排,是指⼀国货币当局对本国汇率变动的基本⽅式所作的⼀系列安排或规定。
汇率制度制约着汇率⽔平的变动。
4.直接标价法(⼜称应付标价法)指以1个单位或100个单位的外国货币作为标准,折算成⼀定数额的本国货币来表⽰的汇率。
即⽤本币表⽰外币价格。
5.间接标价法(⼜称应收标价法):是以⼀定单位的本国货币为标准,折算成⼀定数额的外国货币。
即⽤外币表⽰本币的价格。
6.简单计算远期汇率的⽅法:⽆论是什么标价法,也⽆论有没有说明远期是升⽔还是贴⽔,只要远期汇⽔前⼩后⼤,则即期汇率和远期汇⽔相加,否则即相减。
即期汇率远期汇⽔远期汇率⼩/⼤+⼩/⼤=⼩/⼤⼩/⼤-⼤/⼩=⼩/⼤7.汇率变动的影响因素:1)相对通货膨胀率。
如果⼀国的通货膨胀率⾼于他国,外国商品显得相对便宜,出⼝减少进⼝增加,本币汇率贬值;如果⼀国通货膨胀率⾼于他国,预计该国货币还会进⼀步贬值,纷纷抛出该国货币,该国货币汇率。
⼀国货币对内贬值(通胀)往往会导致对外贬值(汇率下降)。
2)国际收⽀状况:顺差,本币升值;逆差,本币贬值。
3)利率差异(与其他国家相⽐)。
利率⽔平⾼于他国,资本流⼊增加,资本流出减少,本币升值。
国际金融学考试重点归纳第一章国际收支1.国际收支的定义:IMF的定义:一国一定时期居民和非居民之间进行的各种经济交易的系统记录。
以支付为基础的定义:一国一定时期对外政治经济文化往来和对外债权债务清算而引起的货币收付。
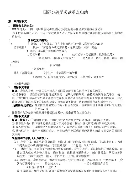
2.国际收支平衡表:r [ 货物:(有形贸易)所有货物的进出口一律按离岸价格FOB算经常项目I 服务:(劳务贸易或无形贸易)包括运输、旅游、其他I 收益:包括职工报酬和投资收入L经常转移:r 政府转移(无偿援助、战争贴款等)(单方面的,付出款无对等收入)私人转移(侨汇、捐赠、继承、赡.养费)\ 资本转移r资本账村资本与金融项g 〔非生产、非金融资产的转移〔金融账户:包括直接投资、证券投资、其他投资、储备资产净差错与遗漏3.国际收支平衡概念:①静态平衡:一国在某一时点上国际收支既不存在逆差也不存在顺差。
②动态平衡:以经济实际运行可能实现的计划期为平衡周期,保持期内国际收支平衡,使一国一定时期的国际收支在数量及结构方面均能促进该国经济与社会正常和健康的发展,促进该国货币均衡汇率水平的实现与稳定,事该国储备接近、达到或维持充足与最佳水平。
均衡的判定标准:自主性交易借贷不平衡(自主性交易:经济实体出于某种经济目的而进行的交易,除储备资产与净差错与遗漏属于补偿性交易外,其余都是自主性交易)4.国际收支失衡原因(简答):①周期性失衡:一国内部经济发展周期性波动引起的国际收支失衡。
②货币性失衡:货币领域的相关因素(如货币价值、物价)变化所造成的国际收支失衡。
③收入性失衡:一国国民收入相对快速增长,导致进口需求的增长引起的国际收支失衡。
④结构性失衡:由于一国国内经济、产业结构不能适应世界经济结构的改变而引起的国际收支失衡。
失衡的调节手段(人为调节):(1)外贸手段:保护性的外贸政策,例如进口许可证制、进口配额制,用以限制进口;为出口提供直接补贴或间接补贴,用以鼓励出口。
(“将出,限入”)(2)财政手段:主要有支出政策和税收政策两种。
第一章1 如何完整理解经常账户的宏观经济含义?经常账户是对进出口贸易,国民收入与国内吸收之间的关系,国际投资头寸,储蓄与投资这些方面的总结概括。
2国际收支的定义及理解?(1)国际收支是一个流量概念。
国际收支反应的是某个特定时期内一个经济体对外的国际经济交易情况。
(2)国际收支以交易为记录基础。
不以收支为基础而是以交易为基础,采用权责发生制的会计原则。
(3)国际收支记录的是一国居民与非居民之间的交易。
3国际收支账户的定义,记账原则,各个账户具体内容,记账方法?(1)定义:国际收支账户是一种事后的会计性记录,复式记账法使其余额总是为零。
它包括经常账户与资本与金融账户。
(2)具体内容:经常账户:货物,服务,收入,经济转移资本与金融账户:资本账户和金融账户。
①资本账户包括资本转移和非生产,非金融资产的收买或放弃。
②金融账户包括一经济体对外资产和负债所有权变更的所有权交易。
直接投资,证券投资,其他投资,储备资产。
(3)记账规则:计入借方的账目包括:反映进口实际资源的经常项目;反映资产增加或负债减少的金融项目。
计入贷方的账目包括:反映出口实际资源的经常项目;反映资产减少或负债增加的金融项目。
具体来说:①进口商品属于借方项目,出口商品属于贷方项目。
②非居民为本国居民提供服务或从本国取得收入,属于借方项目;本国居民为非居民提供服务或从外国取得收入,属于贷方项目。
③本国居民对非居民的单方向转移,属于借方项目;本国居民收到的国外的单方向转移,属于贷方项目。
④本国居民获得外国资产属于借方项目,外国居民获得本国资产或对本国投资属于贷方项目。
⑤本国居民偿还非居民债务属于借方项目,非居民偿还本国居民债务属于贷方项目。
⑥官方储备增加属于借方项目,官方储备减少属于贷方项目。
4 国际收支账户分析,各个差额的含义。
IMF,用什么来反映一国国际收支失衡?(1)贸易账户余额:贸易账户余额是指货物与服务在内的进出口之间的差额。
(2)经常账户余额:经常账户除包括贸易账户外,还包括收入账户和经常转移账户。
一外汇市场的构成:外汇银行,外汇经纪人,中央银行二外汇市场的作用:1促进了国际经济的发展加速了国际经济一体化2促进了国际资本流动和资金融通3是国际金融发国际资本流动的晴雨表,有利于各国制定相应的经济政策和策略4国际外汇投机的温床,是潜伏的祖重要的不稳定因素三升水是指远期外汇比即期外汇贵四择期:远期外汇的购买者,在合约的有效期内,有权要求银行实行交割业务五掉期:买进和卖出在同一个交割日进行六外汇分风险:交易风险,会计风险,经济风险七经常项下可兑换管理原则:经常项下可兑换,真实性审核,贸易便利,均衡化原则章第一章一外汇:静态以外币形式用于国际结算的支付手段和资产动态:一国货币兑换成外币用于清偿国际债务的金融活动要素:1有真实的债权债务基础2可自由流通兑换3是一国的资产用于清偿国际债务作用1购买手段,购买商品或服务2支付手段支付国际商品,国际金融,国际劳务,国际资金等方面的债权债务支付3一国的储备手段,稳定本国汇率,促进经济增长4财富的象征,是对外国债券的持有,可以转化为其他资产二国际收支:狭义一定时期内一国清算对外到期债权债务所发生的外汇的总和。
广义:除现金以外的无偿的国际援助,不许现金支付的货物,服务之间的。
以及赊销赊购的信用交易项目也列入其中。
不同:广义的强调金融业务,狭义强调现金基础三国际收支平衡表概念;按项目分类的国际收支系统的一览表系统的记录和总结了国际收支状况是反映一国对外经济状况和对外开放程度的重要文件;是一国制定经济政策的重要依据主要内容:1经常项目【货物,服务,收益,经常项下转移】2资本和金融账户3净差错和遗漏4总差额5储备与相关项目国际收支平衡的一句,自主性交易是否平衡,经常项下交易为自主性交易,资本和金融项下其他为调节性交易国际收支不平衡的主要原因:经济周期,经济结构,国民收入水变化,货币价值高低,偶然性,一国国内经济政策。
逆差的影响:外汇储备降低,本币汇率下浮,货币紧缩,物价上涨,失业率上升,经济水平发展慢四国际储备:一国货币当局持有资产,在一国贸易出现逆差可通过有保障机制径兑换成其他资产,用于稳定汇率的资产。
国际金融1.外汇含义:外汇是以外币表示的,用以清偿国际间债权债务的一种支付手段。
外汇买卖市债权的转移,而外汇支付则是完成国际间债权债务的清偿。
特征:①外汇是以外币表示的可用于国际结算的资产②外汇必须是可以自由兑换成其他形式的,或以其他货币表示的资产,具有国际清偿性和可自由兑换性形式:①外币有价证券,如政府债券、公司债券、股票等②外汇支付凭证,如外国汇票、本票、支票等③外币存款凭证④特别提款权(纸黄金)⑤其他外汇资产2.汇率:外汇汇率又称外汇汇价,是不同货币之间兑换的比率或比价,也可以说是以一种货币表示另一种货币的价格。
3.汇率标价方法:①直接标价法:是指以一定单位的外国货币为标准计算折合多少单位的本国货币。
②间接标价法:是指以一定单位的本国货币为标准计算折合若干单位的外国货币。
4.汇率分类⑴银行外汇买卖的角度:①买入价:即买入汇率,是银行从客户或同业那里买入外汇时使用的汇率。
②卖出价:即卖出汇率,是银行向客户或同业卖出外汇时使用的汇率。
③中间价:即买入价与卖出价的平均价。
⑵交割时间长短:①即期汇率:也称现汇率,是交易双方达成外汇买卖协议后,在两个工作日以内办理交割的汇率。
②远期汇率:也成期汇率,是交易双方达成外汇买卖协议后,约定在未来某一时间进行外汇实际交割所使用的汇率。
⑶外汇管理程度划分:①官方汇率:也称法定汇率,是外汇管制较为严格的国家授权其外汇管理当局制定并公布的本国货币与其他各种货币之间的外汇牌价。
②市场汇率:是外汇管制较松的国家在自由外汇市场进行外汇交易的汇率,市场汇率受外汇供求关系的影响,波动较频繁。
⑷外汇使用范围划分:①贸易汇率:是用于进出口贸易及其从属费用计价结算的汇率。
②金融汇率:是用于非贸易往来如劳务、资本移动等方面的汇率。
⑸国际汇率制度划分:①固定汇率。
即外汇汇率基本固定,汇率的波动幅度局限天一个较小的范围之内。
②浮动汇率。
即汇率不予以固定,也无任何汇率波动幅度的上下限,而是汇率随着外汇市场的供求变化而自由波动。
汇率1.标价法。
直接标价法。
直接标价法是以一定单位的外国货币作为标准,折算为一定数额的本国货币来表示其汇率的方法。
间接标价法。
间接标价法是以一定单位的本国货币为标准,折算为一定数额的外国货币来表示其汇率的方法。
美国除对英镑继续使用直接标价法外,对其他货币一律改用间接标价法。
2.表示方法。
双向报价前者表示报价银行愿意买入被报价货币的价格,即所谓的买价或买入汇率;后者表示报价者愿意卖出或被报价货币的价格,即所谓的卖价或卖出汇率。
3.影响汇率变动因素。
(1)国际收支。
一般情况下,顺差国的货币要升值,逆差国的货币要贬值。
(2)相对通货膨胀率。
一般而言,相对通货膨胀率持续较高国家,其货币在外汇市场上将会趋于贬值;反之,相对通货膨胀率较低的国家,其货币汇率则会趋于升值。
(3)相对利率水平。
负责任的政府,利率水平高时货币升值,利率水平低时货币贬值。
(4)市场预期。
预期的作用要比政策的作用大。
(5)政府的市场干预。
政府干预对汇率变化的作用一般是短期的,无法从根本上改变汇率的长期走势。
(6)经济增长率。
增长率高的货币要升值。
4.汇率决定。
(一)金本位制下汇率的决定。
铸币平价成为决定两种货币汇率的基础。
(二)纸币本位制下汇率的决定。
纸币所代表的价值量是纸币本位下决定汇率的基础。
外汇交易1.即期外汇交易。
又称现汇交易,是指买卖双方约定于成交后的两个营业日内交割的外汇交易。
2.掉期外汇交易。
又称外汇换汇交易或调期交易,是指将币种相同但交易方向相反、金额相等、交割日不同的两笔或两笔以上的外汇交易结合起来进行的交易。
3.外汇期货与远期外汇交易存在的差异。
(1)交易的标的物不同(2)交易方式不同(3)保证金和手续费制度不同(4)交易清算方式不同(5)交割方式不同。
4.外汇期权与远期外汇交易存在的差异。
(1)外汇期权具有更大的灵活性(2)期权费不能收回,且费率不固定(3)外汇期权交易的对象是标准化合约。
5.掉期率。
远期差价报价方法。
国际金融重点一.名词解释:1国际收支:国际收支是在一定时期内一国居民与非居民之间全部经济交易的系统记录2 国际储备:是指各国政府为了平衡国际收支和维持本国货币汇率的稳定以及应付紧急国际支付而持有的国际间普遍接受的一切资产的。
3汇率:一国货币兑换另一国货币的比率,这个兑换率即汇率。
4 外汇:是指一国货币兑换成另一国货币,借以清偿国际债权,债务关系的一种专门性的经营活动或行为.5 欧洲货币市场:是指在一国境外进行该国货币借贷的国际市场.欧洲货币:是在货币发行国境外被储存和借贷的各种货币的总称。
欧洲债券:借款人在其他国家发行的非发行国货币标价的证券。
6 国际金融危机:通常认为,全部或大部分金融指标急剧、短暂和超周期的恶化便意味着金融危机的发生。
是指一国所发生的金融危机通过各种渠道传递到其他国家从而引起国际范围内金融危机爆发的一种经济现象。
7 国际债务危机:债务人作为一国政府在一特定的比较集中的时期内,因支付困难不能履行对外偿债的义务,导致整个经济受到威胁的过程。
10 远期外汇交易:预约买卖外双方先签订远期交易合同,约定买卖外汇的币种数量汇率和将来交割的时间,到规定的交割时间,买卖双方再按合同规定的条件,办理交割的外汇交易。
11即期外汇交易:也称现货交易或现汇交易,是指买卖双方在外汇交易成交后,在两个营业日内办理交割的一种外汇交易。
二.简答题1 国际收支为什么会不平衡,如何调节?答:国际收支失衡的主要原因(一)经济结构.由于一国经济结构失调(产品供需结构和要素价格结构)而导致国际收支失衡.(二)经济周期。
由于受再生产周期规律影响,世界各国经济发展处于不同的发展阶段而失衡.(三)国民收入的变化。
一方面是由于经济周期更迭导致,另一方面,是由于经济增长率变化所引起的。
一定时期一国国民收入多,意味着进口消费或其他方面的国际支付会增加,国际收支可能会出现逆差。
(四)货币价值的变化。
由于一个国家的价格,利率和汇率等货币性因素导致的国际收支不平衡。
第一:国际收支:是在一定时期内一国居民及非居民之间所发生的全部经济交易的货币价值总和。
国际收支是一个流量概念,是在一定时期的发生额。
而国际借贷是一个存量概念,是一定时间点上的对外债权,债务余额。
居民是指在一个国家(或地区)的经济领土内具有经济利益的经济单位,包括自然人、法人和政府机构三类。
非居民:身在国外且代表本国政府的个人(官方外交使节,驻外军事人员),一般认为是本国居民,是所在国非居民。
国际收支平衡表:一国根据国际经济交易的内容和范围设置项目和帐户,按照复式簿记原理,系统地记录该国在一定时期内各种对外往来所引起的全部国际经济交易的统计报表。
经常账户:国际收支平衡表中最基本的账户,它是对实际资源在国际间流动行为进行记录的账户,包括货物、服务、收入和经常转移四个项目。
资本和金融账户:指对资产所有权在国际间流动行为进行记录的账户,包括资本账户和金融账户两个部分。
资本账户:资本转移和非生产、非金融资产的收买或放弃金融账户:记录一国居民对外资产和负债所有权变动的所有交易,包括直接投资、证券投资、其他投资和储备资产四个部分直接投资:投资设厂,在外发行或购买股票最低为10%,利润再投资贸易收支差额:货物和服务在内的进出口贸易差额经常账户差额:货物、服务、收入和经常转移项目贷方总额及借方总额差额。
资金和金融账户差额:资本账户及直接投资、证券投资、其他投资项目净差额。
如果该差额越大,提供融资的能力越强。
差额还可以反映一国金融市场的发达和开放程度综合差额:经常账户差额及资本金融账户差额合并国际收支综合差额:可根据这一差额判断一国外汇储备变动情况以及货币汇率的未来走势。
第二:国际收支失衡的类型1.季节性和偶然性的失衡:(用储备来解决问题)季节性失衡:进口和出口随生产和消费季节性变化发生变化使得一国国际收支也会发生季节性变化。
偶然性失衡:无规律的短期灾变也会引起国际收支的失衡。
影响是一次性,暂时性2.结构性失衡:(产业结构升级)当国际分工格局或国际需求结构等国际经济结构发生变化时,一国的产业结构及相应的生产要素配置不能完全适应这种变化,由此发生的国际收支失衡。
第一章国际收支第一节国际收支平衡表1,国际收支:是一国在一定时期内本国居民与非本国居民之间产生的全部国际经济交易价值的系统记录。
第一,国际收支记录的是一国的国际经济交易。
第二,国际收支是以经济交易为统计基础的。
第三,国际收支记录是一个流量。
2,国际收支平衡表第一,对经常项目而言,凡是形成外汇收入的,记录在贷方;凡是形成外汇支出的记在借方。
第二,对资本金融项目,资产的增加和负债的减少,贷方反应资产的减少和负债的增加。
第二节国际收支分析一,国际收支平衡的判断国际经济交易反映到国际收支平衡表上有若干项目,各个项目都有各自的特点和内容。
按其交易的性质可分为自发性交易和调节性交易。
二,国际收支不平衡的类型(一)结构性的不平衡(二)周期性的不平衡(三)收入性的不平衡(四)货币性的不平衡(五)临时性的不平衡三,国际收支不平衡的影响(一)国际收支逆差的影响具体表现在:本国向外大举借债,加重本国对外债务负担;黄金外汇储备大量外流,消弱本国对外金融实力;本币对外贬值,引起进口商品价格和国内物价上涨;资本外逃,影响国内投资建设和金融市场的稳定;压缩必需的进口,影响国内经济建设和消费利益。
(二)国际收支顺差的影响具体表现在:外汇储备大量增加,使该国面临通货膨胀的压力和资产泡沫隐患;本国货币汇率上升,会使出口处于不利的竞争地位,打击本国的就业;本国汇率上升,会使外汇储备资产的实际价值受到外币贬值的损失而减少;本国汇率上升,本币成为硬货币,易受外汇市场抢购的冲击,破坏外汇市场的稳定;加剧国际间摩擦。
第三节国际收支调节一,国际收支调节的一般原则1,按照国际收支不平衡的类型选择调节方式。
2,选择调节方式时应结合国内平衡进行。
3,注意减少国际收支调节措施给国际社会带来的刺激。
二,国际收支的自动调节机制1,物件-现金流动机制2,储备调节机制3,汇率调节机制4,市场调节机制发挥作用的条件①发达、完善的市场经济,充足的价格、收入弹性。
《国际金融学》考试重点——师说教育集团考试教学团队编录——第一章开放经济下的国民收入账户与国际收支账户1、国际收支是一国居民与外国居民在一定时期内各项经济交易的货币价值总和。
2、国际收支账户分为两大类:经常账户(货物、服务、收入和经常转移)、资本与金融账户(资本账户包括资本转移和非生产、非金融资产的收买或放弃;金融账户包括一经济体对外资产和负债所有权变更的所有权交易,分为直接投资、证劵投资、其他投资、储备资产四类项目。
)其中,储备资产包括货币当局可随时动用并控制在手的外部资产。
它可分为货币黄金、特别提款权、在基金组织的储备头寸、外汇资产、(包括货币、存款和有价证券)和其他债权。
3、国际收支平衡表是反映一定时期一国同外国的全部经济往来的收支流量表。
它是对一个国家与其他国家进行经济技术交流过程中所发生的贸易、非贸易、资本往来以及储备资产的实际动态所作的系统记录,是国际收支核算的重要工具。
通过国际收支平衡表,可综合反映一国的国际收支平衡状况、收支结构及储备资产的增减变动情况,为制定对外经济政策,分析影响国际收支平衡的基本经济因素,采取相应的调控措施提供依据,并为其他核算表中有关国外部分提供基础性资料。
国际收支平衡表是一种统计表,它以特定的形式记录、分类、整理一个国家或地区国际收支的详细情况。
4、国际收支的记账规则:运用的是复式记账法,即每笔交易都是由两笔价值相等、方向相反的账目表示。
根据复式记账的惯例,不论是对于实际资源还是金融资产,借方表示该经济体资产(资源)持有量的增加,贷方表示资产(资源)持有量的减少。
详细参见p11。
5、国际收支账户分析:●贸易账户余额是指包括货物与服务在内的进出口之间的差额。
●经常账户是指对实际资源国际流动行为进行记录的账户。
●资本与金融账户是指对资产所有权国际流动行为进行记录的账户。
●综合账户差额使之经常账户和资本与金融账户将储备资产账户剔除后的余额。
综合账户差额=经常账户差额+资本与金融账户差额+错误与遗漏余额-储备资产账户差额如果综合账户差额为逆差,其外汇的收入将小于外汇的支出,汇率会变。
一、影响汇率变动的主要因素1、汇率制度。
决定汇率是否频繁与剧烈波动的直接因素是汇率制度。
不同汇率制度可以决定和影响汇率波动的频率和范围。
2、经济增长率差异与经济运行态势。
在其他条件相对不变的情况下,一国经济增长率相对较高,其国民收入增加也相对较快,增加对外国商品的需求,该国货币汇率下跌。
3、利率相对水平。
利率水平一般是通过影响国家资本流动来影响汇率。
4、国家收支平衡状况。
在国际收支各项目中,经常项目贸易收支和非贸易收支的失衡对汇率变动的影响尤为显著。
5、物价水平和通货膨胀水平的差异。
如果一国货币发行过多,形成通货膨胀。
物价上涨,该国的货币则会贬值。
6、宏观经济政策。
紧缩性的货币政策往往会使本国货币供应量减少,利率相对提高,本国货币升值。
7、中央银行对市场的干预。
央行对外汇市场的干预效果往往是短期的,大多数情况下不会改变汇率的长期趋势。
8、对汇率变动的心理预期与投机性交易。
外汇市场参与者的心理预期在很大程度上可以影响汇率的走向与变动幅度。
9、政治局势、军事冲突与突发事件。
一国政治局势稳定,则本币汇率也相对稳定。
二、购买力平价理论1、购买力平价理论的中心思想:在一特定时间内,两国货币的比价即汇率是由两国的相对物价水平变化决定的。
更直接的表述就是,外汇汇率是由两国物价水平之比决定的。
2、购买力平价理论就是建立在一价定律的基础上,分析两个国家货币汇率与商品价格关系的汇率理论。
3、绝对购买力平价和相对购买力平价是该理论的两种表现形式。
(1)绝对购买力平价理论的主要内容是两国货币的汇率等于两国价格水平之比,解释了汇率的决定基础。
若以E表示直接标价法下两国货币的汇率,P和P*分别表示本国和外国的一般物价的绝对水平,则有。
(2)相对购买力平价理论的主要内容:相对购买力平价理论的表达式为,E表示汇率,P表示本国的物价水平,P*表示外国的物价水平,0和1分别表示基期和报告期,它说明了在任何一段时间内,两国汇率变化与同一时期内两国国内价格水平的相对变化成正比。
1、国际收支:国际收支的概念有广义和狭义之分,狭义的国际收支概念是指一国在一定时期内(通常为一年),同其他国家为清算到期的债权债务所发生的外汇收支的总和。
广义的概念为在一定时期内一国居民与非居民之间全部经济交易的系统记录。
2、国际储备:指一国货币当局为平衡国际收支和维持本国货币汇率的稳定以及用于紧急国际支付而持有的为各国普遍接受的一切资产。
3、外汇:外汇的概念有动态和静态之分,动态的外汇,是指把一国货币兑换为另一国货币以清偿国际间债务的金融活动。
静态的外汇又有广义与狭义之分,各国外汇管制法中所称的外汇就是广义的外汇,狭义的外汇即通常所说的外汇,是指以外币所表示的用于国际结算的支付手段。
4、外汇汇率:是用一国的货币折算成另一个国家的货币的比率、比价或价格。
5、国际经融市场:有广义和狭义之分,广义的是指进行各种国际金融业务活动的场所,这些业务活动包括长、短期资金的借贷以及外汇与黄金的买卖。
狭义的国际金融市场是指在国际间经营借贷资本即进行国际借贷活动的市场,因而亦称国际资本市场。
6、欧洲货币:指在高度自由化和国际化的金融管理体系和优惠税收体制下,主要由非居民持有的、并参与交易的自由兑换货币。
7、出口信贷:是一种国际信贷方式,是国家为支持和扩大本国大型设备的出口,加强国际竞争能力,以对本国的出口给予利息贴补并提供信贷担保的方法,鼓励本国的银行对本国出口商或外国进口商(或其银行)提供利率较低的贷款,以解决本国出口商资金周转的困难,或满足国外进口商对本国出口商支付贷款需要的一种融资方式。
8、国际收支平衡表就是在一定时期内(通常为1年)一国与其他国家间所发生的国际收支按项目分类统计的一览表,它集中反映了该国国际收支的具体构成和总貌。
9、固定汇率制度:就是两国货币比价基本固定,并把两国货币比价的波动幅度控制在一定的范围之内。
10、浮动汇率制度:即对本国货币与外国货币的比价不加以固定,也不规定汇率浮动的界限,而听任外汇市场根据供求状况的变化自发决定本币对外币的汇率。
《国际金融》考试重点(一)一、名词解释(4*5’)1、经常账户:是指对实际资源国际流动行为进行记录的账户,包括货物、服务、收入和经常转移。
2、国际收支:是指一国居民与外国居民在一定时期内各项经济交易的货币价值总和。
3、一价定律:指在自由贸易条件下,世界上商品无论在什么地方出售,扣除运输费用后,价格都相同。
4、米德冲突:是指在固定汇率制下,一国只有支出变更一种政策工具,无法同时实现内外均衡两个经济目标的情况。
5、国际储备:是指一国货币当局能随时用来干预市场、支付国际收支差额的资产。
6、伦敦同业拆借利率:是大型国际银行愿意向其他大型国际银行借贷时所要求的利率。
7、金平价:是指两种货币含金量或所代表金量的对比。
8、汇率制度:是指一国货币当局对本国汇率水平的确定,汇率变动方式等问题所作的一系列安排或规定。
9、特别提款权:是一种依靠国际纪律而创造出来的储备资产。
10、马歇尔-勒纳条件:是指以本币贬值改善国际收支的充分必要条件,简称马勒条件。
二、简答题(5*10’)1、利率平价内容答:该学说解释了汇率与利率之间的密切关系。
当各国利率存在差异时,者为了获得较高的收益,愿意将资本投向利率较高的国家。
但是这一较高的收益率是否能够实现,不仅取决于利率,而且取决于该国货币的汇率。
如果汇率对者不利的话,他有可能不仅得不到较高的收益,还会遭受损失。
为避免这种汇率风险,者往往会在远期市场上卖出高利率国家的货币。
这种货币转换会使高利率国家货币的汇率在即期市场上上浮,而在远期市场上下浮;同时低利率国家货币的汇率在即期市场上下浮,而在远期市场上上浮。
这样,高利率国家货币出现远期贴水,低利率国家货币出现远期升水。
当资本在两国间获得的收益率完全相等时,抛补套利活动就会停止。
这时两国利率差异正好等于两国货币远期差价,达到了利率平价。
2、牙买加协议内容答:《牙买加协议》的主要内容包括:(1)汇率安排多样化;(2)黄金非货币化;(3)扩大特别提款权的作用;(4)扩大国际货币基金组织的份额;(5)增加对发展中国家的资金融通数量和限额。
《国际金融》考试重点(整理)1.1994年后,中国的汇率制度是:实行以供求为基础、单一的有管理的浮动汇率制度。
2.我国外汇管理机构是:国家外汇管理局。
美:财政部;英:中央银行。
3.一国国际清偿能力包括:一国现有的国际储备和一国向外借款偿债能力。
(ABCD)P96 4.外汇风险中最容易被人理解的是:交易风险。
还有两种是:会计风险和经济风险。
5.以下国际收支调节政策中的:外汇缓冲政策能起到迅速改善国际收支的作用。
6.目前,世界各国的国际储备中,最重要的组成部分是:外汇储备。
还有别的组成部分是:黄金储备、在国际货币基金组织的储备寸头、特别提款权。
7.外汇风险中的会计风险又称为:外汇评价风险或者折算风险。
8.传统的国际金融市场从事借贷货币的是:市场所在国货币。
9.对外汇的管制主要有:直接外汇管制和间接外汇管制。
(对汇率的管制,对外汇资金来源和运用管制)10.目前,国际汇率制度的格局是:固定汇率制和浮动汇率制并存。
11.国际储备结构管理的原则包括:储备资产的安全性、流动性和盈利性。
12.属于金融衍生产品的有:根据产品形态分类:远期、期货、期权和掉期;根据原生资产分类:股票、利率、商品和汇率;根据交易方法分类:场内交易和场外交易。
13.收购外资企业的股权达到10%以上,属于:直接投资。
14.利用不同地点的汇率差异套汇交易是:地点套汇。
15.外汇期权按照行使期权的时间不同划分为:欧式期权和美式期权。
16.作为外汇的资产必须具备的三个特征是:外汇是外币表示的资产、外汇必须是在国外能够得到补偿的期权、外汇必须是可以自由兑换为其他支付手段的外币资产。
17.在间接标价法下,如果一定单位的外国货币折成的本国货币数额增加,则说明外币币值上升,本币币值下降,外汇汇率上升? P·5·外汇:是指国际间为清偿债权、债务关系进行的汇兑活动所凭借的手段和工具,或以外币表示的用于国际结算的支付手段。
欧洲货币市场:是能够交易众多境外货币的市场,是基本不受货币发行国和市场所在国政府法令管制的金融市场,是新型的国际资金市场。
国际金融考试重点1、狭义的国际收支:是指一国(或地区)在一定时期之内,居民与非居民之间的所有外汇收入和外汇支出的总和。
2、广义的国际收支:是指一国(或地区)在一定时期之内,居民与非居民之间的各种国际经济交易的总和。
3、国际收支平衡表:又称为国际收支账户,是指将国际收支按照特定账户分类,根据一定的原则用会计方法编制出来的报表。
4、自主性交易:亦称事前交易,是指交易当事人自主地为某项动机而进行的交易。
如经常项目中的各项交易和长期资本项目中的交易5、动态的外汇:是指把一国货币兑换成为另一国货币,用以清偿国际间债务的金融活动。
6、静态的外汇:由动态的外汇而形成的相关的金融凭证,或称金融资产。
7、汇率:是两种货币的比率、比价,是以一种货币表示的另一种货币的价格。
8、直接标价法:是以一定整数单位(如1或100等)的外国货币作为标准,折算为若干数量的的本国货币的汇率标价方法。
9、间接标价法:是以一定单位的本国货币(如l或100等)作为标准,折算为若干数量的外国货币。
10、固定汇率制:是指以本位货币本身或本位货币的法定含金量作为确定汇率的基准,汇率水平比较稳定的一种汇率制度。
11、浮动汇率制:是指一国货币当局不规定本币与外币的汇率平价和上下波动的界限,也不承担任何维持汇率波动界限的义务。
听任两国货币的比价完全按外汇市场的供求状况而波动。
15国际储备:亦称“官方储备”,是指一国政府所持有的,备用于弥补国际收支赤字、维持本币汇率的国际间普遍接受的一切资产。
16、国际清偿力:亦称“国际流动性”,指一国政府为本国国际收支赤字融通资金的能力。
(也称广义国际储备)17、在岸金融市场:是国内金融市场的对外延伸。
国内金融市场是本国居民之间发生金融资产交易的场所,交易的对象一般是本国货币,空间范围也仅限于本国境内。
当金融资产交易的主体扩大到非居民,交易范围超越国境之外,成为传统的国际金融市场。
即在岸金融市场。
18、离岸金融市场:又称境外市场。
第二章外汇与汇率1.买入汇率:也叫买入价,是外汇银行向同业或者客户买进外汇时所使用的汇率。
在直接标价法下,外币折合成本国货币数额较少的那个汇率就是买入汇率。
在间接标价法下刚好相反,本国货币数额较多的那个汇率为买入汇率。
2.卖出汇率:也叫卖出价。
是外汇银行向同业或客户卖出外汇时所使用的汇率。
在直接标价法下,外币折合成本国货币数额较多的是卖出汇率,在间接标价法下本国货币数额较少的就是卖出汇率。
3.即期汇率:又称现汇汇率。
即是交易双方达成外汇买卖协议后,在两个工作日以内办理交割的汇率。
4.远期汇率:也称期汇汇率,是交易双方达成外汇买卖协议,约定在未来某一时间进行外汇实际交割所使用的汇率。
5.远期外汇交易是指交易双方先签订外汇买卖合同,仅提供少量的保证金,约定于未来某一日按照约定的汇率和金额进行交割的外汇交易。
6.汇率是用一个国家的货币折算成另一个国家货币的比率、比价或者价格。
7.贴现:是指远期汇票经承兑后,汇票持有人在汇票尚未到前再贴现市场上转让,受让人扣除贴现息后将票款付给出让人的行为。
8.购买力平价理论:(1).绝对购买力平价,一国货币的价值及对它的需求是由单位货币在国内所能买到的商品和劳务的量(即它的购买力)所决定的。
e=P/P*,其中,e为汇率;P和P*为国内一般物价水平和国外一般物价水平。
(2).相对购买力平价,汇率反应两国物价水平的相对变化。
△e=△P/ΔP*,其中△P和ΔP*是本国和外国当期和基期之间一般物价水平的变化率;△e为当期和基期之间汇率的变化率。
9.利率平价理论:ρ=i-i*,汇率的远期升水率等于两国货币利率之差。
若本国利率高于外国利率,则远期汇率必将升水,这意味着本币远期将贬值。
投资于本国金融市场,则每单位本国货币到期时的本息为:1+(1xi)=1+i;投资与外国货币市场,一年后的收益为f/e(1+i*);第三章国际金融市场1.欧洲货币市场定义:传统意义上的欧洲货币市场是指非居民间以银行为中介在某种货币发行国国境之外从事该种货币借贷的市场,又可以称为离岸金融市场。
1、狭义的国际收支:是指一国(或地区)在一定时期之内,居民与非居民之间的所有外汇收入和外汇支出的总和。
2、广义的国际收支:是指一国(或地区)在一定时期之内,居民与非居民之间的各种国际经济交易的总和。
3、国际收支平衡表:又称为国际收支账户,是指将国际收支按照特定账户分类,根据一定的原则用会计方法编制出来的报表。
4、自主性交易:亦称事前交易,是指交易当事人自主地为某项动机而进行的交易。
如经常项目中的各项交易和长期资本项目中的交易5、动态的外汇:是指把一国货币兑换成为另一国货币,用以清偿国际间债务的金融活动。
6、静态的外汇:由动态的外汇而形成的相关的金融凭证,或称金融资产。
7、汇率:是两种货币的比率、比价,是以一种货币表示的另一种货币的价格。
8、直接标价法:是以一定整数单位(如1或100等)的外国货币作为标准,折算为若干数量的的本国货币的汇率标价方法。
9、间接标价法:是以一定单位的本国货币(如l或100等)作为标准,折算为若干数量的外国货币。
10、固定汇率制:是指以本位货币本身或本位货币的法定含金量作为确定汇率的基准,汇率水平比较稳定的一种汇率制度。
11、浮动汇率制:是指一国货币当局不规定本币与外币的汇率平价和上下波动的界限,也不承担任何维持汇率波动界限的义务。
听任两国货币的比价完全按外汇市场的供求状况而波动。
15国际储备:亦称“官方储备”,是指一国政府所持有的,备用于弥补国际收支赤字、维持本币汇率的国际间普遍接受的一切资产。
16、国际清偿力:亦称“国际流动性”,指一国政府为本国国际收支赤字融通资金的能力。
(也称广义国际储备)17、在岸金融市场:是国内金融市场的对外延伸。
国内金融市场是本国居民之间发生金融资产交易的场所,交易的对象一般是本国货币,空间范围也仅限于本国境内。
当金融资产交易的主体扩大到非居民,交易范围超越国境之外,成为传统的国际金融市场。
即在岸金融市场。
18、离岸金融市场:又称境外市场。
以市场所在国以外国家的货币即境外货币为交易对象;交易活动一般是在市场所在国的非居民与非居民之间进行;资金融通业务基本不受市场所在国及其他国家法律、法规和税收的管辖。
19、欧洲货币市场:是对离岸金融市场的概括和总称。
欧洲货币又称境外货币、离岸货币,是在货币发行国境外被存储和借贷的各种货币的总称。
20、外国债券:是一国发行人或国际金融机构,为了筹集外币资金,在某外国资本市场上发行的以市场所在国货币为标价货币的国际债券。
通常把外国债券称为传统的国际债券。
22、外汇风险:即汇率风险或汇兑风险,是指经济实体以外币定值或衡量的资产与负债、收入与支出,以及未来的经营活动可望产生现金流量的本币价值因货币汇率的变动而产生损失的可能性。
23、交易风险:是指在以外币计价的交易中,由于外币和本币之间汇率的波动使交易者蒙受损失的可能性交易风险又分为外汇买卖风险和交易结算风险。
24、会计风险:又称折算风险。
是指企业在会计处理和外币债权、债务决算时,将必须转换成本币的各种外币计价项目加以折算时所产生的风险。
也就是将外币债权、债务折算成本币时,由于使用的汇率与当初入账时的汇率不同而产生的账面上损益的差异。
25、国际资本流动:是指资本从一个国家或地区转移到另一个国家和地区。
26、国际直接投资:是指一国居民以一定生产要素投入到另一国并相应获得经营管理权的跨国投资活动。
27、出口信贷:属于中长期贸易信贷,是一国为支持和扩大本国大型设备的出口和加强国际竞争能力,鼓励本国的银行对本国的出口商或外国进口商(或银行)提供优惠利率贷款。
29、国际货币体系:是指在国际经济关系中,为满足国际间各类交易的需要,各国政府对货币在国际间的职能作用及其他有关国际货币金融问题所制定的协定、规则和建立的相关组织机构的总称。
30、国际金本位制:即各国货币均以黄金为本位(基础)建立联系,彼此可兑换,由此构成的世界性货币制度。
31、国际货币基金组织(IMF):是一个从事国际间金融业务,致力于推动全球货币合作、维护金融稳定、便利国际贸易、促进高度就业与可持续经济增长和减少贫困的国际组织。
论述题1、一国国际收支平衡表的经常账户是赤字的同时,该国的国际收支是否可能盈余?为什么?可能。
(1)国际收支盈余是反映国际收支平衡表中的国际收支差额(2)国际收支盈余等于经常项目差额加资本与金融项目差额。
并经过净差错与遗漏项目调整后的数字。
(3)资本与金融项目的顺差可能会大于经常账户的赤字。
2、试分析影响汇率变动的主要因素?(1)一国国际收支均衡是影响该国货币对外比价的直接因素。
(2)一国通货膨胀状况是影响该国货币对外比价的根本的、长期的因素。
(3)一国利率变化,同时对该国外汇市突发的、重大的政治事件场的外汇供求产生影响。
(4)一国GDP增长率的变化、汇率政策以及一些,常常也会对外汇市场产生重大的影响。
3、试述我国1994年外汇体制改革的主要内容?(1)取消固定汇率制,实现汇率并轨,建立有管理的人民币浮动汇率制。
(2)对所有涉外企业经常项目下的用汇实行售汇制(3)对外贸企业、外资企业的外汇收入逐步实现结汇制(4)取消外汇留成制度,实现外汇资金市场分配及取消外汇券,规范我国货币流通5)建立和规范我国外汇市场。
(6)我国资本(与金融)账户项下外汇收支的管制与管制的逐步放松。
5、我国现行的外汇管理体制和人民币汇率制度主要包括哪些内容?主要存在哪些问题?改革方向如何?我国现行的外汇管理体制(1)对经常项目外汇收支实行银行结售汇制,实现人民币经常项目可兑换。
(2)逐步放松对资本与金融项目的外汇管理,积极有序地推进人民币资本项目可兑换。
(3)建立和规范外汇市场(4)金融机构经营外汇业务实行许可证制度(5)取消境内外币计价结算,禁止外币在境内流通(6)建立国际收支统计申报制度我国现行的人民币汇率制度(1)人民币汇率是单一汇率(2)人民币汇率是市场汇率(3)人民币汇率是有管理的浮动汇率人民币汇率制度存在的问题及改革方向(1)单一汇率问题:尽管取消了复汇率制,但由于外汇管制的存在却造成了事实上的复汇率制。
(2)市场汇率问题:尽管目前人民币基准汇率是依据银行间外汇市场交易情况来制订的,但由于外汇管制的存在,因而形成的汇率实际上是一种管制汇率。
(3)有管理的浮动汇率问题:尽管目前允许各外汇指定银行在人民银行制订的基准汇率的一定幅度内对外买卖外汇,但规定的浮动幅度非常有限,1999年IMF在对各成员国汇率制度进行重新分类时,将我国名义上的人民币管理浮动汇率纳入实际钉住汇率制。
(4)面临升值压力:进入2001年后,随着我国宏观经济形势的好转,贸易收支不断改善,外汇储备随之大幅度增加,人民币又面临升值压力。
企业在交易风险管理中有哪些常用手段?(1)贸易策略法:A.币种选择法。
B.货币保值法。
C.价格调整法。
D.期限调整法。
E.对销贸易法。
F.国内转嫁法。
(2)金融市场交易法:A.即期外汇交易法。
B.远期外汇交易法。
C.掉期交易法。
D.外汇期货和期权交易法。
E.国际信贷法。
F.投资法论述题1. 试述国际收支失衡的原因。
答:1、偶然性失衡:自然灾害、政局变动等意外因素2、周期性失衡:经济周期3、收入性失衡:经济增长速度不同经济高速增长引起逆差,当收入增长带来生产效率显著提高,出口增长又会带来顺差。
4、货币性失衡:货币供应量变动5、结构性国际收支失衡:产业结构失衡2.述政府调节国际收支的政策措施:(1)外汇缓冲政策(2)财政政策和货币政策(3)汇率政策(4)直接管制3.我国的外汇储备的币种结构管理应坚持什么原则?1、坚持储备货币多元化,以减少汇率变动可能带来的损失;2、根据对外支付的需要确定该货币在储备货币中的比重;3、随时根据外汇市场的汇率变动趋势调整储备货币的币种结构。
4.汇率的种类有哪些?其种类有:(1)按国际货币制度的演变划分,有固定汇率和浮动汇率(2)按制订汇率的方法划分,有基本汇率和套算汇率(3)按银行买卖外汇的角度划分,有买入汇率、卖出汇率、中间汇率和现钞汇率(4)按银行外汇付汇方式划分有电汇汇率、信汇汇率和票汇汇率(5)按外汇交易交割期限划分有即期汇率和远期汇率(6)按对外汇管理的宽严区分,有官方汇率和市场汇率(7)按银行营业时间划分,有开盘汇率和收盘汇率5.影响国际储备需求的主要因素有哪些?(1)持有国际储备的机会成本,即持有国际储备所相应放弃的实际资源可能给该国带来的收益(2)外部冲击的规模和频率(3)政府的政策偏好(4)一国国内经济发展状况(5)该国的对外交往规模(6)该国借用国外资金的能力(7)该国货币在国际货币体系中所处的地位(8)各国政策的国际协调6.外汇管制的基本方式有哪些?(1)对出口外汇收入的管制(2)对进口外汇的管制(3)对非贸易外汇的管制(4)对资本输入的外汇管制(5)对资本输出的外汇管制(6)对黄金、现钞输出入的管制(7)复汇率制7.套期保值的客观基础是什么?套期保值的原意是“两面下注”,引申到商业上是指人们在现货市场和期货交易上采取方向相反的买卖行为。
套期保值的客观基础在于:期货市场价格与现货市场价格存在平行变动性和价格趋同性。
平行变动性是指期货价格与现货价格的运动方向相同,且二者变动幅度也比较接近。
价格趋同性指随着期货合同到期日的临近,期货价格与现货价格的差额越来越小;在到期日,二者相等。
8.什么是出口信贷?出口信贷有哪些特点? 出口信贷是指发达国家为了支持和扩大本国资本货物的出口,通过提供信贷担保予利息补贴的办法,鼓励本国银行对本国出口商和外国进口商或进口方银行提供利率较低的中长期贸易融资。
出口信贷的特点是:(1)出口信贷的金额大、期限长、风险大(2)出口信贷与信贷保险相结合(3)政府设立专门的出口信贷机构,对出口信贷给予资金支持(4)出口信贷的利率一般低于相同条件下的市场利率。
利率差额由出口国政府以各种形式给予补贴(5)出口信贷有指定用途,即该项融资限于购买贷款国家的商品9.汇率的变动会对经济产生哪些方面的影响?汇率变动对经济产生的影响主要表现在以下几个方面:(1)影响物价水平;(2)影响进出口贸易;(3)影响国际贸易条件;(4)影响外资的流动;(5)影响人们对金融资产的选择。
10.什么是互换?互换的主要目的是什么?互换是指两个或两个以上的当事人按共同商定的条件,在约定的时间内交换一系列支付款项的一种金融交易。
互换的主要目的是:(1)回避因利率和汇卒变动可能造成的风险损失;(2)通过利率和货币的互换尽量地降低成本;(3)破除当事人之间因资本市场、货币市场的差异以及各国外汇管制的不同法规造成的壁垒,以开拓更广阔的筹资途径。
11.试述亚洲金融危机产生的主要原因?亚洲金融危机产生的深刻原因可以从如下几个方面来加以分析:(1)宏观经济结构失衡;(2)外资、外债结构不合理;(3)金融监管不力、金融体系不健全、缺乏有效的金融风险防范机制;(4)过早对外开放资本市场,放松资本项目的管理。