农田灌溉水质标准GB5084
- 格式:doc
- 大小:70.00 KB
- 文档页数:7
农田灌溉水质标准农田灌溉水质标准(按照灌溉水的用途,农业灌溉水水质要求分二类:一类是指工业废水或城市污水作为农业用水的主要水源,并长期利用的灌区。
灌溉量:水田800方/亩年,旱田300方/亩年。
二类是指工业废水或城市污水作为农业用水的补充水源,而实行清污混灌沦灌的灌区。
其用量不超过一类的一半。
内容:中华人民共和国国家标准农田灌溉水质标准Standards for irrigation water pualityGB5084-2005代替GB5084-92国家环境保护局2005-07-21 批准2006-11-01实施为贯彻执行《中华人民共和国环境保护法》、防止土壤、地下水和农产品污染、保障人体健康,维护生态平衡,促进经济发展,特制订本标准。
1 主题内容与适用范围1.1 主题内容本标准规定了农田灌溉水质要求、标准的实施和采样监测方法。
1.2 适用范围本标准适用于全国以地面水、地下水和处理后的城市污水及与城市污水水质相近的工业废水作水源的农田灌溉用水。
本标准不适用医药、生物制品、化学试剂、农药、石油炼制、焦化和有机化工处理后的废水进行灌溉。
2 引用标准GB8978 污水综合排放标准GB3838 地面水环境质量标准CJ 18 污水排放城市下水道水质标准CJ 25.1 生活杂用水水质标准3 标准分类本标准根据农作物的需求状况,将灌溉水质按灌溉作物分为三类:3.1 一类:水作,如水稻,灌水量800m3亩·年3.2 二类:旱作,如小麦、玉米、棉花等。
灌溉水量300m3/亩·年。
3.3 三类:蔬菜,如大白菜、韭菜、洋葱、卷心菜等。
蔬菜品种不同,灌水量差异很大,一般为200~500m3/亩·茬。
4 标准值农田灌溉水质要求,必须符合表1的规定。
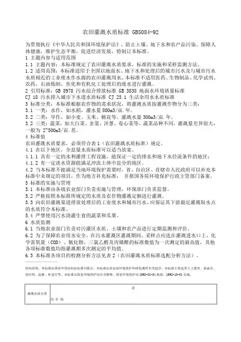
表1 农田灌溉水质标准mg/L项目水作旱作蔬菜60 1001 生化需氧量(BOD5) ≤2 化学需氧量200 300 150(CODcr) ≤3 悬浮物≤150 200 1004 阴离子表面5.0 8.0 5.0活性剂(LAS) ≤5 凯氏氮≤12 30 306 总磷(以P5.0 10 10计) ≤7 水温,℃≤358 pH值≤ 5.5~8.59 全盐量≤1000(非盐碱土地区)2000(盐碱土地区)有条件的地区可以适当放宽10 氯化物≤25011 硫化物≤ 1.012 总汞≤0.00113 总镉≤0.00514 总砷≤0.05 0.1 0.0515 铬(六价) ≤0.116 总铅≤0.117 总铜≤ 1.018 总锌≤ 2.019 总硒≤0.0220 氟化物≤ 2.0(高氟区) 3.0(一般地区)21 氰化物≤0.522 石油类≤ 5.0 10 1.0挥发酚≤ 1.0苯≤ 2.5三氯乙醛≤ 1.0 0.5 0.5丙烯醛≤0.5硼≤ 1.0 (对硼敏感作物,如:马铃薯、笋瓜、韭菜、洋葱、柑桔等)2.0 (对硼耐受性较强的作物,如小麦、玉米、青椒、小白菜、葱等)3.0 (对硼耐受性强的作物,如:水稻、萝卜、油菜、甘兰等)粪大肠菌群数,个/L ≤10000蛔虫卵数,个/L ≤24.1 在以下地区,全盐量水质标准可以适当放宽。
农田灌溉水质标准 GB5084-92为贯彻执行《中华人民共和国环境保护法》、防止土壤、地下水和农产品污染、保障人体健康,维护生态平衡,促进经济发展,特制订本标准。
1 主题内容与适用范围1.1 主题内容:本标准规定了农田灌溉水质要求、标准的实施和采样监测方法。
1.2 适用范围:本标准适用于全国以地面水、地下水和处理后的城市污水及与城市污水水质相近的工业废水作水源的农田灌溉用水。
本标准不适用医药、生物制品、化学试剂、农药、石油炼制、焦化和有机化工处理后的废水进行灌溉。
2 引用标准:GB 8978 污水综合排放标准 GB 3838 地面水环境质量标准CJ 18 污水排入城市下水道水质标准 CJ 25.1 生活杂用水水质标准3 标准分类:本标准根据农作物的需求状况,将灌溉水质按灌溉作物分为三类:3.1 一类:水作,如水稻,灌水量800m3/亩.年。
3.2 二类:旱作,如小麦、玉米、棉花等。
灌溉水量300m3/亩.年。
3.2 三类:蔬菜,如大白菜、韭菜、洋葱、卷心菜等。
蔬菜品种不同,灌溉量差异很大,一般为 2~500m3/亩.茬。
4 标准值农田灌溉水质要求,必须符合表1(农田灌溉水质标准)规定。
4.1 在以下地区,全盐量水质标准可以适当放宽。
4.1.1 具有一定的水利灌排工程设施,能保证一定的排水和地下水径流条件的地区;4.1.2 有一定淡水资源能满足冲洗土体中盐分的地区。
4.2 当本标准不能满足当地环境保护需要时,省、自治区、直辖市人民政府可以补充本标准中未规定的项目,作为地方补充标准,并报国务院环境保护行政主管部门备案。
5 标准的实施与管理5.1 本标准由各级农业部门负责实施与管理,环保部门负责监督。
5.2 严格按照本标准所规定的水质及农作物灌溉定额进行灌溉。
5.3 向农田灌溉渠道排放处理后的工业废水和城市污水,应保证其下游最近灌溉取水点的水质符合本标准。
5.4 严禁使用污水浇灌生食的蔬菜和瓜果。
6 水质监测6.1 当地农业部门负责对污灌区水质、土壤和农产品进行定期监测和评价。
gb5084-2024农田灌溉水质标准GB5084-2005将农田灌溉用水的质量评价分为两类:主要作物区和次要作物区。
其中,主要作物区包括小麦、玉米、水稻、大豆等主要植物,次要作物区包括蔬菜、水果等次要植物。
此外,标准还针对不同类型的土壤和降雨情况,细分了土壤需水水质标准和降雨补水水质标准。
农田灌溉用水的质量评价指标主要包括化学指标和生物指标两个方面。
其中,化学指标包括溶解性固体、重金属、硫酸盐、氰化物等物质的浓度;生物指标则包括细菌总数、大肠菌群等微生物指标。
这些指标综合衡量了农田灌溉用水的理化性能和生物安全性。
根据标准的要求,农田灌溉用水的化学指标要求如下:1.溶解性固体:主要指浸提性溶解物含量,该指标反映了水体中的溶解性无机盐、溶解性有机物等物质的总体浓度。
不同作物区和降雨条件下的灌溉水质量标准有所差异。
2.重金属:包括铅、镉、汞、砷等物质,这些物质对人体健康和环境都有一定的毒害作用。
标准对不同重金属的浓度限值给出了明确的要求。
3.硫酸盐:硫酸盐是灌溉水中常见的无机盐之一,它的浓度与作物生长和土壤结构有关。
标准规定了硫酸盐的浓度限值。
4.氰化物:氰化物是一种有毒物质,对植物和人体都具有一定的危害。
标准对氰化物的浓度限值进行了明确规定。
生物指标主要关注灌溉水中的微生物指标,包括细菌总数、大肠菌群等。
这些指标可以评价水体中的微生物污染情况。
标准要求灌溉水中的微生物指标要满足一定的限值要求,以确保灌溉水不会给作物和土壤带来安全隐患。
此外,标准还规定了农田灌溉用水的监测和评价方法。
监测和评价应按照国家相关标准和规定进行,并由相关部门进行监督和管理。
综上所述,GB5084-2005《农田灌溉用水水质标准》是为了保护农田灌溉水环境,保障农作物生长和农产品品质而制定的一项重要标准。
它综合考虑了化学指标和生物指标,对农田灌溉用水质量进行了详细的规定,为农田灌溉用水的管理提供了科学依据。
但需要注意的是,灌溉水质标准的制定需要不断根据实际情况修订更新,以适应农田灌溉的不同需求。
农田灌溉水水质标准农田灌溉水的水质标准对于农作物的生长和土壤的健康起着至关重要的作用。
合理的水质标准可以保障农田灌溉水的安全性,同时也可以保护土壤和环境的健康。
因此,了解农田灌溉水的水质标准对于农业生产至关重要。
首先,农田灌溉水的水质标准应符合国家相关标准和规定。
根据《农田灌溉水水质标准》(GB 5084-2005)的规定,农田灌溉水的水质应符合一定的化学成分和微生物指标。
其中,化学成分包括重金属、有机物、无机物等指标,而微生物指标包括大肠杆菌、菌落总数等。
这些指标的合格与否直接关系到农田灌溉水的安全性和对农作物的影响。
其次,农田灌溉水的水质标准还应根据具体的农作物和土壤条件进行调整。
不同的农作物对水质的要求有所不同,一些作物对水质的要求较高,而一些作物对水质的要求相对较低。
因此,在确定农田灌溉水的水质标准时,需要考虑到具体的农作物种植情况,以及土壤的特性,从而制定出符合实际情况的水质标准。
另外,农田灌溉水的水质标准还需要考虑到水资源的可持续利用。
随着全球水资源的日益紧张,农田灌溉水的合理利用变得尤为重要。
因此,在确定农田灌溉水的水质标准时,需要充分考虑到水资源的可持续利用,避免过度浪费和污染,从而保障水资源的长期可持续利用。
最后,农田灌溉水的水质标准还需要根据当地的环境和气候条件进行调整。
不同的地区由于环境和气候的不同,对农田灌溉水的水质标准也会有所不同。
因此,在确定农田灌溉水的水质标准时,需要结合当地的环境和气候条件,从而制定出适合当地实际情况的水质标准。
综上所述,农田灌溉水的水质标准对于农业生产和土壤健康至关重要。
合理的水质标准可以保障农田灌溉水的安全性,保护土壤和环境的健康,促进农作物的生长。
因此,在确定农田灌溉水的水质标准时,需要充分考虑国家相关标准和规定、农作物和土壤条件、水资源的可持续利用以及当地的环境和气候条件,从而制定出符合实际情况的水质标准。
只有这样,才能保障农田灌溉水的安全性,促进农业生产的健康发展。
精心整理
农田灌溉水质标准GB5084-92
为贯彻执行《中华人民共和国环境保护法》、防止土壤、地下水和农产品污染、保障人体健康,维护生态平衡,促进经济发展,特制订本标准。
1主题内容与适用范围
1.1主题内容:本标准规定了农田灌溉水质要求、标准的实施和采样监测方法。
1.2适用范围:本标准适用于全国以地面水、地下水和处理后的城市污水及与城市污水水质相近的工业废水作水源的农田灌溉用水。
本标准不适用医药、生物制品、化学试剂、农药、石油炼制、焦化和有机化工处理后的废水进行灌溉。
2引用标准:GB8978污水综合排放标准GB3838地面水环境质量标准 CJ18污水排入城市下水道水质标准CJ25.1生活杂用水水质标准
33.13.23.2为44.14.1.14.1.24.255.15.25.35.466.16.2量(COD 6.3本标准各项目的检测分析方法见表2(农田灌溉水质标准选配分析方法)。
——————————
附加说明:本标准由国家环保局科技标准司提出。
本标准由农业部环境保护科研监测所负责起草。
本标准主要起草人王德荣、崔淑贞、徐应明、赵静、杜道灯等。
本标准由国家环境保护局负责解释。
国家环境保护局1992-01-04批准,1992-10-01实施。
阴离子表面活性剂(LAS)
中华人民共和国国家标准GB5084—92代替:GB5084—85。
农田灌溉水质标准GB5084-92为贯彻执行《中华人民共和国环境保护法》、防止土壤、地下水和农产品污染、保障人体健康,维护生态平衡,促进经济发展,特制订本标准。
1 主题内容与适用范围1.1 主题内容:本标准规定了农田灌溉水质要求、标准的实施和采样监测方法。
1.2 适用范围:本标准适用于全国以地面水、地下水和处理后的城市污水及与城市污水水质相近的工业废水作水源的农田灌溉用水。
本标准不适用医药、生物制品、化学试剂、农药、石油炼制、焦化和有机化工处理后的废水进行灌溉。
2 引用标准:GB 8978 污水综合排放标准GB 3838 地面水环境质量标准CJ 18 污水排入城市下水道水质标准CJ 25.1 生活杂用水水质标准3 标准分类:本标准根据农作物的需求状况,将灌溉水质按灌溉作物分为三类:3.1 一类:水作,如水稻,灌水量800m3/亩.年。
3.2 二类:旱作,如小麦、玉米、棉花等。
灌溉水量300m3/亩.年。
3.2 三类:蔬菜,如大白菜、韭菜、洋葱、卷心菜等。
蔬菜品种不同,灌溉量差异很大,一般为2~500m3/亩.茬。
4 标准值农田灌溉水质要求,必须符合表1(农田灌溉水质标准)规定。
4.1 在以下地区,全盐量水质标准可以适当放宽。
4.1.1 具有一定的水利灌排工程设施,能保证一定的排水和地下水径流条件的地区;4.1.2 有一定淡水资源能满足冲洗土体中盐分的地区。
4.2 当本标准不能满足当地环境保护需要时,省、自治区、直辖市人民政府可以补充本标准中未规定的项目,作为地方补充标准,并报国务院环境保护行政主管部门备案。
5 标准的实施与管理5.1 本标准由各级农业部门负责实施与管理,环保部门负责监督。
5.2 严格按照本标准所规定的水质及农作物灌溉定额进行灌溉。
5.3 向农田灌溉渠道排放处理后的工业废水和城市污水,应保证其下游最近灌溉取水点的水质符合本标准。
5.4 严禁使用污水浇灌生食的蔬菜和瓜果。
6 水质监测6.1 当地农业部门负责对污灌区水质、土壤和农产品进行定期监测和评价。
1、灌溉用水的水质标准:(1)水质应符合GB5084-92《生活饮用水卫生标准》的要求;其中,地面水水质应符合国家地面水环境质量标准的二级或三级以上要求。
(2)水中溶解氧含量不得小于0.5mg/L。
(3)水温应在5°C~25°C之间。
(4)PH值应在6.5~8.5之间。
(5)溶解盐含量不得高于0.02g/L(矿化度)。
(6)总硬度不超过0.069mmol/L(以CaCO3计),即不超过120mg/L。
2、灌溉用水的水量标准:(1)灌区内作物对水的需要量按不同作物品种、生育期及灌水次数而定,一般每667m2产量的需水量为100kg~300kg。
(2)灌区内的实际供水量应根据当地气候条件确定,一般不宜低于设计供水量。
(3)根据灌区地形特点、土壤质地和保肥性能等因素合理确定田间沟渠的断面尺寸及深度等工程设施的设计参数,以保证有效利用水资源和减少工程的施工成本。
3、灌溉用水的流量与流速:(1)在满足农作物生长需要的条件下,宜采用小流量供水方式。
当采用大流量的供水方式时必须考虑以下因素:①保证正常生长的最低水位;②防止发生渍水和倒伏;③避免造成土壤板结;④防止产生气阻;⑤避免引起堵塞或损坏机泵等设备;⑥防止产生噪音和振动;⑦节约电能和水资源;⑧降低运行管理费用等。
(2)采用低扬程水泵时宜采取相应措施降低管道中的水流速度。
(3)当采用高扬程水泵时应注意以下几点:①尽量减小管道的坡度;②缩短管道的长度;③提高管材的强度;④加强管道的维护和管理;⑤注意安全防护;⑥定期检查并及时排除故障隐患;⑦做好防寒防冻工作等。
(4)对于地下水位较高的地区可采取井灌的形式进行灌溉。
gb5084-2005农田灌溉水质标准
GB5084-2005农田灌溉水质标准规定饮用水标准的维生素、矿物质、
病菌、有机污染物和重金属等指标,以保证农田灌溉水质的清洁度。
1.维
生素:pH:6.0~9.0之间;水温:10℃~40℃之间。
2.矿物质:总硬度
在150毫克/升以下,聚砜量在25毫克/升以下,碳酸盐不超过400毫克/升,氯化物不超过250毫克/升。
3.病菌:没有致病细菌、病原体、毒素等,不滋生对环境造成危害的藻类。
4.有机污染物:水中的有机物质总量
不能超过0.2毫克/升。
5.重金属:水中的重金属含量不能超过以下指标:铅(Pb)<0.05毫克/升;砷(As)<0.05毫克/升;汞(Hg)<0.01毫克/升;镉(Cd)<0.01毫克/升;六价铬(Cr+6)<0.05毫克/升。
农田灌溉水质标准 GB5084-92为贯彻执行《中华人民共和国环境保护法》、防止土壤、地下水和农产品污染、保障人体健康,维护生态平衡,促进经济发展,特制订本标准。
1 主题内容与适用范围1.1 主题内容:本标准规定了农田灌溉水质要求、标准的实施和采样监测方法。
1.2 适用范围:本标准适用于全国以地面水、地下水和处理后的城市污水及与城市污水水质相近的工业废水作水源的农田灌溉用水。
本标准不适用医药、生物制品、化学试剂、农药、石油炼制、焦化和有机化工处理后的废水进行灌溉。
2 引用标准:GB 8978 污水综合排放标准 GB 3838 地面水环境质量标准CJ 18 污水排入城市下水道水质标准 CJ 25.1 生活杂用水水质标准3 标准分类:本标准根据农作物的需求状况,将灌溉水质按灌溉作物分为三类:3.1 一类:水作,如水稻,灌水量800m3/亩.年。
3.2 二类:旱作,如小麦、玉米、棉花等。
灌溉水量300m3/亩.年。
3.2 三类:蔬菜,如大白菜、韭菜、洋葱、卷心菜等。
蔬菜品种不同,灌溉量差异很大,一般为 2~500m3/亩.茬。
4 标准值农田灌溉水质要求,必须符合表1(农田灌溉水质标准)规定。
4.1 在以下地区,全盐量水质标准可以适当放宽。
4.1.1 具有一定的水利灌排工程设施,能保证一定的排水和地下水径流条件的地区;4.1.2 有一定淡水资源能满足冲洗土体中盐分的地区。
4.2 当本标准不能满足当地环境保护需要时,省、自治区、直辖市人民政府可以补充本标准中未规定的项目,作为地方补充标准,并报国务院环境保护行政主管部门备案。
5 标准的实施与管理5.1 本标准由各级农业部门负责实施与管理,环保部门负责监督。
5.2 严格按照本标准所规定的水质及农作物灌溉定额进行灌溉。
5.3 向农田灌溉渠道排放处理后的工业废水和城市污水,应保证其下游最近灌溉取水点的水质符合本标准。
5.4 严禁使用污水浇灌生食的蔬菜和瓜果。
6 水质监测6.1 当地农业部门负责对污灌区水质、土壤和农产品进行定期监测和评价。
农田灌溉水质标准 GB5084-92为贯彻执行《中华人民共和国环境保护法》、防止土壤、地下水和农产品污染、保障人体健康,维护生态平衡,促进经济发展,特制订本标准。
1 主题内容与适用范围1.1 主题内容:本标准规定了农田灌溉水质要求、标准的实施和采样监测方法。
1.2 适用范围:本标准适用于全国以地面水、地下水和处理后的城市污水及与城市污水水质相近的工业废水作水源的农田灌溉用水。
本标准不适用医药、生物制品、化学试剂、农药、石油炼制、焦化和有机化工处理后的废水进行灌溉。
2 引用标准:GB 8978 污水综合排放标准 GB 3838 地面水环境质量标准CJ 18 污水排入城市下水道水质标准 CJ 25.1 生活杂用水水质标准3 标准分类:本标准根据农作物的需求状况,将灌溉水质按灌溉作物分为三类:3.1 一类:水作,如水稻,灌水量800m3/亩.年。
3.2 二类:旱作,如小麦、玉米、棉花等。
灌溉水量300m3/亩.年。
3.2 三类:蔬菜,如大白菜、韭菜、洋葱、卷心菜等。
蔬菜品种不同,灌溉量差异很大,一般为 2~500m3/亩.茬。
4 标准值农田灌溉水质要求,必须符合表1(农田灌溉水质标准)规定。
4.1 在以下地区,全盐量水质标准可以适当放宽。
4.1.1 具有一定的水利灌排工程设施,能保证一定的排水和地下水径流条件的地区;4.1.2 有一定淡水资源能满足冲洗土体中盐分的地区。
4.2 当本标准不能满足当地环境保护需要时,省、自治区、直辖市人民政府可以补充本标准中未规定的项目,作为地方补充标准,并报国务院环境保护行政主管部门备案。
5 标准的实施与管理5.1 本标准由各级农业部门负责实施与管理,环保部门负责监督。
5.2 严格按照本标准所规定的水质及农作物灌溉定额进行灌溉。
5.3 向农田灌溉渠道排放处理后的工业废水和城市污水,应保证其下游最近灌溉取水点的水质符合本标准。
5.4 严禁使用污水浇灌生食的蔬菜和瓜果。
6 水质监测6.1 当地农业部门负责对污灌区水质、土壤和农产品进行定期监测和评价。
农田灌溉水质标准农田灌溉水质标准(按照灌溉水的用途,农业灌溉水水质要求分二类:一类是指工业废水或城市污水作为农业用水的主要水源,并长期利用的灌区。
灌溉量:水田800方/亩年,旱田300方/亩年。
二类是指工业废水或城市污水作为农业用水的补充水源,而实行清污混灌沦灌的灌区。
其用量不超过一类的一半。
内容:中华人民共和国国家标准农田灌溉水质标准Standards for irrigation water pualityGB5084-2005代替GB5084-92国家环境保护局2005-07-21 批准2006-11-01实施为贯彻执行《中华人民共和国环境保护法》、防止土壤、地下水和农产品污染、保障人体健康,维护生态平衡,促进经济发展,特制订本标准。
1 主题内容与适用范围1.1 主题内容本标准规定了农田灌溉水质要求、标准的实施和采样监测方法。
1.2 适用范围本标准适用于全国以地面水、地下水和处理后的城市污水及与城市污水水质相近的工业废水作水源的农田灌溉用水。
本标准不适用医药、生物制品、化学试剂、农药、石油炼制、焦化和有机化工处理后的废水进行灌溉。
2 引用标准GB8978 污水综合排放标准GB3838 地面水环境质量标准CJ 18 污水排放城市下水道水质标准CJ 25.1 生活杂用水水质标准3 标准分类本标准根据农作物的需求状况,将灌溉水质按灌溉作物分为三类:3.1 一类:水作,如水稻,灌水量800m3亩·年3.2 二类:旱作,如小麦、玉米、棉花等。
灌溉水量300m3/亩·年。
3.3 三类:蔬菜,如大白菜、韭菜、洋葱、卷心菜等。
蔬菜品种不同,灌水量差异很大,一般为200~500m3/亩·茬。
4 标准值农田灌溉水质要求,必须符合表1的规定。
4.1 在以下地区,全盐量水质标准可以适当放宽。
4.1.1 具有一定的水利灌排工程设施,能保证一定的排水和地下水径流条件的地区;4.1.2 有一定淡水资源能满足冲洗土体中盐分的地区。
农田灌溉水质标准GB5084-92为贯彻执行《中华人民共和国环境保护法》、防止土壤、地下水和农产品污染、保障人体健康,维护生态平衡,促进经济发展,特制订本标准。
1 主题内容与适用范围主题内容:本标准规定了农田灌溉水质要求、标准的实施和采样监测方法。
适用范围:本标准适用于全国以地面水、地下水和处理后的城市污水及与城市污水水质相近的工业废水作水源的农田灌溉用水。
本标准不适用医药、生物制品、化学试剂、农药、石油炼制、焦化和有机化工处理后的废水进行灌溉。
2 引用标准:GB 8978 污水综合排放标准GB 3838 地面水环境质量标准CJ 18 污水排入城市下水道水质标准CJ 生活杂用水水质标准3 标准分类:本标准根据农作物的需求状况,将灌溉水质按灌溉作物分为三类:一类:水作,如水稻,灌水量800m3/亩. 年。
二类:旱作,如小麦、玉米、棉花等。
灌溉水量300m3/亩. 年。
三类:蔬菜,如大白菜、韭菜、洋葱、卷心菜等。
蔬菜品种不同,灌溉量差异很大,一般为2~500m3/亩. 茬。
4 标准值农田灌溉水质要求,必须符合表1(农田灌溉水质标准)规定。
在以下地区,全盐量水质标准可以适当放宽。
具有一定的水利灌排工程设施,能保证一定的排水和地下水径流条件的地区;有一定淡水资源能满足冲洗土体中盐分的地区。
当本标准不能满足当地环境保护需要时,省、自治区、直辖市人民政府可以补充本标准中未规定的项目,作为地方补充标准,并报国务院环境保护行政主管部门备案。
5 标准的实施与管理本标准由各级农业部门负责实施与管理,环保部门负责监督。
严格按照本标准所规定的水质及农作物灌溉定额进行灌溉。
向农田灌溉渠道排放处理后的工业废水和城市污水,应保证其下游最近灌溉取水点的水质符合本标准。
严禁使用污水浇灌生食的蔬菜和瓜果。
6 水质监测当地农业部门负责对污灌区水质、土壤和农产品进行定期监测和评价。
为了保障农业用水安全,在污水灌溉区灌溉期间,采样点应选在灌溉进水口上,化学需氧量(COD)、氰化物、三氯乙醛及丙烯醛的标准数值为一次测定的最高值,其他各项标准数值均指灌溉期多次测定的平均值。
创作编号:GB8878185555334563BT9125XW创作者:凤呜大王*农田灌溉水质标准 GB5084-92为贯彻执行《中华人民共和国环境保护法》、防止土壤、地下水和农产品污染、保障人体健康,维护生态平衡,促进经济发展,特制订本标准。
1 主题内容与适用范围1.1 主题内容:本标准规定了农田灌溉水质要求、标准的实施和采样监测方法。
1.2 适用范围:本标准适用于全国以地面水、地下水和处理后的城市污水及与城市污水水质相近的工业废水作水源的农田灌溉用水。
本标准不适用医药、生物制品、化学试剂、农药、石油炼制、焦化和有机化工处理后的废水进行灌溉。
2 引用标准:GB 8978 污水综合排放标准 GB 3838 地面水环境质量标准CJ 18 污水排入城市下水道水质标准 CJ 25.1 生活杂用水水质标准3 标准分类:本标准根据农作物的需求状况,将灌溉水质按灌溉作物分为三类:3.1 一类:水作,如水稻,灌水量800m3/亩.年。
3.2 二类:旱作,如小麦、玉米、棉花等。
灌溉水量300m3/亩.年。
3.2 三类:蔬菜,如大白菜、韭菜、洋葱、卷心菜等。
蔬菜品种不同,灌溉量差异很大,一般为 2~500m3/亩.茬。
4 标准值农田灌溉水质要求,必须符合表1(农田灌溉水质标准)规定。
4.1 在以下地区,全盐量水质标准可以适当放宽。
4.1.1 具有一定的水利灌排工程设施,能保证一定的排水和地下水径流条件的地区;4.1.2 有一定淡水资源能满足冲洗土体中盐分的地区。
4.2 当本标准不能满足当地环境保护需要时,省、自治区、直辖市人民政府可以补充本标准中未规定的项目,作为地方补充标准,并报国务院环境保护行政主管部门备案。
5 标准的实施与管理5.1 本标准由各级农业部门负责实施与管理,环保部门负责监督。
5.2 严格按照本标准所规定的水质及农作物灌溉定额进行灌溉。
5.3 向农田灌溉渠道排放处理后的工业废水和城市污水,应保证其下游最近灌溉取水点的水质符合本标准。
农田灌溉水质标准
农田灌溉水质标准(按照灌溉水的用途,农业灌溉水水质要求分二类:一类是指工业废水或城市污水作为农业用水的主要水源,并长期利用的灌区。
灌溉量:水田800方/亩年,旱田300方/亩年。
二类是指工业废水或城市污水作为农业用水的补充水源,而实行清污混灌沦灌的灌区。
其用量不超过一类的一半。
容:中华人民国国家标准农田灌溉水质标准
Standards for irrigation water puality
GB5084-2005
代替GB5084-92国家环境保护局2005-07-21 批准2006-11-01实施
为贯彻执行《中华人民国环境保护法》、防止土壤、地下水和农产品污染、保障人体健康,维护生态平衡,促进经济发展,特制订本标准。
1 主题容与适用围
1.1 主题容
本标准规定了农田灌溉水质要求、标准的实施和采样监测方法。
1.2 适用围
本标准适用于全国以地面水、地下水和处理后的城市污水及与城市污水水质相近的工业废水作水源的农田灌溉用水。
本标准不适用医药、生物制品、化学试剂、农药、石油炼制、焦化和有机化工处理后的废水进行灌溉。
2 引用标准
GB8978 污水综合排放标准
GB3838 地面水环境质量标准
CJ 18 污水排放城市下水道水质标准
CJ 25.1 生活杂用水水质标准
3 标准分类
本标准根据农作物的需求状况,将灌溉水质按灌溉作物分为三类:
3.1 一类:水作,如水稻,灌水量800m3亩·年
3.2 二类:旱作,如小麦、玉米、棉花等。
灌溉水量300m3/亩·年。
3.3 三类:蔬菜,如大白菜、韭菜、洋葱、卷心菜等。
蔬菜品种不同,灌水量差异很大,一般为200~500m3/亩·茬。
4 标准值
农田灌溉水质要求,必须符合表1的规定。
4.1 在以下地区,全盐量水质标准可以适当放宽。
4.1.1 具有一定的水利灌排工程设施,能保证一定的排水和地下水径流条件的地区;
4.1.2 有一定淡水资源能满足冲洗土体中盐分的地区。
4.2 当本标准不能满足当地环境保护需要时,省、自治区、直辖市人民政府可以补充本标准中未规定的项目,作为地方补充标准,并报国务院环境保护行政主管部门备案。
5 标准的实施与管理
5.1 本标准由各级农业部门负责实施与管理,环保部门负责监督。
5.2 严格按照本标准所规定的水质及农作物灌溉定额进行灌溉。
5.3 向农田灌溉渠道排放处理后的工业废水和城市污水,应保护其下游最近灌溉取水点的水质本标准。
5.4 严禁使用污水浇灌生食的蔬菜和瓜果。
6水质监测
6.1 当地农业部门负责对污灌区水质、土壤和农产品进行定期监测和评价。
6.2 为了保障农业用水安全,在污水灌溉区灌溉期间,采样点应选在灌溉进水口上。
化学需氧量(COD)、氰化物、三氯乙醛及丙烯醛的标准数值为一次测定的最高值,其他各项标准数值均指灌溉期多次测定的平均值。
6.3 本标准各项目的检测分析方法见表2。
注:分析方法来源中,未列出国标的,暂时采用下列方法,待国家标准方法发布后,执行国家标准。
A.水和废水标准检验方法(第15版),中国建筑工业,1985年;
b.环境污染标准分析方法手册,中国环境科学,1987年;
c.水和废水监测分析方法(第三版),中国环境科学,1989年;
d.卫生防疫检验,科技,1964年。
附加说明
本标准由国家环保局科技标准司提出。