锅炉水质处理
- 格式:doc
- 大小:78.00 KB
- 文档页数:13
锅炉水质处理制度范文一、锅炉水处理人员必须坚守岗位,遵守劳动纪律、严格执行《低压锅炉水质标准》,保证向锅炉供给充足的合格软水。
二、每小时化验一次软水硬度,氯根和PH值,根据化验结果和出水流量,及时调整软化处理设备的进盐量和正反洗水量。
水处理作业人员必须持有水处理作业证方能独立操作。
应努力学习水处理技术知识,不断提高业务技术水平。
三、每小时化验一次软水的溶解氧,根据化验结果相应调整除氧器的蒸汽压力。
四、每小时化验一次炉水的碱度、PH值、氯根、磷酸根和蒸汽氯根,将结果通知司炉工,并督促其加药、排污。
五、保持软水箱的水位不低于____%。
六、做好水处理设备运行和水质化验记录,做好仪器设备的维护保养和食盐的保管工作,努力降低盐耗。
七、有权制止任何人违章作业,拒绝接受任何人的违章指挥。
锅炉水质处理制度范文(2)锅炉是工业生产中常用的设备,其正常运行对于保证生产工艺的顺利进行至关重要。
而锅炉水质作为锅炉运行的关键因素之一,必须得到有效的处理和控制,以确保锅炉的安全、高效运行。
下面是一份锅炉水质处理制度范本,详细介绍了水质处理工作的相关内容。
一、概述锅炉水质处理是指对锅炉用水进行净化、调整和保护的一系列工作,旨在防止水垢、腐蚀和锈蚀等问题的发生,维护锅炉的正常运行状态。
本制度适用于我公司所使用的各类锅炉,包括X型锅炉、Y型锅炉等。
二、主要任务1. 锅炉水质监测:确保水质指标的准确掌握和数据的有效记录;2. 锅炉水质调整:根据实际需求,调整水质并维持在合理范围内;3. 锅炉水质保护:采取措施,预防水质问题对锅炉造成的不良影响。
三、水质监测1. 采样频率:按照《锅炉水质监测规范》要求,每班至少进行一次水样采集;2. 采样点位:主要包括给水箱、锅炉进水管、锅炉排污管等;3. 采样方法:采用专业设备进行现场采样或利用自动采样系统进行采集;4. 监测指标:主要包括水硬度、水碱度、水铁含量、水氧含量等;5. 数据记录:监测人员应及时将监测结果进行记录,并进行查档备份。
锅炉水处理检验规则
锅炉水处理检验是保证锅炉安全运行、延长锅炉使用寿命的重要措施。
以下是一般的锅炉水处理检验规则:
1. 定期检测水质:一般情况下,每月至少进行一次水质检测。
可以通过检测水中的总固体含量、硬度、pH值、溶解氧、铁、铜、锈渣等指标来评估水质是否合格。
2. 检测管道腐蚀情况:管道腐蚀可能导致水质污染和管道破裂。
定期检测锅炉管道的内壁情况,及时发现腐蚀问题并采取相应措施。
3. 检测泄漏情况:锅炉水处理过程中,如果存在泄漏,不仅会导致水质变差,还可能引发安全隐患。
检测锅炉系统各部位是否存在泄漏,并及时修复。
4. 检测锅炉排放情况:对锅炉排放的废气和废水进行检测,确保排放符合环保要求。
5. 检测防腐剂剩余量:锅炉水中添加防腐剂可以有效防止腐蚀,但要保证适量添加,过量或者过少都可能导致问题。
定期检测锅炉水中防腐剂的剩余量,及时补充或调整。
以上是一般的锅炉水处理检验规则,具体的检验项目和频率可以根据实际情况和锅炉使用要求进行调整。
在进行锅炉水处理检验时,建议委托专业的水处理公司或者相关机构进行,以确保检测结果的准确性和可靠性。
第 1 页共 1 页。
锅炉水质化验的重要性及水处理知识一、锅炉水质化验的重要性锅炉水质管理是保证锅炉安全运行和有效工作的重要环节,其中水质化验作为水质管理的核心部分,具有以下重要性:1. 确保锅炉的安全运行锅炉水质化验可以检测和分析锅炉内水中的各种有害物质和离子,如氧气、碱性物质、硫酸盐和氯酸盐等。
通过对水质的及时检测和分析,可以及早发现潜在的问题,预防腐蚀、结垢和爆管等安全隐患的发生,保证锅炉的安全运行。
2. 提高锅炉的热能转化效率锅炉水质化验可以评估水质的热力性能和传热传质特性,通过对水质中的溶解物和悬浮物的测试和分析,可以了解水质中各种离子和颗粒物质对传热的影响。
通过对锅炉水质的优化和调整,可以提高锅炉的热能转化效率,降低能源消耗。
3. 延长锅炉的使用寿命锅炉水质化验可以及时识别和监测水质中的有害物质,如水垢、泥沙和腐蚀产物等,这些物质会对锅炉内壁和设备的表面产生积聚,导致锅炉的结垢和腐蚀。
通过水质化验的结果,可以制定相应的水处理方案,预防和控制锅炉内壁的积垢和腐蚀,降低设备损坏和维修成本,延长锅炉的使用寿命。
4. 降低锅炉的维修成本及时检测和分析锅炉水质的变化,可以帮助运营人员及时发现和解决水质问题,避免锅炉在使用过程中出现操作失误或设备故障,降低维修成本。
此外,根据水质化验的结果,还可以采取相应的水处理措施,以防止水质引起的锅炉设备故障,进一步降低维修成本。
二、水处理知识1. 水质的组成和分类水是由氢和氧两种元素组成的化合物,水质的组成主要包括溶解性物质、颗粒物质和微生物等。
根据水质的性质和用途,可将水质分为饮用水、工业用水和锅炉用水等。
2. 主要水质指标及其检测方法(1)PH值:PH值是衡量水中酸碱性的指标,PH值越低越酸,越高越碱。
PH值的检测方法主要有试纸法、酸碱度计法和光电比色法等。
(2)溶解氧:溶解氧是水中的氧气分子在水中的溶解度,反映了水中的氧气含量。
溶解氧的检测方法主要有滴定法、电极法和光电比色法等。
锅炉水质化验的重要性及水处理知识引言锅炉是工业生产和生活中不可或缺的设备之一,而水质是决定锅炉长期稳定运行的重要因素之一。
因此,锅炉水质化验的重要性不可忽视。
本文将详细介绍锅炉水质化验的重要性以及常见的水处理知识。
锅炉水质化验的重要性1. 锅炉安全保障锅炉在工业生产中承担着产生蒸汽或热水的重要任务,而水质的优劣直接影响到锅炉的安全性。
如果水质差,其中的杂质和盐分会在锅炉内积聚,导致锅炉结垢、结焦等问题,从而增加了爆炸和事故的风险。
通过水质化验,可以及时了解水质状况,采取相应的措施进行处理,确保锅炉的安全运行。
2. 锅炉热效率提升水质差会导致锅炉换热效率降低,增加燃料的消耗。
例如,水中的氧化物会导致锅炉水泵、管道、热交换器等部件出现腐蚀和结垢,降低了传热效率。
通过对水质进行化验,可以发现和分析水中的有害物质,及时清洗和处理,保持锅炉的热效率,提高能源利用效率。
3. 锅炉寿命延长锅炉在运行过程中,水质的酸碱度、硬度、溶解氧等指标的变化都会对锅炉产生一定的影响。
例如,水中的硬度过高容易引起水垢,水中的溶解氧过高则容易引起腐蚀。
通过定期对水质进行化验,可以及时了解水质的变化情况,并采取相应的措施进行调整和处理,延长锅炉的使用寿命。
水处理知识1. 锅炉水质指标常见的锅炉水质指标包括酸碱度、硬度、溶解氧、氯离子、总碱度、总硅、总铁等。
不同指标的含量不同会对锅炉产生不同的影响。
例如,水质中的溶解氧过高容易导致锅炉腐蚀,水质中的硬度过高则容易引起结垢。
因此,通过对这些指标进行化验,可以及时发现问题,制定相应的水处理方案。
2. 水处理方法常见的水处理方法包括软化处理、除氧处理、水垢处理等。
- 软化处理:软化处理主要是针对水中的硬度问题。
硬度是由水中的钙、镁离子引起的,可以采用离子交换的方式进行处理。
软化处理可以减少锅炉内结垢问题,提高热效率。
- 除氧处理:除氧处理可以降低水中的溶解氧含量,防止腐蚀。
常用的除氧方法有机械除氧和化学除氧两种。
锅炉水处理检验规则
锅炉水处理是维持锅炉运行正常的重要环节,以下是一些锅炉水处理的检验规则:
1. 水质检测:定期对锅炉水的化学成分进行检测,包括pH 值、硬度、氧含量、碱含量等。
根据检测结果,采取相应的水处理措施,如加入碱剂、脱硬水处理剂等。
2. 盐分检测:定期检测锅炉水中的盐分含量,目的是防止锅炉水中的盐分超标,导致水垢和腐蚀的问题。
3. 溶解氧检测:定期检测锅炉水中的溶解氧含量,高溶解氧含量会导致锅炉腐蚀,低溶解氧含量则有利于锅炉的运行。
4. 锅炉水浊度检测:定期检测锅炉水的浊度,高浊度会导致锅炉水垢和堵塞问题。
5. 锅炉水腐蚀检测:定期检测锅炉水对金属管道和设备的腐蚀程度,根据检测结果采取相应的措施,如添加缓蚀剂。
6. 锅炉水循环系统检测:定期检测锅炉循环系统的水位、压力等参数,确保锅炉正常运行。
总之,锅炉水处理的检验规则主要是针对锅炉水的化学成分、盐分、溶解氧、浊度、腐蚀情况等进行定期检测,根据检测结果采取相应的水处理措施,确保锅炉的正常运行。
第 1 页共 1 页。
锅炉水质处理操作规程
1.水处理人员必须每天定时采集水样进行化验,按照标准,化验频率为每8 小时一次。
保证:给水PH值控制在7.0-9. 0;给水硬度WO.O30mmol/L;炉水总碱度控制在6. 0-25. Ommol/L,炉水PH值控制在10. 0-1
2. 0;
2如发现水质不符合要求,应采取相应的措施,确保水质符合要求;
3水处理人员必须每天对水处理设备及化验设备进行必要的维护,确保设备的灵敏可靠及整洁;
4每班检查水箱、管道、离子交换器、有无漏水现象,水泵运转是否正常;
5每班做好水处理运行记录,每月随锅炉运行记录上交生产服务部;
6工作标准:按照国家相关法规、技术规范进行操作,保证水处理设备正常运行,确保锅炉安全。
7出现问题上报班组长。
附件《水处理化验记录》
锅炉水处理化验记录。
锅炉用水水质处理方案一、概述水质不良,会在锅炉受热金属面上形成水垢,使锅炉金属发生腐蚀和恶化蒸气品质,必然会涉及锅炉安全、经济、稳定运行。
由于锅水中存在杂质,当锅水不断蒸发、浓缩时,锅水含盐量浓度逐渐增加,锅水的表面张力亦随之增大,在锅水沸腾表面产生大量泡沫层。
泡沫薄层破裂后分离出很多的水滴,这些含盐量很高的水滴不断被蒸汽带出,从而发生汽水共腾现象,结果污染蒸汽,使蒸汽品质恶化。
压力较高的锅炉,锅水中的某些成分,如硅,会选择性地溶解在蒸汽中,使蒸汽中的杂质含量大量增加而引起过热器管及汽轮机积盐。
二、解决方法1)去除杂质对于锅外水处理,因悬浮物进入离子交换器会沉积或覆盖在离子交换树脂的表面上。
不仅降低离子交换树脂的交换容量,而且会使交换树脂板结,造成水流通过时产生偏流,直接影响离子交换器出水质量,所以,悬浮物含量一定要控制。
2)去除硬度目前我国在处理水垢的问题上普遍使用的设备为钠离子交换器,它能有效的去除水中的钙镁离子,使水质硬度降低,出水硬度达到0.03mmol/L,完全符合锅炉用水的硬度指标。
3)防腐处理A、除氧水箱近几年来,我公司与多家水箱厂的专家探讨过关于锅炉补水除氧水箱的可行性技术方案,取得了大量的成功经验。
我公司主要以软化水、常规过滤设备,物理法水处理设备,纯水机组,加药设备等五十多种水过滤设备的专业厂家。
除氧水箱主要有以下三种规格:浮板式、胶袋囊式及胶球覆盖式,因胶袋囊式价格昂贵,用户不被认可,钢制水箱加上同规格的胶袋囊的价格相当于一般水箱两倍左右,这对于锅炉补水设备的投资很不值得。
后来采用玻璃钢水箱,水面覆盖直径为φ50带翼胶球,用以隔氧,这种球体是在原有的覆盖球基础上改进的产品。
除氧水箱生产厂家在网上是很难搜到的,即使有,也是做普通水箱宣传,而不是专业的除氧水箱厂家,除氧水箱在国家水箱规范中,要求水的覆盖为浮板,而且浮板是通过水箱内部立滑道上下移动的,密封也很难处理,所以人们就不采用钢制水箱内部加浮板的除氧方式,它的价格也是比较高的,这就是后来人们采用玻璃钢水箱覆盖胶球采用浮球控制水位方式的原因,这是一项新兴的技术,因为它的经效比、灵活性及处理效果良好。
锅炉水质处理制度
是指对锅炉的进水、补水和循环水进行处理的一系列制度,以维护锅炉正常运行并延长使用寿命。
锅炉水质处理制度主要包括以下方面内容:
1. 水质标准:确定锅炉进水和循环水的水质标准,包括pH 值、硬度、总碱度、总溶解固体、氯离子含量等指标。
这些指标的设定应符合锅炉生产厂家的要求和国家相关标准。
2. 进水处理:对锅炉进水进行预处理,包括除铁、除氧、软化、过滤等工艺。
预处理的目的是降低水中的杂质含量,避免对锅炉产生不良影响。
3. 循环水处理:对锅炉系统中的循环水进行处理,包括添加缓蚀剂、杀菌剂和除垢剂等。
缓蚀剂的添加可以减少水与金属接触产生的腐蚀作用;杀菌剂的添加可以防止水中微生物的繁殖;除垢剂的添加可以清除锅炉内壁的水垢,提高传热效率。
4. 水质监测:建立水质监测制度,定期对锅炉进水和循环水进行取样检测,确保水质符合标准要求。
监测的指标包括pH值、硬度、总碱度、氧含量、溶解固体等。
5. 水质调整:根据水质监测结果,进行相应的水质调整措施。
例如,当pH值偏高时,可添加酸性调节剂进行降低;当硬度超过标准时,可添加除垢剂进行清除。
6. 维护记录:建立完善的水质处理维护记录,包括水质检测结果、水质调整措施、维护保养情况等。
记录的目的是及时了解锅炉水质的变化情况,及时采取措施保养维护。
通过实施锅炉水质处理制度,可以有效预防锅炉水垢、腐蚀、结垢等问题的产生,同时提高锅炉的热效率和安全性,延长锅炉的使用寿命。
锅炉水质处理制度
是指对锅炉中的水进行处理和管理的一系列规定和措施。
锅炉水质处理制度的目的是保证锅炉长期稳定运行,防止水垢和锈蚀的产生,延长锅炉的使用寿命,保障工业生产的顺利进行。
锅炉水质处理制度一般包括以下几个方面:
1. 水质检测和分析:对进入锅炉的水进行定期的检测和分析,了解水质状况,确保水质符合锅炉使用要求。
2. 水质调整:对水中的硬度、碱度、pH值等指标进行调整,控制在锅炉允许范围内,防止水垢和腐蚀的发生。
3. 清洗和除垢:定期进行锅炉内部的清洗和除垢工作,清除锅炉内部的水垢和沉淀物,保持锅炉的热传导性能和安全运行。
4. 注水和排污:严格控制锅炉的注水和排污操作,确保水质的新鲜和清洁。
5. 锅炉附属设备保护:对锅炉附属设备,如水泵、阀门等进行保护和维护,防止因水质问题引发的设备故障。
6. 异常处理:对于水质异常或锅炉运行异常情况的处理,及时采取相应的措施,避免事故的发生。
锅炉水质处理制度的执行要严格,需要专业的水处理人员进行操作和管理,定期对执行情况进行检查和评估。
只有保持锅炉水质的良好,才能确保锅炉的安全和运行效率。
第 1 页共 1 页。
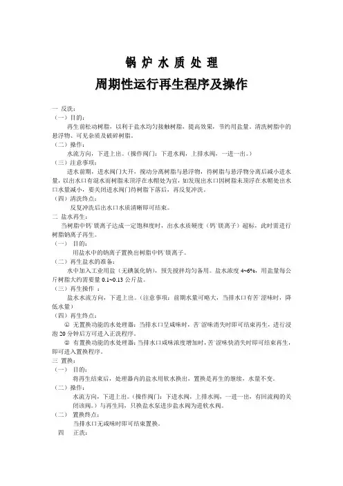
锅炉水质处理周期性运行再生程序及操作一反洗:(一)目的:再生前松动树脂,以利于盐水均匀接触树脂,提高效果,节约用盐量。
清洗树脂中的悬浮物、可见杂质及破碎树脂。
(二)操作:水流方向,下进上出。
(操作阀门:下进水阀,上排水阀,一进一出。
)(三)注意事项:进水前期,进水阀门大开,搅动分离树脂与悬浮物,待树脂与悬浮物分离后减小进水量,以出水口有混水而树脂未顶浮在水帽处为宜,如发现出水口因树脂未顶浮在水帽处出水口水量减小,要关闭进水阀门待树脂下落后,再反复冲洗。
(四)清洗终点:反复冲洗后出水口水质清晰即可结束。
二盐水再生:当树脂中钙`镁离子达成一定饱和度时,出水水质硬度(钙`镁离子)超标,此时需进行树脂钠离子再生。
(一)目的:用盐水中的钠离子置换出树脂中钙`镁离子。
(二)再生盐水的准备:水中加入工业用盐(无碘氯化钠),预先搅拌均匀备用。
盐水浓度4~6%,用盐量每公斤树脂大约需要量0.1~0.13公斤盐。
(三)再生操作:盐水水流方向,下进上出。
(注意事项:前期水量可略大,当排水口有苦`涩味时,降低水量)(四)再生终点:○1无置换功能的水处理器:当排水口呈咸味时,苦`涩味消失时即可结束再生,进行浸泡20分钟后方可进入正洗程序。
○2有置换功能的水处理器:当排水口咸味浓度增加时,苦`涩味快消失时即可结束再生,即可进入置换程序。
三置换:(一)目的:将再生结束后,处理器内的盐水用软水换出,置换是再生的继续,水量不变。
(二)操作:水流方向,下进上出。
(操作阀门:下进水阀,上排水阀,一进一出,有回流阀的关闭该阀。
)与再生同,只换盐水泵进步盐水阀为进软水阀。
(二)置换终点:当排水口无咸味时即可结束置换。
四正洗:(一)目的:清洗树脂中残留盐水,压实排列组合树脂。
(二)操作:水流方向,上进下出。
(操作阀门:上进水阀,下排水阀,一进一出。
)(三)正洗终点:取样口水样化验合格后即可结束正洗。
(三)注意事项:若经软水置换程序的正洗时间短,要注意及时取水样化验。
锅炉水质处理锅炉水质处理是指对锅炉供水进行处理,以保证锅炉运行安全和效率。
锅炉水质处理的目标是控制水质中的各种物质含量,防止水垢、腐蚀温和泡等问题的发生,从而延长锅炉的使用寿命,提高热能利用效率。
一、水质处理的必要性锅炉在运行过程中,水质问题会对锅炉产生很大的影响。
不合格的水质会导致水垢、腐蚀、气泡等问题,进而影响锅炉的热传递效率和安全运行。
因此,进行锅炉水质处理是非常必要的。
二、水质处理的方法1. 水质测试:首先需要对供水进行水质测试,了解水质的硬度、碱度、PH值、溶解氧含量等指标,以确定后续的处理方法。
2. 软化处理:对于硬度较高的水源,可以采用软化处理方法。
软化处理主要是通过离子交换器去除水中的钙、镁离子,减少水垢的生成。
3. 脱氧处理:在锅炉补给水中加入脱氧剂,可以有效地去除水中的溶解氧,防止锅炉的腐蚀。
4. 脱盐处理:针对水源中的盐分含量较高的情况,可以采用脱盐处理方法,如反渗透、电离交换等,以减少盐分对锅炉的腐蚀和水垢的产生。
5. 防腐处理:可以在锅炉供水中加入缓蚀剂,形成保护膜,防止金属表面的腐蚀。
三、水质处理的效果评估1. 水质指标监测:通过对锅炉供水的水质指标进行监测,如硬度、碱度、PH值等,来评估水质处理的效果。
2. 锅炉运行情况监测:通过监测锅炉的运行情况,如水垢、腐蚀情况、热效率等,来评估水质处理的效果。
3. 水质处理效果的调整:根据监测结果,对水质处理方案进行调整和优化,以达到更好的处理效果。
四、水质处理的注意事项1. 确保处理剂的质量:选择合适的处理剂,并确保其质量可靠,以保证水质处理的效果。
2. 操作规范:水质处理过程中需要严格按照操作规范进行,确保处理剂的投加量和处理时间等参数的准确性。
3. 定期维护:定期对锅炉进行维护保养,清洗管道和换热器,以保证锅炉的正常运行和水质处理的效果。
五、水质处理的好处1. 提高热能利用效率:水质处理可以有效地减少水垢和腐蚀问题的发生,提高锅炉的热传递效率,从而提高热能利用效率。
锅炉水质化验的重要性及水处理知识一、引言锅炉是工业生产中常见的热能转换设备,其工作正常与否,直接影响到生产效率和安全生产。
而锅炉水质作为锅炉工作的基础,维护好锅炉水质的稳定性和合理性对保证锅炉的正常运行起着至关重要的作用。
本文主要从锅炉水质化验的重要性和水处理知识等方面进行探讨。
二、锅炉水质化验的重要性1.锅炉运行安全性锅炉水质直接关系到锅炉的安全性能。
一方面,水含有氧和二氧化碳等气体,容易导致水中出现气泡,形成水的循环等问题,从而影响锅炉的工作效率。
另一方面,水中的杂质和硬度物质,容易形成水垢和铁锈,使得锅炉壁面热传导系数降低,从而引起局部过热、结焦等问题。
因此,准确了解和掌握锅炉水质的情况,可以避免这些问题的发生,确保锅炉的运行安全。
2.延长锅炉寿命锅炉水质的恶化会加速锅炉的老化,缩短锅炉的使用寿命。
水中的溶解氧和氯离子对金属材料有腐蚀作用,会导致锅炉的金属部件发生腐蚀、磨损、疏松等问题。
此外,水中对壁贴附的水垢会导致锅炉的传热效率降低,从而增加了锅炉的排烟温度和燃料消耗量。
定期进行水质化验,及时发现问题并采取合理的水处理措施,可以延长锅炉的使用寿命。
3.提高锅炉的热效率锅炉的热效率直接关系到能源的利用效率和生产成本。
水中的杂质和水垢等问题会影响锅炉的传热效率,使得水的循环阻力增大,导致燃料的消耗量增加。
因此,了解和掌握锅炉水质的情况,采取合理的水处理措施,可以提高锅炉的热效率,降低生产成本。
4.减少维修和停机时间锅炉水质的恶化会引起锅炉的故障和事故,导致停机维修,影响正常生产。
例如,水中的溶解氧和硅酸盐会导致锅炉的金属部件腐蚀和疏松,进而引起管道爆裂、泄漏等问题。
水质化验可以帮助监测和分析锅炉水质的变化,及时发现问题,采取相应的维修和处理措施,减少停机时间和维修成本。
三、锅炉水处理知识1.锅炉水中的杂质及其危害锅炉水中的杂质主要包括溶解性固体和悬浮固体。
溶解性固体是指锅炉水中溶解的固体物质,如氯离子、硫酸根离子等。
锅炉水处理工作总结5篇第1篇示例:锅炉水处理工作总结一、工作概述锅炉水处理是指对锅炉中的水进行处理,以确保水质符合要求,防止因水质问题导致的锅炉结垢、腐蚀等问题。
锅炉水处理工作是保证锅炉安全运行和延长设备寿命的重要环节,也是一项细致严谨的工作。
在这段时间的工作中,我们充分认识到了水处理对于锅炉设备的重要性,也取得了一些工作经验,现将工作总结如下。
二、工作内容1. 定期监测水质在工作中,我们严格按照规定,对锅炉内的水质进行定期监测。
监测的内容包括水中的硬度、碱度、氧含量、PH值等指标。
通过不断的监测和分析,及时发现水质问题,并采取相应的措施进行处理,以确保水质符合要求。
2. 注水处理在锅炉运行过程中,会不断有新的水进入锅炉,而这些水会带来各种杂质。
我们及时对进水进行处理,去除其中的杂质,以保证注入锅炉内的水质量符合要求。
3. 添加水处理剂根据水质监测的结果,我们会根据需要添加相应的水处理剂。
比如在水质偏碱的情况下添加酸类水处理剂,以控制水质的PH值在合适的范围内;在水质偏硬的情况下添加软化剂,以防止结垢等问题的发生。
4. 清洗维护定期对锅炉设备进行清洗维护,清除锅炉内部的结垢和沉积物,保持设备的清洁。
还要及时更换滤芯等水处理设备,确保设备的正常运行。
5. 安全防护在进行水处理工作的过程中,我们严格遵守安全操作规程,做好个人防护措施。
确保水处理过程安全可靠,避免造成人员伤害和水质污染问题。
三、工作成效通过这段时间的工作,我们取得了一些成效。
一方面,我们成功地保持了锅炉水质的稳定;锅炉设备的运行状态也得到了明显的改善。
水处理工作的有效进行,提高了锅炉的运行效率,减少了能源的浪费,延长了设备的使用寿命。
在日常巡检和维护中,也未发现由于水质问题而引发的故障和事故。
四、存在问题在工作中我们也发现了一些问题。
主要包括:一是水质监测设备的准确性有待改进,有时候会出现偏差;二是在水处理剂的添加方面,需要更加精准地控制用量,避免因过量或者过少而引起的问题。
锅炉水质处理化学品选用(汇总)1.概述锅炉是工业生产中常见的设备,其运行过程中的水质处理对于保证锅炉的安全、稳定运行具有重要意义。
锅炉水质处理化学品选用汇总旨在对锅炉水质处理过程中常用的化学品进行归纳和总结,为锅炉运行管理提供参考。
2.锅炉水质处理化学品选用原则2.1安全性选用锅炉水质处理化学品时,应首先考虑其安全性,确保所选用的化学品对人体和环境无害,不产生腐蚀、爆炸等危险。
2.2效果性所选用的锅炉水质处理化学品应具有明显的处理效果,能够有效降低锅炉水中的硬度、碱度、浊度等指标,防止锅炉结垢、腐蚀等现象。
2.3经济性在保证水质处理效果的基础上,应尽量选用价格合理、来源广泛的锅炉水质处理化学品,降低锅炉运行成本。
3.锅炉水质处理化学品选用汇总3.1软化剂软化剂主要用于降低锅炉水中的硬度,防止锅炉结垢。
常用的软化剂有:磷酸三钠、磷酸氢二钠、磷酸二氢钠等。
3.2药剂分散剂药剂分散剂主要用于防止锅炉水中的悬浮物和沉淀物沉积在锅炉内壁,形成垢层。
常用的药剂分散剂有:聚丙烯酸钠、聚丙烯酸铵、聚丙烯酸钾等。
3.3阻垢剂阻垢剂主要用于防止锅炉水中的钙、镁离子与碳酸根、硫酸根等阴离子结合,形成难溶的沉淀物。
常用的阻垢剂有:有机磷酸盐、聚羧酸盐、硅酸盐等。
3.4缓蚀剂缓蚀剂主要用于减缓锅炉金属材料的腐蚀速度,延长锅炉使用寿命。
常用的缓蚀剂有:硝酸盐、磷酸盐、硅酸盐等。
3.5氧化剂氧化剂主要用于消除锅炉水中的余氯、有机物等还原性物质,防止其对锅炉金属材料的腐蚀。
常用的氧化剂有:过氧化氢、高锰酸钾、漂白粉等。
3.6生物分散剂生物分散剂主要用于抑制锅炉水中的微生物生长,防止微生物垢的形成。
常用的生物分散剂有:季铵盐、戊二醛、异噻唑啉酮等。
4.锅炉水质处理化学品选用注意事项4.1化学品的质量选用锅炉水质处理化学品时,应确保其质量符合国家相关标准和规定,避免使用劣质、假冒伪劣产品。
4.2化学品的配比不同类型的锅炉水质处理化学品应根据实际情况进行合理配比,以达到最佳的处理效果。
锅炉水处理的工艺流程
《锅炉水处理的工艺流程》
锅炉水处理是指对锅炉中的水进行处理,以防止锅炉管道和设备因水质问题而受到腐蚀和结垢,并提高锅炉的热效率。
下面是一般的锅炉水处理工艺流程:
1. 水质测试:第一步是对原水进行测试,确保知道水的硬度、PH值和碱度等重要参数。
可以通过专业测试设备进行测试,也可以委托专业的水处理公司进行测试。
2. 除氧:通过物理或化学的方式去除水中的氧气,以防止氧化腐蚀的发生。
一般可以通过加入化学氧化剂或者使用真空吸气的方法来实现。
3. 过滤净化:将原水进行过滤净化,以去除水中的固体杂质和悬浮颗粒。
可以采用砂滤器、多介质过滤器等设备进行过滤净化。
4. 调节碱度:根据水的硬度和PH值等参数,适当地调节水的碱度,以防止水垢和腐蚀的发生。
5. 添加防腐剂:通过加入防腐剂和缓蚀剂等化学剂,防止水在锅炉中发生腐蚀和结垢。
6. 控制浓度:通过控制水的浓度,避免水中溶解固体的过度浓缩,导致结垢和腐蚀。
7. 循环处理:对锅炉中的循环水进行处理,以保持水质的稳定和清洁。
8. 监测和调整:定期监测锅炉水的水质参数,根据实际情况对水处理工艺进行调整和改进。
以上是一般的锅炉水处理工艺流程,通过对水进行综合处理,可以有效地保护锅炉管道和设备,提高锅炉的热效率,延长锅炉的使用寿命。
在进行锅炉水处理时,需要严格按照相关标准和规范进行操作,确保水处理工艺的有效性和安全性。
锅炉水质处理制度模版一、引言锅炉是工业生产中常用的热能转换设备之一,而锅炉水质的处理是保证锅炉正常运行和延长使用寿命的重要环节。
为了确保锅炉的高效性能和安全运行,制定一套科学合理的锅炉水质处理制度是至关重要的。
二、目的和范围1. 目的:确保锅炉水质符合相关标准,保证锅炉运行的安全可靠性和经济性。
2. 范围:适用于公司内所有使用锅炉的单位,包括锅炉供热系统、工业锅炉等。
三、水质处理原则1. 科学合理:遵循相关标准和规范进行水质处理,确保水质符合要求。
2. 全过程管理:从水源采集、输送、储存到锅炉供水,全程进行管理和监控。
3. 动态调整:根据锅炉运行状态和水质变化,及时调整水质处理方案。
四、锅炉水质分析与检测1. 定期进行水质分析检测,包括水中硬度、pH值、溶解氧、总磷、总氮等关键指标。
2. 根据检测结果进行评价和分析,判断锅炉水质是否符合要求。
3. 根据实际情况,可以采用在线监测装置对关键参数进行实时监控。
五、水质处理措施1. 根据水质分析结果,确定相应的水质处理措施,包括软化、除氧、除磷等。
2. 选择合适的药剂和处理设备,确保水质处理的有效性和经济性。
3. 对于循环水系统,应定期进行补充和排放,控制水质的稳定和均衡。
六、水质处理管理1. 制定水质处理计划,包括水质检测、处理措施、药剂投加等。
2. 指定专人负责水质处理工作,确保实施和管理的连续性和有效性。
3. 建立水质处理记录,记录水质检测结果、处理方案和效果,以备查阅。
七、应急处理措施1. 对于突发的水质变化或异常情况,应及时采取紧急处理措施,防止锅炉受损。
2. 制定应急处理方案,包括紧急停机、紧急冲洗等措施,以应对各种意外情况。
八、培训与教育1. 定期组织水质处理培训,提高相关人员的水质处理技能和意识。
2. 建立水质处理知识库,为相关人员提供参考和学习资料。
九、监督与改进1. 进行定期的水质处理审核,发现问题及时整改。
2. 建立改进机制,推动水质处理工作的持续改进和提高。
锅炉水质处理一、锅炉用水基本知识:(一)天然水的种类天然水主要有三种:雨水、地表水、地下水1、雨水:在降雨过程中吸收氧、氮、二氧化碳、尘埃等。
雨水由于是水蒸汽凝结而成,故含盐量低,但雨水收集困难,不宜作锅炉用水。
2、地表水:江、河、湖、海洋中的水。
地表水的来源,主要是雨水、雪水、泉水、地表水含有大量泥沙、腐殖质、矿物盐等,地表水可做锅炉用水。
3、地下水:地表水渗入地下的水。
地下水含泥沙等杂质很少,水清澈,透明度高,但地下水穿过地下岩石时,溶解了大量的矿物盐,水的硬度高,锅炉用水主要是地下水。
(二)天然水中的杂质及危害天然水中的杂质主要分三类:悬浮物、胶体物、溶解物。
1、悬浮物(1)组成:极细的泥沙、动植物尸体腐烂物等杂质,这些杂质悬浮在水中,使水变混浊,存放后大部分悬浮物可沉降在水底。
(2)危害:易在水处理交换器内沉淀,污染离子交换树脂。
在锅炉中易沉积在锅内底部形成沉积物,影响锅炉的传热、增加排污量,严重时可破坏水循环,造成锅炉烧坏事故。
2、胶体物(1)组成:硅、铁、铝等矿物质,动植物的腐植物等。
胶体物颗粒极小,在水中长期悬浮不沉淀。
只有用化学方法处理才能出去。
(2)危害:可结成坚硬的水垢,不易清除,使锅水品质变坏,易发生汽水共腾。
3、溶解物:(1)组成:钙、镁、钾、钠等矿物盐类。
从土壤和岩石中溶解而来。
(2)危害:在锅炉中遇热后在金属表面结成水垢,影响传热、降低锅炉热效率,严重时破坏水循环,造成锅炉鼓包变形裂纹等烧坏事故。
(三)锅炉用水的分类1、原水:未经处理的地表水、地下水。
2、给水:经过水处理后供锅炉使用的软水。
3、回水:蒸汽做功后形成的凝结水和热水换热后的低温水回收利用的水。
4、软化水:经水质处理,使水的硬度达到一定标准的水。
5、锅水:锅炉内的水。
二、锅炉用水水质指标(一)悬浮物(二)含盐量:水中阴粒子(OH-、CO2-3等)和阳粒子(如Ca、Mg 等金属粒子)的总合。
(三)溶解固形物:经过滤后仍留在水中的各种无机盐、有机物等。
(四)电导率:水的导电能力,反映水的纯净度,水的纯净度越高,电导率越小,水的纯净度越低,电导率越高。
(五)硬度1、碳酸盐硬度(暂时硬度):水中碳酸氢钙与碳酸氢镁的含量,碳酸盐类经过加热后可沉淀形成沉渣,又叫暂时硬度。
2、非碳酸盐硬度(永久硬度):水中硫酸钙、硫酸镁、氯化钙、氯化镁及硅酸盐等的含量。
非碳酸盐硬度加热后不沉淀,必须通过化学水处理才能除去,是形成水垢的主要成份。
(六)碱度:能接受氢离子的物质的含量,锅水中的碱度主要是以OH-和CO2-3的形式存在。
(七)PH值:反映水的酸、碱度的指标,PH=7为中性, P≤7为酸性,数值越小酸度越高,PH≥7为碱性,数值越大碱度越大。
(八)氯离子:水中氯离子越低越好,含量高时会腐蚀锅炉,易引起汽水共腾。
(九)溶解氧:大气中的氧气溶解在水中,可引起金属的氧腐蚀。
水中溶解氧含量与温度有关,温度越高溶解氧含量越小。
(十)相对碱度:水中氢氧化钠和溶解固形物的比值,游离NaOH相对碱度=溶解固形物控制相对碱度指标主要是为防止锅炉的苛性脆化。
三、工业锅炉水质标准国家标准《工业锅炉水质》(GB1576- )适用于额定出口压力小于等于2.5MPa的以水为介质的工业锅炉。
锅炉水质应符合下表的规定:工业蒸汽锅炉和汽水两用火应采用锅外化学水处理,承压热水锅炉应采用锅外化学水处理。
热水锅炉水质指标四、离子交换水处理方法(一)钠离子交换法:1、钠离子交换法的原理:Ca2++2NaR 2N a++CaR2Mg2++2NaR 2N a++MgR2式中:Ca—钙离子Mg—镁离子NaR—钠离子交换树脂,Na:树脂中含的Na离子,R;树脂母体,不参加反应。
Ca、Mg等阳离子大量存在于水中,使水呈现硬度,水被加热过程中,Ca、Mg离子易吸附在金属表面形成水垢。
Na 离子在水中不呈现硬度,但原水中Na 离子很少。
钠离子交换树脂中含有大量Na 离子,用树脂中的Na 离子与原水中的Ca、Mg离子一对一进行交换,树脂中含的Na离子释放到原水中,原水中的Ca、Mg离子被树脂吸收,这个过程就是钠离子交换水处理,经过处理的水由硬水变成了软水,供锅炉使用,便不再结水垢。
2、钠离子交换树脂的还原(再生)钠离子交换是一种可逆的化学反应。
在水处理过程中,由于Na 离子与Ca、Mg离子不断进行交换,当钠离子交换树脂中含有的Na 离子与原水中的Ca、Mg离子交换完后,树脂中便不再含有Na 离子,而是吸附满了Ca、Mg离子,便失去了继续进行水处理的能力。
为了恢复钠离子交换树脂的水处理的能力,采用一定浓度的NaCl (食盐)水对钠离子交换树脂进行浸泡,食盐是由Cl和Na离子结合而成的,食盐水中含有大量Na离子,当盐水与钠离子交换树脂接触后,树脂中饱含的Ca、Mg离子便会被释放到盐水中,而把盐水中的Na离子吸附到树脂中,当树脂饱含了Na离子后,便又恢复了进行水处理的能力。
这个过程叫钠离子交换树脂的还原(再生)。
Ca. MgR +Na NaR+Ca+ Mg(二)钠离子交换加酸处理法经过钠离子交换法处理后的软水,硬度大体上已被除去,而碱度基本不变,当软化水中的碱度大于2mmol/L时,由于锅水中的碱度就会超标,就要排污,但这时锅水中的溶解固形物并未超标,浪费了大量的热和水,在高碱软水中加入一定量的酸(常用硫酸),酸碱中和降低碱度,避免过多排污,节约了能源。
(三)部分钠离子交换法:经钠离子交换法处理后的软水硬度已被大部分除掉,而碱度变化不大,软水呈碱性,当碱度超过标准后,在溶解固形物不超标的情况下也要排污造成浪费,这时可将一部分未经处理的原水(清澈的)直接加入到锅炉中,利用原水中的硬度中和掉过高的碱度,这样可减少排污量,提高锅炉热效率。
这种水处理减少了补水和排污,操作简单,值得推广。
(四)钠离子交换水处理系统1、单级系统用一只钠离子交换器运行。
2、二级系统用二只钠离子交换器串联运行。
3、三级系统用三只钠离子交换器串联安装时,每种系统都必须加按一只备用交换器,并与其它交换器串联连接。
保证每种系统有一只交换器还原备用。
五、固定床离子交换器的运行(一)固定床顺流再生离子交换器的运行再生(还原)时的水流方向与工作时的水流方向一致,称为顺流再生。
运行共分为反洗、还原、正洗、交换四个阶段。
1、反洗阶段工作时,原水从钠离子交换器顶部进入,软化水从底部流出。
反洗时反洗水从交换器的底部进入,从交换器的顶部流出,与工作时的水流方向相反,称“反洗”。
反洗的作用:(1)松动树脂层,工作时树脂层被水压的较密实,不利于再生。
(2)冲洗掉树脂层顶部的泥渣等悬浮物和破碎的树脂。
2、再生(还原)阶段再生的目的:使失效的离子交换树脂回复交换能力。
再生的方法有两种:(1)、静态法(浸泡法)(2)、动态法:再生液不断进入交换器,交换后废再生液不断排出。
静态法(浸泡法)效果不太好,不提倡采用。
动态法再生效果好,提倡采用。
动态法再生时,应严格控制排水阀开度,再生液流速应控制在3-5米/时。
并确保树脂全部浸泡在再生液中。
再生时间应不少于40分钟。
再生液浓度一般控制在6%-10%。
3、正洗阶段正洗的作用:再生结束后应进行正洗,清洗干净交换剂中残留的再生液和再生产物。
正洗水的流向与再生液的流向一致。
正洗时间:正洗初期实际仍在再生,应控制流速在3-5米/时,清洗15-20分钟,然后控制流速在10-20米/时,清洗30分钟即可。
正洗后期应不断检测出水硬度,当交换器出水硬度小于0.04mmol/L时,即可投入交换运行。
交换器正洗后不立即投入运行,可暂不正洗,待投运前再正洗。
4、交换阶段(工作阶段):正洗后,交换剂已恢复了交换能力,即可投入运行。
交换时进水的流速应控制在20-30米,交换过程应连续进行,最好不要间断。
交换阶段应每小时化验一次,后期每半小时化验一次,最后每十几分钟化验一次,当出水硬度超过标准时即失效,立即停止运行。
六、锅炉给水除氧GB1576《工业锅炉水质》规定,当蒸汽锅炉额定蒸发量大于等于6t/h时应除氧。
热水锅炉额定功率大于等于4.2MW时,锅炉给水应除氧。
给水中含有的溶解氧可以对锅炉造成氧腐蚀,容易发生氧腐蚀的主要在省煤器,省煤器与锅炉之间的给水管道、锅炉进水口位置及锅炉水位线附近位置,因这些部位水中的溶解氧含量是最高的。
除氧的方法有两种:热力除氧和化学除氧。
蒸汽锅炉多采用热力除氧。
热水锅炉宜采用化学除氧,有蒸汽源的也可以采用热力除氧。
(一)化学除氧。
1、化学药剂除氧:常用化学药剂:亚硫酸钠、二甲基酮肟、二乙基羟胺、异抗坏血酸等。
这些药剂加入给水中,和水中的溶解氧反应,生成不腐蚀的产物。
2、钢屑除氧:在除氧器中加入一定数量的钢屑(碳素钢屑,不能用合金钢屑),形成钢屑层,当水经过钢屑层时,氧与钢屑氧化,从而除去水中的氧。
(二)热力除氧在热力除氧器中把给水加热到沸点以上,一般加热到105℃,水中的溶解氧便会被析出,使水中的氧溶解度为零。
热力除氧的主要设置是热力除氧器,其结构和系统见教材P362、P365页。
1、热力除氧的优点:(1)除氧效果好,经热力除氧后,水中溶解含量基本为零。
(2)不增加给水中的含盐量,水中杂质含量不变。
(3)性能稳定,操作简单,运行成本相对较低。
2、热力除氧的缺点:(1)消耗一定量的蒸汽。
(2)省煤器给水温度高,排烟热损失增加。
(3)投资相对较高。
(4)只适用于蒸汽锅炉。
七、水垢的危害及清除(一)水垢的形成水中的Ca、Mg等盐类如CaCO3、MgCO3等在水中不溶解,遇热易附着于金属表面形成水垢。
当水中的沉渣过多,又未及时排出锅外,如Mg(OH)2、Mg(PO4)2等,很容易由沉渣转化学水垢。
(二)水垢的分类1、碳酸盐水垢主要成分为:CaCO3、MgCO3、Mg(OH)22、硫酸盐水垢主要成分为:CaSO4、MgSO4等3、硅酸盐水垢4、混合水垢(三)水垢的危害水垢的导热性能非常差,即水垢导热系数很低,破坏了金属材料的正常传热,使金属材料过热而受到破坏,是其主要危害。
钢材的导热系数是46.40—69.6。
碳酸钙水垢的导热系数是0.58—6.96。
硫酸钙水垢的导热系数是0.58—2.90。
1、浪费燃料,降低锅炉热效率。
易发生因金属材料过热而发生鼓包、穿孔、破裂变形,发生锅炉安全事故。
2、导致垢下金属腐蚀,影响锅炉寿命和安全。
(四)水垢的清除:1、人工除垢:用锤子、刮子、铲子人工清除,劳动强度大,效率低,除垢效果不好。
2、机械除垢:用电动铣刀式钢丝刷除垢,除垢不彻底。
3、化学除垢:除垢彻底,效果好,是常用的方法。
化学除垢一般用酸洗法除垢:针对碳酸盐水垢,将盐酸配制成3%--5%的酸液,用酸泵注入锅炉内炉水中,并使之循环流动,浸泡,一般经24—48小时后,水垢就会清除干净。