word上机操作练习题库
- 格式:doc
- 大小:394.50 KB
- 文档页数:29
word上机试题及答案一、单选题(每题2分,共10分)1. 在Word中,下列哪个功能可以查看文档的大纲视图?A. 视图B. 插入C. 引用D. 布局答案:A2. Word中,如何将文本设置为斜体?A. 选中文本,点击工具栏上的斜体按钮B. 选中文本,按Ctrl+IC. 选中文本,按Alt+ID. 选中文本,按Shift+I答案:A3. 在Word中,如何插入一个页码?A. 点击“插入”选项卡,选择“页码”B. 点击“布局”选项卡,选择“页码”C. 点击“引用”选项卡,选择“页码”D. 点击“视图”选项卡,选择“页码”答案:C4. Word中,如何将文档保存为PDF格式?A. 点击“文件”选项卡,选择“另存为”,然后选择PDF格式B. 点击“文件”选项卡,选择“导出”,然后选择PDF格式C. 点击“文件”选项卡,选择“打印”,然后选择PDF格式D. 点击“文件”选项卡,选择“发送”,然后选择PDF格式答案:A5. 在Word中,如何插入一个表格?A. 点击“插入”选项卡,选择“表格”B. 点击“布局”选项卡,选择“表格”C. 点击“引用”选项卡,选择“表格”D. 点击“视图”选项卡,选择“表格”答案:A二、多选题(每题3分,共15分)1. 在Word中,下列哪些操作可以调整段落的缩进?A. 使用标尺上的缩进滑块B. 选中段落,按Tab键C. 在段落对话框中设置D. 使用段落布局的缩进按钮答案:ACD2. 在Word中,下列哪些功能可以插入图片?A. 点击“插入”选项卡,选择“图片”B. 直接将图片文件拖入文档C. 使用复制粘贴功能D. 使用插入对象功能答案:ABC3. 在Word中,下列哪些方式可以插入超链接?A. 选中文本,点击“插入”选项卡,选择“超链接”B. 选中文本,右键点击,选择“链接”C. 使用快捷键Ctrl+KD. 使用“引用”选项卡中的“插入超链接”按钮答案:ABC4. 在Word中,下列哪些操作可以改变文字的颜色?A. 选中文本,点击工具栏上的字体颜色按钮B. 选中文本,按Ctrl+K,选择颜色C. 在字体对话框中设置D. 使用格式刷复制其他文本的颜色答案:ACD5. 在Word中,下列哪些操作可以插入页眉和页脚?A. 点击“插入”选项卡,选择“页眉”B. 点击“插入”选项卡,选择“页脚”C. 在“布局”选项卡中设置D. 在“引用”选项卡中设置答案:AB三、判断题(每题1分,共10分)1. 在Word中,可以通过“查找和替换”功能来替换文档中的文本。
Word 基本操作上机实训练习题50题1.字处理题完成以下内容:******本题型共有1小题******在考生文件夹中,存有文档WT1.DOC,其内容如下:【文档开始】本专业培养目标是计算机专业的技术应用型人才,他们应该掌握计算机软件、硬件及系统的基本理论、基本方法和基本技能,能够从事计算机及相关领域应用技术工作、软、硬件维护、和一般应用系统的开发及设计,他们应该具有专业化计算机人的素质,是全面发展的社会主义建设人才。
【文档结束】按要求完成下列操作:(1)请将Word文档WT1.DOC设成楷体、小三号字并加粗、斜体。
(2)设置A4(210mm×297mm)纸张大小,左右边距设置为2.5厘米,页眉2.2厘米,其余页面设置的参数不必修改。
保存文件为WD1.DOC。
2.完成以下内容:******本题型共有4小题******1. 在考生文件夹中,存有文档WT2.DOC,其内容如下:【文档开始】面向对象方法基于构造问题领域的对象模型,以对象为中心构造软件系统。
它的基本方法是用对象模拟问题领域中的实体,以对象间的联系刻画实体间的联系。
因为面向对象的软件系统的结构是根据问题领域的模型建立起来的,而不是基于对系统应完成的功能的分解,所以,当对系统的功能需求变化时并不会引起软件结构的整体变化,往往仅需要一些局部性的修改。
例如,从已有类派生出一些新的子类以实现功能扩充或修改,增加删除某些对象等等。
总之,由于现实世界中的实体是相对稳定的,因此,以对象为中心构造的软件系统也是比较稳定的。
【文档结束】按要求完成下列操作:新建文档WD2.DOC,插入文件WT2.DOC的内容,设置为小四号仿宋_GB2312字体,分散对齐,所有"对象"设置为黑体、加粗,存储为文件WD2.DOC。
2. 新建文档WD2A.DOC,插入文件WD2.DOC的内容,将正文部分复制2次,将前两段合并为一段,并将此段分为3栏,栏宽相等,栏宽为3.45厘米,栏间加分隔线。
word 上机操作练习题(一)输入下面的文章内容”,对该文件进行格式设置要求如下:完成后保存到自己文件夹中。
(1):将标题分为两行,字符格式设置为二号、蓝色、黑体,并添加阴影,居中对齐。
(2):将“讲座主题”、“主讲专家”、“讲座时间”、“讲座地点”等字符格式设置为楷体、加粗、四号、红色并添加下划线。
后面的字符格式设置为楷体、加粗、倾斜、四号。
(3):行距设置为“固定值27磅”(4):将该文档第一自然段的首字“网”设置为字符下沉2行,距正文0.1厘米、字体为黑体。
(5):正文对齐方式设置为“左对齐”(6):在“讲座主题”、“主讲专家”、“讲座时间”、“讲座地点”4段文字首行缩进两个字符,然后再在这四段文字之前添加项目符号。
(效果如下图所示)网络技术学院计算机系专家讲座消息预告网络和计算机的广泛应用带给我们带来全球性的信息革命。
需要球的国际互联网的迅速发展。
给信息利用者带来了深远的影响。
………….讲座主题:主讲专家:讲座时间:讲座地点:二、效果图word 上机操作练习题(二)(选做几题就行)【例3-11 】:将以下素材按要求排版。
(1)、将标题字体设置为“华文行楷”,字形设置为“常规”,字号设置为“小初”、选定“效果”为“空心字”且居中显示。
(2)、将“陶渊明”的字体设置为“隶书”、字号设置为“小三”,文字右对齐加双曲线边框,线型宽度应用系统默认值显示。
(3)将正文行距设置为25磅。
【素材】:归去宋辞——陶渊明归去来兮!田园将芜胡不归?既自以心为形役,奚惆怅而独悲?悟已往之不谏,知来者之可追;实迷途其未远,觉今是而昨非。
舟摇摇以轻殇,风飘飘而吹衣。
问征夫以前路,恨晨光之熹微。
乃瞻衡宇,栽欣载奔。
童仆欢迎,稚子候门。
三径就荒,松菊犹存。
携幼入室,有酒盈樽。
引壶觞以自酌,眇庭柯以怡颜。
倚南窗以寄傲,审容膝之易安。
园日涉以成趣,门虽设而常关。
策扶老以流憩,时翘首而遐观。
云无心以出岫,鸟倦飞而知还。
暑翳翳以将入,抚孤松而盘桓。
word上机试题及答案随着科技的不断发展,计算机已经渐渐成为了我们生活中必不可少的一部分。
而在计算机实用软件中,Microsoft Office套件无疑是最为常用的软件之一。
其中的Word软件作为一款全球使用率最高的文字处理工具,被广泛应用于各行各业。
今天,我们将讨论Word上的机试题及其答案。
一、选择题1. 在Word中,以下哪个功能区主要提供文字格式设置的操作?A. 文件B. 插入C. 页面布局D. 主页答案:C. 页面布局2. 若要将文本内容设置为斜体,在Word中应该使用哪个快捷键组合?A. Ctrl + IB. Ctrl + UC. Ctrl + BD. Ctrl + S答案:A. Ctrl + I3. 在Word中,以下哪个功能区提供了插入图片的选项?A. 插入B. 主页C. 式样D. 数据答案:A. 插入二、填空题1. 在Word中,Ctrl + A的快捷键组合的作用是________。
答案:全选2. 在Word中,用于调整文字大小的快捷键组合是________。
答案:Ctrl + Shift + >3. 在Word中,用于粘贴剪切板上的内容的快捷键组合是________。
答案:Ctrl + V三、简答题1. 请描述如何在Word中创建一个新文档。
答案:打开Word软件,在工具栏上点击"文件",选择"新建"。
也可以使用快捷键Ctrl + N打开新文档。
2. 请描述如何在Word中插入页码并设置页眉。
答案:首先,在菜单栏中选择"插入",然后点击"页码",选择要插入的页码样式。
接下来,在菜单栏中选择"视图",点击"页眉"或"页脚",在页眉中插入需要的信息,如公司名称、日期等。
四、应用题请使用Word软件创建一个简单的个人简历,包含以下内容:- 姓名- 联系方式(电话、邮箱)- 教育背景(学校、专业、学位)- 工作经历(公司、职位、工作时间)- 个人技能答案:(请根据个人情况填写)姓名:张三联系方式:电话:138****5678邮箱:********************教育背景:清华大学计算机科学与技术学士学位工作经历:微软公司软件工程师 2018年至今个人技能:精通Java编程、熟悉HTML/CSS、良好的沟通能力以上便是Word上机试题及答案的内容。
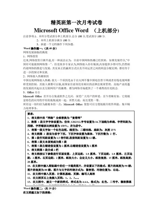
精英班第一次月考试卷Microsoft Office Word (上机部分)注意事项:1、本科分笔试部分和上机部分.总分100分,笔试部分100分.2、本科上机部分满分100分.3、新建一个文档操作下列各题。
Word操作题一:(共40分)网络发展面临的挑战1、网络投资近来,网络投资日渐升温,有一种说法认为,目前中国网络热潮已经到来,如果发展符合,“中国有可能做到网络第一”。
但是很多专家认为,网络接入存在瓶颈,内容提供少得可怜,仍然制约着网络的推进与发展,其实真正的赢利方式以及不同运营之间的利益分配比例,都有待于进一步的探讨和实践.2、网络接入热潮原因中国出现网络接入热潮,很大一个原因是由于以太网不像中国电信骨干网或者有线电视网那样受到控制,其接入谁都可以做,而国家目前却没有相应的法律法规来管理。
房地产业的蓬勃发展的兴起以及互联网用户的激增,都为网络市场提供了一个难得的历史机会.3、Office办公Microsoft Office 首开办公集成软件之先河,深受广大用户的钟爱,至今青睐有加。
它将极富特色的应用程序有机地集成到一起,浑然天成,而且更胜一筹。
所有这一切归结为最根本的一点:Microsoft Office 使您可以方便地极尽软件所能,集中精力处理事务。
Word操作题二:(共20分)在文档建立如下的表格:1、插入一个8行7列表格。
2、调整行高与列宽:第一行行高为22磅、第4、7行行高为5磅;其余均为35磅。
第一列列宽为1厘米、第二列列宽为2厘米;其余各列1。
4厘米。
4、按表样所示合并单元格;5、按要求填充颜色:左上角单元格:绿色. 第4、7行:红色第一列:20%灰色. 第1行、第2列:黄色.6、设置表格线:周边粗线1。
5磅;其余细线0。
5磅。
Word操作题三:(共40分)按下列要求操作:1、录入文字,如下图“样张"所示。
2、将“计算N!的算法"设置为艺术字,楷体40号,加粗,居中,如样张所示。
计算机办公软件上机操作测试题一、Word 文档编辑:(40 分)1 .编写一份请假条,要求内容清晰,格式正确。
王明因为周四参加驾校考试,请假周四下午半天。
2 .按照如下要求对下面这段文字进行编辑:第九条国家设立和采用全国统一的大地基准、高程基准、深度基准和重力基准,其数据由国务院测绘地理信息主管部门审核,并与国务院其他有关部门、军队测绘部门会商后,报国务院批准。
第十条国家建立全国统一的大地坐标系统、平面坐标系统、高程系统、地心坐标系统和重力测量系统,确定国家大地测量等级和精度以及国家基本比例尺地图的系列和基本精度。
具体规范和要求由国务院测绘地理信息主管部门会同国务院其他有关部门、军队测绘部门制定。
第十一条因建设、城市规划和科学研究的需要,国家重大工程项目和国务院确定的大城市确需建立相对独立的平面坐标系统的,由国务院测绘地理信息主管部门批准;其他确需建立相对独立的平面坐标系统的,由省、自治区、直辖市人民政府测绘地理信息主管部门批准。
建立相对独立的平面坐标系统,应当与国家坐标系统相联系。
第十二条国务院测绘地理信息主管部门和省、自治区、直辖市人民政府测绘地理信息主管部门应当会同本级人民政府其他有关部门,按照统筹建设、资源共享的原则,建立统一的卫星导航定位基准服务系统,提供导航定位基准信息公共服务。
——源于《中华人民共和国测绘法》(1) 为全文添加标题,标题文字为“第二章测绘基准和测绘系统”(不包括引号),并设置为黑体,二号,加粗,标题文字“居中”对齐;(2) 除标题外的文字设置为宋体,四号, 1.5 倍行距;(3) 将全文中所有的“测绘地理信息” (不包括引号) ,设置为粗体、蓝色;(4) 为页眉、页脚添加文字“中华人民共和国测绘法——测绘基准和测绘系统”,字体均设置为宋体、五号、加粗、居中;(5) 除标题外的正文进行“分栏”,栏数为 2;(6) 插入如下图片,位置任意,版式为“四周型”;(7) 完成后另存到桌面,命名为自己的姓名。
1.录入以下文字素材(10分)。
为全文添加标题,标题文字为“笔记本电脑”(不包括引号)并设置为黑体、一号、加粗、居中(5分),字符间距为加宽5磅(5分),具有“礼花绽放”的动态效果(5分);(共25分)2. 除标题外的文字设置为宋体、四号(4分),首行缩进2字符(2分),1.5倍行距(2分);(共8分)3. 设置页眉页脚:为页眉添加文字“计算机知识”页脚添加“第页共页”(6分),字体均设置为宋体、五号、加粗、居中(8分);(共14分)4. 除标题外的正文进行“分栏”,栏数为2,栏间距为3字符、加分隔线,栏宽相等;(共8分)5.给文章第一段第一个字设置“首字下沉”,下沉三行,距正文2厘米。
(共12分)6. 设置页面左边距为3.5厘米,右边距为3厘米。
添加页面边框为艺术样式3 。
(共6分)7. 完成后另存到F盘上,命名为自己的姓名。
(共2分)笔记本的外观往往给人最直观的感受,而且都在往轻薄、时尚方面发展,可根据自己的审美观选择。
但对于产品的重量就要注意了,目前的笔记本产品不外乎分全内置、光软互换和全外挂三种类型。
相对而言,光软互换和全外挂型产品重量较轻,也更容易体现出时尚轻薄感。
如果对移动性要求较高,就要尽量遵循“避重就轻”的原则。
目前光软互换型较为适合,重量较轻而且可根据场合选择使用,同时能最大发挥笔记本的性能。
不过部分低价产品不属于这个范围之内,大多为全内置产品。
CPU是电脑的核心部件,人们往往用它来区分电脑的等级。
但选购笔记本电脑时也无需追求太高,遵循够用就行的原则,不然性能提升不大而且价格过高,造成浪费。
此外,目前还有部分低价产品配备了台式机CPU,其耗电量较大,会影响电池的使用时间,选购时可用Intel Processor Frequency ID Utility进行测试。
(此文档部分内容来源于网络,如有侵权请告知删除,文档可自行编辑修改内容,供参考,感谢您的支持)精选文档,供参考!。
诚信上机操作 《计算机基础》word 篇专用测试题Word 上机操作练习题请对下文进行下列操作。
完成操作后,请保存文档(命名为第三章+自己姓名), 并关闭WORD 。
1.将正文设置为华文行楷、小四、段前段后间距设置为“0.5行”。
2.请将第1段“有个朋友说他最...完全是信赖。
”的首字下沉2行,距正文0.5厘米,字符间距缩放比例设置为“150%”。
3.请将第2段、第3段的首行缩进为2个字符。
4.添加页眉:心灵鸡汤 第1页添加页脚: 现代型奇数型5.插入标题艺术字“灵感”并居中对齐,艺术字样式为:填充-橙色,强调文字颜色6,淡出40%,内部阴影。
形状轮廓为:蓝色,文字2,淡出40%,艺术字的环绕方式为穿越型,样式如下。
6.将最后一段“助人为乐”添加蓝色边框、填充黄色底纹。
7.在整个文字后面添加表格,并把表格第一行标题为3号黑体,整个表格外框为3磅单线。
有个朋友说他最近的开心事有两桩。
一次是过马路时,有个老太太微笑着伸出手,要求他带她过去。
当时街上的行人不少,老太太独看中了他,伸手给他的姿势也是很优雅的,脸向上仰着,完全是信赖。
另一次也是走在马路上,—个小男孩东张西望地不专心走路,一步跨前,手拉着他的胳膊,大概把他当做了自己的爸,走了好几步路抬头一看,呀!是个陌生大个子,便红着脸飞快跑了。
做好事做得相当有美感。
有趣的插曲就在你不意之中发生了,朋友开心大概就是因为人乐、他也乐,美丽的情境犹如—段小提琴独奏。
助人为乐!8.利用绘图工具画右边的流程图。
9.编排下列数学公式:23sin ln 0321050y x y z x z x y z ⎧++=⎪⎪+-+=⎨⎪++-=⎪⎩。
Word上机操作题第一题1.将第一行标题改为宋体、小四号、倾斜、加波浪下划线。
2.将作者姓名右对齐。
加入页眉页脚,(页眉文字为页码,居右页眉文字为日期,作者,居中)3.对以"这是个万无一失的……"开始的段落,加灰色-15%的底纹。
4.对以"在一天之中"开头的自然段设置"首字下沉。
下沉位置:下沉;行数:3行;距正文:0.5厘米;字体:宋体。
5.在正文最后另起一行创建一个3行×5列的空表格。
与英国人谈天气小平在一天之中,英国人之间提到最多是天气,使国外游客感到惊奇,这是可以谅解的。
英国人常以谈天气代替通常的问候。
“天气不错呀!”“好极了!”这是人们常常可以听到的,它们取代了“你早,你好吗?”。
虽然外国人可能认为这未免有点夸张、可笑,但值得指出的是,如他也能用这种方法和英国人打招呼,那会对他有好处的。
如果他想同一位英国女士或先生交谈,但又不知从何处谈起,他完全可能先谈谈天气。
这是个万无一失的话题,即使是最寡言少语的英国人也会搭腔。
第二题在第一行添加标题"必修课、限选课与选修课"为黑体、三号、居中。
2.将正文中的"必修课是……公共基础课"改为红色字体。
3.将文档的正文部分(不包括标题和表格)分为三栏,栏宽相等,加分隔线。
必修课是根据各专业培养目标和规格要求,按照各专业知识结构的需要所设置的必须学习的公共基础课。
限选课是为保证专业培养目标而确定的必选课程,执行统一的教学大纲(或教学要求),中央电大推荐教材,并尽可能为学生提供各种学习支持服务。
选修课是供省级电大制定教学计划时选用和学生自主选择的课程。
第三题新建一个Word文档,将下面的文字复制进去,然后进行排版,排版要求:每段首行缩进两个汉字,标题、作者姓名居中,标题设成二号黑体蓝色字,正文设成四号仿宋体红色字,并将其保存到刚才建立的文件夹中,文件名为“第三题”。
word上机考试题及答案一、单选题(每题2分,共20分)1. 在Word中,下列哪个快捷键可以打开“查找和替换”对话框?A. Ctrl+FB. Ctrl+HC. Ctrl+GD. Ctrl+R答案:B2. 在Word中,下列哪个功能可以插入页码?A. 插入B. 引用C. 视图D. 布局答案:B3. 在Word中,下列哪个选项可以设置文档的背景颜色?A. 设计B. 引用C. 布局D. 视图答案:A4. 在Word中,下列哪个功能可以插入脚注?A. 引用B. 插入C. 视图D. 布局答案:A5. 在Word中,下列哪个快捷键可以快速打开“字体”设置对话框?A. Ctrl+BB. Ctrl+IC. Ctrl+UD. Ctrl+T答案:D6. 在Word中,下列哪个快捷键可以快速打开“段落”设置对话框?A. Ctrl+MB. Ctrl+UC. Ctrl+JD. Ctrl+Q答案:C7. 在Word中,下列哪个功能可以插入表格?B. 引用C. 视图D. 布局答案:A8. 在Word中,下列哪个快捷键可以快速打开“样式”设置对话框?A. Ctrl+Shift+SB. Ctrl+Shift+TC. Ctrl+Shift+PD. Ctrl+Shift+A答案:C9. 在Word中,下列哪个功能可以插入超链接?A. 插入C. 视图D. 布局答案:A10. 在Word中,下列哪个快捷键可以快速打开“打印”对话框?A. Ctrl+PB. Ctrl+SC. Ctrl+OD. Ctrl+Q答案:A二、多选题(每题3分,共15分)11. 在Word中,下列哪些功能可以调整文档的行间距?A. 格式刷B. 段落设置C. 字体设置D. 样式设置答案:B, D12. 在Word中,下列哪些快捷键可以复制文本?A. Ctrl+CB. Ctrl+VC. Ctrl+XD. Ctrl+Z答案:A, C13. 在Word中,下列哪些功能可以插入图片?A. 插入B. 引用C. 视图D. 布局答案:A14. 在Word中,下列哪些快捷键可以撤销操作?A. Ctrl+ZB. Ctrl+YC. Ctrl+AD. Ctrl+S答案:A, B15. 在Word中,下列哪些功能可以插入公式?A. 插入B. 引用C. 视图D. 布局答案:A, B三、判断题(每题2分,共20分)16. 在Word中,使用“撤销”功能可以撤销最近一次操作。
word习题上机带答案Word习题上机带答案在当今信息化时代,办公软件已经成为我们工作和学习的必备工具。
其中,微软的Word是最常用的文字处理软件之一。
无论是写作、编辑还是排版,Word 都提供了丰富的功能和工具。
为了更好地掌握Word的使用技巧,我们可以通过习题上机的方式进行练习。
下面,我将为大家提供一些Word习题,并附上答案,希望对大家的学习有所帮助。
一、基础操作题1. 如何在Word中创建新文档?答案:打开Word软件后,点击左上角的“文件”选项,选择“新建”,即可创建新文档。
2. 如何将文本居中对齐?答案:选中需要居中对齐的文本,点击工具栏上的居中对齐按钮,或者使用快捷键Ctrl + E。
3. 如何给文本添加下划线?答案:选中需要添加下划线的文本,点击工具栏上的下划线按钮,或者使用快捷键Ctrl + U。
4. 如何调整文本的字体大小?答案:选中需要调整字体大小的文本,点击工具栏上的字体大小下拉框,选择合适的字号。
5. 如何插入图片?答案:点击工具栏上的“插入”选项卡,选择“图片”,然后在弹出的对话框中选择需要插入的图片文件。
二、高级操作题1. 如何创建目录?答案:在需要插入目录的位置,点击工具栏上的“引用”选项卡,选择“目录”,然后选择合适的目录样式。
2. 如何插入页眉和页脚?答案:点击工具栏上的“插入”选项卡,选择“页眉”或“页脚”,然后选择合适的页眉或页脚样式,并在其中插入需要的内容。
3. 如何创建表格?答案:点击工具栏上的“插入”选项卡,选择“表格”,然后选择所需的行列数,即可创建表格。
4. 如何对文档进行分栏?答案:点击工具栏上的“页面布局”选项卡,选择“分栏”,然后选择合适的分栏方式。
5. 如何设置页面边距?答案:点击工具栏上的“页面布局”选项卡,选择“边距”,然后选择合适的页面边距。
三、实用技巧题1. 如何批量替换文本?答案:点击工具栏上的“开始”选项卡,选择“替换”,然后在弹出的对话框中输入要替换的文本和替换后的文本,点击“全部替换”按钮。
(完整)第10套 Word上机操作题第10套Word上机操作题一、字处理请在"答题"菜单下选择”进入考生文件夹”命令,并按照题目要求完成下面的操作.注意:以下的文件必须都保存在考生文件夹下。
某出版社的编辑小刘手中有一篇有关财务软件应用的书稿”会计电算化节节高升.docx”,打开该文档,按下列要求帮助小刘对书稿进行排版操作并按原文件名进行保存:1。
按下列要求进行页面设置:纸张大小16开,对称页边距,上边距2.5厘米、下边距2厘米,内侧边距2.5厘米、外侧边距2厘米,装订线1厘米,页脚距边界1。
0厘米。
2. 书稿中包含三个级别的标题,分别用"(一级标题)"、”(二级标题)”、"(三级标题)"字样标出。
按下列要求对书稿应用样式、多级列表、并对样式格式进行相应修改。
3。
样式应用结束后,将书稿中各级标题文字后面括号中的提示文字及括号”(一级标题)"、"(一级标题)”、"(三级标题)"全部删除。
4. 书稿中有若干表格及图片,分别在表格上方和图片下方的说明文字左侧添加形如"表1-1"、"表2—1”、"图1—1”、"图2-1”的题注,其中连字符”—"前面的数字代表章号、”—"后面的数字代表图表的序号,各章节图和表分别连续编号.添加完毕,将样式”题注"的格式修改为仿宋、小五号字、居中。
5. 在书稿中用红色标出的文字的适当位置,为前两个表格和前三个图片设置自动引用其题注号.为第2张表格”表1—2好朋友财务软件版本及功能简表"套用一个合适的表格样式、保证表格第1行在跨页时能够自动重复、且表格上方的题注与表格总在一页上。
6. 在书稿的最前面插入目录,要求包含标题第1—3级及对应页号。
目录、书稿的每一章均为独立的一节,每一节的页码均以奇数页为起始页码。
计算机基础期末考试Word题库(上机实践部分)一、WORD操作共83题第1题(10.0分)1、设置文章标题“中国十大名花之三:独立冰霜菊花”字体为“黑体”,字号为“三号”、字形为“加粗”,字体颜色为“蓝色”,对齐方式为“居中”。
2、设置正文所有段落文字字体为“仿宋_GB2312”,字号为“小四”,行距为“1.2 倍”,除正文第1段和最后四句诗文部分外所有段落首行缩进“24 磅”。
3、设置正文第1段“当今世界上...菊花品种。
”首字下沉,行数为“2行”,首字字体为“黑体”。
4、设置正文第2段“我国...等等。
”分2栏,预设为“偏左”,加分隔线。
5、将正文最后四句诗加竖排文本框,并将该文本框以四周型环绕方式插入正文第3段中,设置该文本框填充色为“橙色”,线条粗细为“1磅”,颜色为“绿色”。
6、将图片“菊花.jpg”插入到第4段中,高度为“102 磅”,并锁定纵横比,环绕方式为“四周型”。
7、为正文第6段“菊花为菊科...降血压之效。
”加上实线边框,颜色为“绿色”,底纹填充颜色为“浅绿”,应用于段落。
8、设置左、右页边距均为“70 磅”第2题(10.0分)--------------------------------------------------------------------- 请在打开的WORD的文档中,进行下列操作。
完成操作后,请保存文档,并关闭WORD。
---------------------------------------------------------------------1、设置标题文字“生物计算机”字体为“隶书”,字形为“加粗倾斜”,字号“18号”,颜色为“紫色”,字体效果为“阴文”。
2、设置正文第1段“从外表上看……的集成电路。
”文字效果为“空心”,字号为“12号”。
3、设置正文第2段“生物计算机中的……进行运算和信息处理。
”的段前间距为“12磅”,段后间距为“12磅”,行距为“1.5倍行距”。
word上机考试题及答案一、单选题(每题2分,共10分)1. 在Word中,要插入一个艺术字,应该选择哪个选项?A. 插入 > 艺术字B. 插入 > 图片C. 插入 > 形状D. 插入 > 对象答案:A2. 如果你想要改变Word文档中一个段落的对齐方式,你应该选择哪个工具?A. 格式刷B. 对齐方式按钮C. 字体大小D. 编号和项目符号答案:B3. 在Word中,要插入一个表格,你应该选择以下哪个选项?A. 插入 > 表格B. 插入 > 图表C. 插入 > 图片D. 插入 > 文本框答案:A4. 如何在Word文档中添加页眉和页脚?A. 插入 > 页眉和页脚B. 插入 > 页码C. 插入 > 封面D. 插入 > 目录答案:A5. 在Word中,要创建一个文档的目录,应该使用以下哪个功能?A. 引用 > 目录B. 引用 > 脚注C. 引用 > 引文和参考书目D. 引用 > 索引答案:A二、多选题(每题3分,共15分)6. 在Word中,哪些功能可以用来格式化文本?(多选)A. 字体大小B. 字体颜色C. 插入图片D. 段落对齐答案:A, B, D7. 以下哪些是Word文档中的视图模式?(多选)A. 打印布局B. 阅读模式C. 网络布局D. 草稿答案:A, B, D8. 在Word中,哪些元素可以用来创建文档结构?(多选)A. 标题B. 子标题C. 页眉和页脚D. 目录答案:A, B, D9. 以下哪些是Word文档中可以插入的元素?(多选)A. 表格B. 图片C. 视频D. 音频答案:A, B, C, D10. 在Word中,哪些工具可以用来编辑文档?(多选)A. 撤销和重做B. 格式刷C. 拼写和语法检查D. 插入符号答案:A, B, C三、判断题(每题1分,共5分)11. 在Word中,只能在打印预览中查看文档的最终打印效果。
原题目:word上机练习题
本文档旨在提供一系列Word上机练题,帮助读者熟悉并掌握Word处理软件的功能和操作方法。
练题目一:格式设置
1. 如何将字体设置为宋体,字号设置为12号?
2. 如何在文本中添加下划线?
3. 如何调整文本的行间距为1.5倍?
4. 如何将整段文本设置为加粗?
练题目二:页眉页脚
1. 如何在每页的页眉中添加当前日期?
2. 如何在每页的页脚中添加页面编号?
3. 如何在某一页的页脚中插入自定义文字?
4. 如何将页眉与正文的间距设置为2厘米?
练题目三:插入图片和表格
1. 如何在文档中插入一张图片?
2. 如何将图片设置为四周型文字环绕?
3. 如何在文档中插入一个3列4行的表格?
4. 如何合并表格的某些单元格?
练题目四:页边距和页面设置
1. 如何将页面的上边距设置为2厘米?
2. 如何将页面的纸张大小设置为A4?
3. 如何将页面的方向设置为横向?
4. 如何在同一份文档中设置不同页面的页边距?
以上是一些Word上机练题,希望能够帮助你巩固并提升在Word处理软件上的技能。
练题的答案可以通过实际操作进行尝试,以加深对功能和操作方法的理解。
Word-上机操作题16Word-上机操作题166、录入(lù rù)样文,并完成以下操作➢设置(shèzhì)字体:标题黑体,正文中文字体为“宋体”,最后(zuìhòu)一行的英文字体为“Arial”。
➢设置(shèzhì)字号:标题小三号,正文小四号。
➢设置字型:最后(zuìhòu)一行斜体。
➢设置对齐方式:标题居中对齐,正文两端对齐,最后一行右对齐。
➢设置段落缩进:正文首行缩进2字符。
➢设置段间距:正文段前2行,最后一段段前1行。
第 3 页共 25 页7、录入样文,并完成(wán chéng)以下操作:➢设置字体:第一行黑体,第二行隶书,诗文(shī wén)楷体,最后一段中“简介(jiǎnjiè)”现两个字为黑体,首字下沉(xià chén)3行、距正文0厘米,其它文字为仿宋。
➢设置字号:第一行小三号字,第二行三号字,正文四号字,最后一段小四号字。
➢设置字形:第一行粗体加双下划线。
➢设置对齐方式:第一行左对齐,第二行居中。
➢设置段落缩进:诗文左右各缩进1厘米。
➢设置行(段)间距:全文段前6磅,行间距20磅。
第 4 页共 25 页8、录入样文(提示(tíshì):样文的特殊符号和数字序号都可在“插入(chā rù)”、“特殊符号”中找到),并完成(wán chéng)以下操作:第 5 页共 25 页➢将全文中的“输入方法”替换为“输入法”。
➢将页面设置成A4页边距设为上2.4厘米(l í mǐ)、下2厘米(lí mǐ),左 2.4厘米(lí m ǐ)、右2.2厘米(lí mǐ)➢将文档的第一行文字(wénzì)“汉字输入功能概述”作为标题,标题居中,仿宋三号字,加粗、加下划线。
Word 基本操作练习题1.字处理题请在"考试项目"菜单上选择"字处理软件使用"菜单项,完成以下内容:******本题型共有1小题******在考生文件夹中,存有文档WT1.DOC,其内容如下:【文档开始】本专业培养目标是计算机专业的技术应用型人才,他们应该掌握计算机软件、硬件及系统的基本理论、基本方法和基本技能,能够从事计算机及相关领域应用技术工作、软、硬件维护、和一般应用系统的开发及设计,他们应该具有专业化计算机人的素质,是全面发展的社会主义建设人才。
【文档结束】按要求完成下列操作:(1)请将Word文档WT1.DOC设成楷体、小三号字并加粗、斜体。
(2)设置A4(210mm×297mm)纸张大小,左右边距设置为2.5厘米,页眉2.2厘米,其余页面设置的参数不必修改。
保存文件为WD1.DOC。
2.请在"考试项目"菜单上选择"字处理软件使用"菜单项,完成以下内容:******本题型共有4小题******1. 在考生文件夹中,存有文档WT2.DOC,其内容如下:【文档开始】面向对象方法基于构造问题领域的对象模型,以对象为中心构造软件系统。
它的基本方法是用对象模拟问题领域中的实体,以对象间的联系刻画实体间的联系。
因为面向对象的软件系统的结构是根据问题领域的模型建立起来的,而不是基于对系统应完成的功能的分解,所以,当对系统的功能需求变化时并不会引起软件结构的整体变化,往往仅需要一些局部性的修改。
例如,从已有类派生出一些新的子类以实现功能扩充或修改,增加删除某些对象等等。
总之,由于现实世界中的实体是相对稳定的,因此,以对象为中心构造的软件系统也是比较稳定的。
【文档结束】按要求完成下列操作:新建文档WD2.DOC,插入文件WT2.DOC的内容,设置为小四号仿宋_GB2312字体,分散对齐,所有"对象"设置为黑体、加粗,存储为文件WD2.DOC。
2. 新建文档WD2A.DOC,插入文件WD2.DOC的内容,将正文部分复制2次,将前两段合并为一段,并将此段分为3栏,栏宽相等,栏宽为3.45厘米,栏间加分隔线。
存储为文件WD2A.DOC。
3. 制作3行4列表格,列宽2厘米,行高1厘米。
填入数据,水平方向上文字为居中对齐,数4.并将第4行设置为黄色底纹,统计1、2、3列的合计添加到第4行,存储为文件WD2C.DOC。
请在"考试项目"菜单上选择"字处理软件使用"菜单项,完成以下内容:******本题型共有2小题******3. 在指定文件夹下打开文档WT3.DOC,其内容如下:【文档开始】广州公务员招考今起报名据《南方日报》报道广州市下半年录用机关工作人员和国家公务员报名10月18日开始在广州赛马场举行,广州市人事局公务员管理处有关负责人提醒考生,必须持学士以上学位证书才能领取准考证,报名时必须带本人学位证原件。
另据悉,下半年广州市招考公务员笔试的时间与广东省招考笔试的时间相同,但所用的试卷不同,因此考生不能同时报考省和市的不同职位。
笔者前天获悉,原广东省委组织部、广东省人事厅公布《2002年下半年报考机关工作人员和国家公务员公告》中的广州市报名地点:广州大学广园校区(广州市广园中路248号),因故改为广州赛马场(广州市黄埔大道668号,即广州市招考公务员报名点),报名时间为10月18日~20日。
【文档结束】按照要求完成下列操作:(1)将文中所有"公务员"替换为"国家公务员";将标题段("广州公务员招考今起报名")设置为四号楷体_GB2312、居中、字符间距加宽3磅、并添加蓝色阴影边框。
(2)将正文文字("广州市下半年……报名时间为10月18日~20日")设置为小五号宋体;各段落左右各缩进0.5厘米,首行缩进0.7厘米,段前间距12磅;正文中"据《南方日报》报道"设置为小五号黑体。
(3)将正文第三段("笔者前天获悉……报名时间为10月18日~20日")分为等宽的两栏,栏间距为0.2厘米,栏间加分隔线;以原文件名保存文档。
2. 在指定文件夹下打开文档WT3A.DOC,其内容如下:【文档开始】本周电视机价格一览表厂家电视机型号价格(元)海尔HASE542999海尔DE-RS543026海尔CHR543158长虹TC542788长虹HD542885长虹HD-K543050康佳KNT542980康佳KNT-S543250【文档结束】按照要求完成下列操作:(1)将标题段("本周电视机价格一览表")设置为五号黑体、加粗、居中;将文中后9行文字转换为一个9行3列的表格;设置表格列宽为3厘米,行高16磅。
完成后以原文件名保存。
(2)合并表格第1列第2~4行单元格、第5~7行单元格、第8~9行单元格;将合并后单元格中重复的厂家名称删除,只保留一个;将表格中第1行和第1列的所有单元格中的内容水平居中、垂直居中,其余各行、各列单元格内容垂直居中、右对齐;表格所有框线设置为红色1磅单实线;以原文件名保存文档。
4.请在"考试项目"菜单上选择"字处理软件使用"菜单项,完成以下内容:******本题型共有2小题******1. 在考生文件夹中,存有文档WT4.DOC,其内容如下:【文档开始】信息安全影响我国进入电子社会随着网络经济和网络社会时代的到来,我国的军事、经济、社会、文化各方面都越来越依赖于网络。
与此同时,电脑网络上出现利用网络盗用他人账号上网,窃取科技、经济情报、进行经济犯罪等电子攻击现象。
今年春天,我国有人利用新闻组中查到的普通技术手段,轻而易举地从多个商业站点窃取到8万个信用卡号和密码,并以6万元出售。
【文档结束】按要求完成下列操作:(1)将文中所有"电脑"替换为"计算机";将标题段("信息安全影响我国进入电子社会")设置为三号黑体、红色、倾斜、居中、加阴影并添加蓝色底纹。
(2)将正文各段文字设置为五号楷体;各段落左右各缩进1厘米,首行缩进0.8厘米,1.5倍行距,段前间距16磅。
完成后,以原文件名保存。
2. 在考生文件夹中,存有文档WT4A.DOC如下:【文档开始】按要求完成下列操作:将表格上端的标题文字设置成三号楷体、加粗、居中;将表格中的文字设置成小四号宋体,水平和垂直居中;数字设置成小四号、Times New Roman体、加粗、垂直居中、右对齐。
按原文件名保存。
5.请在"考试项目"菜单上选择"字处理软件使用"菜单项,完成以下内容:******本题型共有3小题******1. 输入下列文字,并设定左缩进2厘米,字间距离为加宽两磅,并以WD5.DOC为文件名保存。
在即将来临的信息时代,知识很可能将成为公司最宝贵的财产--用以获取这种知识的"企业情报"工具可能将证明对建立和保持竞争优势具有举足轻重的作用。
将上面的文字复制8次并连接成一个段落,按左缩进2厘米、右缩进-3厘米、行距为1.5倍格式排版后,以WD5A.DOC为文件名保存。
2. 设计下列4行3列表格,各列的宽度是4厘米,行高为25磅,按表格内容填入相应的数据,其字体设置成Times New Roman,字号设置成五号,字体格式设置成加粗和倾斜,并以WD5B.DOC为文件名保存。
3. 将WD5B.DOC文档内容复制到一个新文件中,在所拷贝表格的右侧增加一列,在新增列中填入相应的数据,变成如下所示的3行3列的表格,各列宽度改为3厘米,表格内数据的字6.请在"考试项目"菜单上选择"字处理软件使用"菜单项,完成以下内容:******本题型共有5小题******1. 在考生文件夹中,存有文档WT6.DOC,其内容如下:【文档开始】微机家庭普及化的日子已到来!微机在发达国家中已大量进入家庭。
如美国100户家庭中已有微机30~40台,但离完全普及还有距离。
其他国家,特别是发展中国家当然还会有相当时日。
微机的发展也有两种趋向,一种意见认为微机应充分发挥技术优势增强其功能使其用途更为广泛。
另一种意见认为为家庭中使用的微机不能太复杂,应简化其功能,降低价格,使其以较快的速度广泛进入家庭。
看来两种意见各有道理,可能会同时发展。
近年有些公司提出网络计算机的设想,即把微机本身大大简化,大量的功能通过网络来提供,这样可降低本身造价,这与前述趋向有所不同,至今也还有争议。
【文档结束】按要求完成下列操作:新建文档WD6.DOC,插入文档WT6.DOC,将文中所有"微机"替换为"微型计算机",存储为文档WD6.DOC。
2. 新建文档WD6A.DOC,复制文档WD6.DOC,将标题段文字("微机家庭普及化的日子已到来!")设置为宋体、小三号、居中,添加蓝色阴影边框(边框的线型和线宽使用缺省设置),正文文字("微机在发达国家,……至今也还有争议")设置为四号、楷体_GB2312,存储为文档WD6A.DOC。
3. 新建文档WD6B.DOC,复制文档WD6A.DOC,正文各段落左右各缩进1.8厘米,首行缩进0.8厘米,段后间距12磅。
存储为文档WD6B.DOC。
4. 新建文档WD6C.DOC,插入文档WT6.DOC,将标题段和正文各段连接成一段,将此新的一段分等宽两栏排版,要求栏宽为7厘米,存储为文档WD6C.DOC。
5. 在考生文件夹中,存有文档WT6A.DOC,其内容如下:按要求完成下列操作:新建文档WD6D.DOC,插入文档WT6A.DOC,在表格最后一列之后插入一列,输入列标题"总分",计算出各位同学的总分。
将表格设置为列宽2厘米,行高20磅,表格内的文字和数据均水平居中和垂直居中。
存储为文档WD6D.DOC。
7.请在"考试项目"菜单上选择"字处理软件使用"菜单项,完成以下内容:******本题型共有1小题******设计宽度7厘米、高度140磅的方框,填入下列文字,并将全文字体设置成宋体,字号设置成五号,对"计算机"字符串的字体格式设置成加粗、倾斜和下划线,并以WD7.DOC为文件名保存。
顾名思义,计算机是用来帮助人们计算的机器,也可以说,这是当初人们发明它的目的。
这种机器随着人类社会的发展而出现并发展起来,从广义上来说,根据机器处理的对象不同,计算机可分为模拟式计算机、数字计算机以及模拟数字混合式计算机。