最新国内知名品牌制氧机性能参数对照
- 格式:doc
- 大小:113.50 KB
- 文档页数:20
中心供氧技术参数:1.要求为国内知名品牌;2.制氧主机(1台):制氧量: 5N m3/h(单机≥5N m3/h);氧气浓度:93±3%(V ol);终端氧气输出压力:0.3-0.9Mpa(可调);水份含量:(露点)≤-50℃二氧化碳含量:≤0.01%(V/V) .※主机为双塔设计、多阀控制;设备有故障自动检测系统;采用原装进口分子筛(附原产地证明),制氧设备开机40分钟,其氧气产量应达到设计要求,且氧浓度应≥90%气态酸和碱含量,臭氧及其它气态氧化物含量,一氧化碳含量:均应符合YY/T0298-1998标准的规定噪音:≤80dB(A)※氧气纯度分析仪(制氧机内):进口传感器;输出信号,液晶控制面板显示纯度;中英文人机界面操作,液晶多功能显示纯度、流量、运行记录、进出口压力、异常情况中文显示(可查阅三十天以上);※自动回流功能(制氧机内):氧气纯度不合格时自动回流,保证输出氧气合格,并提供相应说明材料※自动压紧功能(制氧机内):主机吸附塔必须具备气缸自动压紧装置,并提供相应说明材料;※即时供氧功能(制氧机内):根据用氧情况自动启停制氧机,自动开机(停机十小时内)后10分钟内供出合格氧气3. 空气压缩机(1台):螺杆式;输出压力:≥0.75MPa;电机功率:≤11kw,要求为著名品牌4. ※空气纯化干燥机(1台):处理气量≥3m3/min,压力≤1.0MPa,常压露点≤-48℃,耗气量≤3%,含尘粒径≤0.01μm,含油量≤0.01mg/ m3冷却方式:双级冷冻干燥,一级风冷却降温,二级吸附除水、除油、除二氧化碳;无氟设计、无氟制造;5. 过滤器(3台):处理空气量:≥ 3m3/min;最大工作压力:8 bar;一级过滤精度:尘粒≤3μm、含油量:1%;二级过滤精度:尘粒≤1μm、含油量:0.1%(必须与干燥机品牌相同)三级过滤精度:尘粒0.01μm、含油量:0.001%6. 高效除油器(1台):处理空气量:≥ 3m3/min;最大工作压力:8 bar;过滤精度≤0.1μm、含油量:0.1mg/m37. 除菌过滤器(1台):进口过滤器滤芯,活性碳过滤器(2台):处理量≥60Nm3/h(必须与干燥机品牌相同)8. 空气缓冲罐(1台),氧气缓冲罐(1台):容积≥0.2m3 材质:优质碳钢9. 氧气储罐(1台):容积≥3m3,材质:优质碳钢(提供压力容器制造许可证)10.※氧气增压泵(1台):流量5m3/h,出口压力≥0.8Mpa,功率≤1.5KW;箱式静音,全无油11.※PLC控制器:全套设备均采用国际知名品牌PLC程序控制器,配备智能控制系统。
康尚制氧机KS-3N【商品名称】康尚制氧机KS-3N【规格/型号】KS-3【产品类型】3L型制氧机【品牌】康尚【产地】江苏【批准文号】药监械(准)字2008第2540084号【质量认证】ISO13485:2003,FDA认证,CE认证,德国TÜV颁发ISO13485体系认证(TÜV SÜD Product Service GmbH是国际上独立测试、产品安全与品质及管理体系的权威)【康尚制氧机KS-3N工作原理】康尚制氧机KS-3N采用目前世界先进的变压吸附(简称PSA)原理,于常温下直接将空气中的氧气和氮气进行分离并过滤,从而获取符合医药行业标准(YY/T0298-1998)的医用氧气。
纯物理方式制氧,无需任何添加剂,无耗材、无环境污染,取之于空气,还之于空气,清新自然。
【康尚制氧机KS-3N产品特点】1、采用PSA原理,纯物理方式分离空气制取医用氧,只要通上电即可持续不间断的制氧,随制随吸,快捷安全。
2、操作简便,只要在有空气有电的地方,轻轻按下制氧的开关就可以源源不断的制取医用氧气,轻松吸氧。
3、吸氧成本低廉,不需添加任何耗材,仅仅接通电源即可,每小时吸氧仅花费0.3度电费。
4、环保无污染,不需要添加任何化学制剂,不产生其它有害副产物,安全、环保。
5、人性化设计,外观简洁大方,易于同家具协调搭配。
6、寿命持久,采用优质原材料,质量更有保障,寿命更持久。
7、功能完善,倡导以人为本的设计理念,更多便捷的功能搭配。
8、高效低功耗,采用更科学的参数化控制系统,更有效的提高了产品的效率,从而降低了产品的功耗。
9、采用医药行业标准(YY/T0298-1998)设计生产;产品通过TUV权威认证。
10、先进的降噪工艺流程设计:机器运行噪音低,吸氧更舒适。
11、累计计时器提供科学数据,指导每3000小时主动保养维护,保证机器在整个使用过程中始终处于良好状态。
12、康尚制氧机关键部件配置标准高。
主流制氧机(氧气机)性能大评测近年中国家用医疗器材市场飞速发展,小型医用制氧机作为最重要的家用医疗器材品种,有很多民众想去了解,小编在前些时间准备为家人购买一台家用医疗制氧机,因为了解不深遭遇了非常多的尴尬,一波三折很是麻烦,有鉴于此遂发动检验机构的朋友做个深度评测,以其让天下孝贤少奔忙。
小编通过前段时间的了解,认为国内制氧机市场制氧机产品可谓五花八门,有保健美容的,有家庭医疗(长期护理)的,有社区医疗机构应用的,品牌也多市场上有医疗产品注册证的有5升机和3升机之分(3升是指制氧机工作时每分钟提供3升并且浓度在93%以上的氧气;5升是指制氧机工作时每分钟提供3升并且浓度在93%以上的氧气)。
5升机型市场上主要以进口品牌为主:英维康5升和氧气盒子5升机比较多见(一些其他机器标称5升可调或更有甚者只是胡乱加个5升流量计便声称5升流量以鱼目混珠,这些行为确实害人。
);3升机是市场上主流的产品,品牌众多,以国产品牌居多,最多见的品牌有:鱼跃7F-3、海龟V3、氧气盒子PSAB01、神鹿、易氧源、新松等。
市场上还有其他非医疗注册证产品的品牌如:海氧之家、觉雅(氧生活)、森林氧本篇因为时间和经费问题不做评测。
这次比较评测的机器都是从市场购买回来,并利用专业仪器对产品进行参数评测,并进行拆解,结合专业资料进行分析各种产品的各自优势,和运用小编对机械理论的认识对测评做一次总结。
制氧机像空调一样是属于电器一类,有压缩机和制氧系统,具备一定的复杂性,整机品质除了取决零配件品质更重要的是产品结构设计的合理性,我们将从主要外部参数(外观、性能等)、内部结构(质料、设计)进行评分。
来张全家福照片:通过以上初步测试的数据不难看出,在相同流量下各厂家的标准还是有差异的,在表面测试数据中我们看到氧气盒子PSAB02在5升组占据微弱优势,但价格也较高一些。
在3升组比较中鱼跃7F-3有明显价格优势,氧气盒子PSAB01则占据综合优势。
便携式制氧机测评数据(五档篇)今天开始进行一些市面上的便携式的制氧机进行技术参数测评,做一些品牌的横向对比。
第一批计划测测我认为还不错的几家,后续会测更多家! 1:样品来源:各品牌京东旗舰店 2:测试内容、方法、设备说明测试设备介绍:金杭达JHD -OTtester -A01,这是一款可以测量传统和便携式制氧机的出氧流量及浓度的仪器。
可以模拟人的呼吸实现每分钟不同呼吸次数的情况对便携式制氧机进行检测。
测试设备图片及认证:(本次使用的金杭达制氧机检测仪,是通过计量认证的,是一台可以多指标检测仪)金杭达便携制氧机检测仪 金杭达便携制氧机检测仪铭牌检测仪计量第三方校准证书氧浓度、流量和浓度到达90%的时间(制氧机的核心性能参数,只有氧浓度和流量达标的产品才算是合格产品)。
开机开始采用金杭达测氧仪测量浓度和流量。
连续测试二十分钟,视频记录测试结果,使用统计法,每30秒记录一次数据,作为统计数据。
将数据形成表格,用以分析。
3:实测实验:此处实验需要旁边放置秒表,然后进行测试最终视频处理快进。
4:实验结果对比展示:从上面的对比数据来看:氧浓度-->有精安、劲氧、科司德3款达到医用标准(氧浓度90%以上);流量-->都是在波动的,其中精安、劲氧、摩氧的流量是在标称流量之上波动,平均流量都在标称流量之上;而海尔的流量大部分时间都是在标称值以下波动,偶尔会达到标称值以上;科司德的流量一直在标称值以下。
标称最高挡位电池续航-->精安100'42"、劲氧100'03"、海尔119'05"、科司德92'46",摩氧的机器因为前面时间来不及要寄回去给网友,没有测电池续航,不过根据他们的出氧流量和浓度以及电池容量,共估计也在100分钟左右。
整体测试下来,发现不同厂家的产品技术侧重点和实力还是各有不同。
但是从专业角度讲,作为医用制氧机的话必须保证浓度和流量,在此基础上再考虑其他性能或特点的发挥。
医用分子筛制氧机适用范围:适用于常压医用氧气的制备产品型号/规格及其划分说明1.2 基本组成:由制氧主机、流量计、湿化瓶以及应用部分组成。
应用部分为吸氧管、雾化面罩或雾化咬嘴(带雾化机型),其为外购有医疗器械生产注册证的产品。
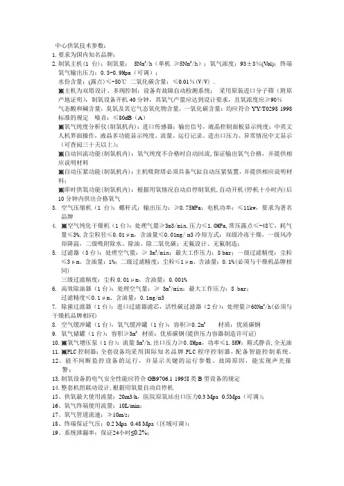
1.3本制氧机的不同型号的组成配置要求见表1。
表1 参数表表1性能指标2.1 产品规格参数见表12.2性能2.2.1 外观:制氧机面板上的图形符号和字母准确、清晰、均匀,不得有划痕;外表面涂层应均匀,不得有气泡、脱层或明显划痕;2.2.2 制氧机所制的产品气的理化指标:(1)氧浓度:≥90%(V/V);(2)水分含量:应符合GB8982-2009中表1的规定;;(3)二氧化碳含量:≤0.01%(V/V);(4)一氧化碳含量应符合GB8982-2009中表1的规定;(5)气态酸和碱含量应符合GB8982-2009中表1的规定;(6)臭氧及其他气态氧化物含量应符合GB8982-2009中表1的规定;(7)氧气应无异味;(8)固体物质粒径:≤10μm;(9)固体物质含量:≤0.5mg/m³;(10)总烃含量应符合GB8982-2009中表1的规定。
2.2.3 气密性:所有坚固件连接应牢靠,不得有任何松动,各种管路、管汇及阀门排列应整齐,其连接处不得漏气;2.2.4 噪声:制氧机的噪声不大于60dB(A);2.2.5 制氧机开机后,所有电、气动阀以及压力表、指示灯均应工作正常,并有氧气输出;2.2.6 流量:制氧机应设有流量调节阀,并能在表1中规定的范围内调整出气流量。
在恒定环境条件下,流量的波动不应超过指示值的±10%•。
2.2.7 报警显示和定时控制:制氧机设有故障显示功能(1)当制氧机断电时,使用红灯亮和蜂鸣声向操作人员提示;(2)电压低于180V时,黄灯闪烁;(3)绿灯表示制氧设备启动前的准备工作已完成,或表示制氧设备正处于正常运行状态;2.2.8雾化功能接口雾化控制阀,灵活可靠。
康尚制氧机KS-3【商品名称】康尚制氧机KS-3【规格/型号】KS-3【产品类型】3L型家用制氧机【品牌】康尚【产地】江苏【批准文号】药监械(准)字2008第2540084号【质量认证】ISO13485:2003,FDA认证,CE认证,德国TÜV颁发ISO13485体系认证(TÜV SÜD Product Service GmbH是国际上独立测试、产品安全与品质及管理体系的权威)【康尚制氧机KS-3制氧原理】KS系列医用保健制氧机,采用目前世界先进的变压吸附(简称PSA)原理,于常温下直接将空气中的氧气和氮气进行分离并过滤,从而获取符合医药行业标准(YY/T0298-1998)的医用氧气。
纯物理方式制氧,无需任何添加剂,无耗材、无环境污染,取之于空气,还之于空气,清新自然。
【康尚制氧机KS-3产品特点】1、采用PSA原理,纯物理方式分离空气制取医用氧,只要通上电即可持续不间断的制氧,随制随吸,快捷安全。
2、操作简便,只要在有空气有电的地方,轻轻按下制氧的开关就可以源源不断的制取医用氧气,轻松吸氧。
3、吸氧成本低廉,不需添加任何耗材,仅仅接通电源即可,每小时吸氧仅花费0.3度电费。
4、环保无污染,不需要添加任何化学制剂,不产生其它有害副产物,安全、环保。
5、人性化设计,外观简洁大方,易于同家具协调搭配。
6、寿命持久,采用优质原材料,质量更有保障,寿命更持久。
7、功能完善,倡导以人为本的设计理念,更多便捷的功能搭配。
8、高效低功耗,采用更科学的参数化控制系统,更有效的提高了产品的效率,从而降低了产品的功耗。
9、采用医药行业标准(YY/T0298-1998)设计生产;产品通过TUV权威认证。
10、先进的降噪工艺流程设计:机器运行噪音低,吸氧更舒适。
11、累计计时器提供科学数据,指导每3000小时主动保养维护,保证机器在整个使用过程中始终处于良好状态。
12、产品关键部件配置标准高。
医疗器械产品技术要求编号:SG-ZY系列制氧机平顶山神行保健科技有限公司医疗器械产品技术要求编号:SG-ZY系列制氧机1. 规格型号型号命名SG-ZY-XXX XX X XX代表制氧机流量,单位L/min。
05代表制氧机制氧流量5L/min;03代表制氧机制氧流量3L/min;01代表制氧机制氧流量1L/min。
流量英文首字母产品开发顺序产品输出方式:001普通单输出、002普通双输出产品类别代号(表示制氧机)公司汉语拼音大写缩写分类本制氧机属于II类、B型。
产品预期的用途:适用于常压医用氧气的制备。
制氧机组成、材料见表1表1制氧机组成、材料基本参数见表2。
表2 基本参数2 性能指标要求正常工作条件a)环境温度范围:10℃~40℃b)相对湿度范围:30%~75%c)大气压力范围:86kPa~106kPad)电源:220V±22V,50Hz±1Hz外观要求制氧机表面应整洁,无明显斑痕、划痕、缺陷。
制氧机标志醒目,铭牌准确、清晰。
制氧机外壳相互配合面缝隙一致,无明显翘曲、变形。
制氧机出口气体理化指标氧气浓度:≥ 90%(V/V)。
水分含量:≤ m3 。
二氧化碳含量: 符合GB8982-2009 条的规定。
一氧化碳含量: 符合GB8982-2009 条的规定。
气态酸性物资和碱性物质含量: 符合GB8982-2009 条的规定。
臭氧及其他气态氧化物含量: 符合GB8982-2009 条的规定。
氧气应无气味。
固体物质颗径:≤10μm 。
固体物质含量: ≤m3 。
气密性:所有紧固件连接应牢靠,不得有任何松动,各种管路排列整齐,其连接处不得漏气。
噪声:SG-ZY-00101F05型制氧机的噪声不大于58dB(A)。
SG-ZY-00102F03型制氧机的噪声不大于54dB(A)。
SG-ZY-00103F01型制氧机的噪声不大于46dB(A)。
制氧机开启后,所有部件正常工作,指示灯正常工作,并有氧气输出。
国内知名品牌制氧机性能参数对照海氧之家制氧机·海氧之家制氧机ZY3030-11:1680元氧浓度:30%;氧流量:4-5升 / 分钟;家用保健·海氧之家车居两用制氧机:1680元氧浓度:30%;氧流量:4-5升 / 分钟;车居两用;家用保健;·海氧之家便携式制氧机:1899元氧浓度:30%;氧流量:3±1.5升 / 分钟;锂电池,便携式;家用保健氧立得制氧机·氧立得电子制氧机:1880元平板膜制氧;氧浓度约99%时:0.3~0.4升/分钟;氧浓度45%-60%时:0.6~0.8升/分钟;氧浓度29%-35%时:1.8~2升/分钟;家用保健易氧源制氧机·易氧源制氧机KR-03:2580元PSA制氧技术;国产分子筛;氧浓度≥90%;流量0.5~3升/分钟;噪音≤50dB;断电声光报警;低压报警;·易氧源制氧机KR-03W:3200元PSA制氧技术;进口分子筛;氧浓度≥90%;流量0.5~3升/分钟;噪音≤50dB;断电声光报警;低压报警;9小时定时;纯氧雾化功能新松制氧机·新松制氧机Y30A-G普及型:3480元PSA制氧技术;国产分子筛,进口湿化杯;氧浓度≥90%;流量0~3升/分钟可调;噪音≤45dB;压缩机排气量3.8m3/小时;日本进口皮碗;累计计时,单次计时·新松制氧机Y30A标准型:4100元PSA制氧技术;进口分子筛,进口湿化杯;氧浓度≥90%;流量0~5升/分钟可调;噪音≤45dB;压缩排气量3.8m3/小时;日本进口皮碗;累计计时,单次计时;断电报警·新松制氧机Y30A-E准专业型:4460元PSA制氧技术;进口分子筛,进口湿化杯;氧浓度≥90%;流量0~5升/分钟可调:1-3升/分钟时,氧浓度93±3%;4升/分钟时,氧气浓度90±3%;5升/分钟时,氧气浓度≥75%;噪音≤45dB;压缩机排气量4.2m3/小时;美国进口皮碗;累计计时,单次计时;断电报警·新松制氧机Y30A-ES准专业型定时:4568元PSA制氧技术;进口分子筛,进口湿化杯;氧浓度≥90%;流量0~5升/分钟可调:1-3升/分钟时,氧浓度93±3%;4升/分钟时,氧气浓度90±3%;5升/分钟时,氧气浓度≥75%;噪音≤45dB;压缩机排气量4.2m3/小时;美国进口皮碗;累计计时,单次计时;断电报警;定时·新松制氧机Y30A-P专业型:5500元PSA制氧技术;进口分子筛,进口湿化杯;氧浓度≥90%;流量0~5升/分钟可调:1-3升/分钟时,氧浓度93±3%;4升/分钟时,氧气浓度90±3%;5升/分钟时,氧气浓度≥75%;噪音≤45dB;压缩机排气量4.2m3/小时;美国进口皮碗;累计计时,单次计时;断电报警;定时;氧浓度监控·新松制氧机Y30A-PW专业型雾化:6500元PSA制氧技术;进口分子筛,进口湿化杯;氧浓度≥90%;流量0~5升/分钟可调:1-3升/分钟时,氧浓度93±3%;4升/分钟时,氧气浓度90±3%;5升/分钟时,氧气浓度≥75%;噪音≤45dB;压缩机排气量4.2m3/小时;美国进口皮碗;累计计时,单次计时;断电报警;定时;氧浓度监控;专业雾化效果·新松制氧机Y30A-PWX专业型雾化血氧饱和度检测:13350元PSA制氧技术;进口分子筛,进口湿化杯;氧浓度≥90%;流量0~5升/分钟可调:1-3升/分钟时,氧浓度93±3%;4升/分钟时,氧气浓度90±3%;5升/分钟时,氧气浓度≥75%;噪音≤45dB;压缩机排气量4.2m3/小时;美国进口皮碗;累计计时,单次计时;断电报警;定时;氧浓度监控;专业雾化效果;血氧饱和度检测龙飞制氧机·龙飞制氧机LFY-I-3B:2730元PSA制氧技术;国产分子筛;氧浓度93±3%;流量0~3升/分钟;噪音≤50dB;断电报警;恒定供氧量;·龙飞制氧机LFY-I-3A:3686元PSA制氧技术;进口分子筛;氧浓度93±3%;流量0~3升/分钟;噪音≤50dB;断电报警;带无线摇控器、30-120分钟定时器、计时器·龙飞制氧机LFY-I-3A-W带雾化:4080元PSA制氧技术;进口分子筛;氧浓度93±3%;流量0~3升/分钟;噪音≤50dB;断电报警;带无线摇控器、30-120分钟定时器、计时器;带雾化功能·龙飞制氧机LFY-I-5A:5550元PSA制氧技术;进口分子筛;氧浓度≥90%;流量0~5升/分钟;噪音≤52dB;带高低压、断电报警;双人用,5L分体式制氧·龙飞制氧机LFY-I-5B-W:6180元PSA制氧技术;进口分子筛;氧浓度≥90%;流量0~5升/分钟;噪音≤52dB;带计时器、断电报警;双人用,5L分体式制氧;带雾化功能·龙飞制氧机(美国进口国内组装):12280元PSA制氧技术;美国进口部件,可24小时不间断提供吸氧;氧浓度≥90%;流量0~5升/分钟,当氧纯度低于85%时,面板黄色指示灯会变亮,如果该状态持续超过15分钟,则发出报警声;新式减噪套件,噪音仅有30dB;断电报警;带雾化功能海龟制氧机·海龟制氧机HG3C经济型:3680元PSA制氧技术;进口分子筛,进口湿化瓶;氧浓度93±3%;流量1~3升/分钟;噪音≤45dB;压缩机排气量3.8m3/小时;自发光流量计;累计计时,单次计时;普通储物箱·海龟制氧机HG3S标准型:4390元PSA制氧技术;进口分子筛,进口湿化瓶;氧浓度93±3%;流量1~3升/分钟;噪音≤45dB;压缩机排气量4.2m3/小时;自发光流量计;累计计时,单次计时;定时;温度监控;断电报警;紫外线消毒储物箱·海龟制氧机HG3N雾化型:4999元PSA制氧技术;进口分子筛,进口湿化瓶;氧浓度93±3%;流量1~3升/分钟;噪音≤45dB;压缩机排气量4.2m3/小时;自发光流量计;累计计时,单次计时;定时;温度监控;断电报警;紫外线消毒储物箱;雾化功能·海龟制氧机HG3W氧浓度监控型:5480元PSA制氧技术;进口分子筛,进口湿化瓶;氧浓度93±3%;流量1~3升/分钟;噪音≤45dB;压缩机排气量4.2m3/小时;自发光流量计;累计计时,单次计时;定时;温度监控;断电报警;紫外线消毒储物箱;氧浓度自动监控·海龟制氧机HG3WN氧浓度监控雾化型:6690元PSA制氧技术;进口分子筛,进口湿化瓶;氧浓度93±3%;流量1~3升/分钟;噪音≤45dB;压缩机排气量4.2m3/小时;自发光流量计;累计计时,单次计时;定时;温度监控;断电报警;紫外线消毒储物箱;氧浓度自动监控;雾化功能鱼跃制氧机·鱼跃制氧机7F-3:2880元PSA制氧技术;进口分子筛;氧浓度93±3%;流量1~3升/分钟可调;噪音≤49dB;定时;断电报警·鱼跃制氧机7F-3带雾化:3280元PSA制氧技术;进口分子筛;氧浓度93±3%;流量1~3升/分钟可调;噪音≤49dB;定时;断电报警;雾化功能·鱼跃制氧机7F-5:4550元PSA制氧技术;进口分子筛;氧浓度93±3%;流量1~5升/分钟可调;噪音≤52dB;累计计时,单次计时;定时;高低压报警;断电报警·鱼跃制氧机7F-5带雾化:4750元PSA制氧技术;进口分子筛;氧浓度93±3%;流量1~5升/分钟可调;噪音≤52dB;累计计时,单次计时;定时;高低压报警;断电报警;雾化功能象牌制氧机·象牌制氧机XY-2A:2232元PSA制氧技术;国产分子筛;氧浓度≥90%;流量2升/分钟;家用保健·象牌制氧机XYB-3A:2682元PSA制氧技术;国产分子筛;氧浓度≥90%;流量3升/分钟神鹿制氧机·神鹿制氧机SL-03A:2780元PSA制氧技术;国产分子筛;氧浓度≥90%;流量0.5~3升/分钟;连续起动;高低压报警;·神鹿制氧机SL-03B雾化:3080元PSA制氧技术;国产分子筛;氧浓度≥90%;流量0.5~3升/分钟;连续起动;高低压报警;带雾化功能·神鹿制氧机SL-03C雾化定时:3180元PSA制氧技术;国产分子筛;氧浓度≥90%;流量0.5~3升/分钟;连续起动;高低压报警;带雾化功能;遥控定时·神鹿制氧机SL-03D进口分子筛雾化:3280元PSA制氧技术;进口分子筛;氧浓度≥90%;流量0.5~3升/分钟;连续起动;高低压报警;带雾化功能;遥控定时亚奥制氧机·亚奥制氧机FY3 进口分子筛:3550元PSA制氧技术;进口分子筛;氧浓度≥90%;流量1-3升/分钟;噪音≤53dB;报警功能奥吉制氧机·奥吉制氧机AJ-300A经济型:2600元PSA制氧技术;国产分子筛;日本进口皮碗;氧浓度≥90%;流量0-3升/分钟·奥吉制氧机AJ-300B一般型:3300元PSA制氧技术;法国进口N5型分子筛;美国进口皮碗;氧浓度≥90%;流量0-3升/分钟康依制氧机·康依制氧机KY1:3300元水电解分离技术;氧浓度≥99.5%;流量0.3~0.5升/分钟;噪声≤53dB;家用保健氧疗高新华康制氧机·高新华康制氧机HK-A9030:3480元PSA制氧技术;进口分子筛;氧浓度≥90%;流量1-3升/分钟国外进口制氧机·亚适New Life Elite 5升制氧机:9980元PSA制氧技术;美国进口;氧浓度≥90%;流量1-3升/分钟时,氧浓度95±3%;流量4升/分钟时,氧浓度92±3%;流量5升/分钟时,氧浓度90±3%;电源故障报警;高低压报警;温度报警;低纯度报警·Qustlife5升制氧机YJ-ZYJ06:13200元PSA制氧技术;美国进口;氧浓度≥90%;流量1-5升/分钟脉冲供氧;鼻管松脱报警;系统透支报警;高低压报警·FreeStyle制氧机YJ-ZYJ05:39980元PSA制氧技术;美国进口;氧浓度≥90%;流量1-3升/分钟脉冲供氧;鼻管松脱报警;系统透支报警;高低压报警;小巧紧凑便携式分子筛制氧机选购指南国产分子筛·象牌制氧机XY-2A:2232元·易氧源制氧机KR-03:2580元·奥吉制氧机AJ-300A经济型:2600元·象牌制氧机XYB-3A:2682元·龙飞制氧机LFY-I-3B:2730元·神鹿制氧机SL-03A:2780元·神鹿制氧机SL-03B雾化:3080元·神鹿制氧机SL-03C雾化定时:3180元·新松制氧机Y30A-G普及型:3480元进口分子筛·鱼跃制氧机7F-3:2880元·易氧源制氧机KR-03W:3200元·鱼跃制氧机7F-3带雾化:3280元·神鹿制氧机SL-03D进口分子筛雾化:3280元·奥吉制氧机AJ-300B一般型:3300元·高新华康制氧机HK-A9030:3480元·亚奥制氧机FY3进口分子筛:3550元·海龟制氧机HG3C经济型:3680元·龙飞制氧机LFY-I-3A:3686元·龙飞制氧机LFY-I-3A-W带雾化:4080元·新松制氧机Y30A标准型:4100元·海龟制氧机HG3S标准型:4390元·新松制氧机Y30A-E准专业型:4460元·鱼跃制氧机7F-5:4550元(5升)·新松制氧机Y30A-ES准专业型定时:4568元·鱼跃制氧机7F-5带雾化:4750元(5升)·海龟制氧机HG3N雾化型:4999元·海龟制氧机HG3W氧浓度监控型:5480元·新松制氧机Y30A-P专业型:5500元·龙飞制氧机LFY-I-5A:5550元(5升)·龙飞制氧机LFY-I-5B-W:6180元(5升)·新松制氧机Y30A-PW专业型雾化:6500元·海龟制氧机HG3WN氧浓度监控雾化型:6690元·亚适New Life Elite 5升制氧机:9980元(5升)·龙飞制氧机(美国进口国内组装):12280元(5升)·Qustlife5升制氧机YJ-ZYJ06:13200元(5升)·新松制氧机Y30A-PWX专业型雾化血氧饱和度检测:13350元·FreeStyle制氧机YJ-ZYJ05:39980元进口分子筛 5升·鱼跃制氧机7F-5:4550元·鱼跃制氧机7F-5带雾化:4750元·龙飞制氧机LFY-I-5A:5550元·龙飞制氧机LFY-I-5B-W:6180元·亚适New Life Elite 5升制氧机:9980元·龙飞制氧机(美国进口国内组装):12280元·Qustlife5升制氧机YJ-ZYJ06:13200元带计时功能·神鹿制氧机SL-03C雾化定时:3180元·神鹿制氧机SL-03D进口分子筛雾化:3280元·新松制氧机Y30A-G普及型:3480元·龙飞制氧机LFY-I-3A:3686元·海龟制氧机HG3C经济型:3680元·龙飞制氧机LFY-I-3A-W带雾化:4080元·新松制氧机Y30A标准型:4100元·海龟制氧机HG3S标准型:4390元·新松制氧机Y30A-E准专业型:4460元·鱼跃制氧机7F-5:4550元·新松制氧机Y30A-ES准专业型定时:4568元·鱼跃制氧机7F-5带雾化:4750元·海龟制氧机HG3N雾化型:4999元·海龟制氧机HG3W氧浓度监控型:5480元·新松制氧机Y30A-P专业型:5500元·龙飞制氧机LFY-I-5B-W:6180元·新松制氧机Y30A-PW专业型雾化:6500元·海龟制氧机HG3WN氧浓度监控雾化型:6690元·亚适New Life Elite 5升制氧机:9980元·龙飞制氧机(美国进口国内组装):12280元·Qustlife5升制氧机YJ-ZYJ06:13200元·新松制氧机Y30A-PWX专业型雾化血氧饱和度检测:13350元·FreeStyle制氧机YJ-ZYJ05:39980元带断电报警功能·易氧源制氧机KR-03:2580元(国产分子筛)·龙飞制氧机LFY-I-3B:2730元·神鹿制氧机SL-03A:2780元·鱼跃制氧机7F-3:2880元·神鹿制氧机SL-03B雾化:3080元·神鹿制氧机SL-03C雾化定时:3180元·易氧源制氧机KR-03W:3200元·鱼跃制氧机7F-3带雾化:3280元·神鹿制氧机SL-03D进口分子筛雾化:3280元·亚奥制氧机FY3 进口分子筛:3550元·龙飞制氧机LFY-I-3A:3686元·龙飞制氧机LFY-I-3A-W带雾化:4080元·新松制氧机Y30A标准型:4100元·海龟制氧机HG3S标准型:4390元·新松制氧机Y30A-E准专业型:4460元·鱼跃制氧机7F-5:4550元·新松制氧机Y30A-ES准专业型定时:4568元·鱼跃制氧机7F-5带雾化:4750元·海龟制氧机HG3N雾化型:4999元·海龟制氧机HG3W氧浓度监控型:5480元·新松制氧机Y30A-P专业型:5500元·龙飞制氧机LFY-I-5A:5550元(5升)·龙飞制氧机LFY-I-5B-W:6180元(5升)·新松制氧机Y30A-PW专业型雾化:6500元·海龟制氧机HG3WN氧浓度监控雾化型:6690元·亚适New Life Elite 5升制氧机:9980元·龙飞制氧机(美国进口国内组装):12280元·Qustlife5升制氧机YJ-ZYJ06:13200元·新松制氧机Y30A-PWX专业型雾化血氧饱和度检测:13350元·FreeStyle制氧机YJ-ZYJ05:39980元带雾化功能·神鹿制氧机SL-03B雾化:3080元(国产分子筛)·神鹿制氧机SL-03C雾化定时:3180元(国产分子筛)·易氧源制氧机KR-03W:3200元·鱼跃制氧机7F-3带雾化:3280元·龙飞制氧机LFY-I-3A-W带雾化:4080元·鱼跃制氧机7F-5带雾化:4750元(5升)·海龟制氧机HG3N雾化型:4999元·龙飞制氧机LFY-I-5B-W:6180元(5升)·新松制氧机Y30A-PW专业型雾化:6500元·海龟制氧机HG3WN氧浓度监控雾化型:6690元·龙飞制氧机(美国进口国内组装):12280元(5升)·新松制氧机Y30A-PWX专业型雾化血氧饱和度检测:13350元带氧浓度监控功能·新松制氧机Y30A-P专业型:5500元·新松制氧机Y30A-PW专业型雾化:6500元·新松制氧机Y30A-PWX专业型雾化血氧饱和度检测:13350元·龙飞制氧机(美国进口国内组装):12280元·海龟制氧机HG3W氧浓度监控型:5480元·海龟制氧机HG3WN氧浓度监控雾化型:6690元·亚适New Life Elite 5升制氧机:9980元·Qustlife5升制氧机YJ-ZYJ06:13200元·FreeStyle制氧机YJ-ZYJ05:39980元。
中国十大家用制氧机品牌
很多人买制氧机的时候,都会问中国十大制氧机品牌是什么?其实并没有所谓的十大制氧机品牌,都是一些网友想出来的。
今天就给大家介绍一些质量比较好的制氧机品牌,以供大家选购。
目前国内制氧机品牌比较好的有英维康、氧气盒子、中航工业江航、神鹿、海龟、凯亚、易氧源、鱼跃、奥吉、建翔、亚奥、圣奥等,价位和档次也是依次排下来的,其中氧气盒子是医疗设备厂家生产。
完全符合家用氧疗保健标准
还有一个网友的十大制氧机排行榜,贴出来给大家参考。
1、氧气盒子制氧机(世界品牌,首位第一,原产地:
佛山,佛山市顺德区键合电子有限公司)
2、中进制氧机(中进制氧机同时拥有世界上最为严格的欧盟CE及美国FDA 检测认证证书)
3、海龟制氧机(2010年中央CCTV被评为十大品牌之一,沈阳昌泰医疗科技有限公司)
4、凯亚制氧机(便携式3L制氧机,是为提供所有国产制氧机压缩机的制造商佛山市,凯亚医疗科技有限公司)
5、易氧源制氧机(中国名牌,北京中联科瑞科技发展有限公司)
6、"康尚制氧机(引进美国英维康生产线,机器连续运转24小时,部分进口,江苏康欣医疗设备有限公司)
7、神鹿制氧机(国产分子筛,适合于保健吸氧,北京神鹿医疗器械有限公司)
8、氧立得制氧机(北京橡果国际经贸有限公司)
9、鱼跃制氧机(江苏鱼跃医疗设备股份有限公司)
10、"海氧之家制氧机(北京海氧之家科技发展有限公司)说了这么多,那消费者选购的时候应该注意什么呢。
其实以上的制氧机品牌都是国内知名品牌,质量和售后都没有问题,完全可以按自己的喜好选购。
总的原则就是,给病人用的制氧机,一定要买物理制氧机-分子筛制氧机,以及外置湿化瓶的制氧机。
目前比较好的制氧机有鱼跃、氧立得、英维康、奥吉、氧气盒子、海氧之家、易氧源等品牌,这些制氧机都是非常好的家庭用制氧机,这里就为大家介绍一下家用制氧机十大品牌。
1.家用制氧机十大品牌第一名美国英维康制氧机invacare英维康制氧机是美国进口的部件,在中国苏州组装,质量非常好,可以24小时*365天使用,英维康家用制氧机目前有几个型号,新出的是英维康完美型,也叫精灵型,是目前完美的制氧机,体积小巧,功能强大,噪音低,目前特价7880元。
英维康制氧机的价格比较高,但是人家的质量在那里,贵有贵的道理,所以还是很受欢迎。
英维康家用制氧机还有高原款和医疗款,质量都很好的。
http:18."html2.家用制氧机十大品牌第二名氧气盒子制氧机氧气盒子家用制氧机是国内广东产的,在国产制氧机重质量算是很好的,从2012年开始,氧气盒子制氧机全面实行两年全国联保,亲们大可以放心购买,氧气盒子制氧机有PSAB02系列的5升制氧机,是目前卖得最好的5升制氧机。
还有新出的K5B-3制氧机,这个是3升的制氧机,价格便宜,质量好,而且氧气盒子还是军工品质,一体化设计,质量自然没的说。
http:19."html3.家用制氧机十大品牌第三名鱼跃制氧机江苏鱼跃制氧机是鱼跃医疗荣誉出品的制氧机品牌,鱼跃公司是上市公司,质量自然没的说,鱼跃医疗除了生产制氧机以外,还有血压计、血氧仪、轮椅等产品,质量都很好,鱼跃制氧机的型号好多,产品线也很全,有经济款的7F-3,7F-5,有新出的大屏液晶显示的7F-3A,8F-3A等,满足中国老百姓的需要,目前卖的也非常好。
http:25."html4.家用制氧机十大品牌第四名易氧源制氧机易氧源的产品比较低调,目前能买到的就是KR-3W这一款,但是一款制氧机卖的非常好,因为他的质量确实好,易氧源制氧机采用美国艾尔技术,质量自然不会差,美国的艾尔公司是一家跨国公司,作为跨国企业的美国AIR相继在意大利利雷杰尔、日本四日、德国勒沃库森及中国北京进行技术授权,生产企业核心产品—AIR•易氧源医用制氧机。
鱼跃制氧机样本参数-概述说明以及解释1.引言1.1 概述鱼跃制氧机是一种用于医疗和家用的设备,旨在提供氧气供应。
它基于制氧技术,可以从空气中提取氧气并将其提供给需要的人体。
这种机器被广泛应用于各种疾病和状况,例如呼吸系统疾病、氧气供应不足等。
鱼跃制氧机具有较小的体积和轻便的特点,方便患者在家中使用。
这些机器使用先进的技术和材料,以确保高效而可靠的氧气提供。
本文将重点介绍鱼跃制氧机的样本参数,揭示其在医疗领域的应用和优势。
文章结构部分的内容可以如下所示:1.2 文章结构本文主要分为引言、正文和结论三个部分。
在引言部分,我们将对鱼跃制氧机的概述进行介绍,包括其基本原理、样本参数以及优势和适用范围。
为了更好地理解鱼跃制氧机的样本参数,我们将在正文部分详细地阐述其基本原理和各项参数的含义和作用。
在正文部分,将包括三个小节。
首先,我们将介绍鱼跃制氧机的基本原理,包括其工作原理、制氧机构和氧气供应方式等方面的内容。
然后,我们会重点讨论鱼跃制氧机的样本参数,包括流量、浓度、出气压力等参数,并解释其对制氧效果的影响。
最后,我们将探讨鱼跃制氧机相对于其他制氧设备的优势和适用范围,以便读者能够更好地了解该设备的特点和适用场景。
在结论部分,我们将对鱼跃制氧机的样本参数进行总结,并对其发展和应用进行展望。
我们将简要回顾本文所介绍的鱼跃制氧机的基本原理和样本参数,并指出其在医疗领域以及日常生活中的广泛应用前景。
最后,我们会简短地总结全文,并给出一些个人的思考和观点。
通过以上结构,读者将能够系统地了解鱼跃制氧机的样本参数及其在医疗和生活中的应用。
希望本文能够为读者提供有价值的信息和参考,增进对鱼跃制氧机的理解和认识。
1.3 目的本文的目的是通过对鱼跃制氧机样本参数的介绍和分析,了解鱼跃制氧机的性能特点以及适用范围。
通过对鱼跃制氧机的基本原理和样本参数的深入探讨,帮助读者更好地了解该设备在医疗领域的应用和发展前景。
在鱼跃制氧机市场竞争激烈的背景下,了解其样本参数对于用户和业内人士来说显得尤为重要。
医疗器械产品技术要求编号:SG-ZY系列制氧机神行保健科技医疗器械产品技术要求编号:SG-ZY系列制氧机1. 规格型号1.1型号命名SG-ZY-XXX XX X XX代表制氧机流量,单位L/min。
05代表制氧机制氧流量5L/min;03代表制氧机制氧流量3L/min;01代表制氧机制氧流量1L/min。
流量英文首字母产品开发顺序产品输出方式:001普通单输出、002普通双输出产品类别代号(表示制氧机)公司汉语拼音大写缩写1.2分类本制氧机属于II类、B型。
1.3产品预期的用途:适用于常压医用氧气的制备。
1.4制氧机组成、材料见表1表1制氧机组成、材料1.5 基本参数见表2。
表2 基本参数2 性能指标2.1要求正常工作条件a)环境温度围:10℃~40℃b)相对湿度围:30%~75%c)大气压力围:86kPa~106kPad)电源:220V±22V,50Hz±1Hz2.2外观要求2.2.1 制氧机表面应整洁,无明显斑痕、划痕、缺陷。
2.2.2制氧机标志醒目,铭牌准确、清晰。
2.2.3 制氧机外壳相互配合面缝隙一致,无明显翘曲、变形。
2.3制氧机出口气体理化指标2.3.1氧气浓度:≥ 90%(V/V)。
2.3.2水分含量:≤ 0.07g/m3 。
2.3.3二氧化碳含量: 符合GB8982-2009 5.3条的规定。
2.3.4一氧化碳含量: 符合GB8982-2009 5.3条的规定。
2.3.5气态酸性物资和碱性物质含量: 符合GB8982-2009 5.4条的规定。
2.3.6臭氧及其他气态氧化物含量: 符合GB8982-2009 5.5条的规定。
2.3.7氧气应无气味。
2.3.8固体物质颗径:≤10μm 。
2.3.9固体物质含量: ≤0.5mg/m3 。
2.4气密性:所有紧固件连接应牢靠,不得有任何松动,各种管路排列整齐,其连接处不得漏气。
2.5噪声:SG-ZY-00101F05型制氧机的噪声不大于58dB(A)。
神鹿制氧机神鹿氧气机神鹿家用制氧机产品详细说明:【商品名称】神鹿制氧机【规格型号】SL03系列【其他特点】断电报警低压报警噪音小【外型尺寸】300×460×560(W)×(D) ×(H)mm(稍微比电脑主机大一点)【氧气产量】0.5-3LPM【功率】300VA【制氧方法】变压吸附(PSA)【吸入方法】鼻吸管【氧气浓度】》93% V/V【重量】23公斤【运行噪声】45dB(A)【产地】北京【出口压力】0.04-0.07Mpa【品牌】神鹿氧气机神鹿富氧机神鹿制氧机神鹿吸氧机【附件】1. 电源线1套 2. 吸氧管一套 3. 产品合格证 4. 产品使用说明书5. 产品保修卡8.空气过滤器一套9.过滤窗一套【神鹿制氧机神鹿氧气机技术参数】氧气浓度:≥90%氧气流量:0.5-3 L/min输出压力:0.04-0.05MPa噪音:<49db输入功率:320W净重:25kg外型尺寸:272*462*556【神鹿制氧机神鹿氧气机制氧工作原理】1.先进的制氧流程设计神鹿制氧机采用压力传感技术控制氧浓度(压力传感器使用美国摩托罗拉产品),当处于高海拔地区时,空气压缩机磨损气量下降时,仍能保障高浓度的氧气产出,同时延长制氧机寿命.2. 采用世界先进的变压吸附(Pressure Swing Adsorption , 简称PSA)原理,以空气为原材料,不需要任何添加剂,常温下接通电源,通过分子筛吸附氮气及其它气体,即可从空气中分离出纯度大于90%的医用氧.◆出现非人为因素的质量问题一个月内包退包换◆免费保修一年,终身维护【神鹿制氧机神鹿氧气机产品特点】以空气为原料,不需任何辅料,耗电量小,制氧机成本低;可调节流量,开机1-2分钟后氧气即可达到较高浓度,随用随开,持续供氧,开停自如;操作简便,带四个小轮,移动方便,操作简便,性能稳定,超低噪音;根据需要还可配药物“雾化”装置,即能吸氧又能雾化治疗;具有遥控定时功能;具有高低压报警系统功能,有利于制氧的正常工作及保护。
鱼跃制氧机参数一、制氧机的工作原理制氧机是一种通过物理方法将空气中的氧气分离出来,提供给需要氧气的人使用的设备。
它的工作原理是利用分子筛技术,将空气中的氮气等杂质分离出去,从而得到纯净的氧气。
制氧机通常由压缩机、分子筛、冷却器、控制系统等组成。
二、制氧机的参数1. 氧气流量:制氧机的氧气流量是指单位时间内制取的氧气体积。
常见的制氧机氧气流量有1L/min、2L/min、3L/min等多种规格,可根据患者的需要进行选择。
一般来说,氧气流量越大,适用范围就越广。
2. 氧气纯度:制氧机的氧气纯度是指所制取的氧气中氧气的含量。
通常要求制氧机的氧气纯度达到93%以上,以满足患者的需求。
而高纯度制氧机的氧气纯度可达到95%以上。
3. 噪音:制氧机在工作过程中会产生一定的噪音。
为了减少对患者的干扰,制氧机的噪音应控制在一定范围内。
常见的制氧机噪音值在45dB以下,具有较低的噪音水平。
4. 重量和体积:制氧机通常需要患者长时间使用,因此其重量和体积也是考虑的因素之一。
一般来说,制氧机的重量应控制在10kg以下,便于患者携带和使用。
5. 功率:制氧机的功率是指设备在工作过程中所消耗的电能。
常见的制氧机功率为200W左右,具有较低的能耗。
6. 操作方式:制氧机的操作方式应简单方便,便于患者操作。
一般来说,制氧机具有触摸屏或按钮操作,可根据患者的需要进行选择。
7. 运行时间:制氧机的运行时间是指设备能够连续工作的时间。
一般来说,制氧机的运行时间应达到12小时以上,以满足患者的长时间使用需求。
8. 过载保护:制氧机在工作过程中,如遇到异常情况,需要具备过载保护功能,以确保设备的安全稳定运行。
9. 故障自诊断:制氧机应具备故障自诊断功能,能够及时发现和排除故障,提高设备的可靠性和使用效果。
10. 温度和湿度要求:制氧机在运行过程中对环境温度和湿度有一定要求,应在指定的范围内使用,以确保设备的正常工作。
三、制氧机的应用范围制氧机广泛应用于医疗机构、家庭护理、社区护理等场所。
国内知名品牌制氧机性能参数对照国内知名品牌制氧机性能参数对照制氧机的功能,出氧是基本功能了,如果出来的不是氧气买个气泵就行了,没有必要花几千元。
常见的还有雾化功能,如果要进行雾化治疗的,包括哮喘、慢支等病情,可以选购雾化功能。
还有定时功能,可以定时关机,部分机型还有累计时功能,还有一种是氧浓度监控功能,凡是出口到美国的机器,按照美国《F1464-1993》标准,必须保证制氧机在使用的氧浓度不低于82%,所以要安装氧浓度监控功能。
国内现在有些厂家现在在国内销售的制氧机也安装了此功能,但由于国内还没有国家标准,很多厂家在此做了手脚,就是制氧机的出氧浓度下降到70%,绿灯还亮,一般的3升/分钟流量的制氧机开到4升/分钟时的出氧浓度在80%,开到5升/分钟时的出氧浓度在70%左右,如果3升/分钟流量的制氧机当开到4升/分钟的流量如果不显示黄灯,开到5升/分钟的流量不显示红灯,那么可以断定这个氧浓度监控功能是假的。
还有很多人关心制氧机的分子筛产地。
目前国内分子筛一般采用上海合资产的。
进口分子筛一般采用美国UOP公司O5的和法国CECA公司N5型,谁的更好呢?一般来说,美国UOP公司O5的和法国CECA公司N5型的耐压和稳定性要好些,但不同厂家的机器采用的技术和工艺的不同,不能在不同厂家之间比较,同一个厂家的,进口分子筛比国产的稍好。
但如果工作压力太大或太小,分子筛在2-5天就会破坏,还有湿度太大,分子筛也会破坏粉化。
**根据用户的使用强度来推荐购买合适的机型。
使用时间≥8小时/天,建议购买专业氧疗级制氧机:如“海龟制氧机”、“新松制氧机”使用时间≤8小时/天,可以根据其它功能性选购您所需的机型。
使用时间≤1小时/天,如果对制氧浓度没有特殊要求可选购富氧制氧机:如,“海氧之家”制氧机和“氧立得电子制氧器”**根据价格选择:¥2000--¥3000 选择“易氧源”、“神鹿”、“海氧之家”、“氧立得电子制氧器”¥2800--¥3500 选择“奥吉”、“高新华康”、“亚奥”¥3500--¥13000 选择“海龟制氧机”、“新松制氧机”综上所述,长期家庭氧疗,可改善COPD和其他慢性低氧血症患者的躯体功能、心理情绪、社会活动能力,但需加强对长期家庭氧疗的管理和有关医护人员的教育,加强对患者的科普和随访,使长期家庭氧疗走上正规,保证其安全、有效,以取得最好的效果。
轻度缺氧:爱打哈欠,常手脚冰凉,在大商场、地铁内感到胸闷气短,较大运动后心慌气短、喘气急促。
中度缺氧:上楼二层以上胸闷气短、喘气急促,坐时间长了感到腰酸背疼,口臭、胃酸过多、便秘,皮肤干燥,睡眠不好,多梦易醒,注意力不集中,脸色苍白,心情紧张后头屑增多,出虚汗,视力下降,血压、血脂、血糖偏高,抵抗力减弱,易患感冒,见到老朋友时突然想不起对方姓名。
高度缺氧:平时感到胸闷、气短、心慌,活动时加剧,心脏常不舒服,会突然心慌,记忆力减退,精神疲倦、乏力,蹲下或静坐后站起时头晕目眩、眼前发黑、几乎摔倒,太阳穴疼、耳鸣、眼花,早起后感到腰酸背疼,患有动脉硬化、冠心病、脑中风及气管炎、哮喘、肺气肿等呼吸系统疾病。
海氧之家制氧机·海氧之家制氧机ZY3030-11:1680元氧浓度:30%;氧流量:4-5升 / 分钟;家用保健·海氧之家车居两用制氧机:1680元氧浓度:30%;氧流量:4-5升 / 分钟;车居两用;家用保健;·海氧之家便携式制氧机:1899元氧浓度:30%;氧流量:3±1.5升 / 分钟;锂电池,便携式;家用保健氧立得制氧机·氧立得电子制氧机:1880元平板膜制氧;氧浓度约99%时:0.3~0.4升/分钟;氧浓度45%-60%时:0.6~0.8升/分钟;氧浓度29%-35%时:1.8~2升/分钟;家用保健易氧源制氧机·易氧源制氧机KR-03:2580元PSA制氧技术;国产分子筛;氧浓度≥90%;流量0.5~3升/分钟;噪音≤50dB;断电声光报警;低压报警;·易氧源制氧机KR-03W:3200元PSA制氧技术;进口分子筛;氧浓度≥90%;流量0.5~3升/分钟;噪音≤50dB;断电声光报警;低压报警;9小时定时;纯氧雾化功能新松制氧机·新松制氧机Y30A-G普及型:3480元PSA制氧技术;国产分子筛,进口湿化杯;氧浓度≥90%;流量0~3升/分钟可调;噪音≤45dB;压缩机排气量3.8m3/小时;日本进口皮碗;累计计时,单次计时·新松制氧机Y30A标准型:4100元PSA制氧技术;进口分子筛,进口湿化杯;氧浓度≥90%;流量0~5升/分钟可调;噪音≤45dB;压缩排气量3.8m3/小时;日本进口皮碗;累计计时,单次计时;断电报警·新松制氧机Y30A-E准专业型:4460元PSA制氧技术;进口分子筛,进口湿化杯;氧浓度≥90%;流量0~5升/分钟可调:1-3升/分钟时,氧浓度93±3%;4升/分钟时,氧气浓度90±3%;5升/分钟时,氧气浓度≥75%;噪音≤45dB;压缩机排气量4.2m3/小时;美国进口皮碗;累计计时,单次计时;断电报警·新松制氧机Y30A-ES准专业型定时:4568元PSA制氧技术;进口分子筛,进口湿化杯;氧浓度≥90%;流量0~5升/分钟可调:1-3升/分钟时,氧浓度93±3%;4升/分钟时,氧气浓度90±3%;5升/分钟时,氧气浓度≥75%;噪音≤45dB;压缩机排气量4.2m3/小时;美国进口皮碗;累计计时,单次计时;断电报警;定时·新松制氧机Y30A-P专业型:5500元PSA制氧技术;进口分子筛,进口湿化杯;氧浓度≥90%;流量0~5升/分钟可调:1-3升/分钟时,氧浓度93±3%;4升/分钟时,氧气浓度90±3%;5升/分钟时,氧气浓度≥75%;噪音≤45dB;压缩机排气量4.2m3/小时;美国进口皮碗;累计计时,单次计时;断电报警;定时;氧浓度监控·新松制氧机Y30A-PW专业型雾化:6500元PSA制氧技术;进口分子筛,进口湿化杯;氧浓度≥90%;流量0~5升/分钟可调:1-3升/分钟时,氧浓度93±3%;4升/分钟时,氧气浓度90±3%;5升/分钟时,氧气浓度≥75%;噪音≤45dB;压缩机排气量4.2m3/小时;美国进口皮碗;累计计时,单次计时;断电报警;定时;氧浓度监控;专业雾化效果·新松制氧机Y30A-PWX专业型雾化血氧饱和度检测:13350元PSA制氧技术;进口分子筛,进口湿化杯;氧浓度≥90%;流量0~5升/分钟可调:1-3升/分钟时,氧浓度93±3%;4升/分钟时,氧气浓度90±3%;5升/分钟时,氧气浓度≥75%;噪音≤45dB;压缩机排气量4.2m3/小时;美国进口皮碗;累计计时,单次计时;断电报警;定时;氧浓度监控;专业雾化效果;血氧饱和度检测龙飞制氧机·龙飞制氧机LFY-I-3B:2730元PSA制氧技术;国产分子筛;氧浓度93±3%;流量0~3升/分钟;噪音≤50dB;断电报警;恒定供氧量;·龙飞制氧机LFY-I-3A:3686元PSA制氧技术;进口分子筛;氧浓度93±3%;流量0~3升/分钟;噪音≤50dB;断电报警;带无线摇控器、30-120分钟定时器、计时器·龙飞制氧机LFY-I-3A-W带雾化:4080元PSA制氧技术;进口分子筛;氧浓度93±3%;流量0~3升/分钟;噪音≤50dB;断电报警;带无线摇控器、30-120分钟定时器、计时器;带雾化功能·龙飞制氧机LFY-I-5A:5550元PSA制氧技术;进口分子筛;氧浓度≥90%;流量0~5升/分钟;噪音≤52dB;带高低压、断电报警;双人用,5L分体式制氧·龙飞制氧机LFY-I-5B-W:6180元PSA制氧技术;进口分子筛;氧浓度≥90%;流量0~5升/分钟;噪音≤52dB;带计时器、断电报警;双人用,5L分体式制氧;带雾化功能·龙飞制氧机(美国进口国内组装):12280元PSA制氧技术;美国进口部件,可24小时不间断提供吸氧;氧浓度≥90%;流量0~5升/分钟,当氧纯度低于85%时,面板黄色指示灯会变亮,如果该状态持续超过15分钟,则发出报警声;新式减噪套件,噪音仅有30dB;断电报警;带雾化功能海龟制氧机·海龟制氧机HG3C经济型:3680元PSA制氧技术;进口分子筛,进口湿化瓶;氧浓度93±3%;流量1~3升/分钟;噪音≤45dB;压缩机排气量3.8m3/小时;自发光流量计;累计计时,单次计时;普通储物箱·海龟制氧机HG3S标准型:4390元PSA制氧技术;进口分子筛,进口湿化瓶;氧浓度93±3%;流量1~3升/分钟;噪音≤45dB;压缩机排气量4.2m3/小时;自发光流量计;累计计时,单次计时;定时;温度监控;断电报警;紫外线消毒储物箱·海龟制氧机HG3N雾化型:4999元PSA制氧技术;进口分子筛,进口湿化瓶;氧浓度93±3%;流量1~3升/分钟;噪音≤45dB;压缩机排气量4.2m3/小时;自发光流量计;累计计时,单次计时;定时;温度监控;断电报警;紫外线消毒储物箱;雾化功能·海龟制氧机HG3W氧浓度监控型:5480元PSA制氧技术;进口分子筛,进口湿化瓶;氧浓度93±3%;流量1~3升/分钟;噪音≤45dB;压缩机排气量4.2m3/小时;自发光流量计;累计计时,单次计时;定时;温度监控;断电报警;紫外线消毒储物箱;氧浓度自动监控·海龟制氧机HG3WN氧浓度监控雾化型:6690元PSA制氧技术;进口分子筛,进口湿化瓶;氧浓度93±3%;流量1~3升/分钟;噪音≤45dB;压缩机排气量4.2m3/小时;自发光流量计;累计计时,单次计时;定时;温度监控;断电报警;紫外线消毒储物箱;氧浓度自动监控;雾化功能鱼跃制氧机·鱼跃制氧机7F-3:2880元PSA制氧技术;进口分子筛;氧浓度93±3%;流量1~3升/分钟可调;噪音≤49dB;定时;断电报警·鱼跃制氧机7F-3带雾化:3280元PSA制氧技术;进口分子筛;氧浓度93±3%;流量1~3升/分钟可调;噪音≤49dB;定时;断电报警;雾化功能·鱼跃制氧机7F-5:4550元PSA制氧技术;进口分子筛;氧浓度93±3%;流量1~5升/分钟可调;噪音≤52dB;累计计时,单次计时;定时;高低压报警;断电报警·鱼跃制氧机7F-5带雾化:4750元PSA制氧技术;进口分子筛;氧浓度93±3%;流量1~5升/分钟可调;噪音≤52dB;累计计时,单次计时;定时;高低压报警;断电报警;雾化功能象牌制氧机·象牌制氧机XY-2A:2232元PSA制氧技术;国产分子筛;氧浓度≥90%;流量2升/分钟;家用保健·象牌制氧机XYB-3A:2682元PSA制氧技术;国产分子筛;氧浓度≥90%;流量3升/分钟神鹿制氧机·神鹿制氧机SL-03A:2780元PSA制氧技术;国产分子筛;氧浓度≥90%;流量0.5~3升/分钟;连续起动;高低压报警;·神鹿制氧机SL-03B雾化:3080元PSA制氧技术;国产分子筛;氧浓度≥90%;流量0.5~3升/分钟;连续起动;高低压报警;带雾化功能·神鹿制氧机SL-03C雾化定时:3180元PSA制氧技术;国产分子筛;氧浓度≥90%;流量0.5~3升/分钟;连续起动;高低压报警;带雾化功能;遥控定时·神鹿制氧机SL-03D进口分子筛雾化:3280元PSA制氧技术;进口分子筛;氧浓度≥90%;流量0.5~3升/分钟;连续起动;高低压报警;带雾化功能;遥控定时亚奥制氧机·亚奥制氧机FY3 进口分子筛:3550元PSA制氧技术;进口分子筛;氧浓度≥90%;流量1-3升/分钟;噪音≤53dB;报警功能奥吉制氧机·奥吉制氧机AJ-300A经济型:2600元PSA制氧技术;国产分子筛;日本进口皮碗;氧浓度≥90%;流量0-3升/分钟·奥吉制氧机AJ-300B一般型:3300元PSA制氧技术;法国进口N5型分子筛;美国进口皮碗;氧浓度≥90%;流量0-3升/分钟康依制氧机·康依制氧机KY1:3300元水电解分离技术;氧浓度≥99.5%;流量0.3~0.5升/分钟;噪声≤53dB;家用保健氧疗高新华康制氧机·高新华康制氧机HK-A9030:3480元PSA制氧技术;进口分子筛;氧浓度≥90%;流量1-3升/分钟国外进口制氧机·亚适New Life Elite 5升制氧机:9980元PSA制氧技术;美国进口;氧浓度≥90%;流量1-3升/分钟时,氧浓度95±3%;流量4升/分钟时,氧浓度92±3%;流量5升/分钟时,氧浓度90±3%;电源故障报警;高低压报警;温度报警;低纯度报警·Qustlife5升制氧机YJ-ZYJ06:13200元PSA制氧技术;美国进口;氧浓度≥90%;流量1-5升/分钟脉冲供氧;鼻管松脱报警;系统透支报警;高低压报警·FreeStyle制氧机YJ-ZYJ05:39980元PSA制氧技术;美国进口;氧浓度≥90%;流量1-3升/分钟脉冲供氧;鼻管松脱报警;系统透支报警;高低压报警;小巧紧凑便携式分子筛制氧机选购指南国产分子筛·象牌制氧机XY-2A:2232元·易氧源制氧机KR-03:2580元·奥吉制氧机AJ-300A经济型:2600元·象牌制氧机XYB-3A:2682元·龙飞制氧机LFY-I-3B:2730元·神鹿制氧机SL-03A:2780元·神鹿制氧机SL-03B雾化:3080元·神鹿制氧机SL-03C雾化定时:3180元·新松制氧机Y30A-G普及型:3480元进口分子筛·鱼跃制氧机7F-3:2880元·易氧源制氧机KR-03W:3200元·鱼跃制氧机7F-3带雾化:3280元·神鹿制氧机SL-03D进口分子筛雾化:3280元·奥吉制氧机AJ-300B一般型:3300元·高新华康制氧机HK-A9030:3480元·亚奥制氧机FY3进口分子筛:3550元·海龟制氧机HG3C经济型:3680元·龙飞制氧机LFY-I-3A:3686元·龙飞制氧机LFY-I-3A-W带雾化:4080元·新松制氧机Y30A标准型:4100元·海龟制氧机HG3S标准型:4390元·新松制氧机Y30A-E准专业型:4460元·鱼跃制氧机7F-5:4550元(5升)·新松制氧机Y30A-ES准专业型定时:4568元·鱼跃制氧机7F-5带雾化:4750元(5升)·海龟制氧机HG3N雾化型:4999元·海龟制氧机HG3W氧浓度监控型:5480元·新松制氧机Y30A-P专业型:5500元·龙飞制氧机LFY-I-5A:5550元(5升)·龙飞制氧机LFY-I-5B-W:6180元(5升)·新松制氧机Y30A-PW专业型雾化:6500元·海龟制氧机HG3WN氧浓度监控雾化型:6690元·亚适New Life Elite 5升制氧机:9980元(5升)·龙飞制氧机(美国进口国内组装):12280元(5升)·Qustlife5升制氧机YJ-ZYJ06:13200元(5升)·新松制氧机Y30A-PWX专业型雾化血氧饱和度检测:13350元·FreeStyle制氧机YJ-ZYJ05:39980元进口分子筛 5升·鱼跃制氧机7F-5:4550元·鱼跃制氧机7F-5带雾化:4750元·龙飞制氧机LFY-I-5A:5550元·龙飞制氧机LFY-I-5B-W:6180元·亚适New Life Elite 5升制氧机:9980元·龙飞制氧机(美国进口国内组装):12280元·Qustlife5升制氧机YJ-ZYJ06:13200元带计时功能·神鹿制氧机SL-03C雾化定时:3180元·神鹿制氧机SL-03D进口分子筛雾化:3280元·新松制氧机Y30A-G普及型:3480元·龙飞制氧机LFY-I-3A:3686元·海龟制氧机HG3C经济型:3680元·龙飞制氧机LFY-I-3A-W带雾化:4080元·新松制氧机Y30A标准型:4100元·海龟制氧机HG3S标准型:4390元·新松制氧机Y30A-E准专业型:4460元·鱼跃制氧机7F-5:4550元·新松制氧机Y30A-ES准专业型定时:4568元·鱼跃制氧机7F-5带雾化:4750元·海龟制氧机HG3N雾化型:4999元·海龟制氧机HG3W氧浓度监控型:5480元·新松制氧机Y30A-P专业型:5500元·龙飞制氧机LFY-I-5B-W:6180元·新松制氧机Y30A-PW专业型雾化:6500元·海龟制氧机HG3WN氧浓度监控雾化型:6690元·亚适New Life Elite 5升制氧机:9980元·龙飞制氧机(美国进口国内组装):12280元·Qustlife5升制氧机YJ-ZYJ06:13200元·新松制氧机Y30A-PWX专业型雾化血氧饱和度检测:13350元·FreeStyle制氧机YJ-ZYJ05:39980元带断电报警功能·易氧源制氧机KR-03:2580元(国产分子筛)·龙飞制氧机LFY-I-3B:2730元·神鹿制氧机SL-03A :2780元·鱼跃制氧机7F-3:2880元·神鹿制氧机SL-03B雾化:3080元·神鹿制氧机SL-03C雾化定时:3180元·易氧源制氧机KR-03W:3200元·鱼跃制氧机7F-3带雾化:3280元·神鹿制氧机SL-03D进口分子筛雾化:3280元·亚奥制氧机FY3 进口分子筛:3550元·龙飞制氧机LFY-I-3A:3686元·龙飞制氧机LFY-I-3A-W带雾化:4080元·新松制氧机Y30A标准型:4100元·海龟制氧机HG3S标准型:4390元·新松制氧机Y30A-E准专业型:4460元·鱼跃制氧机7F-5:4550元·新松制氧机Y30A-ES准专业型定时:4568元·鱼跃制氧机7F-5带雾化:4750元·海龟制氧机HG3N雾化型:4999元·海龟制氧机HG3W氧浓度监控型:5480元·新松制氧机Y30A-P专业型:5500元·龙飞制氧机LFY-I-5A:5550元(5升)·龙飞制氧机LFY-I-5B-W:6180元(5升)·新松制氧机Y30A-PW专业型雾化:6500元·海龟制氧机HG3WN氧浓度监控雾化型:6690元·亚适New Life Elite 5升制氧机:9980元·龙飞制氧机(美国进口国内组装):12280元·Qustlife5升制氧机YJ-ZYJ06:13200元·新松制氧机Y30A-PWX专业型雾化血氧饱和度检测:13350元·FreeStyle制氧机YJ-ZYJ05:39980元带雾化功能·神鹿制氧机SL-03B雾化:3080元(国产分子筛)·神鹿制氧机SL-03C雾化定时:3180元(国产分子筛)·易氧源制氧机KR-03W:3200元·鱼跃制氧机7F-3带雾化:3280元·龙飞制氧机LFY-I-3A-W带雾化:4080元·鱼跃制氧机7F-5带雾化:4750元(5升)·海龟制氧机HG3N雾化型:4999元·龙飞制氧机LFY-I-5B-W:6180元(5升)·新松制氧机Y30A-PW专业型雾化:6500元·海龟制氧机HG3WN氧浓度监控雾化型:6690元·龙飞制氧机(美国进口国内组装):12280元(5升)·新松制氧机Y30A-PWX专业型雾化血氧饱和度检测:13350元带氧浓度监控功能·新松制氧机Y30A-P专业型:5500元·新松制氧机Y30A-PW专业型雾化:6500元·新松制氧机Y30A-PWX专业型雾化血氧饱和度检测:13350元·龙飞制氧机(美国进口国内组装):12280元·海龟制氧机HG3W氧浓度监控型:5480元·海龟制氧机HG3WN氧浓度监控雾化型:6690元·亚适New Life Elite 5升制氧机:9980元·Qustlife5升制氧机YJ-ZYJ06:13200元·FreeStyle制氧机YJ-ZYJ05:39980元近年来,国内分子筛制氧机日益普及,正在成为主要的家庭氧疗设备。