五笔98版简明教程
- 格式:doc
- 大小:85.00 KB
- 文档页数:11
中华电脑98版五笔字型口诀联想快速教学法教材前言迄今为止,常用的电脑中文输入法有十几种之多,输入速度最快,打字效率最高的顶数王永民教授发明的五笔字型输入法,与其他输入法相比,五笔字型输入法不用查表,可以连续输入汉字、词和成语,被国家列入中高级电脑操作人员必须使用的输入法之一。
1998年,王永民教授又推出了新版五笔字型,比86版五笔字型更科学更先进,可以完全没有重码字。
五笔字型输入法使用起来非常快捷利落,但是学起来却很困难,一般的学习方法需要十到十五天时间才能初步入门,现在流行的电脑五笔教学法,一直沿用著书的方式,按章节从外向里一步一步地讲解五笔字型的分区、编码、规则及理论依据,这对于已经会用五笔的人来说,确实很顺理成章,头头是道,但是对于新学员来讲,就如丈二的和尚,有一时摸不着头脑之感,当大概明白了五笔的规则,几天的时间已经过去了,等学完字根助记词开始练习打字时,更是懵头转向,使一些学员产生畏难情绪,甚至有人中途却步,改学其他输入法。
现在的五笔字型教学法,对于自学者来说,更加不好入门,不易掌握,严重影响着五笔的推广普及。
而当人们一旦学会了别的输入法并且使用熟练以后,再改学五笔就很难了,如同人们习惯于用右手使筷子一样,再改用左手使,恐怕没人愿意下这个功夫。
笔者在当地作了一下社会调查,除了政府机关和专业打印社以外,好多经常上网的人,包括一些国营单位的工作人员还不会使用五笔,只因五笔难学则敬而远之,又因为拼音类输入法好学而乐于采用,宁可费时间费眼睛打字查表,也不愿学五笔,五笔输入法这块中华瑰宝,就因难学而可见却不易得,笔者感到很可惜,笔者编创的《中华电脑98版五笔字型口诀联想快速教学法》,对于稍懂一些电脑知识的人,只需六天时间就可以初步掌握,而且还会在学习过程中产生浓厚的学习兴趣和信心,进而轻松自如的就把五笔输入法学会尚且熟记不忘,这对于五笔字型输入法的教学工作来讲,是一个特殊的补充和完善,能够起到抛砖引玉的积极作用。
98五笔98五笔简介及使用指南五笔输入法是一种常用的中文输入方式,通过输入字母进行拼音码的输入,进而输出对应的汉字。
其中,“98五笔”是五笔输入法的一种常见版本。
下面将介绍98五笔的基本概念、使用方法以及一些使用技巧。
一、98五笔的概述98五笔是由陈海鹰先生开发的一种五笔输入法版本。
它以98作为名称,因为它的第一个版本发布于1998年。
该版本以简洁实用、稳定高效著称,成为广大用户使用最为频繁的五笔输入法之一。
二、安装及设置1. 下载安装:在网上搜索“98五笔下载”,找到可信的下载链接进行下载。
下载完毕后,运行安装程序进行安装。
2. 设置输入法:在计算机的控制面板中找到“语言”或“区域与语言”选项,点击“添加输入法”,选择“98五笔”并将其设置为默认的输入法。
三、基本使用方法1. 输入字母:使用键盘输入对应的拼音字母组合,例如,“nihao”对应“你好”。
2. 手写输入:在98五笔中,也可以使用手写输入方式。
只需在输入法的图标上单击鼠标右键,选择手写板或手写输入,然后用鼠标在弹出的手写面板上书写汉字即可。
3. 候选字选择:根据输入的拼音码,98五笔提供了一系列候选字供用户选择。
按下数字键1-9,可以直接选择对应位置的候选字。
4. 词组输入:在98五笔中,还可以通过输入几个汉字的首字母,快速输入整个词组。
例如,“zxyd”可以输入“走向阳光大道”。
四、使用技巧1. 利用短语词库:在98五笔的设置中,可以添加短语词库,根据个人需求自定义常用短语。
这样输入常用短语时,只需输入短语的首字母,就可以一次性输入整个短语。
2. 学习常用词汇:为了提高输入速度和准确度,可以学习一些常用词汇的五笔码,并经常进行练习。
掌握了常用词汇的输入方式后,可以大幅提高工作和学习效率。
3. 多用简拼模式:如果你熟练掌握了98五笔后,可以尝试使用简拼模式进行输入,即只输入汉字的首字母。
例如,“qkyd”可输入“勤奋科研大”。
4. 多使用组合键:98五笔还提供了一些组合键,如Ctrl+Backspace可删除整个词,Ctrl+Enter可完成输入等。
98五笔打字教程五笔打字通制作86五笔打字教程由此进入1.1 汉字的构成中国人常说:“木子 --- 李”,“日月 --- 明”,可见方块汉字是由较小的块组成的,这些小块如:“木”、“子”、“日”、“月”等,我们把它们叫“码元”,五笔输入法的五笔字根有120多个,它们分布在键盘的25个键上,如“木”在“S”键,“子”在“B”键,所以“李”字的编码就是SB。
您只要击打键盘“S”“B”两键再按空格就可打出“李”字,同理“日”在“J”键,“月”在“E”键,“明”字的打法就是按“J”“E”两键再按空格就可打出“明”字。
(五笔字根表,即五笔码元表见下图)1.2 汉字的笔画字根又是由其本笔画组成,五笔字型把汉字笔画分成五种:横(包括提)、竖(包括左竖钩)、撇、接(包括点)、折(包括右竖钩)五种。
1.3 汉字的字型汉字字型分三种:左右型,上下型,杂合型。
凡是分不清上下,左右结构的就是杂合型。
1.4 学五笔先背字根(码元)汉字既然是由字根组成的,当然要先记住字根分别在那一个键上,现在有字根口诀(即助记词)来帮您记住字根的位置。
98五笔字型的字根口诀是:1.5 单字输入的基本规则①在五笔字根键位图上,除键面上的字根以外的汉字的输入规则(大部分汉字的输入方法,键面字,识别码字,成字字根字除外):一,如果只能拆分为两个码元,就打:第一码元 + 第二码元 + 空格如“明”字,拆分为“日”和“月”两个码元打“J”“E”再打空格二,如果只能拆分为三个码元,就打:第一码元 + 第二码元 + 第三码元 + 空格如“些”字,拆分为“止”和“匕”“二” 三个码元打“H”“X”“F”再打空格三,如果只能拆分为四个码元,就打:第一码元 + 第二码元 + 第三码元 + 第四码元如“命”字,拆分为“人”“一”“口”“卩”四个码元打“W”“G”“K”“B”四,如果拆分超过四个码元,就打:第一码元 + 第二码元 + 第三码元 + 最末码元如“厨”字,拆分为“厂”“一”“口”“寸”四个码元打“D”“G”“K”“F”②键面上汉字的输入规则:一、键面字(键面上第一个码元)的输入规则:把所在键连打四下,例如:“土”字就是边打四下“F”,即“FFFF”。
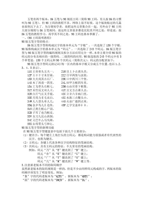
98版五笔字根口诀及键位图
11G 王旁青头五夫一,12F 土干十寸未甘雨,13D 大犬戊其古石厂,14S 木丁西甫一四里,15A 工戈草头右框七。
21H 目上卜止虎头具,22J 日早两竖与虫依,23K 口中两川三个竖,24L 田甲方框四车里,25M 山由贝骨下框集。
31T 禾竹反文双人立,32R 白斤气丘叉手提,33E 月用力豸毛衣臼,34W 人八登头单人几,35Q 金夕鸟儿犭边鱼。
41Y 言文方点谁人去,42U 立辛六羊病门里,43I 水族三点鳖头小,44O 火业广鹿四点米,45P 之字宝盖补礻衤。
51N 已类左框心尸羽,52B 子耳了也乃框皮,53V 女刀九艮山西倒,54C 又巴牛厶马失蹄,55X 幺母贯头弓和匕。
五笔打字教程(98版简明教程)1.1 汉字的构成中国人常说:“木子 --- 李”,“日月 --- 明”,可见方块汉字是由较小的块组成的,这些小块如:“木”、“子”、“日”、“月”等,我们把它们叫“码元”,五笔输入法的五笔字根有120多个,它们分布在键盘的25个键上,如“木”在“S”键,“子”在“B”键,所以“李”字的编码就是SB。
,您只要击打键盘“S” “B”两键再按空格就可打出“李”字,同理“日”在“J”键,“月”在“E”键,“明”字的打法就是按“J” “E”两键再按空格就可打出“明”字。
(五笔字根表,即五笔码元表见下图)1.2 汉字的笔画字根又是由其本笔画组成,五笔字型把汉字笔画分成五种:横(包括提)、竖(包括左竖钩)、撇、接(包括点)、折(包括右竖钩)五种。
1.3 汉字的字型汉字字型分三种:左右型,上下型,杂合型。
凡是分不清上下,左右结构的就是杂合型。
1.4 学五笔先背字根(码元)汉字既然是由字根组成的,当然要先记住字根分别在那一个键上,现在有字根口诀(即助记词)来帮您记住字根的位置。
五笔字型的字根口诀是:1.5 单字输入的基本规则①在五笔字根键位图上,除键面上的字根以外的汉字的输入规则(大部分汉字的输入方法,键面字,识别码字,成字字根字除外):一,如果只能拆分为两个码元,就打:第一码元 + 第二码元 + 空格如“明”字,拆分为“日”和“月”两个码元打“J” “E”再打空格二,如果只能拆分为三个码元,就打:第一码元 + 第二码元 + 第三码元 + 空格如“些”字,拆分为“止”和“匕” “二” 三个码元打“H” “X” “F”再打空格三,如果只能拆分为四个码元,就打:第一码元 + 第二码元 + 第三码元 + 第四码元如“命”字,拆分为“人” “一” “口” “卩”四个码元打“W” “G” “K” “B”四,如果拆分超过四个码元,就打:第一码元 + 第二码元 + 第三码元 + 最末码元如“厨”字,拆分为“厂” “一” “口” “寸”四个码元打“D” “G” “K” “F”②键面上汉字的输入规则:一、键面字(键面上第一个码元)的输入规则:把所在键连打四下,例如:“土”字就是边打四下“F”,即“FFFF”。
五笔有两个版本:86五笔与98规范王码(简称98王码,有人按86的习惯叫为98五笔)。
但98王码的教程不多,网络上很不好找。
这个版块贴过的几篇也很快沉下去了。
为方便初学者,故把这些文章集合在一起。
另外由于98王码大部分规则与86五笔相同,故这些文章很多都是比较其不同之处,即是说,按86五笔的教程学习,再学其不同之处,98王码也基本掌握了。
一、《98王码简明教程》98版五笔字型的特点:86版五笔字型称构成汉字的基本单元为“字根”,一共选取了130个字根。
98版称构成汉字的基本单元为“码元”,一共选取了245个码元。
86版五笔宇型与98版五笔字型的编码规则及拆分方法应用完全一样,本章主要介绍98版的码元的分布及相应的一级简码、二级简码的应用。
98版选取的245个码元中有5个单笔划,150个主码元和90个次码元(简称次元),码元的分配表如下:98版五笔字型码元助记词(每一区内的基本字根又分成五个位置,也以1、2、3、4、5表示)。
11G王旁青头五夫一, 21H目上卜止虎头具,12F土干十寸未甘雨, 22J日早两竖与虫依,13D大犬戊其古石厂, 23K口中两川三个竖,14S木丁西甫一四里, 24L田甲方框四车里,15A工戈草头右框七。
25M山由贝骨下框集。
31T禾竹反文双人立, 41Y言文方点谁人去,32R白斤气丘叉手提, 42U立辛六羊病门里,33E月用力豸毛衣臼, 43I水族三点鳖头小,34W人八登头单人几, 44O火业广鹿四点米,35Q金夕鸟儿犭边鱼。
45P之字宝盖补礻衤。
51N已类左框心尸羽,52B子耳了也乃框皮,53V女刀九艮山西倒,54C又巴牛厶马失蹄,55X幺母贯头弓和匕。
98版五笔字型的新增功能在98版五笔字型键盘表中包括下面几个主要部分:(1)键名字:每个键左上角打头的主码元,都是构词能力很强或者有代表性的汉字,也称为键名。
(2)主码元:各键上代表各种汉字结构特征的笔画结构。
(3)次码元:具有主码元的特征,不太常有的笔画结构。
一为什么要选择98王码五笔字型输入法这份教材是供没有接触过五笔字型输入法的朋友使用的,从头开始,介绍比较多的基础知识。
两个原因促使我编写这个教材。
首先,也是我始料未及的,在我的博客网站中一篇有关王码五笔98版和18030版的文章,访问量居然比有关86版文章多得多,说明有很多初学者对98版很感兴趣。
作为过来人,想做点让这些读者少走弯路的事情。
第二个原因,我发现网上许多有关98版的学习资料都有意无意地以86版为基础,让没用过86版的初学者莫名其妙。
可能这些文章的作者认为是非常简单不必解释的问题,对从来没有接触过五笔的人,却觉得难以理解。
有的干脆要求初学者先学习86王码,再学习98王码中不同的部分,绕一个弯子。
我觉得必须有一个开门见山,直通98王码的自学材料,所以在这里就不厌其烦,从最基本的概念说起。
滥竽充数,见笑大方。
首先,请问您为什么想使用98王码?很多软件,版本高的比版本低的有明显改进,功能大大增强。
Windows98比Windows95好,WindowsXP又比Windows98强。
是不是98王码的功能要比86王码也强很多呢?答案是:“两个版本,各有千秋”。
初学者必须认真考虑,您现在还有选择的余地。
五笔型输入法发明人的代表是王永民先生,所以这种输入法常常称为“王码”。
王码总共发布了三个大的版本,即86版,98版和18030版。
简称“86王码”、“98王码”和“18030王码”。
每个版本有还有许多分支,就不必多说了。
86王码是使用最广泛,有许多可供选择的同类(指打字方法相同)软件。
由于当时在国内版权概念还不太清晰,实际上有很多单位和个人参与开发,86版集中了大量开发人员的心血,进行过无数次的优化,出现了众多的版本,其中有不少是非常优秀的软件。
它们有很多值得称道的地方,比如词库很大,可以和拼音输入法无缝衔接,智能程度高等等。
网上讨论最多的也是86版。
所以您可以在网上获取许多参考资料。
时至今日,86版仍然是最受欢迎的版本,尽管它有一些不足之处,如字根的分解、排列和取码方法有一些地方不是很科学,但了解之后也不影响使用。
98版五笔字根表引言五笔输入法是一种基于笔画输入的中文输入法,被广泛应用于电脑和手机的输入界面。
它的特点是能够根据字的笔画进行输入,准确率高且节省时间。
而五笔字根表就是五笔输入法的核心部分,它由一系列的字根组成,用于标识每个汉字在输入时所对应的编码。
本文将介绍98版五笔字根表的内容和使用方法。
一、98版五笔字根表的目录结构98版五笔字根表按照字的笔画和拼音进行了分组,以方便用户快速查找和输入。
其目录结构如下:•第一册:包含了一、二、三、四、五、六、七、八、九、十等10个分册。
•第二册:包含了十一、十二、十三、十四、十五、十六、十七、十八、十九、二十等10个分册。
•第三册:包含了二十一、二十二、二十三、二十四、二十五、二十六、二十七、二十八、二十九、三十等10个分册。
-……每个分册下又根据字根的笔画进行了进一步划分,以方便用户查找特定笔画的字根。
二、98版五笔字根表的使用方法98版五笔字根表的使用方法相对简单,只需要记住以下几个步骤即可:1.打开五笔输入法:在电脑或手机上选择五笔输入法作为默认输入法。
2.输入拼音首字母:根据需要输入的汉字的拼音,在键盘上输入对应的拼音首字母。
3.选择正确的字根:根据拼音首字母输入后,屏幕上会显示对应的字根选择列表,根据需要选择正确的字根。
4.完成输入:选择正确的字根后,按下回车键或空格键,即可将该字根输入到文本编辑框中,完成输入。
需要注意的是,有些字会有多个字根作为选择,这时可以通过按数字键或使用光标键进行选择。
三、98版五笔字根表的优势相比于其他输入法,98版五笔字根表有以下几个优势:1.准确率高:由于五笔字根表是根据字的笔画进行编码的,因此用户只需要准确输入字的笔画,即可快速找到对应的字根,大大提高了输入的准确率。
2.操作简单:使用五笔输入法输入汉字只需要输入字的拼音首字母和选择对应的字根,操作非常简便,特别适合初学者。
3.节省时间:由于五笔输入法可以根据字根的编码快速输入汉字,相比其他输入法,输入速度更快,可以帮助用户节省大量时间。
98五笔输入技巧难打的98五笔部分汉字的图解和编码
——本人总结的输入技巧下面这几百汉字是98五笔输入法中非常典型的汉字,是本人在使用98五笔过程中总结出来的,对这些最典型的汉字多多练习就能快速学会98五笔输入法,这不论是对98/五笔初学者还是由86改98者都是非常有用的,下面,本人就把自己总结出来的难打汉字的图解和编码展示给大家以飨广大朋友。
以牙凹拜版半豹
舍身神史舒暑戍
敝蓖弊鳖兵秉步
藏曹朝臣成乘骋
嗤丑船垂篡单岛
兜段非风缶紧尬
尴睾羹寡官贯盥
光贵滚寒狠乎虎
互还棘籍脊既寂
祭假戋兼降捷紧
劲舅聚卷堪蔻来
兰澜乐离良流龙
鹿旅马茂貌煤寐
兔面蔑某母慕奶
嫩年鸟牛派皮片
平颇淋气器羌墙
求球缺丧啬傻商
敝蓖弊鳖兵秉步
藏曹朝臣成乘骋
嗤丑船垂篡单岛
兜段非风缶紧尬
尴睾羹寡官贯盥
光贵滚寒狠乎虎
互还棘籍脊既寂
祭假戋兼降捷紧
劲舅聚卷堪蔻来
兰澜乐离良流龙
鹿旅马茂貌煤寐
兔面蔑某母慕奶
嫩年鸟牛派皮片
平颇淋气器羌墙。
98五笔教程(五笔字根表及口诀)
提醒:五笔输入法的几项硬性规定:
1:对于码元“刀、九、力、七”,虽然只有两笔,但一般人的笔顺却常有不同,为了保持一致和照顾直观,规定,凡是这四种
码元当作“末”而有需要识别时,一律用它们向右下角伸得最长最远得笔画“折”来识别。
如:仇,WVN;化,WXN。
2:带“框框”的“国” “团”等字和带走之旁的“边”,“远”等字,一律以被包围部份的末笔为末笔。
3:“我” “定” “成”等字的末笔,由于因人而异,一律规定末笔为撇“丿”
4:五个单笔画的编码硬性规定为:“一”是GGLL, “|” 是HHLL “丿”TTLL, “丶”为YYLL, “乙”为 NNLL
5:有些五笔输入法为了避免“劳动”这个常用词组与“蔻”字重码,把“ 蔻”字编码最后一码改为“L”;同时为避免
“ 靥”不与“大”字重码,把“靥”最后一码改为“L”
最后一点说明:由于各种原因,您可能认为有些字拆法不科学,不合理,但是没办法,五笔输入法是别人编写的,我们
只有服从它,对于那些可能是错的地方,就请您将错就错,只要
能打出来就行。
12小时学会五笔98版打字学习教程一、先背字根(码元) 5小时汉字既然是由字根组成的,当然要先记住字根分别在那一个键上,现在有字根口诀(即助记词)来帮您记住字根的位置。
五笔字型的字根口诀是:二、对照字根表练习指法 2小时三、学习汉字五笔拆字知识 1小时1.1 汉字的构成中国人常说:“木子 --- 李”,“日月 --- 明”,可见方块汉字是由较小的块组成的,这些小块如:“木”、“子”、“日”、“月”等,我们把它们叫“码元”,五笔输入法的五笔字根有120多个,它们分布在键盘的25个键上,如“木”在“S”键,“子”在“B”键,所以“李”字的编码就是SB。
,您只要击打键盘“S” “B”两键再按空格就可打出“李”字,同理“日”在“J”键,“月”在“E”键,“明”字的打法就是按“J” “E”两键再按空格就可打出“明”字。
(五笔字根表,即五笔码元表见下图)1.2 汉字的笔画字根又是由其本笔画组成,五笔字型把汉字笔画分成五种:横(包括提)、竖(包括左竖钩)、撇、接(包括点)、折(包括右竖钩)五种。
1.3 汉字的字型汉字字型分三种:左右型,上下型,杂合型。
凡是分不清上下,左右结构的就是杂合型。
1.5 单字输入的基本规则①在五笔字根键位图上,除键面上的字根以外的汉字的输入规则(大部分汉字的输入方法,键面字,识别码字,成字字根字除外):一,如果只能拆分为两个码元,就打:第一码元 + 第二码元 + 空格如“明”字,拆分为“日”和“月”两个码元打“J” “E”再打空格二,如果只能拆分为三个码元,就打:第一码元 + 第二码元 + 第三码元 + 空格如“些”字,拆分为“止”和“匕” “二” 三个码元打“H” “X” “F”再打空格三,如果只能拆分为四个码元,就打:第一码元 + 第二码元 + 第三码元 + 第四码元如“命”字,拆分为“人” “一” “口” “卩”四个码元打“W” “G” “K” “B”四,如果拆分超过四个码元,就打:第一码元 + 第二码元 + 第三码元 + 最末码元如“厨”字,拆分为“厂” “一” “口” “寸”四个码元打“D” “G” “K” “F”②键面上汉字的输入规则:一、键面字(键面上第一个码元)的输入规则:把所在键连打四下,例如:“土”字就是边打四下“F”,即“FFFF”。
五笔98版打字教程核心提示:中国人常说:“木子--- 李”,“日月--- 明”,可见方块汉字是由较小的块组成的,这些小块如:“木”、“子”、“日”、“月”等,我们把它们叫“码元”,五笔输入法的五笔字根有120多个,它们分布在键盘的25个键上,如“木”在“S”键,“子”在“B”键,所以“?/p>相关下载:五笔打字通V9.9五笔打字通下载地址中国人常说:“木子--- 李”,“日月--- 明”,可见方块汉字是由较小的块组成的,这些小块如:“木”、“子”、“日”、“月”等,我们把它们叫“码元”,五笔输入法的五笔字根有120多个,它们分布在键盘的25个键上,如“木”在“S”键,“子”在“B”键,所以“李”字的编码就是SB。
您只要击打键盘“S” “B”两键再按空格就可打出“李”字,同理“日”在“J”键,“月”在“E”键,“明”字的打法就是按“J” “E”两键再按空格就可打出“明”字。
(五笔字根表,即五笔码元表见下图)1.2 汉字的笔画字根又是由其本笔画组成,五笔字型把汉字笔画分成五种:横(包括提)、竖(包括左竖钩)、撇、接(包括点)、折(包括右竖钩)五种。
1.3 汉字的字型汉字字型分三种:左右型,上下型,杂合型。
凡是分不清上下,左右结构的就是杂合型。
1.4 学五笔先背字根(码元)汉字既然是由字根组成的,当然要先记住字根分别在那一个键上,现在有字根口诀(即助记词)来帮您记住字根的位置。
五笔字型的字根口诀是:11G 王旁青头五夫一,12F 土干十寸未甘雨,13D 大犬戊其古石厂,14S 木丁西甫一四里,15A 工戈草头右框七。
21H 目上卜止虎头具,22J 日早两竖与虫依,23K 口中两川三个竖,24L 田甲方框四车里,25M 山由贝骨下框集。
31T 禾竹反文双人立,32R 白斤气丘叉手提,33E 月用力豸毛衣臼,34W 人八登头单人几,35Q 金夕鸟儿犭边鱼。
41Y 言文方点谁人去,42U 立辛六羊病门里,43I 水族三点鳖头小,44O 火业广鹿四点米,45P 之字宝盖补礻衤。
五笔打字教程(98版简明教程)
五笔打字通制作86五笔打字教程由此进入
1.1 汉字的构成
中国人常说:“木子 --- 李”,“日月 --- 明”,可见方块汉字是由较小的块组成的,这些小块如:“木”、“子”、
“日”、“月”等,我们把它们叫“码元”,五笔输入法的五笔字根有120多个,它们分布在键盘的25个键上,如“木”
在“S”键,“子”在“B”键,所以“李”字的编码就是SB。
,您只要击打键盘“S”“B”两键再按空格就可打出“李”字,
同理“日”在“J”键,“月”在“E”键,“明”字的打法就是按“J”“E”两键再按空格就可打出“明”字。
(五笔字根
表,即五笔码元表见下图)
1.2 汉字的笔画
字根又是由其本笔画组成,五笔字型把汉字笔画分成五种:横(包括提)、竖(包括左竖钩)、撇、接(包括
点)、折(包括右竖钩)五种。
1.3 汉字的字型
汉字字型分三种:左右型,上下型,杂合型。
凡是分不清上下,左右结构的就是杂合型。
1.4 学五笔先背字根(码元)
汉字既然是由字根组成的,当然要先记住字根分别在那一个键上,现在有字根口诀(即助记词)来帮您记住字根的位置。
五笔
字型的字根口诀是:
G 王旁青头五夫一H 目上卜止虎具头
F 土干十寸未甘雨,不要忘了
J 日早两竖与虫依
革字底
D 大犬戊其古石厂K 口流川,码元稀
S 木丁西甫L 田甲方框四车里
A 工戈草头右框七M 山由贝骨下框集
T 禾竹反文双人立Y 言文方点谁人去
R 白斤气丘叉手提U 立辛六羊病门里
E 月用力豸毛衣臼I 水族三点鳖头小
W 人八登头单人几O 火业广鹿四点米
Q 金夕鸟儿犭边鱼P 之字宝盖补示衣
N 已类左框心尸羽
B 子耳了也乃框皮
V 女刀九良山西倒
C 又巴牛入马失蹄
X 幺母贯头弓和匕
1.5 单字输入的基本规则
①在五笔字根键位图上,除键面上的字根以外的汉字的输入规则(大部分汉字的输入方法,键面字,识别码字,成字字根字除外):
一,如果只能拆分为两个码元,就打:第一码元 + 第二码元 + 空格
如“明”字,拆分为“日”和“月”两个码元打“J”“E”再打空格
二,如果只能拆分为三个码元,就打:第一码元 + 第二码元 + 第三码元 + 空格
如“些”字,拆分为“止”和“匕”“二”三个码元打“H”“X”“F”再打空格
三,如果只能拆分为四个码元,就打:第一码元 + 第二码元 + 第三码元 + 第四码元
如“命”字,拆分为“人”“一”“口”“卩”四个码元打“W”“G”“K”“B”
四,如果拆分超过四个码元,就打:第一码元 + 第二码元 + 第三码元 + 最末码元
如“厨”字,拆分为“厂”“一”“口”“寸”四个码元打“D”“G”“K”“F”
②键面上汉字的输入规则:
一、键面字(键面上第一个码元)的输入规则:把所在键连打四下,例如:“土”字就是边打四下“F”,即“FFFF”。
键面字一共有二十五个,它们所在的键位如下图:
金 Q人 W月 E白 R禾 T言 Y立 U水 I火 O之 P
工 A木 S大 D土 F王 G目 H日 J口 K田 L
幺 X又 C女 V子 B已 N山 M
二、成字码元(除键面字以外的其它码元)的输入规
则: 报户口 + 第一单笔画 + 第二单笔画 + 最末单笔画,
例如“雨”字,先打“F”键(打“雨”字所在的键,俗称“报户口”),然后再打“一”“|”“丶”三个单笔画所在的键,所以
“雨”字的编码就是 FGHY
举例:“士”拆分为“一”“|”“一”编码为:FGHG
“文”拆分为“丶”“一”“丶”编码为:YYGY
[识别码字] 本来按上述规则就可打所有的单个汉字了,但五笔字型为了减少重码,为了避免因打字选字降低打字速度,人为地识
了一个一个识别码,就是说打完所有拆分码元后,如果还没有四码就加一个识别码。
例如:“只”“叭”两个字的编码都是“ KW”,为了在打出KW编码后不要用数字键选字,,就必须再加打一个识别码,以区分这
两个字。
“只”是上下结构,同时,它的最后一笔是点,那它的识别码就是“U”,“叭”,它的最后一笔是也是点,但它是左右结
构,它的识别码是“Y”,这样就把这两个字区分开来了,“只”的编码是KWU “叭”的编码是KWY ,如果您还不明白,不要急!请
您看下面的表格您会很快懂的。
小结:了解上述的规则,您就可以打所有的单个汉字了,但考虑到有些汉字经常用到,例如:“是”“我”“的”“人”“在”
“不”等字,五笔输入法硬性规定这些汉字可以只要打一个键就可以打出,称为一级简码,例如:“我”字的编码
是Q;“的”的编码是R;其它的一级简码如下:
我 Q人 W有 E的 R和 T主 Y产 U不 I为 O这 P
工 A要 S在 D地 F一 G上 H是 J中 K国 L
经 X以 C发 V了 B民 N同 M
一级简码很好记的,看看下面用一级简码编的句子,相信您一下子就能记住!
在中国,工人和地主是不同的;经我同以,民工上了工地;我要发了!在我国这一主要工地上有的产不了。
请记住,一级简码都有全码(例如“我”全码为 TRNT)打词组时要以汉字的全码为基础,打词组时跟一级简码没有任何关系!切记!
1.6 词组输入的基本规则
前言:虽然掌握了打单字的规则就可以打所有汉字了,但为了加快打字
速度,还是请您看完下面的的文章,并在打字过程中养成打词组
的好习惯,这样打字速度才有可能达到每分钟60个字。
建议五笔初学者先去练习打单个汉字,然后再看下面的规则。
二字词的输入规则:由每字全码的前两码组成,共四码。
例如:“天空”:“天”拆分为“一”“大”两个码元,“空”拆分为“~”“八”“工”三个码元,分别取这两
个字的前两码“一大宀八”,就形成了“天空”这个词组的编码“ GDPW”
三字词的输入规则:前两字各取全码的第一码,最后一字取前两码。
例如:“计算机”:“计”拆分“讠”“十”两码元,“算”拆分为“竹”“目”“艹”三码元,“机”拆分为“木”
“几”两码元,那么词组“计算机”分别取“计”“算”的第一码再加上“机”的第一和第二码,即“讠竹木几”就形成了“计算机”这个
词组的编码:“YTSM”
四字词的输入规则:每字各取全码的第一码
例如:“打草惊蛇”分别取这四个字的第一码元,就是“扌”“艹”“忄”“虫”,这四个码元所在的键分别为“R”
“A”“N”“J”,所以“打草惊蛇”的编码就是“RANJ”
多字词的输入规则:取每一、二、三及最后一个汉字的每一码),共四码。
例如:“新疆维吾尔自治区”分别取“新疆维区”的第一码元,即“立”“弓”“纟”“匚”,这四个码元对应的键
分别是“U”“X”“X”“A”,所以“新疆维吾尔自治区”的编码就是“UXXA”
提醒:包含一级简码的词组容易出现的问题:
由于一级简码大家打得比较多,所以输入包含有一级简码的词组大家容
易出现一个问题,有些朋友容易把一级简码跟它
的全码搞混淆,在所有词组规则中所说的第一或第二码元都是指汉字全码的第一或第二码元,跟一级简码没有任何关
系!举例说明:
词组举例五笔码元
正确拆分
五笔码元
错误拆分
正确的五
笔编码
错误的五
笔编码
我们
丿扌
亻门
我我
亻门
TRWU QQWU
以为
乙丶
丶力
以以
为为
NYYL CCYL
这里
文辶
日土
这这
日土
YPJF PPJF
不要
一小
西女
不不
要要
GISV IISS
提醒:五笔输入法的几项硬性规定:
1:对于码元“刀、九、力、七”,虽然只有两笔,但一般人的笔顺却常有不同,为了保持一致和照顾直观,规定,凡是这四种
码元当作“末”而有需要识别时,一律用它们向右下角伸得最长最远得笔画“折”来识别。
如:仇,WVN;化,WXN。
2:带“框框”的“国”“团”等字和带走之旁的“边”,“远”等字,一律以被包围部份的末笔为末笔。
3:“我”“定”“成”等字的末笔,由于因人而异,一律规定末笔为撇“丿”
4:五个单笔画的编码硬性规定为:“一”是GGLL, “|”是HHLL “丿”TTLL, “丶”为YYLL, “乙”为 NNLL
5:有些五笔输入法为了避免“劳动”这个常用词组与“蔻”字重码,把“蔻”字编码最后一码改为“L”;同时为避免
“靥”不与“大”字重码,把“靥”最后一码改为“L”
最后一点说明:由于各种原因,您可能认为有些字拆法不科学,不合理,但是没办法,五笔输入法是别人编写的,我们
只有服从它,对于那些可能是错的地方,就请您将错就错,只要能打出来就行。